Abstract
(1) Background: To achieve a quality education, within the university context, has become a fundamental issue in the educational agenda and objectives of Sustainable Development, mainly by corroborating that the knowledge acquired and the level of competence determine academic performance and are related to motivational factors. The objective was to analyze the relationship of the learning strategy through its different dimensions (learning support strategies, intrinsic motivation, and study habits) according to the motivational profile of Education students. (2) Methods: In this study, 436 students from the Faculties of Education of Granada and Jaén (Spain) participated, 318 women (73.6%) and 118 men (26.4%), with a mean age of 19.40 years (±3.67). The ACRA scale on Learning Strategies and the Academic Motivation Scale were used. (3) Results: The results showed that the determination coefficients Learning support strategies [(Q2 = 0.216); (R² = 0.559)], Intrinsic motivation [(Q2 = 0.225); (R² = 0.364)], and Study habits [(Q2 = 0.149); (R² = 0.315)], in the estimation of the measurement model, indicated a great adjustment of the model. (4) Conclusions: The present investigation is not conclusive; however, it presents evidence that could indicate a better performance in the students when implementing motivational strategies.
1. Introduction
The current higher education systems are performing different efforts to encourage promotion, graduation, and development in order to favor the best training of students. The evaluation of relationships between motivation and learning strategies demands the design of teaching processes coherent with the new social reality, where the articulation between the content of competence teaching and cognitive skills has become a priority issue among the objectives of Sustainable Development.
In September 2015, the 2030 Agenda was approved by the UN General Assembly as an action plan in favor of peace and universal justice on the planet, seeking mainly poverty eradication, planet protection, and prosperity for all. For such purposes, 17 Sustainable Development Goals (SDGs) were created which cover the environmental, social, and economic spheres of the countries committed to the 2030 Agenda. Specifically, in relation to the educational field, these Sustainable Development Goals (SDGs), which form the core of the 2030 Agenda, seek to achieve a quality education for everyone in the world and to promote challenges for countries in order to obtain a lifelong education based on quality, inclusiveness, equity, and the opportunity for a dignified future.
According to the scientific production, there are a large number of definitions currently in circulation for the term Sustainable Development (SD) [1]. In a global sense, it refers to the maintenance of development over time. However, as Riechman explains [2], according to the Brundtland report, he expresses the idea that we must satisfy our needs without compromising the future of the next generations to satisfy their own ones, which involves, as Al-Naqbi and Alshannag [1] suggest, a change in the attitudes and behaviors of each individual toward the environment and a change in lifestyles to consider environmental issues and problems. Thus, education becomes a critical component for promoting SD and improving the capability of people to address environmental and developmental issues since, when appropriate knowledge and skills have been acquired, learners can then make appropriate environmental choices in their behavior and, hence, on the environment [1].
Therefore, sustainability is a topic of global interest as well as one crucial for future generations, for their well-being, especially for university students who have generated great awareness about sustainability and the well-being of the planet. Likewise, the number of studies in relation to the motivated university population and sustainability has increased, demonstrating that learning strategies and motivation play an important role in raising awareness about sustainability [3,4].
Learning strategies, according to Gargallo et al. [5], are a set of organized actions carried out by the student to efficiently achieve a learning objective in a social-educational context. The use of self-regulated learning strategies depends, to a large extent, on the ability perceived by the student, but also on other personal factors such as the motivation to learn and, above all, the perception that one has about the effectiveness of the use of these learning strategies. However, such learning strategies are relevant and necessary for the fight for sustainability in the university population as indicated by Fakhretdinova et al. [6] in their studies on raising awareness about the sustainability of the planet through learning strategies in university engineering students. In this same line of argument is the work of Hye-Sook Choi et al. [7] in university teaching students on perceptions and attitudes towards sustainable development in order to develop teaching and learning strategies in environmental education.
However, learning strategies are not enough for this commitment. At the same time, it is important to recognize the influence that motivation exerted on university students in terms of sustainability. In this sense, students have to be motivated in order to use such strategies and organize cognitions and their efforts [8]. Motivation, according to Zimmerman and Martinez-Pons [9], is the internal power that drives individuals to act by committing to any activity that they deem important to help achieve the knowledge they desire. Therefore, motivation is collected as a key element of study to investigate the relationship between university students and concern for well-being. This can be appreciated in the research by Svicher et al. [10] about a self-report that evaluates the interest, motivation, and self-efficacy associated with each of the SDGs in Italian university students or in the research by Kinoshita et al. [11] on the development of an educational program for university students focused on the motivation for sustainability. The results of both investigations showed that students with higher levels of intrinsic and extrinsic motivation tended to use more effective learning strategies and are able to recognize their capacity to learn in order to generate and to make policy decisions through discourses that articulate and sustain good practices.
Thus, to achieve a quality education, within the university context, has become a fundamental issue in the educational agenda and objectives of Sustainable Development, mainly by corroborating that the acquired knowledge and level of competence condition academic performance. Several investigations have examined some variables associated with student performance, such as those carried out in the Educational Sciences field, focusing on internal factors linked to academic performance [12,13,14]. In this group of factors, the learning strategies and the motivation of the students are found.
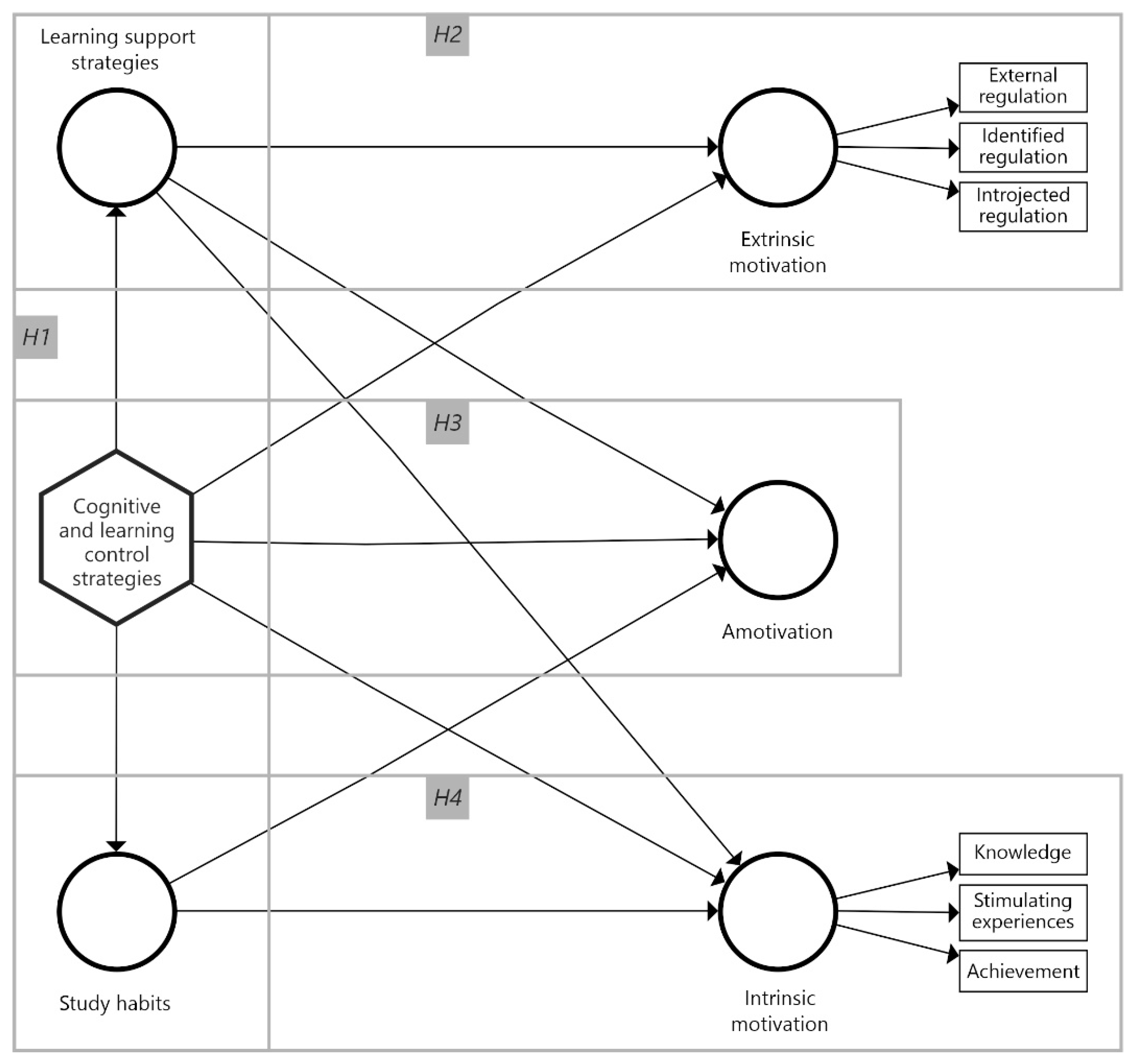
From the initial approach, the objective of the research is to analyze the relationship of the learning strategy through its different dimensions (learning support strategies, instrinsic motivation, and study habits) according to the motivational profile of the students of an Education Degree in order to know how it contributes to the development of the mentioned sustainability. Figure 1 shows the conceptual framework. Hence, the hypotheses considered are as follows:
The importance of Learning Strategies includes the cognitive control necessary to achieve a greater performance to carry out the task and maintain attention, implying good study habits and a personal commitment to achieving the proposed academic objectives [15].
H1.
Cognitive strategies and learning control will be positively link to the related dimensions, that is: learning support strategies and study habits.
Learning support strategies constitute an internal cognitive process of each situation, being necessary to create motivational situations (internal or external) suitable for learning [16].
H2.
Learning support strategies will be determined by greater intrinsic and extrinsic motivation.
When motivation is not internalized, amotivation occurs, where subjects inadequately regulate their academic competence development due to the perception of a lack of purpose, being unable to modify said situation [13].
H3.
Cognitive strategies and learning control will condition the greater or lesser involvement of the student and will be negatively related to amotivation.
Motivation can influence certain learning processes and adequate study habits of university studies, and amotivation, due to its possible impact on academic failure [17].
H4.
Having good study habits will be related to a greater or lesser motivation.
Figure 1.
Theoretical model proposed.
Figure 1.
Theoretical model proposed.

2. Materials and Methods
2.1. Participants
The study sample is composed of 436 students of the Degree in Education that belong to the Faculties of Humanities and Educational Sciences of the University of Granada (39.35%) and the University of Jaén (60.65%) in Andalusia (Spain) in their first year. Regarding gender distribution, 318 (73.6%) were women and 118 (26.4%) men, with a mean age of 19.40 years (±3.67), belonging to the Primary Education Degree (62.5%) and to the Early Childhood Education Degree (37.5%).
2.2. Instruments
The brief-ACRA learning strategies scale [18] for university students has been used to analyze the learning strategies. For it, a questionnaire with 44 items and a Likert-type scale with 7 response options, where three strategic dimensions of learning are evaluated in accordance with the principles of information processing—Cognitive and learning control strategies (e.g., “I prepare diagrams using underlined words or phrases”), Learning support strategies (e.g., “I tell things to motivate myself and stay focused on study assignments”), and Study habits (e.g., “When exams are coming up, I make a work plan”)—was used. The ordinal internal consistency index for the total of 44 items is Cronbach’s α = 0.904 and McDonald’s ω = 0.909.
To analyze the degree of motivation, the Spanish version of the Education Motivation Scale (EMS) [19] was used, made up of 28 items distributed into seven subscales of four items each, one that evaluated Amotivation, Extrinsic motivation (External regulation, Introjected regulation, and Identified regulation), and Intrinsic motivation (Knowledge, Achievement, and Stimulating experiences). Each of the items responds to the question “Why are you going to university?” according to a Likert-type scale of 7. The ordinal internal consistency index for the total of 28 items is Cronbach’s α = 0.867 and McDonald’s ω = 0.880.
2.3. Procedure
In the development of this research, the ethical recommendations encouraged by national and international regulations for conducting research on people were followed. Google platform, specifically Google forms, was used to administrate the instrument to each participant. For its completion, a response time of approximately 15 min was established. The present research has been approved by the Ethics Committee for Research in Human Beings of the University of Jaén (code OCT.20/1.TES).
2.4. Data Analysis
Descriptive statistics (means and standard deviations) were obtained. Previously, the Hot-Deck multiple entry method was applied to reduce bias by preserving the joint and marginal [20], analyzing validity, reliability (Cronbach’s alpha and Omega coefficient), and internal consistency of each instrument, through Confirmatory Factor Analysis (CFA). It allowed us to confirm the psychometric characteristics of the questionnaire and obtain the factor loadings for each item. The analyses were conducted using the SPPS AMOS 25 program, the jamovi software (Version 1.2), and SmartPLS (version 3.3.6). The Chi square test (χ2), the degrees of freedom (df), and the adjustment indices (CFI, GFI, SRMR, and RMSEA) were considered as coefficients in this research. Therefore, χ2 must be understood from the proportion related to the degrees of freedom (χ2/df), whose values must range between 2 and 5. The comparative fit index (CFI) calculates the relative fit of the model observed, being the value greater than 0.90. Likewise, the goodness of fit index (GFI), above 0.90, indicates the proportion of variance and covariance of the model data. In the same way, the standardized residual mean square root (SRMR) refers to the difference between the observed matrix and that of the model. To indicate a good fit of the model, it should be less than 0.10. The root mean square error of approximation per degree of freedom (RMSEA), as discrepancy measure, must result in less than 0.08 [21]. In all cases, a confidence level of 95% was employed (significance p < 0.05).
3. Results
Firstly, we evaluated whether the data assumed normality with the Mardia multivariate test in order to contrast the asymmetry and kurtosis of the observed variables, determining that the data did not present a usual distribution. To prove that the resulting distribution met the dependency criteria among the variables, the assumptions of multicollinearity, homogeneity, and homoscedasticity were analyzed. Based on the data obtained with each of the instruments (Table 1 and Table 2), a Confirmatory Factor Analysis (CFA) was performed to verify the validity and internal structure of each item.
Table 1.
Factor loadings.
Table 2.
Factor loadings.
The factor loadings for the items of this scale followed a suitable adjustment, [16] χ2/df = 2.142, with CFI = 0.910, SRMR = 0.055, and RMSEA = 0.073. The scale’s reliability was Cronbach’s α = 0.904 and McDonald’s ω = 0.909.
The factor loadings for the items corresponding to Amotivation, Extrinsic motivation (External regulation, Introjected regulation, and Identified regulation), Intrinsic motivation (Knowledge, Achievement, and Stimulating experiences) presented an adequate adjustment [16], χ2/df = 2.258, with CFI = 0.931, SRMR = 0.054, and RMSEA = 0.076. The scale’s reliability was Cronbach’s α = 0.867 and McDonald’s ω = 0.880.
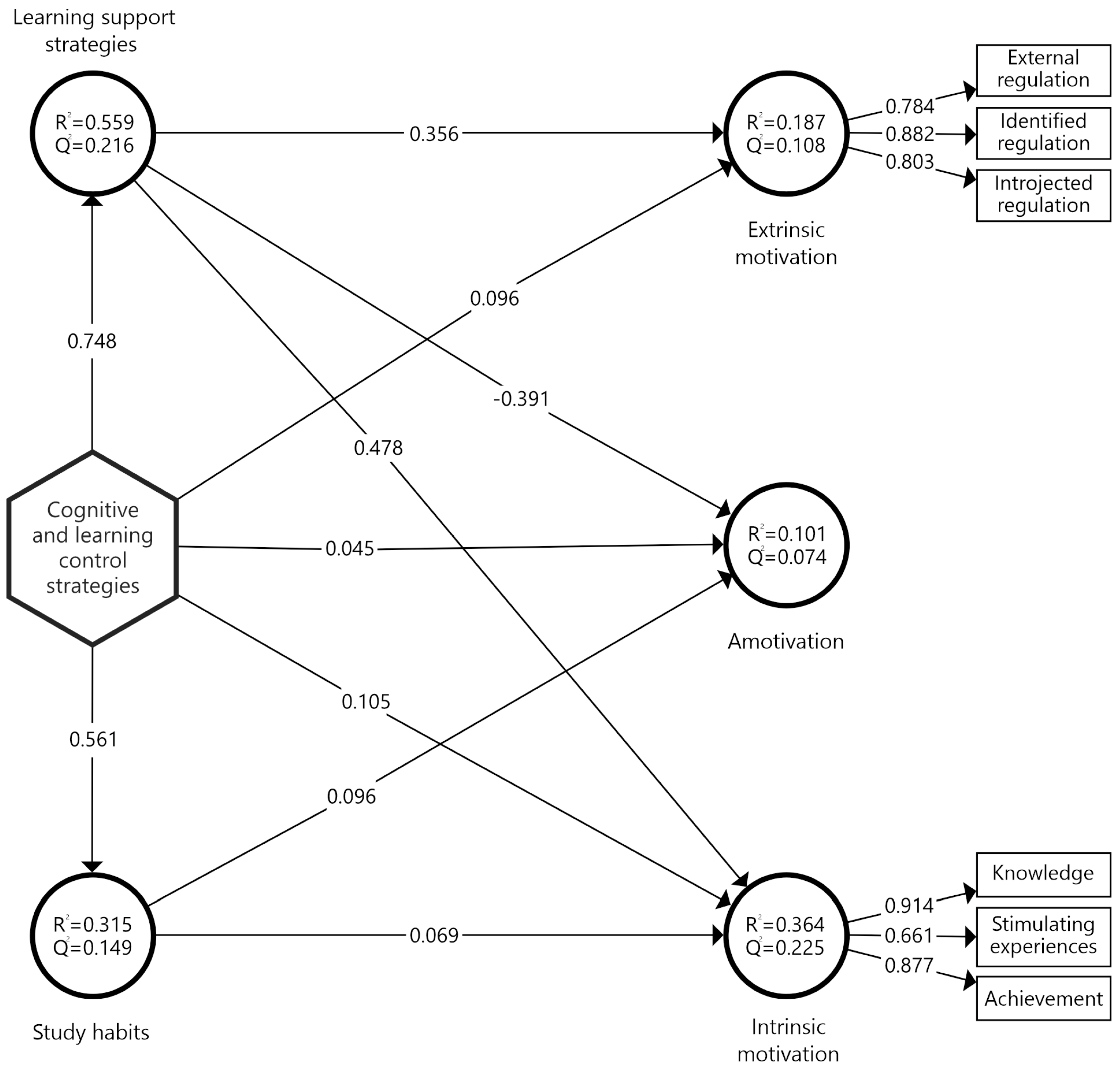
Structural Model
To evaluate the robustness of the factor loadings and the significance between the variables, the Bootstrapping procedure was used with 2000 subsamples [22], resulting in the structural model (Figure 2), which reports on the variables considered in this study. The predictive relevance and standardized regression coefficient or path coefficient of Learning support strategies [(Q2 = 0.216); (R² = 0.559)], Intrinsic motivation [(Q2 = 0.225); (R² = 0.364)], and Study habits [(Q2 = 0.149); (R² = 0.315)], in the estimation of the measurement model, indicated a good fit of the model. However, the variables Extrinsic motivation and Amotivation presented an inadequate fit. In this sense, values of R² above 0.67 indicate a substantial adjustment of the model and above 0.33 a moderate adjustment [23].
Figure 2.
Reliability and validity of the model.
Table 3 shows Cronbach’s alpha, Omega coefficient, external loads, and the grades of the Composite Reliability Index (IFC). In relation to the convergent validity or degree of certainty that the proposed indicators measure the same latent variable or factor, through the estimation of the average variance extracted (AVE), the values must be greater than 0.5, according to the criteria of Becker et al. [24]. A high value of AVE will have a better representation of the load of the observable variable.
Table 3.
Convergent validity.
The discriminant validity (Table 4) shows the difference between the latent variable, in order to determine the statistical differentiation of each factor with respect to the others, indicating in bold the square root of the average variance extracted [25].
Table 4.
Discriminant validity.
The discriminant validity (Table 5) was analyzed through the analysis of the cross-loads of each of the latent variables and their respective observed variables, the loads being higher than the rest of the variables [26].
Table 5.
Cross-loads (latent and observable variables).
Table 6 shows the results of the hypothesis contrast, following the criteria of Hair et al. [16], where the causal relationship with the latent variables can be observed. The t-test was obtained (values greater than 1.96), indicating the consistency of the model. In this investigation, the results that showed a higher value were: Cognitive and learning control strategies -> Learning support strategies (β = 0.748, t = 18.736 p < 0.001); Cognitive and learning control strategies -> Study habits (β = 0.561, t = 10.009, p < 0.001); Learning support strategies -> Amotivation (β = −0.391, t = 4.306, p < 0.001); Learning support strategies -> Extrinsic motivation (β = −0.356, t = 3.946, p < 0.001); and Learning support strategies -> Intrinsic motivation (β = 0.478, t = 5.588, p < 0.001).
Table 6.
Path coefficient (standardized regression coefficient).
4. Discussion
The objective of this study was to analyze the relationship of the learning strategy through its different dimensions (learning support strategies, cognitive and learning control strategies, and study habits) according to the motivational profile of Education students—that is, to demonstrate the relationship of motivation (intrinsic, extrinsic, and amotivation) in cognitive learning strategies focused on planning and organization [27]. Based on the results obtained, it has been found that there is a relationship between learning strategies and the motivational level. Specifically, one of the dimensions of learning strategies, learning support strategies, is the one that is most closely related to the intrinsic component of motivation. This finding had already been identified in the literature by studies such as that of Leutner et al. [28] relating the application of learning support strategies in university students to achieve objectives and motivate students intrinsically and extrinsically.
Similarly, Theobald [3], who carried out a meta-analysis on training programs in self-regulated learning, academic performance, learning strategies, and motivation in university students, found that motivation and learning strategies were related to academic performance through self-regulated learning training programs that helped the well-being of university students. In contrast, the study by Jong and Kim [8] found that, despite using learning strategies that gave university students competencies, they could not help the low motivation suffered by students when studying a language subject. Thus, learning strategies are related to motivational and emotional commitment. That is, the development of motivational characteristics (intrinsic and extrinsic) to manage learning affects the academic routine. In the same way, an inappropriate use of learning strategies will generate a lack of motivation.
In this work, four hypotheses were raised that, after the analyses carried out, are commented below. Regarding the first one, H1: Cognitive strategies and learning control will be positively related to learning support strategies and study habits, it has been found that all of them are positively related, as described as expected, since they are part of the same construct—learning strategies. Learning strategies have been examined in the literature in a general way, as in Meza [29], defining and classifying learning strategies as well as their value as learning resources, or also in the work of Béguin [4] that defines learning strategies in three different dimensions: metacognitive strategies, cognitive processing strategies, and cognitive executive strategies. Given the different dimensions of cognitive strategies, we can observe in the work of Gozalo-Delgado et al. [30] focused on the university population that university students tended to use work-learning strategies co-operative or active learning, while the least used strategy was the one given to the university teacher as the only interaction to find knowledge on the part of the student. The use of certain strategies over others has also been related to the sustainable well-being of students, through the use of certain coping strategies in problem solving. We can see the same in the work of Aizpurua et al. [31] where they found that university students were able to use learning strategies focused on reasoning about information, strengthening the development of basic cognitive skills, such as creative thinking and comprehension problem-solving ability. Another study that promotes Sustainable Development in university students through learning strategies is that of Peña et al. [32] who found that strategic, collaborative, and critical thinking strategies helped solve problems and raise awareness about Sustainable Development.
In relation to the second hypothesis proposed in the work, where we sought to verify that H2: Learning support strategies will be determined by a greater intrinsic and extrinsic motivation, it has not been possible to fully contrast. The results found indicate that learning support strategies are significantly related to intrinsic motivation, in line with research by both Fang [33] and Zsóka et al. [34], affirming that pro-environmental behaviors bring with them an intrinsic motivation for the sacrifice of the environment and social norms.
Likewise, contrary to the initial thought, it has been observed that learning support strategies are not related to extrinsic motivation. This fact has also been indicated by the research by Jung [35] who stated that extrinsic motivation did not exercise motivating autonomy for the sustainable development of the planet, not even in the social environment of university students. In addition, it has been found that learning support strategies are negatively related to amotivation, in line with what was stated in the work of Olmedo et al. [36] when they describe amotivation in university students as a threat to their teaching–learning processes, leading them to seriously rethink the abandonment of the institution.
In relation to the third hypothesis, a conditional relationship of cognitive strategies and learning control on the degree of student involvement and amotivation was awaited. As expected, the results obtained verify this hypothesis, since if we have well-internalized learning strategies and good study habits, we will be more motivated. On the contrary, if we do not apply these strategies, it will be easy for us to lose that motivation. This finding was also analyzed in the research by Perander et al. [37] on the relationship between the construction of good study habits through the use of learning strategies helping with self-regulated learning, benefiting university students when they start university. It also approves the hypothesis of Chacón-Cuberos et al. [38] with their study on motivation and learning strategies in undergraduate students in Primary Education when they verified that the level of intrinsic motivation is positively associated with meta-cognitive strategies and study habits, promoting a greater positive relationship among university students.
Finally, the fourth hypothesis—H4: Having good study habits will be related to a greater or lesser motivation—lacks relevance or is not significantly related to the motivational variables. This finding was also found in the research by Llauró et al. [39] where they focused on studying university students who had dropped out, considering that study habits were not among the main reasons, but rather the lack of support in their choices or low motivation. However, other studies have found a relationship between study habits and student motivation. An example of this is the study of Khan and Rasheed [40] showing the results of their analyses that metacognitive awareness and learning strategies moderate study habits among university students.
In the optimization of learning strategies, the motivational construct influences the selection of learning strategies that the student considers most appropriate for achieving their learning objectives [22].
This research has corroborated how learning strategies related to motivation favor greater academic performance, increasing the chances of achieving the objectives set, influencing motivation (intrinsic or extrinsic), in the selection of appropriate learning strategies to achieve a higher performance and deep and significant knowledge. In the same way, the value assigned to the activities determined by a motivating attitude was associated with the effective use of these strategies from the approaches of Khan and Rasheed [40]. These findings were also corroborated in the research by Nieto-Márquez et al. [41] and Cui et al. [42] who investigated the relationship between learning strategies and motivation in a group of university students. The results indicated that the students that used cognitive and metacognitive strategies had a greater motivation and, hence, a greater performance. Thus, self-regulated students tend to have better academic performance and describe themselves as more efficient and proactive, willing to seek help and able to regulate the effort necessary to achieve their goals. These characteristics are similar to those associated with students with high achievement and ability, in comparison to those who present greater learning difficulties.
However, some limitations of this research should be mentioned. As it is a cross-sectional study, the temporality of the observed relationships cannot be established. It is not known if the learning strategies predict greater student motivation or the opposite, if both situations occur sequentially; therefore, a deeper analysis to guarantee a greater scope of the results is required, conducting qualitative studies. In general terms, the results obtained provide evidence of the reliability and validity for a global evaluation of the relationship between learning strategies and motivation, but it would be necessary to carry out research with larger samples and of a longitudinal nature, with the aim of obtaining more consistent evidence. One way to optimize the study routine should be to introduce the use of appropriate learning strategies such as those related to the cognitive and metacognitive domain. At a cognitive level, these strategies will promote the understanding of information, helping to acquire concepts connecting with the previous knowledge. In the metacognitive field, they will provide a more motivating and profound conceptualization, establishing a pedagogical practice that generates constructive forms of learning. Likewise, it would be convenient for this study to be extensible to other learning domains. In this sense, from this research, it is suggested that future studies should be conducted in specific learning domains such as physical education [43], mathematical literacy [44], and second language writing [45], in order to explore the relationship between learning strategies and such learning domains.
Nevertheless, it is expected that the information generated by this research will contribute to guiding the planning and development of educational, pedagogical, and innovation strategies that will improve the quality of the teaching–learning process aimed at higher education students.
Author Contributions
Conceptualization, M.G.-V.P., E.P.-N. and L.C.-D.; methodology, Ó.G.-C.; software, Ó.G.-C.; formal analysis, Ó.G.-C.; writing—original draft preparation, M.G.-V.P., E.P.-N. and L.C.-D.; writing—review and editing, E.P.-N. and M.G.-V.P.; supervision, L.C.-D. and Ó.G.-C. All authors have read and agreed to the published version of the manuscript.
Funding
This research was funded by the Teaching Invocation Project of the Office of the Vice-Rector for Teaching Coordination and Quality of the University of Jaén, with code PIMED02_202123.
Institutional Review Board Statement
This research has been approved by the Ethics Committee of the University of Jaén. Code: OCT.20/1.TES.
Informed Consent Statement
Informed consent was obtained from all subjects involved in the study.
Data Availability Statement
The data are available upon justified request to the corresponding author.
Conflicts of Interest
The authors declare no conflict of interest.
References
- Al-Naqbi, A.K.; Alshannag, Q. The status of education for sustainable development and sustainability knowledge, attitudes, and behaviors of UAE University students. Int. J. Sustain. High. Educ. 2018, 19, 566–588. [Google Scholar] [CrossRef]
- Riechmann, J. Desarrollo sostenible: La lucha por la interpretación. Econ. Ecol. 1995, 1, 1–20. [Google Scholar]
- Theobald, M. Self-regulated learning training programs enhance university students’ academic performance, self-regulated learning strategies, and motivation: A meta-analysis. Contemp. Educ. Psychol. 2021, 66, 101976. [Google Scholar] [CrossRef]
- Bégin, C. Les stratégies d’apprentissage: Un cadre de référence simplifié. Rev. Sci. L’éduc. 2008, 34, 47–67. [Google Scholar] [CrossRef]
- Gargallo, B.; Suárez, J.; Ferreras, A. Estrategias de aprendizaje y rendimiento académico en estudiantes universitarios. Rev. Investig. Educ. 2007, 25, 421–441. [Google Scholar]
- Fakhretdinova, G.; Zinnatullina, L.M.; Tarasova, E.N. Integrating Sustainability into Language Teaching in Engineering University. In Mobility for Smart Cities and Regional Development—Challenges for Higher Education. ICL 2021; Auer, M.E., Hortsch, H., Michler, O., Köhler, T., Eds.; Lecture Notes in Networks and Systems; Springer: Cham, Switzerland, 2022; Volume 390. [Google Scholar] [CrossRef]
- Hye-Sook, C.; Yeo-Hee, Y.; So-Hyun, S.; Gyu-Chul, S. Un estudio sobre la percepción, actitud y voluntad de ejercer para el desarrollo sostenible de docentes de preprimaria. Educ. Ambient. 2010, 23, 129–144. [Google Scholar]
- Jong, Y.; Kim, Y. Perceptions and Approaches of TOEIC Speaking Classes by University Students from Different Academic Disciplines. Res. Chin. Lang. Educ. 2019, 31, 1–20. [Google Scholar]
- Zimmerman, B.J.; Martinez-Pons, M. Perceptions of efficacy and strategy use in the self-regulation of learning. In Student Perceptions in the Classroom; Schunk, D.H., Meece, J.L., Eds.; Lawrence Erlbaum Associates, Inc.: Mahwah, NJ, USA, 1992; pp. 185–207. [Google Scholar]
- Svicher, A.; Gori, A.; Di Fabio, A. The Sustainable Development Goals Psychological Inventory: A Network Analysis in Italian University Students. Int. J. Environ. Res. Public Health 2022, 19, 10675. [Google Scholar] [CrossRef] [PubMed]
- Kinoshita, A.; Mori, K.; Rustiadi, E.; Muramatsu, S.; Kato, H. Effectiveness of Incorporating the Concept of City Sustainability into Sustainability Education Programs. Sustainability 2019, 11, 4736. [Google Scholar] [CrossRef]
- Barca-Lozano, A.; Montes-Oca-Báez, G.; Moreta, Y. Motivación, enfoques de aprendizaje y rendimiento académico: Impacto de metas académicas y atribuciones causales en estudiantes universitarios de educación de la República Dominicana. Rev. Caribeña Investig. Educ. (RECIE) 2019, 3, 19–48. [Google Scholar] [CrossRef]
- Hendrie Kupczyszyn, K.N.; Bastacini, M.D.C. Autorregulación en estudiantes universitarios: Estrategias de aprendizaje, motivación y emociones. Rev. Educ. 2020, 44, 327–344. [Google Scholar] [CrossRef]
- Navea Martín, A. Un Estudio Sobre la Motivación y Estrategias de Aprendizaje en Estudiantes Universitarios de Ciencias de la Salud; Universidad Nacional de Educación a Distancia: Madrid, Spain, 2015. [Google Scholar]
- Broc, M.Á. Voluntad para estudiar, regulación del esfuerzo, gestión eficaz del tiempo y rendimiento académico en alumnos universitarios. Revista de Investigación Educativa 2011, 29, 171–185. [Google Scholar]
- Zare-ee, A. Associations between university students’ beliefs and their leaning strategies use. Procedia Soc. Behav. Sci. 2010, 5, 882–886. [Google Scholar] [CrossRef]
- Stover, J.B.; Uriel, F.E.; Freiberg Hoffmann, A.; Fernández Liporace, M.M. Estrategias de aprendizaje y motivación académica en estudiantes universitarios de Buenos Aires. Psicodebate 2015, 15, 69–92. [Google Scholar] [CrossRef]
- De La Fuente Arias, J.; Justicia Justicia, F. Regulación de la enseñanza para la autorregulación del aprendizaje en la universidad. Aula Abierta 2003, 83, 161–172. [Google Scholar]
- Núñez, J.L.; Martín-Albo, J.; Navarro, J.G. Validación de la versión española de la Échelle de Motivation en Éducation. Psicothema 2005, 17, 344–349. [Google Scholar]
- Lorenzo-Seva, U.; Van Ginkel, J.R. Imputación múltiple de valores perdidos en el análisis factorial exploratorio de escalas multidimensionales: Estimación de las puntuaciones de rasgos latentes. Ann. Psychol. 2016, 32, 596–608. [Google Scholar] [CrossRef]
- Kline, R.B. Principles and Practice of Structural Equation Modeling; Guildford Press: New York, NY, USA, 2015. [Google Scholar]
- Hair, J.F.; Sarstedt, M.; Ringle, C.M.; Gudergan, S.P.; Castillo Apraiz, J.; Cepeda Carrión, G.A.; Roldán, J.L. Manual Avanzado de Partial Least Squares Structural Equation Modeling (PLS-SEM); OmniaScience: Barcelona, Spain, 2021. [Google Scholar]
- Chin, W.W. Issues and Opinion on Structural Equation Modeling. MIS Q. 1998, 22, 7–15. [Google Scholar]
- Ricalde, C.D.L.; López-Hernández, E.S.; Peniche, I.A. Desarrollo sustentable o sostenible: Una definición conceptual. Horiz. Sanit. 2005, 4. Available online: https://www.redalyc.org/pdf/4578/457845044002.pdf (accessed on 10 November 2022).
- Martínez Ávila, M.; Fierro Moreno, E. Aplicación de la técnica PLS-SEM en la gestión del conocimiento: Un enfoque técnico práctico. Rev. Iberoam. Para Investig. Desarro. Educ. 2018, 8, 130–164. [Google Scholar]
- Ramirez-Asis, E.; Espinoza Maguiña, M.; Esquivel Infantes, S.; Naranjo-Toro, M. Inteligencia emocional, competencias y desempeño del docente universitario: Aplicando la técnica mínimos cuadrados parciales SEM-PLS. Rev. Electrónica Interuniv. Form. Profr. 2020, 23, 99–114. [Google Scholar] [CrossRef]
- Jossberger, H.; Brand-Gruwel, S.; Van de Wiel, M.W.; Boshuizen, H.P. Exploring Students’ Self-Regulated Learning in Vocational Education and Training. Vocat. Learn. 2019, 13, 131–158. [Google Scholar] [CrossRef]
- Leutner, D.; Barthel, A.; Schreiber, B. Students can learn to motivate themselves for learning-A training experiment. Z. Fur. Padagog. Psychol. 2001, 15, 155–167. [Google Scholar]
- Meza, A. Estrategias de aprendizaje. Definiciones, clasificaciones e instrumentos de medición. Propósitos Represent. 2013, 1, 193–213. [Google Scholar] [CrossRef]
- Gozalo-Delgado, M.; León-Del-Barco, B.; Mendo-Lázaro, S. Good Practices and Learning Strategies of Undergraduate University Students. Int. J. Environ. Res. Public Health 2020, 17, 1849. [Google Scholar] [CrossRef]
- Aizpurua, A.; Lizaso, I.; Iturbe, I. Learning strategies and reasoning skills of university students. Rev. Psicodidáctica 2018, 23, 110–116. [Google Scholar] [CrossRef]
- Peña, N.; Corral, J.; Mata, A. Assessment of the Development of Professional Skills in University Students: Sustainability and Serious Games. Sustainability 2020, 12, 1014. [Google Scholar] [CrossRef]
- Fang, S.C. The pro-environmental behavior patterns of college students adapting to climate change. J. Balt. Sci. Educ. 2021, 20, 700–715. [Google Scholar] [CrossRef]
- Zsóka, Á.; Szerényi, Z.M.; Széchy, A.; Kocsis, T. Greening due to environmental education? Environmental knowledge, attitudes, consumer behavior and everyday pro-environmental activities of Hungarian high school and university students. J. Clean. Prod. 2013, 48, 126–138. [Google Scholar] [CrossRef]
- Jung, L. Effects of aviation service commander career selection motivation on autonomy, social support, and adaptation in the university environment. Tour. Manag. Res. 2019, 23, 647–671. [Google Scholar]
- Olmedo, E.M.; Expósito, J.; Romero, J.J.; Pistón, M.D.; Parejo, N. Motivation for Learning among Students Undertaking Basic Vocational Training and University Studies within the Context of COVID-19. Sustainability 2021, 13, 3268. [Google Scholar] [CrossRef]
- Perander, K.; Londen, M.; Holm, G. Supporting students’ transition to higher education. J. Appl. Res. High. Educ. 2021, 13, 622–632. [Google Scholar] [CrossRef]
- Chacón-Cuberos, R.; Padial-Ruz, R.; González-Valero, G.; Zurita-Ortega, F.; Puertas-Molero, P. Motivación y estrategias de aprendizaje en estudiantes de grado en Educación Primaria: Análisis según factores académicos y hábitos saludables. Sportis. Sci. J. Sch. Sport Phys. Educ. Psychomot. 2019, 5, 469–483. [Google Scholar] [CrossRef]
- Llauró, A.; Fonseca, D.; Villegas, E.; Aláez, M.; Romero, S. Educational data mining application for improving the academic tutorial sessions, and the reduction of early dropout in undergraduate students. In Proceedings of the Ninth International Conference on Technological Ecosystems for Enhancing Multiculturality, Barcelona, Spain, 26–29 October 2021; pp. 212–218. [Google Scholar]
- Khan, M.J.; Rasheed, S. Moderating role of learning strategies between meta-cognitive awareness and study habits among university students. Pak. J. Psychol. Res. 2019, 34, 215–231. [Google Scholar] [CrossRef]
- Nieto Márquez, N.; García-Sinausia, S.; Pérez Nieto, M.A. Relaciones de la motivación con la metacognición y el desempeño en el rendimiento cognitive en estudiantes de educación primaria. An. Psicol. 2021, 37, 51–60. [Google Scholar] [CrossRef]
- Cui, G.; Yao, M.; Zhang, X. The dampening effects of perceived teacher enthusiasm on class-related boredom: The mediating role of perceived autonomy support and task value. Front. Psychol. 2017, 8, 400. [Google Scholar] [CrossRef]
- Kaji, M.; Ono, Y. Estudio sobre estrategias de aprendizaje en educación física en la escuela primaria. Rev. Educ. Física Y Deporte 2021, 20, 3211–3217. [Google Scholar]
- Magen-Nagar, N. Los efectos de las estretagias de aprendizaje en la competencia matemática: Una comparación entre países de bajo y alto rendimiento. Rev. Int. Investig. Educ. Cienc. 2016, 2, 306–321. [Google Scholar]
- Kao, C.W.; Reynolds, B.L. Un studio sobre la relación entre el uso de la estrategia de escritura EFL de los estudiantes universitarios taiwaneses, la capacidad de escritura y la dificultad de escritura. Enseñanza Aprendiz. Inglés 2017, 41, 31–67. [Google Scholar]
Disclaimer/Publisher’s Note: The statements, opinions and data contained in all publications are solely those of the individual author(s) and contributor(s) and not of MDPI and/or the editor(s). MDPI and/or the editor(s) disclaim responsibility for any injury to people or property resulting from any ideas, methods, instructions or products referred to in the content. |
© 2023 by the authors. Licensee MDPI, Basel, Switzerland. This article is an open access article distributed under the terms and conditions of the Creative Commons Attribution (CC BY) license (https://creativecommons.org/licenses/by/4.0/).
