Research on the Relationship between Agricultural Insurance Participation and Chemical Input in Grain Production
Abstract
:1. Introduction
2. Literature Review
3. Theoretical Basis
3.1. As Consumers, Analysis of the Mechanism That Affects Farmers’ Insurance Participation
3.2. As Producers, Analysis of the Mechanism That Affects Farmers’ Production Input Behavior
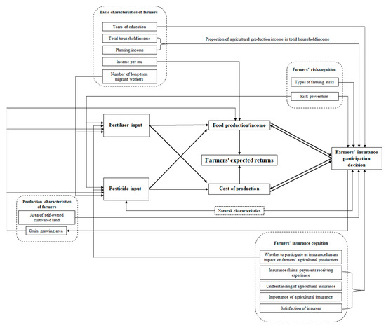
4. Model and Data Description
4.1. Model Setting and Research Methods
4.2. Data Source
4.3. Descriptive Analysis
5. Results and Discussion
5.1. Endogeneity Test of Equations
5.2. Effects of Farmers’ Chemical Input Behavior on Insurance Participation Decisions
5.3. Effects of Farmers’ Insurance Participation Decisions on Their Chemical Input Behavior
5.4. Analysis of the Relationship between Farmers’ Decision to Participate in Agricultural Insurance and Input of Food Production Chemicals
5.5. Robustness Test
6. Conclusions and Recommendations
- Attention should be paid to the increasing role of agricultural insurance in agricultural sustainable development, and the agricultural insurance policy system should be improved.
- 2.
- “Green”-oriented agricultural insurance products should be innovated and developed, accelerating the high-quality development of agricultural insurance.
- 3.
- Publicity and guidance to encourage farmers to carry out green production should be increased.
Author Contributions
Funding
Institutional Review Board Statement
Informed Consent Statement
Data Availability Statement
Conflicts of Interest
References
- Mao, H.; Hu, R.; Zhou, L.; Sun, J. Crop insurance and the farmers’ adoption of green technology: Empirical analysis based on cotton farmers. J. Agrotech. Econ. 2022, 11, 95–111. [Google Scholar]
- Ahmed, N.; Hamid, Z.; Mahboob, F.; Rehman, K.U.; Ali, M.S.e.; Senkus, P.; Wysokińska-Senkus, A.; Siemiński, P.; Skrzypek, A. Causal Linkage among Agricultural Insurance, Air Pollution, and Agricultural Green Total Factor Productivity in United States: Pairwise Granger Causality Approach. Agriculture 2022, 12, 1320. [Google Scholar] [CrossRef]
- Nie, W.; Zuo, T.D.; Chen, J. Analysis of influencing factors of farmers’ cognition of green agricultural development and adopting green production behavior. J. Northeast. Agric. Univ. Soc. Sci. Edition 2020, 18, 1–9. [Google Scholar]
- Zhang, Q.; Wang, K.; Li, Y.; Wei, T.D. Effectiveness and Problems of Risk Coverage of Agricultural Insurance in China and Suggestions. Agric. Outlook 2022, 18, 40–47. [Google Scholar]
- Ramaswami, B. Supply Response to agricultural Insurance: Risk Reduction and Moral Hazard Effects. Am. J. Agric. Econ. 1993, 75, 914–925. [Google Scholar] [CrossRef]
- Smith, V.H.; Goodwin, B.K. Crop Insurance, Moral Hazard, and Agricultural Chemical Use. Am. J. Agric. Econ. 1996, 78, 428–438. [Google Scholar] [CrossRef]
- He, J.; Zheng, X.Y.; Rejesus, R.; Yorobe, J. Input use under cost-of-production crop insurance: Theory and evidence. Agric. Econ. 2020, 51, 343–357. [Google Scholar] [CrossRef]
- Tang, L.; Luo, X.F. Can agricultural insurance encourage farmers to apply biological pesticides? Evidence from rural China. Food Policy 2021, 105, 102174. [Google Scholar] [CrossRef]
- Niu, Z.H.; Yi, F.; Chen, C. Agricultural Insurance and Agricultural Fertilizer Non-Point Source Pollution: Evidence from China’s Policy-Based Agricultural Insurance Pilot. Sustainability 2022, 14, 2800. [Google Scholar] [CrossRef]
- Quiggin, J. Testing between Alternative Models of Choice under Uncertainty-Comment. J. Risk Uncertain. 1993, 6, 161–164. [Google Scholar] [CrossRef]
- Horowitz, J.K.; Lichtenberg, E. Risk-Reducing and Risk-Increasing Effects of Pesticides. J. Agric. Econ. 1994, 45, 82–89. [Google Scholar] [CrossRef]
- Zhong, F.N.; Ning, M.X.; Xing, L.; Miao, Q. A Study on the Relationship between Crop Insurance and Agrochemical Uses—An Empirical Analysis of the Manas Watershed, Xinjiang, China. China Econ. Q. 2007, 01, 291–308. [Google Scholar]
- Chen, J.C.; Wang, H.M. Agricultural Insurance and Agricultural Non-point Source Pollution: Influencing Factors and Their Measurement—Scenario Simulation Based on Simultaneous Equations Model. J. Shanghai Univ. Financ. Econ. 2015, 17, 34–43+56. [Google Scholar]
- Zhang, W.; Guo, S.P.; Luo, X.M. Environmental Effects Review of Policy Agricultural Insurance. Insur. Stud. 2012, 12, 52–60. [Google Scholar]
- Ning, M.X. Environmental and Economic Effects of Agricultural Insurance System: An Analysis Framework Based on Farmers’ Production Behavior. J. Agrotech. Econ. 2007, 03, 28–32. [Google Scholar]
- Ma, G.Y.; Lai, Y.B. Study on the Ecological Environment Effects of Policy Crop Insurance. For. Econ. 2021, 43, 22–38. [Google Scholar]
- Tuo, G.Z.; Zhang, Q. On the Policy Objectives of Agricultural Insurance in China. Insur. Stud. 2018, 07, 7–15. [Google Scholar]
- Zhang, Z.X.; Mu, Y.Y.; Hou, L.L. Does Participation in Agricultural Insurance Optimize Factor Allocation? An Analysis of Endogenous Farmers’ Insurance Decision-making and Its Effect on Production. Chin. Rural. Econ. 2018, 10, 53–70. [Google Scholar]
- Shi, Z.H.; Mu, H.J.; Sun, Y. A Study on the Influence of Agricultural Subsidy on Farmer Participation in Green Development of Agricultural. Ind. Econ. Rev. 2019, 10, 144–154. [Google Scholar]
- Liu, Y. Influence of Agricultural Insurance on Adoption of Environment-friendly Agricultural Technology. Master’s Thesis, Chinese Academy of Agricultural Sciences, Beijing, China, 2021. [Google Scholar]
- Li, T.; Chen, L.; Li, X.; Li, S.; Chen, H.; Ji, H. The Impact of Cost-of-Production Insurance on Input Expense of Fruit Growing in Ecologically Vulnerable Areas: Evidence from Shaanxi Province of China. Sustainability 2021, 13, 12083. [Google Scholar] [CrossRef]
- Chambers, R.G. Insurability and Moral Hazard in Agricultural Insurance Markets. Am. J. Agric. Econ. 1989, 71, 604–616. [Google Scholar] [CrossRef]
- Zheng, C.J.; Yu, G.X.; Zhao, X.H. Difference in the Endowment, Risk Preference and Insurance Decision-Making Behavior of Farmers—Field Survey Based on Farmers in Xinjiang Cotton Area. Rural. Econ. 2017, 10, 104–111. [Google Scholar]
- Xu, B.; Sun, R. Effects of Agricultural Insurance on Farmers’. TIF, + Production Behavior under the Background of Grain Security: Evidence from Grain Production Areas. Financ. Econ. 2016, 06, 97–111. [Google Scholar]
- Chen, Q. Advanced Econometrics and Stata Applications; Higher Education Press: Beijing, China, 2010. [Google Scholar]
- Dai, S.R. Econometrics, 2nd ed.; China Agriculture Press: Beijing, China, 2009. [Google Scholar]
- Li, H.J.; Yuan, K.H.; Cao, A.; Zhao, X.M.; Guo, L.L. The role of crop insurance in reducing pesticide use: Evidence from rice farmers in China. J. Environ. Manag. 2022, 306, 114456. [Google Scholar] [CrossRef]
- Li, Q.; Lin, G.H.; He, J. A Correlation Study on Farmer′s Concurrent Business Behavior and Changes in Factors of Production: Analysis Based on a Survey of Farmers from Rural Fixed Obsewation Points. J. Nanjing Agric. Univ. Soc. Sci. Ed. 2013, 13, 27–32. [Google Scholar]
- Ning, M.X.; Xing, L.; Zhong, F.N. Factors Influencing Farmers’ Decisions to Purchase Crop Insurance: A Case Study on Manas Valley, Xinjiang. Probl. Agric. Econ. 2005, 06, 38–44. [Google Scholar]
- Hou, D.A.; Wang, X. Inhibition or Promotion?—The Effect of Agricultural Insurance on Agricultural Green Development. Front. Public Health 2022, 10, 910534. [Google Scholar] [CrossRef] [PubMed]
- Ma, J.J.; Yang, C.; Cui, H.Y.; Wang, X. The environmental effect and formation mechanisms of the promotion of agricultural insurance—From the perspective of non-point source pollution of chemical fertilizers in China. Insur. Stud. 2021, 09, 46–61. [Google Scholar]

| Variable Type | Variable Name | Variable Unit and Description | Mean | Standard Deviation |
|---|---|---|---|---|
| Basic characteristics of farmers | Education years (EDU) | Education years (year) | 6.98 | 3.26 |
| Household income (TI) | Household income in 2020 (yuan) | 90,918.81 | 113,461.30 | |
| Farming income (PI) | Farming income in 2020 (yuan) | 50,203.97 | 152,477.50 | |
| Income per mu (CI) | Income from growing crops per mu (yuan/mu) | 1356.92 | 1164.90 | |
| Number of migrant workers (WRK) | Number of long-term migrant workers in the family (person) | 0.86 | 1.03 | |
| Agricultural production characteristics | Cost of fertilizer (FER) | Cost of fertilizer per mu (yuan/mu) | 134.20 | 108.66 |
| Cost of pesticide (PES) | Cost of pesticide per mu (yuan/mu) | 55.30 | 56.20 | |
| Arable land area (TA) | Self-owned arable land area (mu) | 12.09 | 10.31 | |
| Grain growing area (CA) | Grain growing area (mu) | 33.00 | 91.51 | |
| Grain yield (YID) | Grain yield (kg/mu) | 147.53 | 228.19 | |
| Agricultural risk cognition | Type of risks | Types of risks faced (type) | 1.67 | 1.02 |
| Risk prevention (PVT) | Whether agricultural risk prevention measures have been taken (1 = yes, 0 = no) | 0.28 | 0.45 | |
| Agricultural insurance cognition | Insured or not (INS) | Insured or not (1 = yes, 0 = no) | 0.61 | 0.49 |
| Impact of insurance (EFT) | Whether agricultural insurance has an impact on your agricultural production (1 = yes, 0 = no) | 0.63 | 0.48 | |
| Claims payment history (PAY) | Prior insurance claims experience (1 = yes, 0 = no) | 0.44 | 0.50 | |
| Understanding of insurance (AWNi) | Understanding of agricultural insurance (do not understand; do not understand very well; generally understand; relatively understand; very well-understood. Dummy variables were set with reference to “do not understand” during model estimation: 1 = yes, 0 = no) | — | — | |
| Importance of Insurance (IPTi) | Importance of agricultural insurance (completely unimportant; not very important; generally important; relatively important; very important. Dummy variables were set with reference to “completely unimportant” in model estimation: 1 = yes, 0 = no) | — | — | |
| Evaluation of insurers (CDRi) | Satisfaction with the work of agricultural insurers (do not care; very dissatisfied; dissatisfied; generally satisfied; satisfied; very satisfied. dummy variables were set with reference to “do not care” in model estimation; 1 = yes, 0 = no) | — | — | |
| Natural characteristics | Disaster experience (DISR) | Disaster experience (1 = yes, 0 = no) | 0.37 | 0.48 |
| Equation | Residual Coefficient | Standard Error | t Statistics |
|---|---|---|---|
| Insurance participation decision equation | 1.0015 *** | 0.0083 | 120.18 |
| Fertilizer application equation | 0.9996 *** | 0.0069 | 144.46 |
| Pesticide application equation | 0.998 *** | 0.0083 | 120.89 |
| Name of Variables | Coefficient | Standard Error | dy/dx |
|---|---|---|---|
| Fertilizer cost | −0.0044 *** | 0.0013 | −0.0044 |
| Pesticide cost | 0.0051 *** | 0.0019 | 0.0051 |
| Cultivated land area | −0.0002 | 0.0017 | −0.0002 |
| Education years | −0.0245 *** | 0.0073 | −0.0245 |
| ln total household income | −0.0418 ** | 0.0182 | −0.0418 |
| ln planting income | 0.0641 *** | 0.0197 | 0.0641 |
| Type of risks | 0.0415 ** | 0.0164 | 0.0415 |
| Risk prevention | −0.0697 | 0.0525 | −0.0697 |
| Claims experience | 0.2498 *** | 0.0471 | 0.2498 |
| Understanding of insurance | |||
| Do not understand very well | 0.0378 | 0.0609 | 0.0378 |
| General understanding | 0.1443 ** | 0.0629 | 0.1443 |
| Relative understanding | 0.2496 *** | 0.0679 | 0.2496 |
| Very good understanding | 0.1552 | 0.1001 | 0.1552 |
| Importance of insurance | |||
| Not very important | 0.3598 *** | 0.1342 | 0.3598 |
| Generally important; | 0.4355 *** | 0.1349 | 0.4355 |
| Relatively important | 0.462 *** | 0.1275 | 0.462 |
| Very important | 0.5029 *** | 0.1365 | 0.5029 |
| Evaluation of insurers | |||
| Very dissatisfied | 0.3869 | 0.2895 | 0.3869 |
| Dissatisfied | −0.1654 | 0.1188 | −0.1654 |
| Generally satisfied | −0.0103 | 0.074 | −0.0103 |
| Satisfied | 0.1155 ** | 0.0514 | 0.1155 |
| Very satisfied | 0.1238 ** | 0.0621 | 0.1238 |
| Disaster experience | −0.069 ** | 0.0337 | −0.0723 |
| Constant term | 0.2347 | 0.2200 | — |
| χ2 | 183.74 *** |
| Fertilizer Application Equation | Pesticide Application Equation | |||
|---|---|---|---|---|
| Coefficient | Standard Error | Coefficient | Standard Error | |
| Insured or not | 29.0899 * | 17.8786 | −27.1961 *** | 9.1986 |
| Education years | 1.652 | 1.054 | 1.6465 *** | 0.541 |
| Income per mu | 0.0122 *** | 0.0028 | 0.0032 ** | 0.0015 |
| Number of migrant workers | −8.3355 *** | 3.2064 | −4.0856 ** | 1.7974 |
| Area of cultivated land | −0.0219 | 0.0302 | −0.023 | 0.0169 |
| Per unit area yield | 0.049 *** | 0.0154 | 0.0017 | 0.0083 |
| risk prevention | 18.5481 ** | 0.037 | −3.7943 | 4.5286 |
| Impact of insurance | −4.942 | 7.3379 | −29.6411 *** | 3.8321 |
| Constant term | 87.6640 *** | 20.1633 | 82.9711 *** | 10.362 |
| χ2 | 49.8 *** | 107.94 *** | ||
| Insurance Participation Equation | Fertilizer Application Equation | Pesticide Application Equation | ||||
|---|---|---|---|---|---|---|
| 3SLS | 2SLS | 3SLS | 2SLS | 3SLS | 2SLS | |
| Insured or not | 29.0899 * (17.8786) | 34.4451 * (18.0158) | −27.1961 *** (9.1986) | −27.3287 *** (9.2396) | ||
| Fertilizer cost | −0.0044 *** (0.0013) | −0.0046 *** (0.0014) | ||||
| Pesticide cost | 0.0051 *** (0.0019) | 0.0057 *** (0.002) | ||||
| Education years | −0.0245 *** (0.0073) | −0.0263 *** (0.0075) | 1.652 (1.054) | 1.8323 * (1.0596) | 1.6465 *** (0.541) | 1.624 *** (0.5434) |
| Total household income | −0.0418 ** (0.0182) | −0.0307 (0.0215) | ||||
| ln Planting income | 0.0641 *** (0.0197) | 0.0567 *** (0.0221) | ||||
| Income per mu | 0.0122 *** (0.0028) | 0.0095 *** (0.003) | 0.0032 ** (0.0015) | 0.0032 ** (0.0015) | ||
| Number of migrant workers | −8.3355 *** (3.2064) | −5.1718 (3.521) | −4.0856 ** (1.7974) | −4.1639 ** (1.8058) | ||
| Area of cultivated land | −0.0002 (0.0017) | −0.0006 (0.002) | ||||
| Grain-growing area | −0.0219 (0.0302) | −0.046 (0.033) | −0.023 (0.0169) | −0.0224 (0.0169) | ||
| Per-unit area yield | 0.049 *** (0.0154) | 0.0537 *** (0.0162) | 0.0017 (0.0083) | 0.0016 (0.0083) | ||
| Understanding of insurance | ||||||
| Do not understand very well | 0.0378 (0.0609) | 0.0146 (0.0732) | ||||
| General understanding | 0.1443 ** (0.0629) | 0.1368 * (0.0752) | ||||
| Relative understanding | 0.2496 *** (0.0679) | 0.2354 *** (0.0798) | ||||
| Very good understanding | 0.1552 (0.1001) | 0.126 (0.1197) | ||||
| Evaluation of insurers | ||||||
| Very dissatisfied | 0.3869 (0.2895) | 0.4647 (0.3474) | ||||
| Dissatisfied | −0.1654 (0.1188) | −0.2246 (0.1385) | ||||
| Generally satisfied | −0.0103 (0.074) | 0.0914 (0.0838) | ||||
| Satisfied | 0.1155 ** (0.0514) | 0.0883 (0.0593) | ||||
| Very satisfied | 0.1238 ** (0.0621) | 0.0883 (0.0727) | ||||
| Claims payment receiving experience | 0.2498 *** (0.0471) | 0.3009 *** (0.0528) | ||||
| Importance of insurance | ||||||
| Not very important | 0.3598 *** (0.1342) | 0.4516 *** (0.158) | ||||
| Generally important | 0.4355 *** (0.1349) | 0.5145 *** (0.1584) | ||||
| Relatively important | 0.462 *** (0.1275) | 0.5316 *** (0.1504) | ||||
| Very important | 0.5029 *** (0.1365) | 0.5892 *** (0.16) | ||||
| Impact of insurance | −4.942 (7.3379) | −8.6393 (7.5055) | −29.6412 *** (3.8321) | −29.5496 *** (3.8493) | ||
| Types of insurance | 0.0415 ** (0.0164) | 0.0466 ** (0.0193) | ||||
| Disaster experience | −0.0723 ** (0.0347) | −0.0991 ** (0.0409) | ||||
| Risk prevention | −0.0697 (0.0525) | −0.0639 (0.0537) | 17.7322 ** (8.805) | 20.4651 ** (8.8695) | −3.7943 (4.5286) | −3.8619 (4.5488) |
| Constant term | 0.2347 (0.22) | 0.129 (0.2501) | 83.6640 *** (20.1633) | 85.7413 *** (20.2944) | 82.9711 *** (10.362) | 83.0187 *** (10.4082) |
Disclaimer/Publisher’s Note: The statements, opinions and data contained in all publications are solely those of the individual author(s) and contributor(s) and not of MDPI and/or the editor(s). MDPI and/or the editor(s) disclaim responsibility for any injury to people or property resulting from any ideas, methods, instructions or products referred to in the content. |
© 2023 by the authors. Licensee MDPI, Basel, Switzerland. This article is an open access article distributed under the terms and conditions of the Creative Commons Attribution (CC BY) license (https://creativecommons.org/licenses/by/4.0/).
Share and Cite
Zhang, L.; Yang, Y.; Li, X. Research on the Relationship between Agricultural Insurance Participation and Chemical Input in Grain Production. Sustainability 2023, 15, 3045. https://doi.org/10.3390/su15043045
Zhang L, Yang Y, Li X. Research on the Relationship between Agricultural Insurance Participation and Chemical Input in Grain Production. Sustainability. 2023; 15(4):3045. https://doi.org/10.3390/su15043045
Chicago/Turabian StyleZhang, Lu, Yuxin Yang, and Xiaofeng Li. 2023. "Research on the Relationship between Agricultural Insurance Participation and Chemical Input in Grain Production" Sustainability 15, no. 4: 3045. https://doi.org/10.3390/su15043045
APA StyleZhang, L., Yang, Y., & Li, X. (2023). Research on the Relationship between Agricultural Insurance Participation and Chemical Input in Grain Production. Sustainability, 15(4), 3045. https://doi.org/10.3390/su15043045
