Abstract
Drawing on systems theory, the extended resource-based view and dynamic capability theory, this research develops an integrated framework to offer a more nuanced understanding of the mediating role of dynamic capabilities between supply chain cluster design characteristics and economic, social and environmental sustainability. Data were collected from organisations in Egypt through a questionnaire survey and were analysed using structural equation modelling. Based on 811 responses, a multi-mediation model analysis using Smart-PLS recognises that geographical concentration, networked collaboration and supporting services systems are critical supply chain cluster design characteristics that offer a pool of resources and collective knowledge that help organisations build absorptive capacity and resilience, which, in turn, help in protecting, reconfiguring and developing the shared resources to achieve high levels of environmental, social and economic sustainability. The findings affirm that supply chain clusters can be used as a tool to maintain desired sustainability levels in a dynamic business environment as it will allow organisations to cope with sudden changes in the market quickly and efficiently. This will allow organisations to improve sustainability performance by developing their dynamic capabilities with enhanced supporting services and network collaboration, thereby adequately exploiting external knowledge and opportunities, as well as effectively mitigating business vulnerability. This will also help in extending the three theoretical lenses through contextualising their abstract ideas in a supply chain cluster context and analyse data from a developing market. This is particularly important as further investigation is needed regarding supply chain clusters and the relationship between dynamic capabilities and sustainability in different contexts, especially since previous studies focused on developed economies and did not use the combination of these variables.
1. Introduction
The high frequency of market shocks pushes organisations to focus on cost reduction and financial gains at the expense of social and environmental issues, which leads to health and safety issues [1]. Especially in supply chain clusters (SCCs), the concentration of industrial and logistics activities, such as transportation, raises environmental issues and harms the surrounding communities [2]. SCCs help organisations recover from disruptions and seek financial gains collaboratively, as they can enhance the interconnectivity of geographically concentrated businesses, which creates mutual trust and eventually enhances their competitive advantage [3]. However, the enhanced awareness of sustainability from stakeholders is pushing organisations to take action towards the implementation of environmental and social activities [4]. To form a SCC, organisations must be geographically concentrated (situated locally, within and around the city) and interrelated and have a high level of cooperation; the geographical concentration and networked collaboration facilitate strong information and resource sharing and enhance trust. In addition, SCC also contains supporting entities (e.g., governmental agencies and research institutes) which enhance overall cluster development as they provide training and technical support [3]. These three characteristics are considered to be supply chain cluster design characteristics (SCCDCs) [3,5].
Supply chains as a system allow organisations to create a pool of shared resources and information and collaborate to enhance the overall performance of the supply chain by enhancing their own organisations’ performance [6]. Systems theory focuses on how organisations in a system (supply chains [7] or SCCs [8]) can work together to cope with market changes through sharing information and resources [7]. In this sense, SCCs are considered to be a system where the three characteristics facilitate the creation and development of resources and knowledge and allow organisations to have access to this collective knowledge and resources quickly and easily [8]. In order to gain the full benefits of SCC, the focus has predominantly been placed on dynamic capabilities (DCs) on economic sustainability regarding how DCs can help organisations adapt to market changes [9], especially since connectedness can lead to cascading failure, which stresses the importance of DCs [10]. However, there are relatively fewer research efforts carried out to assess their impact on social and environmental sustainability in the SCC context. DCs, such as resilience and absorptive capacity (AC), can help organisations enhance their sustainability through efficient and quick responses to market changes [11,12]. Resilience focuses on helping organisations survive and thrive through building capabilities that can help them recover quickly and efficiently from disasters that negatively affect their performance [13]. In addition, it allows organisations to keep their desired level of performance during disruptions [14,15,16]. AC, on the other hand, enhances organisations’ ability to utilise acquired knowledge to promote their adaptability [17]. This can be achieved through improving the efficiency of business processes, using resources efficiently and promoting innovation [18]. These two DCs are particularly important during disruptions in helping organisations to reduce risk and safeguard competitive advantage, but limited information is known regarding their roles in affecting social and environmental sustainability performance (e.g., efficient control of waste and cost [19] and enhancing employees’ work conditions [20]). Focusing on the three aspects of sustainability (environmental, social and economic) [19] will help SCCs organisations with a holistic approach [8] and incentives through promoting economic sustainability, along with environmental and social sustainability [21].
This study seeks to offer a guide for organisations to promote a sustainable SCC by using its characteristics to enhance environmental, social and economic sustainability by building DCs. It fulfills this goal by developing an integrated framework that combines aspects of SCCs, DCs and sustainability in order to pave the way for the investigation of the impact of SCCDCs on sustainability through DCs in Egyptian organisations. This is particularly important in countries in the global south, e.g., Egypt, as, although the local government is trying to achieve high environmental and social performance through activities, e.g., hosting COP27 United Nations to enhance environmental awareness by sustainable development, some serious concerns remain regarding economic growth of SCCs with the expense of business ethics in social and environmental aspects [2]. Another important aspect of conducting this research in Egypt is that the Egyptian market is volatile because of economic instability caused by sudden changes in currency value and market prices [22], which causes organisations to neglect ethical issues to focus on financial gains [1], especially because organisations and governments tend to focus on economic recovery on the expense of enhancing environmental and social sustainability during disruptions [23].
Previous research that focused on SCCs and sustainability in emerging markets is limited, with no focus on how SCCs’ own characteristics can help in building a sustainable SCC (e.g., ElMassah [2]). Despite substantial research on the relationships between resilience/AC and environmental sustainability [20], further investigation is still needed regarding how sustainability dimensions: economic (Eco), social (Soc) and environmental (Env) can be enhanced through building resilience and AC as DC [19,20]. Emerging research also suggests the need for a deeper understanding of relationships between SCCDC, DCs and sustainability [8,24]. The integrated framework utilised here seeks to combine the theoretical lenses of systems theory, the extended resource-based view (ERBV) and DC theory in an SCC context, which will deepen understanding of how these theories can be connected and extend their abstract ideas [8], especially that it uses standardised data and control variables (organisation size, type and role).
Therefore, this research is empirically testing the integrated framework that provides a holistic understanding of the impact of DCs on sustainability, particularly in relation to SCCs. This will be a milestone for promoting environmental and social issues in an SCC and decreasing the harm that it causes to the surrounding environment. In addition, it will incentivise organisations to implement environmental and social activities by linking SCCDCs and DCs to economic as well as environmental and social sustainability. This will show managers operating in a SCC the three pillars that can be achieved simultaneously and that they can enhance environmental and social sustainability, while increasing their financial gain through economic sustainability.
The integrated framework proposed here will help in exploring the three research questions: (1) What are the SCCDCs that can be critical antecedents of DCs factors (resilience and AC)? (2) How do DCs (resilience and AC) affect the three dimensions of sustainability (environmental, economic and social)? (3) What is the role of SCCDCs in achieving sustainable SCC (enhancing environmental, economic and social sustainability) through DCs factors? Previous studies on SCCs have predominantly focused on high-technology sectors in developed countries [20,25], which calls for a need to focus on different regions or industries [20,26]. Thus, this study’s findings present valuable insights for organisations wishing to enhance their competitive advantage by improving their sustainability levels in a SCC in developing countries. The integrated framework of this study highlights the importance of establishing sustainable clusters through enhanced collaboration between organisations and government entities to improve environmental, social sustainability and economic gains, especially during disruptions and when environmental and social considerations are neglected.
To develop our argument, we first discuss the combination of the three theoretical lenses and their relationships to the research constructs in order to support the development of the integrated framework and the hypotheses. Then, the research methodology, along with study context, instrument development, data collection and pre-test, are discussed. Finally, the results of hypothesis testing are illustrated, followed by the conclusion, where the theoretical and practical contributions of the paper are elaborated. In addition, research limitations and recommendations for future research are presented.
2. Theoretical Lenses
ERBV argues that organisations can utilise their special, acquired resources and combine them with their internal resources to achieve competitive advantage through social and environmental activities [27]. In this sense, organisations will be able to acquire resources easily through collaboration and eventually use these acquired resources to enhance sustainability [28]. Following the same logic, SCC can facilitate the enhancement of sustainability levels as it creates a pool of resources for its members. This notion is supported by a systems theory perspective, as organisations can only acquire the required resources through collaboration [29,30]. The combination of internal and external resources acquired through networking and collaboration can enhance social, environmental as well as economic sustainability [31]. This is facilitated through a SCC, which helps its members create a pool of resources [25], which can be located on a system (SCC) level. Since organisations operate in a constantly changing environment [28], they need to use DCs in order to reconfigure their resources and cope with the dynamic business environment [9]. This gives the rationale behind the introduction of the concept of DCs to support the integrated framework development as they can be used to cope with dynamic environments and enhance sustainability. SCCDCs can facilitate this coordination to enhance the three dimensions of sustainability, and DCs will allow for steady growth in sustainable development events during market disruptions.
Although these theories were used in previous empirical studies, they were not combined, especially in a SCC context [8]. For example, Ye, Wu [32] investigated the relationship between cluster members’ performance and resource sharing by combining a resources-based view (RBV) and DC theory. Wang and Sun [33] utilises systems theory to investigate the impact of collaboration on AC and Al-Shammari, Banerjee [27] investigated how corporate social responsibility can affect organisational performance through utilising RBV. However, Pertheban, Thurasamy [34] used DC theory to investigate the impact of resilience on organisational performance. Barakat, Boaventura [35] also utilised RBV to investigate how value created can be enhanced through information sharing. Oliveira-Dias, Kneipp [36] focused on DCs and their impact on sustainability through utilising DC theory, while Abou Kamar, Albadry [37] also utilised DC theory to test the impact of collaboration on resilience and eventually organisational performance, while Khan, Piprani [38] used DC theory to investigate the impact of information collection and processes capabilities on organisations’ ability to adapt to a dynamic business environment to sustain their performance. Jain, Thomas [39] only used RBV to investigate how corporate social responsibility can be enhanced through collaboration and information sharing. In combining these theoretical lenses, this study proposes SCCs as systems in which members can use the clusters’ design characteristics as pillars to uphold the system and facilitate resource sharing and coordination in order to build DCs. These pillars are represented by three SCCDCs: geographical concentration, networked collaboration and supporting services.
3. Literature Review and Hypotheses Development
3.1. Relationship between SCCDCs and DCs
SCCDCs facilitate strong information and resource sharing, which enhances trust among supply chain cluster members. In addition, SCC also contains supporting entities (e.g., governmental agencies and research institutes) that enhance overall cluster development as they provide training and technical support [3]. This supports organisations’ ability to adapt to changes and make use of opportunities [38,40,41]. In turn, it facilitates their development of absorptive capacity [12] and resilience [20,37], especially since collaboration and governance among organisations support supply chain dynamic capabilities [42].
Since organisations’ capabilities can be enhanced through the integration of resources among the system’s members [29], and the shared infrastructure provided through clustering allows organisations to adapt quickly to market shocks [43], it can be argued that SCCDCs can be used to enhance resilience, and especially that strong partnerships can increase resilience [44]. Organisations in a SCC can exploit external knowledge by hiring skilled labour and acquiring information and knowledge from the pool created by SCCDC [25], which enhances creativity and innovation [45,46]. Since AC can be enhanced through the facilitation of sharing knowledge and information [47] and access to new skills and resources [48], it can be argued that SCCDCs can pave the way for organisations to develop their AC. In return, AC helps in enhancing the organisational ability to combine acquired information with existing knowledge in order to create new useful knowledge [48,49]. Thus, it can be hypothesised:
H1.
Geographical concentration positively impacts organisational dynamic capabilities (resilience and AC).
H2.
Networked collaboration positively impacts organisational dynamic capabilities (resilience and AC).
H3.
Supporting services positively impact organisational dynamic capabilities (resilience and AC).
3.2. Relationship between DCs and Sustainability
Market shocks, which are frequently occurring, keep organisations focus away from enhancing sustainability [1]. Improving sustainability will not just benefit society or the surrounding environment, but it will also benefit the organisations as it increases all stakeholders’ satisfaction [4]. Organisations can use DCs to enhance sustainability performance [12], as it allows organisations to reorganise and modify their processes and resources related to sustainability performance to meet the constantly changing market requirements [1].
In order to build resilience, organisations are required to maintain strong ties with their supply chain members and create teams with the key objective of creating contingency plans and reconfiguring resources to face dynamic changes in the market [50]. This helps in reducing the negative impact on society and enhances organisational profitability, as it facilitates waste reduction, increases employment stability and secures a steady source of revenue [19]. Drawing on DC theory and the above discussion, it can be argued that building resilience thus helps organisations to achieve greater sustainability.
AC facilitates boundary spanning and allows organisations to acquire knowledge and process it to their advantage [51]; this is particularly important as needed knowledge (knowledge-related sustainability [28]) might not be owned by organisations [12]. Based on DC theory logic and the important role of AC in applying sustainability practices, it can be argued that AC can facilitate the implementation of sustainable practices. Thus, it can be hypothesised:
H4.
Resilience positively impacts organisations’ environmental, economic and social sustainability.
H5.
AC positively impacts organisations’ environmental, economic and social sustainability.
3.3. Relationship between SCCDCs and Sustainability through DCs
Eco-friendly industries are growing in developing as well as developed countries; however, Middle Eastern and North African countries are still in their early stages [2]. To further develop sustainability activities, it is essential that organisations inside a cluster work together, which will remove stakeholders’ pressure and sustain their competitive advantage [4]. Since organisations need to frequently enhance, expand and protect their resources through DCs [9], as they are operating in a constantly changing environment [28], it can be argued that building DCs through clustering can help organisations enhance sustainability, especially SCCDCs allow organisations to maintain their operations [43]. On the other hand, AC as a dynamic capability facilitates the acquisition of sustainability-related knowledge [11] and maximise collaboration benefits [52]. In addition, resilience as a dynamic capability allows organisations to maintain high levels of sustainability in a constantly changing environment [12,53]. Based on the above and the underlying logic of ERBV, a unique bundle of resources is required to be collected in order to be able to gain a competitive edge.
Since collaborative efforts of all stakeholders facilitate sustainability development [4,54], it can be argued that SCCDCs facilitate sustainability improvements, especially since they help in cost reduction and enhancing productivity with the lowest waste [55] and cost possible through cost and resource sharing [56]. However, internal capabilities need to be developed so that organisations will be able to acquire and use external resources to create a competitive edge. In this sense, SCCDCs can be used by organisations (subsystems) to collaborate and benefit from the knowledge and resources located in SCC (system), in an effort to enhance their capabilities [29]. In other words, it can be argued that organisations’ DCs can be enhanced through collaboration and integration in a SCC. Then, using their internal enhanced capabilities, resilience and AC, organisations can develop their resources by using available external knowledge and resources to enhance their sustainability levels. Thus, it can be hypothesised:
H6.
Resilience mediates the relationship between geographical concentration and organisations’ environmental, economic and social sustainability.
H7.
Resilience mediates the relationship between networked collaboration and organisations’ environmental, economic and social sustainability.
H8.
Resilience mediates the relationship between supporting services and organisations’ environmental, economic and social sustainability.
H9.
AC mediates the relationship between geographical concentration and organisations’ environmental, economic and social sustainability.
H10.
AC mediates the relationship between networked collaboration and organisations’ environmental, economic and social sustainability.
H11.
AC mediates the relationship between supporting services and organisations’ environmental, economic and social sustainability.
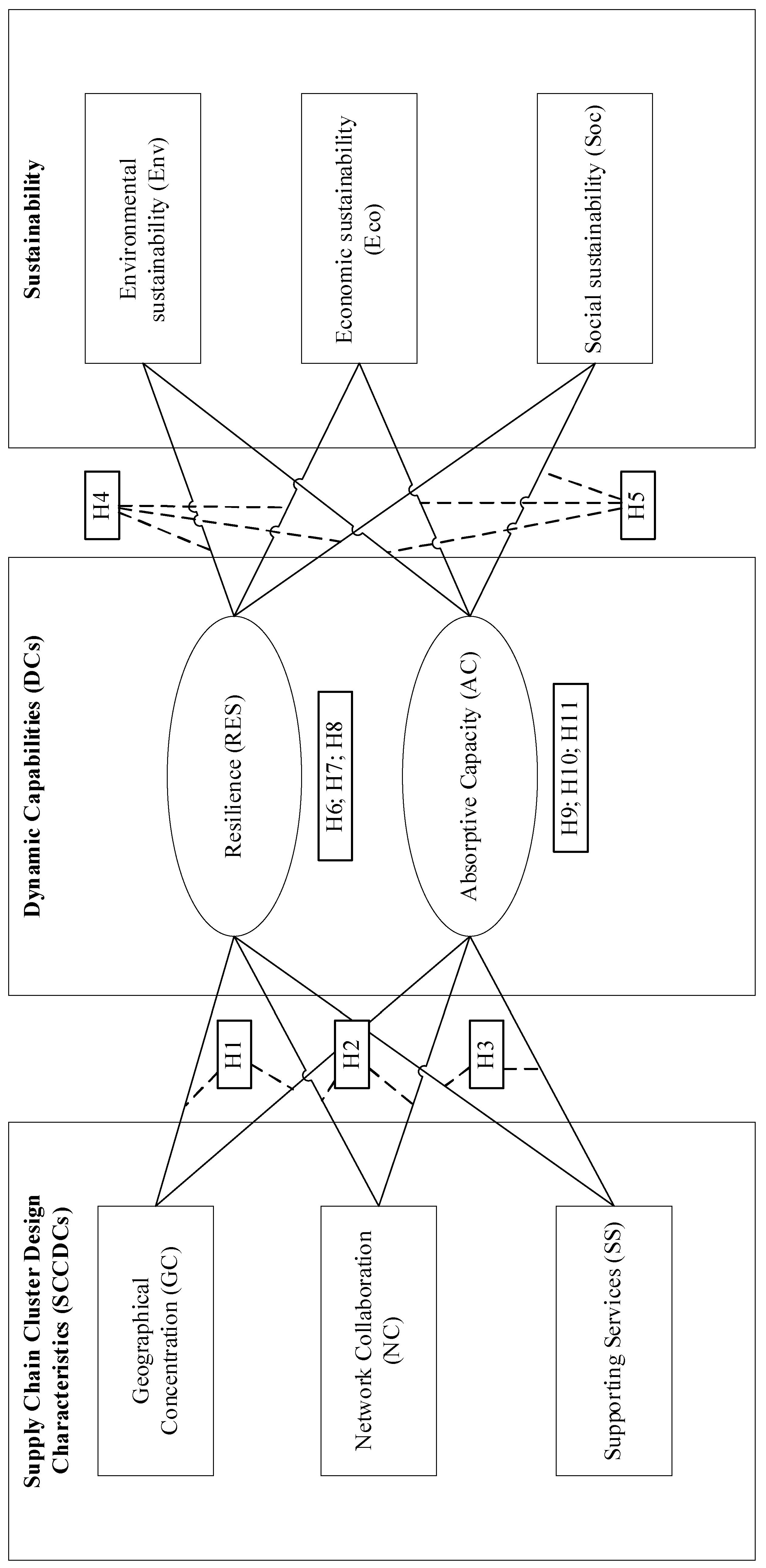
Figure 1 illustrates the hypothesised impacts of SCCDCs on AC and resilience, of AC and resilience on sustainability and the mediating role of AC and resilience in the relationship between SCCDCs and sustainability.
Figure 1.
Hypothesis framework. Source: this study.
4. Research Methodology and Results
4.1. Study Context
Egypt has begun creating clusters with a focus on sustainability activities; however, these efforts are still at their early stage [2], because of ineffective strategic planning and procedures and an unstable economic situation because of volatile fluctuations in the Egyptian pound [22]. Since Egypt is considered to be one of the main contributors to the green gas house emissions in Africa [57], it is considered an appropriate study site for the objectives of this research, especially since relatively less is understood regarding the relationship between DCs and sustainability in developing economies, despite the fruitful information on DCs and sustainability in the context of developed markets (e.g., the USA and Europe, Eikelenboom and de Jong [58] and Difrancesco, Luzzini [11]). According to the General Authority for Investment [59], the three major cities—Cairo, Alexandria and Giza—contain 27 SCCs out of 114 that are scattered around 23 other cities, which means they contain around 25% of SCCs in Egypt.
4.2. Data Collection
Data were collected from individuals with more than 10 years of experience and holding a senior-level management position. The participants selected are working in organisations operating in SCC located in the three major cities in Egypt: Cairo, Alexandria and Giza. Since no sampling frame was available, in terms of any database on organisations operating in Egypt, the snowball sampling technique was used in this study.
Experts in the pre-test were asked to identify potential participants and then the questionnaire was distributed through emails. The questionnaire was sent to 300 participants for the pilot study; 262 were collected, and 8 of those were incomplete. This means that the response rate is 84.7%, with 254 valid questionnaires. For the main study, 915 questionnaires were distributed, and 834 were collected with 23 incomplete questionnaires, which means valid questionnaires are 811, with a response rate of 88.6%.
4.3. Instrument Development
Measures for the research variables were drawn from the literature (see Appendix A). Firm size and industry type were chosen to be control variables as sustainability levels may vary according to company size and industry type due to the differences in obtaining resources processing information and coping with dynamic business environments [28]. The original survey questions were designed in English; a back-translation approach was carried out to ensure translation accuracy. The questionnaire is divided into three main sections. The first one focuses on general information regarding the position of the participant in their organisation, age, education, and gender, in addition to the size of the organisation, its type and location. The second section focuses on SCCDCs, where it asks the participants whether their organisation is in proximity and collaborates with entities (e.g., supply chain partners and research institutions) located inside the same cluster, in addition to whether their organisations receive support (e.g., technical and specialised training) from governmental bodies, industrial associations and research institutions. The third section focuses on resilience, AC and sustainability, where it asks the participants to what extent they agree with aspects related to resilience (their organisation maintains a normal level of operation during disruption), AC (their organisation shares knowledge and practical experience across its units), environmental sustainability (their organisation focuses on decreasing CO2 emissions), economic sustainability (their organisation focuses on decreasing cost of energy consumption), and social sustainability (their organisations takes community complains into consideration). The second and third parts of this questionnaire are based on a 7-point Likert scale (1, strongly agree and 7, strongly disagree).
4.4. Pre-Test and Pilot Study
To ensure content validity, five industry practitioners and four academics were invited to assess the appropriateness of the operationalised items for each construct. In the pilot test stage, 254 completed questionnaires were collected and used to assess the validity and reliability of the scale measurements, using factor loadings and composite reliability. The results showed that the overall factor loading for all the items exceeded the cut-off point of 0.4 [60]. However, the factor loadings for four items—AC2, AC7, Soc3 and Env1 (see Appendix A)—did not meet this cut-off point. The experts in the pre-test study were consulted regarding the elimination of these four items, and as a result of their feedback and the statistical results, these four items were removed from the questionnaire distributed in the main study. The Cronbach’s alpha and composite reliability values were all greater than 0.7, suggesting good reliability [61]. In summary, the pre-test results indicated that the data collection tool was appropriate and applicable, with reasonable reliability and validity results.
4.5. Sample Characteristics
Table 1 presents the descriptive analysis results of the sample (n = 811) in terms of position, years of experience, firm size, location and type of organisations in which they were working.
Table 1.
Overview of data sample and its characteristics.
4.6. Reliability and Validity Assessment
Cronbach’s alpha and composite reliability values were greater than 0.7, indicating good scale reliability [61]. The results indicated convergent validity for all constructs, with factor loadings between 0.756 and 0.953 and a minimum AVE of 0.650. Discriminant validity was also verified to be adequate, as the square root of the AVE for all constructs was greater than the correlation between it and other constructs in the model [62]. In addition, all heterotrait–monotrait ratio of correlations (HTMT) values were below 0.85 [63]. The results of reliability and validity assessments are presented in Appendix B and Appendix C.
4.7. Hypothesis Testing
Before proceeding to the hypotheses, data were tested for non-response bias and common method bias. There was no evidence to suggest that the data have a non-response bias as the difference between early and late responses was not significant [64]. In addition, common method bias was tested using Harman’s single factor test. Results revealed that no single factor’s variance exceeded the threshold of 50%, suggesting there was no serious threat of common method bias [65].
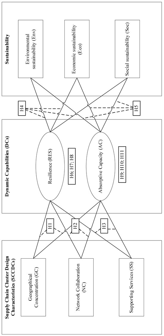
The quantitative data collected from the questionnaire are analysed using SMART-PLS as it conducts Partial Least Square Structural Equation Model (PLS-SEM). PLS-SEM is the most commonly used multivariate analysis [66]. It focuses on testing causal effects [67]. In addition, it has the advantage of running complicated models [68] with multiple mediations [69]; furthermore, it is more appropriate when the data are not normally distributed [69]. Moreover, PLS-SEM is very helpful in running models with more than 6 constructs [67]. Figure 2 shows the results for direct relationships, using a 5000-bootstrap sample to compute path coefficients (β-value), t-values and corresponding p-values. Based on the statistical results, it can be argued that there is a positive relationship between SCCDC and DC, which supports H1, H2 and H3, as the results indicated a significant direct relationship from geographical concentration to resilience (β = 0.208, p-value < 0.05) and AC (β = 0.213, p-value < 0.05), in addition to a significant direct relation from networked collaboration to resilience and AC with β = 0.295, p-value < 0.05 and β = 0.195, p-value < 0.05, respectively. The results also indicated that supporting services can positively affect resilience with β = 0.195, p-value < 0.05 and AC with β = 0.225, p-value < 0.05. This helps in answering the research question number 1, “What are the supply chain cluster design characteristics (SCCDCs) that can be critical antecedents of dynamic capability DCs factors (resilience and AC)?”, as it shows that geographical concentration, networked collaboration and supporting services as a SCCDCs can significantly affect both DCs resilience and AC.
Figure 2.
Results of direct effect. Source: this study. Notes: * indicates significance at the 5% level. GC = Geographical Concentration; NC = Networked Collaboration; SS = Supporting Services; RES = Resilience, AC = Absorptive Capacity; Env = Environmental Sustainability; Eco = Economic Sustainability; Soc = Social Sustainability.
Hypotheses 4 and 5, which test the impact of resilience and AC on the three dimensions of sustainability (Env, Eco, Soc), respectively, were accepted. The impact of RES on Env, Eco and Soc had a β of 0.135, 0.126 and 0.285, respectively, and p-value < 0.05, while the impact of AC on Env, Eco and Soc had a β of 0.334, 0.288 and 0.437, respectively, with a p-value < 0.05. This answers research question number 2, “How do DCs (resilience and AC) affect the three dimensions of sustainability (environmental, economic, and social)?”, as it illustrates that resilience and AC have a positive, significant impact on environmental, economic and social sustainability.
Multi-mediation model analysis using joint significance and PLS-SEM bootstrapping was conducted in order to calculate the coefficient of the indirect effect. Preacher and Hayes’ [70] process macro was used to confirm these results. Results in Table 2 indicated that resilience significantly mediates the relationship between geographical concentration and environmental, economic and social sustainability. In addition, resilience mediates the relationship between networked collaboration and environmental, economic and social sustainability. Finally, resilience mediates the relationship between supporting services and environmental, economic and social sustainability. Based on the above results, H6, H7 and H8 are supported. As for H9, H10 and H11, which focus on the mediating role of AC between SCCDCs and the three dimensions of sustainability (environmental, economic and social), the statistical results also support these three hypotheses (see Figure 2 and Table 2). This answers research question number 3, “What is the role of SCCDCs in achieving sustainable SCC (enhancing environmental, economic, and social sustainability) through DCs factors?”, as it indicates that the three SCCDCs can positively enhance environmental, economic and social sustainability and facilitate the achievement of sustainable SCC through building resilience and AC. Appendix D illustrates the summary of hypotheses testing.
Table 2.
Results of PLS-SEM and bootstrapping and process macro.
5. Discussion
5.1. SCCDCs and DCs
Results revealed that when organisations are geographically concentrated and connected with their supply chain partners and receive support from local research institutes, universities, local industry associations and government agencies, their resilience and absorptive capacity are enhanced. In other words, geographical concentration, networked collaboration and supporting services systems can enhance the organisations’ ability to withstand disruptions and unexpected events in the market. Geographical concentration along with networked collaboration enhances trust and facilitates the sharing of information and collective learning [43,52]; this can be a source of competitive advantage [40], which eventually enhances organisational resilience [71] and absorptive capacity [40], as strong relationships allow organisations to deal with disruptions collectively, which enhances their adaptation and eventually resilience [44]. In addition, the sharing of information and collective learning help organisations understand the market and predict the future with great accuracy through the efficient processing of information, which in return enhances their AC [47]. Regarding supporting services, any support, such as government funding, infrastructure delivery [72] and political support [73], will help organisations enhance their competitiveness [72], as they provide technical support and specialised training [74]. This, in return, promotes the development of employees’ skills and helps make new investments and applies innovative techniques that enhance resilience [44] and AC [47].
Although this research has a more holistic approach, the nature of the relationship between SCCDCs and DCs revealed here is consistent with empirical evidence from previous studies. Difrancesco, Luzzini [11] illustrated that organisations can exploit information sharing to enhance their AC, as they will be able to transfer knowledge across the supply chain and exploit this knowledge to their advantage. Wang, Li [75] confirmed that geographical proximity and local networks can help in enhancing AC as they help in creating a pool of shared knowledge and facilitate a quick understanding of how to cope with market changes. However, other studies (e.g., Gilbert, McDougall [76] and Presutti, Boari [77]) suggest that clustering may negatively affect organisations’ adaptability, as organisations in a cluster tend not to work closely with organisations outside their networks [78] and have fewer international interactions with other entities [76]. In addition, some organisations consider information as their competitive edge and reject the idea of information sharing as they fear losing their edge [43]. Based on the above discussion, it can be illustrated that this research extends previous studies and contributes to the literature by confirming that connectedness and information sharing within SCCs can help organisations compete efficiently through enhancing their use of resource and increase their market share through accessing potential markets.
5.2. DCs and Sustainability
The output of this study indicated that resilience and AC can be antecedents for sustainability. In a constantly changing environment, DCs can help organisations enhance sustainability [79], as it allows organisations to decrease their cost [80] while keeping their waste and emissions in check [81]. Resilience promotes organisations’ flexibility, which decreases transportation emissions and eliminates waste, which, in return, leads to the enhancement of environmental sustainability [82] as well as the enhancement of economic sustainability, especially the elimination of waste can lead to more cost control [83]. In addition, it enhances social sustainability by making improvements in the social conditions [82] through decreasing the negative impact on society [19]. This can support the findings of this study, which illustrates that the three dimensions of sustainability can be enhanced through building resilience. AC, on the other hand, allows organisations to collect and exploit information needed to enhance sustainability, such as new standards and certificates [12]. The strong relationship between AC and Soc can be rationalised through the ability of the organisation to be updated on the new corporate social responsibility requirements through the enhanced AC [84], especially since AC allows organisations to update business processes for better work conditions and productivity [18].
Although previous studies established a link between DCs and sustainability, this research still provides a holistic approach by integrating resilience and AC with the three dimensions of sustainability in a SCC context, as previous research focused on only one capability and environmental sustainability in general. For example, Aboelmaged and Hashem [26] indicated that strong AC can help organisations understand how their operations and management style affects sustainability aspects. In addition, it allows organisations to acquire knowledge that helps them use practices such as waste control, recycling and developing employees’ capabilities. Eventually, this can promote sustainability dimensions. While Golicic, Flint [20] argued that resilience enhances organisations’ ability to be robust and agile, in addition, it enhances their ability to new capabilities and resources. In return, it enhances organisations’ adaptability to the market and ensures long-term survivability.
5.3. SCCDCs, Sustainability and DCs
The statistical results provide new insight, as they contribute to the debate regarding the nature of the relationship between connectedness and close proximity and business performance [77]. The results confirmed that geographical concentration provides organisations access to the pool of resources and promotes their trust, which enhances their ability to cope with new market conditions [85], and eventually enhances their sustainability [86]. The results also confirm that networked collaboration can be a source of competitive advantage through enhancing DCs, which allows organisations to exploit information and resources to gain a competitive edge over the competitors.
The results of this research can be supported through previous research. For example, the output by Difrancesco, Luzzini [11], who established a positive link between AC and social and environmental performance, and Taslimi, Azimi [87], who indicated that clustering can enhance resilience. However, these studies did not investigate how SCCDCs can enhance both resilience and AC and eventually lead to an increase in environmental, economic and social sustainability, which confirms that this research has a more holistic approach. Based on the results of this research and previous studies’ empirical evidence, it can be argued that even though SCCDCs can help enhance sustainability, disruptive events can lead to cascading failure as SCCDCs lead to strong connectedness. However, if SCC members focus on using SCCDCs to build DCs to achieve sustainability, they can gain the full benefits of being in a SCC.
Drawing on the statistical results, cluster members can enhance their sustainability levels through building DCs as SCCDCs help organisations gain access to resources and information which help in knowledge generation and eventually help organisations thrive in a dynamic environment. These results support the direction towards sustainability development and economic growth.
6. Conclusions
The empirical evidence of this study supports the positive relationships between SCCDCs and sustainability and between DCs and sustainability. Furthermore, DCs may significantly mediate the relationship between SCCDCs and sustainability. As mentioned earlier, the conclusion of hypotheses testing is illustrated in Appendix D.
6.1. Practical Contribution
Managers operating in a SCC can use the results of this research to help their organisations enhance environmental and economic sustainability and motivate their employees through enhancing social sustainability, which can lead to enhance their organisations’ competitive advantage, especially that adapting sustainability practices can eventually help in sustaining high levels of performance [88]. The findings of this study can help organisations enhance sustainability and eventually establish a sustainable SCC, with a focus on three dimensions of sustainability: environmental, social and economic sustainability. This is particularly important in Global South regions/countries like Egypt, as the government is increasingly investing a lot to establish sustainable clusters (e.g., Borg EL Arab in Alexandria) [2], yet without effective policies in place that are based on empirical findings from most up-to-date research in the field. In addition, the results can contribute to solving environmental and social issues caused by the concentration of industrial and logistics activities in a SCC, as it unveils the pathways to achieve environmental and social sustainability through supply chain cluster design and DCs. Specifically, with empirical evidence, this study shows which design characteristics are more helpful for more DCs and how different DCs will lead to social and environmental sustainability, especially that during economic recessions and disruptions, organisations and governments tend to focus on economic recovery on the expense of enhancing environmental and social sustainability. In addition, it shows that SCCs allow organisations to quickly respond to changes in the market through efficient and timely sharing of information and resources using SCCDCs, which helps in cost reduction and productivity enhancement as it facilitates the pooling of logistics activities and production capabilities.
6.2. Theoretical Contribution
The holistic approach adopted through the integrated framework fills the literature gap as previous studies focused only on resilience and did not explain how different design characteristics of supply chain clusters can affect both resilience and absorptive capacity (e.g., Golicic et al., 2017 [20]). This also contributes to the relationship between DCs (resilience and absorptive capacity) and sustainability, as previous research has predominantly focused on the relationship between DCs and environmental sustainability [19,20,26,89]. This research extends the existing literature by providing a more holistic picture and more nuanced understanding of the relationships between design characteristics of SCC, DCs and the three dimensions of sustainability, as no prior research has examined how DCs affect the three dimensions of sustainability, in relation to SCCs [20]. Particularly, this answers the call of Barakat, Tipi [8] regarding empirically testing the relationship among DCs and sustainability in a SCC context.
The use of standardised data from a developing country (Egypt) and control variables (organisation size, type and role) in this study helps in extending the three theoretical lenses through refining the understanding among SCCDCs, sustainability and DCs through promoting SCCs as a system in which its sub-elements (cluster members) create a pool of resources through utilising SCCDCs. In addition, it helps in generalising the abstract ideas of the theories, as previous research (e.g., Capone & Zampi, 2019 [90]; Chandrashekar and Mungila Hillemane [91]) has focused on high-technology sectors in developed countries, which has led to a lack of generalisability [20,25]. Furthermore, it contributes to the body of literature as it sheds light on the impact of clustering on DCs [20,25,87]. Previous research tended to be based on case studies (e.g., Golicic et al., 2017 [20]; Wang et al., 2018 [75]) and focused on resilience and financial sustainability, without including SCCDCs in the investigation (e.g., Golicic et al., 2017 [20]). In addition, previous research (e.g., Taslimi et al., 2020 [87]; Wang et al., 2018 [75]) contributed by focusing on a single characteristic and one DC.
6.3. Research Limitations and Recommendations for Future Research
This study was conducted in Egypt, so generalisability may be limited to countries with similar economic conditions; future research must take market features into consideration. In addition, this study employed snowball sampling techniques, which have been criticised for being biased and subjective. A longitudinal study can be carried out to illustrate the dynamic relationship between the constructs. Even though this research does not have any major issues regarding causality and endogeneity, future research can conduct a longitudinal study that can allow for the exploration and strict confirmation of potential causality between variables. In addition, it will allow for two states at least to be employed to explore the endogeneity issue and support that it is not a major.
This research did not specify practices that can enhance DCs, so future research can focus on conducting a case study on multiple clusters in Egypt and other developing countries to help develop a roadmap with specific practices to enhance DCs and sustainability. In addition, through case studies, future research can investigate how organisations were able to cope with specific market conditions (e.g., economic instability caused by volatile domestic currency value in Egypt). Furthermore, future research can expand the model by testing the impact of SCCDCs on organisational, financial and non-financial performance through DCs and sustainability by conducting sequential mediation. Moreover, there could be an investigation into the role of supporting services, such as governmental and research institutions to develop best practices of how to develop sustainable SCCs. In addition, country-level analysis can be conducted using macroeconomic data to investigate how sustainable supply chain clusters can enhance economic growth. Finally, future research can investigate the role of digitisation and smartisation in enhancing sustainability in a supply chain cluster context, especially since it is strongly associated with sustainability development [92].
Author Contributions
Conceptualization, M.B. and N.T.; methodology, M.B. and J.S.W.; formal analysis, M.B.; empirical analysis and findings, M.B. and J.S.W.; conclusion and recommendations, M.B., J.S.W. and N.T.; writing—original draft preparation, M.B.; writing—review and editing, M.B., J.S.W. and N.T.; supervision, J.S.W. and N.T.; project administration, M.B., J.S.W. and N.T. All authors have read and agreed to the published version of the manuscript.
Funding
This research received no external funding.
Institutional Review Board Statement
Not applicable.
Informed Consent Statement
Not applicable.
Data Availability Statement
Data are available upon request from corresponding authors.
Conflicts of Interest
The authors declare no conflict of interest.
Appendix A. Research Constructs’ Measurements
| Constructs | Measurements and Supporting Literature | |
| GC | GC1—Supply chain partners. | [43,77,78,93] |
| GC2—Local research institutes and universities. | ||
| GC3—Competitors. | ||
| GC4—Local industry associations. | ||
| NC | NC1—Supply chain partners. | [43] |
| NC2—Local research institutes and universities. | ||
| NC3—Competitors. | ||
| NC4—Local industry associations. | ||
| SS | SS1—Governmental bodies. | [94,95,96] |
| SS2—Trade associations. | ||
| SS3—Educational or research institutions. | ||
| RES | RES1—Maintaining normal operation. | [97,98,99] |
| REES2—Responding to unexpected disruptions. | ||
| RES3—High level of preparation for disruptions. | ||
| RES4—Desired level of connectedness among business partners. | ||
| RES5—Alternative plans. | ||
| RES6—Evaluating the level of risk. | ||
| AC | AC1—Sharing knowledge and practical experience. | [28,89] |
| AC2—Informal collection of information. | ||
| AC3—Meetings with customers, consultants R&D institutions/universities or third parties. | ||
| AC4—Recognising shifts in the market. | ||
| AC5—New opportunities in the market. | ||
| AC6—Recording and storing knowledge. | ||
| AC7—Merge external knowledge to existing knowledge. | ||
| AC8—Monitor new market trends and new product/service development. | ||
| AC9—Performing activities easily. | ||
| Env | Env1—Reduction of CO2 emissions. | [19,31,100,101,102] |
| Env2—Waste reduction. | ||
| Env3—Use of renewable energy. | ||
| Env4—Reduction of energy/fuel consumption. | ||
| Env5—Optimising the use of materials. | ||
| Env6—Improved compliance with environmental standards. | ||
| Eco | Eco1—Decrease cost of energy consumption. | [19,31,103] |
| Eco2—Operational cost. | ||
| Eco3—Total logistics cost. | ||
| Soc | Soc1—Community complaints. | [19,100,101,102] |
| Soc2—Customer health and safety. | ||
| Soc3—Stakeholders’ participation. | ||
| Soc4—Employment stability. | ||
| Soc5—Donations to community. | ||
| Soc6—Employee benefits. | ||
| Note: GC = Geographical Concentration, NC = Networked Collaboration; SS = Supporting Services; RES = Resilience, AC = Absorptive Capacity; Env = Environmental Sustainability; Eco = Economic Sustainability; Soc = Social Sustainability. | ||
Appendix B. Overview of Data Sample and Its Characteristics
| Constructs | Factor Loading | Mean | Standard Deviation | AVE | Cronbach’s Alpha | |
| GC | GC1 | 0.769 | 2.57 | 1.36 | 0.650 | 0.820 |
| GC2 | 0.818 | |||||
| GC3 | 0.786 | |||||
| GC4 | 0.850 | |||||
| NC | NC1 | 0.869 | 2.92 | 1.53 | 0.722 | 0.873 |
| NC2 | 0.830 | |||||
| NC3 | 0.821 | |||||
| NC4 | 0.877 | |||||
| SS | SS1 | 0.912 | 3.32 | 1.78 | 0.833 | 0.900 |
| SS2 | 0.916 | |||||
| SS3 | 0.911 | |||||
| RES | RES1 | 0.866 | 2.50 | 1.27 | 0.738 | 0.928 |
| RES2 | 0.908 | |||||
| RES3 | 0.733 | |||||
| RES4 | 0.873 | |||||
| RES5 | 0.912 | |||||
| RES6 | 0.851 | |||||
| AC | AC1 | 0.831 | 2.38 | 1.23 | 0.722 | 0.936 |
| AC2 | 0.854 | |||||
| AC3 | 0.859 | |||||
| AC4 | 0.883 | |||||
| AC5 | 0.867 | |||||
| AC6 | 0.835 | |||||
| AC7 | 0.815 | |||||
| Env | Env1 | 0.886 | 2.64 | 1.50 | 0.777 | 0.928 |
| Env2 | 0.832 | |||||
| Env3 | 0.870 | |||||
| Env4 | 0.910 | |||||
| Env5 | 0.908 | |||||
| Eco | Eco1 | 0.936 | 2.34 | 1.25 | 0.774 | 0.854 |
| Eco2 | 0.906 | |||||
| Eco3 | 0.791 | |||||
| Soc | Soc1 | 0.863 | 2.35 | 1.26 | 0.722 | 0.904 |
| Soc2 | 0.855 | |||||
| Soc3 | 0.874 | |||||
| Soc4 | 0.794 | |||||
| Soc5 | 0.859 | |||||
| Source: this study. GC = Geographical Concentration; NC = Networked Collaboration; SS = Supporting Services; RES = Resilience, AC = Absorptive Capacity; Env = Environmental Sustainability; Eco = Economic Sustainability; Soc = Social Sustainability. | ||||||
Appendix C. Discriminant Validity for Constructs in the Main Study
| GC | NC | SS | RES | AC | Env | Eco | Soc | |
| GC | (0.806) | |||||||
| NC | 0.644 | (0.849) | ||||||
| SS | 0.484 | 0.696 | (0.913) | |||||
| RES | 0.430 | 0.545 | 0.501 | (0.859) | ||||
| AC | 0.341 | 0.465 | 0.465 | 0.621 | (0.850) | |||
| Env | 0.402 | 0.463 | 0.485 | 0.451 | 0.438 | (0.881) | ||
| Eco | 0.312 | 0.438 | 0.415 | 0.395 | 0.376 | 0.706 | (0.879) | |
| Soc | 0.334 | 0.438 | 0.429 | 0.506 | 0.539 | 0.591 | 0.601 | (0.847) |
| Source: this study. Note: diagonally, numbers between brackets represent square root of AVE. GC = Geographical Concentration; NC = Networked Collaboration; SS = Supporting Services; RES = Resilience, AC = Absorptive Capacity; Env = Environmental Sustainability; Eco = Economic Sustainability; Soc = Social Sustainability. | ||||||||
Appendix D. Summary of Hypotheses Testing
| Hypothesis | Sub-Hypothesis | Paths | β | Supported |
| H1 | H1.1 | GC → RES | 0.208 | Supported |
| H1.2 | GC → AC | 0.213 | Supported | |
| H2 | H2.1 | NC → RES | 0.295 | Supported |
| H2.2 | NC → AC | 0.195 | Supported | |
| H3 | H3.1 | SS → RES- | 0.195 | Supported |
| H3.2 | SS → AC | 0.225 | Supported | |
| H4 | H4.1 | RES → Env | 0.135 | Supported |
| H4.2 | RES → Eco | 0.126 | Supported | |
| H4.3 | RES → Soc | 0.285 | Supported | |
| H5 | H5.1 | AC → Env | 0.334 | Supported |
| H5.2 | AC → Eco | 0.288 | Supported | |
| H5.3 | AC → Soc | 0.437 | Supported | |
| H6 | H6.1 | GC → RES → Env | 0.037 | Supported |
| H6.2 | GC → RES → Eco | 0.043 | Supported | |
| H6.3 | GC → RES → Soc | 0.087 | Supported | |
| H7 | H7.1 | NC → RES → Env | 0.026 | Supported |
| H7.2 | NC → RES → Eco | 0.024 | Supported | |
| H7.3 | NC → RES → Soc | 0.080 | Supported | |
| H8 | H8.1 | SS → RES → Env | 0.080 | Supported |
| H8.2 | SS → RES → Eco | 0.097 | Supported | |
| H8.3 | SS → RES → Soc | 0.072 | Supported | |
| H9 | H9.1 | GC → AC → Env | 0.115 | Supported |
| H9.2 | GC → AC → Eco | 0.080 | Supported | |
| H9.3 | GC → AC → Soc | 0.131 | Supported | |
| H10 | H10.1 | NC → AC → Env | 0.116 | Supported |
| H10.2 | NC → AC → Eco | 0.081 | Supported | |
| H10.3 | NC → AC → Soc | 0.131 | Supported | |
| H11 | H11.1 | SS → AC → Env | 0.299 | Supported |
| H11.2 | SS → AC → Eco | 0.210 | Supported | |
| H11.3 | SS → AC → Soc | 0.110 | Supported | |
| Source: this study. | ||||
References
- Alghababsheh, M.; Gallear, D.; Rahman, M. Balancing the Scales of Justice: Do Perceptions of Buyers’ Justice Drive Suppliers’ Social Performance? J. Bus. Ethics 2020, 163, 125–150. [Google Scholar] [CrossRef]
- ElMassah, S. Industrial symbiosis within eco-industrial parks: Sustainable development for Borg El-Arab in Egypt. Bus. Strategy Environ. 2018, 27, 884–892. [Google Scholar] [CrossRef]
- Huang, B.; Xue, X. An application analysis of cluster supply chain: A case study of JCH. Kybernetes 2012, 41, 254–280. [Google Scholar] [CrossRef]
- Li, W.; Zhang, J.Z.; Ding, R. Impact of Directors’ Network on Corporate Social Responsibility Disclosure: Evidence from China. J. Bus. Ethics 2022, 183, 551–583. [Google Scholar] [CrossRef]
- Tolossa, N.J.; Beshah, B.; Kitaw, D.; Mangano, G.; De Marco, A. A review on the integration of supply chain management and industrial cluster. Int. J. Mark. Stud. 2013, 5, 164–174. [Google Scholar] [CrossRef]
- Michalski, M.; Montes-Botella, J.-L.; Narasimhan, R. The impact of asymmetry on performance in different collaboration and integration environments in supply chain management. Supply Chain Manag. Int. J. 2018, 23, 33–49. [Google Scholar] [CrossRef]
- Thompson, S.; Valentinov, V. The neglect of society in the theory of the firm: A systems-theory perspective. Camb. J. Econ. 2017, 41, 1061–1085. [Google Scholar] [CrossRef]
- Barakat, M.; Tipi, N.; Wu, J. Sustainable supply chain clusters: An integrated framework. Manag. Decis. 2023, 61, 786–814. [Google Scholar] [CrossRef]
- Teece, D.J. Explicating dynamic capabilities: The nature and microfoundations of (sustainable) enterprise performance. Strateg. Manag. J. 2007, 28, 1319–1350. [Google Scholar] [CrossRef]
- Geng, L.; Xiao, R.; Xie, S. Research on Self-Organization in Resilient Recovery of Cluster Supply Chains. Discret. Dyn. Nat. Soc. 2013, 2013, 758967. [Google Scholar] [CrossRef]
- Difrancesco, R.M.; Luzzini, D.; Patrucco, A.S. Purchasing realized absorptive capacity as the gateway to sustainable supply chain management. Int. J. Oper. Prod. Manag. 2022, 42, 603–636. [Google Scholar] [CrossRef]
- Riikkinen, R.; Kauppi, K.; Salmi, A. Learning Sustainability? Absorptive capacities as drivers of sustainability in MNCs’ purchasing. Int. Bus. Rev. 2017, 26, 1075–1087. [Google Scholar] [CrossRef]
- Brown, N.A.; Feldmann-Jensen, S.; Rovins, J.E.; Orchiston, C.; Johnston, D. Exploring disaster resilience within the hotel sector: A case study of Wellington and Hawke’s Bay New Zealand. Int. J. Disaster Risk Reduct. 2021, 55, 102080. [Google Scholar] [CrossRef]
- Salam, M.A.; Bajaba, S. The role of supply chain resilience and absorptive capacity in the relationship between marketing–supply chain management alignment and firm performance: A moderated-mediation analysis. J. Bus. Ind. Mark. 2022, 38, 1545–1561. [Google Scholar] [CrossRef]
- Abeysekara, N.; Wang, H.; Kuruppuarachchi, D. Effect of supply-chain resilience on firm performance and competitive advantage. Bus. Process Manag. J. 2019, 25, 1673–1695. [Google Scholar] [CrossRef]
- Tipi, N.S.; Elgazzar, S. Considerations Towards a Sustainable and Resilient Supply Chain: A Modelling Perspective. Int. Bus. Logist. J. 2021, 1, 6–13. [Google Scholar] [CrossRef]
- Felipe, C.M.; Roldán, J.L.; Leal-Rodríguez, A.L. An explanatory and predictive model for organizational agility. J. Bus. Res. 2016, 69, 4624–4631. [Google Scholar] [CrossRef]
- Martinez-Sanchez, A.; Lahoz-Leo, F. Supply chain agility: A mediator for absorptive capacity. Balt. J. Manag. 2018, 13, 264–278. [Google Scholar] [CrossRef]
- Ruiz-Benitez, R.; López, C.; Real, J. Achieving sustainability through the lean and resilient management of the supply chain. Int. J. Phys. Distrib. Logist. Manag. 2019, 49, 122–155. [Google Scholar] [CrossRef]
- Golicic, S.L.; Flint, D.J.; Signori, P. Building business sustainability through resilience in the wine industry. Int. J. Wine Bus. Res. 2017, 29, 74–97. [Google Scholar] [CrossRef]
- Esfahbodi, A.; Zhang, Y.; Watson, G. Sustainable supply chain management in emerging economies: Trade-offs between environmental and cost performance. Int. J. Prod. Econ. 2016, 181, 350–366. [Google Scholar] [CrossRef]
- Mahrous, A.; Genedy, M.A.; Kalliny, M. The impact of characteristics of intra-organizational environment on entrepreneurial marketing intensity and performance in Egypt. J. Entrep. Emerg. Econ. 2020, 12, 621–642. [Google Scholar] [CrossRef]
- Sarkis, J. Supply chain sustainability: Learning from the COVID-19 pandemic. Int. J. Oper. Prod. Manag. 2021, 41, 63–73. [Google Scholar] [CrossRef]
- Sirilertsuwan, P.; Ekwall, D.; Hjelmgren, D. Proximity manufacturing for enhancing clothing supply chain sustainability. Int. J. Logist. Manag. 2018, 29, 1346–1378. [Google Scholar] [CrossRef]
- Lis, A.M.; Rozkwitalska, M. Technological capability dynamics through cluster organizations. Balt. J. Manag. 2020, 15, 587–606. [Google Scholar] [CrossRef]
- Aboelmaged, M.; Hashem, G. Absorptive capacity and green innovation adoption in SMEs: The mediating effects of sustainable organisational capabilities. J. Clean. Prod. 2019, 220, 853–863. [Google Scholar] [CrossRef]
- Al-Shammari, M.A.; Banerjee, S.N.; Rasheed, A.A. Corporate social responsibility and firm performance: A theory of dual responsibility. Manag. Decis. 2022, 60, 1513–1540. [Google Scholar] [CrossRef]
- Shubham, C.P.; Murty, L.S. Institutional pressure and the implementation of corporate environment practices: Examining the mediating role of absorptive capacity. J. Knowl. Manag. 2018, 22, 1591–1613. [Google Scholar] [CrossRef]
- Fantazy, K.A.; Tipu, S.A.A.; Kumar, V. Conceptualizing the relative openness of supply chain and its impact on organizational performance. Benchmarking Int. J. 2016, 23, 1264–1285. [Google Scholar] [CrossRef]
- Ketchen, D.J.; Hult, G.T.M. Bridging organization theory and supply chain management: The case of best value supply chains. J. Oper. Manag. 2007, 25, 573–580. [Google Scholar] [CrossRef]
- Chen, L.; Tang, O.; Jia, F. The moderating role of supplier involvement in achieving sustainability. J. Clean. Prod. 2019, 235, 245–258. [Google Scholar] [CrossRef]
- Ye, D.; Wu, Y.J.; Goh, M. Hub firm transformation and industry cluster upgrading: Innovation network perspective. Manag. Decis. 2020, 58, 1425–1448. [Google Scholar] [CrossRef]
- Wang, H.; Sun, B. Firm heterogeneity and innovation diffusion performance: Absorptive capacities. Manag. Decis. 2020, 58, 725–742. [Google Scholar] [CrossRef]
- Pertheban, T.R.; Thurasamy, R.; Marimuthu, A.; Venkatachalam, K.R.; Annamalah, S.; Paraman, P.; Hoo, W.C. The Impact of Proactive Resilience Strategies on Organizational Performance: Role of Ambidextrous and Dynamic Capabilities of SMEs in Manufacturing Sector. Sustainability 2023, 15, 12665. [Google Scholar] [CrossRef]
- Barakat, S.R.; Boaventura, J.M.G.; Gabriel, M.L.D.S. Organizational capabilities and value creation for stakeholders: Evidence from publicly traded companies. Manag. Decis. 2022, 60, 2311–2330. [Google Scholar] [CrossRef]
- Oliveira-Dias, D.; Kneipp, J.M.; Bichueti, R.S.; Gomes, C.M. Fostering business model innovation for sustainability: A dynamic capabilities perspective. Manag. Decis. 2022, 60, 105–129. [Google Scholar] [CrossRef]
- Abou Kamar, M.; Albadry, O.M.; Sheikhelsouk, S.; Ali Al-Abyadh, M.H.; Alsetoohy, O. Dynamic Capabilities Influence on the Operational Performance of Hotel Food Supply Chains: A Mediation-Moderation Model. Sustainability 2023, 15, 13562. [Google Scholar] [CrossRef]
- Khan, S.A.R.; Piprani, A.Z.; Yu, Z. Supply chain analytics and post-pandemic performance: Mediating role of triple-A supply chain strategies. Int. J. Emerg. Mark. 2023, 18, 1330–1354. [Google Scholar] [CrossRef]
- Jain, N.; Thomas, A.; Gupta, V.; Ossorio, M.; Porcheddu, D. Stimulating CSR learning collaboration by the mentor universities with digital tools and technologies—An empirical study during the COVID-19 pandemic. Manag. Decis. 2022, 60, 2824–2848. [Google Scholar] [CrossRef]
- Cordero, P.; Laura Ferreira, J.J. Absorptive capacity and organizational mechanisms: A systematic review and future directions. Rev. Int. Bus. Strategy 2019, 29, 61–82. [Google Scholar] [CrossRef]
- Feng, T.; Sheng, H.; Li, M. The bright and dark sides of green customer integration (GCI): Evidence from Chinese manufacturers. Bus. Process Manag. J. 2021, 27, 1610–1632. [Google Scholar] [CrossRef]
- Lu, Q.; Wang, X.; Wang, Y. Enhancing supply chain resilience with supply chain governance and finance: The enabling role of digital technology adoption. Bus. Process Manag. J. 2023, 29, 944–964. [Google Scholar] [CrossRef]
- Lei, H.-S.; Huang, C.-H. Geographic clustering, network relationships and competitive advantage: Two industrial clusters in Taiwan. Manag. Decis. 2014, 52, 852–871. [Google Scholar] [CrossRef]
- Ruiz-Benítez, R.; López, C.; Real, J.C. The lean and resilient management of the supply chain and its impact on performance. Int. J. Prod. Econ. 2018, 203, 190–202. [Google Scholar] [CrossRef]
- Roldán Bravo, M.I.; Ruiz Moreno, A.; Garcia Garcia, A.; Huertas-Valdivia, I. How open innovation practices drive innovation performance: Moderated-mediation in the interplay between overcoming syndromes and capabilities. J. Bus. Ind. Mark. 2022, 37, 366–384. [Google Scholar] [CrossRef]
- Migdadi, M.M. Impact of knowledge management processes on organizational performance: The mediating role of absorptive capacity. Bus. Process Manag. J. 2022, 28, 293–322. [Google Scholar] [CrossRef]
- Yuan, R.; Luo, J.; Liu, M.J.; Yu, J. Understanding organizational resilience in a platform-based sharing business: The role of absorptive capacity. J. Bus. Res. 2022, 141, 85–99. [Google Scholar] [CrossRef]
- Abourokbah, S.H.; Mashat, R.M.; Salam, M.A. Role of Absorptive Capacity, Digital Capability, Agility, and Resilience in Supply Chain Innovation Performance. Sustainability 2023, 15, 3636. [Google Scholar] [CrossRef]
- Cho, H.E.; Jeong, I.; Kim, E.; Cho, J. Achieving superior performance in international markets: The roles of organizational agility and absorptive capacity. J. Bus. Ind. Mark. 2023, 38, 736–750. [Google Scholar] [CrossRef]
- Wang, Y.; Ren, J.; Zhang, L.; Liu, D. Research on Resilience Evaluation of Green Building Supply Chain Based on ANP-Fuzzy Model. Sustainability 2023, 15, 285. [Google Scholar] [CrossRef]
- Gölgeci, I.; Kuivalainen, O. Does social capital matter for supply chain resilience? The role of absorptive capacity and marketing-supply chain management alignment. Ind. Mark. Manag. 2020, 84, 63–74. [Google Scholar] [CrossRef]
- Singhry, H.B.; Abd Rahman, A. Enhancing supply chain performance through collaborative planning, forecasting, and replenishment. Bus. Process Manag. J. 2019, 25, 625–646. [Google Scholar] [CrossRef]
- Torres-Rivera, A.D.; Mc Namara Valdes, A.D.J.; Florencio Da Silva, R. The Resilience of the Renewable Energy Electromobility Supply Chain: Review and Trends. Sustainability 2023, 15, 10838. [Google Scholar] [CrossRef]
- Attia, E.A.; Alarjani, A.; Uddin, M.S.; Kineber, A.F. Determining the Stationary Enablers of Resilient and Sustainable Supply Chains. Sustainability 2023, 15, 3461. [Google Scholar] [CrossRef]
- Koren, M.; Pető, R. Business disruptions from social distancing. PLoS ONE 2020, 15, e0239113. [Google Scholar] [CrossRef]
- Yuan, X.; Dai, T.; Chen, L.G.; Gavirneni, S. Co-opetition in service clusters with waiting-area entertainment. Manuf. Serv. Oper. Manag. 2021, 23, 106–122. [Google Scholar] [CrossRef]
- Worldbank. Worldbank Database Worldbank (online). 2022. Available online: https://data.worldbank.org/ (accessed on 21 October 2023).
- Eikelenboom, M.; de Jong, G. The impact of dynamic capabilities on the sustainability performance of SMEs. J. Clean. Prod. 2019, 235, 1360–1370. [Google Scholar] [CrossRef]
- GAFI. Industerial Zones: The General Authority for Investment. 2022. Available online: http://www.gafi.gov.eg/english/StartaBusiness/InvestmentZones/Pages/Industrial-Zones.aspx (accessed on 15 April 2021).
- Hair, J.F.; Black, W.C.; Babin, B.J.; Anderson, R.E. Exploratory Factor Analysis. In Multivariate Data Analysis; Hair, J.F., Black, W.C., Babin, B.J., Anderson, R.E., Eds.; Pearson Education Limited: London, UK, 2014; pp. 89–150. [Google Scholar]
- Wu, J.S.; Law, R. Analysing behavioural differences between e-and m-bookers in hotel booking. Int. J. Hosp. Manag. 2019, 83, 247–256. [Google Scholar] [CrossRef]
- Fornell, C.; Larcker, D.F. Evaluating Structural Equation Models with Unobservable Variables and Measurement Error. J. Mark. Res. 1981, 18, 39–50. [Google Scholar] [CrossRef]
- Henseler, J.; Ringle, C.M.; Sarstedt, M. A new criterion for assessing discriminant validity in variance-based structural equation modeling. J. Acad. Mark. Sci. 2015, 43, 115–135. [Google Scholar] [CrossRef]
- Armstrong, J.S.; Overton, T.S. Estimating nonresponse bias in mail surveys. J. Mark. Res. 1977, 14, 396–402. [Google Scholar] [CrossRef]
- Podsakoff, P.M.; Organ, D.W. Self-reports in organizational research: Problems and prospects. J. Manag. 1986, 12, 531–544. [Google Scholar] [CrossRef]
- Hair, J.F., Jr.; Hult, G.T.M.; Ringle, C.M.; Sarstedt, M.; Danks, N.P.; Ray, S. Partial Least Squares Structural Equation Modeling (PLS-SEM) Using R: A Workbook; Springer Nature: Berlin/Heidelberg, Germany, 2021. [Google Scholar]
- Hair, J.; Hollingsworth Carole, L.; Randolph Adriane, B.; Chong Alain Yee, L. An updated and expanded assessment of PLS-SEM in information systems research. Ind. Manag. Data Syst. 2017, 117, 442–458. [Google Scholar] [CrossRef]
- Hair, J.F.; Sarstedt, M. Factors versus Composites: Guidelines for Choosing the Right Structural Equation Modeling Method. Proj. Manag. J. 2019, 50, 619–624. [Google Scholar] [CrossRef]
- Hair, J.F.; Sarstedt, M.; Hopkins, L.; Kuppelwieser, V. Partial least squares structural equation modeling (PLS-SEM): An emerging tool in business research. Eur. Bus. Rev. 2014, 26, 106–121. [Google Scholar] [CrossRef]
- Preacher, K.J.; Hayes, A.F. Asymptotic and resampling strategies for assessing and comparing indirect effects in multiple mediator models. Behav. Res. Methods 2008, 40, 879–891. [Google Scholar] [CrossRef]
- Chowdhury, M.M.H.; Quaddus, M. Supply chain readiness, response and recovery for resilience. Supply Chain Manag. Int. J. 2016, 21, 709–731. [Google Scholar] [CrossRef]
- Worldbank. Egypt-Local Development Project (English); World Bank Group: Washington, DC, USA, 2017; Available online: http://documents.worldbank.org/curated/en/635981468195548462/Egypt-Local-Development-Project (accessed on 15 October 2023).
- Alghababsheh, M. Enhancing supply chain resilience in SMEs: The role of business and political ties. Bus. Process Manag. J. 2023, 29, 1303–1329. [Google Scholar] [CrossRef]
- Foghani, S.; Mahadi, B.; Omar, R. Promoting Clusters and Networks for Small and Medium Enterprises to Economic Development in the Globalization Era. SAGE Open 2017, 7, 1–9. [Google Scholar] [CrossRef]
- Wang, L.; Li, J.; Huang, S. The asymmetric effects of local and global network ties on firms’ innovation performance. J. Bus. Ind. Mark. 2018, 33, 377–389. [Google Scholar] [CrossRef]
- Gilbert, B.A.; McDougall, P.P.; Audretsch, D.B. Clusters, knowledge spillovers and new venture performance: An empirical examination. J. Bus. Ventur. 2008, 23, 405–422. [Google Scholar] [CrossRef]
- Presutti, M.; Boari, C.; Majocchi, A.; Molina-Morales, X. Distance to Customers, Absorptive Capacity, and Innovation in High-Tech Firms: The Dark Face of Geographical Proximity. J. Small Bus. Manag. 2017, 57, 343–361. [Google Scholar] [CrossRef]
- Boschma, R.A. Role of proximity in interaction and performance: Conceptual and empirical challenges. Reg. Stud. 2005, 39, 41–45. [Google Scholar] [CrossRef]
- Anderies, J.; Folke, C.; Walker, B.; Ostrom, E. Aligning key concepts for global change policy: Robustness, resilience, and sustainability. Ecol. Soc. 2013, 18, 45–61. [Google Scholar] [CrossRef]
- Tang, C. Robust strategies for mitigating supply chain disruptions. Int. J. Logist. Res. Appl. 2006, 9, 33–45. [Google Scholar] [CrossRef]
- Eshetu, B.S.; Paolo, T.; Pablo, F.C. Effectiveness of resilience capabilities in mitigating disruptions: Leveraging on supply chain structural complexity. Supply Chain Manag. Int. J. 2017, 22, 506–521. [Google Scholar]
- Govindan, K.; Azevedo, S.G.; Carvalho, H.; Cruz-Machado, V. Impact of supply chain management practices on sustainability. J. Clean. Prod. 2014, 85, 212–225. [Google Scholar] [CrossRef]
- Golicic, S.; Boerstler, C.; Ellram, L. ‘Greening’ the Transportation in Your Supply Chain. MIT Sloan Manag. Rev. 2010, 51, 47–56. [Google Scholar]
- Boyd, D.E.; Spekman, R.E.; Kamauff, J.W.; Werhane, P. Corporate Social Responsibility in Global Supply Chains: A Procedural Justice Perspective. Long Range Plan. 2007, 40, 341–356. [Google Scholar] [CrossRef]
- Porter, M.E. Cluster and the new economics of competition. Harv. Bus. Rev. 1998, 76, 77–90. [Google Scholar]
- Bag, S. Examining the role of dynamic remanufacturing capability on supply chain resilience in circular economy. Manag. Decis. 2019, 57, 863–885. [Google Scholar] [CrossRef]
- Taslimi, M.S.; Azimi, A.; Nazari, M. Resilience to economic sanctions; case study: Hospital equipment cluster of Tehran (HECT). Int. J. Disaster Resil. Built Environ. 2020, 12, 13–28. [Google Scholar] [CrossRef]
- Khan, S.A.R.; Waqas, M.; Honggang, X.; Ahmad, N.; Yu, Z. Adoption of innovative strategies to mitigate supply chain disruption: COVID-19 pandemic. Oper. Manag. Res. 2022, 15, 1115–1133. [Google Scholar] [CrossRef]
- Albort-Morant, G.; Leal-Rodríguez, A.L.; De Marchi, V. Absorptive capacity and relationship learning mechanisms as complementary drivers of green innovation performance. J. Knowl. Manag. 2018, 22, 432–452. [Google Scholar] [CrossRef]
- Capone, F.; Zampi, V. Proximity and centrality in inter-organisational collaborations for innovation: A study on an aerospace cluster in Italy. Manag. Decis. 2019, 58, 239–254. [Google Scholar] [CrossRef]
- Chandrashekar, D.; Mungila Hillemane, B.S. Absorptive capacity, cluster linkages, and innovation: An evidence from Bengaluru high-tech manufacturing cluster. J. Manuf. Technol. Manag. 2018, 29, 121–148. [Google Scholar] [CrossRef]
- D’Angelo, V.; Belvedere, V. Green Supply Chains and Digital Supply Chains: Identifying Overlapping Areas. Sustainability 2023, 15, 9828. [Google Scholar] [CrossRef]
- Rallet, A.; Torre, A. Is geographical proximity necessary in the innovation networks in the era of global economy? GeoJournal 1999, 49, 373–380. [Google Scholar] [CrossRef]
- Ai, C.-H.; Wu, H.-C. Benefiting from external knowledge? A study of telecommunications industry cluster in Shenzhen, China. Ind. Manag. Data Syst. 2016, 116, 622–645. [Google Scholar] [CrossRef]
- Li, H.; Atuahene-Gima, K. Product innovation strategy and the performance of new technology ventures in China. Acad. Manag. J. 2001, 44, 1123–1134. [Google Scholar] [CrossRef]
- Shu, C.; De Clercq, D.; Zhou, Y.; Liu, C. Government institutional support, entrepreneurial orientation, strategic renewal, and firm performance in transitional China. Int. J. Entrep. Behav. Res. 2019, 25, 433–456. [Google Scholar] [CrossRef]
- Golgeci, I.; Ponomarov, S.Y. Does firm innovativeness enable effective responses to supply chain disruptions? An empirical study. Supply Chain Manag. Int. J. 2013, 18, 604–617. [Google Scholar] [CrossRef]
- Pettit, T.J.; Croxton, K.L.; Fiksel, J. Ensuring Supply Chain Resilience: Development and Implementation of an Assessment Tool. J. Bus. Logist. 2013, 34, 46–76. [Google Scholar] [CrossRef]
- Brusset, X.; Teller, C. Supply chain capabilities, risks, and resilience. Int. J. Prod. Econ. 2017, 184, 59–68. [Google Scholar] [CrossRef]
- Abdul-Rashid, S.H.; Sakundarini, N.; Raja Ghazilla, R.A.; Thurasamy, R. The impact of sustainable manufacturing practices on sustainability performance: Empirical evidence from Malaysia. Int. J. Oper. Prod. Manag. 2017, 37, 182–204. [Google Scholar] [CrossRef]
- Vachon, S.; Mao, Z. Linking supply chain strength to sustainable development: A country-level analysis. J. Clean. Prod. 2008, 16, 1552–1560. [Google Scholar] [CrossRef]
- Hourneaux, F., Jr.; Gabriel, M.L.d.S.; Gallardo-Vázquez, D.A. Triple bottom line and sustainable performance measurement in industrial companies. Rev. De Gestão 2018, 25, 413–429. [Google Scholar] [CrossRef]
- Zhu, Q.; Sarkis, J.; Lai, K.-h. Confirmation of a measurement model for green supply chain management practices implementation. Int. J. Prod. Econ. 2008, 111, 261–273. [Google Scholar] [CrossRef]
Disclaimer/Publisher’s Note: The statements, opinions and data contained in all publications are solely those of the individual author(s) and contributor(s) and not of MDPI and/or the editor(s). MDPI and/or the editor(s) disclaim responsibility for any injury to people or property resulting from any ideas, methods, instructions or products referred to in the content. |
© 2023 by the authors. Licensee MDPI, Basel, Switzerland. This article is an open access article distributed under the terms and conditions of the Creative Commons Attribution (CC BY) license (https://creativecommons.org/licenses/by/4.0/).

