Research on the Spatial Pattern of the Logistics Industry Based on POI Data: A Case Study of Zhengzhou City
Abstract
:1. Introduction
1.1. Research Background
1.2. Research Review
2. Materials and Methods
2.1. Data Source and Processing
2.2. Research Methods
2.2.1. Location Entropy Analysis
2.2.2. Standard Deviation Ellipse (SDE)
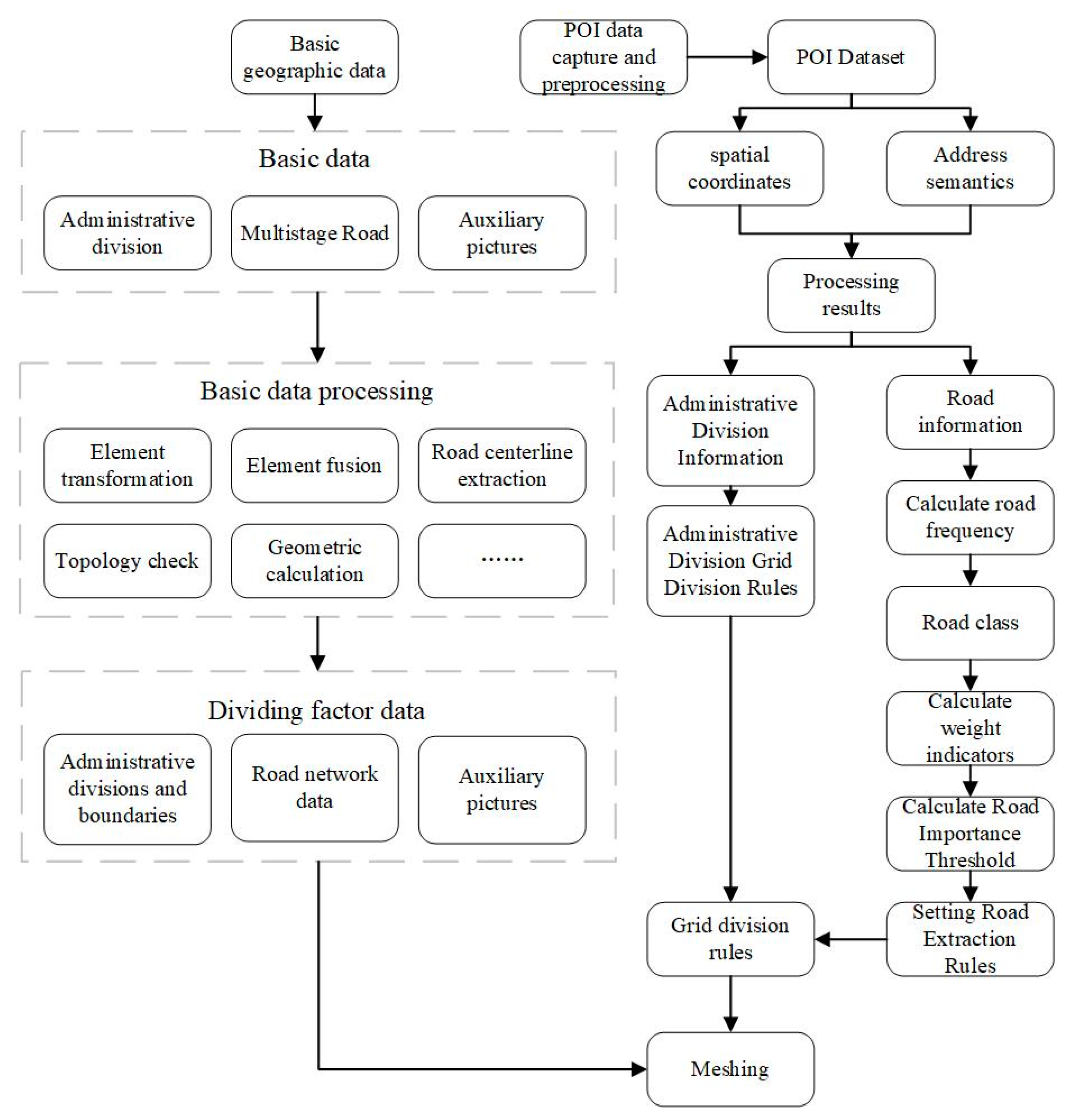
2.2.3. Urban Grid Division Model (UGDM)
- Basic data preprocessing: POI data, OSM road network data, administrative district data, and human element data are the basic data for grid delineation. Data preprocessing is the key part of the model. Among them, POI data mainly removes redundancy, and OSM road network data mainly deals with broken roads and so on.
- Road extraction: Taking six indexes of road grade, road frequency value, road length and width, road traffic flow, and road speed limit as the basis, the importance degree of the road is obtained by calculating the weights of the indexes.
- Grid division: Input the produced basic data and adjust the model parameters to realize grid division and grid optimization.
2.2.4. GeoDetector (GD)
2.2.5. Geographically Weighted Regression (GWR)
3. Results
3.1. Spatial Location Characteristics of Logistics in Zhengzhou
3.2. Spatial Evolutionary Characteristics of Logistics Enterprises
3.3. Location Selection Behavior and Driving Forces
3.3.1. Impact Factor
- Regional economic strength: Regional economic strength has an important influence on the spatial distribution of the logistics industry. As shown in Figure 6, the uneven and heterogeneous regional spatial distribution of the logistics industry reflects, to a certain extent, the differences in the level of economic development between different regions. Over the past 10 years, the number and scale of the logistics industry in Zhengzhou have grown significantly, and the growth areas are mainly concentrated in the main city of Zhengzhou and the surrounding areas, which is mainly due to the significant influence of regional economic strength on the spatial distribution of the logistics industry. From the overall point of view, logistics nodes are more inclined to be laid out in the city center areas with a higher level of economic development, while logistics enterprises are relatively well distributed due to their small scale. From the county (city) district level, most logistics enterprises choose to concentrate in the downtown area and form a hot spot area.
- Population density: With the upgrading and transformation of the industry, logistics enterprises have introduced intelligent logistics technology and automated equipment, such as automated three-dimensional warehouse, unmanned forklift, and RFID (radio frequency identification), which save a lot of manpower and material resources, resulting in a reduction in the demand for labor in logistics enterprises.
- The scale of the commerce market: As a tertiary industry, commerce and circulation industries can all create a large amount of demand for transportation and distribution for the logistics industry. In the past 10 years, due to the continuous upgrading and adjustment of the industrial structure, the proportion of the output value of the secondary industry to the regional GDP in Zhengzhou has been decreasing in general, while the proportion of the output value of the tertiary industry has been increasing gradually. The expansion of the scale of the commercial market has increased its influence on the spatial distribution of the logistics industry, and the scale influence q value of the commercial market is high except for the express and postal enterprises.
- Accessibility of transportation: Good traffic accessibility can reduce cargo transportation time, improve transportation efficiency increase customer satisfaction, and also expand the radiation range of logistics enterprises, and win more potential logistics markets. The influence of traffic accessibility in the results is not high, which may be because the UGDM we use is based on roads, and the grid itself has already considered the road factor, so the analysis results in GD do not meet the expectation. We still think that traffic is one of the important factors affecting the distribution of logistics enterprises and logistics nodes.
3.3.2. Interaction Factor
3.3.3. Differences in Location Choice by Type of Analysis
3.3.4. Logistics Location Selection under the Influence of Supply and Demand
3.4. Analysis of Distribution Pattern and Mode of Terminal Delivery Points
- The distribution process is not reasonable. The distribution method of ordinary courier enterprises is generally first distributed by the city’s general distribution center to the regional distribution sites and then distributed by the site allocation staff according to the district, street, etc. distribution. In the case of small distribution volume, the disadvantages of this distribution method are not obvious, but due to the staff’s possession of a fixed delivery time, once the large shopping holiday goods cannot be delivered, there will be a backlog of goods, delivery delays, lost pieces and other phenomena.
- The lower level of informationization in the logistics industry. Since there is no unified address coding system, the delivery address of the consignee cannot be precisely located, which brings inconvenience to the delivery. At the same time, the delivery person and the consignee generally use the way of telephone contact, which is a single way of communication and leads to a higher probability of delivery failure.
- Self-pickup. Logistics enterprises will no longer use the service process of manual home delivery after distributing goods to the final distribution site, and instead let the consignee pick up the goods at the distribution site by himself. This way to a certain extent alleviates the pressure of distribution, but not friendly to the consignee.
- Set up cooperation points. Cooperation mode mainly appears in the range around the university city. Logistics companies and convenience stores form a cooperative relationship, so convenience stores play the role of receiving points, and pick-up points, for schools, neighborhoods, and other areas of high population density, the establishment of multiple convenience store cooperation points, in the delivery can be unified operation, and the consignee also get a certain degree of pick-up convenience, is a compromise end delivery method.
- Independent pick-up point. Independent self-pickup point is an end delivery method developed on the basis of the first two models. Independent self-pickup points such as FengChao and Cainiao Post have the advantage of being more in-depth in the life of the consignee compared to convenience stores. Feng Chao can be an unmanned, completely independent pick-up, does not need to occupy large sites, and can achieve the effect of large area coverage, for small and medium-sized goods can use this delivery method. Rookie post can go deeper into residential areas, which is not restricted by the convenience store location selection factor and provides convenience for the delivery of medium and large goods.
4. Discussion
4.1. The Driving Factors of the Spatial Layout of the Logistics Industry
4.1.1. Government Policies
4.1.2. Transportation
4.1.3. Informatization and Operation Efficiency
4.1.4. Land Rental Cost
4.1.5. Type of Business and Service Targets
4.1.6. Economic Level of the Region
5. Conclusions
Author Contributions
Funding
Institutional Review Board Statement
Informed Consent Statement
Data Availability Statement
Conflicts of Interest
Appendix A




References
- Sheffi, Y. Logistics Clusters: Delivering Value and Driving Growth; MIT Press: Cambridge, MA, USA, 2012. [Google Scholar]
- Rivera, L.; Sheffi, Y.; Welsch, R. Logistics agglomeration in the US. Transp. Res. Part A Policy Pract. 2014, 59, 222–238. [Google Scholar] [CrossRef]
- Rodrigue, J.-P.; Dablanc, L.; Giuliano, G. The freight landscape: Convergence and divergence in urban freight distribution. J. Transp. Land Use 2017, 10, 557–572. [Google Scholar] [CrossRef]
- Goh, M.; Ling, C. Logistics development in China. Int. J. Phys. Distrib. Logist. Manag. 2003, 33, 886–917. [Google Scholar] [CrossRef]
- Liu, S.; Li, G.; Jin, F. Quantitative measurement and development evaluation of logistics clusters in China. J. Geogr. Sci. 2018, 73, 1540–1555. [Google Scholar]
- Li, X. The analysis on the factors of developing Zhengzhou City into a regional center of international logistics. In Proceedings of the International Conference on Advances in Education and Management, Dalian, China, 6–7 August 2011; pp. 586–591. [Google Scholar]
- Chen, F.; Lee, C.-Y. Logistics in China. In Handbook of Global Logistics; Springer: Berlin/Heidelberg, Germany, 2013; pp. 3–26. [Google Scholar]
- Wu, S.-y.; Liu, J.-h. An Analysis of the Status Quo and Features of International Logistics Research. China Bus. Mark. 2012, 3, 32–36. [Google Scholar]
- Sakai, T.; Kawamura, K.; Hyodo, T. Evaluation of the spatial pattern of logistics facilities using urban logistics land-use and traffic simulator. J. Transp. Geogr. 2019, 74, 145–160. [Google Scholar] [CrossRef]
- Giuliano, G.; Kang, S. Spatial dynamics of the logistics industry: Evidence from California. J. Transp. Geogr. 2018, 66, 248–258. [Google Scholar] [CrossRef]
- Heitz, A.; Launay, P.; Beziat, A. Heterogeneity of logistics facilities: An issue for a better understanding and planning of the location of logistics facilities. Eur. Transp. Res. Rev. 2019, 11, 5. [Google Scholar] [CrossRef]
- Iwan, S.; Kijewska, K.; Lemke, J. Analysis of parcel lockers’ efficiency as the last mile delivery solution—The results of the research in Poland. Transp. Res. Procedia 2016, 12, 644–655. [Google Scholar] [CrossRef]
- Punakivi, M.; Yrjölä, H.; Holmström, J. Solving the last mile issue: Reception box or delivery box? Int. J. Phys. Distrib. Logist. Manag. 2001, 31, 427–439. [Google Scholar] [CrossRef]
- Castillo, V.E.; Bell, J.E.; Rose, W.J.; Rodrigues, A.M. Crowdsourcing last mile delivery: Strategic implications and future research directions. J. Bus. Logist. 2018, 39, 7–25. [Google Scholar] [CrossRef]
- Mangiaracina, R.; Perego, A.; Seghezzi, A.; Tumino, A. Innovative solutions to increase last-mile delivery efficiency in B2C e-commerce: A literature review. Int. J. Phys. Distrib. Logist. Manag. 2019, 49, 901–920. [Google Scholar] [CrossRef]
- Xu, X.; Wang, Y. Study on spatial spillover effects of logistics industry development for economic growth in the Yangtze River delta city cluster based on spatial durbin model. Int. J. Environ. Res. Public Health 2017, 14, 1508. [Google Scholar] [CrossRef] [PubMed]
- Cao, W. Spatial pattern and location evolution of urban logistics enterprises: Taking Suzhou as an example. Geogr. Res. 2011, 30, 1997–2007. [Google Scholar]
- Liang, S.; Cao, Y.; Wu, W. Spatial pattern evolution of port logistics enterprises in Shanghai metropolitan area. Geogr. Res. 2013, 32, 1448–1456. [Google Scholar]
- Tian, X.; Zhang, M. Research on Spatial Correlations and Influencing Factors of Logistics Industry Development Level. Sustainability 2019, 11, 1356. [Google Scholar] [CrossRef]
- Qian, Q.; Chen, Y.; Li, Y.; Mo, X. Spatial distribution of logistics enterprises in Guangzhou and its influencing factors. Geogr. Res. 2011, 30, 1254–1261. [Google Scholar]
- Li, G.; Jin, F.; Chen, Y.; Jiao, J.; Liu, S. Location characteristics and differentiation mechanism of logistics nodes and logistics enterprises based on points of interest (POI): A case study of Beijing. J. Geogr. Sci. 2017, 27, 879–896. [Google Scholar] [CrossRef]
- Yang, Z.; Deng, E.; Lin, A. Hunan Logistics Industry Cluster System Planning Studies. Econ. Geogr. 2010, 3, 426–430. [Google Scholar]
- Hong, Y. Research on port logistics and coastal economic development. J. Coast. Res. 2020, 115, 280–282. [Google Scholar] [CrossRef]
- Cai, H.; Xu, Y. Research on the development pattern and effect mechanism of logistics industry in the Yangtze River Delta—Based on the perspective of spatial economics. East China Econ. Manag. 2016, 30, 15–23. [Google Scholar]
- Han, H.; Yang, C.; Song, J. Scenario simulation and the prediction of land use and land cover change in Beijing, China. Sustainability 2015, 7, 4260–4279. [Google Scholar] [CrossRef]
- GB/T 24358-2019; Classification and Planning Fundamental Requirements of Logistics Center. Standardization Administration of China: Beijing, China, 2019.
- GB/T 19680-2005; Classification and Evaluation Indicators of Logistics Enterprises. Standardization Administration of China: Beijing, China, 2005.
- Hai-jun, M.; Yong, Z.; Xu-hong, L. Logistics enterprise classifying model. J. Traffic Transp. Eng. 2005, 5, 117–121. [Google Scholar]
- CJJ37-2012; Urban Road Engineering Specification. Ministry of Housing and Urban Rural Development of the People’s Republic of China: Beijing, China, 2012.
- Wang, Z. The exploration of the development of logistics park and innovation on it. China Bus. Mark. 2009, 23, 4–6. [Google Scholar]
- Yu, W.; Ding, W.; Liu, K. The planning, building and developing of logistics parks in China: Review of theory and practice. Chin. USA Bus. Rev. 2005, 4, 73–78. [Google Scholar]
- Wang, R.; Jiang, T.; Wang, S. Spatial pattern and location selection of port logistics enterprises in Ningbo. Sci. Geogr. Sin. 2018, 38, 691–698. [Google Scholar]
- Jiang, T.-y.; Shi, Y.-n. The spatial pattern evolution and influencing factors of logistics enterprises in Ningbo. Econ. Geogr. 2015, 35, 130–138. [Google Scholar]
- Cidell, J. Concentration and decentralization: The new geography of freight distribution in US metropolitan areas. J. Transp. Geogr. 2010, 18, 363–371. [Google Scholar] [CrossRef]
- Sheffi, Y. Logistics intensive clusters. Época/Epoch 2010, 20, 11–17. [Google Scholar]
- Cho, H.; Lee, J. Does transportation size matter for competitiveness in the logistics industry? The cases of maritime and air transportation. Asian J. Shipp. Logist. 2020, 36, 214–223. [Google Scholar] [CrossRef]
- Granlund, A.; Wiktorsson, M. Automation in internal logistics: Strategic and operational challenges. Int. J. Logist. Syst. Manag. 2014, 18, 538–558. [Google Scholar] [CrossRef]
- Wang, J.J.; Xiao, Z. Co-evolution between etailing and parcel express industry and its geographical imprints: The case of China. J. Transp. Geogr. 2015, 46, 20–34. [Google Scholar] [CrossRef]
- Zhang, G.; Feng, L.; Zhang, H.; Cai, X. Application and Innovation of Computer Internet of Things Technology in Logistics. In Data Processing Techniques and Applications for Cyber-Physical Systems (DPTA 2019); Springer: Berlin/Heidelberg, Germany, 2020; pp. 999–1006. [Google Scholar]
- Rivera, L.; Gligor, D.; Sheffi, Y. The benefits of logistics clustering. Int. J. Phys. Distrib. Logist. Manag. 2016, 46, 242–268. [Google Scholar] [CrossRef]
- Verhetsel, A.; Kessels, R.; Goos, P.; Zijlstra, T.; Blomme, N.; Cant, J. Location of logistics companies: A stated preference study to disentangle the impact of accessibility. J. Transp. Geogr. 2015, 42, 110–121. [Google Scholar] [CrossRef]
- Giuliano, G.; Kang, S.; Yuan, Q.; Center, M.T. Spatial Dynamics of the Logistics Industry and Implications for Freight Flows; METRANS Transportation Center: Long Beach, CA, USA, 2016. [Google Scholar]
- Dablanc, L.; Zeting, L.; Koning, M.; Klausberg, J.; De Oliveira, L. Observatory of Strategic Developments Impacting Urban Logistics (2017 Version). 2017. Available online: https://hal.science/hal-01627824/document (accessed on 20 May 2021).
- Yao, X.S.; Ying, J.L.; Cao, L.X. Study on the Integration of Regional Logistics Resources Based on SOA. Adv. Mater. Res. 2012, 482, 2153–2156. [Google Scholar] [CrossRef]
- Yang, Y.H. The development of logistics services in the United States. J. Oper. Supply Chain. Manag. 2015, 8, 23–35. [Google Scholar] [CrossRef]
- Marshall, A. Principles of Economics: Unabridged Eighth Edition; Cosimo, Inc.: New York, NY, USA, 2009. [Google Scholar]





















| Region | Spatial Distribution Characteristics | Agglomeration Diffusion Mode | Drivers |
|---|---|---|---|
| International (logistics developed countries) | Logistics enterprises: A “center-periphery” spatial pattern, with headquarters located in the central area of the city and departments such as warehousing and transportation distributed in the outskirts of the city or satellite cities. Logistics nodes: distributed in urban fringe areas and port areas | The logistics industry is greatly influenced by self-organization mechanisms and less influenced by government guidance. When the logistics industry is excessively clustered, logistics enterprises move out of their original logistics clusters and form clusters in new industrial spaces. The size and function of the original logistics cluster will not undergo significant changes. | Land rent labor force market Customer resources Industrial chain level |
| China | Logistics enterprises: A “multi core” spatial pattern, most of which form three core agglomeration areas around transportation hubs, markets, and urban edges. Logistics nodes: distributed in urban fringe areas and port areas. | The logistics industry is strongly guided by government planning. When logistics enterprises excessively gather in space, the government will plan new land as a logistics service space. The logistics enterprise as a whole has migrated to the planned land, and the original logistics cluster has disappeared. | Government guidance Regional economic level market labor force Customer resources |
| Category | Class |
|---|---|
| Logistics Nodes | Logistics Park |
| Logistics Center | |
| Distribution and dispatch center | |
| Freight yards | |
| Logistics Enterprise | Courier and postal category |
| Storage and transportation category | |
| Freight forwarding class | |
| Comprehensive logistics class | |
| Logistics-related facilities | Bonded category |
| Transportation | |
| Industrial Park category | |
| Integrated market category |
| Input Parameters | Illustrate |
|---|---|
| Road length factor | |
| Road width factor | |
| Road speed limiting factors | |
| Road frequency factor extracted by POI | |
| Road importance value | |
| Traffic flow on the road | |
| Threshold for road selection |
| Model Parameter | Illustrate |
|---|---|
| Administrative Division Data | |
| Road data | |
| Supporting elements: Humanistic and natural elements | |
| Target Theme POI Data |
| Factors | Independent Variable | Variable Explanation |
|---|---|---|
| Economic Factors | GDP | GDP in 2020 |
| Social factors | Pop | Pop in 2020 |
| Residential | Number of residential points | |
| Land rental | Land sale price | |
| Traffic factors | Public transportation facilities | Number of public transportation facilities |
| Road network density | Ratio of road length to area | |
| Clustering Factors | Enterprise | Number of other types of enterprises |
| Industrial Park | Number of Industrial Park | |
| Market | Number of Market | |
| Business buildings | Number of Business buildings |
| Zhengzhou Logistics Industry Concentration Evaluation Results | |||
|---|---|---|---|
| Year | LQ | HCLQ | LED |
| 2019 | 2.633164 | 48.27539 | 0.010367 |
| 2018 | 0.839925 | −4.49016 | 0.003313 |
| 2017 | 0.806939 | −4.71586 | 0.003251 |
| 2016 | 0.802247 | −3.36531 | 0.003271 |
| 2015 | 0.7629 | −2.6261 | 0.003133 |
| 2014 | 0.700889 | −3.41755 | 0.002909 |
| 2013 | 0.722984 | −2.65478 | 0.002972 |
| 2012 | 0.751327 | −2.62301 | 0.002601 |
| Park Number | Number of Enterprises | Park Number | Number of Nodes |
|---|---|---|---|
| 12 | 1164 | 71 | 106 |
| 71 | 1168 | 406 | 106 |
| 92 | 1162 | 544 | 107 |
| 133 | 1224 | 701 | 108 |
| 197 | 1125 | 729 | 106 |
| 203 | 1187 | 911 | 107 |
| 213 | 1192 | 915 | 108 |
Disclaimer/Publisher’s Note: The statements, opinions and data contained in all publications are solely those of the individual author(s) and contributor(s) and not of MDPI and/or the editor(s). MDPI and/or the editor(s) disclaim responsibility for any injury to people or property resulting from any ideas, methods, instructions or products referred to in the content. |
© 2023 by the authors. Licensee MDPI, Basel, Switzerland. This article is an open access article distributed under the terms and conditions of the Creative Commons Attribution (CC BY) license (https://creativecommons.org/licenses/by/4.0/).
Share and Cite
Zhao, X.; Miao, C. Research on the Spatial Pattern of the Logistics Industry Based on POI Data: A Case Study of Zhengzhou City. Sustainability 2023, 15, 15574. https://doi.org/10.3390/su152115574
Zhao X, Miao C. Research on the Spatial Pattern of the Logistics Industry Based on POI Data: A Case Study of Zhengzhou City. Sustainability. 2023; 15(21):15574. https://doi.org/10.3390/su152115574
Chicago/Turabian StyleZhao, Xiuyan, and Changhong Miao. 2023. "Research on the Spatial Pattern of the Logistics Industry Based on POI Data: A Case Study of Zhengzhou City" Sustainability 15, no. 21: 15574. https://doi.org/10.3390/su152115574
APA StyleZhao, X., & Miao, C. (2023). Research on the Spatial Pattern of the Logistics Industry Based on POI Data: A Case Study of Zhengzhou City. Sustainability, 15(21), 15574. https://doi.org/10.3390/su152115574
