Next Article in Journal
Rough-Set-Based Rule Induction with the Elimination of Outdated Big Data: Case of Renewable Energy Equipment Promotion
Previous Article in Journal
Mechanism and Empirical Evidence of Green Taxation Influencing Carbon Emissions in China’s Yangtze River Economic Belt
 
 
Font Type:
Arial Georgia Verdana
Font Size:
Aa Aa Aa
Line Spacing:
Column Width:
Background:
Article

Dynamic Simulation Analysis of Influencing Factors of Energy Consumption of Public Building Envelope in Central China

1
School of Civil Engineering and Architecture, Henan University, Kaifeng 475004, China
2
Kaifeng Key Laboratory for Restoration and Safety Evaluation of Immovable Cultural Relics, Kaifeng 475004, China
3
Henan Academy of Building Research Co., Ltd., Zhengzhou 450053, China
*
Author to whom correspondence should be addressed.
Sustainability 2023, 15(20), 14982; https://doi.org/10.3390/su152014982
Submission received: 10 August 2023 / Revised: 29 September 2023 / Accepted: 29 September 2023 / Published: 17 October 2023

Abstract

:
It difficult for buildings in cold regions to reasonably meet ultra-low energy consumption requirements. To explore the influencing factors of building energy consumption in this type of climatic region, this paper takes a typical public building in Zhengzhou, China as a case study to dynamically simulate an entire building. The influence of the window glass, window-to-wall ratio (WWR), thermal insulation material thickness and other factors on building energy consumption is considered. The sensitivity of envelope design factors to energy consumption is analyzed by the orthogonal test. The results indicate that the effect of changing the technical parameters of the external envelope structure on building energy efficiency is significant. Moreover, range analysis is used to determine the primary and secondary factors with regard to their influence on the energy consumption of the building. The WWR, the type of external window glass and the thickness of the external wall insulation layer should be considered first in energy-saving design; the energy-saving potential of the roof insulation thickness is not as significant as these factors. The results of the study can provide a reference for the energy-saving design of public buildings in Central China.

1. Introduction

In recent years, environmental issues have become increasingly prominent, attracting attention both at home and abroad. The United Nations Environment Programme (UNEP) promotes energy efficiency. The 2022 China Building Energy Consumption and Carbon Emissions Research Report declared that the building industry accounted for 50.9% of carbon emissions, of which public building energy consumption accounted for the largest proportion of the energy consumption of buildings in China [1]. The poor thermal performance of traditional building envelope structures is the main reason for the high energy consumption of such public buildings. The energy-saving rate of an ultra-low-energy building body is ≥25%. This paper only focuses on a section of the envelope structure of a building body to investigate the energy-saving effect of the envelope structure.
Windows are the transparent envelope structures of buildings, and one study has found that 50% of the total building energy consumption in a building is lost through this transparent envelope structure [2]. At present, many domestic and foreign scholars have conducted studies on the effect of windows on building energy consumption. Jiang et al. [3] simulated the energy consumption of a test room with different windows during the heating period and optimized the window configurations. The energy consumption of four types of glass, four frame materials and three types of frame configurations were explored in three steps. The energy consumption of various windows in rural dwellings in severe cold climates was studied for a total of nine sets of WWRs. Elghamry et al. [4] analyzed the effects of parameters such as WWR, window position and orientation on building thermal comfort, energy consumption, costs and environmental effects. Xue et al. [5] took a public building in Jinan as an example, chose the WWR, glass type and external sunshade form as the design variables for energy consumption simulation and finally quantitatively analyzed the results of the simulated data. Zhou et al. [6] used the EnergyPlus software to establish a passive thermal building model to simulate and analyze the energy consumption of passive buildings, with the window orientation, WWR, solar heat gain coefficient, heat transfer coefficient and shading mode as variables. Chen et al. [7] used low-e insulating glass for public buildings in typical cities under different climate zones and applied the EnergyPlus energy simulation software to calculate the cooling energy consumption, heating energy consumption and comprehensive energy consumption of the rooms by considering the changes in the orientation of the exterior windows and the WWR. Based on a typical passive low-energy building in Qingdao, Liu et al. [8] investigated the effects of the WWR and types of exterior windows on the cooling and heating loads of the building; at the same time, they gave a suggested range of WWRs.
Building insulation materials are used to reduce the amount of heat emitted from the interior of a building to the exterior by taking measures on the external envelope structure of the building. With the advancement of building energy efficiency, thermal insulation materials have gradually become the focus of attention in order to realize the strategic goal of sustainable development in China [9,10]. Wang et al. [11] used two insulation materials and three insulation positions to analyze the thermal performance of a wall. It was found that increasing the thickness of the insulation layer was a favorable method to reduce heat loss from the wall. Hou et al. [12] calculated the optimal thicknesses of five types of insulation materials in external walls. It was shown that using the optimal thickness of insulation materials could effectively improve the walls’ thermal performance and, at the same time, reduce energy consumption. Moreover, using an orthogonal test and analysis of variance (ANOVA), the influence law and influence degree of each factor on the optimal thickness were analyzed. Pang et al. [13], based on a DesignBuilder simulation of a high-rise residence in Qingdao area as an example, analyzed the effect of the use of different external wall insulation materials on the whole year’s energy consumption. They analyzed different insulation material types and different insulation thicknesses under the change rule of energy consumption. Chen et al. [14] took existing residential buildings in the Jinan area as the object of study and researched the use of extruded polystyrene board (XPS), graphite polystyrene board, rigid foam polyurethane and rock wool board (RW), four kinds of high-performance thermal insulation materials, in different thicknesses, and their impacts on the building’s energy consumption. Chen et al. [15] used energy simulation software to simulate the energy consumption of an ultra-low-energy high-rise residential building, conducted a comprehensive evaluation of the thermal design of a building envelope, obtained the optimal threshold range for the thickness of the thermal insulation layer of the exterior walls and roofs and proposed the optimal design and construction method for exterior windows. Su et al. [16] simulated and analyzed the energy-saving retrofit strategies for exterior envelope structures such as exterior walls, windows and roofs. It was found that the structural retrofitting of a building envelope can significantly reduce energy consumption.
In summary, many scholars have explored the impact of building parameters on energy consumption, but most of the current research has analyzed building envelopes in relation to a single factor’s impact on building energy consumption. The research on the energy consumption of existing buildings is not systematic, and the ultra-low-energy consumption in cold regions has not been studied. This paper is based on a DesignBuilder simulation of the cold regions of a typical city in Zhengzhou, and a public building envelope is used for single-factor and multi-factor orthogonal energy consumption simulation. Considering factors such as the window glass type, WWR and insulation material thickness, the energy consumption change rule caused by the influencing factors is explored. This paper mainly considers the change law of the total energy consumption of refrigeration and heating and puts forward an optimization design for the external envelope structure, which provides a certain basis for the design and transformation of ultra-low-energy buildings. The main contribution of this paper is to explore the influence law and sensitivity of the influence factors of the external envelope structure on building energy consumption. It provides a theoretical basis for the design of public buildings, and the conclusions are applicable to areas with cold climate characteristics.

2. Research Program Design

2.1. Selection of Energy Simulation Software

There are currently many building energy consumption simulation and analysis software programs available, such as EnergyPlus, DOE-2, DeST, PKPM, OpenStudio, DesignBuilder, etc. DesignBuilder is a simulation tool developed on the basis of EnergyPlus. The EnergyPlus software was tested by the American Society of Heating, Refrigeration and Air Conditioning Engineers (ASHRAE) using 18 different functional building energy consumption simulation tests. Under 13 different set states, the predicted annual cumulative cooling and heating loads of EnergyPlus were compared with the energy consumption simulation software for 8 building groups specified by other national energy agencies since February 1995. In over a hundred in-depth research tests, EnergyPlus met the reliability requirements, with a maximum calculation deviation of no more than 5.2% compared to eight different software types [17].
ANSI/ASHRSE evaluated DesignBuilder’s scope of applicability, simulation capabilities and building environmental control systems for building energy simulation using specific test procedures. The evaluation determined that DesignBuilder met the reliability requirements and confirmed that DesignBuilder’s simulation results matched those of EnergyPlus run alone [18].
When selecting energy consumption simulation software, the first consideration is the accuracy of the simulation results. Zhang [19] compared these software programs and found that EnergyPlus, DOE-2 and DesignBuilder are better choices in terms of accuracy and reliability. However, compared to DesignBuilder, EnergyPlus and DOE-2 are quite difficult to operate. Therefore, Designbuilder is chosen as the energy simulation software for this work, taking into account the needs and characteristics of the study.

2.2. Research Program

The research program is mainly divided into three stages. The first stage is model design, which mainly includes two parts: parameter setting and model establishment. The second stage is the energy consumption simulation, focusing on the type of exterior window glass, the WWR, the thickness of the external wall insulation material and the roof insulation material thickness in a single-factor energy consumption simulation. The energy simulation software DesignBuilder is used to simulate the calculation, so as to select the appropriate value range of each factor. The third stage is program selection; according to the appropriate values of each influencing factor determined in the previous stage, a four-factor and four-level orthogonal test is conducted. The orthogonal test design method is used to study the impact of external walls, roofs, exterior windows and WWRs on building energy consumption at different levels, and we conduct energy-saving rate analysis. Finally, the primary and secondary relationships of each factor’s influence on the building are determined by the method of range analysis. The framework of the study is shown in Figure 1.

3. Modeling

3.1. Mathematical Model of Calculation

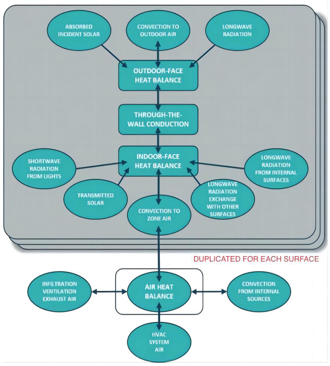
The DesignBuilder software calculates heating and cooling loads based on the ASHRAE-approved heat balance method in EnergyPlus. A schematic of the ASHRAE heat balance method is shown in Figure 2. These formulas are used to determine the heating or cooling capacity required for a building.
Below are some commonly used ASHRAE heating and cooling load calculation formulas.
  • Overall cooling load calculation formula:
Q = U × A × CLTD
Here, Q is the cooling load (in W); U is the conduction heat flow of the building shell (in W/m2·K); A is the surface area (in m2); CLTD is the color decorated temperature difference (in K).
2.
Cooling load temperature difference (CLTD) formula:
CLTD = (SHGC × TFM × HF) + (1 − SHGC) × (URA × TDB + UHI × TOA)
Here, SHGC is the solar heat coefficient; TFM is the ratio of the light transmission area; HF is a high illumination coefficient; URA is the coefficient of heat flow absorbed by opaque surfaces; TDB is the design external temperature; UHI is the thermal radiation coefficient of opaque surfaces; TOA is the design external air temperature.
3.
Overall heat load calculation formula:
Q = U × A × (ΔT)
Here, Q is the heat load (in W); U is the conduction heat flow of the building shell (in W/m2·K); A is the surface area (in m2); ΔT is the temperature difference (in K).
4.
Heat load loss formula:
Q = U × A
Here, Q is the heat load (in W); U is the conduction heat flow of the building shell (in (W/m2·K)); A is the surface area (in m2).
For the simulation of natural ventilation, the method of controlling the window opening and closing by setting the indoor or outdoor temperature simulates the actual usage of the building. Considering that different people in different regions have different window opening habits, there is no regularity. Due to the differences in the human perception of temperature, it is not possible to satisfy everyone’s comfort levels. Therefore, during simulation, the ventilation temperature is set based on the lowest indoor temperature. When the indoor temperature is below 24 °C, natural ventilation is not carried out, and the default is manual window closing. The algorithm for ventilation can be calculated in terms of the minimum fresh air volume required per person/unit area/per person + unit area. This article calculates it according to the minimum fresh air volume required “per person + unit area”, and if natural ventilation cannot meet the required ventilation volume, mechanical ventilation will continue to be used to provide fresh air.

3.2. Mathematical Model

This paper takes an office building in Zhengzhou City as the research object; its calculation model diagram is shown in Figure 3. The office building sits in the north and faces the south, with a total of 3 floors. The building length is 49 m, the width is 15 m and the height is 11.7 m. The height of the 1st floor is 4.5 m, while the heights of the 2nd and 3rd floors are 3.6 m. The building area is 2060.19 m2. The external surface area in contact with the outdoor atmosphere is 2232.6 m2, and the volume is 7210.7 m3, so the body shape factor is 0.28, which meets the energy-saving design standard for ultra-low-energy-consumption public buildings in Henan Province. According to the actual situation, the standard floor plan of the building is roughly divided into office areas, stairwells, corridors and restrooms. Table 1 shows the main design parameters of the building.

3.3. Parameterization

The correctness of the parameter settings is a prerequisite in ensuring the accuracy and validity of the simulation results. DesignBuilder is a building energy consumption simulation software developed by a British company based on EnergyPlus, so the default parameters of the software are all British standards, which do not conform to the actual situation in China. Therefore, these parameters need to be reset according to the investigation and specification requirements. The selection of DesignBuilder function samples should be determined according to the simulation objectives, or according to the use of the building’s function, or they can be customized according to the actual situation. The parameter settings can be roughly divided into three parts, which are building outdoor environment information parameters, building indoor environment information parameters and structure and material information parameters [21].

3.3.1. Building Outdoor Environment Information Parameter Setting

(1)
Geographic location
DesignBuilder comes with a powerful database in the process of use, which contains meteorological information for all provinces and cities around the world, as well as a large number of building materials and related parameters. The regional scope of this study is Zhengzhou City, located at 112°42′–114°13′ E, 34°16′–34°58′ N, as shown in Figure 4. In the process of modeling and energy consumption simulation using the DesignBuilder v6.1, the geographic location is set to Zhengzhou City, which also includes the following types of information: elevation, latitude and longitude, building orientation and the temperature standard in winter and summer. Zhengzhou is a typical cold area, as shown in China’s building climate zoning map in Figure 4c. The figure clearly shows China’s building climate zoning.
(2)
Meteorological parameters
In DesignBuilder, the climate data of the typical meteorological year in Zhengzhou are selected as the basis, and they are the meteorological data of the Zhengzhou area in the Chinese meteorological database Chinese Standard Weather Data (CSWD) that comes with the built-in computing kernel EnergyPlus in the DesignBuilder energy consumption simulation software. Zhengzhou City has four distinct seasons, with long, dry and cold winters; summer is relatively hot, with highly concentrated precipitation. The annual average temperature is 15.6 °C; July is the hottest month, with an average monthly temperature of 26.99 °C; January is the coldest, with a monthly average temperature of 1.47 °C; and the annual temperature range reaches 25.52 °C. It can be seen that Zhengzhou has cold winters and hot summers. Other studies have shown [25,26] that climatic conditions have an important impact on building energy consumption.

3.3.2. Building Indoor Environment Information Parameter Setting

The indoor environmental parameters mainly include indoor activity, construction, opening, HVAC and lighting, etc. Since this simulation is mainly focused on the enclosure structure, the parameter setting focuses on the introduction of the enclosure structure. Because human indoor activities, clothing thermal resistance and occupancy rates all have an impact on energy consumption, the metabolic heat dissipation is set to 0.9 met, the winter clothing thermal resistance is set to 1.00 clo, the summer clothing thermal resistance is set to 0.50 clo and the occupancy density is set to 0.1110 (people/m2). The design heating temperature of the rooms in the building is 22 °C and the design cooling temperature is 24 °C. The calculation period is from 1 January to 31 December. The main parameters of this study are centered around the envelope structure, including the transparent envelope structure (opening) and the non-transparent envelope structure (construction), The next section will provide a detailed introduction to the material information of the envelope structure.

4. Analysis of Single-Factor Simulation Results of Building Energy Consumption

Four influencing factors are selected, namely the type of exterior window glass, the WWR, the thickness of the external wall and the roof insulation material, and the appropriate level of each factor is determined according to the software simulation results. Table 2 shows the abbreviations of some building materials. Table 3 shows the building envelope construction.

4.1. Energy Consumption Simulation of Energy-Saving Technology of Transparent Envelope Structure

Windows are transparent envelope structures in buildings, whose main functions are ventilation and lighting. Compared with external walls and roofs, windows are the weakest part of the envelope structure in terms of thermal insulation performance, and they are the most likely to cause heat loss. The amount of heat loss caused by exterior windows is closely related to the heat transfer coefficient of the window, so the heat transfer coefficient of the windows is taken as the object of study, and the heat transfer coefficient of the window is changed by changing the type of window glass. At present, most buildings use ordinary aluminum alloy single-glazed exterior windows, which have poor thermal insulation performance and cause significant heat loss. The thermal performance of windows is mainly related to factors such as the window frame type, glass type and air tightness. Therefore, in response to the current situation, reducing the heat transfer coefficient of windows is the key to improving indoor comfort as well as reducing energy consumption.
In addition, under the requirements of lighting and ventilation, the size of the WWR must be strictly controlled. The WWR is the ratio of the area of the window and the wall area. If the WWR is too large or too small, it may lead to an increase in energy consumption, so, according to the construction of the field around the outdoor environment, the comprehensive consideration of a variety of factors is required to choose the optimal WWR, so as to minimize energy consumption. Especially in summer, the solar radiation is strong, and the heat entering the room through the windows increases greatly. The larger the window area, the more heat that enters, the higher the indoor temperature and the more energy consumption, and it may also cause glare. Therefore, in order to achieve the effect of energy saving, it is necessary to reasonably control the WWR while meeting the lighting requirements.

4.1.1. Effect of Window Glazing Type on Building Energy Consumption

There are four main pathways for heat loss through external windows: convection, conduction, radiation and infiltration. In order to improve the indoor thermal environment and the overall energy-saving effect of the building, the thermal insulation performance of windows should be strengthened, and this section mainly discusses this aspect in terms of the window glass. At present, there are many choices of technology applied for energy saving via window glass in China, such as heat-absorbing glass, heat-reflective glass, insulating glass and vacuum glass, etc. The principle of thermal insulation in these materials is mainly to achieve the effect of energy saving by absorbing heat radiation, reflecting heat radiation, reducing heat conduction and other measures. One study showed that when the exterior windows are composed of insulating glass, the annual energy consumption of the building decreases; plating low-E film has a better effect and lower cost, increasing the number of hollow layers, but the cost is high. Therefore, plating low-E film and increasing the number of layers at the same time are low-cost and efficient measures to improve the energy-saving performance of buildings’ exterior windows [27].
In order to identify an energy-saving glass suitable for the region among many glass types, six common glass types in the market are selected for the energy consumption simulation and analysis, namely single-layer glass, double-layer insulating glass, triple-layer insulating glass, single-layer low-E glass, double-layer insulating low-E glass and triple-layer insulating low-E glass, so as to select the glass with the best energy-saving effect. On the basis of the original building, the control variable method is used to keep other parameters unchanged, only changing the glass type of the exterior window, and we sequentially simulate the impact of the six types of glass on building energy consumption. The types of exterior window glass and related parameters are shown in Table 4. Simulation results are shown in Figure 5.
As can be seen from Figure 5, compared with the most commonly used single-layer glass, the energy consumption per unit area of other types of glass is decreased. The energy consumption of ordinary single-layer glass is the highest, which is 117 kWh/m2, and the energy consumption of triple-layer insulating glass is the lowest, which is 105 kWh/m2. The energy consumption per unit area of the building is reduced by 12 kWh/m2, and the energy-saving rate is as high as 10.45%. Comparing the single-layer, double-layer and triple-layer insulating glass, in terms of the number of layers, using multiple layers of insulating glass can improve the thermal performance of windows, thereby reducing the energy consumption and achieving energy-saving effects. When the number of glass layers is the same, a layer of low-E film coated on the glass can increase the thermal resistance of the exterior window, reduce the heat transfer coefficient and make the energy-saving effect more obvious.
In summary, replacing single-layer glass with multi-layer insulating glass and plating low-E film on the glass can effectively reduce the heat transfer coefficients of windows, which improves the thermal performance of the windows and thus improves the energy-saving effect. Therefore, four levels of double-layer insulating glass, triple-layer insulating glass, double-layer insulating low-E glass and triple-layer insulating low-E glass are selected for the orthogonal tests described below.

4.1.2. Effect of WWR on Building Energy Consumption

In the architectural design stage, the size of the WWR should be considered, as, once the size of the window is determined, it cannot be changed arbitrarily. In order to ensure summer ventilation and winter warmth, a reasonable WWR design can effectively reduce energy consumption. The WWR is one of the most important factors affecting the energy consumption of the building [28,29]. On the basis of the original building, other parameters are not changed, and only the WWR is changed, with 10% as the change interval, from 10% to 90%, to explore the change law of building energy consumption with the increase in WWR. The energy consumption at different WWRs is shown in Figure 6.
It can be seen from Figure 6 that the energy consumption per unit area is the highest when the WWR is 90%, which is 139 kWh/m2, and the lowest energy consumption per unit area occurs when the WWR is 10%, which is 97 kWh/m2. The annual energy consumption per unit area of the building decreases by 42 kWh/m2, and the energy-saving rate is up to 29.80%. During the process of increasing the WWR from 10% to 90%, building energy consumption with the increase in the WWR shows a gradually increasing trend. The main reason is that, compared with external walls and roofs, the thermal performance of the windows is poorer. With the increase in the WWR, more heat exchange is generated between the building body and the outside environment.
In summary, a reasonable WWR can effectively reduce energy consumption. According to the “Henan Province Ultra-Low-Energy Public Building Energy-Saving Design Standards”, a single façade’s WWR should not be greater than 0.7, so the WWR range of 0.1–0.4 in four levels is chosen in the orthogonal tests described below.

4.2. Energy Consumption Simulation of Energy-Saving Technology of Non-Transparent Envelope Structure

The external wall is the main channel for heat exchange between the building interior and the outside environment, so the energy loss through the external wall accounts for a large proportion. The thermal insulation performance of the external wall is determined by the heat transfer coefficient of the wall, so the heat transfer coefficient of the wall is taken as the object of study. Therefore, to reduce energy consumption, it is necessary to start with the reduction of the heat transfer coefficient of the wall. The traditional way to reduce the heat transfer coefficient of the wall is to add thermal insulation materials to the wall to improve the thermal insulation effect. In this paper, the heat transfer coefficient of the wall is changed by changing the thickness of the insulation material. Adopting appropriate insulation forms is one of the most effective ways to reduce the cooling and heating energy consumption of buildings [30]. At present, the most commonly used insulation methods for walls mainly include external insulation, internal insulation and sandwich insulation, each of which has its own advantages and disadvantages. As the external insulation does not occupy indoor space, it can effectively avoid the generation of thermal bridges, has a better thermal insulation effect and effectively prevents condensation. Therefore, with the comprehensive consideration of all aspects, external insulation is more suitable for the Zhengzhou region as a form of wall insulation.
The roof is also an important component of the building envelope structure. The thermal insulation performance of the roof is not only related to energy consumption. If the thermal insulation performance of the roof is poor, it will cause the occurrence of cracking and moisture on the walls and lead to a large temperature difference between the indoor and outdoor environments, which accelerates the loss of indoor heat in the winter, resulting in an increase in energy consumption. Therefore, strengthening the thermal insulation effect of the roof is an important step to reduce energy consumption and create a thermally comfortable indoor environment. The most common forms of roof insulation include upright insulated roofs and inverted insulated roofs, and the fundamental difference between these two types of insulated roofs is the location of the insulation layer. Due to the hot and rainy summers in Zhengzhou, where there is abundant solar radiation and the risk of water penetration, an inverted roof is chosen as the preferred form of roof insulation to protect the waterproofing layer. The thermal insulation performance of the roof is determined by the heat transfer coefficient of the roof, so the heat transfer coefficient of the roof is taken as the object of study, and it is changed by changing the thickness of the insulation materials.
When selecting insulation materials for exterior walls and roofs, in addition to providing higher insulation performance, they should also have lower water absorption and better compressive performance. PU has the advantages of good thermal insulation performance, a light texture, high mechanical strength and corrosion resistance [31]. As the closed cell ratio of PU is up to 92% or more, it can form a smooth film outside the foam body. The overall waterproofing effect is good, and the thermal conductivity will not increase due to moisture absorption. The waterproofing performance is reliable [32]. In addition, there are many commonly used thermal insulation materials, such as EPS, XPS, RW, GW, etc., but the thermal conductivity of PU is the lowest among the commonly used thermal insulation materials in buildings, as shown in Table 5. Therefore, PU is chosen as the insulation material for exterior walls and roofs.
To improve the thermal performance of the exterior wall and the roof, the first step is to choose the appropriate form of insulation, and the second step is to choose the appropriate insulation material and set the energy-saving and economical insulation thickness [33]. The previous section analyzed the selection of insulation forms and materials, and the following focuses on the influence of the insulation material thickness on building energy consumption.

4.2.1. Effect of External Wall Insulation Material Thickness on Building Energy Consumption

There is a strong correlation between the thickness of insulation materials and the energy consumption of buildings [34]. The thermal conductivity of insulation materials with different thicknesses varies, resulting in varying heat transfer coefficients of walls and varying degrees of impact on building energy consumption. This simulation keeps the thickness and material of the 200-mm-thick concrete base wall unchanged, only changing the thickness of the insulation material. By changing the thickness of the insulation layer, the heat transfer coefficient of the wall is changed, with a variation interval of 50 mm, increasing from 0 mm to 400 mm, to explore the influence of different insulation layer thicknesses on the energy consumption of public buildings. In summer, in office buildings, during the daytime, when the air conditioning is turned on, the indoor temperature is lower than the outdoor temperature. The smaller the heat transfer coefficient is, the easier it is to effectively prevent the heat from entering the room. However, at night, the indoor temperature is higher than the outdoor temperature; in this case, the smaller the heat transfer coefficient, the more unfavorable to heat dissipation, and it will affect the economy and aesthetics of the building, so we cannot simply increase the thickness of the heat insulation layer [35]. With the change in insulation layer thickness, the variation in energy consumption per unit area and energy-saving rate is as shown in Figure 7.
It can be seen from the simulation results that during the process of increasing the thickness of the insulation layer from 0 mm to 400 mm, the energy consumption per unit area of the building shows a gradual downward trend, the energy-saving rate gradually increases and the energy-saving rate is up to 12.27%. The main reason for this phenomenon is that with the increase in the thickness of the insulation layer, the heat transfer coefficient of the external wall gradually decreases, and the thermal performance is improved. As can be seen from Figure 7, for different change intervals, the trend in energy consumption histogram reduction is initially more obvious, and, as the thickness of the insulation layer increases, the downward trend gradually slows down. From the energy-saving rate curve, it can also be seen that the increase in energy-saving rate is relatively significant between 50 and 100mm, and the energy-saving rate steadily increases from 100 mm onwards.
In summary, with the increase in the thickness of the insulation layer, the downward trend in energy consumption gradually slows down, and the increase in the energy-saving rate decreases. Considering the economic cost, buildings cannot blindly increase the thickness of the insulation layer to reduce energy consumption; at the same time, increasing the thickness of the insulation layer can also cause the problem of indoor nighttime heat dissipation in summer. Therefor, four levels with relatively good energy-saving effects are selected for the orthogonal tests described below, which are 200 mm, 250 mm, 300 mm and 350 mm, respectively.

4.2.2. Effect of Roof Insulation Material Thickness on Building Energy Consumption

This simulation keeps the thickness and material of the 200-mm-thick concrete base wall unchanged, only changing the thickness of the thermal insulation material. By changing the thickness of the insulation layer, the heat transfer coefficient of the roof is changed, with a variation interval of 50 mm, increasing from 0 mm to 400 mm, to explore the influence of different roof insulation material thicknesses on the energy consumption of public buildings. As the thickness of the insulation layer changes, the changes in energy consumption per unit area and energy-saving rate are as shown in Figure 8.
From the simulation results, it can be seen that in the process of increasing the thickness of the insulation layer from 0 mm to 400 mm, the influence of the thickness of the roof insulation material on the building energy consumption is similar to that of the thickness of the external wall insulation material on the building energy consumption. The difference is that the energy-saving potential of the thickness of the roof insulation material is not as great as that of the external wall, with the highest energy-saving rate only reaching 3.23%. Although, compared with the external wall, the improvement in roof thermal performance has little potential for building energy conservation, the energy consumption and indoor thermal comfort of the top-floor rooms are directly related to the thermal performance of the roof. Therefor, roof insulation should be taken into account in building energy conservation design.
In summary, although the energy-saving potential of the roof insulation layer thickness is not as large as that of the exterior walls, it is still necessary to pay attention to roof insulation in building energy-saving design. Therefor, four levels with relatively good energy-saving effects are selected for the orthogonal tests described below, which are 150 mm, 200 mm, 250 mm and 300 mm, respectively.

5. Analysis of the Simulation Results of Multi-Factor Combination on Building Energy Consumption

An orthogonal test is a multi-factor test design method based on orthogonal arrays, selecting representative points that are uniformly distributed in the test range. The test points have the characteristics of uniform dispersion and orderliness, which can represent the overall situation. This is an efficient and rapid experimental method [36] that can accurately and efficiently analyze complex and multifactorial problems such as the energy consumption of building envelope structures.
A single-factor analysis of the factors affecting energy consumption in buildings was conducted in the previous section, and the appropriate range of values for each factor was determined based on the energy-saving effect. From the simulation results, it can be seen that it is difficult to achieve the energy-saving standard of ultra-low-energy buildings by optimizing only one influencing factor in the envelope structure. Therefore, in order to further optimize the program and verify the energy-saving effect of a combination of different envelope structure influencing factors with each other, the orthogonal experimental design method is utilized to study the influence of the external wall, the roof, the exterior window and the WWR on the energy consumption of the building at different levels. The factors and levels are shown in Table 6. The orthogonal test results are shown in Table 7. The total energy consumption and energy consumption per unit area of each scheme are shown in Figure 9. The energy-saving rates of the different schemes are shown in Figure 10.
It can be seen from the orthogonal test results in the Table 7 that the energy consumption is significantly reduced when using a combined approach for the energy-saving design of the building envelope, compared with the energy consumption when using a single energy-saving design, and the energy-saving effect is significant. According to the four factors and four levels selected above, the orthogonal test table was obtained using orthogonal design software, and the results are shown in Table 7. The results were obtained by inputting each technical parameter into the software for the combined simulation and analysis. Comparing the data in the table, the optimal program can be selected, which comprises the lowest value of energy consumption under the level of each influencing factor. If only the energy-saving effect is considered, it can be clearly seen from Figure 9 that the building in test 16 has the lowest energy consumption. Compared with the reference building’s energy consumption value of 127 kWh/m2, it is ranked 17, and the energy-saving rate can be seen from Figure 10 to reach 29.34%. The worst-case energy consumption value is 153 kWh/m2, and it is ranked 18, while the energy-saving rate of test 16 reaches 41.20%. Therefore, the thickness of the external wall insulation layer is 350 mm, the thickness of the roof insulation material is 200 mm, the WWR is 10% and the type of external window glass is triple-layer insulating low-E glass, which is the most energy-efficient. The thermal performance parameters of the envelope structure are in line with the “Henan Province Ultra-Low Energy Consumption Public Building Energy Efficiency Design Standards”, and the energy-saving rate also meets the energy efficiency indexes of ultra-low-energy-consumption buildings. The energy efficiency indexes of ultra-low-energy-consumption public buildings are shown in Table 8.

6. Discussion

In order to explore the energy-saving potential of the influencing factors of the envelope structures of public buildings in the central region of China, this paper takes a public building in Zhengzhou, a typical city in the cold region, as an example, considering the influence of the window glass, WWR, thermal insulation material thickness and other factors on building energy consumption. In order to solve the energy-saving problem of public buildings, this paper explores the influence of these influencing factors on building energy consumption and the primary and secondary relations in three stages. The conclusions obtained in this paper are applicable to regions with the climatic characteristics of cold regions, and they provide a theoretical basis for architectural design in this region.
In this paper, the energy-saving measures of public building envelopes in Central China are discussed and studied to a certain extent, but there are still some shortcomings. There are still many aspects worthy of further study, such as the following.
(1)
At present, the use of an envelope structure, thermal insulation materials and clean energy is still in the developmental stage. In the future, more renewable energy technologies can be applied to seek energy breakthroughs and further research to achieve better energy-saving effects.
(2)
This paper is based on the DesignBuilder energy consumption simulation software, which is used to study and analyze the technical parameters affecting the energy consumption of the envelope structure. A software simulation is carried out under ideal conditions, so the results may not precisely reflect the actual situation. It is necessary to optimize the parameters and research methods according to the actual situation.
(3)
Because this paper is mainly focused on simulation, it is necessary to obtain real data, which requires the use of sensors. However, in a public building layout, a sensor will affect people’s use, and real data are difficult to obtain. Thus, the results cannot be compared with real data. In the future, a small-scale model will be established in the laboratory to compare the simulation results with real data and continuously improve the relevant conclusions and research methods.

7. Conclusions

The following conclusions were obtained by simulating the energy consumption of a public building in Zhengzhou City, a cold region, by using single-factor and orthogonal test methods.
(1)
Compared with the commonly used single-layer glass, the use of multi-layer insulating glass and the plating of low-E film on the glass can effectively reduce the energy consumption of the building and improve the energy-saving effect. Therefore, it is recommended that insulating glass with low-E film be selected for the exterior window glass type.
(2)
With the increase in the WWR, the building energy consumption is gradually increased. A reasonable WWR can effectively reduce energy consumption. According to the “Henan Province Ultra-Low Energy Consumption Public Building Energy Efficiency Design Standards”, the single façade’s WWR should not exceed 70%. Therefore, it is recommended to choose 10~40% for the WWR.
(3)
The thickness of the insulation material is closely related to building energy consumption. As the thickness of the building insulation layer increases, the energy consumption is reduced, and the energy-saving rate increases. However, with the increase in the thickness of the insulation layer, the energy consumption per unit area shows a decreasing trend, and the increasing trend of the energy-saving rate gradually slows down. Taking into account the economic cost of the building and the actual demand, it is necessary to choose the appropriate thickness of the insulation materials to reduce energy consumption.
(4)
Compared with a single energy-saving design, the use of an orthogonal experimental combination method for the energy-saving design of building envelope structures significantly reduces energy consumption. The degree of influence of each factor on the energy consumption of the building was determined by range analysis. The order is as follows: WWR, type of external window glass, thickness of external wall insulation material and thickness of roof insulation material.
(5)
For areas with the climate characteristics of cold regions, the conclusions obtained in this paper can be used and referenced; for example, multi-layer hollow film-coated glass should be used as much as possible, and the WWR should not be too large. It is necessary to comprehensively consider the economic cost and actual needs of the building and to select the appropriate insulation material thickness. In addition, in the design of buildings, the WWR, the exterior window glass type and the thickness of the external wall insulation materials should be considered first. At the same time, roof insulation should also be taken into account.

Author Contributions

Conceptualization, J.Y. and J.L. (Jing Lu); funding acquisition, J.Y.; methodology, C.Y.; software, J.L. (Jing Lu); validation, J.L. (Jiahui Liu) and Y.P. All authors have read and agreed to the published version of the manuscript.

Funding

This work was supported by the 2022 Key R&D Project organized by the Henan Provincial Department of Science and Technology (Project No. 221111320200-01, Project Name: Multifactor Coupling Research on Energy Reduction and Carbon Reduction in Ultra Low Energy Buildings).

Institutional Review Board Statement

Not applicable.

Informed Consent Statement

Not applicable.

Data Availability Statement

The data presented in this study are available on request from the corresponding author.

Conflicts of Interest

The authors declare no conflict of interest.

References

  1. Research Report on Building Energy Consumption and Carbon Emissions in China (2022). Building 2023, 2, 57–69.
  2. Wang, P. Study on Energy-Saving Design for Passive House Envelope in Cold Region. Mater’s Thesis, Southwest Jiaotong University, Chengdu, China, 2018. [Google Scholar]
  3. Wei, J.; Bo, L.; Xin, Z.; Zhang, T.; Li, D.; Ma, L. Energy performance of window with PCM frame. Sustain. Energy Technol. Assess. 2021, 45, 101109. [Google Scholar]
  4. Rania, E.; Hamdy, H. Impact of window parameters on the building envelope on the thermal comfort, energy consumption and cost and environment. Int. J. Vent. 2020, 19, 233–259. [Google Scholar]
  5. Xue, Y.; Liu, W. Research on the influence of design variables of exterior windows of office buildings on indoor lighting and comprehensive energy consumption in cold regions. Archit. Technol. 2023, 54, 816–819. [Google Scholar]
  6. Zhou, H.; Chen, G.; Zhou, X.; Chen, D. Study on energy parameters of the external windows of passive buildings in hot summer and cold winter region. Urban. Archit. 2023, 20, 1–5+15. [Google Scholar]
  7. Chen, D.; Liu, Y.; Li, J.; Jiang, S.; Lu, B.; Lu, Y. Influence of low emission double-layer insulating dlass on energy consumption of office buildings. Sci. Technol. Ang Eng. 2022, 22, 5744–5751. [Google Scholar]
  8. Liu, G.; Wu, B.; Xia, G.; Li, G.; Yu, S. Study on optimization of window-wall ratio of passive low energy consumption building based on building energy saving. Eng. Constr. 2022, 36, 236–238. [Google Scholar]
  9. Wang, X.; Wen, Q.; Zhu, H.; Zhu, J. Preparation and characterization of expand microsphere/silicone rubber foam heat insulation material. J. Funct. Mater. 2018, 49, 2152–2156+2162. [Google Scholar]
  10. Qi, Y.; Zhang, G.; Xia, J.; Lian, W.; Zhang, Y.; Ma, C.; Zhang, G. Progress in thermal insulation coatings. Paint. Coat. Ind. 2019, 49, 80–87. [Google Scholar]
  11. Wang, X.; Lin, Q.; Li, J. Energy saving technology of wall insulation of harbor building based on energy cost analysis. Therm. Sci. 2021, 25, 4003–4010. [Google Scholar] [CrossRef]
  12. Jiawen, H.; Tao, Z.; Zu’an, L.; Hou, C.; Fukuda, H. A study on influencing factors of optimum insulation thickness of exterior walls for rural traditional dwellings in northeast of Sichuan hills, China. Case Stud. Constr. Mater. 2022, 16, e01033. [Google Scholar]
  13. Pang, B.; Qian, C. Analysis of the impact of external wall insulation materials on energy consumption of high-rise residential buildings based on DesignBuilder simulation. Hous. Real Estate 2021, 6, 139–140. [Google Scholar]
  14. Chen, H.; Xue, S.; Li, D.; Wang, C. Optimization of exterior wall insulation thickness and analtsis of emission reduction benefit of existing residential buildings. Sci. Technol. Eng. 2022, 22, 5374–5380. [Google Scholar]
  15. Chen, X.; Zhu, J.; Cui, G.; Chen, N.; Yun, Q. Thermal Design Optimization of Envelope Structure for Ultra-low Energy High-rise Buildings in Cold Regions. J. BEE 2022, 50, 65–70. [Google Scholar]
  16. Su, Y.; Gong, A.K.; Pu, M.; Liu, C. Thermal Performance Improvement of External Envelope Structure of Existing Residential Buildings:Taking Dalian as an Example. J. BEE 2022, 50, 87–92+105. [Google Scholar]
  17. Henninger, R.H.; Witte, M.J. EnergyPlus Testing with Building Thermal Envelope and Fabric Load Tests from ANSI/ASHRAE Stabdard140-2007; US Department of Energy: Germantown, MY, USA, 2008.
  18. Liu, X.; Zhang, H. EnergyPlus user graphical interface software Design Builder and its applications. J. Xi’an Aerotech. Coll. 2007, 5, 34–37. [Google Scholar]
  19. Zhang, W. A Comparative Study of Two Building Performance Simulation Tools between Ecotect and Designbuilder. Mater’s Thesis, Nanjing University, Nanjing, China, 2012. [Google Scholar]
  20. Available online: https://blog.csdn.net/weixin_35443436/article/details/112128572 (accessed on 3 July 2023).
  21. Zhang, Z.; Chen, J. Research on the application of DesignBuilder the rural building energy-saving analysis of the northeast cold region. National College Architecture Discipline Professional Steering Committee, National College Construction Digital Technology Teaching Committee.Information, Model, Creation. In Proceedings of the 2016 National Symposium on Teaching Digital Technology of Architecture in Architectural Faculties; China Architecture & Building Press: Beijing, China, 2016; pp. 375–381. [Google Scholar]
  22. Which City in Henan has the Best Geographical Location? Available online: https://zhuanlan.zhihu.com/p/367082237 (accessed on 7 July 2023).
  23. IESVE 2023 Strengthens Tools to Aid the Drive for Decarbonization and Electrification, and Extends Energy Code Compliance Offerings. Available online: http://www.ddyc.cn/productinfo/1428692.html (accessed on 7 July 2023).
  24. Code for Thermal Design of Civil Building. (GB 50176-2016). Available online: https://www.mohurd.gov.cn/gongkai/zhengce/zhengcefilelib/201702/20170214_230579.html (accessed on 7 July 2023).
  25. Dougherty, T.R.; Jain, R.K. Invisible walls: Exploration of microclimate effects on building energy consumption in New York City. Sustain. Cities Soc. 2023, 90, 104364. [Google Scholar] [CrossRef]
  26. Zhu, S.; Li, Y.; Wei, S.; Wang, C.; Zhang, X.; Jin, X.; Zhou, X.; Shi, X. The impact of urban vegetation morphology on urban building energy consumption during summer and winter seasons in Nanjing, China. Landsc. Urban Plan. 2022, 228, 104576. [Google Scholar] [CrossRef]
  27. Li, Y.; Xu, K.; Deng, J. Performance analysis of Loe-E coating technology for building exterior window glass. Shanxi Archit. 2022, 48, 178–179+198. [Google Scholar]
  28. Sharma, P.; Rakshit, D. Quantitative assessment of orientation impact on heat gain profile of naturally cooled buildings in India. Advances in Building Energy Res. 2016, 11, 208–226. [Google Scholar] [CrossRef]
  29. Mamdooh, A.; Hanan, A.; Omrane, B.; Shamseldin, A.; Alsehli, M.; Alghamdi, S.; Shrahily, R. An investigation of shading devices in a hot region: A case study in a school building. Ain Shams Eng. J. 2021, 12, 3229–3239. [Google Scholar]
  30. Daouas, N. A study on optimum insulation thickness in walls and energy savings in Tunisian buildings based on analytical calculation of cooling and heating transmission loads. Appl. Energy 2010, 88, 156–164. [Google Scholar] [CrossRef]
  31. Yang, R.; Yang, Z.; Li, J.; Zheng, L.; Jia, Y. Preparation of polyurethane rigid foam for thermal insulation engineering. Appl. Chem. Ind. 2019, 48, 2012–2015. [Google Scholar]
  32. Yang, C. Comparison of difference Processes Application of Polyurethane Material in grain warehouse reconstruction. Grain Sci. Technol. Econ. 2021, 46, 117–120. [Google Scholar]
  33. Dong, J. Research on heat preservation and energy saving technology of building envelope wall. Constr. Mater. Decor. 2017, 50, 28–29. [Google Scholar]
  34. Bojic, M.; Yik, F.; Sat, P. Influence of thermal insulation position in building envelope on the space cooling of high-rise residential buildings in Hong Kong. Energy Build. 2001, 33, 569–581. [Google Scholar] [CrossRef]
  35. Li, M.; Liu, H.; Jiang, N.; Lin, Y. Influence of exterior wall on building energy consumption in hot summer and warm winter area. New Build. Mater. 2022, 49, 25–31+36. [Google Scholar]
  36. Zhu, J.; Chew, D.A.S.; Lv, S.; Wu, W. Optimization method for building envelope design to minimize carbon emissions of building operational energy consumption using orthogonal experimental design (OED). Habitat Int. 2013, 37, 148–154. [Google Scholar] [CrossRef]
Figure 1. Research framework.
Figure 1. Research framework.
Sustainability 15 14982 g001
Figure 2. The ASHRAE Heat Balance (HB) method [20].
Figure 2. The ASHRAE Heat Balance (HB) method [20].
Sustainability 15 14982 g002
Figure 3. Mathematical model of the office building. (a) 3D model, (b) Configuration.
Figure 3. Mathematical model of the office building. (a) 3D model, (b) Configuration.
Sustainability 15 14982 g003
Figure 4. Zhengzhou geographical location diagram and China’s building climate zoning map. (a) Geographic location of Henan Province [22], (b) Geographic location of Zhengzhou City [23], (c) China building climate zoning map [24].
Figure 4. Zhengzhou geographical location diagram and China’s building climate zoning map. (a) Geographic location of Henan Province [22], (b) Geographic location of Zhengzhou City [23], (c) China building climate zoning map [24].
Sustainability 15 14982 g004
Figure 5. Effect of exterior window glazing type on building energy consumption.
Figure 5. Effect of exterior window glazing type on building energy consumption.
Sustainability 15 14982 g005
Figure 6. Effect of WWR on building energy consumption.
Figure 6. Effect of WWR on building energy consumption.
Sustainability 15 14982 g006
Figure 7. Effect of external wall insulation material thickness on energy consumption.
Figure 7. Effect of external wall insulation material thickness on energy consumption.
Sustainability 15 14982 g007
Figure 8. Effect of roof insulation material thickness on energy consumption.
Figure 8. Effect of roof insulation material thickness on energy consumption.
Sustainability 15 14982 g008
Figure 9. The total energy consumption and energy consumption per unit area of each scheme.
Figure 9. The total energy consumption and energy consumption per unit area of each scheme.
Sustainability 15 14982 g009
Figure 10. Energy-saving rates for different schemes.
Figure 10. Energy-saving rates for different schemes.
Sustainability 15 14982 g010
Table 1. Main design parameters of the building.
Table 1. Main design parameters of the building.
ParameterDescription
Building Area2060.19 m2
Floor heightFirst floor4.5 m
Second and third floors3.6 m
Shape factor0.28
Heating set-point temperature22 °C
Table 2. Abbreviations for building materials.
Table 2. Abbreviations for building materials.
Sr. No.NameAbbreviation
1Sgl Clr 6 mm6
2Dbl Clr 6 mm/13 mm air6 + 13 A + 6
3Trp Clr 3 mm/13 mm air3 + 13 A + 3 + 13 A + 3
4Sgl LoE Clr 6 mm6 Low-E
5Dbl LoE Clr 6 mm/13 mm air6 Low-E + 13 A + 6
6Trp LoE Clr 3 mm/13 mm air3 Low-E + 13 A + 3 + 13 A + 3 Low-E
7Expanded polystyreneEPS
8Extruded polystyreneXPS
9Polyurethane boardPU
10Rock woolRW
11Glass woolGW
Table 3. Construction of the building envelope.
Table 3. Construction of the building envelope.
NameConstruction (Outside to Inside Layer)
External wallInsulation material + 200 mm concrete block + 13 mm gypsum plastering
RoofInsulation material + 200 mm concrete block + 13 mm plasterboard
Glazing type6/6 + 13 A + 6/3 + 13 A + 3+13 A + 3/6 Low-E/6 Low-E + 13 A + 6/3 Low-E + 13 A + 3+13 A + 3 Low-E
WWR0.1–0.9
Table 4. Building exterior window glazing type and optical and thermal parameters.
Table 4. Building exterior window glazing type and optical and thermal parameters.
Glazing TypeU-Value (W/m2·K)Total Solar Transmission (SHGC)Visible Transmission
65.7780.8190.881
6 + 13 A + 62.6650.7030.781
3 + 13 A + 3+ 13 A + 31.7570.6840.738
6 Low-E3.7790.720.811
6 Low-E + 13 A + 61.7610.5680.745
3 Low-E + 13 A + 3+ 13A + 3 Low-E0.9820.4740.661
Table 5. Thermophysical properties of the insulation materials.
Table 5. Thermophysical properties of the insulation materials.
Insulation MaterialThermal Conductivity (W/(m·K))Specific Heat Capacity (J/(kg·K))Density (Kg/m3)
XPS0.03401400.0035.00
EPS0.04601400.0010.00
PU0.02801590.0035.00
RW0.0330710.00100.00
GW0.0320840.0030.00
Table 6. Influencing factors and levels of energy consumption of building envelope.
Table 6. Influencing factors and levels of energy consumption of building envelope.
Factor Influencing Energy ConsumptionLevel 1Level 2Level 3Level 4
A External wall insulation material thickness200 mm250 mm300 mm350 mm
B Roof insulation material thickness150 mm200 mm250 mm300 mm
C WWR10%20%30%40%
D Glazing type6 + 13A + 63 + 13A + 3+13A + 36Low-E + 13A + 63Low-E + 13A + 3+13A + 3Low-E
Table 7. Orthogonal test results.
Table 7. Orthogonal test results.
Column1234
FactorThickness of External Wall InsulationThickness of Roof InsulationWWRGlazing TypeResult
Test 11111196,302.4
Test 21222208,700.8
Test 31333216,800.8
Test 41444219,843.8
Test 52123203,569.6
Test 62214186,430.4
Test 72341237,062.1
Test 82432220,041.8
Test 93134206,715.9
Test 103243225,080.8
Test 113312189,162.9
Test 123421207,242.7
Test 134142231,253.2
Test 144231220,630.3
Test 154324194,068.2
Test 164413185,363.8
Mean 1210,411.9209,460.27189,314.9215,309.34
Mean 2211,776210,210.59203,395.3212,289.68
Mean 3207,050.6209,273.48216,047.2207,703.75
Mean 4207,828.8208,122.99228,310201,764.56
4725.412087.597538,995.1113,544.785
Table 8. Energy efficiency indicators for ultra-low-energy public buildings.
Table 8. Energy efficiency indicators for ultra-low-energy public buildings.
Comprehensive Energy-Saving Rate of Building≥50%
Building body performance indicatorsEnergy-saving rate of the building bodyCold regionHot summer and cold winter region
≥25%≥20%
Airtightness (air exchange rate N50)≤1.0——
Disclaimer/Publisher’s Note: The statements, opinions and data contained in all publications are solely those of the individual author(s) and contributor(s) and not of MDPI and/or the editor(s). MDPI and/or the editor(s) disclaim responsibility for any injury to people or property resulting from any ideas, methods, instructions or products referred to in the content.

Share and Cite

MDPI and ACS Style

Yue, J.; Lu, J.; Yan, C.; Liu, J.; Pan, Y. Dynamic Simulation Analysis of Influencing Factors of Energy Consumption of Public Building Envelope in Central China. Sustainability 2023, 15, 14982. https://doi.org/10.3390/su152014982

AMA Style

Yue J, Lu J, Yan C, Liu J, Pan Y. Dynamic Simulation Analysis of Influencing Factors of Energy Consumption of Public Building Envelope in Central China. Sustainability. 2023; 15(20):14982. https://doi.org/10.3390/su152014982

Chicago/Turabian Style

Yue, Jianwei, Jing Lu, Chao Yan, Jiahui Liu, and Yuqin Pan. 2023. "Dynamic Simulation Analysis of Influencing Factors of Energy Consumption of Public Building Envelope in Central China" Sustainability 15, no. 20: 14982. https://doi.org/10.3390/su152014982

APA Style

Yue, J., Lu, J., Yan, C., Liu, J., & Pan, Y. (2023). Dynamic Simulation Analysis of Influencing Factors of Energy Consumption of Public Building Envelope in Central China. Sustainability, 15(20), 14982. https://doi.org/10.3390/su152014982

Note that from the first issue of 2016, this journal uses article numbers instead of page numbers. See further details here.

Article Metrics

Back to TopTop