Institutional Trust and Cognitive Motivation toward Water Conservation in the Face of an Environmental Disaster
Abstract
1. Introduction
2. Theory, Background, and Hypothesis
3. Method
3.1. Participants
3.2. Data and Questionnaire
4. Analysis Methodologies and Results
5. Discussion
6. Conclusions
Author Contributions
Funding
Institutional Review Board Statement
Informed Consent Statement
Data Availability Statement
Conflicts of Interest
References
- Postel, S. The Last Oasis: Facing Water Scarcity; Routledge: England, UK, 2014. [Google Scholar]
- Greve, P.; Kahil, T.; Mochizuki, J.; Schinko, T.; Satoh, Y.; Burek, P.; Fischer, G.; Tramberend, S.; Burtscher, R.; Langan, S. Global assessment of water challenges under uncertainty in water scarcity projections. Nat. Sustain. 2018, 1, 486–494. [Google Scholar] [CrossRef]
- Dolan, F.; Lamontagne, J.; Link, R.; Hejazi, M.; Reed, P.; Edmonds, J. Evaluating the economic impact of water scarcity in a changing world. Nat. Commun. 2021, 12, 1915. [Google Scholar] [CrossRef] [PubMed]
- Zobeidi, T.; Yaghoubi, J.; Yazdanpanah, M. Farmers’ incremental adaptation to water scarcity: An application of the model of private proactive adaptation to climate change (MPPACC). Agric. Water Manag. 2022, 264, 107528. [Google Scholar] [CrossRef]
- Olmstead, S.M. Climate change adaptation and water resource management: A review of the literature. Energy Econ. 2014, 46, 500–509. [Google Scholar] [CrossRef]
- Konapala, G.; Mishra, A.K.; Wada, Y.; Mann, M.E. Climate change will affect global water availability through compounding changes in seasonal precipitation and evaporation. Nat. Commun. 2020, 11, 3044. [Google Scholar] [CrossRef] [PubMed]
- Pokhrel, Y.; Felfelani, F.; Satoh, Y.; Boulange, J.; Burek, P.; Gädeke, A.; Gerten, D.; Gosling, S.N.; Grillakis, M.; Gudmundsson, L. Global terrestrial water storage and drought severity under climate change. Nat. Clim. Chang. 2021, 11, 226–233. [Google Scholar] [CrossRef]
- AghaKouchak, A.; Norouzi, H.; Madani, K.; Mirchi, A.; Azarderakhsh, M.; Nazemi, A.; Nasrollahi, N.; Farahmand, A.; Mehran, A.; Hasanzadeh, E. Aral Sea syndrome desiccates Lake Urmia: Call for action. J. Great Lakes Res. 2015, 41, 307–311. [Google Scholar] [CrossRef]
- Maghrebi, M.; Noori, R.; Bhattarai, R.; Mundher Yaseen, Z.; Tang, Q.; Al-Ansari, N.; Danandeh Mehr, A.; Karbassi, A.; Omidvar, J.; Farnoush, H. Iran’s Agriculture in the Anthropocene. Earth’s Future 2020, 8, e2020EF001547. [Google Scholar] [CrossRef]
- Blöschl, G.; Hall, J.; Parajka, J.; Perdigão, R.A.; Merz, B.; Arheimer, B.; Aronica, G.T.; Bilibashi, A.; Bonacci, O.; Borga, M. Changing climate shifts timing of European floods. Science 2017, 357, 588–590. [Google Scholar] [CrossRef]
- Allan, R.P.; Barlow, M.; Byrne, M.P.; Cherchi, A.; Douville, H.; Fowler, H.J.; Gan, T.Y.; Pendergrass, A.G.; Rosenfeld, D.; Swann, A.L. Advances in understanding large-scale responses of the water cycle to climate change. Ann. N. Y. Acad. Sci. 2020, 1472, 49–75. [Google Scholar] [CrossRef]
- Muratoglu, A. Water Footprint: Concept and Methodology. In Imperiled: The Encyclopedia of Conservation; Elsevier Inc.: Amsterdam, The Netherlands, 2022; pp. 351–359. [Google Scholar] [CrossRef]
- Lemordant, L.; Gentine, P.; Swann, A.S.; Cook, B.I.; Scheff, J. Critical impact of vegetation physiology on the continental hydrologic cycle in response to increasing CO2. Proc. Natl. Acad. Sci. USA 2018, 115, 4093–4098. [Google Scholar] [CrossRef] [PubMed]
- Lees, A.M.; Sejian, V.; Wallage, A.L.; Steel, C.C.; Mader, T.L.; Lees, J.C.; Gaughan, J.B. The impact of heat load on cattle. Animals 2019, 9, 322. [Google Scholar] [CrossRef] [PubMed]
- Tognetti, R.; Valentini, R.; Marchesini, L.B.; Gianelle, D.; Panzacchi, P.; Marshall, J.D. Continuous monitoring of tree responses to climate change for smart forestry: A cybernetic web of trees. Manag. For. Ecosyst. 2022, 40, 361–398. [Google Scholar]
- Ceola, S.; Montanari, A.; Krueger, T.; Dyer, F.; Kreibich, H.; Westerberg, I.; Carr, G.; Cudennec, C.; Elshorbagy, A.; Savenije, H. Adaptation of water resources systems to changing society and environment: A statement by the International Association of Hydrological Sciences. Hydrol. Sci. J. 2016, 61, 2803–2817. [Google Scholar] [CrossRef]
- Gronewold, A.; Do, H.; Mei, Y.; Stow, C. A tug-of-war within the hydrologic cycle of a continental freshwater basin. Geophys. Res. Lett. 2021, 48, e2020GL090374. [Google Scholar] [CrossRef]
- O’Brien, K.L.; Leichenko, R.M. Double exposure: Assessing the impacts of climate change within the context of economic globalization. Glob. Environ. Chang. 2000, 10, 221–232. [Google Scholar] [CrossRef]
- Rosa, L.; Chiarelli, D.D.; Rulli, M.C.; Dell’Angelo, J.; D’Odorico, P. Global agricultural economic water scarcity. Sci. Adv. 2020, 6, eaaz6031. [Google Scholar] [CrossRef]
- Hatfield, J.L.; Dold, C. Water-use efficiency: Advances and challenges in a changing climate. Front. Plant Sci. 2019, 10, 103. [Google Scholar] [CrossRef]
- Nouri, H.; Stokvis, B.; Galindo, A.; Blatchford, M.; Hoekstra, A.Y. Water scarcity alleviation through water footprint reduction in agriculture: The effect of soil mulching and drip irrigation. Sci. Total Environ. 2019, 653, 241–252. [Google Scholar] [CrossRef]
- Wang, D.; Hubacek, K.; Shan, Y.; Gerbens-Leenes, W.; Liu, J. A review of water stress and water footprint accounting. Water 2021, 13, 201. [Google Scholar] [CrossRef]
- Hossain, M.; Bari, M.; Miah, M.; Uddin, S. Opportunities and challenges for implementing managed aquifer recharge models in drought-prone Barind tract, Bangladesh. Appl. Water Sci. 2021, 11, 181. [Google Scholar] [CrossRef]
- Muratoglu, A. Applications and Response Formulations of Water Footprint Methodology for Conservation of Water Resources. In Earth Systems and Environmental Sciences; Elsevier: Amsterdam, The Netherlands, 2021. [Google Scholar]
- Hossain, M.I.; Bari, M.N.; Kafy, A.-A.; Rahaman, Z.A.; Rahman, M.T. Application of double lifting method for river water irrigation in the water stressed Barind Tract of northwest Bangladesh. Groundw. Sustain. Dev. 2022, 18, 100787. [Google Scholar] [CrossRef]
- Liu, Y.; Du, J.; Ding, B.; Liu, Y.; Liu, W.; Xia, A.; Huo, R.; Ran, Q.; Hao, Y.; Cui, X. Water resource conservation promotes synergy between economy and environment in China’s northern drylands. Front. Environ. Sci. Eng. 2022, 16, 28. [Google Scholar] [CrossRef]
- Sowers, J.; Vengosh, A.; Weinthal, E. Climate change, water resources, and the politics of adaptation in the Middle East and North Africa. Clim. Chang. 2011, 104, 599–627. [Google Scholar] [CrossRef]
- Distefano, T. Water Resources and Economic Processes; Routledge, Taylor & Francis Group: London, UK, 2021. [Google Scholar]
- Dettori, M.; Azara, A.; Loria, E.; Piana, A.; Masia, M.D.; Palmieri, A.; Cossu, A.; Castiglia, P. Population distrust of drinking water safety. Community outrage analysis, prediction and management. Int. J. Environ. Res. Public Health 2019, 16, 1004. [Google Scholar] [CrossRef]
- Mirdashtvan, M.; Najafinejad, A.; Malekian, A.; Sa’doddin, A. Sustainable water supply and demand management in semi-arid regions: Optimizing water resources allocation based on RCPs scenarios. Water Resour. Manag. 2021, 35, 5307–5324. [Google Scholar] [CrossRef]
- Boazar, M.; Yazdanpanah, M.; Abdeshahi, A. Response to water crisis: How do Iranian farmers think about and intent in relation to switching from rice to less water-dependent crops? J. Hydrol. 2019, 570, 523–530. [Google Scholar] [CrossRef]
- Fernandes, L.F.S.; dos Santos, C.M.M.; Pereira, A.P.; Moura, J.P. Model of management and decision support systems in the distribution of water for consumption: Case study in North Portugal. Eur. J. Environ. Civ. Eng. 2011, 15, 411–426. [Google Scholar] [CrossRef]
- Zekri, S. Water Policies in MENA Countries; Springer: Berlin/Heidelberg, Germany, 2020; Volume 23. [Google Scholar]
- Nazari, B.; Liaghat, A.; Akbari, M.R.; Keshavarz, M. Irrigation water management in Iran: Implications for water use efficiency improvement. Agric. Water Manag. 2018, 208, 7–18. [Google Scholar] [CrossRef]
- Madani, K.; AghaKouchak, A.; Mirchi, A. Iran’s socio-economic drought: Challenges of a water-bankrupt nation. Iran. Stud. 2016, 49, 997–1016. [Google Scholar] [CrossRef]
- Hassanzadeh, E.; Zarghami, M.; Hassanzadeh, Y. Determining the main factors in declining the Urmia Lake level by using system dynamics modeling. Water Resour. Manag. 2012, 26, 129–145. [Google Scholar] [CrossRef]
- Edalat, F.D.; Abdi, M.R. Water management in developing countries: The example of Iran. In Adaptive Water Management; Springer: Berlin/Heidelberg, Germany, 2018; pp. 37–53. [Google Scholar]
- Yazdanpanah, M.; Hayati, D.; Hochrainer-Stigler, S.; Zamani, G.H. Understanding farmers’ intention and behavior regarding water conservation in the Middle-East and North Africa: A case study in Iran. J. Environ. Manag. 2014, 135, 63–72. [Google Scholar] [CrossRef] [PubMed]
- Yazdanpanah, M.; Feyzabad, F.R.; Forouzani, M.; Mohammadzadeh, S.; Burton, R.J. Predicting farmers’ water conservation goals and behavior in Iran: A test of social cognitive theory. Land Use Policy 2015, 47, 401–407. [Google Scholar] [CrossRef]
- Mostafa, H.; El-Nady, R.; Awad, M.; El-Ansary, M. Drip irrigation management for wheat under clay soil in arid conditions. Ecol. Eng. 2018, 121, 35–43. [Google Scholar] [CrossRef]
- Pearce, M.; Willis, E.; Jenkin, T. Aboriginal people’s attitudes towards paying for water in a water-scarce region of Australia. Environ. Dev. Sustain. 2007, 9, 21–32. [Google Scholar] [CrossRef]
- Tajeri Moghadam, M.; Raheli, H.; Zarifian, S.; Yazdanpanah, M. The power of the health belief model (HBM) to predict water demand management: A case study of farmers’ water conservation in Iran. J. Environ. Manag. 2020, 263, 110388. [Google Scholar] [CrossRef] [PubMed]
- Varela-Ortega, C.; Sumpsi, J.M.; Garrido, A.; Blanco, M.; Iglesias, E. Water pricing policies, public decision making and farmers’ response: Implications for water policy. Agric. Econ. 1998, 19, 193–202. [Google Scholar] [CrossRef]
- Soto Rios, P.C.; Deen, T.A.; Nagabhatla, N.; Ayala, G. Explaining water pricing through a water security lens. Water 2018, 10, 1173. [Google Scholar] [CrossRef]
- Lee, M.Y. Mandatory or voluntary water conservation: A case study of Iowa communities during drought. J. Soil Water Conserv. 1981, 36, 231–234. [Google Scholar]
- Fielding, K.S.; Spinks, A.; Russell, S.; McCrea, R.; Stewart, R.; Gardner, J. An experimental test of voluntary strategies to promote urban water demand management. J. Environ. Manag. 2013, 114, 343–351. [Google Scholar] [CrossRef]
- Geller, E.S. The challenge of increasing proenvironment behavior. Handb. Environ. Psychol. 2002, 2, 525–540. [Google Scholar]
- Tortajada, C.; González-Gómez, F.; Biswas, A.K.; Buurman, J. Water demand management strategies for water-scarce cities: The case of Spain. Sustain. Cities Soc. 2019, 45, 649–656. [Google Scholar] [CrossRef]
- Schwarz, A.; Megdal, S.B. Conserve to Enhance—Voluntary municipal water conservation to support environmental restoration. J. Am. Water Work. Assoc. 2008, 100, 42–53. [Google Scholar] [CrossRef]
- Slimak, M.W.; Dietz, T. Personal values, beliefs, and ecological risk perception. Risk Anal. 2006, 26, 1689–1705. [Google Scholar] [CrossRef]
- Shahangian, S.A.; Tabesh, M.; Yazdanpanah, M.; Zobeidi, T.; Raoof, M.A. Promoting the adoption of residential water conservation behaviors as a preventive policy to sustainable urban water management. J. Environ. Manag. 2022, 313, 115005. [Google Scholar] [CrossRef]
- Rogers, R.W. A protection motivation theory of fear appeals and attitude change1. J. Psychol. 1975, 91, 93–114. [Google Scholar] [CrossRef]
- Rogers, R.W. Cognitive and psychological processes in fear appeals and attitude change: A revised theory of protection motivation. In Social Psychophysiology: A Sourcebook; Guilford Publications: New York, NY, USA, 1983; pp. 153–176. [Google Scholar]
- Rogers, R.; Prentice-Dunn, S. Protection motivation theory. In Handbook of Health Behavior Research; Gochman, D.S., Ed.; Springer: Berlin/Heidelberg, Germany, 1997; pp. 113–132. [Google Scholar]
- Bozorgzadeh, E.; Mousavi, S.J. A quantitative approach to resource effectiveness assessment: Application in the Urmia Lake Basin. J. Environ. Manag. 2021, 289, 112559. [Google Scholar] [CrossRef]
- Alipour, H.; Olya, H.G.T. Sustainable planning model toward reviving Lake Urmia. Int. J. Water Resour. Dev. 2015, 31, 519–539. [Google Scholar] [CrossRef]
- Arjomandi, P.; Seyedi, S.; Nabavi, E.; Alikhani, S. Exploring Water Governing System Fit Through a Statistical Mechanics Approach. Water Res. 2022, 215, 118272. [Google Scholar] [CrossRef]
- Schmidt, M.; Gonda, R.; Transiskus, S. Environmental degradation at Lake Urmia (Iran): Exploring the causes and their impacts on rural livelihoods. GeoJournal 2021, 86, 2149–2163. [Google Scholar] [CrossRef]
- Bakhshianlamouki, E.; Masia, S.; Karimi, P.; van der Zaag, P.; Sušnik, J. A system dynamics model to quantify the impacts of restoration measures on the water-energy-food nexus in the Urmia lake Basin, Iran. Sci. Total Environ. 2020, 708, 134874. [Google Scholar] [CrossRef] [PubMed]
- Saemian, P.; Elmi, O.; Vishwakarma, B.; Tourian, M.; Sneeuw, N. Analyzing the Lake Urmia restoration progress using ground-based and spaceborne observations. Sci. Total Environ. 2020, 739, 139857. [Google Scholar] [CrossRef] [PubMed]
- Schulz, S.; Darehshouri, S.; Hassanzadeh, E.; Tajrishy, M.; Schüth, C. Climate change or irrigated agriculture–what drives the water level decline of Lake Urmia. Sci. Rep. 2020, 10, 236. [Google Scholar] [CrossRef] [PubMed]
- Barhagh, S.E.; Zarghami, M.; Ghale, Y.A.G.; Shahbazbegian, M.R. System dynamics to assess the effectiveness of restoration scenarios for the Urmia Lake: A prey-predator approach for the human-environment uncertain interactions. J. Hydrol. 2021, 593, 125891. [Google Scholar] [CrossRef]
- Shadkam, S.; van Oel, P.; Kabat, P.; Roozbahani, A.; Ludwig, F. The water-saving strategies assessment (Wssa) framework: An application for the urmia lake restoration program. Water 2020, 12, 2789. [Google Scholar] [CrossRef]
- Pouladi, P.; Badiezadeh, S.; Pouladi, M.; Yousefi, P.; Farahmand, H.; Kalantari, Z.; David, J.Y.; Sivapalan, M. Interconnected governance and social barriers impeding the restoration process of Lake Urmia. J. Hydrol. 2021, 598, 126489. [Google Scholar] [CrossRef]
- Maleki, R.; Nooripoor, M.; Azadi, H.; Lebailly, P. Vulnerability assessment of rural households to Urmia Lake drying (the case of Shabestar region). Sustainability 2018, 10, 1862. [Google Scholar] [CrossRef]
- Samadi, M.T.; Khorsandi, H.; Asl, F.B.; Poorolajal, J.; Tayebinia, H. Long-term exposures to Hypersaline particles associated with increased levels of Homocysteine and white blood cells: A case study among the village inhabitants around the semi-dried Lake Urmia. Ecotoxicol. Environ. Saf. 2019, 169, 631–639. [Google Scholar] [CrossRef]
- Samadi, M.T.; Khorsandi, H.; Bahrami Asl, F.; Poorolajal, J.; Tayebinia, H. The effect of long-term exposures to hypersaline particles originated from drying Urmia hypersaline Lake on the increased cardiovascular risks in the villagers around the Lake. Hum. Ecol. Risk Assess. Int. J. 2020, 26, 335–348. [Google Scholar] [CrossRef]
- Dehghani, M.H.; Hopke, P.K.; Asghari, F.B.; Mohammadi, A.A.; Yousefi, M. The effect of the decreasing level of Urmia Lake on particulate matter trends and attributed health effects in Tabriz, Iran. Microchem. J. 2020, 153, 104434. [Google Scholar] [CrossRef]
- Mohammadi hamidi, S.; Nazmfar, H.; Fuerst, C.; Yazdani, M.H.; Rezayan, A. Water level decline at Iran’s Lake Urmia: Changing population dynamics. Environ. Hazards 2021, 21, 254–273. [Google Scholar] [CrossRef]
- Feizizadeh, B.; Lakes, T.; Omarzadeh, D.; Sharifi, A.; Blaschke, T.; Karimzadeh, S. Scenario-based analysis of the impacts of lake drying on food production in the Lake Urmia Basin of Northern Iran. Sci. Rep. 2022, 12, 6237. [Google Scholar] [CrossRef] [PubMed]
- Grothmann, T.; Reusswig, F. People at risk of flooding: Why some residents take precautionary action while others do not. Nat. Hazards 2006, 38, 101–120. [Google Scholar] [CrossRef]
- Grothmann, T.; Patt, A. Adaptive capacity and human cognition: The process of individual adaptation to climate change. Glob. Environ. Chang. 2005, 15, 199–213. [Google Scholar] [CrossRef]
- Adger, W.N.; Dessai, S.; Goulden, M.; Hulme, M.; Lorenzoni, I.; Nelson, D.R.; Naess, L.O.; Wolf, J.; Wreford, A. Are there social limits to adaptation to climate change? Clim. Chang. 2009, 93, 335–354. [Google Scholar] [CrossRef]
- Kuruppu, N.; Liverman, D. Mental preparation for climate adaptation: The role of cognition and culture in enhancing adaptive capacity of water management in Kiribati. Glob. Environ. Chang. 2011, 21, 657–669. [Google Scholar] [CrossRef]
- Iglesias, A.; Garrote, L. Adaptation strategies for agricultural water management under climate change in Europe. Agric. Water Manag. 2015, 155, 113–124. [Google Scholar] [CrossRef]
- Menapace, L.; Colson, G.; Raffaelli, R. Climate change beliefs and perceptions of agricultural risks: An application of the exchangeability method. Glob. Environ. Chang. 2015, 35, 70–81. [Google Scholar] [CrossRef]
- Mase, A.S.; Gramig, B.M.; Prokopy, L.S. Climate change beliefs, risk perceptions, and adaptation behavior among Midwestern US crop farmers. Clim. Risk Manag. 2017, 15, 8–17. [Google Scholar] [CrossRef]
- Brody, S.D.; Highfield, W.; Alston, L. Does location matter? Measuring environmental perceptions of creeks in two San Antonio watersheds. Environ. Behav. 2004, 36, 229–250. [Google Scholar] [CrossRef]
- Peñalba, E.H.; David, A.P.J.; Mabanta, M.J.D.; Samaniego, C.R.C.; Ellamil, S.D. Climate change adaptation: The case of coastal communities in the Philippines. J. Geogr. Inst. Jovan Cvijic SASA 2021, 71, 115–133. [Google Scholar] [CrossRef]
- van Duinen, R.; Filatova, T.; Geurts, P.; van der Veen, A. Coping with drought risk: Empirical analysis of farmers’ drought adaptation in the south-west Netherlands. Reg. Environ. Chang. 2015, 15, 1081–1093. [Google Scholar] [CrossRef]
- Delfiyan, F.; Yazdanpanah, M.; Forouzani, M.; Yaghoubi, J. Farmers’ adaptation to drought risk through farm–level decisions: The case of farmers in Dehloran county, Southwest of Iran. Clim. Dev. 2021, 13, 152–163. [Google Scholar] [CrossRef]
- Nelson, K.; Cismaru, M.; Cismaru, R.; Ono, T. Water management information campaigns and protection motivation theory. Int. Rev. Public Nonprofit Mark. 2011, 8, 163–193. [Google Scholar] [CrossRef]
- Pakmehr, S.; Yazdanpanah, M.; Baradaran, M. How collective efficacy makes a difference in responses to water shortage due to climate change in southwest Iran. Land Use Policy 2020, 99, 104798. [Google Scholar] [CrossRef]
- Weinstein, N.D. Testing four competing theories of health-protective behavior. Health Psychol. 1993, 12, 324. [Google Scholar] [CrossRef]
- Floyd, D.L.; Prentice-Dunn, S.; Rogers, R.W. A meta-analysis of research on protection motivation theory. J. Appl. Soc. Psychol. 2000, 30, 407–429. [Google Scholar] [CrossRef]
- Prentice-Dunn, S.; Rogers, R.W. Protection motivation theory and preventive health: Beyond the health belief model. Health Educ. Res. 1986, 1, 153–161. [Google Scholar] [CrossRef]
- De Steur, H.; Mogendi, J.B.; Wesana, J.; Makokha, A.; Gellynck, X. Stakeholder reactions toward iodine biofortified foods. An application of protection motivation theory. Appetite 2015, 92, 295–302. [Google Scholar] [CrossRef]
- McGuire, W.J. Attitudes and attitude change. In The Handbook of Social Psychology; John Wiley&Sons, Inc.: Hoboken, NJ, USA, 1985; pp. 233–346. [Google Scholar]
- Keshavarz, M.; Karami, E. Farmers’ pro-environmental behavior under drought: Application of protection motivation theory. J. Arid Environ. 2016, 127, 128–136. [Google Scholar] [CrossRef]
- McCaughey, J.W.; Mundir, I.; Daly, P.; Mahdi, S.; Patt, A. Trust and distrust of tsunami vertical evacuation buildings: Extending protection motivation theory to examine choices under social influence. Int. J. Disaster Risk Reduct. 2017, 24, 462–473. [Google Scholar] [CrossRef]
- Schlef, K.E.; Kaboré, L.; Karambiri, H.; Yang, Y.E.; Brown, C.M. Relating perceptions of flood risk and coping ability to mitigation behavior in West Africa: Case study of Burkina Faso. Environ. Sci. Policy 2018, 89, 254–265. [Google Scholar] [CrossRef]
- SHANG, Y.; XIONG, T. The impact of farmers’ assessments of risk management strategies on their adoption willingness. J. Integr. Agric. 2021, 20, 3323–3338. [Google Scholar] [CrossRef]
- Zhao, G.; Cavusgil, E.; Zhao, Y. A protection motivation explanation of base-of-pyramid consumers’ environmental sustainability. J. Environ. Psychol. 2016, 45, 116–126. [Google Scholar] [CrossRef]
- Milne, S.; Sheeran, P.; Orbell, S. Prediction and intervention in health-related behavior: A meta-analytic review of protection motivation theory. J. Appl. Soc. Psychol. 2000, 30, 106–143. [Google Scholar] [CrossRef]
- Hovland, C.I.; Janis, I.L.; Kelley, H.H. Communication and Persuasion; Yale University Press: New Haven, CT, USA, 1953. [Google Scholar]
- Ajzen, I. Persuasive communication theory in social psychology: A historical perspective. In Influencing Human Behavior; Sagamore: Champaign, IL, USA, 1992; pp. 1–27. [Google Scholar]
- Kagoya, S.; Paudel, K.P.; Daniel, N.L. Awareness and adoption of soil and water conservation technologies in a developing country: A case of Nabajuzi Watershed in Central Uganda. Environ. Manag. 2018, 61, 188–196. [Google Scholar] [CrossRef]
- St-Laurent, G.P.; Hagerman, S.; Findlater, K.M.; Kozak, R. Public trust and knowledge in the context of emerging climate-adaptive forestry policies. J. Environ. Manag. 2019, 242, 474–486. [Google Scholar] [CrossRef]
- Prager, K.; Posthumus, H. Socio-economic factors influencing farmers’ adoption of soil conservation practices in Europe. Hum. Dimens. Soil Water Conserv. 2010, 12, 1–21. [Google Scholar]
- Thaker, J.; Howe, P.; Leiserowitz, A.; Maibach, E. Perceived collective efficacy and trust in government influence public engagement with climate change-related water conservation policies. Environ. Commun. 2019, 13, 681–699. [Google Scholar] [CrossRef]
- Siegrist, M.; Cvetkovich, G.; Roth, C. Salient value similarity, social trust, and risk/benefit perception. Risk Anal. 2000, 20, 353–362. [Google Scholar] [CrossRef]
- Westcott, R.; Ronan, K.; Bambrick, H.; Taylor, M. Expanding protection motivation theory: Investigating an application to animal owners and emergency responders in bushfire emergencies. BMC Psychol. 2017, 5, 13. [Google Scholar] [CrossRef] [PubMed]
- Lorenzoni, I.; Nicholson-Cole, S.; Whitmarsh, L. Barriers perceived to engaging with climate change among the UK public and their policy implications. Glob. Environ. Chang. 2007, 17, 445–459. [Google Scholar] [CrossRef]
- Lorenzoni, I.; Pidgeon, N.F. Public views on climate change: European and USA perspectives. Clim. Chang. 2006, 77, 73–95. [Google Scholar] [CrossRef]
- Paton, D. Preparing for natural hazards: The role of community trust. Disaster Prev. Manag. Int. J. 2007, 16, 370–379. [Google Scholar] [CrossRef]
- Paton, D. Risk communication and natural hazard mitigation: How trust influences its effectiveness. Int. J. Glob. Environ. Issues 2008, 8, 2–16. [Google Scholar] [CrossRef]
- Homburg, A.; Stolberg, A. Explaining pro-environmental behavior with a cognitive theory of stress. J. Environ. Psychol. 2006, 26, 1–14. [Google Scholar] [CrossRef]
- Chen, M.-F. Self-efficacy or collective efficacy within the cognitive theory of stress model: Which more effectively explains people’s self-reported proenvironmental behavior? J. Environ. Psychol. 2015, 42, 66–75. [Google Scholar] [CrossRef]
- Rainear, A.M.; Christensen, J.L. Protection motivation theory as an explanatory framework for proenvironmental behavioral intentions. Commun. Res. Rep. 2017, 34, 239–248. [Google Scholar] [CrossRef]
- Gebrehiwot, T.; van der Veen, A. Farmers’ drought experience, risk perceptions, and behavioural intentions for adaptation: Evidence from Ethiopia. Clim. Dev. 2021, 13, 493–502. [Google Scholar] [CrossRef]
- George, D.; Mallery, P. IBM SPSS Statistics 26 Step by Step: A Simple Guide and Reference; Routledge: London, UK, 2019. [Google Scholar]
- Thakkar, J.J. Applications of structural equation modelling with AMOS 21. In Structural Equation Modelling; IBM SPSS: Armonk, NY, USA, 2020; pp. 35–89. [Google Scholar]
- Hoyle, R.H. (Ed.) The structural equation modeling approach: Basic concepts and fundamental issues. In Structural Equation Modeling: Concepts, Issues, and Applications; Sage Publications: Thousand Oaks, CA, USA, 1995. [Google Scholar]
- Peterson, P.L.; Baker, E.; McGaw, B. International Encyclopedia of Education; Elsevier Ltd.: Berlin/Heidelberg, Germany, 2010. [Google Scholar]
- Bagozzi, R.P. Structural equation models in marketing research: Basic principles. Princ. Mark. Res. 1994, 3, 7–385. [Google Scholar]
- Brown, T.A. Confirmatory Factor Analysis for Applied Research; Guilford Publications: New York, NY, USA, 2015. [Google Scholar]
- Bentler, P.M. EQS Structural Equations Program Manual; Multivariate Software: Encino, CA, USA, 1995; Volume 6. [Google Scholar]
- Rose, S.A.; Markman, B.; Sawilowsky, S. Limitations in the systematic analysis of structural equation model fit indices. J. Mod. Appl. Stat. Methods 2017, 16, 5. [Google Scholar] [CrossRef]
- Kenny, D.A.; McCoach, D.B. Effect of the number of variables on measures of fit in structural equation modeling. Struct. Equ. Model. 2003, 10, 333–351. [Google Scholar] [CrossRef]
- Kenny, D.A. Measuring Model Fit. 2015. Available online: https://davidakenny.net/cm/fit.htm (accessed on 17 February 2021).
- Marcoulides, K.M.; Yuan, K.-H. New ways to evaluate goodness of fit: A note on using equivalence testing to assess structural equation models. Struct. Equ. Model. A Multidiscip. J. 2017, 24, 148–153. [Google Scholar] [CrossRef]
- Sharifi, A.; Shah-Hosseini, M.; Pourmand, A.; Esfahaninejad, M.; Haeri-Ardakani, O. The Vanishing of Urmia Lake: A Geolimnological Perspective on the Hydrological Imbalance of the World’s Second Largest Hypersaline Lake; Springer: Berlin/Heidelberg, Germany, 2018. [Google Scholar]
- Azizi, S.; Rezalou, R. Investigating fauna of Bronze Age (3000-1500 BC) according to archaeological evidence at northwestern Iran. Ann. D’université “Valahia” Târgovişte. Sect. D’archéologie Et D’histoire 2020, 22, 105–112. [Google Scholar] [CrossRef]
- Khoshravan, H.; Jabbari, A. Reconstructing the past fluctuations of Urmia Lake. Int. J. Mar. Sci. 2015, 5. [Google Scholar] [CrossRef]
- Mirgol, B.; Nazari, M.; Etedali, H.R.; Zamanian, K. Past and future drought trends, duration, and frequency in the semi-arid Urmia Lake Basin under a changing climate. Meteorol. Appl. 2021, 28, e2009. [Google Scholar] [CrossRef]
- Dixon, A.; Carrie, R. Creating local institutional arrangements for sustainable wetland socio-ecological systems: Lessons from the ‘Striking a Balance’project in Malawi. Int. J. Sustain. Dev. World Ecol. 2016, 23, 40–52. [Google Scholar] [CrossRef]
- Haynes, K.; Barclay, J.; Pidgeon, N. The issue of trust and its influence on risk communication during a volcanic crisis. Bull. Volcanol. 2008, 70, 605–621. [Google Scholar] [CrossRef]
- Marion Suiseeya, K.R.; Elhard, D.K.; Paul, C.J. Toward a relational approach in global climate governance: Exploring the role of trust. Wiley Interdiscip. Rev. Clim. Change 2021, 12, e712. [Google Scholar] [CrossRef]
- Tapsuwan, S.; Mankad, A.; Greenhill, M.; Tucker, D. The influence of coping appraisals on the adoption of decentralised water systems in Australia. Urban Water J. 2017, 14, 45–52. [Google Scholar] [CrossRef]
- Al-Rasheed, M. Protective behavior against COVID-19 among the public in Kuwait: An examination of the protection motivation theory, trust in government, and sociodemographic factors. Soc. Work Public Health 2020, 35, 546–556. [Google Scholar] [CrossRef] [PubMed]
- Hudson, B.; Hunter, D.; Peckham, S. Policy failure and the policy-implementation gap: Can policy support programs help? Policy Des. Pract. 2019, 2, 1–14. [Google Scholar] [CrossRef]
- Kantola, S.; Syme, G.; Nesdale, A. The effects of appraised severity and efficacy in promoting water conservation: An informational analysis. J. Appl. Soc. Psychol. 1983, 13, 164–182. [Google Scholar] [CrossRef]
- McKenzie-Mohr, D. Fostering Sustainable Behavior: An Introduction to Community-Based Social Marketing; New Society Publishers: Gabriola Island, BC, Canada, 2011. [Google Scholar]





| Variable | Item |
|---|---|
| Please express the extent of your agreement with the item (strongly disagree—strongly agree (1–5) | |
| Risk Appraisal | Risk assessment according to the consequences of the disappearance of Lake Urmia and the increase of salt dust in the environment: |
| PS (α: 0.839, mean: 4.213, SD: 0.822) | |
| 1 | The extent of disagreements and conflicts will increase among the inhabitants of the villages and rural districts. |
| 2 | Hardship and poverty will increase in the region in addition to crimes such as theft and other wrong-doing. |
| 3 | Summers will be warmer, winters drier, and environmental conditions will become more difficult for living. |
| PV (α: 0.775, mean: 4.222, SD: 0.696) | |
| 1 | The soil quality and the extent of arable land will be decreased. |
| 2 | You or your family members will be prone to cardiovascular, respiratory, skin, and other diseases. |
| 3 | Your costs will have to increase to deal with the adverse effects of the lake drying up on livestock, land, and crops. |
| Coping Appraisal | To save the lake by means of modification of agricultural practices and water saving: |
| SE (α: 0.651, mean: 2.847, SD: 0.963) | |
| 1 | If I wish to, I can easily change my farming and irrigation methods. |
| 2 | I’m sure I can change the way I usually farm in a way compatible with reducing water consumption. |
| RE (α: 0.917, mean: 3.679, SD: 1.162) | |
| 1 | Fallow farming |
| 2 | Modification and optimization of crop cultivation methods |
| 3 | Cultivation of alternative and fewer water-consuming crops |
| 4 | Adopting protection measures to lessen the evaporation of water around the crop/plant roots |
| 5 | Collecting and (re)using the recycled water sources for irrigation, such as rainwater or sewage |
| RC (α: 0.802, mean: 3.109, SD: 1.064) | |
| 1 | I’m not used to changing my farm irrigation methods. |
| 2 | Changing my method of irrigation will reduce my income. |
| 3 | Learning the skills and methods of cultivation and growing of the alternative or low-water consuming crops is time-consuming and tedious for me. |
| Intention (α: 0.875, mean: 3.067, SD: 1.132) | |
| 1 | I intend to provide the necessary items to cultivate alternative crops and fewer water-consuming ones. |
| 2 | I intend to use recycled sources of water such as sewage or rainwater for irrigation. |
| 3 | I intend to participate in meetings and training courses about agricultural water consumption reduction. |
| 4 | I plan to start optimizing my farm’s canals/irrigation system soon. |
| Added Construct (in the extended form) | |
| IT (α: 0.889, mean: 2.528, SD: 1.296) | |
| 1 | I trust governmental institutions. |
| 2 | The information provided by governmental agencies is reliable. |
| Variable | PS | PV | SE | RE | RC | IT | Intention | |||||||
|---|---|---|---|---|---|---|---|---|---|---|---|---|---|---|
| 1. PS | Pearson’s r | - | ||||||||||||
| 2. PV | Pearson’s r | 0.584 | *** | - | ||||||||||
| 3. SE | Pearson’s r | −0.090 | 0.063 | - | ||||||||||
| 4. RE | Pearson’s r | 0.748 | *** | 0.498 | *** | −0.076 | - | |||||||
| 5. RC | Pearson’s r | 0.097 | −0.176 | ** | −0.354 | *** | −0.002 | - | ||||||
| 6. IT | Pearson’s r | 0.405 | *** | 0.271 | *** | 0.287 | *** | 0.517 | *** | −0.281 | *** | - | ||
| 7. Intention | Pearson’s r | 0.488 | *** | 0.391 | *** | 0.049 | 0.535 | *** | 0.201 | *** | 0.170 | ** | - | |
| Indexes | RMSEA | Cmin/df | CFI | NFI | IFI | GFI | AGFI | |
|---|---|---|---|---|---|---|---|---|
| SEM | Recommended value | ≤0.08 | ≤3 | 0.9≤ | 0.9≤ | 0.9≤ | 0.9≤ | 0.8≤ |
| Original PMT | 0.07 | 2.7 | 0.931 | 0.896 | 0.932 | 0.889 | 0.838 | |
| Extended PMT | 0.07 | 2.8 | 0.921 | 0.884 | 0.922 | 0.872 | 0.817 |
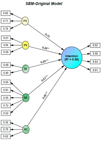
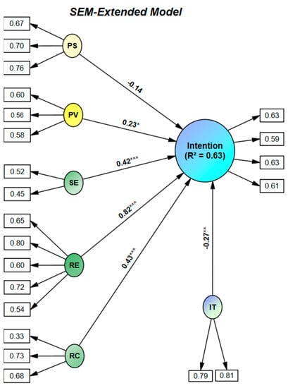
| Original Model | Extended Model | ||||
|---|---|---|---|---|---|
| Reg.coe | β | p | β | p | |
| Factor | |||||
| PS | −0.149 | 0.236 | −0.143 | 0.289 | |
| PV | 0.281 | 0.001 | 0.233 | 0.013 | |
| SE | 0.287 | <0.001 | 0.416 | <0.001 | |
| RE | 0.633 | <0.001 | 0.819 | <0.001 | |
| RC | 0.456 | <0.001 | 0.429 | <0.001 | |
| IT | −0.266 | 0.005 | |||
Disclaimer/Publisher’s Note: The statements, opinions and data contained in all publications are solely those of the individual author(s) and contributor(s) and not of MDPI and/or the editor(s). MDPI and/or the editor(s) disclaim responsibility for any injury to people or property resulting from any ideas, methods, instructions or products referred to in the content. |
© 2023 by the authors. Licensee MDPI, Basel, Switzerland. This article is an open access article distributed under the terms and conditions of the Creative Commons Attribution (CC BY) license (https://creativecommons.org/licenses/by/4.0/).
Share and Cite
Arjomandi A., P.; Yazdanpanah, M.; Shirzad, A.; Komendantova, N.; Kameli, E.; Hosseinzadeh, M.; Razavi, E. Institutional Trust and Cognitive Motivation toward Water Conservation in the Face of an Environmental Disaster. Sustainability 2023, 15, 900. https://doi.org/10.3390/su15020900
Arjomandi A. P, Yazdanpanah M, Shirzad A, Komendantova N, Kameli E, Hosseinzadeh M, Razavi E. Institutional Trust and Cognitive Motivation toward Water Conservation in the Face of an Environmental Disaster. Sustainability. 2023; 15(2):900. https://doi.org/10.3390/su15020900
Chicago/Turabian StyleArjomandi A., Peyman, Masoud Yazdanpanah, Akbar Shirzad, Nadejda Komendantova, Erfan Kameli, Mahdi Hosseinzadeh, and Erfan Razavi. 2023. "Institutional Trust and Cognitive Motivation toward Water Conservation in the Face of an Environmental Disaster" Sustainability 15, no. 2: 900. https://doi.org/10.3390/su15020900
APA StyleArjomandi A., P., Yazdanpanah, M., Shirzad, A., Komendantova, N., Kameli, E., Hosseinzadeh, M., & Razavi, E. (2023). Institutional Trust and Cognitive Motivation toward Water Conservation in the Face of an Environmental Disaster. Sustainability, 15(2), 900. https://doi.org/10.3390/su15020900

