Next Article in Journal
The Impact of “Dual-Control” Regulations on the Green Total Factor Efficiency of Shaoxing’s Industrial Sector
Previous Article in Journal
Dynamic Effects of Climate Policy Uncertainty on Green Bond Volatility: An Empirical Investigation Based on TVP-VAR Models
 
 
Font Type:
Arial Georgia Verdana
Font Size:
Aa Aa Aa
Line Spacing:
Column Width:
Background:
Article

The Impact of the Mining Equipment, Technological Trends, and Natural Resource Demand on Climate Change in Congo

by
Railh Gugus Tresor Massonini Ngoma
,
Cety Gessica Abraham Mahanga Tsoni
*,
Xiangrui Meng
and
Sumaiya Bashiru Danwana
School of Economics and Management, Anhui University of Science and Technology, No. 168 Taifeng Road, Huainan 232001, China
*
Author to whom correspondence should be addressed.
Sustainability 2023, 15(2), 1691; https://doi.org/10.3390/su15021691
Submission received: 15 December 2022 / Revised: 1 January 2023 / Accepted: 4 January 2023 / Published: 16 January 2023
(This article belongs to the Section Air, Climate Change and Sustainability)

Abstract

Mining exploitation and its impact on global warming have become significant problems. The main objective of this study is to investigate the impact of mining industry equipment and natural resource demand on global warming in Congo. A cross-sectional survey was conducted from October 2021 to July 2022, using a self-administered questionnaire. The survey was carried out with 1360 respondents from Congo who worked in the mining sector for 18 years and above. For our research, we used the Partial least squares structural equation modeling approach (PLS-SEM) with SmartPLS software to analyze data. The results show that technological trends are the strongest predictor of global warming in Congo. Equipment was also the most significant predictor of climate change in Congo. Faced with this danger, we are sounding the alarm and asking for urgent intervention from the government. Moreover, all the scientific evidence on this subject is now irrefutable. Even if the climate of Congo may prove less worrying for the moment, the probability that it survives seems very low. However, the Congolese government must take immediate possible precautions to prevent Congo from finding itself in the same challenge currently faced by developed countries.

1. Introduction

Like other business sectors, the mining industry must evolve and adapt to global technological changes. Thus, with all this transformation and the desire to develop economically, the mining industry is moving from traditional mining methods to a high-technological sector [1,2], as is the case with the mining industry in Congo. However, the mining sector should play a significant role in climate by protecting us from greenhouse gas concentrations. It has been found that human activities, primarily mining, are becoming the emissions engine of the greenhouse effect in the atmosphere [3,4,5,6,7]. Therefore, mining exploitation and its impact on global warming have become a concern of every nation, country, and continent. After the global economic growth in 2005 and the rapid increase in demand for minerals in the same year, the mining industry was forced to use more resources to extract these ores. It is just that it was discovered that the machinery or equipment used to mine and remove minerals and the consumption of minerals creates carbon emissions and contributes to global warming. The research of Refs [8,9,10] shows that the machines used throughout the metal production and handling process do not consider the conditions and work rules. In other words, today, most minerals with industrial capacity are extracted by local industrial companies or artisans. Mines use machines such as backfills and conveyors to drill holes and collect the sand that makes up the layer that covers the ore. However, each drilling along the ore belt in the subsoil, for example, destroys trees, displacing villages and inhabitants. In Congo, the administration’s promises of good governance in mining areas have not been fully fulfilled. It was observed that during ore processing, the waters in the vicinity of the mining area were yellow, and chlorinated clay waste was discharged into the water.
It should be noted that the industrial system and the level of equipment observed in mines and machines could be the cause of this phenomenon. Constant breakdowns, non-renewal of heavy machinery, unprotected furnaces or dryers with nearly 800 volts of electricity, and the heat they release do not improve the general working conditions of the plant during ore processing. Difficulties in managing mining companies, the disorganization of artisans, and their supervision in mining have been noted. In this regard, the risk assessment program proposed by the mining and extractive industry has not yet been implemented and has not received earmarked funds to improve the working conditions.
By mining boycotted minerals, some operating techniques using heavy machinery that consume fuel and electricity are bulky and emit greenhouse gases that contribute to global warming [11]. Given the complexity of raw material consumption, mining equipment reliability and the role of machine maintenance programs have become pressing issues [12]. This means that the pumps, transport, aeration, crushing, milling, and other working machinery used in ore mining and processing contribute significantly to greenhouse gas emissions in the atmosphere. [13]. In addition to the high growth rate of greenhouse gas emissions, existing mining equipment does not consider climate change. According to the results of some authors [14,15,16]. This means that by 2050, mine consumption will exceed mine production over the past 100 years. This intensive consumption means using industrial machinery, the consequences of which are significant for forests, an essential source of global climate stability. To that end, the right way to stay below the two global warming lines is to decarbonize the economy by encouraging using renewable energy in the mining industry. These actions reduce greenhouse gas emissions, improve environmental quality, and contribute to the sustainable management of the planet’s resources [11,17,18,19,20].
Gutowski talked about the machine’s direct impact on non-renewable energy consumption. He pointed out that mining minerals and using devices had a detrimental effect on the climate. For refs [21,22,23,24], it was necessary to develop a centralized model to plan the production process, reducing the machines’ speed to suit the climate’s normal functioning. Authors Wubo fan et al. l [25] The authors tested exhausted engines using a Portable Emissions Measurement System (P.E.M.S.). The results confirmed that the gas emitted by the exhaust engine presents prominent characteristics of point patterns and high-value areas in the atmosphere. In recent years, mining has been responsible for 36% of global CO2 emissions (heat emissions). The operations and machines used in the mining industry today will incur considerable costs in the future. Knowing that the next generation will face rising temperatures, it is essential to point out the disruptive aspects of these new technologies to learn from them. According to a study by the International Energy Agency (IEA), carbon emissions also come from fossil fuel production in Africa and elsewhere [26]. A study by Jiang [27] found that the use of minerals significantly impacted the growth of atmospheric carbon dioxide emissions.
In 2010, the global demand for natural resources was estimated at 80%. In 2005, the demand was estimated at 35 million Barile. This estimate proves that if they manage to control the climate crisis, the natural resource demand will stabilize at 80%, but if the climate does not change, natural resource demand must increase. This information demonstrates that mining equipment must be used consciously and moderately, bearing in mind the impact it may have on mineral production. Otherwise, due to increasing industrial pollution and CO2 emissions, some countries have integrated effective and sustainable climate stabilization strategies into all their mining plans. They should improve working conditions and find the right balance between machinery, production, and demand to reduce climate impact while ensuring long-term economic growth. Failure to comply with the rules governing the use of machinery in the mining sector can lead to carbon accumulation in the atmosphere, leading to raised concentrations of greenhouse gases. It is important to note that the ramifications of Congolese mining machinery have not been adequately considered. Although industrial mining development has brought about economic growth and improved our daily lives, it must be emphasized that this development has come at a human cost, and that price is a rapid rise in atmospheric temperature. Rapid growth in greenhouse gas emissions depends on the production of minerals that are heavily consumed in industrialized countries and on global economic growth. Therefore, the mining sector needs to consider GHG emissions from equipment and the demand for natural resources to implement mitigation strategies. The more consumption increases, the more demand increases, the more production increases, the more enterprises are industrialized, and the more carbon dioxide emissions increase. This uncontrolled industrial production of raw materials damages the atmosphere and increases carbon emissions, making carbon reduction and global climate stabilization more complex [28].
The rational use of inputs to achieve production requires control of natural resources to achieve a stable climate. Congo is facing increasing natural resource consumption and demands. It leads to heavy use of the equipment and increased CO2 emissions. Figure 1 shows that CO2 emissions from household appliances have grown strongly since 2005. During Congo’s industrial boom, mining has become a priority sector for the country’s growth and economic development. Before 2005, Congolese mined ore using traditional semi-mechanized tools. Its rejected −2.72 CO2 KT in 2004, 5.00 CO2 KT in 2003, −6.35 CO2 in 2002, and 4.55 CO2 KT in 2001. Then, the rate of use of production machines fell to −8, 46 CO2KT in 2010 against −15.8 CO2KT in 2013, −15.7 CO2KT in 2015, −15 CO2 KT in 2016, and −44.2 CO2 in 2019. It turned out that while the manufacturing method had no direct impact on climate, it did impact the environment, namely flora and fauna. However, these are critical to the fight against climate change and represent an important air source for people’s general well-being. From 2005 to 2019, as Congo’s mining industry developed and improved, the depletion of the mineral led to a massive increase in production. It means the use of heavy machinery compared to the practice of mining using traditional methods for many years. This industrial development has led to an increase in carbon gases in the atmosphere. Their emission levels depend on the machines’ consumption of renewable energy.
In 2007, the emission rate was 4.76 CO2KT; in 2009, the rate was 11.4 CO2KT; the rate was 19.9 CO2KT in 2010, 33.0 CO2KT in 2018, and 12.3 CO2 in 2017. From 2015 to 2016, the utilization rate of steel and other metal production machinery was affected by the economic slowdown. Production volumes fell slightly, as did gas emission rates. On the other hand, utilization of production machines increased by 70.3% in 2017 compared to 75% in 2018. From 2019 to 2020, CO2 emissions decreased as many factories closed in the fight against the coronavirus.
The CO2 fingerprint of machines in different production areas depends on other minerals and production requirements. As GHG emissions vary according to the type of equipment used in artisanal or industrial mining, it is recommended that governments act on the kind of mining and extraction techniques through the privileges of the local mining industry. Therefore, selection significantly impacts the emission rate of greenhouse gases. Data on natural resource extraction in the Congo show that the mining industry produces significant amounts of carbon gas in the atmosphere (Figure 2). Diamond production remains the most carbon-emitting ore from 1997 to 2019, emitting 11.8 gt CO2 (36%). Cobalt production is heavily mined in Congo, resulting in a sustained GHG intensity of approximately 11.2 gtCO2 (34%) in 2019. Between 1997 and 2019, the emissions curve shifted according to demand and global economic conditions. Carbon dioxide emissions reached 7920 tons in 2012 and 9260 tons in 2019.
Despite economic trends, cobalt remains the most consumed product. It is considered an indispensable material in many strategic areas. For example, it is used in green technology, batteries, and the manufacture of smartphones, electric cars, and tablets. According to previous research, cobalt production comes from artisanal mines but more from industrial mines. Artisanal mines use crude tools to dig and extract metals, while industrial mines use heavy machinery to explore and remove metals. Due to climate risk, mining machinery or equipment is one of the least stable forms. Most mineral consumers refuse to see the conditions under which the ore was mined. It is the case for consumers of African products, particularly in the Congo. The Congo produces a lot of minerals globally, which can lead to greenhouse gas emissions. Congo aims to be CO2-neutral by 2050. To solve the problem, the CO2 emissions of production machines must be reduced to 0.5 within a few years. The country benefits from new technologies without paying attention to its total CO2 emissions. Now is the time for governments and businesses to take responsibility for producing natural resources.
Regarding other minerals, Figure 2 shows that copper increased significantly between 2003 and 2006. Coal carbon emissions increased considerably in 2014, 2015, and 2016. Methane, uranium, and manganese yield the lowest. Production changes related to material needs affect wildlife, while natural flora generates significant heat. While other minerals have lower rates of CO2 emissions, most emit enough to cause global warming.
The mining industry is struggling to maximize production at a time when climate protection affects the entire planet. Increasing urbanization, lifestyles, and birth rates also stimulate production to increase yields and improve agricultural techniques. Concerns remain about Congo’s ability to manage climate conditions as part of its efforts to meet the Sustainable Development Goals (SDGs). The government cannot develop and implement sustainable, practical strategies to respond to the global need to reduce greenhouse gas emissions. To our knowledge, no global warming studies have extended the impact of mining machinery on demand and production to examine CO2 reduction factors and climate stability in the Congo. Most previous research has been limited to climate effects on animals, plants, water, and the environment. However, all these topics are outdated as they are well-developed and validated by developed countries. Therefore, our study is very important. Because the main objective of this study is to investigate the impact of mining industry equipment and natural resource demand on global warming in Congo, this study will be used to anticipate and maximize the possibilities for reducing greenhouse gases in the climate of Congo. In addition, this study will help the government and mining companies better understand the factors that influence climate change in Congo. After presenting the role of mining equipment and the demand for minerals in global warming in Congo in the introduction, the rest of the article is divided into six sections: Section 2 deals with Congo’s mining sector. The purpose of this section is to provide reliable information on the rapid evolution of the Congolese mining industry. Then, it shows the effects of industrial change on the climate in Congo and presents the theoretical framework and research hypotheses. Section 3 presents the research methodology. Section 4 presents the study’s empirical results; Section 5 discusses the study’s results; Section 6 the study’s conclusion, recommendations, and limitations.

2. Congo’s Mining Sector

In recent decades, driven by global demand for natural resources, the extractive industries of the African continent have expanded enormously, leading to a change in history. One day, when African countries woke up, their natural resources suddenly increased, becoming the most resource-rich country among many nations [29]. This growth has transformed mining in Congo, which has consistently been ranked as one of the most resource-rich countries. Resource growth fueled socioeconomic development, and periods of mining expansion corresponded to four periods of solid industrial growth in Congo. The four periods in Table 1 (colonial, 1960–1980, 1980–2004, and 2005–2025) allow for distinguishing the evolution of mining equipment and natural resource demand in the Congo, but these periods were later divided into two main periods (1960–1995 and 1980–2025). Mining in Congo began well before the 20th century, with artisanal mining in the country’s south around 1900. This continued in the north of the country between 1938 and 1959. Beginning in the 1960s, the country experienced a new wave of independence. Therefore, the government will empower its people to mine across the country. Congo subsequently experienced low industrial mining production in the 1980s. Operations had to be suspended after the Soviet Union withdrew technical assistance and raw material prices fell. Then, between 1980 and 2004, industrial mining ended, and political unrest waned. Finally, the new mining law of 2005 and the mining revival of 2005–2025.
An increase in production marked 1970 (Figure 3). This can be explained by the prominent role played by mining management. Then, by opening up the purchase of private gold, the U.S.G.S. values this production at 100 kg per year. After 1970, the country experienced a drop in demand due to house-to-house fighting and political violence, but starting in 2005, the country experienced an industrial boom.

2.1. The Boom in the Mining Sector

In 2005 (Figure 4), Congo experienced an artisan and industrial mining boom. Several factors have contributed to the boom in this industry. These include the 2005 Code, developments in mining technology, growing demand for minerals, the rise of China, and global economic growth. The Congolese subsoil is rich in minerals (copper, cobalt, uranium, iron, titanium, gold, diamonds, tin, aluminum, and lead) and non-metals (gemstones, phosphates, and coal). The once largely undeveloped area now attracts many consumers. This interest in the economic development of the mining industry is pushing the government to improve the rules and conditions of the mining industry due to rising international mineral prices. We distinguish between two types of mining, large-scale and small-scale [30], performed in open-pit and underground mines. Large-scale, also known as “industrial or large mines”, employ more than 40 people and promote nearly all resources [31,32,33]. Industrial mining uses mechanized equipment to extract and process minerals. All extraction and processing stages are also mechanized—artisanal miners or small-scale miners use semi-industrial and traditional tools to extract and process minerals [34,35].
In general, such exploitation is often informal or semi-formal. It is carried out by individuals or groups of two to five individuals from traditional tools (e.g., shovels, picks, etc.) for subsistence purposes or as part of strategic livelihood diversification. Artisanal and small-scale miners typically process small quantities of ore (less than 50 tons per year) using manual and semi-mechanized methods [36]. After mining, they went to sell the minerals in droves. These players often engage in risky projects in the hope of one day finding essential mineral deposits that could transform their economies and societies. Just by using these tools, they cannot see the adverse climate effects of these practices. Demand for natural resources started to grow after 2000, precisely in 2005. The reason for this growth is the global economic development and the rise of economic powerhouses such as China in that year. This has increased the demand for minerals for building infrastructure, promoting economic growth, and other uses [37]. Between 2005 and early 2008, the market tripled during the global financial crisis [38]. Demand is estimated to increase by 2025, as the more significant the consumption, the more the mining industry uses mechanized tools to meet demand.
Mining equipment and natural resource demands increase heat stress while affecting the climate through the presence of carbon dioxide (CO2), methane (CH4), nitrous oxide (N2O), and fluorinated gases (CF2CL2) in the air [39]. These emissions can be divided into several factors and can withstand in the air for several years. For example, 1 kg of methane CH4 gas is equivalent to 28.1 kg of carbon dioxide over 100 years of being found in the atmosphere during ore extraction [40,41]. There is a relationship between climate change and mineral needs. It will lead to the countries that consume most of Congo’s natural resources. Congo’s natural resources are consumed in Asia, Europe, America, and Africa. Increase in demand from 1980–2000 to 2000–2008 [42]; let us examine the emission percentages by demand, consumption, and country (Table 2). We find that China is the country that imports the most minerals, with 76% of cobalt demand, 36.9% of aluminum demand, 32.1% of copper imports, and 62.3% of iron Imports include 47% of lead, 58.1% of manganese, 16.3% of tin, 14% of titanium and 8% of uranium. China is followed by Japan, which imports 32.5% copper, 12.8% iron, 8.8% lead, 8.9% manganese, and 9% titanium. The United States imports 17% aluminum, 22.9% diamonds, 19.7% titanium, and 98.8% uranium.
From 2005 to 2011, China’s demand for minerals accounted for about 85% of the global market during the same period. Since 1980, the world consumption also increased to 447 kg in 2010. If it continues to follow the pace of Asian countries, consumption should reach 800 kg in the next 10 years. Hayley [43] suggests that technological developments could explain this increase. According to a 2011 study by McKinsey, demand for minerals in consuming countries, especially China, will increase between 2010 and 2030, reaching 900 million tons. For authors of [44], it should drop to 600 million tons by 2020. As part of efforts to reduce greenhouse gas emissions from the mining industry, refs [45] plan to reduce consumption to 3%. It is estimated by researchers [46] that the decline in China’s consumption will reduce global demand by 0.1%. This reduction would reduce the impact of the gas being released into the atmosphere by 1.3%. Under these conditions, an aggregate productivity of 40% would reduce global warming by 10% [31,32,34,36,47,48].

2.2. Mining Equipment Technological Trends

Techniques and methods for extracting minerals are increasingly diverse [49,50]. They can be mined with shovels, buckets, excavators, or sprinklers (hydraulic mining). Knowledge of the tools used in mining can provide a rough first indication of their impact on the environment and climate. Mining machines can be located at mining or processing sites. They may be owned by miners, mining cooperatives, site/property owners, or operated as a fee-for-service (crushing on demand). Between 1912 and 1960, men, women, and children carried ore to artisanal mines in the scorching sun using shovels, buckets, excavators or sprinklers (hydraulic extraction), hammers, picks, shovels, and wheelbarrows until they were mined by hand Gravel from the quarry [51,52]. Ore can be mined from mine walls, which consist of narrow tunnels along the direction of gold-bearing veins, or from small to large open pit mines that do not extend underground. Large pieces of ore are converted into gravel by crushing. Ore can be crushed manually with a hammer or mechanical crusher such as a jaw crusher. Crushed ore is ground to a smaller, more uniform particle size [50,53,54]. After the ore has been destroyed, it can be passed through a sieve or screen to ensure the final particle size. For example, tight particle size control can improve gold recovery. Maintaining particle size allows for the extraction and recovery of more gold than other minerals. Improper particle size control can result in less efficient gold separation as some gold remains trapped in other minerals or nuggets. For example, the ore’s unique properties (weight and hydrophobicity) can be used to separate cobalt from other minerals present in the crushed ore. Mineral processing tools include discs, disc pads, shakers, centrifuges, flotation machines, etc. Many of these tools use gravity to separate them from other lighter minerals, while others, such as [55,56] flotation, use the surface properties of minerals to separate them. Tailings (processing waste) make mining profitable and can be reprocessed to recover as much ore as possible. Tailings can also be further concentrated for reprocessing through industrial gravity or chemical leaching. After the ore is mined from the ground, it must be transported to a processing site. It can be transported in bulk by truck or excavator. It can also be transported by handcart, bicycle, wheelbarrow, animal (horse, mule, etc.), or motor vehicle (motor tricycle, pickup, excavator, dump truck, etc.).
From 2% to 5% of mercury remains in sponge ore during transformation and is released into the atmosphere. Cyanidation of mercury-polluted residues increases the mobility of mercury in the environment, soil, water, and air. When activated carbon is used for recycling, for example, or when gold is burned, several quantities may be released into the air. Research [55,57] demonstrates the effect of using machinery in coal and other mines. Various substances can be found in the air using activated charcoal. For example, activated charcoal is used to extract gold. Returning to the mercury issue, others still use mercury from the ash from incineration for gold mining. Therefore, mercury may be released if not appropriately handled. Mercury should be stored in airtight containers with water on the surface to prevent evaporation. When the amalgam is heated to vaporize the mercury, it creates a golden sponge and then releases the mercury into the atmosphere as vapor. If a still is not used, 100% of the mercury in the amalgam is released into the atmosphere.
Large companies are involved in every aspect of the mineral extraction process. All stages of extraction and processing are mechanized, requiring significant investment. Mining production tools are integral to various materials, products, and services, contributing to personal and community development. Implementation of mining tools induces and provokes behavior when faced with actual or potential social, environmental, and climate impacts. Mining technology is becoming increasingly mechanized, using giant machines to maximize production. Today, we are facing the problem of air pollution. This has led to strategies to reduce greenhouse gas emissions [58].
Due to the demand for natural resources, the environment has undergone profound changes and is subject to severe air pollution. Therefore, the misuse of machines poses a risk to the environment. Risks here are considered as potential consequences or adverse effects or effects of something on other devices that pose multiple risks and whose risks impact climate change [59,60]. Therefore, factories are very sensitive to climate change.
Further temperature increases would lead to extreme catastrophes. Some countries are suffering and are now taking action against the industrialization of mining. Because they have recognized that climate change affects the heart of economic development, if climate change is not taken seriously in the coming decades, it will affect the supply and demand of natural resources.

2.3. Theoretical Framework and Research Hypotheses

Climate change is a major concern for researchers from the general public and governments worldwide. Several authors have researched and developed several models to understand the factors that affect climate [61,62,63]. These models have been iteratively validated to determine their applicability for a better environmental future. In this context, the objective of this section is to analyze some factors influencing the climate in Congo. Natural resources and their management are essential to climate change and development. Climate change can affect the quality and reliability of many services provided by natural resource needs [64]. Due to the growing demand for natural resources, the environment has undergone profound changes. It is subject to air pollution, leading to a multitude of factors on climate change in Congo.
The Congo is characterized by variable climatic conditions [65]. These temperature changes impact climate change, including adopting highly efficient practices and equipment by consumers and industry. Indeed, mineral consumption and climate change are closely linked [66,67]. Climate change is the direct consequence of the consumption of natural resources due to the emission of greenhouse gases into the atmosphere relative to carbon dioxide emissions [68]. Global carbon dioxide emissions from mineral consumption increased from 31.2 billion metric tons in 2010 to 36.4 billion metric tons in 2020 and 45.5 billion metric tons in 2030 [68]. The climate has changed rapidly due to the concentration of CO2 and other greenhouse gases in the atmosphere. Climate change and global warming result from the emission of CO2 and other greenhouse gases [69]. Climate change and energy security are the main challenges for current and future generations [70,71]. In addition, pollution related to the use of natural sources is the main reason for warming and climate change. The latter directly affects the health and safety of living things since they affect the quality of ecosystems [72]. We believe it is crucial to revisit these factors above. Because the fight against climate change requires action from all, decisions related to mining, environmental management, and environmental protection must be made more efficiently and by adopting new and cleaner technologies.
We rely on the literature to make hypotheses in our research, which we will test through our conceptual model in the methodology section [52]. Statistical evaluation of test measurements can determine the validity of a hypothesis. Furthermore, a better understanding of the impact of mining equipment and natural resource demand on global warming requires a consistent approach in which multiple variables are selected to examine moderating relationships and their impact on global warming. Researchers [3,73,74] have published several opinions to understand the factors affecting global warming. Climate change factors are therefore characterized by the need to maintain a model of reduced gas emissions over time which future generations will not achieve without A.D.A.M.S. and NORDHAUS contributions [75,76]. Rene Passet is always on the same flight, demonstrating that natural resource extraction rates, abandonment rates, and equipment are often cited in climate reduction and stabilization studies. In his studies [77], Clerc-Annales demonstrated that demonstrating awareness of climate warming factors is already a step forward for climate solutions. Lemenorel and Escudero [78,79] show that technological development in the mining industry is strongly influenced by mineral demand and consumption on an international scale. This has led to perceptions about the availability of heavy equipment and the consequences of global warming. Technological trends in the mining industry are one of the most significant determinants of global warming.
In particular, the study shows that natural resource demand and consumption are dependent variables that determine the climate impacts of equipment deployment needs and greenhouse gas emission levels. Technological developments and equipment usage affect the dependent variable (demand for natural resources). Various studies, for example, refs [80,81,82], consider technological trends as “the idea that civilization has advanced in the past, present and future’’. Since the beginning of modernization, the concept of (evolution) has been closely associated with scientific and technological advances that enable novelty and allow systems to innovate. On the other hand, using equipment can improve work performance and productivity. For more than a decade, technology in the mining industry has continued to advance [83]. This industrial transformation is the main feature of the development related to equipment development and the production of natural resources. Thus, these analyses confirm that equipment use is also heavily dependent on technological developments. According to [84,85], technological trends directly affect the use of equipment, but the equipment has no impact on technological trends. The use of equipment depends on the views of miners and business leaders on the growth and development of the country, especially the rapidly growing demand for minerals.
Natural resource demand and equipment are significant predictors of climate change. The following hypotheses were developed from the literature and are presented in Figure 5. That deepens research on using technology tools in the mining industry with climate change or global warming to provide robust results. In this framework, we attempt to explain the need for reform of the Congolese mining sector, especially concerning carbon sequestration and environmental protection. The framework has the following form:
From this framework, we attempt to explain the need for reform of the Congolese mining sector, especially regarding carbon sequestration and environmental protection. We tested the following hypotheses:
H1. 
Technological trends have a positive and significant impact on the use of equipment.
H2. 
Technological trends have a positive and significant impact on natural resource demand.
H3. 
Technological trends have a positive and significant effect on climate change.
H4. 
Use of equipment has a positive and significant impact on the natural resource demand.
H5. 
Use of equipment has a positive and significant effect on climate change.
H6. 
Carbon emissions have a significant positive impact on climate change.
H7. 
The natural resource demand has a significant positive effect on climate change.
This section allowed us to provide details on our epistemological positioning, as well as on our approach. It also detailed our research hypotheses. The following area is reserved for the methodological part.

3. Materials and Methods

This work was carried out thanks to the support of the Congo Mine Coordinator and the Congo Mine Supervisor. They agreed and allowed us to investigate. A link to the questionnaire was shared with company members via email and WhatsApp during the study period. For this work, we collected data using a self-administered questionnaire sent via email. Therefore, this survey took ten months, from October 2021 to July 2022. We decided to investigate most of the companies in the mining industry in Congo. All interviewees work in the Congolese mining industry. In this work, the anonymity of the participants was preserved, so no individual names were given, only their functions.

3.1. Sampling Description

The questionnaire was sent to 1476 respondents, and 1360 respondents were able to send the expected answers, a response rate of 92%. The scoring scale used was a 5-point Likert scale type, ranging from ‘strongly agree’ to ‘strongly disagree’. The questionnaire consisted of multiple-choice questions, but respondents were only allowed to check one box, a sign to obtain the respondent’s profile photo, and a mix of questions. The questionnaire was mainly developed to collect data relevant to the purpose of this work and was divided into two parts. The first section consists of two parts. The first shows the respondents’ demographic and social information, and then the general profile of the company and the respondents. The second part contains five variables of our operational conceptual structure. In addition, interviews of no more than one hour were conducted with mining industry executives to gather their views on the topic. Because they are the ones who can explain the impact of machines on Congo’s climate, and they even propose some solutions to reduce Congo’s greenhouse gas emissions. A total of 4 telephone interviews were conducted. As a means of information collection, the latter is convenient for confidentiality management and interpretation or confirmation of information during interviews, ensuring good data quality. Meeting all participants in person would have been advisable, but unfortunately, the global health situation (COVID-19) has left us no choice but to do so under the circumstances.

3.2. Data Analysis

Effective data processing requires the use of software that facilitates the understanding of the phenomenon to be explained. Among several statistical methods for analyzing existing data, we chose the Partial Least Squares Structural Equation Modeling (PLS-SEM) method [86,87]. Data analysis and processing using S.P.S.S. and SmartPLS were precise, as we expected. These methods have been unanimously accepted by many researchers [88,89] and have several advantages over other techniques, including
  • Tests whether there is a causal relationship between the set of latent explanatory variables and the explained latent variables.
  • Create and test potential structures for validity and reliability.
  • Comprehensively evaluate and compare models from complex studies, taking into account measurement error [86,90].
We then analyze the data using Partial Minimum Margin (P.L.S.) techniques and algorithms. Structural equation models were developed to estimate independent and dependent variables [91], thus corroborating Ref’s theory [90,92,93].
To test the formulated hypotheses, we chose the software Smart P.L.S. [94], which is becoming more popular for estimating complex models [95]. It is often used in the perspective of prediction, i.e., to find the correct prediction of the level of the independent variable according to the dependent variable [96]. Since our work focuses on the impact of technological developments in mining machinery on climate change, we can understand the effect of variables in the forecast logic. In this case, our sample is extensive, and our model considers the complexity of the relationship between the variables. Under these conditions, this is a complex test because all model variables are integrated.

4. Results

4.1. Demographic Information of Respondents

Table 3 below shows the characteristics of our sample in terms of gender, age, level of education, and occupation. According to the survey, the proportion of male respondents was 58.24%, higher than that of 41.76% of female respondents. We then turned to age groups to obtain the approximate age of the respondents, to avoid specific errors that could occur, and, most importantly, to maintain the anonymity of individuals. The surveyed population is 18 years old and above, and the majority are 40–48 years old (34.94%), followed by 31–39 years old (29.26%), followed by 26–30 years old (23.16%). The lowest percentage of respondents were 18–25 (2.79%), 56 and over (3.16%), and 49–55 (6.69%). In the same table, a university degree has the highest learning rate (82.79%), 10.96% of respondents have a higher learning level, and 5.88% of respondents are juniors, compared to 0.37% of primary school degree respondents. In terms of occupation, government employees accounted for the most, accounting for 76.25%, followed by private employees, accounting for 21.91%, and interns accounted for 1.84%, ranking third.

4.2. Profile of Companies’ Information and Respondents

To create an overall profile of Congolese companies and respondents, as shown in Table 4, Others are the majority 86.84%, Mayoko (3.38%), Avina (2.79%), Congo Iron (2.65%), potasse Congo (1.84%), Zanaga (1.84), Congo Mining Company (0.66%). In addition, many respondents said they knew 6–10 companies, accounting for 57.06%, followed by 11+ companies, accounting for 38.97%. Most have 9–11 years of experience in the mining industry (53.60%), 2–5+ years (29.49%), followed by 12 years and above (10.66%). Most are miners (86.84%), some are equipment managers (2.79%), climate management managers (2.65%), and others are miner site coordinators (1.84%), business organization managers (1.84%) and directors (0.66%), Mining resource management (3.38%). Our research also mentions that training mining stakeholders about machine risks are a crucial element of good climate governance in Congo. According to the survey, 76.25% of the people confirmed the lack of necessary machine risk training. In other words, this part is ignored by enterprises. To better understand the impact of technology on climate change, it is necessary to understand the maintenance rates of mining companies’ machines. The results point to a lack of proper machine maintenance training.

4.3. Results of the Measurement Model

The validation of the model is carried out in two phases [97]. The first phase involves the evaluation of the model or measurement, which is the part that connects the explicit and latent variables. The second step involves the structural model, which is the part that connects the latent variables. For a model to be valid, three categories of metrics must be checked: reliability, convergence, and discriminant validity [98].
The results of this Table 5 show that Cronbach’s composite reliability (C.R.) and alphas [99,100], and Joreskog’s rho index [101] evaluate the reliability of each structure’s internal consistency by measuring the contributing factors of the article and its acceptance. The sex threshold is 0.7. AVE must be greater than 0.5 to ensure that the chosen metric reflects the measured underlying structure. AVE also indicates whether the reliability of the measurement scale is acceptable since the latent variable shares at least 50% of the variance with its measure [88,90,102,103]. Details of these results are shown in Table 5 below. Measuring the quality of the model now allows us to test the discriminant validity of the model.
Bold values in Table 6 give the square root of the AVE for each latent variable. At the same time, the remaining values show correlations between different potential values. According to references [104,105], cross-validation further evaluates the effectiveness of structures by verifying that elements attached to one system do not strongly affect its neighboring structures. Instead, model indicators must be highly correlated with the underlying structure to which they belong [88,106]. Analysis of Table 6 shows that the homogeneity of the scales was sufficient. The discriminative validity presented was excellent and acceptable. This is because the model satisfies the Fornell and Larcker criterion requiring that the square root of the AVE be greater than the correlation between constructs. Measuring the excellent quality of the model now allows us to test the structure of the model.

4.4. Structural Model

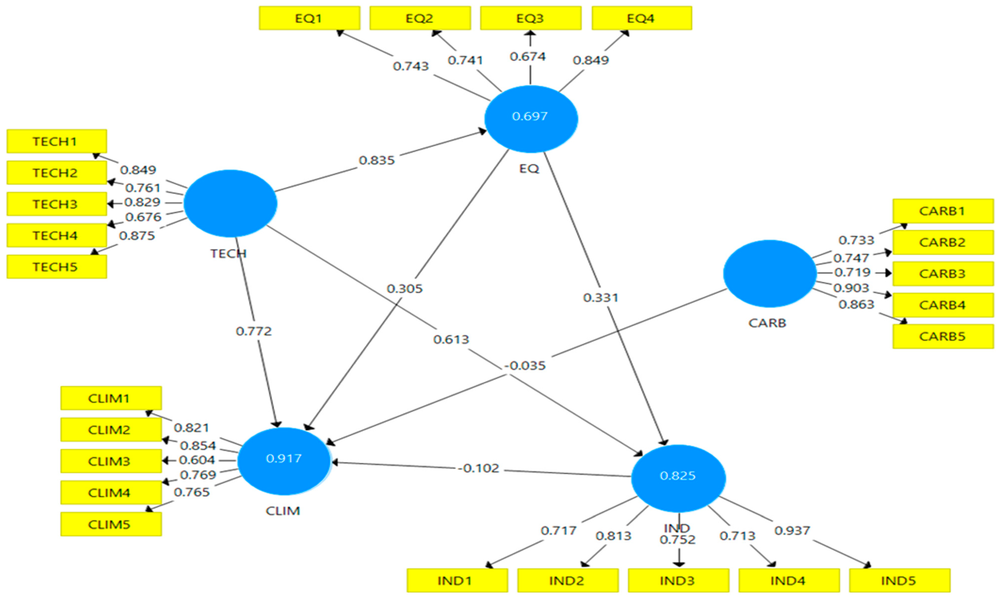
Among the main criteria for evaluating structural models in the P.L.S. approach, tests are recommended hypothesis testing, coefficient of determination R2, effect index f2, and the Stone–Geisser coefficient (Q2) [107,108]. Therefore, our model proposes three exogenous latent variables (the explanatory variables: EQ, C.L.I.M., IND) and two endogenous latent variables (the explained variables, TECH, CARB), see Figure 6. We used SmartPLS software for data analysis and hypothesis testing.
Thanks to the Bootstrapping calculation of the SmartPLS software, we were able to test our hypotheses. The test results of bootstrapping show that the correlations between latent variables are significant. The scale of measurement of the value component of the impact of machines on climate change is of satisfactory statistical quality. This section analyzes the path to reducing CO2 emissions in the Congolese mining sector and makes recommendations for future policies. National communications under the United Nations Framework Convention on Climate Change and several other recent publications have provided a basis for the factors influencing climate that will lead to the reduction of CO2 emissions. These factors reveal that CO2 emissions from the Congolese mining sector have continued to increase over the past decade despite substantial efforts. This trend is likely to continue if nothing is done. We note that all hypotheses were highly statistically significant and therefore accepted. Technological trends positively and significantly affect device usage (H1: β = 0.835, p = 0.000). Technological trends positively and significantly impact the demand for natural resources (H2: β = 0.613, p = 0.000). Technological trends positively and significantly impact climate change (H3: β = 0.772, p = 0.000). Equipment used positively and significantly impacts natural resource demand and climate change (H4: β = 0.331, p = 0.000; H5: β = 0.305, p = 0.000). Finally, carbon emissions and demand for natural resources significantly impact climate change (H6: β = 0.035, p = 0.000; H7: β = 0.102, p = 0.001). Thus, our seven hypotheses, H1, H2, H3, H4, H5, H6, and H7, are verified (Table 7). To reduce the mining gas emissions, public authorities will have to take more determined action, and the mining sector will have to do more to improve the energy efficiency of its activities.

4.5. The Effect Size

The size of the F2 effect allows us to assess the impact of each exogenous latent variable on the endogenous latent variable by the change in R2 [109,110]. Cohen’s F2 is one of several measures used in of f-test [111,112,113]. For ANOVA, the f-test depends on the bias of its underlying measure of explained variance (such as R2, η2, ω2). For multiple regression, the effect size measure f is defined as follows:
F 2 = R 2 1 R 2
R2 is the squared multiple correlations. Similarly, F2 can also be defined as:
F 2 = η 2 1 η 2
or
F 2 = ω 2 1 ω 2
For models described by these effect size measures [114], F2, the effect size measure for multiple regression and also common for P.L.S. modeling [88] is defined as follows:
F 2 = R 2   E B     R 2   E 1     R 2   E B
R2 E is the variable explained by a set of one or more independent variables. E and R2 E.B. are the combined variable represented by E and another set of one or more independent variables of interest B. typically, F2 effect sizes are classified as small (0.02), medium (0.15), and large (0.35), respectively, [115,116,117]. Returning to our work, Table 8 shows that CARB (0.035) and IND (0.102) have little effect on climate change. At the same time, EQ (0.271) has a medium impact on climate change and a large effect on IND (0.331). On the other hand, TECH (0.936) has a large effect on climate change, and EQ (0.835) and IND (0.890). Table 8 determines the effect of the reduction measures to be implemented and the contribution the mining sector must make to achieving macroeconomic CO2 emission reduction targets. It is essential to reduce emissions to the required extent at the lowest overall cost not to jeopardize well-being and economic growth. Costs are reduced to a minimum when the cost of reducing CO2 emissions by an additional ton is more or less equal for all measures in all sectors. Some actions that can be taken in the mining sector are relatively inexpensive, while others are costly at the margin. The same is true in other sectors of the economy. Technology and equipment appear to be the factors in which emissions could be reduced the most. Natural resource demand and many other factors should contribute even less to overall emissions.

4.6. Predictive Relevance

The Stone–Geisser coefficient (Q2) [118,119] tests the validity between an explicit variable that is endogenous to a latent variable and a latent variable that explains that endogenous variable. Predictive correlation metrics can be used as criteria by showing how the data are empirically collected using the mode [95]. Its predictors depend on the following factors:
Q 2 = 1 D    E   D D    O   D   = 1 S S E S S O
  • E = the sum of the squares of the forecast error
  • O = the sum of the squares of the error using the mean for the prediction
  • D = Omission distance
According to authors [119], if Q2 is >0, the model has predictive relevance. If Q2 is ≤0, the model has no predictive significance. We used Blindfolding in the Smart software to achieve this result. The criteria for this test state that if the values of Q2 are less than zero, then the model is not valid and predictive under these conditions, which is not acceptable. The model has predictive validity when the Q2 value is greater than zero [102]. The results in Table 9 show that all the values are positive, which means that our model has predictive validity.

5. Discussion

This work is based on the impact of mining equipment, technological trends, and natural resource demand on climate change in the Congo.
Congo should open its eyes to the climate situation. Our research results align with climatologists’ [120,121,122] analyses of climate change. For them, this phenomenon is caused by human habits. That is, the demand for and consumption of natural resources causes greenhouse gas emissions into the atmosphere. The most remarkable consequences are increased sea temperature and, the risk of flooding, infertile land. Added to this are the economic and social consequences [120]. These consequences will therefore be serious for humanity. This situation has led researchers in several fields to question the measures to be followed for climate stability. Some of these measures are more technological, while others are more oriented toward changing habits [120]. Among all the possibilities, two solutions are available to humanity. The first possibility is to reduce greenhouse gas emissions. However, these risks require changes in the rate of consumption of natural resources. The second possibility is to reduce the harmful effects of climate change by choosing techniques or machines appropriate to climate stability. A study close to ours carried out by [123,124,125,126] discussed climate change solutions. They also used the questionnaire as a method of collecting information relevant to the purpose of the study. In their studies, different variables are used to determine the climate emergency. The results of their research prove that the issue of global warming and its means of action are a solution to environmental stability. While climate indicators continue to point to severe storms, floods, droughts, wildfires, and unbearable heat, the only way to achieve global climate stability is to abandon polluting fossil fuels and accelerate renewable energy consumption.
By analyzing Table 4, the answer “global warming is occurring” is the No has a high rate than the others. They are convinced that global warming is not happening in Congo. For them, the consumption or demand for natural resources and equipment does not directly influence the climate. The climate would have undergone a transformation caused by natural disasters. In other words, man is the victim and not the cause of this climate change. So, there is no scientific consensus on climate change. The ‘Yes’ count is convinced that human activities may be the proximate cause of climate change in Congo. For these them, this climatic upheaval is a severe phenomenon that has already changed the pace of life in several developed countries. Collective, national, and international actors should be encouraged for the survival of all. Regarding the “There is no global warming’’, this category, the percentage 58.24% “Yes” now seems the preferred solution to reduce global warming, given the urgency of the situation. It is about recognizing humans’ difficulties in acting on climate change’s current and future consequences.
Additionally, in Table 4, “Number of people trained in machine risk analysis” and “Number of people trained in machine maintenance,” the percentage of None is higher than the others. Indeed, no technological evolution can lead to a change in habits if the learning of these systems is not taken into account and makes their use difficult or causes user dissatisfaction. Therefore, the mining sector must consider the new users of these technologies and the objectives of these systems. Suppose the industry can develop interactive systems that adapt satisfactorily to consumers, users, and the tasks they have to perform in a given environment. It aims to persuade technology to demand greenhouse gas emission reductions in that case. In fact, for most searches, the solution can only be obtained by changing our habits about energy consumption as quickly as possible. In this regard, the area best placed to contribute to these efforts is the mining industry. Because it centers between technology, machines, and human habits to increase human consciousness [118,119]. Knowing that equipment is involved mainly in CO2 emissions and that the survival of these machines can be directly related to the speed and acceleration of work is an exciting target that should be of interest to everyone. For example, in mining areas, cars make transportation fast and efficient. Arriving early at your destination is more of a concern than knowing the rate of emissions you emit over that distance [127,128,129].
The CO2 emission reduction measures that show the most promise in the mining sector are those aimed at reducing energy consumption by improving the consumption of natural resources. Thereby, from the validation and correctness of the model, hypothesis tests (H1, H2, and H3) are accepted, indicating that technological trends have a significant positive impact on its associated variables. This observation is consistent with the findings of many researchers, such as refs [11,63,130,131], who talk about mining’s impact on climate change, especially mining technologies that increase climate risk. Other researchers [132,133,134] focus on low-carbon technologies. For them, technology can help people improve their daily lives, but at the same time, it creates all kinds of climate risks that undermine human existence on Earth. Technology development began at Hicks in 1932 [135]. This vision of technological change is a process induced by a country’s economic development factors. Solow 1988 [136] emphasized that technology must provide alternatives to the Harrod-Domar model [135]. Clarke 2006 [137] emphasizes that firms’ technological development favors the latter. According to refs [138,139,140], average surface temperature has increased by 1°C since the start of the industrial caused by technology.
Companies are both direct and indirect consumers of energy and emitters of greenhouse gases and are the leading causes of this change. During the mining of ores, for example, gases enter the air in large quantities and cause temperature increases [141,142]. We have reached a point where manufacturers no longer control what is produced. Therefore, understanding the factors that limit machine-induced global warming must be a significant challenge for Congo’s mining industry. All efforts for a “green climate for all” during the Kyoko agreement will be in vain if climate awareness is not considered. These results suggest that the large-scale deployment of modern tools releases large amounts of carbon dioxide and causes explosions at mining sites that are venting into the atmosphere and driving climate change. Corresponding [143], using precision machinery is not mandatory but an option. Other development techniques may be considered. For example, they used specific machines that did not contribute to excessive greenhouse gas emissions during mining. Naomi Klein and others [144,145,146,147] suggest changing our attitude toward reliance on new technologies to control carbon emissions. The results of some previous researchers have shown the environmental impact of more mineral extraction. Still, we need to prevent global climate change by reducing carbon emissions for the benefit of all. To do this, we must control and reduce the use of machines that can harm the climate of the Congo and the world as a whole. Diversifying Congo’s mining sector is critical to economic development, but no one can escape the climate consequences [148,149,150,151].
Researchers [78,79] pointed out that one cannot talk about the equipment dependence of the mining industry without considering the strong global demand for minerals responsible for this phenomenon. According to the author of [152], the mines’ machines generate a lot of heat, which precedes a massive international demand for the mineral and leads to climate change, earthquakes, and volcanic eruptions. On the other hand, increasing demand for minerals may lead to a positive solution for modest equipment deployment (H4). In other words, using any machine or equipment depends on increased mineral demand and consumption. According to previous studies [153], the climate impact of mineral demand and consumption depends on the machinery’s technical adaptability and economic flexibility. This discovery is a real threat to the climate. This issue requires urgent intervention, and all scientific evidence is now irrefutable, so immediate and significant action is recommended.
In addition, the study found statistically significant relationships between atmospheric GHG mitigation risks and technologies supporting H5, H6, and H7. Acting as soon as possible will limit the risk and reduce the emission of greenhouse gases into the atmosphere. The consequences of the Congolese industrial machines will significantly negatively impact the climate and the economy. Therefore, special attention must be paid to the mining industry from time to time. While Congo’s environment may be less problematic now, its survival chances seem slim. Therefore, we must plan so that the Congo does not face the same challenges the developed countries currently face. Climate management in the Congo is important for global climate stabilization. Many known catastrophic outcomes can be linked to the continued accumulation of greenhouse gases in the atmosphere from industrial machinery. The mining industry has different types of minerals and processing capabilities. Their results could influence the use of the machines for the climate. Our research also shows that companies prioritize economic development over the safety and maintenance of machines. In total, 76.25% and 38.97% of the respondents gave an overview of the company and the respondents, but a zero-tolerance action plan to oversee the mining industry was adopted in 2005. Then, it is clear that some companies are doing maintenance or aftercare on machines without following established rules.
Misusing technology or equipment and increasing demand for minerals have climate impacts [59,60]. Therefore, there is a need for a better understanding of climate conditions, not only in terms of mineral depletion but also taking into account all factors that favor warming in this similar situation [50,154,155,156]. Further temperature increases would lead to extreme catastrophes. Some countries are suffering and are now taking action against the industrialization of mining.

6. Conclusions and Policy Recommendations

While mining, technology, and natural resources represent an opportunity for economic development, several factors must be recognized and addressed to understand their impact on climate change. Our research shows that the technological trends of machines and the demand for natural resources significantly impact climate change. The rapid increase in temperature is caused by the high consumption of natural resources, forcing the mining industry to break the rules and work deadlines. These machines can mine and extract minerals very quickly. However, non-compliance with machinery can increase the concentration of greenhouse gases and lead to carbon accumulation in the atmosphere. Greenhouse gases emitted by machines that affect the climate include carbon dioxide, methane, nitrous oxide, and fluorinated gases. The results also showed that technological trends are the strongest predictors of global warming in Congo. The device also proved the most important predictor of climate change in Congo. This suggests that measures to limit machine-induced global warming must be considered for Congo’s mining industry. Therefore, we argue that the mining industry must consider the consequences of GHG emissions to implement mitigation strategies.
The study’s results suggest several policy implications that could help the Congolese government minimize the negative consequences of temperature increases and meet its climate goals in line with the Tokyo accords. According to our study, governments are advised that people must be educated about their vulnerability to worsening climate change. Some effects of climate change may be more severe, such as extreme storms or floods. At the same time, others are resilient in the long term, such as droughts that cause food shortages. These impacts can be direct, such as mortality from extreme heat, or indirect, such as changes in food production and water availability due to climate change. In addition, it is crucial to understand how human activities cause climate change and how human efforts can help reduce climate shocks.
In addition, the government should provide opportunities for more sustainable development of rural and peri-urban communities, increasing socio-economic status to improve adaptive capacity and overall resilience to the impacts of climate change and other global environmental changes in Congo.
The mining industry’s activities must be carried out by manual or semi-mechanized labor by limiting the use of high-temperature machinery. Examples include water pumps and earth-moving machinery. As a result, the use of fossil fuels in Congolese mining is negligible compared to large-scale or industrial mining because underground mines release greenhouse gases often associated with layers of methane that can seep into the atmosphere.
Choose suitable transport machines for mining products. The latter is added to the overall carbon footprint and greenhouse gas emissions during processing and, ultimately, on the market. Additionally, limit high-intensity power sources. The population often lacks access to reliable and efficient energy sources for daily needs, which often leads to dependence on carbon-intensive energy sources such as wood, coal, and gasoline, which also contribute to greenhouse gas emissions. However, governments and politicians must enact laws on the consequences of climate change due to equipment and demand for natural resources about deforestation; alterations in the morphology of the river; air, soil, and water pollution by residues, waste, and sewage; and abandoning and leaving mine shafts unrestored. Degraded sites are a direct or indirect cause of climate change. Because land cover change and reforestation are less likely to occur after mining. In addition to eliminating greenhouse gas sinks due to deforestation and land clearing, these activities have a negative impact on ecosystems globally.
The government should support and accompany companies in their actions to fight climate change. This means encouraging low-emission development, ensuring the conservation and sustainability of critical natural resources, and ensuring the resilience of the people who depend on them to climate change. Ensure the maintenance and optimization of all machines used in the extraction process to reduce fuel consumption and greenhouse gas emissions.
Considering the mine site, the size of the operation, nature and associated activities, and their impact on land, water, and biodiversity will help companies and implementers understand environmental conditions and comply with climate requirements.

Limitations

As we can see, perfection is not for this world and certainly not for this article. Thus, as with other types of scientific research, this work has some limitations that must be recognized. First, the results of this study cannot or may not accurately represent the solution in other parts of the world since the study was carried out in Congo. This developing country sometimes presents different constraints than elsewhere regarding climate change. Therefore, researchers should exercise caution when generalizing results. We would like to point out that the results of this research are based on data collected from the Congolese population working in the mining sector and may therefore be prone to error. While we have committed to the anonymity of responses, it is possible that some respondents submitted responses that may have positively impacted them. We also argue that, due to the prestige of Congolese higher education, the complexity of societal expectations is reflected in education attainment statistics. This results in a higher rate of higher education than the national population. Moreover, while the variables used in this study may partly explain the contribution of mining equipment and the demand for natural resources to global warming in Congo, many other factors can still be added to this analysis. Future studies could add other elements to explain the effects of mining equipment and demand for natural resources on global warming in Congo using other models with the mediator and moderator variables. Additionally, use a longitudinal design that considers temporal differences since this study used the cross-sectional design to collect data at a specific time.
Finally, we identified future research that we thought would be of interest: conducting the same research within a single sector to study the environmental impact of mining and refining tools such as cobalt or gold, diamonds, and world warming. The aim is to understand the impact of various sectors on climate.
Research the same study in several sectors. The aim will be to compare cases, for example, between cobalt and diamond mining and extraction tools, to see which case contributes more to global warming.
Investigate the impact of non-compliance with mining laws, rules, and agreements on climate change. The goal here is to see how not applying the lifespan of the machines and choosing machines for each mining site can lead to greenhouse gas emissions in the atmosphere by all humanity.

Author Contributions

Conceptualization, R.G.T.M.N.; Methodology, C.G.A.M.T., R.G.T.M.N. and S.B.D.; Validation, C.G.A.M.T. and X.M.; Formal analysis, C.G.A.M.T., R.G.T.M.N. and S.B.D.; Investigation, X.M. and R.G.T.M.N.; Resources, X.M.; Data curation, C.G.A.M.T., R.G.T.M.N. and S.B.D.; Writing—original draft, C.G.A.M.T. and R.G.T.M.N.; Writing—review and editing, C.G.A.M.T., R.G.T.M.N. and S.B.D.; Visualization, X.M.; Supervision, X.M.; Project administration, R.G.T.M.N. and X.M.; Funding acquisition, X.M. All authors have read and agreed to the published version of the manuscript.

Funding

This research was funded by a Key Project on Research and Development of Anhui Province under grant (202104a07020001).

Institutional Review Board Statement

Not applicable.

Informed Consent Statement

Not applicable.

Data Availability Statement

The data used and their sources are provided in the paper.

Conflicts of Interest

The authors declare no conflict of interest.

References

  1. Sierpińska, M.; Bak, P. Financial Structure of Mining Sector Companies during an Economic Slowdown. Arch. Min. Sci. 2012, 57, 1089–1100. [Google Scholar] [CrossRef]
  2. Sierpińska-Sawicz, A.; Bak, P. Costs of Corporate Bond Issue in Coal Mining Companies. Contemp. Econ. 2016, 10, 99–112. [Google Scholar] [CrossRef]
  3. IPCC. Global Warming of 1.5 °C. An IPCC Special Report on the Impacts of Global Warming of 1.5 °C above Pre-Industrial Levels and Related Global Greenhouse Gas Emission Pathways, in the Context of Strengthening the Global Response to the Threat of Climate Change, Sustainable Development, and Efforts to Eradicate Poverty. Headline Statements from the Summary for Policymakers; World Meteorological Organization: Geneva, Switzerland, 2018. [Google Scholar]
  4. Vitousek, P.M. Beyond Global Warming: Ecology and Global Change. Ecology 1994, 75, 1861–1876. [Google Scholar] [CrossRef]
  5. Mehmood, I.; Bari, A.; Irshad, S.; Khalid, F.; Liaqat, S.; Anjum, H.; Fahad, S. Carbon Cycle in Response to Global Warming. In Environment, Climate, Plant and Vegetation Growth; Springer: Cham, Switzerland, 2020; pp. 1–15. [Google Scholar] [CrossRef]
  6. Letcher, T.M. Why Do We Have Global Warming? In Managing Global Warming: An Interface of Technology and Human Issues; Academic Press: Cambridge, MA, USA, 2019; pp. 3–15. [Google Scholar] [CrossRef]
  7. Jain, P.C. Greenhouse Effect and Climate Change: Scientific Basis and Overview. Renew. Energy 1993, 3, 403–420. [Google Scholar] [CrossRef]
  8. Hall, R.A.; Knights, P.F.; Daneshmend, L.K. Pareto Analysis and Condition-Based Maintenance of Underground Mining Equipment. Min. Technol. 2013, 109, 14–22. [Google Scholar] [CrossRef]
  9. Talan, S.; Yadav, D.K.; Rajput, Y.S.; Bhattacharjee, S. Risk Based Maintenance Planning for Loading Equipment in Underground Hard Rock Mine: Case Study. Int. J. Geol. Environ. Eng. 2018, 12, 349–355. [Google Scholar]
  10. Dhillon, B.S. Mining Equipment Reliability, Maintainability, and Safety; Springer: London, UK, 2008. [Google Scholar] [CrossRef]
  11. Azadi, M.; Northey, S.A.; Ali, S.H.; Edraki, M. Transparency on Greenhouse Gas Emissions from Mining to Enable Climate Change Mitigation. Nat. Geosci. 2020, 13, 100–104. [Google Scholar] [CrossRef]
  12. Burgess, T.W.; Evans, J.H.; Peishel, F.L.; Schrock, S.L.; Smith, G.E.; Macdonald, D. Design Guidelines for Remotely Maintained Equipment; Oak Ridge National Lab.: Oak Ridge, TN, USA, 1988. [CrossRef]
  13. Wadanambi, R.T.; Wandana, L.S.; Chathumini, K.K.G.L.; Dassanayake, N.P.; Preethika, D.D.P.; Arachchige, U.S.P.R. The Effects of Industrialization on Climate Change. J. Res. Technol. Eng. 2020, 1, 86–94. [Google Scholar]
  14. Beylot, A.; Guyonnet, D.; Muller, S.; Vaxelaire, S.; Villeneuve, J. Mineral Raw Material Requirements and Associated Climate-Change Impacts of the French Energy Transition by 2050. J. Clean. Prod. 2019, 208, 1198–1205. [Google Scholar] [CrossRef]
  15. Christmann, P. Towards a More Equitable Use of Mineral Resources. Nat. Resour. Res. 2017, 27, 159–177. [Google Scholar] [CrossRef]
  16. Kucukvar, M.; Onat, N.C.; Haider, M.A. Material Dependence of National Energy Development Plans: The Case for Turkey and United Kingdom. J. Clean. Prod. 2018, 200, 490–500. [Google Scholar] [CrossRef]
  17. Hao, C.; Cheng, Y.; Wang, L.; Liu, H.; Shang, Z. A Novel Technology for Enhancing Coalbed Methane Extraction: Hydraulic Cavitating Assisted Fracturing. J. Nat. Gas Sci. Eng. 2019, 72, 103040. [Google Scholar] [CrossRef]
  18. Norgate, T.; Haque, N. Energy and Greenhouse Gas Impacts of Mining and Mineral Processing Operations. J. Clean. Prod. 2010, 18, 266–274. [Google Scholar] [CrossRef]
  19. Van Berkel, R. Eco-Efficiency in Primary Metals Production: Context, Perspectives and Methods. Resour. Conserv. Recycl. 2007, 51, 511–540. [Google Scholar] [CrossRef]
  20. Safaai, N.S.M.; Noor, Z.Z.; Hashim, H.; Ujang, Z.; Talib, J. Projection of CO2 Emissions in Malaysia. Environ. Prog. Sustain. Energy 2011, 30, 658–665. [Google Scholar] [CrossRef]
  21. Diaz, N.; Redelsheimer, E.; Dornfeld, D. Energy Consumption Characterization and Reduction Strategies for Milling Machine Tool Use. In Glocalized Solutions for Sustainability in Manufacturing; Springer: Berlin/Heidelberg, Germany, 2011; pp. 263–267. [Google Scholar] [CrossRef]
  22. Mori, M.; Fujishima, M.; Inamasu, Y.; Oda, Y. A Study on Energy Efficiency Improvement for Machine Tools. CIRP Ann. 2011, 60, 145–148. [Google Scholar] [CrossRef]
  23. Kong, D.; Choi, S.; Yasui, Y.; Pavanaskar, S.; Dornfeld, D.; Wright, P. Software-Based Tool Path Evaluation for Environmental Sustainability. J. Manuf. Syst. 2011, 40, 241–247. [Google Scholar] [CrossRef]
  24. He, Y.; Liu, F.; Wu, T.; Zhong, F.P.; Peng, B. Analysis and Estimation of Energy Consumption for Numerical Control Machining. Proc. Inst. Mech. Eng. Part B J. Eng. Manuf. 2012, 226, 255–266. [Google Scholar] [CrossRef]
  25. Fan, W.; Jiang, W.; Chen, J.; Yang, F.; Qian, J.; Ye, H. Exhaust Emission Inventory of Typical Construction Machinery and Its Contribution to Atmospheric Pollutants in Chengdu, China. J. Environ. Sci. 2023, 125, 761–773. [Google Scholar] [CrossRef]
  26. IEA. Global Energy & CO2 Status Report 2017: The Latest Trends in Energy and Emissions in 2017; IEA: Paris, France, 2018; 15p. [Google Scholar]
  27. Jiang, X.; Guan, D. Determinants of Global CO2 Emissions Growth. Appl. Energy 2016, 184, 1132–1141. [Google Scholar] [CrossRef]
  28. Manley, D.; Heller, P.; Davis, W. No Time to Waste: Governing Cobalt Amid the Energy Transition; Natural Resource Governance Institute, 2022; Available online: https://resourcegovernance.org/sites/default/files/documents/no_time_to_waste_governing_cobalt_amid_the_energy_transition.pdf (accessed on 26 July 2022).
  29. Bahn, O. Politiques Climatiques: L’apport Des Modèles Mathématiques d’aide à La Décision; HEC Montréal: Montréal, QC, Canada, 2016. [Google Scholar]
  30. Ağbulut, Ü.; Sarıdemir, S. A General View to Converting Fossil Fuels to Cleaner Energy Source by Adding Nanoparticles. Int. J. Ambient. Energy 2021, 42, 1569–1574. [Google Scholar] [CrossRef]
  31. Commission africaine des droits de l’Homme et des peuples. Étude de Base Sur Le Fonctionnement Du Secteur Des Industries Extractives En Afrique et Ses Impacts Sur La Réalisation Des Droits de l’homme et Des Peuples Dans Le Cadre de La Charte Africaine Des Droits de l’homme et Des Peuples. 2019, p. 75. Available online: https://www.achpr.org/public/Document/file/French/Background%20Study%20on%20the%20Operations%20of%20the%20Extractive%20Industries%20Sector%20in%20Africa_FRE.pdf (accessed on 1 December 2022).
  32. Aubynn, A. Sustainable Solution or a Marriage of Inconvenience? The Coexistence of Large-Scale Mining and Artisanal and Small-Scale Mining on the Abosso Goldfields Concession in Western Ghana. Resour. Policy 2009, 34, 64–70. [Google Scholar] [CrossRef]
  33. Holden, W.N. Mining amid Typhoons: Large-Scale Mining and Typhoon Vulnerability in the Philippines. Extr. Ind. Soc. 2015, 2, 445–461. [Google Scholar] [CrossRef]
  34. Verbrugge, B.; Cuvelier, J.; Van Bockstael, S. Min(d)ing the land: The relationship between artisanal and small-scale mining and surface land arrangements in the southern Philippines, eastern DRC and Liberia. J. Rural Stud. 2015, 37, 50–60. [Google Scholar] [CrossRef]
  35. Siegel, S.; Veiga, M.M. Artisanal and Small-Scale Mining as an Extralegal Economy: De Soto and the Redefinition of “Formalization”. Resour. Policy 2009, 34, 51–56. [Google Scholar] [CrossRef]
  36. Kemp, D.; Owen, J.R. Characterising the Interface between Large and Small-Scale Mining. Extr. Ind. Soc. 2019, 6, 1091–1100. [Google Scholar] [CrossRef]
  37. Hilson, G. Why Is There a Large-Scale Mining ‘Bias’ in Sub-Saharan Africa? Land Use Policy 2019, 81, 852–861. [Google Scholar] [CrossRef]
  38. Pedersen, R.H.; Mutagwaba, W.; Jønsson, J.B.; Schoneveld, G.; Jacob, T.; Chacha, M.; Weng, X.; Njau, M.G. Mining-Sector Dynamics in an Era of Resurgent Resource Nationalism: Changing Relations between Large-Scale Mining and Artisanal and Small-Scale Mining in Tanzania. Resour. Policy 2019, 62, 339–346. [Google Scholar] [CrossRef]
  39. Cuddington, J.T.; Jerrett, D. Super Cycles in Real Metals Prices? IMF Staff Pap. 2008, 55, 541–565. [Google Scholar] [CrossRef]
  40. Heap, A. China, the Engine of a Commodities. 2005. Available online: https://scholar.google.com/scholar?hl=en&as_sdt=0%2C31&q=Heap%2C+A.+%282005%29%2C+China%2C+the+Engine+of+a+Commodities+Super+Cycle%2C+New+York%2C+Citigroup+Smith+Barney.&btnG= (accessed on 26 July 2022).
  41. Weis, R.; Thuy, B.; Garbay, L. Le Circuit Géologique Giele Botter (Differdange-Pétange)—Une Vitrine à Ciel Ouvert Du Géopatrimoine Des Terres Rouges Luxembourgeoises. Bull. Soc. Nat. Luxemb. 2022, 124, 179–189. [Google Scholar]
  42. Jean-Michel Lourtioz, J.L. Enjeux de La Transition Écologique. 2022, pp. 197–220. Available online: https://www.degruyter.com/document/doi/10.1051/978-2-7598-2662-9.c009/html (accessed on 20 July 2022).
  43. Moon, S.; Cho, H.; Koh, E.; Cho, Y.S.; Oh, H.L.; Kim, Y.; Kim, S.B. Remanufacturing Decision-Making for Gas Insulated Switchgear with Remaining Useful Life Prediction. Sustainability 2022, 14, 12357. [Google Scholar] [CrossRef]
  44. Policy, D.H.-R. The Great Metals Boom: A Retrospective. Resour. Policy 2010, 35, 1–13. [Google Scholar]
  45. Haley, U.; Haley, G. Subsidies to Chinese Industry: State Capitalism, Business Strategy, and Trade Policy; Oxford University Press: Oxford, UK, 2013. [Google Scholar]
  46. Wu, W. China Steel Industry to Keep Stable. 2011. Available online: https://scholar.google.com/scholar?as_sdt=0,31&q=Wu,+W.+(2011),+“China+Steel+Industry+to+Keep+Stable+Growth+in+Next+Five+Years”,+Inde,+Shanghai+SteelHome+Website,+mars.&hl=en (accessed on 26 July 2022).
  47. Pettis, M. Avoiding the Fall: China’s Economic Restructuring; Brookings Institution Press: Washington, DC, USA, 2013. [Google Scholar]
  48. Ahuja, M.; Nabar, M. Investment-Led Growth in China: Global Spillovers; International Monetary Fund: Washington, DC, USA, 2012. [Google Scholar]
  49. Hilson, G. Farming, Small-Scale Mining and Rural Livelihoods in Sub-Saharan Africa: A Critical Overview. Extr. Ind. Soc. 2016, 3, 547–563. [Google Scholar] [CrossRef]
  50. Brodny, J.; Tutak, M. Analysing the Utilisation Effectiveness of Mining Machines Using Independent Data Acquisition Systems: A Case Study. Energies 2019, 12, 2505. [Google Scholar] [CrossRef]
  51. Vagenas, N.; Runciman, N.; Clément, S.R. A Methodology for Maintenance Analysis of Mining Equipment. Int. J. Surf. Mining, Reclam. Environ. 1997, 11, 33–40. [Google Scholar] [CrossRef]
  52. Musao, J.K. La problematique de l’exploitation minière artisanale dans la province du Katanga (cas du district de Kolwezi). Mémoire de Licence en Sociologie industrielle. Institut Supérieur d’Etudes Sociales, 2009. Available online: http://www.memoireonline.com/12/09/3006/La-problematique-de-lexpl (accessed on 26 July 2022).
  53. O’driscoll, D. Overview of Child Labour in the Artisanal and Small-Scale Mining Sector in Asia and Africa Question; K4D Helpdesk Report; Institute of Development Studies: Brighton, UK, 2017. [Google Scholar]
  54. Lanke, A.; Hoseinie, H.; Ghodrati, B. Mine Production Index (MPI): New Method to Evaluate Effectiveness of Mining Machinery. Int. J. Environ. Chem. Ecol. Geol. Geophys. Eng. 2014, 8, 714–718. [Google Scholar]
  55. Barabady, J.; Kumar, U. Reliability Analysis of Mining Equipment: A Case Study of a Crushing Plant at Jajarm Bauxite Mine in Iran. Reliab. Eng. Syst. Saf. 2008, 93, 647–653. [Google Scholar] [CrossRef]
  56. Avril, F.R. Caractérisation Des Déchets Miniers de Quatre Mines d’or de Guyane; BRGM: Orléans, France, 2012. [Google Scholar]
  57. Poulard, F.; Daupley, X.; Didier, C.; Pokryska, Z.; Charles, N.; Save, M. Explotation Minere et Traitement Du Minerais; INERIS: Verneuil-en-Halatte, France, 2017; Volume 6. [Google Scholar]
  58. Fourie, H. Improvement in the Overall Efficiency of Mining Equipment: A Case Study. J. S. Afr. Inst. Min. Metall. 2016, 116, 275–281. [Google Scholar] [CrossRef]
  59. Laliberté, E. Recommandations Pour La Réduction Des Gaz A Effet De Serre Dans Le Secteur Minier Au Québec. Master’s Thesis, Université de Sherbrooke, Sherbrooke, QC, Canada, 2021. [Google Scholar]
  60. Paraszczak, J. Understanding and Assessment of Mining Equipment Effectiveness. Min. Technol. 2013, 114, 147–151. [Google Scholar] [CrossRef]
  61. Domingo, R.; Aguado, S. Overall Environmental Equipment Effectiveness as a Metric of a Lean and Green Manufacturing System. Sustainabialty 2015, 7, 9031–9047. [Google Scholar] [CrossRef]
  62. HIJMANS, R.J.; GRAHAM, C.H. The Ability of Climate Envelope Models to Predict the Effect of Climate Change on Species Distributions. Glob. Chang. Biol. 2006, 12, 2272–2281. [Google Scholar] [CrossRef]
  63. Martus, E. Russian Industry Responses to Climate Change: The Case of the Metals and Mining Sector. Clim. Policy 2019, 19, 17–29. [Google Scholar] [CrossRef]
  64. Pearce, T.D.; Ford, J.D.; Prno, J.; Duerden, F.; Pittman, J.; Beaumier, M.; Berrang-Ford, L.; Smit, B. Climate Change and Mining in Canada. Mitig. Adapt. Strateg. Glob. Chang. 2011, 16, 347–368. [Google Scholar] [CrossRef]
  65. Agrawala, S.; Gigli, S.; Raksakulthai, V.; Hemp, A. Changement Climatique et Gestion Des Ressources Naturelles: Principales Thématiques Des Études de Cas. 2005. Available online: https://www.oecd-ilibrary.org/environment/contre-vents-et-marees-les-politiques-de-developpement-face-au-changement-climatique/changement-climatique-et-gestion-des-ressources-naturelles_9789264013797-6-fr?crawler=true&mimetype=application/pdf (accessed on 15 June 2022).
  66. Ndehedehe, C.E.; Agutu, N.O. Changements Historiques Dans Les Régimes Pluviométriques Sur Le Bassin Du Congo et Impacts Sur Le Ruissellement (1903–2010). In Hydrologie, Climat et Biogéochimie du Bassin du Congo; Wiley: Hoboken, NJ, USA, 2022; pp. 151–170. [Google Scholar]
  67. Helm, J.L. (Ed.) Energy—Production, Consumption and Consequences; National Academy Press: Washington, DC, USA, 1990; 296p. [Google Scholar]
  68. Zhang, J.; Konan, D.E. The Sleeping Giant Awakes: Projecting Global Implications of China’s Energy Consumption. Rev. Dev. Econ. 2010, 14, 750–767. [Google Scholar] [CrossRef]
  69. Aguilar, F.X. Wood Energy in the EU and the US Assessment and Outlook to 2030. In Wood Energy in Developed Economies: Resource Management, Economics and Policy; Taylor and Francis: Abingdon, UK, 2014; pp. 307–327. ISBN 9781315884417. [Google Scholar]
  70. Lenssen, N.J.L.; Schmidt, G.A.; Hansen, J.E.; Menne, M.J.; Persin, A.; Ruedy, R.; Zyss, D. Improvements in the GISTEMP Uncertainty Model. J. Geophys. Res. Atmos. 2019, 124, 6307–6326. [Google Scholar] [CrossRef]
  71. Raslavičius, L.; Keršys, A.; Starevičius, M.; Sapragonas, J.; Bazaras, Ž. Biofuels, Sustainability and the Transport Sector in Lithuania. Renew. Sustain. Energy Rev. 2014, 32, 328–346. [Google Scholar] [CrossRef]
  72. Palocz-Andresen, M. Decreasing Fuel Consumption and Exhaust Gas Emissions in Transportation: Sensing, Control and Reduction of Emissions; Springer: Berlin/Heidelberg, Germany, 2012. [Google Scholar]
  73. Bathiany, S.; Dakos, V.; Scheffer, M.; Lenton, T.M. Climate Models Predict Increasing Temperature Variability in Poor Countries. Sci. Adv. 2018, 4, eaar5809. [Google Scholar] [CrossRef]
  74. Liao, W.; Heijungs, R.; Huppes, G. Natural Resource Demand of Global Biofuels in the Anthropocene: A Review. Renew. Sustain. Energy Rev. 2012, 16, 996–1003. [Google Scholar] [CrossRef]
  75. Oberle, B.; Bringezu, S.; Hatfield-Dodds, S.; Hellweg, S. Global Resources Outlook 2019: Natural Resources for the Future We Want; United Nations Environment Programme: Nairobi, Kenya, 2019. [Google Scholar]
  76. Adams, R.; Hurd, B.; Lenhart, S.; Leary, N. Effects of Global Climate Change on Agriculture: An Interpretative Review. Clim. Res. 1998, 11, 19–30. [Google Scholar] [CrossRef]
  77. Nordhaus, W.; Boyer, J. Warming the World: Economic Models of Global Warming; MIT Press: Cambridge, MA, USA, 2003. [Google Scholar]
  78. Clerc, L. Prise de Conscience Du Risque Climatique et de Sa Dimension Systémique. Ann. Mines-Responsab. Environ. 2021, 102, 6–9. [Google Scholar] [CrossRef]
  79. Leménorel, A. Minerai de Fer et Sidérurgie En Basse-Normandie, Dans La Mayenne et La Sarthe, de 1835 à 1914 (2ème Partie). Ann. Normandie 1982, 32, 121–152. [Google Scholar] [CrossRef]
  80. Escudero, A. Extraction Du Minerai de Fer et Sidérurgie En Espagne. In Crise espagnole et nouveau siècle en Méditerranée; Casa de Velázquez: Madrid, Spain, 2000. [Google Scholar]
  81. Nisbet, R. History of the Idea of Progress; Taylor & Francis: Abingdon, UK, 2017; Available online: https://www.taylorfrancis.com/books/mono/10.4324/9780203789940/history-idea-progress-robert-nisbet (accessed on 15 June 2022).
  82. Landau, R.; Rosenberg, N. The Positive Sum Strategy. Harnessing Technology for Economic Growth; National Academies Press: Washington, DC, USA, 1986. [Google Scholar]
  83. Rosenberg, N.; Nathan, R. Inside the Black Box: Technology and Economics; Cambridge University Press: Cambridge, UK, 1982. [Google Scholar]
  84. Artus, P. La Nouvelle Économie, La Découverte. 2001. Available online: https://scholar.google.com/scholar?lookup=0&q=Artus+P.+(2001),+La+nouvelle+économie,+La+Découverte,+Paris&hl=en&as_sdt=0,31 (accessed on 30 July 2022).
  85. Thierry, S.-P. Les Biens d’équipement Dans l’industrie Algérienne: Évolution Passée et Perspectives. Rev. Tiers Monde 1980, 21, 475–490. [Google Scholar] [CrossRef]
  86. Les Relations Économiques Entre l’Allemagne et l’URSS, Au Cours de La Période 1918–1932, Considérées Sous l’angle Des Transferts de Technologie. Rev. D’études Comp. Est-Ouest 1977, 8, 97–133. [CrossRef]
  87. Haenlein, M.; Kaplan, A.M. A Beginner’s Guide to Partial Least Squares Analysis. Underst. Stat. 2004, 3, 283–297. [Google Scholar] [CrossRef]
  88. Bollen, K.A. A New Incremental Fit Index for General Structural Equation Models. Sociol. Methods Res. 2016, 17, 303–316. [Google Scholar] [CrossRef]
  89. Hair, J.F. A Primer on Partial Least Squares Structural Equations Modeling (PLS-SEM); SAGE: Thousand Oaks, CA, USA, 2014; ISBN 9781452217444. [Google Scholar]
  90. Goodhue, D.; Lewis, W.; Thompson, R. PLS, Small Sample Size, and Statistical Power in MIS Research. In Proceedings of the 39th Annual Hawaii International Conference on System Sciences (HICSS’06), Kauai, HI, USA, 4–7 January 2006. [Google Scholar] [CrossRef]
  91. Roussel, P. Methode d’equations Structurelles: Recherche et Applications en Gestion; Editions Economica: Paris, France, 2002; 274p. [Google Scholar]
  92. Wold, H. Partial Least Squares. In Encyclopedia of Statistical Sciences; Kotz, S., Johnson, N.L., Eds.; Wiley: New York, NY, USA, 1985; Volume 6, Available online: https://scholar.google.com/scholar?hl=en&as_sdt=0%2C31&q=Wold%2C+H.+%281985%29.+Partial+Least+Squares%2C+in+S.+Kotz+and+N.+L.+Johnson+%28Eds.%29%2C+Encyclopedia+of+Statistical+Sciences+%28Vol.+6%29%2C+New+York%3A+Wiley%2C+581-591.&btnG= (accessed on 28 June 2022).
  93. Dumas, M.; Campoy, E. Etudes Longitudinales et Comparaisons Entre Groupes Par Les Modèles d’équations Structurelles. In Management des Ressources Humaines; De Boeck Supérieur: Louvain-la-Neuve, France, 2005. [Google Scholar]
  94. Robert, A.; Ping, J. A Parsimonious Estimating Technique for Interaction and Quadratic Latent Variables. J. Mark. Res. 2018, 32, 336–347. [Google Scholar] [CrossRef]
  95. Ringle, C.M.; Wende, S.; Will, A. SmartPLS. 2005. Available online: https://scholar.google.com/scholar?hl=en&as_sdt=0%2C31&q=Ringle%2C+C.+M.%2C+Wende%2C+S.%2C+and+Will%2C+A.+%282005%29.+SmartPLS+–+Version+2.0.+Universit¨at+Hamburg%2C+Hamburg&btnG= (accessed on 28 June 2022).
  96. Akter, S.; Ambra, J.D.; Ray, P. An Evaluation of PLS Based Complex Models: The Roles of Power Analysis, An Evaluation of PLS Based Complex Models: The Roles of Power Analysis, Predictive Relevance and GoF Index Predictive Relevance and GoF Index. In Proceedings of the 17th Americas Conference on Information Systems, AMCIS 2011, Detroit, MI, USA, 4–8 August 2011. [Google Scholar]
  97. Tennenhaus, M. La Régression PLS, Théorie et Pratique; Technip: Paris, France, 1998; Available online: https://scholar.google.com/scholar?hl=en&as_sdt=0%2C31&q=Tennenhaus+M.+%281998%29+%3A+La+régression+PLS%2C+théorie+et+pratique+–+Paris+Technip&btnG= (accessed on 28 June 2022).
  98. Chin, W.W. The Partial Least Squares Approach to Structural Equation Modeling. In Modern Methods for Business Research; Psychology Press: New York, NY, USA, 1998; pp. 295–336. [Google Scholar]
  99. Cohen, J.B. Exploring Attitude Construct Validity: Or Are We? Adv. Consum. Res. 1979, 6, 303–306. [Google Scholar]
  100. Ivarsson, B.; Malm, U. Self-Reported Consumer Satisfaction in Mental Health Services: Validation of a Self-Rating Version of the UKU-Consumer Satisfaction Rating Scale. Nord. J. Psychiatry 2007, 61, 194–200. [Google Scholar] [CrossRef]
  101. Ivarsson, B.; Lindstr?m, L.; Malm, U.; Norlander, T. The Self-Assessment Perceived Global Distress Scale-Reliability and Construct Validity—Perceived Global Distress Scale. Psychology 2011, 2, 283–290. [Google Scholar] [CrossRef]
  102. Anderson, J.C.; Gerbing, D.W. The Effect of Sampling Error on Convergence, Improper Solutions, and Goodness-of-Fit Indices for Maximum Likelihood Confirmatory Factor Analysis. Psychometrika 1984, 49, 155–173. [Google Scholar] [CrossRef]
  103. Fernandes, V. En Quoi l’approche PLS Est-Elle Une Méthode a (Re)-Découvrir Pour Les Chercheurs En Management? M@n@gement 2012, 15, 102. [Google Scholar] [CrossRef]
  104. EBSCOhost|83883892|(Re)Discovering the PLS Approach in Management Science. Available online: https://web.s.ebscohost.com/abstract?direct=true&profile=ehost&scope=site&authtype=crawler&jrnl=12864692&asa=Y&AN=83883892&h=1LVzt5%2F8%2ByiPMepSl1VCXHxEV0abErXH6CV1k2wI7426ZeSDALO980t3%2B%2F69uusbQ55DIEKu3T7oaUV10nWP3w%3D%3D&crl=c&resultNs=AdminWebAuth&resultLocal=ErrCrlNotAuth&crlhashurl=login.aspx%3Fdirect%3Dtrue%26profile%3Dehost%26scope%3Dsite%26authtype%3Dcrawler%26jrnl%3D12864692%26asa%3DY%26AN%3D83883892 (accessed on 1 July 2022).
  105. Fornell, C.; Larcker, D.F. Evaluating Structural Equation Models with Unobservable Variables and Measurement Error. J. Mark. Res. 2018, 18, 39–50. [Google Scholar] [CrossRef]
  106. Ab Hamid, M.R.; Sami, W.; Sidek, M.M. Discriminant Validity Assessment: Use of Fornell & Larcker Criterion versus HTMT Criterion. J. Phys. Conf. Ser. 2017, 890, 012163. [Google Scholar] [CrossRef]
  107. Sosik, J.J.; Kahai, S.S.; Piovoso, M.J. Silver Bullet or Voodoo Statistics?: A Primer for Using the Partial Least Squares Data Analytic Technique in Group and Organization Research. Group Organ. Manag. 2009, 34, 5–36. [Google Scholar] [CrossRef]
  108. Gauchi, J.P.; Chagnon, P. Comparison of Selection Methods of Explanatory Variables in PLS Regression with Application to Manufacturing Process Data. Chemom. Intell. Lab. Syst. 2001, 58, 171–193. [Google Scholar] [CrossRef]
  109. Villeneuve, B.; Piffady, J.; Valette, L.; Souchon, Y.; Usseglio-Polatera, P. Direct and Indirect Effects of Multiple Stressors on Stream Invertebrates across Watershed, Reach and Site Scales: A Structural Equation Modelling Better Informing on Hydromorphological Impacts. Sci. Total Environ. 2018, 612, 660–671. [Google Scholar] [CrossRef]
  110. Cohen, J. The Statistical Power of Abnormal-Social Psychological Research: A Review. J. Abnorm. Soc. Psychol. 1962, 65, 145–153. [Google Scholar] [CrossRef]
  111. Huberty, C.J. A History of Effect Size Indices. Educ. Psychol. Meas. 2016, 62, 227–240. [Google Scholar] [CrossRef]
  112. Thompson, B. Significance, Effect Sizes, Stepwise Methods, and Other Issues: Strong Arguments Move the Field. J. Exp. Educ. 2001, 70, 80–93. [Google Scholar] [CrossRef]
  113. Thompson, B. Effect Sizes, Confidence Intervals, and Confidence Intervals for Effect Sizes. Psychol. Sch. 2007, 44, 423–432. [Google Scholar] [CrossRef]
  114. Vacha-Haase, T.; Thompson, B. How to Estimate and Interpret Various Effect Sizes. J. Couns. Psychol. 2004, 51, 473. [Google Scholar] [CrossRef]
  115. Steiger, J.H. Beyond the F Test: Effect Size Confidence Intervals and Tests of Close Fit in the Analysis of Variance and Contrast Analysis. Psychol. Methods 2004, 9, 164–182. [Google Scholar] [CrossRef] [PubMed]
  116. Sawilowsky, S.S. Very Large and Huge Effect Sizes. J. Mod. Appl. Stat. Methods 2009, 8, 597–599. [Google Scholar] [CrossRef]
  117. Cohen, J. Set Correlation and Contingency Tables. Appl. Psychol. Meas. 1988, 12, 425–434. [Google Scholar] [CrossRef]
  118. Pearson, K. Drapers’ Company Resarch Memoirs; Cambridge University Press: Cambridge, UK, 1922; 190p, Available online: https://books.google.com/books?hl=en&lr=&id=fJYrEGRbx_EC&oi=fnd&pg=PA1&ots=RnNbeV3dfr&sig=RAHra_-x8kpDq9hJgJ861c9Pk8I (accessed on 15 June 2022).
  119. Fornell, C.; Bookstein, F.L. Two Structural Equation Models: LISREL and PLS Applied to Consumer Exit-Voice Theory. J. Mark. Res. 1982, 19, 440–452. [Google Scholar] [CrossRef]
  120. Vinzi, V.E.; Trinchera, L.; Amato, S. PLS Path Modeling: From Foundations to Recent Developments and Open Issues for Model Assessment and Improvement. In Handbook of Partial Least Squares; Springer: Berlin/Heidelberg, Germany, 2010; pp. 47–82. [Google Scholar] [CrossRef]
  121. Thompson, L.G. Climate Change: The Evidence and Our Options. Behav. Anal. 2010, 33, 153–170. [Google Scholar] [CrossRef]
  122. Pachauri, R.; Reisinger, A. Climate Change 2007. Synthesis Report. Contribution of Working Groups I, II and III to the Fourth Assessment Report; IPCC: Geneva, Switzerland, 2008. [Google Scholar]
  123. Charness, N.; Boot, W.R. Aging and Information Technology Use: Potential and Barriers. Curr. Dir. Psychol. Sci. 2009, 18, 253–258. [Google Scholar] [CrossRef]
  124. Maibach, E.W.; Leiserowitz, A.; Roser-Renouf, C.; Mertz, C.K. Identifying Like-Minded Audiences for Global Warming Public Engagement Campaigns: An Audience Segmentation Analysis and Tool Development. PLoS ONE 2011, 6, e17571. [Google Scholar] [CrossRef]
  125. Taylor, M.; Lamm, A.J.; Israel, G.D.; Rampold, S.D. Using the Six Americas Framework to Communicate and Educate about Global Warming. J. Agric. Educ. 2018, 59, 215–232. [Google Scholar] [CrossRef]
  126. Wojcik, D.J.; Monroe, M.C.; Adams, D.C.; Plate, R.R.; Wojcik, D.J.; Monroe, M.C.; Adams, D.C. Message in a Bottleneck? Attitudes and Perceptions of Climate Change in the Cooperative Extension Service in the Southeastern United States. J. Hum. Sci. Ext. 2014, 2, 4. [Google Scholar] [CrossRef]
  127. Al Mahmud, A.; Dadlani, P.; Mubin, O.; Shahid, S.; Midden, C.; Moran, O. IParrot: Towards Designing a Persuasive Agent for Energy Conservation. Lect. Notes Comput. Sci. 2007, 4744, 64–67. [Google Scholar]
  128. Van Houten, R.; Nau, P.A. A Comparison of the Effects of Posted Feedback and Increased Police Surveillance on Highway Speeding. J. Appl. Behav. Anal. 1981, 14, 1308212. [Google Scholar] [CrossRef] [PubMed]
  129. Van Houten, R.; Nau, P.; Marini, Z. An Analysis of Public Posting in Reducing Speeding Behavior on an Urban Highway. J. Appl. Behav. Anal. 1980, 13, 1308145. [Google Scholar] [CrossRef] [PubMed]
  130. Houten, R.; Nau, P.A. Feedback interventions and driving speed: A parametric and comparative analysis. J. Appl. Behav. Anal. 1983, 16, 253–281. [Google Scholar] [CrossRef]
  131. Farjana, S.H.; Huda, N.; Parvez Mahmud, M.A.; Saidur, R. A Review on the Impact of Mining and Mineral Processing Industries through Life Cycle Assessment. J. Clean. Prod. 2019, 231, 1200–1217. [Google Scholar] [CrossRef]
  132. Arent, D.J.; Tol, R.S.; Faust, E.; Hella, J.P.; Kumar, S.; Strzepek, K.M.; Tóth, F.L.; Yan, D.; Abdulla, A.; Kheshgi, H.; et al. Key Economic Sectors and Services. In Climate Change 2014 Impacts, Adaptation and Vulnerability: Part A: Global and Sectoral Aspects; Cambridge University Press: Cambridge, UK, 2015. [Google Scholar]
  133. Myhrvold, N.P.; Caldeira, K. Greenhouse Gases, Climate Change and the Transition from Coal to Low-Carbon Electricity. Environ. Res. Lett. 2012, 7, 014019. [Google Scholar] [CrossRef]
  134. Lee, C.T.; Hashim, H.; Ho, C.S.; Van Fan, Y.; Klemeš, J.J. Sustaining the Low-Carbon Emission Development in Asia and beyond: Sustainable Energy, Water, Transportation and Low-Carbon Emission Technology. J. Clean. Prod. 2017, 146, 1–13. [Google Scholar] [CrossRef]
  135. Karyono, T.H. Architecture and Technology: The Impact of Modern Technology on Global Warming. In Proceedings of the International Conference on “Technology and Local Wisdom”, Wonosobo, Indonesia, 6 April 2015. [Google Scholar]
  136. Sassi, O. L’impact du Changement Technique Endogene sur Les Politiques Climatiques. Ph.D. Thesis, Université Paris-Est, Paris, France, 2008. [Google Scholar]
  137. Solow, R.M. Growth Theory and After. Am. Econ. Rev. 1988, 78, 307–317. [Google Scholar]
  138. Clarke, L.; Weyant, J.; Birky, A. On the Sources of Technological Change: Assessing the Evidence. Energy Econ. 2006, 28, 579–595. [Google Scholar] [CrossRef]
  139. Le Déaut, M.J.Y. Innovation et Changement Climatique: L’Apport de l’Évaluation Scientifique et Technologique; Report, OPECST 3206. 2015. Available online: https://eptanetwork.org/images/documents/minutes/EPTA_Greenbook_final_FR.pdf (accessed on 26 July 2022).
  140. Bruno, B.; Virginie, S. Technologies Numériques, Information et Communication: Guide Sectoriel 2012 Sommaire. 2012. Ademe. p. 146. Available online: https://inis.iaea.org/collection/NCLCollectionStore/_Public/50/061/50061084.pdf (accessed on 1 December 2022).
  141. Pour, D.E.S.S.; Rapport, A. Les Technologies Et le Changement Climatique. Rapport de l’Académie des technologies. 2016, p. 77. Available online: https://academie-technologies-prod.s3.amazonaws.com/2016/04/21/12/45/33/406/Rapport_TCC_DEF.pdf (accessed on 1 December 2022).
  142. Liu, H.; Pan, K.; Xiang, C.; Ye, D.; Wang, H.; Gou, X. Mechanochemical Effect of Spontaneous Combustion of Sulfide Ore. Fuel 2022, 329, 125391. [Google Scholar] [CrossRef]
  143. Wang, F.; Yan, J. CO2 Storage and Geothermal Extraction Technology for Deep Coal Mine. Sustainability 2022, 14, 12322. [Google Scholar] [CrossRef]
  144. Azri, C.; Tili, A.; Serbaji, M.M.; Medhioub, K. Etude des Résidus de Combustion des Fuels Liquide et Solide et de Traitement Chimique du Phosphate Brut dans la Ville de Sfax (Tunisie). Pollut. Atmosphérique 2022, 44, 297–308. [Google Scholar] [CrossRef]
  145. Klein, N. Tout Peut Changer Capitalisme et Changement Climatique; Actes Sud: Arles, France, 2015. [Google Scholar]
  146. Boudreau-Trudel, B.; Nadeau, S.; Zaras, K.; Deschamps, I. Introduction of Innovative Equipment in Mining: Impact on Occupational Health and Safety. Open J. Saf. Sci. Technol. 2014, 4, 49–58. [Google Scholar] [CrossRef]
  147. Boudreau-Trudel, B. Impact et Facteurs Clés de l’introduction d’équipements Miniers Innovants: Le Cas d’une Mine Souterraine. Ph.D. Thesis, École de Technologie Supérieure, Montreal, QC, Canada, 2014. [Google Scholar]
  148. Boudreau-Trudel, B.; Nadeau, S.; Zaras, K.; Deschamps, I. Introduction of Innovative Equipment in Mining: Impact on Productivity. Am. J. Ind. Bus. Manag. 2014, 4, 31–39. [Google Scholar] [CrossRef]
  149. Bullock, R.L. Trends in Non-Coal Underground Mining Technology at the Close of the Millennium. In Mining in the New Millennium Challenges and Opportunities; CRC Press: Boca Raton, FL, USA, 2022; pp. 127–144. [Google Scholar]
  150. Planeta, S.; Paraszczak, J. Underground Metalliferous Mining in Canada: Methods and Costs. In Mining in the New Millennium Challenges and Opportunities; CRC Press: Boca Raton, FL, USA, 2020; pp. 106–116. [Google Scholar]
  151. Nielsen, K.; Gether, H. Innovation as a Contribution to Sustainable Development. A Status Assessment of the Mineral Industry. In Proceedings of the 1st International Conference on Advances in Mineral Resources Management and Environmental Geotechnology (AMIREG), Crete, Greece, 7–9 June 2004. [Google Scholar]
  152. Upstill, G.; Hall, P. Innovation in the Minerals Industry: Australia in a Global Context. Resour. Policy 2006, 31, 137–145. [Google Scholar] [CrossRef]
  153. Carnot, S. Réflexions Sur La Puissance Motrice Du Feu et Sur Les Machines Propres à Développer Cette Puissance. Ann. Sci. L’école Norm. Supérieure 1872, 1, 393–457. [Google Scholar] [CrossRef]
  154. Kalaydjian, F.; Cornot-Gandolphe, S. La Nouvelle Donne Du Charbon; Éditions Technip: Paris, France, 2008. [Google Scholar]
  155. Veiga, M.M.; Marshall, B.G. The Colombian Artisanal Mining Sector: Formalization Is a Heavy Burden. Extr. Ind. Soc. 2019, 6, 223–228. [Google Scholar] [CrossRef]
  156. Hilson, G. Artisanal mining, smallholder farming and livelihood diversification in rural Sub-Saharan Africa: An introduction. J. Int. Dev. 2011, 23, 1031–1041. [Google Scholar] [CrossRef]
Figure 1. Congo’s total equipment gas emissions. Source: World Bank.
Figure 1. Congo’s total equipment gas emissions. Source: World Bank.
Sustainability 15 01691 g001
Figure 2. Carbone emission by production. Source: World Bank.
Figure 2. Carbone emission by production. Source: World Bank.
Sustainability 15 01691 g002
Figure 3. Mineral Production 1960–1995. Source: Congo Mining.
Figure 3. Mineral Production 1960–1995. Source: Congo Mining.
Sustainability 15 01691 g003
Figure 4. Mineral Demand forecast 1980–2025.
Figure 4. Mineral Demand forecast 1980–2025.
Sustainability 15 01691 g004
Figure 5. The framework of the study.
Figure 5. The framework of the study.
Sustainability 15 01691 g005
Figure 6. Structural Model.
Figure 6. Structural Model.
Sustainability 15 01691 g006
Table 1. The four periods of the mining sector.
Table 1. The four periods of the mining sector.
Colonial PeriodMechanized but Small-Scale Mining Activity
1960–1980From independence to the fall of the Soviet bloc, a boom in the mining sector, both artisanal and industrial
1980–2004End of industrial operations, political unrest, little dynamism
2005–2025The new Mining Code of 2005 and the revival of mining
Source: Congo Mining.
Table 2. Main mineral imports by countries.
Table 2. Main mineral imports by countries.
CountriesTrade Value In (USD)PercentageProducts
China4684.2836.9Aluminum
United States2046.9517.0Aluminum
Germany793.656.6Aluminum
Spain707.235.9Aluminum
Ireland604.955.0Aluminum
China2857.6276.0Cobalt
Finland468.2412.4Cobalt
Zambia303.878.0Cobalt
Japan40,831.8932.5Copper
China40,266.9932.1Copper
Republic of Korea10,154.058.1Copper
Germany8712.766.9Copper
United States70,100.1922.9Diamonds
Belgium56,073.8318.3Diamonds
China, Hong Kong47,906.7015.9Diamonds
Israel33,025.4510.8Diamonds
China224,369.9762.3Iron
Japan46,049.6812.8Iron
Germany15,852.914.4Iron
Republic of Korea11,240.823.1Iron
China7486.0447.0Lead
Republic of Korea1791.2911.2Lead
Japan1409.438.8Lead
Germany1390.778.7Lead
Belgium1175.837.4Lead
China9347.3558.1Manganese
Japan1380.608.9Manganese
Norway1115.366.9Manganese
Republic of Korea718.584.5Manganese
Malaysia488.8840.7Tin
Thailand435.8138.3Tin
China195.4516.3Tin
United State1045.5219.7Titanium
China743.9614.0Titanium
Germany620.0511.7Titanium
Japan476.209.0Titanium
United State2479.3198.8Uranium
China19.930.8Uranium
France7.170.3Uranium
Source: Congo Mining.
Table 3. Demographic and social data.
Table 3. Demographic and social data.
Demographic and Social Information FrequencyPercentageCumulative
Gender
Female568 41.76% 41.76
Male79258.24%100.00
Total1360100.00
Age
18–25382.79%2.79
26–3031523.16%25.96
31–3939829.26%55.22
40–4847534.93%90.15
49–55916.69%96.84
56 and above
Total
43
1360
3.16%
100
100.00
Level of education
Primary50.37%6.25
Junior high805.88%5.88
Senior high14910.96%17.21
University
Total
1126
1360
82.79%
100.00
100.00
Occupation
Intern251.84%78.9
Government workers103776.25%76.25
Private workers
Total
298
1360
21.91%
100.00
100.00
Table 4. Profile of companies’ information and respondents.
Table 4. Profile of companies’ information and respondents.
Profile of Companies and RespondentsFrequencyPercentageCumulative
Names of mining companies in Congo
Others136086.8486.84
La société d’exploitation minière du Congo90.66%96.62
Mayoko251.84%91.32
Potasse Congo362.65%84.49
Zanaga251.84%93.16
Avina382.79%93.82
Mayoko
Total
46
1360
3.38%
100.00
100.00
The number of mining industries in the Congo
1–5543.97%3.97
6–1077657.06%61.03
11 and above
Total
530
1360
38.97%
100.00
100.00
I have worked in the mining sector for a period of
0–1 year533.90%3.90
2–5 years40129.49%33.38
6–8 years322.35%35.74
9–11 years72953.60%89.34
12 years and above
Total
145
1360
10.66%
100.00
100.00
I have worked in the mining industry as
A miner118186.84%86.84
Climate management manager362.65%89.49
Mine site coordinator251.84%91.32
Corporate organization manager251.84%93.16
Equipment manager382.79%96.62
Director90.66%93.82
Mining resource manager
Total
46
1360
3.38%
100.00
100.00
Number of people trained in machine risk analysis
1–529821.91%76.25
6–10251.84%78.9
None
Total
1037
1360
76.25%
100.00
100.00
Number of people trained in machine maintenance
1–577657.06%3.97
6–10543.97%61.03
None
Total
530
1360
38.97%
100.00
100.00
Global warming is about to happen
No 118186.84%86.84
Yes 362.65%89.49
Never 251.84%91.32
There is no global warming
No 568 41.76% 41.76
Yes 79258.24%100.00
Total1360100.00
Table 5. Construction of reliability and validity.
Table 5. Construction of reliability and validity.
Cronbach’s
Alpha
Rho_AComposite
Reliability
Average Variance
Extracted (AVE)
CARB0.8540.8720.8960.635
CLIM0.8230.8420.8760.589
EQ0.7520.8110.8400.569
IND0.8470.8700.8920.625
TECH0.8600.8830.8990.642
CARB = Carbone Emission, CLIM = Climate Change or Global Warming, EQ = Use of Equipment or Machines, IND = Natural resource demand, TECH = Technological trends.
Table 6. Discriminant validity.
Table 6. Discriminant validity.
CARBCLIMEQINDTECH
CARB0.797
CLIM0.2640.768
EQ0.1230.5680.754
IND0.2990.5530.6430.791
TECH0.2870.7260.5350.6900.801
CARB = Carbone Emission, CLIM = Climate Change or Global Warming, EQ = Use of Equipment or Machines, IND = Natural resource demand, TECH = Technological trends.
Table 7. Hypothesis Testing.
Table 7. Hypothesis Testing.
HypothesisPathsPath Coefficients (β)T StatisticsProbability ValuesStatus
H1TECH → EQ0.83594.8550.000Validated
H2TECH → IND 0.61325.3930.000Validated
H3TECH → CLIM0.77224.2370.000Validated
H4EQ → IND0.33113.5760.000Validated
H5EQ → CLIM 0.3059.3100.000Validated
H6CARB → CLIM0.0354.3160.000Validated
H7IND → CLIM0.1023.3710.001Validated
H = Hypothesis, CARB = Carbone Emission, CLIM = Climate Change or Global Warming, EQ = Use of Equipment or Machines, IND = Natural resource demand, TECH = Technological trends.
Table 8. Effect Size F2.
Table 8. Effect Size F2.
CLIMEQIND
CARB0.035
EQ0.271 0.331
IND0.102
TECH0.9360.8350.890
Table 9. Predictive Relevance.
Table 9. Predictive Relevance.
Q2
CLIM0.532
EQ0.371
IND0.500
Disclaimer/Publisher’s Note: The statements, opinions and data contained in all publications are solely those of the individual author(s) and contributor(s) and not of MDPI and/or the editor(s). MDPI and/or the editor(s) disclaim responsibility for any injury to people or property resulting from any ideas, methods, instructions or products referred to in the content.

Share and Cite

MDPI and ACS Style

Massonini Ngoma, R.G.T.; Abraham Mahanga Tsoni, C.G.; Meng, X.; Bashiru Danwana, S. The Impact of the Mining Equipment, Technological Trends, and Natural Resource Demand on Climate Change in Congo. Sustainability 2023, 15, 1691. https://doi.org/10.3390/su15021691

AMA Style

Massonini Ngoma RGT, Abraham Mahanga Tsoni CG, Meng X, Bashiru Danwana S. The Impact of the Mining Equipment, Technological Trends, and Natural Resource Demand on Climate Change in Congo. Sustainability. 2023; 15(2):1691. https://doi.org/10.3390/su15021691

Chicago/Turabian Style

Massonini Ngoma, Railh Gugus Tresor, Cety Gessica Abraham Mahanga Tsoni, Xiangrui Meng, and Sumaiya Bashiru Danwana. 2023. "The Impact of the Mining Equipment, Technological Trends, and Natural Resource Demand on Climate Change in Congo" Sustainability 15, no. 2: 1691. https://doi.org/10.3390/su15021691

APA Style

Massonini Ngoma, R. G. T., Abraham Mahanga Tsoni, C. G., Meng, X., & Bashiru Danwana, S. (2023). The Impact of the Mining Equipment, Technological Trends, and Natural Resource Demand on Climate Change in Congo. Sustainability, 15(2), 1691. https://doi.org/10.3390/su15021691

Note that from the first issue of 2016, this journal uses article numbers instead of page numbers. See further details here.

Article Metrics

Back to TopTop