Application of ISM to Identify the Contextual Relationships between the Sustainable Solutions Based on the Principles and Pillars of Industry 4.0: A Sustainability 4.0 Model for Law Offices
Abstract
:1. Introduction
2. Theoretical Background
2.1. Industry
2.2. Sustainability
- The consumption rate of renewable resources cannot exceed the recovery rate;
- The consumption rate of non-renewable resources should grow as much as the renewable substitutes use rate;
- The generation of waste only to the extent that it is absorbed by the environment without harming human health and other forms of life.
- SS1: Energy Saving—The reduction in energy consumption in processes [41,42,48]. Using Industry 4.0 enabling technologies can help law firms to save energy and improve their sustainability through process automation, mobility and teleworking, waste management, energy monitoring, intelligent and efficient lighting, and building green technology while assisting in the assessment and mitigation of environmental risks, which is critical to the long-term success of law firms [41,42,48].
- SS2: Environmental Conservation—Actions that use technological means to reduce the environmental impact caused by the services provided by the organization [41,42,44,46,48]. To promote environmental conservation, enabling technology can be used to manage electronic documents, video conferences, and virtual meetings, reducing the need for travel, automating processes, analyzing environmental data, and adopting intelligent lighting systems that automatically adjust lighting based on the presence and levels of natural light and track carbon emissions. Such actions can reduce potential negative impacts on the environment and the reputations of law firms [44,46].
- SS3: Business Transparency—Industry 4.0 technologies, such as artificial intelligence, Big Data, cloud computing, cybersecurity, and augmented reality, facilitate the organization’s transparency for both employees and customers, suppliers, and investors [41]. To achieve better transparency in law firm processes, Industry 4.0 enabling technologies are essential for electronic document management, blockchain for legal transactions, process automation, and online communication and collaboration. The actions listed not only improve office efficiency, but also demonstrate commitment to sustainable practices, which can be attractive to clients and investors aware of the importance of corporate responsibility [41].
- SS4: Increased Security—Use technologies such as cybersecurity to protect the company from the harmful invasion of software and hardware. With the heavy work being performed by machines, it generates more security for employees [41,43,45,48,49]. Industry 4.0 enabling technologies can contribute to increasing security in law firm processes by offering advanced data security technologies, ensuring the protection of confidential client information, continuously monitoring the firm’s IT systems for suspicious activity or anomalies, and managing access control. Increasing security in law firm processes helps to quantify legal, cyber, and environmental risks [48,49].
- SS5: Quality Improvement—The continuous improvement of the quality of services offered using technologies such as artificial intelligence, the Internet of Things, and machine learning [21,42,43]. Among the possible applications of Industry 4.0 enabling technologies to improve the quality of processes in law firms, it is possible to highlight task automation, legal data analysis, efficient case management, advanced communication, and collaboration. In addition to contributing to sustainability, such practices make office operations more efficient and eco-friendly [21,43].
- SS6: Service Customization—Technology that facilitates the adaptation of services to the needs of each client [47]. The use of Industry 4.0 enabling technologies to customize law firm services has been widespread with advanced analytics, AI for legal recommendations, personalized client portals, and legal chatbots and helps firms by making them more adapted to individual needs and customer information [47].
- SS7: Increased Service Delivery—The use of tools to increase the organization’s ability to satisfactorily meet customer demands [42]. Industry 4.0 technology allows enhanced service provision through the automation of repetitive tasks, efficient case management, the use of AI to review documents, and online customer service [42].
- SS8: Flexibility in Service Delivery—The margin of freedom for employees to serve customers, such as the use of technological tools to perform services remotely using, for example, artificial intelligence and cloud computing [27]. To promote flexibility in the provision of services in law firms, Industry 4.0 enabling technologies can assist with remote work and mobility, virtual communication, process automation, and access to electronic documents, allowing law firms to meet customers in a more agile and adaptable way [27].
- SS9: End of Waste—Using patterns, smart sensors, or cyber physics to reduce waste [25,27,28]. Some ways to reduce waste using Industry 4.0 enabling technologies are data analysis and business intelligence, electronic document management, process automation, and intelligent project management. Such actions minimize the waste of natural and financial resources and, at the same time, improve the quality of the service provided [25,28].
- SS10: Infrastructure—The facilities and adequate structure of the organization and transport environment required to serve the customer [40,48]. Industry 4.0 enabling technologies can significantly improve infrastructure and process management in law firms while also quantifying legal and cyber risks. Through the adoption of sustainable practices, offices can improve their energy efficiency, data security, and environmental responsibility [48].
- SSE11: Error Reduction—The use of technologies such as augmented reality, artificial intelligence, or smart sensors to reduce errors [41]. Errors can be reduced using Industry 4.0 enabling technologies in terms of automating repetitive tasks, using artificial intelligence for document review, digital workflow management, collaboration and communication tools, and legal risk analysis. Thus, offices can avoid strategic errors, guaranteeing the quality of the service provided [41].
- SS12: Cost Reduction—Using tools like machine learning, smart sensors, and augmented reality to reduce waste and lower costs [41,42,44]. The main actions taken to reduce process costs using Industry 4.0 enabling technologies are linked to task automation, electronic document management, digital process management, and artificial intelligence [42,44].
- SS13: Society 5.0—An optimized society that uses digital technologies, such as artificial intelligence, cloud computing, the Internet of Things, and cybersecurity [26]. Industry 4.0 enabling technologies can play a relevant role in the transition to an Industry 5.0 society to improve the quality of life and promote well-being in law firms, with actions aimed at enabling access to digital justice, mediation, and online conflict resolution; using AI for legal assistance; and transparency and public participation [26].
- SS14: Smart Services—Services that support the organization through technologies such as big data, cloud computing, or artificial intelligence for adequate decision-making, planning, and execution [21]. The provision of smart services in law firms can be driven using Industry 4.0 enabling technologies to analyze large volumes of legal data, identifying trends, legal precedents, and critical information to make informed strategic decisions, in virtual assistants and chatbots, in jurimetrics processes and automation of legal documents [21].
- SS15: Real-Time Diagnostics—Artificial intelligence, big data, and machine learning are tools for observing and correcting processes in real time [28]. Real-time diagnostics in law firms is conducted through advanced data analysis, AI decision-making, online case monitoring, and automation of routine tasks improve their ability to face constantly evolving challenges and satisfy customer expectations [28].
- SS16: Process Integration and Optimization—Tools such as the Internet of Things, smart sensors, augmented reality, and big data are used to maintain an efficient process with fewer errors and waste and better conditions for customer service [21,28]. The integration and optimization of processes in law firms can be carried out with the support of Industry 4.0 enabling technologies via the automation of repetitive tasks, electronic document management, case management systems, and the use of artificial intelligence to review legal documents, perform advanced legal research, and provide relevant insights for ongoing cases [21,28].
2.3. Interpretive Structural Modeling
- (a)
- Identify the studied factors;
- (b)
- Define the contextual relationships between the factors;
- (c)
- Develop the Structural Self-Interaction Matrix for the studied factors;
- (d)
- Develop the Binary Accessibility Matrix for the studied factors;
- (e)
- Check the transitivity of the Structural Self-Interaction Matrix;
- (f)
- Determine the partition levels of the Final Accessibility Matrix;
- (g)
- Build the diagram based on the Final Accessibility Matrix;
- (h)
- Conduct MICMAC analyses for the studied factors.
- If input (i, j) in the Structural Self-Interaction Matrix is rated V, then input (i, j) in the Initial Accessibility Matrix becomes 1, and input (j, i) in the Initial Accessibility Matrix becomes 0;
- If input (i, j) in the Structural Self-Interaction Matrix is rated A, then input (i, j) in the Initial Accessibility Matrix becomes 0, and input (j, i) in the Initial Accessibility Matrix becomes 1;
- If input (i, j) in the Structural Self-Interaction Matrix is rated X, then input (i, j) in the Initial Accessibility Matrix becomes 1, and input (j, i) in the Initial Accessibility Matrix becomes 1;
- If the input (i, j) in the Structural Self-Interaction Matrix is rated 0, then the input (i, j) in the Initial Accessibility Matrix becomes 0 and the input (j, i) in the Initial Accessibility Matrix becomes 0;
- The diagonal inputs in the Structural Self-Interaction Matrix are classified as 1.
- If the Sustainable Solution Saving Energy (1) is related to the Sustainable Solution Increased Security (2) (1R2);
- And the Sustainable Solution Increased Security (2) is related to the Sustainable Solution Environmental Conservation (3) (2R3);
- So, the Sustainable Solution of Energy Saving (1) is obligatorily related to the Sustainable Solution of Environmental Conservation (3) (1R3).
- Cluster I: These sustainable solutions are known as autonomous. They have weak power of direction and dependence.
- Cluster II: These are known as dependent sustainable solutions. They have a weak power of direction and a strong power of dependence. They are dependent on other sustainable solutions but do not influence, thus having little importance.
- Cluster III: They are known as linkage sustainable solutions. They have a strong power of direction and dependence, thus influencing other sustainable solutions; any change in them affects others, which makes them an unstable cluster.
- Cluster IV: They are classified as independent sustainable solutions. They have strong steering power and weak dependency power, visualized at the bottom of the organizational model. The ISM Hierarchy is important for organizational performance.
3. Materials and Methods
4. Results
5. Discussion
6. Conclusions
Author Contributions
Funding
Institutional Review Board Statement
Informed Consent Statement
Data Availability Statement
Conflicts of Interest
References
- Glavic, P.; Lukman, R. Review of sustainability terms and their definitions. J. Clean. Prod. 2007, 15, 1875–1885. [Google Scholar] [CrossRef]
- Elkington, J.; Rowlands, I.H. Cannibals with forks: The triple bottom line of 21st century business. Altern. J. 1999, 25, 42–43. [Google Scholar]
- Beier, G.; Niehoff, S.; Ziems, T.; Xue, B. Sustainability aspects of a digitalized industry–A comparative study from China and Germany. Int. J. Precis. Eng. Manuf. -Green Technol. 2017, 4, 227–234. [Google Scholar] [CrossRef]
- Da Rocha, A.B.T.; de Oliveira, K.B.; Espuny, M.; da Motta Reis, J.S.; Oliveira, O.J. Business transformation through sustainability based on Industry 4.0. Heliyon 2022, 8, e10015. [Google Scholar] [CrossRef]
- Brettel, M.; Friederichsen, N.; Keller, M.; Rosenberg, M. How virtualization, decentralization and network building change the manufacturing landscape: An Industry 4.0 Perspective. Int. J. Inf. Commun. Eng. 2014, 8, 37–44. [Google Scholar]
- Albrecht, K.; Sanvicente, A.Z. Revolução Nos Serviços: Como as Empresas Podem Revolucionar a Maneira de Tratar os Seus Clientes; Pioneira: São Paulo, Brasil, 1994; pp. 1–254. [Google Scholar]
- Khan, I.S.; Ahmad, M.O.; Majava, J. Industry 4.0 and sustainable development: A systematic mapping of triple bottom line, Circular Economy and Sustainable Business Models perspectives. J. Clean. Prod. 2021, 297, 126655. [Google Scholar] [CrossRef]
- Braccini, A.M.; Margherita, E.G. Exploring organizational sustainability of industry 4.0 under the triple bottom line: The case of a manufacturing company. Sustainability 2018, 11, 36. [Google Scholar] [CrossRef]
- IBGE. GDP Grows 1.0% in the Quarter, Driven by the Services Sector. 2022. Available online: https://agenciadenoticias.ibge.gov.br/en/agencia-news/2184-news-agency/news/33954-gdp-grows-1-0-in-first-quarter-leveraged-by-services-sector (accessed on 20 August 2022).
- Sales, R. 1o Censo da Advocacia Pernambucana; Recife, P.E., Ed.; Organizacão Ordem dos Advogados do Brasil, Seccional Pernambuco, Caixa de Assistência dos Advogados de Pernambuco: Brasilia, Brazil, 2021. [Google Scholar]
- Brazilian Institute of Geography and Statistics. Brazil in Summary, Rio de Janeiro: IBGE. 2022. Available online: https://www.ibge.gov.br/en/home-eng.html (accessed on 9 July 2023).
- Filgueiras, I.F.L.V.; Melo, F.J.C. Sustainability 4.0 in services: A systematic review of the literature. Benchmarking Int. J. 2023; 1–26, ahead-of-print. [Google Scholar]
- Franco, J.A.B.; Domingues, A.M.; de Almeida Africano, N.; Deus, R.M.; Battistelle, R.A.G. Sustainability in the Civil Construction Sector Supported by Industry 4.0 Technologies: Challenges and Opportunities. Infrastructures 2022, 7, 43. [Google Scholar] [CrossRef]
- Müller, J.M.; Kiel, D.; Voigt, K.I. What drives the implementation of Industry 4.0? The role of opportunities and challenges in the context of Sustainability. Sustainability 2018, 10, 247. [Google Scholar] [CrossRef]
- Tavares, M.C.; Azevedo, G. Contribution of Industry 4.0 Technologies to Social Responsibility and Sustainability. In Proceedings of the 2022 17th Iberian Conference on Information Systems and Technologies (CISTI), Madrid, Spain, 22–25 June 2022; pp. 1–6. [Google Scholar]
- Gomes, P.; Verçosa, L.; Melo, F.; Silva, V.; Filho, C.; Bezerra, B. Artificial Intelligence Based Methods for Business Processes: A Systematic Literature Review. Appl. Sci. 2022, 12, 2314. [Google Scholar] [CrossRef]
- Pernambuco. Estratégia de Ciência, Tecnologia e Inovação Para Pernambuco 2023-2027: Uma Política de CT&I Para o Desenvolvimento Sustentável do ESTADO; EDUPE: Pernambuco, Brazil, 2022; pp. 1–118. [Google Scholar]
- Kang, H.S.; Lee, J.Y.; Choi, S.; Kim, H.; Park, J.H.; Son, J.Y.; Kim, B.Y.; Noh, S.D. Smart manufacturing: Past research, present findings, and future directions. Int. J. Precis. Eng. Manuf. -Green Technol. 2016, 3, 111–128. [Google Scholar] [CrossRef]
- Nobre, G.C.; Tavares, E. Scientific literature analysis on big data and internet of things applications on circular economy: A bibliometric study. Scientometrics 2017, 111, 463–492. [Google Scholar] [CrossRef]
- Sony, M. Pros and cons of implementing Industry 4.0 for the organizations: A review and synthesis of evidence. Prod. Manuf. Res. 2020, 8, 244–272. [Google Scholar] [CrossRef]
- Krajčo, K.; Habánik, J.; Grenčíková, A. The impact of new technology on sustainable development. Eng. Econ. 2019, 30, 41–49. [Google Scholar] [CrossRef]
- Navickas, V.; Vojtovic, S.; Svazas, M. Biomass clusters influence on business competitiveness. Pol. J. Manag. Stud. 2017, 16, 188–197. [Google Scholar] [CrossRef]
- Pérez, J.L.J. As reservas naturais urbanas como materialização da agenda 2030 e da nova agenda urbana. Rev. Fac. Direito UERJ 2020, 37, 96–115. [Google Scholar] [CrossRef]
- Schaltegger, S.; Wagner, M. (Eds.) Managing the Business Case for Sustainability: The Integration of Social, Environmental and Economic Performance; Routledge: London, UK, 2017; pp. 1–108. [Google Scholar]
- Anokhina, M.E.; Maksimov, M.I.; Seredina, N.S. A Guide to Contemporary Strategic Analysis; Rusajns: Moskva, Russia, 2019; pp. 1–194. [Google Scholar]
- Sanches, B.C.; Carvalho, E.S.; Gomes, F.F.B. A Indústria 4.0 e suas contribuições à sustentabilidade. Rev. Eng. Tecnol. Apl. 2019, 2, 48–55. [Google Scholar] [CrossRef]
- Denicolai, S.; Zucchella, A.; Magnani, G. Internationalization, digitalization, and sustainability: Are SMEs ready? A survey on synergies and substituting effects among growth paths. Technol. Forecast. Soc. Chang. 2021, 166, 120650. [Google Scholar] [CrossRef]
- Palma, J.M.B.; Bueno, U.; Storolli, W.; Schiavuzzo, P.; Cesar, F.; Makiya, I. Os princípios da Indústria 4.0 e os impactos na sustentabilidade da cadeia de valor empresarial. In Proceedings of the 6th International Workshop–Advances in Cleaner Production, São Paulo, Brazil, 24–26 May 2017; pp. 1–8. [Google Scholar]
- Caterino, M.; Fera, M.; Macchiaroli, R.; Pham, D.T. Cloud remanufacturing: Remanufacturing enhanced through cloud technologies. J. Manuf. Syst. 2022, 64, 133–148. [Google Scholar] [CrossRef]
- Huang, Z.; Fey, M.; Liu, C.; Beysel, E.; Xu, X.; Brecher, C. Hybrid learning-based digital twin for manufacturing process: Modeling framework and implementation. Robot. Comput. -Integr. Manuf. 2023, 82, 102545. [Google Scholar] [CrossRef]
- Salvador, R.; Barros, M.V.; Freire, F.; Halog, A.; Piekarski, C.M.; Antonio, C. Circular economy strategies on business modelling: Identifying the greatest influences. J. Clean. Prod. 2021, 299, 126918. [Google Scholar] [CrossRef]
- Kaur, R.; Singh, R.; Gehlot, A.; Priyadarshi, N.; Twala, B. Marketing Strategies 4.0: Recent Trends and Technologies in Marketing. Sustainability 2022, 14, 16356. [Google Scholar] [CrossRef]
- Warke, V.; Kumar, S.; Bongale, A.; Kotecha, K. Sustainable development of smart manufacturing driven by the digital twin framework: A statistical analysis. Sustainability 2021, 13, 10139. [Google Scholar] [CrossRef]
- Atif, S.; Ahmed, S.; Wasim, M.; Zeb, B.; Pervez, Z.; Quinn, L. Towards a conceptual development of Industry 4.0, servitisation, and circular economy: A systematic literature review. Sustainability 2021, 13, 6501. [Google Scholar] [CrossRef]
- Shahin, M.; Chen, F.F.; Hosseinzadeh, A. Machine-based identification system via optical character recognition. Flex. Serv. Manuf. J. 2023, 4, 1–28. [Google Scholar] [CrossRef]
- Narayan, R.; Gehlot, A.; Singh, R.; Akram, S.V.; Priyadarshi, N.; Twala, B. Hospitality Feedback System 4.0: Digitalization of Feedback System with Integration of Industry 4.0 Enabling Technologies. Sustainability 2022, 14, 12158. [Google Scholar] [CrossRef]
- Wan, J.; Li, X.; Dai, H.N.; Kusiak, A.; Martinez-Garcia, M.; Li, D. Artificial-intelligence-driven customized manufacturing factory: Key technologies, applications, and challenges. Proc. IEEE 2020, 109, 377–398. [Google Scholar] [CrossRef]
- Sanchez-Londono, D.; Barbieri, G.; Garces, K. XWare: A Middleware for Smart Retrofitting in Maintenance. IFAC-Pap. 2022, 55, 109–114. [Google Scholar] [CrossRef]
- Lee, I. Service robots: A systematic literature review. Electronics 2021, 10, 2658. [Google Scholar] [CrossRef]
- Germano, A.X.D.S.; Mello, J.A.V.B.; Motta, W.H. Contribuição das tecnologias da indústria 4.0 para a sustentabilidade: Uma revisão sistemática. Palabra Clave 2021, 11, 142. [Google Scholar] [CrossRef]
- Maracajá, K.F.B.; de Oliveira, B.R.S. Indústria 4.0 e sustentabilidade: Um estudo de caso sobre o processo de reciclagem de paletes de uma grande empresa em Campina Grande-PB. Qual. Rev. Eletrônica 2020, 21, 1–22. [Google Scholar] [CrossRef]
- Felsberger, A.; Reiner, G. Sustainable industry 4.0 in production and operations management: A systematic literature review. Sustainability 2020, 12, 7982. [Google Scholar] [CrossRef]
- Paul, S.; Ali, S.M.; Hasan, M.A.; Paul, S.K.; Kabir, G. Critical success factors for supply chain sustainability in the wood industry: An integrated PCA-ISM model. Sustainability 2022, 14, 1863. [Google Scholar] [CrossRef]
- Gholami, H.; Bachok, M.F.; Saman, M.Z.M.; Streimikiene, D.; Sharif, S.; Zakuan, N. An ISM approach for the barrier analysis in implementing green campus operations: Towards higher education sustainability. Sustainability 2020, 12, 363. [Google Scholar] [CrossRef]
- Jangre, J.; Prasad, K.; Kaliyan, M.; Kumar, D.; Patel, D. Sustainability assessment of waste cooking oil-based biodiesel plant in developing economy based on F-DEMATEL and F-ISM approaches. Waste Manag. Res. 2022, 40, 1645–1659. [Google Scholar] [CrossRef] [PubMed]
- Gani, A.; Bhanot, N.; Talib, F.; Asjad, M. An integrated DEMATEL-MMDE-ISM approach for analyzing environmental sustainability indicators in MSMEs. Environ. Sci. Pollut. Res. 2022, 29, 2035–2051. [Google Scholar] [CrossRef]
- Chen, W.K.; Nalluri, V.; Lin, M.L.; Lin, C.T. Identifying decisive socio-political sustainability barriers in the supply chain of banking sector in India: Causality analysis using ISM and MICMAC. Mathematics 2021, 9, 240. [Google Scholar] [CrossRef]
- Farooq, M.; Rao, Z.U.R.; Shoaib, M. Analyzing the determinants of sustainability of China Pakistan Economic Corridor (CPEC) projects: An interpretive structural modelling (ISM) approach. Environ. Sci. Pollut. Res. 2023, 30, 12385–12401. [Google Scholar] [CrossRef]
- Vafadarnikjoo, A.; Ahmadi, H.B.; Hazen, B.T.; Liou, J.J. Understanding interdependencies among social sustainability evaluation criteria in an emerging economy. Sustainability 2020, 12, 1934–1955. [Google Scholar] [CrossRef]
- Chauhan, C.; Sharma, A.; Singh, A. A SAP-LAP linkages framework for integrating Industry 4.0 and circular economy. Benchmarking Int. J. 2021, 28, 1638–1664. [Google Scholar] [CrossRef]
- Warfield, J.W. Developing interconnected matrices in structural modeling. IEEE Trans. Syst. Man Cybern. 1974, 4, 81–87. [Google Scholar] [CrossRef]
- Melo, F.J.C.M.; Medeiros, D.D. Applying interpretive structural modeling to analyze the fundamental concepts of the management excellence model guided by the risk-based thinking of ISO 9001: 2015. Hum. Ecol. Risk Assess. Int. J. 2021, 27, 742–772. [Google Scholar] [CrossRef]
- Chauhan, A.S.; Badhotiya, G.K.; Soni, G.; Kumari, P. Investigating interdependencies of sustainable supplier selection criteria: An appraisal using ISM. J. Glob. Oper. Strat. Sourc. 2020, 13, 195–210. [Google Scholar] [CrossRef]
- Sreenivasan, A.; Ma, S.; Nedungadi, P.; Sreedharan, V.R.; Raman, R.R. Interpretive Structural Modeling: Research Trends, Linkages to Sustainable Development Goals, and Impact of COVID-19. Sustainability 2023, 15, 4195. [Google Scholar] [CrossRef]
- Alaboud, N.; Alshahrani, A. Adoption of Building Information Modelling in the Saudi Construction Industry: An Interpretive Structural Modelling. Sustainability 2023, 15, 6130. [Google Scholar] [CrossRef]
- Pandi, A.; Rajendra Sethupathi, P.V.; Jeyathilagar, D. The IEQMS model for augmenting quality in engineering institutions–an interpretive structural modelling approach. Total Qual. Manag. Bus. Excell. 2016, 27, 292–308. [Google Scholar] [CrossRef]
- Runtuk, J.K.; Ng, P.K.; Ooi, S.Y.; Purwanto, R.; Nur Chairat, A.S.; Ng, Y.J. Sustainable Growth for Small and Medium-Sized Enterprises: Interpretive Structural Modeling Approach. Sustainability 2023, 15, 4555. [Google Scholar] [CrossRef]
- Bashini, R.; Suresh, M. Modelling the ergonomics factors affecting the work system in hospital: An ISM approach. Int. J. Pure Appl. Math. 2018, 119, 183–198. [Google Scholar]
- Hussain, M.; Awasthi, A.; Tiwari, M.K. Interpretive structural modeling-analytic network process integrated framework for evaluating sustainable supply chain management alternatives. Appl. Math. Model. 2016, 40, 3671–3687. [Google Scholar] [CrossRef]
- Miguel, P.A.C. Metodologia de Pesquisa em Engenharia de Produção e Gestão de Operações; Elsevier: Rio de Janeiro, Brazil, 2018; pp. 1–189. [Google Scholar]


| Pillars of Industry 4.0 | References | Sustainable Solutions (SS) | Code | References |
|---|---|---|---|---|
| Advanced Robots Artificial intelligence | [29,30,31,32,33,34,35,36,37,38,39] | Energy Saving | SS1 | [27,40,41,42,43,44,45,46,47,48,49] |
| Environmental Conservation | SS2 | |||
| Big Data Analytics | Business Transparency | SS3 | ||
| Increased Security | SS4 | |||
| Cyber Security | Quality Improvement | SS5 | ||
| Service Customization | SS6 | |||
| Augmented Reality | Increased Service Delivery | SS7 | ||
| Flexibility in Service Delivery | SS8 | |||
| Cloud Computing | End Of Waste | SS9 | ||
| Infrastructure | SS10 | |||
| Internet of Things | Error Reduction | SS11 | ||
| Cost Reduction | SS12 | |||
| Machine Learning | Society 5.0 | SS13 | ||
| Smart Services | SS14 | |||
| Blockchain | Real-Time Diagnostics | SS15 | ||
| Process Integration and Optimization | SS16 |
| Symbol | Explanation | Representation |
|---|---|---|
| V | There is a relationship between the sustainable solution “i” and the sustainable solution “j” | i → j |
| A | There is a relationship between the sustainable solution “j” and the sustainable solution “i” | i ← j |
| X | There is a relationship in either direction, both from “i” to “j” and from “j” to “i” | i ↔ j |
| O | There is no relationship in either direction, both from “i” to “j” and from “j” to “i”. | i − j |
| j | SS1 | SS2 | SS3 | SS4 | SS5 | SS6 | SS7 | SS8 | SS9 | SS10 | SS11 | SS12 | SS13 | SS14 | SS15 | SS16 | |
|---|---|---|---|---|---|---|---|---|---|---|---|---|---|---|---|---|---|
| i | |||||||||||||||||
| SS1 | - | V | V | V | V | V | V | V | O | V | V | X | V | V | A | V | |
| SS2 | - | O | V | V | V | V | V | O | V | V | V | V | V | V | V | ||
| SS3 | - | A | A | O | A | O | O | O | A | O | O | A | O | O | |||
| SS4 | - | X | V | V | V | V | V | A | A | A | A | A | O | ||||
| SS5 | - | X | O | X | X | O | A | A | A | A | O | O | |||||
| SS6 | - | V | V | V | V | O | A | A | O | A | O | ||||||
| SS7 | - | O | O | A | O | A | A | A | A | O | |||||||
| SS8 | - | V | A | A | A | A | A | O | O | ||||||||
| SS9 | - | V | A | A | A | A | A | A | |||||||||
| SS10 | - | A | A | O | O | A | A | ||||||||||
| SS11 | - | A | X | V | A | A | |||||||||||
| SS12 | - | V | V | X | V | ||||||||||||
| SS13 | - | V | A | O | |||||||||||||
| SS14 | - | A | A | ||||||||||||||
| SS15 | - | A | |||||||||||||||
| SS16 | - | ||||||||||||||||
| j | SS1 | SS2 | SS3 | SS4 | SS5 | SS6 | SS7 | SS8 | SS9 | SS10 | SS11 | SS12 | SS13 | SS14 | SS15 | SS16 | |
|---|---|---|---|---|---|---|---|---|---|---|---|---|---|---|---|---|---|
| i | |||||||||||||||||
| SS1 | 1 | 1 | 1 | 1 | 1 | 1 | 1 | 1 | 0 | 1 | 1 | 1 | 1 | 1 | 0 | 1 | |
| SS2 | 0 | 1 | 0 | 1 | 1 | 1 | 1 | 1 | 0 | 1 | 1 | 1 | 1 | 1 | 1 | 1 | |
| SS3 | 0 | 0 | 1 | 0 | 0 | 0 | 0 | 0 | 0 | 0 | 0 | 0 | 0 | 0 | 0 | 0 | |
| SS4 | 0 | 0 | 1 | 1 | 1 | 1 | 1 | 1 | 1 | 1 | 0 | 0 | 0 | 0 | 0 | 0 | |
| SS5 | 0 | 0 | 1 | 1 | 1 | 1 | 0 | 1 | 1 | 0 | 0 | 0 | 0 | 0 | 0 | 0 | |
| SS6 | 0 | 0 | 0 | 0 | 1 | 1 | 1 | 1 | 1 | 0 | 0 | 0 | 0 | 0 | 0 | 0 | |
| SS7 | 0 | 0 | 1 | 0 | 0 | 0 | 1 | 0 | 0 | 0 | 0 | 0 | 0 | 0 | 0 | 0 | |
| SS8 | 0 | 0 | 0 | 0 | 1 | 0 | 0 | 1 | 1 | 0 | 0 | 0 | 0 | 0 | 0 | 0 | |
| SS9 | 0 | 0 | 0 | 0 | 1 | 0 | 0 | 0 | 0 | 1 | 1 | 0 | 0 | 0 | 0 | 0 | |
| SS10 | 0 | 0 | 0 | 0 | 0 | 0 | 1 | 1 | 0 | 1 | 0 | 0 | 0 | 0 | 0 | 0 | |
| SS11 | 0 | 0 | 1 | 1 | 1 | 0 | 0 | 1 | 1 | 1 | 1 | 0 | 1 | 1 | 0 | 0 | |
| SS12 | 1 | 0 | 0 | 1 | 1 | 1 | 1 | 1 | 1 | 1 | 1 | 1 | 1 | 1 | 1 | 1 | |
| SS13 | 0 | 0 | 0 | 1 | 1 | 1 | 1 | 1 | 1 | 0 | 1 | 0 | 1 | 1 | 0 | 0 | |
| SS14 | 0 | 0 | 1 | 1 | 1 | 0 | 1 | 1 | 1 | 0 | 0 | 0 | 0 | 1 | 0 | 0 | |
| SS15 | 1 | 0 | 0 | 1 | 0 | 1 | 1 | 0 | 1 | 1 | 1 | 1 | 1 | 1 | 1 | 0 | |
| SS16 | 0 | 0 | 0 | 0 | 0 | 0 | 0 | 0 | 1 | 1 | 1 | 0 | 0 | 1 | 1 | 1 | |
| j | SS1 | SS2 | SS3 | SS4 | SS5 | SS6 | SS7 | SS8 | SS9 | SS10 | SS11 | SS12 | SS13 | SS14 | SS15 | SS16 | |
|---|---|---|---|---|---|---|---|---|---|---|---|---|---|---|---|---|---|
| i | |||||||||||||||||
| SS1 | 1 | 1 | 1 | 1 | 1 | 1 | 1 | 1 | 1 * | 1 | 1 | 1 | 1 | 1 | 1 * | 1 | |
| SS2 | 1 * | 1 | 1 * | 1 | 1 | 1 | 1 | 1 | 1 * | 1 | 1 | 1 | 1 | 1 | 1 | 1 | |
| SS3 | 0 | 0 | 1 | 0 | 0 | 0 | 0 | 0 | 0 | 0 | 0 | 0 | 0 | 0 | 0 | 0 | |
| SS4 | 0 | 0 | 1 | 1 | 1 | 1 | 1 | 1 | 1 | 1 | 0 | 0 | 0 | 0 | 0 | 0 | |
| SS5 | 0 | 0 | 1 | 1 | 1 | 1 | 1 * | 1 | 1 | 1 * | 0 | 0 | 0 | 0 | 0 | 0 | |
| SS6 | 0 | 0 | 1 * | 1 * | 1 | 1 | 1 | 1 | 1 | 0 | 0 | 0 | 0 | 0 | 0 | 0 | |
| SS7 | 0 | 0 | 1 | 0 | 0 | 0 | 1 | 0 | 0 | 0 | 0 | 0 | 0 | 0 | 0 | 0 | |
| SS8 | 0 | 0 | 1 * | 1 * | 1 | 1 * | 1 * | 1 | 1 | 1 * | 0 | 0 | 0 | 0 | 0 | 0 | |
| SS9 | 0 | 0 | 1 * | 1 * | 1 | 1 * | 1 * | 1 * | 1 | 1 | 0 | 0 | 0 | 0 | 0 | 0 | |
| SS10 | 0 | 0 | 1 * | 1 * | 1 * | 1 * | 1 | 1 | 1 * | 1 | 0 | 0 | 0 | 0 | 0 | 0 | |
| SS11 | 0 | 0 | 1 | 1 | 1 | 1 * | 1 * | 1 | 1 | 1 | 1 | 0 | 1 | 1 | 0 | 0 | |
| SS12 | 1 | 1 * | 1 * | 1 | 1 | 1 | 1 | 1 | 1 | 1 | 1 | 1 | 1 | 1 | 1 | 1 | |
| SS13 | 0 | 0 | 1 * | 1 | 1 | 1 | 1 | 1 | 1 | 0 | 1 | 0 | 1 | 1 | 0 | 0 | |
| SS14 | 0 | 0 | 1 | 1 | 1 | 1 * | 1 | 1 | 1 | 1 * | 0 | 0 | 0 | 1 | 0 | 0 | |
| SS15 | 1 | 1 * | 1 * | 1 | 1 * | 1 | 1 | 1 * | 1 | 1 | 1 | 1 | 1 | 1 | 1 | 1 * | |
| SS16 | 1 * | 1 * | 1 * | 1 * | 1 * | 1 * | 1 * | 1 * | 1 | 1 | 1 | 1 * | 1 * | 1 | 1 | 1 | |
| j | SS1 | SS2 | SS3 | SS4 | SS5 | SS6 | SS7 | SS8 | SS9 | SS10 | SS11 | SS12 | SS13 | SS14 | SS15 | SS16 | Driving Power | |
|---|---|---|---|---|---|---|---|---|---|---|---|---|---|---|---|---|---|---|
| i | ||||||||||||||||||
| SS1 | 1 | 1 | 1 | 1 | 1 | 1 | 1 | 1 | 1 * | 1 | 1 | 1 | 1 | 1 | 1 * | 1 | 16 | |
| SS2 | 1 * | 1 | 1 * | 1 | 1 | 1 | 1 | 1 | 1 * | 1 | 1 | 1 | 1 | 1 | 1 | 1 | 16 | |
| SS3 | 0 | 0 | 1 | 0 | 0 | 0 | 0 | 0 | 0 | 0 | 0 | 0 | 0 | 0 | 0 | 0 | 1 | |
| SS4 | 0 | 0 | 1 | 1 | 1 | 1 | 1 | 1 | 1 | 1 | 0 | 0 | 0 | 0 | 0 | 0 | 8 | |
| SS5 | 0 | 0 | 1 | 1 | 1 | 1 | 1 * | 1 | 1 | 1 * | 0 | 0 | 0 | 0 | 0 | 0 | 8 | |
| SS6 | 0 | 0 | 1 * | 1 * | 1 | 1 | 1 | 1 | 1 | 0 | 0 | 0 | 0 | 0 | 0 | 0 | 8 | |
| SS7 | 0 | 0 | 1 | 0 | 0 | 0 | 1 | 0 | 0 | 0 | 0 | 0 | 0 | 0 | 0 | 0 | 2 | |
| SS8 | 0 | 0 | 1 * | 1 * | 1 | 1 * | 1 * | 1 | 1 | 1 * | 0 | 0 | 0 | 0 | 0 | 0 | 8 | |
| SS9 | 0 | 0 | 1 * | 1 * | 1 | 1 * | 1 * | 1 * | 1 | 1 | 0 | 0 | 0 | 0 | 0 | 0 | 8 | |
| SS10 | 0 | 0 | 1 * | 1 * | 1 * | 1 * | 1 | 1 | 1 * | 1 | 0 | 0 | 0 | 0 | 0 | 0 | 8 | |
| SS11 | 0 | 0 | 1 | 1 | 1 | 1 * | 1 * | 1 | 1 | 1 | 1 | 0 | 1 | 1 | 0 | 0 | 11 | |
| SS12 | 1 | 1 * | 1 * | 1 | 1 | 1 | 1 | 1 | 1 | 1 | 1 | 1 | 1 | 1 | 1 | 1 | 16 | |
| SS13 | 0 | 0 | 1 * | 1 | 1 | 1 | 1 | 1 | 1 | 0 | 1 | 0 | 1 | 1 | 0 | 0 | 11 | |
| SS14 | 0 | 0 | 1 | 1 | 1 | 1 * | 1 | 1 | 1 | 1 * | 0 | 0 | 0 | 1 | 0 | 0 | 9 | |
| SS15 | 1 | 1 * | 1 * | 1 | 1 * | 1 | 1 | 1 * | 1 | 1 | 1 | 1 | 1 | 1 | 1 | 1 * | 16 | |
| SS16 | 1 * | 1 * | 1 * | 1 * | 1 * | 1 * | 1 * | 1 * | 1 | 1 | 1 | 1 * | 1 * | 1 | 1 | 1 | 16 | |
| Dependence power | 5 | 5 | 16 | 14 | 14 | 14 | 15 | 14 | 14 | 14 | 7 | 5 | 7 | 8 | 5 | 5 | ||
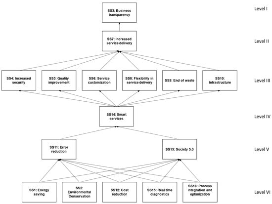
| Sustainable Solutions (SS) | Reachability Set | Antecedent Set | Intersection Set | Level |
|---|---|---|---|---|
| SS1 | 1, 2, 12, 15, 16 | 1, 2, 12, 15, 16 | 1, 2, 12, 15, 16 | 6 |
| SS2 | 1, 2, 12, 15, 16 | 1, 2, 12, 15, 16 | 1, 2, 12, 15, 16 | 6 |
| SS3 | 3 | 1, 2, 3, 4, 5, 6, 7, 8, 9, 10, 11, 12, 13, 14, 15, 16 | 3 | 1 |
| SS4 | 4, 5, 6, 8, 9, 10 | 1, 2, 4, 5, 6, 8, 9, 10, 11, 12, 13, 14, 15, 16 | 4, 5, 6, 8, 9, 10 | 3 |
| SS5 | 4, 5, 6, 8, 9, 10 | 1, 2, 4, 5, 6, 8, 9, 10, 11, 12, 13, 14, 15, 16 | 4, 5, 6, 8, 9, 10 | 3 |
| SS6 | 4, 5, 6, 8, 9, 10 | 1, 2, 4, 5, 6, 8, 9, 10, 11, 12, 13, 14, 15, 16 | 4, 5, 6, 8, 9, 10 | 3 |
| SS7 | 7 | 1, 2, 4, 5, 6, 7, 8, 9, 10, 11, 12, 13, 14, 15, 16 | 7 | 2 |
| SS8 | 4, 5, 6, 8, 9, 10 | 1, 2, 4, 5, 6, 8, 9, 10, 11, 12, 13, 14, 15, 16 | 4, 5, 6, 8, 9, 10 | 3 |
| SS9 | 4, 5, 6, 8, 9, 10 | 1, 2, 4, 5, 6, 8, 9, 10, 11, 12, 13, 14, 15, 16 | 4, 5, 6, 8, 9, 10 | 3 |
| SS10 | 4, 5, 6, 8, 9, 10 | 1, 2, 4, 5, 6, 8, 9, 10, 11, 12, 13, 14, 15, 16 | 4, 5, 6, 8, 9, 10 | 3 |
| SS11 | 11, 13 | 1, 2, 11, 12, 13, 15, 16 | 11, 13 | 5 |
| SS12 | 1, 2, 12, 15, 16 | 1, 2, 12, 15, 16 | 1, 2, 12, 15, 16 | 6 |
| SS13 | 11, 13 | 1, 2, 11, 12, 13, 15, 16 | 11, 13 | 5 |
| SS14 | 14 | 1, 2, 11, 12, 13, 14, 15, 16 | 14 | 4 |
| SS15 | 1, 2, 12, 15, 16 | 1, 2, 12, 15, 16 | 1, 2, 12, 15, 16 | 6 |
| SS16 | 1, 2, 12, 15, 16 | 1, 2, 12, 15, 16 | 1, 2, 12, 15, 16 | 6 |
Disclaimer/Publisher’s Note: The statements, opinions and data contained in all publications are solely those of the individual author(s) and contributor(s) and not of MDPI and/or the editor(s). MDPI and/or the editor(s) disclaim responsibility for any injury to people or property resulting from any ideas, methods, instructions or products referred to in the content. |
© 2023 by the authors. Licensee MDPI, Basel, Switzerland. This article is an open access article distributed under the terms and conditions of the Creative Commons Attribution (CC BY) license (https://creativecommons.org/licenses/by/4.0/).
Share and Cite
Santos, L.B.d.; Melo, F.J.C.d.; Guimaraes Junior, D.S.; Sobral, E.F.M.; Medeiros, D.D.d. Application of ISM to Identify the Contextual Relationships between the Sustainable Solutions Based on the Principles and Pillars of Industry 4.0: A Sustainability 4.0 Model for Law Offices. Sustainability 2023, 15, 14494. https://doi.org/10.3390/su151914494
Santos LBd, Melo FJCd, Guimaraes Junior DS, Sobral EFM, Medeiros DDd. Application of ISM to Identify the Contextual Relationships between the Sustainable Solutions Based on the Principles and Pillars of Industry 4.0: A Sustainability 4.0 Model for Law Offices. Sustainability. 2023; 15(19):14494. https://doi.org/10.3390/su151914494
Chicago/Turabian StyleSantos, Leandra Bezerra dos, Fagner José Coutinho de Melo, Djalma Silva Guimaraes Junior, Eryka Fernanda Miranda Sobral, and Denise Dumke de Medeiros. 2023. "Application of ISM to Identify the Contextual Relationships between the Sustainable Solutions Based on the Principles and Pillars of Industry 4.0: A Sustainability 4.0 Model for Law Offices" Sustainability 15, no. 19: 14494. https://doi.org/10.3390/su151914494
APA StyleSantos, L. B. d., Melo, F. J. C. d., Guimaraes Junior, D. S., Sobral, E. F. M., & Medeiros, D. D. d. (2023). Application of ISM to Identify the Contextual Relationships between the Sustainable Solutions Based on the Principles and Pillars of Industry 4.0: A Sustainability 4.0 Model for Law Offices. Sustainability, 15(19), 14494. https://doi.org/10.3390/su151914494

