Abstract
The development of Latin American cities has been characterised by disorderly expansion. This urbanisation looks set to continue, and, by 2050, there will be a considerable demand for resources, spaces, and food to survive in emerging societies. All this requires an increase in urban freight logistics operations. Although several stakeholders are involved, citizens tend to be overlooked when planners and decision makers look to solve the problems generated by freight operations. This research focuses on logistics activities and stakeholder perceptions in areas of high vehicular flow and commercial establishment density in the mid-sized Colombian city of Popayán. Drawing on the methods proposed in previous studies conducted in Latin American cities, this paper’s scientific value lies in its comprehensive approach, integration of quantitative and qualitative data, and application of PLS-SEM analysis. Its contribution to sustainable urban planning is evident through insights into optimising urban logistics, enhancing stakeholder engagement, promoting sustainable transport, and informing policy formulation. These aspects make the paper a valuable resource for researchers, policymakers, and urban planners seeking to create more sustainable and efficient urban logistics systems. The results show a correlation between commercial establishments’ locations and urban logistics operations. Overall, the research creates an ample scope for studying stakeholder perceptions and urban logistics in other mid-sized Latin American cities.
1. Introduction
In 1950, 33% of the world’s population was urban and 67% was rural. Since then, these percentages have almost been inverted: by 2050, 72% of Earth’s inhabitants are expected to be living in urban centres and just 28% in rural areas [1,2]. Latin America and the Caribbean is the developing region with the highest level of urbanisation. According to projections, between the years 2000 and 2025, the urban population will grow 1.5% higher than the total population rate year on year [3]. By 2050, 86% of Latin American inhabitants will reside in urban centres [4]. This prospect is not so remote from current settlement patterns in the region; at present, 82% of people dwell in urban sites [1,3]. However, the development process in Latin American cities has been marked by particularly chaotic and dispersed growth in ecologically vulnerable zones, a reduction in space for food production, and amplified inequalities in social and territorial respects [5].
In Colombia, approximately 85% of the national GDP is produced in urban centres [6]. This reveals a strong positive relationship between urbanisation and per capita income in the country’s regions. This speaks to the importance of mid-sized cities for Colombia’s future development and urban sustainability [7] insofar as urbanisation is most pronounced in settlements of this size.
One such example is Popayán, home to more than 80% of the current urban population of the Cauca Department, which continues to grow amid patterns of urbanisation, e-commerce, and the fragmentation of traditional supply chains. According to data from DANE [8], as of 2023, the city’s population density is equivalent to 49.97 inhabitants/km2 with a total population of 333,328 inhabitants; by 2050, this population is projected to rise by 23% (432,631 inhabitants) (Figure 1). As a result of the city’s urban development, in 2020 there were 29,297 registered vehicles; by 2021, this had increased by 44.2% (66,192). This affects mobility in the city [9] (Figure 2) as well as logistics operations, which depend on and compete within the limited and congested transportation systems and infrastructure [10].
Figure 1.
Popayán 2018–2050 population growth; own elaboration based on data from DANE [8].
Figure 2.
Vehicular congestion in the historic centre of Popayán.
In many Latin American cities, logistics operations must adapt to the road infrastructure characteristics and the restrictions of each urban area. Figure 2 shows the current conditions of logistics operations in the historic sector of the city due to the lack of dedicated areas for loading and unloading merchandise and the limitations of the road infrastructure. In particular, two types of activities are observed: operations carried out by commercial establishments, which opt to load and unload on the street, and the activities of transporters who, given the characteristics of the products sold by businesses in the area (such as household products, hardware, and furniture), must park and wait until they receive an order; that is, they work on demand. In addition, although urban freight vehicles constitute a small share of all road traffic, they generate many negative externalities, such as congestion on local streets and roads, infrastructure damage, pollution, greenhouse gases, and noise [10]. This context is similar to those of many Latin American cities, where a lack of control gives rise to such logistics practices.
To minimise the negative externalities of freight transport distribution, city logistics initiatives have been developed to coordinate the activities associated with freight operations in the city [11]. According to De Carvalho et al. [12], a logistics performance assessment system should provide information to assist stakeholders in decision making. Its process requires four steps: designing, facilitating, encouraging, and intensifying performance [12]. In designing performance, there are three types of related components: models, measures, and methods for measurement [13]. In this study, we propose a decision model and provide a structure to measure the overall urban freight logistics performance of a mid-sized Latin American city, and draw on existing urban parameters to propose improvements for freight distribution.
Popayán’s main logistical problems stem from a paucity of urban planning, a limited road infrastructure poorly equipped for modern multimodal transportation, a growing population, and limited citizen participation in the public policy process. Therefore, urban progress guided by well-established policies is required to improve distribution planning. Given the aforementioned opportunities and challenges, in the present study, we seek to analyse the logistics activities of two highly commercial zones in Popayán: Commune 4 (C4) and Commune 8 (C8). We consider stakeholders’ perceptions regarding urban logistics and focus on citizen participation, thus defining initiatives to minimise the negative externalities caused by freight operations while supporting the urban planning process of a sustainable, efficient, and competitive city.
Decision makers in mid-sized cities have tended to adopt the initiatives of megacities. However, such public policies have proven inefficient when it comes to today’s freight operations, increasing negative externalities in cities of these dimensions. Therefore, we propose a decision model that aims to provide a structure with which to analyse an urban freight system focused on the last-mile distribution of products sold in commercial establishments in a Latin American mid-sized city. Our research methodology will enable data collection and a logistics operations diagnosis based on three attributes: stakeholders’ perceptions, characteristics of commercial establishments, and urban parameters. The resultant model, with its measurement and structural sub-models, constitutes the scientific contribution of our research. We use surveys and the Km2 methodology to collect the perceptions of stakeholders (the actors involved in an urban logistic system: citizens, wholesalers, and retailers) on issues related to city logistics elements through surveys [11,12,14]. We then proceed with a first strategic and theoretical proposal for cargo distribution in Popayán’s commercial areas.
Most of the literature covering the relevant issues on urban logistics focuses on megacities and identifies key actors, but falls short when it comes to identifying citizens’ perceptions about urban freight transport systems and logistics operations [11] in mid-sized cities. As such, it is hoped that the findings presented in this paper can guide planners and decision makers in cities and urban areas interested in defining initiatives to address the issues generated by freight operations that consider the perceptions of the citizens served by the system [11,12,15]. Our research motivation is to enrich the literature on urban logistics and stakeholder participation in mid-sized cities by proposing a zonal categorisation that encompasses stakeholders’ perceptions. As a complement, the Km2 methodology with PLS-SEM data analysis allows us to present a decision model based on quantity data (obtained from the Km2 methodology) and validate a qualitative hypothesis related to stakeholders’ perceptions. Together, this constitutes a comprehensive approach to the city of Popayán’s urban freight system.
This paper contains five sections in addition to this introduction. Section 2 presents a review of the literature review covering issues related to urban logistics and stakeholders’ perceptions; Section 3 describes the methodology used to analyse the data, the experimental design, the data collection process, and the analysis techniques; Section 4 presents the hypotheses proposed for this study as well as the modelling results and analysis; and Section 5 sets out and discusses our findings before offering the chief conclusions.
2. Literature Review
Since the start of the 2010s, the urban logistics literature has witnessed a marked increase in the number of studies conducted and the diversity of topics discussed [16,17,18,19]. There is a current trend for published research related to sustainability, public policies, stakeholder involvement, last-mile optimisation, and e-commerce in urban freight logistics [20,21,22]. However, while urban logistics has received increased attention, the bulk of the research and innovation has been conducted in developed countries where the focus is on sustainability and optimisation. The freight transport landscape differs greatly in emerging markets and developing countries [11,16] where issues such as last-mile distribution and stakeholder participation converge. Although urban logistics would appear a sound basis for issues related to freight transport activities, its implementation in the developing world is hampered by two main factors. First, urban logistics are highly dynamic due to the interaction between multiple agents. Second, there is a lack of understanding of urban logistics problems and a lack of methods with which to address them [21]; this is particularly true in mid-sized cities, where initiatives are oriented towards vehicle restriction and optimising public space without taking into account freight operations.
It has been estimated that 28% to 75% of total supply chain costs occur in last-mile operations [23,24]. In this context, several researchers have studied and proposed improvements for logistics optimisation in last-mile distribution [25], while others have employed the Km2 methodology to characterise areas according to urban parameters for logistics improvement [10]. This method has made it possible to determine the best location for distribution points, seeking alternatives that contribute to improving the mobility of megacities [5]. Its application in the Americas is evident in megacities with high population density, large numbers of commercial establishments, and heavy vehicular flow. There have been several notable case studies. For Bogotá DC (Colombia), Merchán [26] characterised the unloading operations in an area with a high number of establishments, allowing the analysis of these operations and the proposal of improvements. For Quito (Ecuador), Chicaiza [27] proposed possible public policies for freight transportation based on the city’s urban parameters. For Lima (Peru), Chong [5] illustrated the importance of urban parameters in a public policy decision-making process oriented towards the optimisation of last-mile deliveries. For Córdoba (Argentina), Heckman [28] identified a clear relationship between the different commercial activities and their location, allowing for urban logistic analysis and the application of specific best practices that fit with freight operations. For Montevideo (Uruguay), Tanco [29] concluded that the choice of a multi-perspective study is desirable to address the complexity of loading processes. For São Paulo (Brazil), Yosizaki [30] showed that the use of GPS data can be key to an urban planning process. Finally, for Seattle (USA), Caplice [31] utilised the same form of data to locate cargo loading and unloading areas.
However, the impact of freight transport on mid-sized cities must also be measured. Thus, Orozco et al. [32] applied the Km2 methodology to Popayán (Colombia) in order to simulate loading and unloading strategies. This study helped to minimise negative externalities by proposing public policies [5,10], presenting simulation strategies (loading and unloading bays) [31], and showing stakeholder integration [28], leading to improvements in improving last-mile distribution in that city: specifically, an 8% improvement in loading and unloading zones (L/U zones) and a 16% reduction in negative externalities produced by urban freight transport.
Previous research has demonstrated the paucity of stakeholder participation in the urban planning process, while revealing how collaborative logistics development allows for the integration of all actors toward sustainability-oriented public policy formulation based on citizen participation. Thus, the present study supports previously published research on how stakeholders directly impact urban planning for urban freight transport, especially in the Latin American region [11,15,21]. A key context for the engagement of urban freight actors is stakeholder perception. De Oliveira et al. [33] analysed stakeholder perceptions of urban freight transport issues in Belo Horizonte (Brazil), including residents’ perceptions, and their results revealed divergent perceptions among stakeholders. For their part, local inhabitants perceived that freight transport and private cars contributed to congestion and noise pollution, and also concluded that restricting freight cargo traffic in the city centre could contribute to urban mobility [33]. Amaya et al. [34] assessed the perception of certain stakeholders (carriers, receivers, and residents) regarding sustainable urban freight policies in Barranquilla and Cartagena (Colombia). They found that residents indicated that off-street parking was the most effective freight transport policy [34].
A range of different perception analysis methods have been used, including multi-criteria techniques such as cluster analysis [35], multi-actor multi-criteria analysis (MAMCA) [36], and structural equation modelling (SEM) analysis [11,12]. The latter methodology allows for evaluating multivariate causal relationships [37]; its application to Latin American cities, such as Cartagena (Colombia) [11] and Brasilia (Brazil) [12], have aided the understanding of how stakeholders perceive freight and logistics operations in urban areas. Amaya et al. [11] analysed the relationship between infrastructure, negative externalities, and urban freight transport from the residents’ perspectives in three regions of Cartagena (Colombia). They concluded that the problems are heterogeneous, and that infrastructure perception influences insight into externalities [11].
In addition, the occurrence of extreme global events such as the COVID-19 pandemic, climate change, exceptional supply chain disruptions, and geopolitical conflicts have posed significant challenges to transportation systems [14,20]. Such phenomena can prompt behavioural changes that, if they persist, significantly alter mobility in cities. In this context, and given the importance of the city as a field of study, urban logistics research presents a unique opportunity to re-imagine urban transport systems towards sustainable mobility transitions [21]. This study seeks to influence public policy formulation by emphasising sustainability based on urban parameters and previous studies on Latin American cities.
3. Materials and Methods
The comprehensive method that we propose is intended to identify the challenges associated with the urban freight transport system in the city of Popayán. We defined the relevant variables from the perspective of the research: population density, retail density, and stakeholder perception. The research entailed three main phases (see Figure 3). Initially, we conducted a conceptualisation of the city studied. We then analysed the urban logistics freight system in each selected zone [5,10,31]. In the third instance, we collected and analysed stakeholders’ perceptions to identify indicators that guide decision-making processes as part of the urban logistics policies in Popayán.
Figure 3.
Research methodological structure.
Our methodology seeks to be as comprehensive as possible by taking into consideration the relevant aspects of the public policies planning process for freight transportation using the Km2 methodology, which allows the logistics practices of an urban area to be characterised. However, we also propose to use these quantitative data and validate a series of qualitative assumptions through PLS-SEM analysis, thus obtaining a broader and more robust overview of Popayán’s freight transportation system based on stakeholder perceptions.
Phase I: Conceptualisation
We selected the two commercial zones, C4 and C8, by compiling data from secondary sources, such as the Cauca Chamber of Commerce [32]. We also made our decision based on the studies by Fajardo [38] and Chará [39], who identified these as the areas of greatest vehicular traffic and public mobility. In C8, the flow is most evident in the direction of the La Esmeralda marketplace: one of the busiest sites in the city and a point of attraction for people from the city and the surrounding municipalities who go there to buy and sell agricultural products. In turn, C4 contains the city’s historic sector, where government buildings, private offices, higher education institutions, and goods and services retail premises are located, reflecting the city’s centralisation and its increase in vehicular flow and freight operations.
Phase II: Urban logistics analysis
During this phase, we used logistics indicators to represent and characterise the sectors and construct a logistics profile. After identifying the city’s two most commercial sectors, we collected the data using the method proposed by the MIT Megacity Logistics Lab to characterise 1 Km2 per city zone [5,10]. The main advantage of this method is that a large amount of information can be obtained through observation. It is therefore suited for use as an input for public policy proposals: in particular, to generate mobility, logistics, and urban planning strategies. Examples of previous application of the Km2 methodology in Latin American cities include Bogotá DC (Colombia) [27], Popayán (Colombia) [15], Quito (Ecuador), and Lima (Peru) [5]. The procedure comprises five information indicators to be collected during fieldwork: establishment inventory, road infrastructure, vehicular traffic volume, freight disruptions, and delivery operations in each sector (Figure 4).
Figure 4.
Stages of the Km2 methodology. Compiled by authors based on information from [40].
Phase III: Urban logistics stakeholder perceptions analysis
The involvement of actors in urban freight logistics is crucial in urban planning to achieve a sustainable city. Therefore, the collection and analysis of stakeholders’ perceptions about urban logistics operations in Popayán can be used as an opportunity to promote citizen participation by raising awareness of their importance to public policy processes that affect their daily activities [27,41]. This phase tests a series of assumptions related to infrastructure, negative externalities [11,12], public policies, and location. The resultant information is then compiled through the administration of surveys [11,12,14]. To construct the survey, we used cluster analysis based on the number of blocks per Km2, which allowed us to identify the block number in which to administer the survey. For its design, we drew on the studies of De Oliveira [15] for Brazil and Amaya [34] for Colombia, among other research.
The survey contained four stages to understand four urban parameters that compromise the logistics system in the two zones. In the first phase, the survey enquired about stakeholders’ demographic and socioeconomic circumstances (age, gender, occupation, family status, and income). It then explored their habitual means of transport. One of the questions sought to identify the extent of awareness about sustainability based on the use of non-motorised vehicles with low CO2 emissions, and about whether the respondents thought that the alterations to the road infrastructure had been effective.
The following three stages encompassed the PLS-SEM model variables, which were used to identify the logistics performance of the two study areas. In the second stage, the survey investigated people’s perceptions about the negative externalities, especially in terms of their impacts on mobility and the environment (five alternatives were presented). The third phase covered road infrastructure perceptions (five statements were deployed to determine whether the current infrastructure can support the actual demand for vehicles and logistics activities). Finally, the third stage proposed five public policy initiatives (based on the literature review and utilising a selection criteria according to the logistics needs identified in the Km2 methodology), as well as further initiatives already applied in different Latin American cities.
For the data analysis, we adopted a structural equation modelling (SEM) approach based on partial least squares (PLS), which is used to develop theories by maximising the variance of endogenous constructs [42]. This technique has several advantages: non-normal data distribution, complex model analysis, and formative indicator use [12]. There are two types of SEM models: a formative model and a reflective model. In this study, we use the latter, which directs arrows from the construct to the indicator variables, pointing out the assumption that the construct is the measurement cause (more precisely, the covariation) of the indicator variables. When using the PLS-SEM reflective model, it is necessary to follow a multi-stage process (see Figure 5) involving the evaluation of the external and internal models [37,43].
Figure 5.
Proposed PLS-SEM reflective modelling criteria. Compiled by authors based on the information and theoretical method from [37].
After stipulating the measurement and structural models, the next step was to run the PLS-SEM model [12]. In the first instance, this allowed us to assess whether the measurement model was reliable and valid. Assessing reflective measurement models involves evaluating the reliability of the measures on both an indicator level (indicator reliability) and a construct level (internal consistency reliability). Validity assessment focuses on each measure’s convergent validity using the average variance extracted (AVE) [37]. This exercise confirmed, at this stage, that the structural model accurately represented the relationships [37]. Moreover, we employed the heterotrait–monotrait (HTMT) ratio of correlations, which allows us to assess the discriminant validity of a reflectively measured construct’s discriminant validity in comparison with other construct measures in the same model [37].
The first indicator to analyse corresponded to the individual reliability of each item, and evaluated the loadings (λ, or loading), or simple correlations, between the indicators and their respective construct. Hair and Ringle [37] stated that λ ≥ 0.708 is acceptable. To ascertain the construct reliability, an analysis must be performed based on Cronbach’s alpha coefficient (CA) and the composite construct reliability (CR) as measures of internal consistency. For both indexes, 0.7 is accepted for modest reliability in the early stages of the research and 0.8 for basic research [12,37]. The AVE represents the proportion of the observed data in the variables and is explained by each latent variable within their respective groups of variables. The mean considers the variables to correlate positively with their latent variables [42]. According to Fornell [44], the values of the AVE must be greater than 0.5. The following criteria correspond to the heterotrait–monotrait ratio (HTMT) of correlations to assess discriminant validity. Hair and Ringle [37] proposed a threshold value of 0.90 for the structural model. Finally, collinearity must be measured to calculate the variance values of the inflation factor (VIF). VIF values above 5 are indicative of probable inter-predictor collinearity problems [43].
The third stage consisted of the structural model evaluation. The explained variance value is used to determine whether the dispersion measure of the endogenous variable is explained by the constructs that predict it; R2 is representative of this variance [37]. R2 values of 0.75, 0.50, and 0.25 are considered substantial, moderate, and weak, respectively [37]. However, R2 values must be interpreted in the context of the model and its complexity. Excessive R2 values indicate that the model overfits the data [37]. The global fit index (GoF) must also be calculated to determine the model fit. This index is obtained by multiplying the square root of the average AVE by the square root of the average R2 [37]. According to Ramirez et al. [43], for the reliability and fit of the model to be checked, the GoF must be ≥ 0.5. Subsequently, the hypotheses must be tested by examining the path coefficient (β) and Bootstrapping analysis.
As Hair and Ringle [37] noted, the coefficient allows us to ascertain whether the predictor variables contribute to the explained variance of the endogenous variable. The β value represents the standardised regression weights. The β ≥ 0.2 are considered significant, although ideally, β ≥ 0.3 are expected [12,45]. The bootstrapping analysis allows for examination of the stability of the estimates offered by the PLS analysis [46]. This analysis considers the research data as a population through a resampling procedure. Bootstrapping calculation requires two values: samples corresponding to the number of subsamples (according to Hair and Ringle [37], 10,000 should be used), and cases corresponding to the number of the sample. The evaluation model recommended in the literature involves calculating the two-tailed Student’s t-distribution with n-1 degrees of freedom, where n is the number of subsamples in which significance levels of α < 0.005, α < 0.01, and α < 0.00 are applied. The bootstrapping results should be compared with Student’s t-value; this allows it to be stated that there is a causal relationship between two latent variables of the model if the β value between them is greater than or equal to 0.2 and is also statistically significant [37,43].
Having conducted this procedure, we discuss the results and propose solutions to optimise the efficiency of goods delivery and reduce the negative externalities in the study areas. In so doing, we hope to support the city’s urban planning process by considering citizen participation as a basis for urban freight policies and a sustainable competitive city.
4. Results
4.1. Phase I: Conceptualisation
Popayán is the capital of the department of Cauca in Colombia. It has a territorial expanse of 512 km2, and approximately 89% of its population resides in the urban area [9]. The city is a midway point in the flow of goods in and out of southwestern Colombia to and from South America, which means it is strategically located in logistical terms. The city’s economy is concentrated in the trade and services sector (83.2%) [7]. In this phase, we identified the areas with the highest density of commercial establishments and the largest vehicular flows: C4 (historic sector) and C8 (commercial sector). These areas have a total of 11,155 households and an estimated population of 61,312 inhabitants, with a population density of 12.3 inhabitants/Km2 in C4 and 20.7 inhabitants/Km2 in C8. The study therefore focuses on these two areas. The study areas’ characteristics are presented in Table 1.
Table 1.
Characteristics of the study areas. Compiled by authors based on information from [7,8].
4.2. Phase II: Urban Logistics Analysis
In this phase, we applied the Km2 methodology to select two representative sub-areas based on retail density, population, and vehicular traffic [5,10,28]. Figure 6 provides an overview of the two resultant sub-areas. The black shaded box is the studied areas and the red circle is the most density block in Popayán downtown. The data were collected in January–April 2023.
Figure 6.
Km2 areas analysed in Popayán: (a) C8; (b) C4.
The results show that the city presents serious problems with vehicular congestion and disruption caused by the loading and unloading (L/U) of goods. A total of 1817 and 1209 commercial establishments were identified in C4 and C8, respectively (see Figure 7). The predominant types of business are nano-stores, grocery stores, and convenience stores. However, only 20% of them have L/U areas. This is a major cause of negative externalities in the study areas, in that transporters and retailers adopt inadequate measures for logistics operations, such as inappropriate use of public space. In other words, the city’s infrastructure is being adapted without considering its implications on the freight logistics system.
Figure 7.
Commercial establishments’ density by Km2.
On average, 90% of the city’s streets are unidirectional. Only 67% have adequate signage, and there is a lack of bicycle lanes (some exist in C8, but they have been blocked by informal trade). In addition, the hours of greatest traffic—and vehicular congestion—in each area are from 7 am to 5 pm. These also tend to be the hours with the highest level of logistics operations (Figure 8). This is reflected in the causes of disruption: L/U operations are the most prevalent in both areas (40%). In C4, inconveniences most often take the form of stopping buses (42%), while in C8, reckless manoeuvres by drivers is the main nuisance. Finally, 139 L/U operations were identified; in C4, the procedure is usually carried out by vans, which often block lanes to do so. This information, which constitutes the logistics profile of the two study areas, points towards several challenges associated with planning urban freight policies that are suited to the areas’ characteristics.
Figure 8.
Vehicular flow from 8 a.m.–5 p.m.
4.3. Phase III: Urban Logistics Stakeholder Perception Analysis
To add value to the logistics profiles of C4 and C8 that we obtained using the Km2 studied information, we complemented this methodology with stakeholder insights on freight policies. This is because citizen culture ought to be a fundamental factor in urban planning, as a collaborative approach is necessary to achieve sustainable urban logistics. We collected these perceptions through surveys in the study areas, prioritising the perceptions of merchants and citizens. Table 2 presents the urban indicators that we considered: namely, the main causes of negative externalities (E1), road infrastructure (E2) considerations in relation to freight operations, and the series of urban logistics initiatives (E3) proposed based on the case studies of Latin American cities. This informed our decision model aimed at improving the city logistics operations efficiency.
Table 2.
Urban perception indicators.
In total, 134 surveys were completed: 74 surveys in C4 and 60 in C8. The data indicates that 43% of the surveyed individuals fell within the 18–30 age range, 36% were between 31 and 50 years old, and the remaining 21% were over 50. The percentage of respondents that were male was 52%, while 48% were female. It is important to note that although the sample is of a considerable size, it is not representative of the entire city population as it was collected in two areas with significant freight activity [34]. Nonetheless, our analysis yields significant and useful findings that are representative of the locations surveyed, as discussed in the following sections.
We used a 5-level Likert scale to determine the extent of agreement or disagreement with the series of statements and proposals put to the respondents. Figure 9 shows that 93% of the surveyed citizens are aware of the importance of L/U areas to the city (P10), and that 90% think that urban mobility problems are due to vehicular traffic congestion (P1). When it comes to public policy, 89% of the respondents agree with the notion of night-time (Q11) loading and unloading of goods to improve mobility and optimise logistics operations in the city. In addition, 70% of respondents felt that this initiative must consider safety, freight cost, and the social and economic implications: i.e., there must be agreement between all stakeholders for the initiative to be a fair initiative. The impact of night-time L/U can also be positive for sustainability by reducing freight movement in urban areas. This proposal is worthy of comparison, in terms of road infrastructure and commercial establishment size, with Latin American cities that have already implemented similar measures in their historic centres.
Figure 9.
Survey results.
Drawing on the urban freight logistics perceptions and the results obtained from the characterisation of the Km2 methodology, we created a PLS-SEM model to test the correlation between the indicators proposed in Table 2 and to suggest a decision model for the formulation of public policies in a mid-sized Latin American city. Notice that we use the PLS, which allows the definition of the latent variables (LV) that are indirectly measured from the variables observed as the accounting for the latter measurement error [12].
In this section, we present the final PLS-SEM model, which contains both the measurement model and the regression results (Figure 10). First, we proposed the measurement model and tested for the three urban freight logistics system parameters: road infrastructure, negative externalities, and urban logistics policy initiatives. Then, we ran the PLS-SEM model. The conceptual model (Figure 10), which presents the relationships between the latent variables, allowed us to test and validate the hypotheses outlined below. Using this series of assumptions, we sought to test the main perceptions of the stakeholders in order to support the urban planning process vis-a-vis the current freight system in Popayán. We used the PLS-SEM model to test the four hypotheses that establish the relationships between the latent constructs. We expect these to be important in explaining the stakeholders’ perceptions of the freight logistic system. The hypotheses we tested are as follows:
H1.
Perceptions of urban freight logistics policies are negatively influenced by the negative externalities of urban freight operations.
H2.
Infrastructure perceptions positively influence the formulation of public policies in urban logistics planning.
H3.
Infrastructure perceptions are negatively associated with the negative externalities produced by urban freight operations.
H4.
Infrastructure perceptions, negative externalities, and urban logistics public policies vary depending on location.
H4a.
Infrastructure perceptions vary depending on location.
H4b.
Perceptions of negative externalities influence their location.
H4c.
Perceptions of urban logistics public policies change depending on location.
Figure 10.
Research conceptual model.
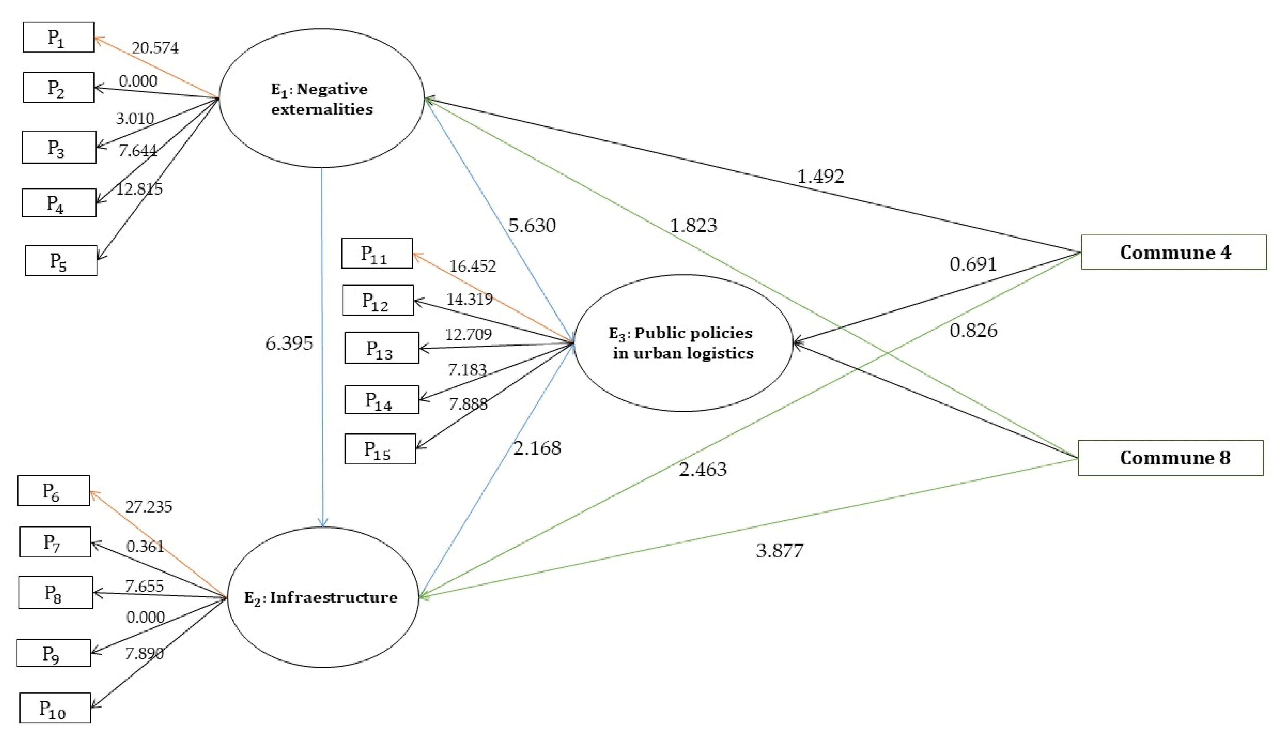
We used SmartPLS 4.0® software for the structural equation modelling (SEM) procedure, which also employs the partial least squares (PLS) path modelling method [12,46]. Figure 11 shows the PLS-SEM final reflective model. The results indicate that most of the loadings/weights of the latent variables indicators are greater than 0.7 (λ > 0.7), so individual reliability is accepted. The Cronbach’s alpha coefficient values (α) vary concerning each latent variable; the public policies variable (E3) presents an acceptable level of reliability (0.81) in line with the literature [37]. Moreover, the internal consistencies analysis (AVE) is greater than the 0.5 recommended by the literature [37]. A GoF fit index of 0.599 is obtained, which exceeds the required threshold. In the PLS phase, a VIF criteria index was achieved with VIF < 3, which denotes good collinearity between the variables [37], the path coefficients values (β), and the statistical significance value obtained through bootstrapping (we use α: 95%). Based on the statistical criteria of the t-value and p-value (1-α: 0.05), the results mean that the proposed hypotheses can be accepted: the latent construct p-value results are (H1 = 0.548 > 0.05), (H2 = 0.201 > 0.05), and (H3 = 0.478 > 0.05). The PLS final model (see Figure 11) shows the relationship between the latent variables and items, testing the hypotheses H1, H2, H3, and H4a; H4c. This PLS-SEM model allows for decision making with a 95% confidence level giving the data variation, showing that the negative externalities affect the road infrastructure in the two study areas. This enables the proposal of improvement initiatives to optimise the public space, minimise the negative externalities, and make decisions according to the characteristics of C4 and C8 in Popayán.
Figure 11.
PLS-SEM model; t-value statistic evaluation criteria.
Finally, the PLS-SEM model reveals that congestion [P1] causes negative externalities (E1) and that these directly impact the road infrastructure (E2), as reflected by the inadequacy of the road infrastructure [P6]. Likewise, both negative externalities (E1) and infrastructure (E2) influence the urban logistics policy planning process (E3). For the case study, the initiative with the highest level of acceptance corresponds to night-time cargo loading and unloading operations [P11] (Figure 11). Moreover, the perceptions that we collected in a mid-sized city in a developing nation attest to the effects of urban freight transportation on the daily activities of stakeholders [11].
This decision model can support decision makers in the urban logistics freight planning process by offering valuable insights into stakeholder perception, the conditions of the city’s commercial establishments, the type of negative externalities, road infrastructure conditions, and the possible public policies to implement to help achieve a more sustainable, participatory, and competitive city.
5. Discussion
Urban freight logistics issues are difficult to address and require a deep understanding of the stakeholders affected by freight distribution in urban areas [11]. This study sheds light on citizens’ perceptions of urban freight logistics in a mid-sized Latin American city. It confirms the importance of decision makers considering the involvement of citizens in freight planning [34]. Prior research has been conducted in Latin American cities with a view to improving logistics practices, urban planning, and supply chain optimisation. However, recent global events have exposed the volatility of urban planning in little-studied spheres, such as stakeholders’ perceptions and sustainable initiatives in mid-sized cities, reinforcing the need for collaborative planning to improve logistics conditions in the Latin American region.
Popayán, like many mid-sized Latin American cities, has a high population growth rate reflected in an increasing population density (16,905 inhabitants/km2). Likewise, the city’s economic activities are concentrated in the trade and services sector (83.2% of value added), and this is reflected in the increase in commercial establishments in the city—particularly in C4 and C8. This trend is making ever-greater demands on the city’s logistics operations, which are limited by a road infrastructure that is inadequate for modern multimodal transportation.
In this context, the present study research analysed the logistics operations in the city of Popayán through an exploratory research approach. Two methodologies were integrated, which allowed us to analyse logistics practices in C4 and C8 based on the characteristics of the commercial, regulations, vehicular traffic congestion, freight disruptions, and stakeholders’ perceptions in the two areas with a focus on citizen participation in the planning of urban freight transportation public policies. We observed that the predominant type of commercial establishments is nano-stores (87%). These businesses present a high level of informality, posing great challenges in terms of public space use and L/U activities. However, only 20% of these businesses in Popayán have L/U zones, causing high levels of disruption to both freight operations and mobility.
As regards the infrastructure characteristics, Popayán is a colonial city that in recent years has undergone disorderly growth. This kind of urban archetype is particularly vulnerable to contemporary freight transportation, i.e., there is an opportunity to propose the use of non-motorised vehicles for the distribution of merchandise and mobility in the city, to adopt sustainable ecological mobility strategies suited to the current infrastructure conditions, and to explore optimal locations for last-mile logistics hubs to deliver merchandise using non-motorised vehicles.
Thus, citizens who participated in the survey recognised the importance of their involvement when interacting directly or indirectly with freight activities. As noted by Amaya et al. [11,34], stakeholders’ perceptions are an expression of the freight movement impacts on their daily activities and could be used by decision makers to maximise the potential for public policy implementation about the leading actor’s perceptions in the urban system. Therefore, by considering the insights of citizens, new points of view and solutions to mobility and freight problems can be obtained, since these stakeholders are among the most affected by each zone’s cargo operations.
The results of our PLS-SEM model show that urban indicators are the most important factor for good urban freight logistics planning, followed by stakeholder collaboration. This corroborates the findings to avoid inadequate logistics initiatives and to observe plurality, rationality, and relevant stakeholders strategies; the search for combined solutions is an important condition for good city logistics [11,12,14,50,51]. At the indicator level, most contribute to the endogenous reliability construct to correlate positively even though the PLS-SEM model limitations result from the sample size.
Based on the PLS-SEM model results, it is possible to confirm that stakeholder perception of urban freight transport public policies is negatively influenced by the freight operations’ negative externalities (H1). In turn, infrastructure perception positively influences urban logistics public policy formulation (H2). However, road infrastructure is negatively associated with the negative externalities caused by urban freight operations (H3). This value correlates with the perception by location: in C4, infrastructure is negatively associated with the activities associated with urban freight transport, possibly because of the small space available for these operations and the lack of dedicated areas; in C8, negative externalities are perceived as negatively influencing L/U operations. In addition, we verified that the infrastructure is limited for urban freight transport.
This information will allow a focus on sustainable public policies given the current conditions of Popayán. This might include, in the medium and long term, simulating, validating, and executing initiatives geared toward sustainable logistics practices, such as the use of environmentally friendly non-motorised vehicles in the last-mile distribution of merchandise, load-sharing strategies, and a restructuring of the urban freight logistics system with a view to optimising public space, minimising negative externalities, and maximising sustainable urban freight logistics [52,53,54]. In so doing, progress can be made in the integration of stakeholders into collaborative planning oriented towards a sustainable, competitive, and efficient city.
6. Conclusions
This research sought to learn about logistics activities in the city of Popayán based on stakeholders’ perceptions about urban freight operations, and to characterise the logistics profiles of two highly commercial areas: C4 and C8. The objective was to analyse the relationship between infrastructure, negative externalities, and urban logistics public policies. We aimed to validate four hypotheses that we tested following a partial least square structural equation modelling (PLS-SEM) approach. The main contribution of the study is to lay the foundations for sustainable public policies that can have a positive impact on logistics conditions in a mid-sized Latin American city by confirming the importance that decision makers should place on stakeholder participation in the urban planning process.
The logistics profiles of the two study areas allowed us to identify 1209 commercial establishments in C8 and 1817 in C4 (i.e., 33.46% more than C8), of which retail stores predominated as approximately 87% of the total. Similarly, a lack of freight transportation signage was evident in the 1201 streets present in these two square kilometres of study. On average, only 29% have adequate vehicular and pedestrian traffic signs; i.e., 71% do not comply with these requirements, which is proportional to the increasing levels of disruption and accidents caused by logistics operations and vehicular traffic in the city. The survey results show that traffic congestion (87%) is the most important cause of negative externalities. Likewise, 93% of citizens think the city needs L/U zones. As to public policies, 89% of respondents agree with the idea of night-time hours for L/U to improve mobility and optimise freight logistics operations in the city.
This study sought to analyse and evaluate Popayán logistic operations in C4 and C8. It is the first research of this type using PLS-SEM to be conducted in the city. The results of our analysis attest to the research model’s good predictive capacity. The findings also confirmed the relationship between negative externalities and infrastructure in the planning process for urban freight public policies. The initiative with the highest level of acceptance was [P11], referring to overnight L/U operations. The findings also validate the difference in perceptions by location, in that respondents in C4 place greater importance on public policies oriented toward infrastructure, whereas those in C8 felt that planning should prioritise externalities related to road infrastructure. In other words, logistics optimisation initiatives should consider local characteristics according to the predominant negative externalities type caused by freight activities in each area.
This research does have certain limitations. First, the study areas only span a portion of the city, with economic activities limited to that zone. Therefore, it is advisable to carefully consider this before directly applying the findings to different urban areas [11]. Second, the Km2 methodology is limited by the city’s recent economic and social changes, given the need to ensure an up-to-date time interval of no more than 12 months. Third, although the sample is representative of the studied area, it does not represent the entire city’s population. The sample includes only freight activities such as deliveries, L/U operations, and stakeholder interactions. Fourth, to ensure collaborative and sustainable logistics in the city, future research must involve more stakeholders to support the decision-making process. Finally, it would be of interest to apply the PLS-SEM model to more mid-sized Latin American cities and to compare the results with those presented here in order to strengthen the evidence and bolster the literature on stakeholder participation within urban areas.
Author Contributions
Conceptualization, J.G.-P., N.P.R. and M.C.; Methodology, J.G.-P. and M.C.; Validation, J.G.-P. and A.L.; Investigation, N.P.R., M.C. and A.L.; Writing—original draft, J.G.-P.; Visualization, A.L.; Supervision, N.P.R. and M.C. All authors have read and agreed to the published version of the manuscript.
Funding
The APC was funded by Universidad del Pacifico, Corporación Universitaria de Comfacauca–Unicomfacauca, and Centro de Investigación de la Universidad del Pacífico (CIUP), VRI 2023.
Conflicts of Interest
The authors declare no conflict of interest.
References
- United Nations World Populati on Prospects—Population Division—United Nations. Available online: https://population.un.org/wpp/ (accessed on 5 May 2023).
- Ritchie, H.; Roser, M. Urbanization. Our World Data 2018. Available online: https://ourworldindata.org/urbanization/ (accessed on 5 May 2023).
- Gonzalez-Calderon, C.A.; Posada-Henao, J.J.; Granada-Muñoz, C.A.; Moreno-Palacio, D.P.; Arcila-Mena, G. Cargo Bicycles as an Alternative to Make Sustainable Last-Mile Deliveries in Medellin, Colombia. Case Stud. Transp. Policy 2022, 10, 1172–1187. [Google Scholar] [CrossRef]
- Wilmsmeier, G.; Johansson, L.; Jallow, D. The Complex Urban Freight Puzzle. 2015. Available online: https://hdl.handle.net/11362/38960 (accessed on 5 May 2023).
- Castillo, J.C.; Goicochea, E.; Chong, M.; Rodriguez, M. Inmegacity Characterization: Trends and Realities. Manag. Res. J. Iberoam. Acad. Manag. 2019, 17, 187–204. [Google Scholar] [CrossRef]
- World Bank Urban Development Overview. Available online: https://www.worldbank.org/en/topic/urbandevelopment/overview (accessed on 5 May 2023).
- Findeter Diagnóstico Técnico. Available online: https://pot-popayan-alcaldiapopayan.hub.arcgis.com/datasets/2bb20d4301a349a3a5ab2aaf4937dfc1 (accessed on 5 May 2023).
- DANE Proyecciones de Población. Available online: https://www.dane.gov.co/index.php/estadisticas-por-tema/demografia-y-poblacion/proyecciones-de-poblacion (accessed on 5 May 2023).
- Alcaldía de Popayán Plan de Ordenamiento Territorial. Available online: https://www.popayan.gov.co/NuestraAlcaldia/Paginas/Plan-de-ordenamiento-territorial.aspx#gsc.tab=0 (accessed on 5 May 2023).
- Winkenbach, M. City Logistics Policy Toolkit: A Study of Three Latin American Cities. Report to the World Wank. 2018. Available online: https://documents1.worldbank.org/curated/en/413421568727734853/pdf/City-Logistics-Policy-Toolkit-A-Study-of-Three-Latin-American-Cities.pdf/ (accessed on 5 May 2023).
- Amaya, J.; Delgado-Lindeman, M.; Arellana, J.; Allen, J. Urban Freight Logistics: What Do Citizens Perceive? Transp. Res. Part E Logist. Transp. Rev. 2021, 152, 102390. [Google Scholar] [CrossRef]
- De Carvalho, P.P.S.; Kalid, R.D.A.; Moya Rodríguez, J.L. Evaluation of the City Logistics Performance Through Structural Equations Model. IEEE Access 2019, 7, 121081–121094. [Google Scholar] [CrossRef]
- Sudusinghe, J.I.; Seuring, S. Supply Chain Collaboration and Sustainability Performance in Circular Economy: A Systematic Literature Review. Int. J. Prod. Econ. 2022, 245, 108402. [Google Scholar] [CrossRef]
- Arellana, J.; Fuentes, L.; Cantillo, J.; Alvarez, V. Multivariate Analysis of User Perceptions about the Serviceability of Urban Roads: Case of Barranquilla. Int. J. Pavement Eng. 2021, 22, 54–63. [Google Scholar] [CrossRef]
- Leite, C.E.; Granemann, S.R.; Mariano, A.M.; de Oliveira, L.K. Opinion of Residents about the Freight Transport and Its Influence on the Quality of Life: An Analysis for Brasília (Brazil). Sustainability 2022, 14, 5255. [Google Scholar] [CrossRef]
- Holguín-Veras, J.; Leal, J.A.; Sánchez-Diaz, I.; Browne, M.; Wojtowicz, J. State of the Art and Practice of Urban Freight Management: Part I: Infrastructure, Vehicle-Related, and Traffic Operations. Transp. Res. Part Policy Pract. 2020, 137, 360–382. [Google Scholar] [CrossRef]
- Pan, S.; Zhou, W.; Piramuthu, S.; Giannikas, V.; Chen, C. Smart City for Sustainable Urban Freight Logistics. Int. J. Prod. Res. 2021, 59, 2079–2089. [Google Scholar] [CrossRef]
- Viu-Roig, M.; Alvarez-Palau, E.J. The Impact of E-Commerce-Related Last-Mile Logistics on Cities: A Systematic Literature Review. Sustainability 2020, 12, 6492. [Google Scholar] [CrossRef]
- Aytekin, A.; Korucuk, S.; Karamaşa, Ç. Ranking Countries According to Logistics and International Trade Efficiencies Via REF-III. J. Intell. Manag. Decis. 2023, 2, 74–84. [Google Scholar] [CrossRef]
- Alessandrini, A.; Delle Site, P.; Filippi, F. A New Planning Paradigm for Urban Sustainability. Transp. Res. Procedia 2023, 69, 203–210. [Google Scholar] [CrossRef]
- Calleo, Y.; Giuffrida, N.; Pilla, F. The Future of Transport and Stakeholders’ Engagement: A Bibliometric Analysis of the Scientific Literature. Transp. Res. Procedia 2023, 69, 639–646. [Google Scholar] [CrossRef]
- Sanchez, A.X.; Van der Heijden, J.; Osmond, P. The City Politics of an Urban Age: Urban Resilience Conceptualisations and Policies. Palgrave Commun. 2018, 4, 25. [Google Scholar] [CrossRef]
- Lauenstein, S.; Schank, C. Design of a Sustainable Last Mile in Urban Logistics—A Systematic Literature Review. Sustainability 2022, 14, 5501. [Google Scholar] [CrossRef]
- Arvidsson, N.; Pazirandeh, A. An Ex Ante Evaluation of Mobile Depots in Cities: A Sustainability Perspective. Int. J. Sustain. Transp. 2017, 11, 623–632. [Google Scholar] [CrossRef]
- Lyons, T.; McDonald, N.C. Last-Mile Strategies for Urban Freight Delivery: A Systematic Review. Transp. Res. Rec. 2023, 2677, 1141–1156. [Google Scholar] [CrossRef]
- Merchán, D.; Blanco, E. The Near Future of Megacity Logistics. Overview of Best-Practices, Innovative Strategies and Technology Trends for Last-Mile Delivery; MIT Center for Transportation and Logistics, Massachusetts Institute of Technology: Cambridge, MA, USA, 2015. [Google Scholar]
- Jorge, L.C.-V.; David, A.H.-C. Analysis of Urban Logistics Measures in an HORECA Intensive Area. In Supply Chain Management and Logistics in Latin America; Emerald Publishing Limited: Bingley, UK, 2018. [Google Scholar]
- Heckmann, G.; Hidalgo-Carvajal, D.; Vega, J.J. Identifying Underlying Urban Logistics Factors in Old Downtown of Córdoba, Argentina. In Supply Chain Management and Logistics in Emerging Markets; Emerald Publishing Limited: Bingley, UK, 2020; pp. 131–156. [Google Scholar]
- Tanco, M.; Escuder, M. A Multi-Perspective Analysis for the Better Understanding of Urban Freight Transport Challenges and Opportunities in Montevideo. Case Stud. Transp. Policy 2021, 9, 405–417. [Google Scholar] [CrossRef]
- Laranjeiro, P.F.; Merchán, D.; Godoy, L.A.; Giannotti, M.; Yoshizaki, H.T.Y.; Winkenbach, M.; Cunha, C.B. Using GPS Data to Explore Speed Patterns and Temporal Fluctuations in Urban Logistics: The Case of São Paulo, Brazil. J. Transp. Geogr. 2019, 76, 114–129. [Google Scholar] [CrossRef]
- Caplice, C.; Ponce, E. High-Resolution Urban Freight Modeling in Cambridge, MA; New England University Transportation Center: New England, NE, USA, 2017. [Google Scholar]
- Orozco, H.P.; Dorado, J.A.S.; Ruiz, N.P.; Mopán, Y.A.; Pajoy, J.S.G.; Chong, M. Urban Logistic Analysis in the Commercial Area and Proposal of a Policy for Loading and Unloading of Goods in Popayán City. In Supply Chain Management Strategies and Methodologies: Experiences from Latin America; Springer: Berlin/Heidelberg, Germany, 2023; pp. 381–403. [Google Scholar]
- Oliveira, L.K.; Barraza, B.; Bertocini, B.V.; Isler, C.A.; Pires, D.R.; Madalon, E.C.; Lima, J.; Vieira, J.G.; Meira, L.H.; Bracarense, L.S. An Overview of Problems and Solutions for Urban Freight Transport in Brazilian Cities. Sustainability 2018, 10, 1233. [Google Scholar] [CrossRef]
- Amaya, J.; Arellana, J.; Delgado-Lindeman, M. Stakeholders Perceptions to Sustainable Urban Freight Policies in Emerging Markets. Transp. Res. Part Policy Pract. 2020, 132, 329–348. [Google Scholar] [CrossRef]
- Ducret, R.; Lemarié, B.; Roset, A. Cluster Analysis and Spatial Modeling for Urban Freight. Identifying Homogeneous Urban Zones Based on Urban Form and Logistics Characteristics. Transp. Res. Procedia 2016, 12, 301–313. [Google Scholar] [CrossRef]
- Lebeau, P.; Macharis, C.; Van Mierlo, J.; Janjevic, M. Improving Policy Support in City Logistics: The Contributions of a Multi-Actor Multi-Criteria Analysis. Case Stud. Transp. Policy 2018, 6, 554–563. [Google Scholar] [CrossRef]
- Hair, J.F., Jr.; Hult, G.T.M.; Ringle, C.M.; Sarstedt, M.; Danks, N.P.; Ray, S. Partial Least Squares Structural Equation Modeling (PLS-SEM) Using R: A Workbook; Springer Nature: Berlin/Heidelberg, Germany, 2021. [Google Scholar]
- Fajardo Hoyos, C.L.; Gómez Sánchez, A.M. Análisis de La Elección Modal de Transporte Público y Privado En La Ciudad de Popayán. Territorios 2015, 33, 157–190. [Google Scholar] [CrossRef]
- Ordóñez, W.D.C.; Limas, M.A.P.; Martínez, J.C.L. Percepción Ciudadana, Gestión Pública e Intervención Institucional de La Movilidad Urbana En El Año 2017, En La Ciudad de Popayán–Colombia. Summa Iuris Rev. Descontinuada 2017, 5, 334–356. [Google Scholar]
- MIT Megacity Logistics Lab—Massachusetts Institute of Technology. Available online: https://megacitylab.mit.edu/ (accessed on 5 May 2023).
- Rześny-Cieplińska, J.; Szmelter-Jarosz, A.; Moslem, S. Priority-Based Stakeholders Analysis in the View of Sustainable City Logistics: Evidence for Tricity, Poland. Sustain. Cities Soc. 2021, 67, 102751. [Google Scholar] [CrossRef]
- Bayonne, E.; Marin-Garcia, J.A.; Alfalla-Luque, R. Partial Least Squares (PLS) in Operations Management Research: Insights from a Systematic Literature Review. J. Ind. Eng. Manag. 2020, 13, 565–597. [Google Scholar] [CrossRef]
- Ramírez, P.E.; Mariano, A.M.; Salazar, E.A. Propuesta Metodológica Para Aplicar Modelos de Ecuaciones Estructurales Con PLS: El Caso Del Uso de Las Bases de Datos Científicas En Estudiantes Universitarios. Rev. ADMpg 2014, 7. Available online: https://revistas.uepg.br/index.php/admpg/article/view/14062 (accessed on 5 May 2023).
- Fornell, C.; Larcker, D.F. Evaluating Structural Equation Models with Unobservable Variables and Measurement Error. J. Mark. Res. 1981, 18, 39–50. [Google Scholar] [CrossRef]
- Marin-Garcia, J.; Alfalla-Luque, R. Key Issues on Partial Least Squares (PLS) in Operations Management Research: A Guide to Submissions. J. Ind. Eng. Manag. 2019, 12, 219–240. [Google Scholar] [CrossRef]
- Sarstedt, M.; Cheah, J.-H. Partial Least Squares Structural Equation Modeling Using SmartPLS: A Software Review. J. Mark. Anal. 2019, 7, 196–202. [Google Scholar] [CrossRef]
- Baker, D.; Briant, S.; Hajirasouli, A.; Yigitcanlar, T.; Paz, A.; Bhaskar, A.; Corry, P.; Whelan, K.; Donehue, P.; Parsons, H. Urban Freight Logistics and Land Use Planning Education: Trends and Gaps through the Lens of Literature. Transp. Res. Interdiscip. Perspect. 2023, 17, 100731. [Google Scholar] [CrossRef]
- Comi, A.; Buttarazzi, B.; Schiraldi, M.M.; Innarella, R.; Varisco, M.; Rosati, L. DynaLOAD: A Simulation Framework for Planning, Managing and Controlling Urban Delivery Bays. Transp. Res. Procedia 2017, 22, 335–344. [Google Scholar] [CrossRef]
- Allen, J.; Browne, M.; Woodburn, A.; Leonardi, J. The Role of Urban Consolidation Centres in Sustainable Freight Transport. Transp. Rev. 2012, 32, 473–490. [Google Scholar] [CrossRef]
- Dwivedi, A.; Pratap, S.; Zhou, F. Antecedents of Freight Transportation for Sustainable Supply Chain in the Post-COVID Era: An Emerging Market Study. Int. J. Emerg. Mark. 2022, 18, 1453–1471. [Google Scholar] [CrossRef]
- Giménez-Palacios, I.; Parreño, F.; Álvarez-Valdés, R.; Paquay, C.; Oliveira, B.B.; Carravilla, M.A.; Oliveira, J.F. First-Mile Logistics Parcel Pickup: Vehicle Routing with Packing Constraints under Disruption. Transp. Res. Part E Logist. Transp. Rev. 2022, 164, 102812. [Google Scholar] [CrossRef]
- Regal Ludowieg, A.; Ortega, C.; Bronfman, A.; Rodriguez Serra, M.; Chong, M. A methodology for managing public spaces to increase access to essential goods and services by vulnerable populations during the COVID-19 pandemic. J. Humanit. Logist. Supply Chain. Manag. 2022, 12, 157–181. [Google Scholar] [CrossRef]
- Bressane, A.; Negri, R.G.; de Brito Junior, I.; Medeiros, L.C.d.C.; Araújo, I.L.L.; Silva, M.B.; Galvão, A.L.d.S.; Rosa, G.C.S.d. Association between Contact with Nature and Anxiety, Stress and Depression Symptoms: A Primary Survey in Brazil. Sustainability 2022, 14, 10506. [Google Scholar] [CrossRef]
- Demetriou, C.; Achilleos, S.; Quattrocchi, A.; Gabel, J.; Critselis, E.; Constantinou, C.; Nicolaou, N.; Ambrosio, G.; Bennett, C.; Le Meur, N.; et al. Impact of the COVID-19 pandemic on total, sex- and age-specific all-cause mortality in 20 countries worldwide during 2020: Results from the C-MOR project. Int. J. Epidemiol. 2023, 52, 664–676. [Google Scholar] [CrossRef]
Disclaimer/Publisher’s Note: The statements, opinions and data contained in all publications are solely those of the individual author(s) and contributor(s) and not of MDPI and/or the editor(s). MDPI and/or the editor(s) disclaim responsibility for any injury to people or property resulting from any ideas, methods, instructions or products referred to in the content. |
© 2023 by the authors. Licensee MDPI, Basel, Switzerland. This article is an open access article distributed under the terms and conditions of the Creative Commons Attribution (CC BY) license (https://creativecommons.org/licenses/by/4.0/).










