Major Role of Natural Wetland Loss in the Decline of Wetland Habitat Quality—Spatio-Temporal Monitoring and Predictive Analysis
Abstract
1. Introduction
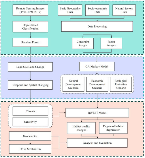
2. Materials and Methods
2.1. Overview of the Study Area
2.2. Data Sources and Processing
2.3. Research Design
2.3.1. Classification Method and Accuracy Validation
2.3.2. CA-Markov Simulation and Validation
2.3.3. InVEST Model
2.3.4. GeoDetector
2.3.5. Multiple Scenario Settings
3. Results
3.1. Dynamic Evolution Characteristics of Wetland Types
3.2. Spatial and Temporal Variation Characteristics of Wetland Types under Different Scenarios
3.3. Habitat Quality Analysis
3.4. Degree of Habitat Degradation
3.5. Possible Factors Affecting Changes in Habitat Quality
4. Discussion
4.1. Impact of Wetland Type Change on Habitat Quality
4.2. Suggestions for the Development of Wetland Areas under Ecological Conservation Scenarios
4.3. Strengths and Limitations of the Study
5. Conclusions
Supplementary Materials
Author Contributions
Funding
Institutional Review Board Statement
Informed Consent Statement
Data Availability Statement
Acknowledgments
Conflicts of Interest
References
- Regolin, A.L.; Oliveira-Santos, L.G.; Ribeiro, M.C.; Bailey, L.L. Habitat quality, not habitat amount, drives mammalian habitat use in the Brazilian Pantanal. Landsc. Ecol. 2021, 36, 2519–2533. [Google Scholar] [CrossRef]
- Ding, Q.; Chen, Y.; Bu, L.; Ye, Y. Multi-scenario analysis of habitat quality in the Yellow River delta by coupling FLUS with InVEST model. Int. J. Environ. Res. Public Health 2021, 18, 2389. [Google Scholar] [CrossRef]
- Thomas, J.A.; Bourn, N.A.D.; Clarke, R.T.; Stewart, K.E.; Simcox, D.J.; Pearman, G.S.; Curtis, R.; Goodger, B. The quality and isolation of habitat patches both determine where butterflies persist in fragmented landscapes. Proc. R. Soc. London. Ser. B Biol. Sci. 2001, 268, 1791–1796. [Google Scholar] [CrossRef]
- Yan, S.; Wang, X.; Cai, Y.; Li, C.; Yang, Z.; Yi, Y. Investigation of the spatio-temporal dynamics in landscape variations in a shallow lake based on a new Tendency-Pattern-Service conceptual framework. J. Clean. Prod. 2017, 161, 1074–1084. [Google Scholar] [CrossRef]
- Aguilar, R.; Cristóbal-Pérez, E.J.; Balvino-Olvera, F.J.; Aguilar-Aguilar, M.J.; Aguirre-Acosta, N.; Ashworth, L.; Lobo, J.A.; Martén-Rodríguez, S.; Fuchs, E.J.; Sanchez-Montoya, G.; et al. Habitat fragmentation reduces plant progeny quality: A global synthesis. Ecol. Lett. 2019, 22, 1163–1173. [Google Scholar] [CrossRef]
- Terrado, M.; Sabater, S.; Chaplin-Kramer, B.; Mandle, L.; Ziv, G.; Acuña, V. Model development for the assessment of terrestrial and aquatic habitat quality in conservation planning. Sci. Total Environ. 2016, 540, 63–70. [Google Scholar] [CrossRef] [PubMed]
- Yan, H.; Liu, F.; Liu, J.; Xiao, X.; Qin, Y. Status of land use intensity in China and its impacts on land carrying capacity. J. Geogr. Sci. 2017, 27, 387–402. [Google Scholar] [CrossRef]
- Barbier, E.B.; Acreman, M.; Knowler, D. Economic Valuation Of Wetlands: A Guide for Policy Makers and Planners; Ramsar Convention Bureau: Gland, Switzerland, 1997. [Google Scholar]
- Fang, Z.; Ding, T.; Chen, J.; Xue, S.; Zhou, Q.; Wang, Y.; Wang, Y.; Huang, Z.; Yang, S. Impacts of land use/land cover changes on ecosystem services in ecologically fragile regions. Sci. Total Environ. 2022, 831, 154967. [Google Scholar] [CrossRef]
- Zhang, X.; Wang, G.; Xue, B.; Zhang, M.; Tan, Z. Dynamic landscapes and the driving forces in the Yellow River Delta wetland region in the past four decades. Sci. Total Environ. 2021, 787, 147644. [Google Scholar] [CrossRef]
- Baisero, D.; Visconti, P.; Pacifici, M.; Cimatti, M.; Carlo, R. Projected global loss of mammal habitat due to land-use and climate change. One Earth 2020, 2, 578–585. [Google Scholar] [CrossRef]
- Wang, Z.; Huang, N.; Luo, L.; Li, X.; Ren, C.; Song, K.; Chen, C. Shrinkage and fragmentation of marshes in the West Songnen Plain, China, from 1954 to 2008 and its possible causes. Int. J. Appl. Earth Obs. Geoinf. 2011, 13, 477–486. [Google Scholar] [CrossRef]
- Adade, R.; Nyarko, B.K.; Aheto, D.W.; Osei, N.K. Fragmentation of wetlands in the south eastern coastal savanna of Ghana. Reg. Stud. Mar. Sci. 2017, 12, 40–48. [Google Scholar] [CrossRef]
- Jiang, P.; Cheng, L.; Li, M.; Zhao, R.; Huang, Q. Analysis of landscape fragmentation processes and driving forces in wetlands in arid areas: A case study of the middle reaches of the Heihe River, China. Ecol. Indic. 2014, 46, 240–252. [Google Scholar] [CrossRef]
- Opdam, P.; Wascher, D. Climate change meets habitat fragmentation: Linking landscape and biogeographical scale levels in research and conservation. Biol. Conserv. 2004, 117, 285–297. [Google Scholar] [CrossRef]
- Harrison, S.; Bruna, E. Habitat fragmentation and large-scale conservation: What do we know for sure? Ecography 1999, 22, 225–232. [Google Scholar] [CrossRef]
- Liu, S.; Dong, Y.; Deng, L.; Liu, Q.; Zhao, H.; Dong, S. Forest fragmentation and landscape connectivity change associated with road network extension and city expansion: A case study in the Lancang River Valley. Ecol. Indic. 2014, 36, 160–168. [Google Scholar] [CrossRef]
- Boumans, R.; Roman, J.; Altman, I.; Kaufman, L. The Multiscale Integrated Model of Ecosystem Services (MIMES): Simulating the interactions of coupled human and natural systems. Ecosyst. Serv. 2015, 12, 30–41. [Google Scholar] [CrossRef]
- Roloff, G.J.; Kernohan, B.J. Evaluating reliability of habitat suitability index models. Wildl. Soc. Bull. 1999, 27, 973–985. [Google Scholar]
- Zhong, L.; Wang, J. Evaluation on effect of land consolidation on habitat quality based on InVEST model. Trans. Chin. Soc. Agric. Eng. 2017, 33, 250–255. [Google Scholar]
- Redhead, J.W.; Stratford, C.; Sharps, K.; Jones, L.; Ziv, G.; Clarke, D.; Oliver, T.H.; Bullock, J.M. Empirical validation of the InVEST water yield ecosystem service model at a national scale. Sci. Total Environ. 2016, 569, 1418–1426. [Google Scholar] [CrossRef]
- Zhang, X.; Li, S.; Yu, H. Analysis on the ecosystem service protection effect of national nature reserve in Qinghai-Tibetan Plateau from weight perspective. Ecol. Indic. 2022, 142, 109225. [Google Scholar] [CrossRef]
- Daneshi, A.; Brouwer, R.; Najafinejad, A.; Panahi, M.; Zarandian, A.; Maghsood, F.F. Modelling the impacts of climate and land use change on water security in a semi-arid forested watershed using InVEST. J. Hydrol. 2021, 593, 125621. [Google Scholar] [CrossRef]
- Zhang, Q.; Sun, X.; Ma, J.; Xu, S. Scale effects on the relationships of water-related ecosystem services in Guangdong Province, China. J. Hydrol. Reg. Stud. 2022, 44, 101278. [Google Scholar] [CrossRef]
- Rahimi, L.; Malekmohammadi, B.; Yavari, A.R. Assessing and modeling the impacts of wetland land cover changes on water provision and habitat quality ecosystem services. Nat. Resour. Res. 2020, 29, 3701–3718. [Google Scholar] [CrossRef]
- Zhang, H.; Wu, F.; Zhang, Y.; Han, S.; Liu, Y. Spatial and temporal changes of habitat quality in Jiangsu Yancheng Wetland National Nature Reserve-Rare birds of China. Appl. Ecol. Environ. Res. 2019, 17, 4807–4821. [Google Scholar] [CrossRef]
- Fu, C.; Liu, Y.; Chen, Y.; Li, F.; Huang, J.; Huang, H. Simulation of Land Use Change and Habitat Quality in the Yellow River Basin under Multiple Scenarios. Water 2022, 14, 3767. [Google Scholar] [CrossRef]
- Li, Q.; Feng, Y.; Tong, X.; Zhou, Y.; Wu, P.; Xie, H.; Jin, Y.; Chen, P.; Liu, S.; Xv, X.; et al. Firefly algorithm-based cellular automata for reproducing urban growth and predicting future scenarios. Sustain. Cities Soc. 2022, 76, 103444. [Google Scholar] [CrossRef]
- Machowski, R.; Rzetala, M.A.; Rzetala, M.; Solarski, M. Geomorphological and hydrological effects of subsidence and land use change in industrial and urban areas. Land Degrad. Dev. 2016, 27, 1740–1752. [Google Scholar] [CrossRef]
- Rahman, A.; Aggarwal, S.P.; Netzband, M.; Fazal, S. Monitoring urban sprawl using remote sensing and GIS techniques of a fast growing urban centre, India. IEEE J. Sel. Top. Appl. Earth Obs. Remote Sens. 2010, 4, 56–64. [Google Scholar] [CrossRef]
- Fonstad, M.A. Cellular automata as analysis and synthesis engines at the geomorphology–ecology interface. Geomorphology 2006, 77, 217–234. [Google Scholar] [CrossRef]
- Guan, D.; Gao, W.; Watari, K.; Fukahori, H. Land use change of Kitakyushu based on landscape ecology and Markov model. J. Geogr. Sci. 2008, 18, 455–468. [Google Scholar] [CrossRef]
- Parchianloo, R.; Rahimi, R.; Kiani Sadr, M.; Karbassi, A.R.; Gharagozlou, A.R. Integrated CA model and remote sensing approach for simulating the future development of a city. Int. J. Environ. Sci. Technol. 2021, 18, 1465–1478. [Google Scholar] [CrossRef]
- Koko, A.F.; Wu, Y.; Abubakar, G.A.; Hamed, R.; Alabsi, A.A. Monitoring and predicting spatio-temporal land use/land cover changes in Zaria City, Nigeria, through an integrated cellular automata and markov chain model (CA-Markov). Sustainability 2020, 12, 10452. [Google Scholar] [CrossRef]
- Akin, A.; Berberoglu, S.; Erdogan, M.A.; Donmez, C. Modelling land-use change dynamics in a Mediterranean coastal wetland using CA-Markov chain analysis. Fresenius Environ. Bull. 2012, 21, 386–396. [Google Scholar]
- Simioni, D.J.; Guasselli, A.L. Simulation of changes in land use/land cover in wetlands through CA-Markov model. Rev. Bras. Geogr. Física 2018, 11, 2057–2066. [Google Scholar] [CrossRef]
- Zhang, Z.; Hu, B.; Jiang, W.; Qiu, H. Identification and scenario prediction of degree of wetland damage in Guangxi based on the CA-Markov model. Ecol. Indic. 2021, 127, 107764. [Google Scholar] [CrossRef]
- Guo, R. The Tumen River Delta: Development and the environment. Dev. Environ. Sci. 2012, 10, 307–323. [Google Scholar]
- Yang, G.; Zhang, B.; Jiang, M.; Wang, Z. Biodiversity and Their Protection in the Jingxin Wetland in the Tumen River Basin. Wetl. Sci. 2006, 4, 36–41. [Google Scholar]
- Zheng, X.; Sun, P.; Zhu, W.; Xu, Z.; Fu, J.; Man, W.; Li, H.; Zhang, J.; Qin, L. Landscape dynamics and driving forces of wetlands in the Tumen River Basin of China over the past 50 years. Landsc. Ecol. Eng. 2017, 13, 237–250. [Google Scholar] [CrossRef]
- Tian, H.; Zhao, H.; Guo, X.; Du, J. Evaluation of ecological environment in Jingxin Wetland using Analytic Hierarchy Process. Meteorol. Environ. Res. 2012, 3, 60. [Google Scholar]
- Mu, H.; Li, X.; Wen, Y.; Huang, J.; Du, P.; Su, W.; Miao, S.; Geng, M. A global record of annual terrestrial Human Footprint dataset from 2000 to 2018. Sci. Data 2022, 9, 176. [Google Scholar] [CrossRef] [PubMed]
- Liu, Z.; Zhu, W.; Nan, Y.; Seng, B.; Wang, Q.; Zhao, Y. Change of Jingxin Wetland in the lower reaches of Tumen River based on Corona and SPOT-5 images. Wetl. Sci. 2009, 7, 237–242. [Google Scholar]
- GB/T 21010-2017; Current Land Use Classification. Ministry of Natural Resources of the People’s Republic of China: Beijing, China, 2017.
- GB/T 24708-2009; Wetland Classification. National Forestry and Grassland Administration of China: Beijing, China, 2009.
- Wu, L.; Sun, C.; Fan, F. Estimating the characteristic spatiotemporal variation in habitat quality using the invest model—A case study from Guangdong–Hong Kong–Macao Greater Bay Area. Remote Sens. 2021, 13, 1008. [Google Scholar] [CrossRef]
- Yohannes, H.; Soromessa, T.; Argaw, M.; Dewan, A. Spatio-temporal changes in habitat quality and linkage with landscape characteristics in the Beressa watershed, Blue Nile basin of Ethiopian highlands. J. Environ. Manag. 2021, 281, 111885. [Google Scholar] [CrossRef] [PubMed]
- Zhao, Y.; Qu, Z.; Zhang, Y.; Ao, Y.; Han, L.; Kang, S.; Sun, Y. Effects of human activity intensity on habitat quality based on nighttime light remote sensing: A case study of Northern Shaanxi, China. Sci. Total Environ. 2022, 851, 158037. [Google Scholar] [CrossRef] [PubMed]
- Gong, J.; Xie, Y.; Cao, E.; Huang, Q.; Li, H. Integration of InVEST-habitat quality model with landscape pattern indexes to assess mountain plant biodiversity change: A case study of Bailongjiang watershed in Gansu Province. J. Geogr. Sci. 2019, 29, 1193–1210. [Google Scholar] [CrossRef]
- Chu, L.; Sun, T.; Wang, T.; Li, Z.; Cai, C. Evolution and prediction of landscape pattern and habitat quality based on CA-Markov and InVEST model in Hubei section of Three Gorges Reservoir Area (TGRA). Sustainability 2018, 10, 3854. [Google Scholar] [CrossRef]
- Lei, J.; Chen, Y.; Li, L.; Chen, Z.; Chen, X.; Wu, T.; Li, Y. Spatiotemporal change of habitat quality in Hainan Island of China based on changes in land use. Ecol. Indic. 2022, 145, 109707. [Google Scholar] [CrossRef]
- Wang, J.; Xu, C. Geodetector: Principle and prospective. Acta Geogr. Sin. 2017, 72, 116–134. [Google Scholar]
- Zhou, L.; Dang, X.; Sun, Q.; Wang, S. Multi-scenario simulation of urban land change in Shanghai by random forest and CA-Markov model. Sustain. Cities Soc. 2020, 55, 102045. [Google Scholar] [CrossRef]
- Zhang, Y.; Chang, X.; Liu, Y.; Lu, Y.; Wang, Y.; Liu, Y. Urban expansion simulation under constraint of multiple ecosystem services (MESs) based on cellular automata (CA)-Markov model: Scenario analysis and policy implications. Land Use Policy 2021, 108, 105667. [Google Scholar] [CrossRef]
- Wu, J.; Chen, X.; Gao, L.; Yao, H.; Chen, Y.; Liu, M. Response of hydrological drought to meteorological drought under the influence of large reservoir. Adv. Meteorol. 2016, 2016, 2197142. [Google Scholar] [CrossRef]
- Liu, Y.; Jin, R.; Zhu, W. Conversion of Natural Wetland to Farmland in the Tumen River Basin: Human and Environmental Factors. Remote Sens. 2021, 13, 3498. [Google Scholar] [CrossRef]
- Lopes, N.; Li, T.; Qian, D.; Matomela, N.; Sá, R. Factors influencing coastal land cover change and corresponding impact on habitat quality in the North-western Coastline of Guinea-Bissau (NC-GB). Ocean Coast. Manag. 2022, 224, 106181. [Google Scholar] [CrossRef]
- Yu, X.; Ming, E.; Sun, M.; Xue, Z.; Lu, X.; Jiang, M.; Zou, Y. Wetland recreational agriculture: Balancing wetland conservation and agro-development. Environ. Sci. Policy 2018, 87, 11–17. [Google Scholar] [CrossRef]
- Maltby, E. Wetland management goals: Wise use and conservation. Landsc. Urban Plan. 1991, 20, 9–18. [Google Scholar] [CrossRef]
- Liu, Y.; Zhang, Z.; Zhou, Y. Efficiency of construction land allocation in China: An econometric analysis of panel data. Land Use Policy 2018, 74, 261–272. [Google Scholar] [CrossRef]
- Xiong, K.; Kong, F. The analysis of farmers’ willingness to accept and its influencing factors for ecological compensation of Poyang Lake wetland. Procedia Eng. 2017, 174, 835–842. [Google Scholar] [CrossRef]
- Davenport, M.A.; Bridges, C.A.; Mangun, J.C.; Carver, A.D.; Williard, W.J. Building local community commitment to wetlands restoration: A case study of the Cache River wetlands in southern Illinois, USA. Environ. Manag. 2010, 45, 711–722. [Google Scholar] [CrossRef]
- Robertson, M.M. The neoliberalization of ecosystem services: Wetland mitigation banking and problems in environmental governance. Geoforum 2004, 35, 361–373. [Google Scholar] [CrossRef]
- Luan, Y.; Huang, G.; Zheng, G. Spatiotemporal evolution and prediction of habitat quality in Hohhot City of China based on the InVEST and CA-Markov models. J. Arid Land 2023, 15, 20–33. [Google Scholar] [CrossRef]
- Zhu, L.; Song, R.; Sun, S.; Li, Y.; Hu, K. Land use/land cover change and its impact on ecosystem carbon storage in coastal areas of China from 1980 to 2050. Ecol. Indic. 2022, 142, 109178. [Google Scholar] [CrossRef]










| Category I | Category II | Description | Image |
|---|---|---|---|
| Natural Wetlands | Marsh | Long-term waterlogged, marsh and partly wet, aquatic or saline plant zones | ![]() |
| River | Including rivers and their tributaries, streams and waterfalls | ![]() | |
| Lake | Wetlands consisting of natural depressions of varying sizes and shapes in the ground filled with water bodies | ![]() | |
| Artificial wetlands | Paddy field | Land used for growing aquatic crops such as rice | ![]() |
| Pond | Artificially excavated or naturally formed ponds with a storage capacity of less than 105 m3 water surface enclosed by the shoreline of the normal water level | ![]() | |
| Reservoir | Water storage and power generation as the main function of the construction of artificial wetlands, with an area greater than 8 hm2 | ![]() | |
| Forest | Land covered by trees, bamboos and shrubs | ![]() | |
| Grassland | Land dominated by herbaceous plants | ![]() | |
| Cropland | Dry land | Arable land without irrigation equipment, mainly relying on natural precipitation to grow dry crops | ![]() |
| Artificial Surface | Residential area | Land on which buildings and structures are constructed | ![]() |
| Transportation Land | Land used for transportation and passage of ground lines, yards and stations, etc. | ![]() | |
| Mudflats | River Manzanita | The part of the valley bottom beyond the river bed that is inundated during river floods | ![]() |
| Other land | Forest fire barrier | Open areas between forests and between forests and villages, schools, factories, etc. to prevent the spread of fire and to facilitate fire-fighting and rescue | ![]() |
| Threats | Maximum Distance of Influence (km) | Weights | Type of Spatial Recession |
|---|---|---|---|
| Dry land | 0.5 | 0.5 | indexes |
| Paddy field | 0.5 | 0.5 | indexes |
| Residential area | 2 | 0.7 | indexes |
| Transportation Land | 1 | 1 | linear |
| Land Use | Habitat Suitability | Dry Land | Residential Area | Transportation Land | Paddy Field |
|---|---|---|---|---|---|
| Transportation Land | 0 | 0 | 1 | 0 | 0 |
| Pond | 0.9 | 0.6 | 0.8 | 0.6 | 0.2 |
| Residential area | 0 | 0 | 0 | 0 | 0 |
| Dry land | 0.4 | 0 | 0.3 | 0.3 | 1 |
| Forest | 0.9 | 0.3 | 0.5 | 0.7 | 0.8 |
| Forest fire barrier | 0 | 0 | 0 | 0 | 0 |
| Reservoir | 0.7 | 0.6 | 0.8 | 0.5 | 0.6 |
| Paddy field | 0.5 | 0.3 | 0.5 | 0.1 | 0 |
| River | 0.9 | 0.1 | 0.7 | 0.6 | 0.3 |
| River Manzanita | 0.1 | 0.1 | 0.2 | 0.1 | 0.1 |
| Marsh | 0.9 | 0.6 | 0.7 | 0.4 | 0.2 |
| Lake | 0.9 | 0.1 | 0.7 | 0.6 | 0.2 |
| Grassland | 0.6 | 0.5 | 0.2 | 0.5 | 0.8 |
Disclaimer/Publisher’s Note: The statements, opinions and data contained in all publications are solely those of the individual author(s) and contributor(s) and not of MDPI and/or the editor(s). MDPI and/or the editor(s) disclaim responsibility for any injury to people or property resulting from any ideas, methods, instructions or products referred to in the content. |
© 2023 by the authors. Licensee MDPI, Basel, Switzerland. This article is an open access article distributed under the terms and conditions of the Creative Commons Attribution (CC BY) license (https://creativecommons.org/licenses/by/4.0/).
Share and Cite
Xing, X.; Liu, Y.; Jin, R.; Zhang, P.; Tong, S.; Zhu, W. Major Role of Natural Wetland Loss in the Decline of Wetland Habitat Quality—Spatio-Temporal Monitoring and Predictive Analysis. Sustainability 2023, 15, 12415. https://doi.org/10.3390/su151612415
Xing X, Liu Y, Jin R, Zhang P, Tong S, Zhu W. Major Role of Natural Wetland Loss in the Decline of Wetland Habitat Quality—Spatio-Temporal Monitoring and Predictive Analysis. Sustainability. 2023; 15(16):12415. https://doi.org/10.3390/su151612415
Chicago/Turabian StyleXing, Xianglong, Yang Liu, Ri Jin, Peng Zhang, Shouzheng Tong, and Weihong Zhu. 2023. "Major Role of Natural Wetland Loss in the Decline of Wetland Habitat Quality—Spatio-Temporal Monitoring and Predictive Analysis" Sustainability 15, no. 16: 12415. https://doi.org/10.3390/su151612415
APA StyleXing, X., Liu, Y., Jin, R., Zhang, P., Tong, S., & Zhu, W. (2023). Major Role of Natural Wetland Loss in the Decline of Wetland Habitat Quality—Spatio-Temporal Monitoring and Predictive Analysis. Sustainability, 15(16), 12415. https://doi.org/10.3390/su151612415














