Multi-Criteria Seismic Risk Assessment Based on Combined Weight-TOPSIS Model and CF-Logistic Regression Model—A Case Study of Songyuan City, China
Abstract
1. Introduction
2. Study Area
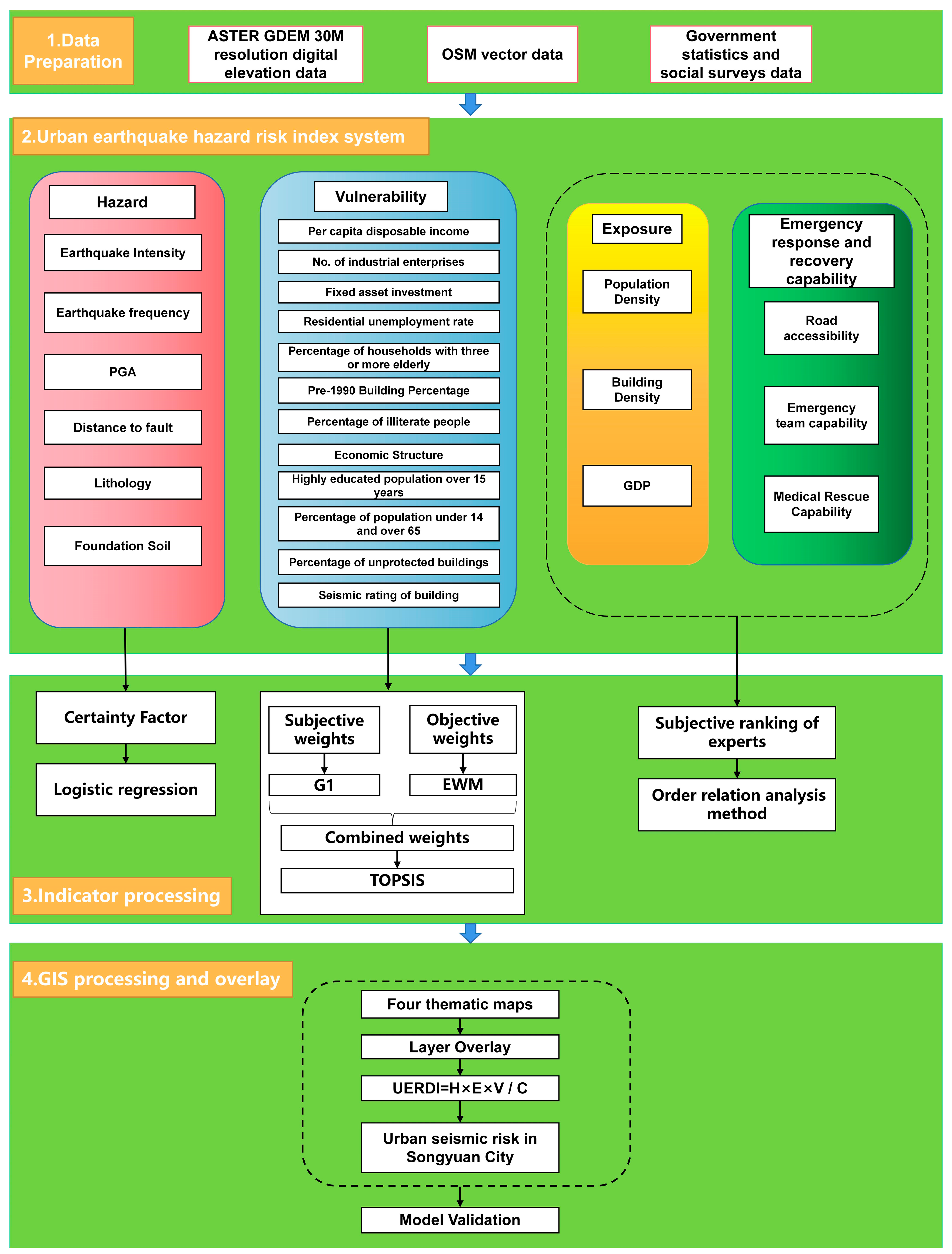
3. Data and Methods
3.1. Data Acquisition and Preparation
3.2. Certainty Factor
3.3. Combined Weight
3.3.1. Subjective Weight
3.3.2. Objective Weight
3.3.3. Combined Weighting Method
3.4. TOPSIS Model
3.5. Multi-Criteria Urban Seismic Hazard Risk Evaluation Model
4. Results
4.1. Hazard
4.1.1. Peak Ground Acceleration
4.1.2. Distance to Fault
4.1.3. Lithology
4.1.4. Foundation Soil
4.1.5. Seismic Intensity
4.1.6. Earthquake Frequency
4.2. Vulnerability
4.2.1. Urban Earthquake Vulnerability Index System
Per Capita Disposable Income
Amount of Fixed Asset Investment
Number of Industrial Enterprises
Resident Unemployment Rate
Economic Structure
Percentage of Illiterate Population
Percentage of High Education
Percentage of the Population under 14 and over 65 Years Old
Percentage of Households with Three and More Elderly People
Percentage of Buildings with Unprotected Structures
Percentage of Buildings before 1990
Seismic Rating of Buildings
4.2.2. Combined Weight-TOPSIS Model Evaluation Process
4.3. Exposure
4.3.1. Population Density
4.3.2. Per Capita GDP
4.3.3. Building Density
4.4. Emergency Response and Recovery Capability
4.4.1. Emergency Response Team Capacity
4.4.2. Road Density
4.4.3. Medical Rescue Level
4.5. Hazard, Exposure, Vulnerability, and Emergency Responses and Recovery Capability Map
4.6. Urban Seismic Hazard Risk
5. Discussion
5.1. Analysis of Results
5.2. Model Verification
5.3. Result Verification
6. Conclusions
Author Contributions
Funding
Informed Consent Statement
Data Availability Statement
Conflicts of Interest
References
- Gao, L.X.; Dai, Y. Characteristics of Activity Periods for Shallow Earthquakes in Northeast China. Earthquake 2017, 37, 115–125. [Google Scholar]
- Guardiola-Víllora, A.; Basset-Salom, L. Earthquake risk scenarios of the Ciutat Vella District in Valencia, Spain. Bull. Earthq. Eng. 2020, 18, 1245–1284. [Google Scholar] [CrossRef]
- Antonietti, P.F.; Mazzieri, I.; Melas, L.; Paolucci, R.; Quarteroni, A.; Smerzini, C.; Stupazzini, M. Three-dimensional physics-based earthquake ground motion simulationsfor seismic risk assessment in densely populated urban areas. Math. Eng. 2020, 3, 1–31. [Google Scholar] [CrossRef]
- Du, A.; Padgett, J.E.; Shafieezadeh, A. Influence of intensity measure selection on simulation-based regional seismic risk assessment. Earthq. Spectra 2020, 36, 647–672. [Google Scholar] [CrossRef]
- Goda, K.; Novelli, V.; De Risi, R.; Kloukinas, P.; Giordano, N.; Macdonald, J.; Kafodya, I.; Ngoma, I.; Voyagaki, E. Scenario-based earthquake risk assessment for central-southern Malawi: The case of the Bilila-MtakatakaFault. Int. J. Disaster Risk Reduct. 2022, 67, 102655. [Google Scholar] [CrossRef]
- Robat Mili, R.; Amini Hosseini, K.; Izadkhah, Y.O. Developing a holistic model for earthquake risk assess-ment and disaster management interventions in urban fabrics. Int. J. Disaster Risk Reduct. 2018, 27, 355–365. [Google Scholar] [CrossRef]
- Hou, L.F.; Li, D.; Zhou, X. Earthquake Risk Assessment in Zhejiang Province Based on Index System. North China Earthq. Sci. 2019, 37, 23–28. [Google Scholar]
- Guo, X.; Kapucu, N. Assessing social vulnerability to earthquake disaster using rough analytic hierarchy process method: A case study of Hanzhong City, China. Saf. Sci. 2020, 125, 104625. [Google Scholar] [CrossRef]
- Sauti, N.S.; Daud, M.E.; Kaamin, M.; Sahat, S. GIS spatial modelling for seismic risk assessment based on exposure, resilience, and capacity indicators to seismic hazard: A case study of Pahang, Malaysia. Geomat. Nat. Hazards Risk 2021, 12, 1948–1972. [Google Scholar] [CrossRef]
- Jaimes, D.L.; Escudero, C.R.; Flores, K.L.; Zamora-Camacho, A. Multicriteria seismic hazard and social vulnerability assessment in the Puerto Vallarta metropolitan area, Mexico: Toward a comprehensive seismic risk analysis. Nat. Hazards 2022, 116, 2671–2692. [Google Scholar] [CrossRef]
- Thaysen, J.; Boisen, A.; Hansen, O.; Bouwstra, S. Integrated model for earthquake risk assessment using neural network and analytic hierarchy process: Aceh province, Indonesia. Geosci. Front. 2020, 11, 613–634. [Google Scholar]
- Yariyan, P.; Zabihi, H.; Wolf, I.D.; Karami, M.; Amiriyan, S. Earthquake risk assessment using an integrated Fuzzy Analytic Hierarchy Process with Artificial Neural Networks based on GIS: A case study of Sanandaj in Iran. Int. J. Disaster Risk Reduct. 2020, 50, 101705. [Google Scholar] [CrossRef]
- Torres, Y.; Arranz, J.J.; Gaspar-Escribano, J.M.; Haghi, A.; Martínez-Cuevas, S.; Benito, B.; Ojeda, J.C. Integration of LiDAR and multispectral images for rapid exposure and earthquake vulnerability estimation. Application in Lorca, Spain. Int. J. Appl. Earth Obs. 2019, 81, 161–175. [Google Scholar] [CrossRef]
- Jena, R.; Pradhan, B. Integrated ANN-cross-validation and AHP-TOPSIS model to improve earthquake risk assessment. Int. J. Disaster Risk Reduct. 2020, 50, 101723. [Google Scholar] [CrossRef]
- Silva, V.; Crowley, H.; Varum, H.; Pinho, R. Seismic risk assessment for mainland Portugal. Bull. Earthquake Eng. 2015, 13, 429–457. [Google Scholar] [CrossRef]
- Crowley, H.; Despotaki, V.; Rodrigues, D.; Silva, V.; Toma-Danila, D.; Riga, E.; Karatzetzou, A.; Fotopoulou, S.; Zugic, Z.; Sousa, L.; et al. Exposure model for European seismic risk assessment. Earthq. Spectra 2020, 36, 252–273. [Google Scholar] [CrossRef]
- Masi, A.; Lagomarsino, S.; Dolce, M.; Manfredi, V.; Ottonelli, D. Towards the updated Italian seismic risk assessment: Exposure and vulnerability modelling. Bull. Earthq. Eng. 2021, 19, 3253–3286. [Google Scholar] [CrossRef]
- Zhang, J.-Q.; Liang, J.-D.; Liu, X.-P.; Tong, Z.-J. GIS-Based Risk Assessment of Ecological Disasters in Jilin Province, Northeast China. Hum. Ecol. Risk Assess. 2009, 15, 727–745. [Google Scholar] [CrossRef]
- Shortliffe, E.H.; Buchanan, B.G. A model of inexact reasoning in medicine. Math. Biosci. 1975, 23, 351–379. [Google Scholar] [CrossRef]
- Heckerman, D. Probabilistic Interpretations for Mycin’s Certainty Factors. In Machine Intelligence and Pattern Recognition; Kanal, L.N., Lemmer, J.F., Eds.; North-Holland: Amsterdam, The Netherlands, 1986; pp. 167–196. [Google Scholar] [CrossRef]
- Wang, X.J.; Guo, Y.J. Analyzing the Consistency of Comparison Matrix Based on G1 Method. Chin. J. Manag. Sci. 2006, 3, 65–70. [Google Scholar]
- Zhu, Y.; Tian, D.; Yan, F. Effectiveness of entropy weight method in decision-making. Math. Probl. Eng. 2020, 2020, 3564835. [Google Scholar] [CrossRef]
- Wang, L.; Ke, Q.; Li, Y.L.; Wu, Y. Risk evaluation of check dam system in a small watershed of loess plateau using combined weight-TOPSIS method. Chin. J. Appl. Mech. 2022, 39, 698–706. [Google Scholar] [CrossRef]
- Xiao, Y.; Tang, X.; Li, Y.; Huang, H.; An, B.-W. Social vulnerability assessment of landslide disaster based on improved TOPSIS method: Case study of eleven smalltowns in China. Ecol. Indic. 2022, 143, 109316. [Google Scholar] [CrossRef]
- Lavalley, M.P. Logistic regression. Circulation 2008, 117, 2395–2399. [Google Scholar] [CrossRef]
- Duan, C.; Zhang, J.; Chen, Y.; Lang, Q.; Zhang, Y.; Wu, C.; Zhang, Z. Comprehensive Risk Assessment of Urban Waterlogging Disaster Based on MCDA-GIS Integration: The Case Study of Changchun, China. Remote Sens. 2022, 14, 3101. [Google Scholar] [CrossRef]
- Zhijun, T.; Jiquan, Z.; Xingpeng, L. GIS-based risk assessment of grassland fire disaster in western Jilin province, China. Stoch. Env. Res. Risk A 2009, 23, 463–471. [Google Scholar] [CrossRef]
- Jena, R.; Pradhan, B.; Beydoun, G. Earthquake vulnerability assessment in Northern Sumatra province by using a multi-criteria decision-making model. Int. J. Disaster Risk Reduct. 2020, 46, 101518. [Google Scholar] [CrossRef]
- Sinha, N.; Priyanka, N.; Joshi, P. Using spatial multi-criteria analysis and ranking tool (SMART) in earthquake risk assessment: A case study of Delhi region, India. Geomat. Nat. Hazards Risk 2016, 7, 680–701. [Google Scholar] [CrossRef]
- Rezaie, F.; Panahi, M. GIS modeling of seismic vulnerability of residential fabrics considering geotechnical, structural, social and physical distance indicators in Tehran using multi-criteria decision-making techniques. Nat. Hazards Earth Syst. Sci. 2015, 15, 461–474. [Google Scholar] [CrossRef]
- Ayele, A.; Woldearegay, K.; Meten, M. A review on the multi-criteria seismic hazard analysis of Ethiopia: With implications of infrastructural development. Geoenviron. Disasters 2021, 8, 9. [Google Scholar] [CrossRef]
- binti Abd Razak, J.A.; bin Rambat, S.; binti Che Ros, F.; Shi, Z.; bin Mazlan, S.A. Seismic Vulnerability Assessment in Ranau, Sabah, Using Two Different Models. ISPRS Int. J. Geo-Inf. 2021, 10, 271. [Google Scholar] [CrossRef]
- Sadrykia, M.; Delavar, M.R.; Zare, M. A GIS-Based Fuzzy Decision Making Model for Seismic Vulnerability Assessment in Areas with Incomplete Data. ISPRS Int. J. Geo-Inf. 2017, 6, 119. [Google Scholar] [CrossRef]
- Malakar, S.; Rai, A.K. Earthquake vulnerability in the Himalaya by integrated multi-criteria decision models. Nat. Hazards 2022, 111, 213–237. [Google Scholar] [CrossRef]
- Hu, Y.X.; Wang, S.Y.; Liu, H.X.; Zhu, L. Attenuation relationship of ground motionfor north China partly based on data from Tangshan earthquake. China Civ. Eng. J. 1986, 3, 1–10. [Google Scholar]
- Wang, J. Seismic pattern treatment method through calculation of seismic density at grid nodes. Acta Seismol. Sin. 2001, 14, 274–279. [Google Scholar] [CrossRef]
- Cerchiello, V.; Ceresa, P.; Monteiro, R.; Komendantova, N. Assessment of social vulnerability to seismic hazard in Nablus, Palestine. Int. J. Disaster Risk Reduct. 2018, 28, 491–506. [Google Scholar] [CrossRef]
- Armaş, I.; Ionescu, R.; Gavriş, A.; Toma-Danila, D. Identifying seismic vulnerability hotspots in Bucharest. Appl. Geogr. 2016, 77, 49–63. [Google Scholar] [CrossRef]
- Agrawal, N.; Gupta, L.; Dixit, J. Assessment of the Socioeconomic Vulnerability to Seismic Hazards in the National Capital Region of India Using Factor Analysis. Sustainability 2021, 13, 9652. [Google Scholar] [CrossRef]
- Hejazi, S.J.; Sharifi, A.; Arvin, M. Assessment of social vulnerability in areas exposed to multiple hazards: A case study of the Khuzestan Province, Iran. Int. J. Disaster Risk Reduct. 2022, 78, 103127. [Google Scholar] [CrossRef]
- Zebardast, E. Constructing a social vulnerability index to earthquake hazards using a hybrid factor analysis and analytic network process (F’ANP) model. Nat. Hazards 2013, 65, 1331–1359. [Google Scholar] [CrossRef]
- Martins, V.N.; e Silva, D.S.; Cabral, P. Social vulnerability assessment to seismic risk using multicriteria analysis: The case study of Vila Franca do Campo (São Miguel Island, Azores, Portugal). Nat. Hazards 2012, 62, 385–404. [Google Scholar] [CrossRef]
- Frigerio, I.; Ventura, S.; Strigaro, D.; Mattavelli, M.; De Amicis, M.; Mugnano, S.; Boffi, M. A GIS-based approach to identify the spatial variability of social vulnerability to seismic hazard in Italy. Appl. Geogr. 2016, 74, 12–22. [Google Scholar] [CrossRef]
- Armas, I.; Gavris, A. Social vulnerability assessment using spatial multi-criteria analysis (SEVI model) and the Social Vulnerability Index (SoVI model)—A case study for Bucharest, Romania. Nat. Hazards Earth Syst. Sci. 2013, 13, 1481–1499. [Google Scholar] [CrossRef]
- Ferreira, T.M.; Vicente, R.; da Silva, J.A.R.M.; Varum, H.; Costa, A. Seismic vulnerability assessment of historical urban centres: Case study of the old city centre inSeixal, Portugal. Bull. Earthq. Eng. 2013, 11, 1753–1773. [Google Scholar] [CrossRef]
- Zhang, W.; Xu, X.; Chen, X. Social vulnerability assessment of earthquakedisaster based on the catastrophe progression method: A Sichuan Province case study. Int. J. Disaster Risk Reduct. 2017, 24, 361–372. [Google Scholar] [CrossRef]
- Lee, S.; Oh, S. A comprehensive seismic risk assessment map of South Korea based on seismic, geotechnical, and social vulnerability. Environ. Earth Sci. 2022, 81, 33. [Google Scholar] [CrossRef]
- Alizadeh, M.; Hashim, M.; Alizadeh, E.; Shahabi, H.; Karami, M.R.; Beiranvand Pour, A.; Pradhan, B.; Zabihi, H. Multi-Criteria Decision Making (MCDM) Model for Seismic Vulnerability Assessment (SVA) of Urban Residential Buildings. ISPRS Int. J. Geo-Inf. 2018, 7, 444. [Google Scholar] [CrossRef]
- Alam, M.S.; Haque, S.M. Multi-dimensional earthquake vulnerability assessment of residential neighborhoods of Mymensingh City, Bangladesh: A spatial multi-criteria analysis based approach. J. Urban. Manag. 2022, 11, 37–58. [Google Scholar] [CrossRef]
- Peng, Y. Regional earthquake vulnerability assessment using a combination of MCDM methods. Ann. Oper. Res. 2015, 234, 95–110. [Google Scholar] [CrossRef]
- Kamranzad, F.; Memarian, H.; Zare, M. Earthquake Risk Assessment for Tehran, Iran. ISPRS Int. J. Geo-Inf. 2020, 9, 430. [Google Scholar] [CrossRef]
- Noy, I.; Yonson, R. Economic Vulnerability and Resilience to Natural Hazards: A Survey of Concepts and Measurements. Sustainability 2018, 10, 2850. [Google Scholar] [CrossRef]
- Alizadeh, M.; Ngah, I.; Hashim, M.; Pradhan, B.; Pour, A.B. A hybrid analytic network process and artificial neural network (ANP-ANN) model for urban earthquake vulnerability assessment. Remote Sens. 2018, 10, 975. [Google Scholar] [CrossRef]
- Banica, A.; Rosu, L.; Muntele, I.; Grozavu, A. Towards Urban Resilience: A Multi-Criteria Analysis of Seismic Vulnerability in Iasi City (Romania). Sustainability 2017, 9, 270. [Google Scholar] [CrossRef]
- Bakioğlu, G.; Karaman, H. Accessibility of medical services following an earthquake: A case study of traffic and economic aspects affecting the Istanbul roadway. Int. J. Disaster Risk Reduct. 2018, 31, 403–418. [Google Scholar] [CrossRef]
- Ceferino, L.; Mitrani-Reiser, J.; Kiremidjian, A.; Deierlein, G.; Bambarén, C. Effective plans for hospital system response to earthquake emergencies. Nat. Commun. 2020, 11, 4325. [Google Scholar] [CrossRef]
- Swets, J.A. Measuring the Accuracy of Diagnostic Systems. Science 1988, 240, 1285–1293. [Google Scholar] [CrossRef]
- Han, J.; Kim, J.; Park, S.; Son, S.; Ryu, M. Seismic Vulnerability Assessment and Mapping of Gyeongju, South Korea Using Frequency Ratio, Decision Tree, and Random Forest. Sustainability 2020, 12, 7787. [Google Scholar] [CrossRef]











| SI.No | Parameters | Data Types | Data Details | Source |
|---|---|---|---|---|
| Seismic hazard indicators | ||||
| 1 | Seismic Intensity | Vector data | 30 m × 30 m | Google earth pro |
| 2 | Earthquake Frequency | Vector data | 30 m × 30 m | https://data.earthquake.cn/index.html (accessed on 20 October 2022) |
| 3 | PGA | Vector data | 30 m × 30 m | Earthquake Parameter Zoning Map of China (GB18306-2015) |
| 4 | Lithology | raster data | 1:1 million | Resources and Environmental Sciences Chinese Academy of Sciences (RESDC) (http://www.resdc.cn) (accessed on 10 December 2022) |
| 5 | Foundation Soil | Vector data | 1:1 million | Resources and Environmental Sciences Chinese Academy of Sciences (RESDC) (http://www.resdc.cn) |
| 6 | Distance to Fault | Vector data | 1:4 million | https://data.earthquake.cn/index.html (accessed on 12 December 2022) |
| Exposure evaluation index | ||||
| 1 | Population Density | Vector data | 30 m × 30 m | Resources and Environmental Sciences Chinese Academy of Sciences (RESDC) (http://www.resdc.cn) (accessed on 12 December 2022) |
| 2 | Building Density | Vector data | 30 m × 30 m | https://www.databox.store (accessed on 16 January 2023) |
| 3 | GDP | Vector data | 30 m × 30 m | https://www.databox.store (accessed on 16 January 2023) |
| Vulnerability evaluation indicators | ||||
| 1 | Per Capita Disposable Income | Vector data | 2022 | Jilin Statistical Yearbook |
| 2 | Amount of Fixed Asset Investment | Vector data | 2022 | Jilin Statistical Yearbook |
| 3 | Number of Industrial Enterprises | Vector data | 2022 | Jilin Statistical Yearbook |
| 4 | Resident unemployment rate | Vector data | 2022 | Jilin Statistical Yearbook |
| 5 | Economic Structure | Vector data | 2022 | Jilin Statistical Yearbook |
| 6 | Percentage of illiterate population | Vector data | 2022 | Jilin Statistical Yearbook |
| 7 | Percentage of high education | Vector data | 2022 | Jilin Statistical Yearbook |
| 8 | Percentage of the population under 14 years old and over 65 years old | Vector data | 2022 | Jilin Statistical Yearbook |
| 9 | Percentage of households with three or more elderly persons | Vector data | 2022 | Jilin Statistical Yearbook |
| 10 | Percentage of unprotected structure buildings | Vector data | 2022 | Jilin Statistical Yearbook |
| 11 | Percentage of buildings before 1990 | Vector data | 2022 | Jilin Statistical Yearbook |
| 12 | Seismic rating of buildings | Vector data | 2022 | Jilin Statistical Yearbook |
| Emergency responses and recovery capability evaluation indicators | ||||
| 1 | Emergency rescue capability | Vector data | 2022 | https://www.guihuayun.com (accessed on 10 January 2023) |
| 2 | Road density | Vector data | 30 m × 30 m | https://www.gscloud.cn (accessed on 18 November 2022) |
| 3 | Medical Rescue Capability | Vector data | 2022 | https://www.guihuayun.com (accessed on 10 January 2023) |
| rk | Degree of Importance |
|---|---|
| 1.0 | Indicator xk−1 is as important as xk |
| 1.2 | Indicator xk−1 is slightly more important than xk |
| 1.4 | Indicator xk−1 is significantly more important than xk |
| 1.6 | Indicator xk−1 is strongly more important than xk |
| 1.8 | Indicator xk−1 is definitely more important than xk |
| 1.1, 1.3, 1.5, 1.7 Indicator xk−1 is more important than xk in between the above cases | |
| Hazard Class | Low | Moderate | Comparatively High | High | Very High |
|---|---|---|---|---|---|
| Distance to fault | >50 km | unilateral 30–50 km | Unilateral 20–30 km | Unilateral 10–20 km | Within 10 km |
| Rating Factor | Classification Level | Category Area | Disaster Area | PPa | PPs (1−PPa) | CF |
|---|---|---|---|---|---|---|
| PGA | 0.05 | 90,429 | 138 | 0.00153 | 0.00172 | −0.11397 |
| 0.1 | 28,581 | 8 | 0.00028 | 0.00172 | −0.83769 | |
| 0.15 | 28,533 | 4 | 0.00014 | 0.00172 | −0.91872 | |
| 0.2 | 22,025 | 142 | 0.00645 | 0.00171 | 0.73417 | |
| Earthquake intensity | V | 145,530 | 26 | 0.00018 | 0.00172 | −0.89641 |
| VI | 20,231 | 26 | 0.00129 | 0.00172 | −0.25402 | |
| VII | 3807 | 240 | 0.06304 | 0.00161 | 0.97436 | |
| Earthquake frequency | 0–2.1581 | 139,979 | 24 | 0.00017 | 0.00172 | −0.90059 |
| 2.1582–4.3162 | 7766 | 2 | 0.00026 | 0.00172 | −0.85067 | |
| 4.3163–6.4744 | 7550 | 2 | 0.00026 | 0.00172 | −0.84639 | |
| 6.4745–8.6325 | 9032 | 82 | 0.00908 | 0.00171 | 0.81172 | |
| 8.6326–10.7906 | 5241 | 182 | 0.03473 | 0.00166 | 0.95205 | |
| Distance to fault | 0–10 km | 30,409 | 254 | 0.00835 | 0.00171 | 0.79521 |
| 10–20 km | 28,960 | 16 | 0.00055 | 0.00172 | −0.67954 | |
| 20–30 km | 25,773 | 0 | 0 | 0.00172 | −1.00000 | |
| 30–50 km | 39,490 | 10 | 0.00025 | 0.00172 | −0.85316 | |
| >50 km | 44,936 | 12 | 0.00027 | 0.00172 | −0.84515 | |
| Lithology | Hard Rock Group | 104,878 | 216 | 0.00206 | 0.00172 | 0.16416 |
| Soft and hard rock group | 42,299 | 44 | 0.00104 | 0.00172 | −0.39635 | |
| Soft rock group | 22,391 | 32 | 0.00143 | 0.00172 | −0.17032 | |
| Foundation Soil | Cohesive soil | 122,477 | 180 | 0.00147 | 0.00172 | −0.14676 |
| Sandy soil | 29,196 | 100 | 0.00343 | 0.00172 | 0.49810 | |
| Other soils | 10,566 | 0 | 0 | 0.00172 | −1.00000 | |
| Improved soil | 1199 | 0 | 0 | 0.00172 | −1.00000 | |
| Water body | 6130 | 12 | 0.00196 | 0.00172 | 0.12054 |
| Regression Term | B | SE | Wals | df | Sig |
|---|---|---|---|---|---|
| PGA | 2.357 | 0.217 | 118.395 | 1 | <0.001 |
| Earthquake intensity | 5.298 | 0.617 | 73.684 | 1 | <0.001 |
| Earthquake frequency | 3.642 | 0.305 | 142.214 | 1 | <0.001 |
| Distance to fault | 2.226 | 0.148 | 227.201 | 1 | <0.001 |
| Lithology | 1.682 | 0.360 | 21.786 | 1 | <0.001 |
| Foundation Soil | 2.272 | 0.329 | 47.638 | 1 | <0.001 |
| Constant | 0.029 | 0.087 | 0.109 | 1 | <0.001 |
| Guideline Layer | Indicator Layer | Contribution |
|---|---|---|
| Economic vulnerability | Per capita disposable income | − |
| Amount of fixed asset investment | + | |
| Number of industrial enterprises | + | |
| Resident unemployment rate | + | |
| Economic structure | + | |
| Population vulnerability | Percentage of Illiterate Population | + |
| Percentage of high education | − | |
| Percentage of the population under 14 years old and over 65 years old | + | |
| Percentage of households with three or more elderly persons | + | |
| Architectural vulnerability | Percentage of unprotected structure buildings | + |
| Percentage of buildings before 1990 | + | |
| Seismic rating of buildings | − |
| Indicator | Subjective Weight | Objective Weight | Combined Weight |
|---|---|---|---|
| Disposable income per capita | 0.066 | 0.071 | 0.070 |
| Fixed assets investment amount | 0.088 | 0.141 | 0.114 |
| Number of industrial enterprises | 0.055 | 0.056 | 0.057 |
| Resident unemployment rate | 0.046 | 0.047 | 0.047 |
| Economic Structure | 0.105 | 0.053 | 0.076 |
| Percentage of illiterate population | 0.042 | 0.057 | 0.050 |
| Percentage of high education | 0.080 | 0.041 | 0.059 |
| Percentage of population under 14 years old and over 65 years old | 0.050 | 0.077 | 0.064 |
| Percentage of households with three or more elderly persons | 0.038 | 0.105 | 0.064 |
| Percentage of unprotected structure buildings | 0.139 | 0.114 | 0.129 |
| Pre-1990 Building Percentage | 0.126 | 0.079 | 0.102 |
| Seismic rating of buildings | 0.166 | 0.161 | 0.168 |
| Risk Level | Fi | F | Li/L | FR |
|---|---|---|---|---|
| Very high-risk area | 4 | 84 | 0.0123 | 3.8612 |
| High-risk area | 48 | 84 | 0.0846 | 6.7517 |
| Medium-risk area | 11 | 84 | 0.1866 | 0.7016 |
| Low-risk area | 13 | 84 | 0.3396 | 0.4558 |
| Very low risk area | 8 | 84 | 0.3768 | 0.2527 |
Disclaimer/Publisher’s Note: The statements, opinions and data contained in all publications are solely those of the individual author(s) and contributor(s) and not of MDPI and/or the editor(s). MDPI and/or the editor(s) disclaim responsibility for any injury to people or property resulting from any ideas, methods, instructions or products referred to in the content. |
© 2023 by the authors. Licensee MDPI, Basel, Switzerland. This article is an open access article distributed under the terms and conditions of the Creative Commons Attribution (CC BY) license (https://creativecommons.org/licenses/by/4.0/).
Share and Cite
Zhu, J.; Zhang, Y.; Zhang, J.; Chen, Y.; Liu, Y.; Liu, H. Multi-Criteria Seismic Risk Assessment Based on Combined Weight-TOPSIS Model and CF-Logistic Regression Model—A Case Study of Songyuan City, China. Sustainability 2023, 15, 11216. https://doi.org/10.3390/su151411216
Zhu J, Zhang Y, Zhang J, Chen Y, Liu Y, Liu H. Multi-Criteria Seismic Risk Assessment Based on Combined Weight-TOPSIS Model and CF-Logistic Regression Model—A Case Study of Songyuan City, China. Sustainability. 2023; 15(14):11216. https://doi.org/10.3390/su151411216
Chicago/Turabian StyleZhu, Jiale, Yichen Zhang, Jiquan Zhang, Yanan Chen, Yijun Liu, and Huanan Liu. 2023. "Multi-Criteria Seismic Risk Assessment Based on Combined Weight-TOPSIS Model and CF-Logistic Regression Model—A Case Study of Songyuan City, China" Sustainability 15, no. 14: 11216. https://doi.org/10.3390/su151411216
APA StyleZhu, J., Zhang, Y., Zhang, J., Chen, Y., Liu, Y., & Liu, H. (2023). Multi-Criteria Seismic Risk Assessment Based on Combined Weight-TOPSIS Model and CF-Logistic Regression Model—A Case Study of Songyuan City, China. Sustainability, 15(14), 11216. https://doi.org/10.3390/su151411216

