Next Article in Journal
Systemic Capacity in Food System Governance in the Solomon Islands: “It’s More than Just Training”
Previous Article in Journal
Investigating the Effects of Automated Vehicles on Large Urban Road Networks: Some Evidence from Rome
 
 
Font Type:
Arial Georgia Verdana
Font Size:
Aa Aa Aa
Line Spacing:
Column Width:
Background:
Article

Defining Drivers and Barriers of Sustainable Fashion Manufacturing: Perceptions in the Global South

by
Nthabeleng Caroline Monyaki
* and
Ryna Cilliers
Faculty of Informatics and Design, Applied Design, Cape Peninsula University of Technology, Cape Town 8000, South Africa
*
Author to whom correspondence should be addressed.
Sustainability 2023, 15(13), 10715; https://doi.org/10.3390/su151310715
Submission received: 19 May 2023 / Revised: 14 June 2023 / Accepted: 29 June 2023 / Published: 7 July 2023

Abstract

The practices of reuse and repurposing as sustainability measures are on the rise, particularly in the Global North, emphasizing environmental sustainability. In the Global South, however, the approach to circularity is more inclined towards livelihoods, employment, and education. In the North, remanufacturing and upcycling have been instrumental in promoting sustainable design and manufacturing. Research on circular fashion in Africa, however, tends to be limited to the second-hand clothing market, with a lack of focus on remanufacturing and upcycling as part of circular fashion practice. Thus, this study aimed to explore perspectives on the challenges and enablers of sustainable fashion manufacturing, specifically focusing on remanufacturing and upcycling, within four Cape Town-based fashion businesses. This study also aimed to build upon a previously established conceptual framework, identifying the key barriers and drivers using a tool from the Theory of Constraints. The findings suggested that funding is the primary driving force behind sustainable manufacturing practices, whereas a lack of education on remanufacturing and upcycling was identified as the main barrier.

1. Introduction

The Global North has been rapidly embracing sustainable practices, such as reuse and repurposing, driven by concerns for environmental sustainability [1,2,3]. Scholars such as Khurana and Tadesse [4] and Schröder et al. [5] argue that circularity, pivoting away from a linear model, is seen as a necessary response to issues such as greenhouse gas emissions in the North. The EU, as well as nations such as the United Kingdom and the USA, have been leaders in the adoption of such sustainable manufacturing practices.
In contrast, the Global South faces acute challenges in areas such as unemployment, food shortages, and education [6]. These realities often shape a different perspective on sustainability, where circularity is viewed through a socio-economic lens, focusing on livelihoods, employment, and education. The divergence in perceptions highlights the distinct priorities of the North and South.
The circular economy is a crucial concept in the fashion industry because it aims to create closed production systems where resources are kept in use for longer periods, thereby reducing waste and promoting sustainability [7]. The circular economy model, which emphasizes the end-use of products and encourages the recovery and regeneration of materials, could potentially address issues caused by the linear production model [8,9]. In the North, this interest has manifested in sustainable design and manufacturing practices, such as remanufacturing and upcycling [1,2], and extensive research has been conducted into the barriers and drivers of these practices [10].
However, the understanding of sustainable fashion manufacturing practices in the Global South, particularly Africa, remains sparse. While research has been conducted into the large second-hand clothing market [11,12] little attention has been paid to the high levels of consumption and disposal of these garments [13] or the potential for remanufacturing and upcycling practices [13,14,15]. Furthermore, Guldmann [16] points out that textile collection programs, which are common in developed countries, are largely absent in developing nations. This study seeks to address this gap by investigating the drivers and barriers to such practices in the African context.

1.1. Circular Systems in Fashion Manufacturing: Remanufacturing and Upcycling

The concept of circular design, a cornerstone of sustainability in the fashion industry, emphasizes creating closed-loop production systems to prolong resource utilization. However, transitioning to circular fashion faces hurdles such as the prevalent fast-fashion consumer culture and a deficit of consumer awareness regarding the ethical and environmental implications of the fashion industry [10]. To mitigate these challenges, industry-connecting platforms are emerging, facilitating transparency and information flow among stakeholders, including material suppliers, designers, brands, retailers, users, and recyclers [17]. Theoretical frameworks such as those proposed by Mishra et al. [18] and Vecchi [19] offer strategies for moving from linear to circular fashion and illustrate how a shift in perspective can open new avenues toward sustainability. Particularly, the model for a Circular Fashion system by Dissanayake and Weerasinghe [7] (Figure 1), which highlights end-of-life garment utilization as an alternative to landfilling, provides valuable context for this research.
Within this context, remanufacturing emerges as a promising practice. This process, which involves reconstructing old clothing into new or even superior-quality items, is not only environmentally sustainable but also economically viable. It demands 40% to 65% less expenditure than manufacturing new items, primarily due to reduced energy consumption and lessened resource depletion [20,21]. As an added benefit, the remanufacturing sector has proven to be a significant job creator, as evidenced by the 180,000 jobs it generated in the US [14]. Sinha et al. [14] further showcased the potential of remanufacturing in the Global South, arguing in their book ‘Remanufactured Fashion’ that this practice can foster sustainable business models while reducing greenhouse emissions and energy use. Practical applications of their theories are visible in places such as the Accra market in Zambia, where garments sourced from second-hand markets are repaired, disassembled, and repurposed [22].
Complementing remanufacturing, upcycling serves as another viable path towards circular fashion, transforming waste into valuable products [23]. This practice has found resonance in the UK, where SMEs and upcycling designers are exploiting the underutilized resource of textile waste [24]. Despite the success stories in the Global North, upcycling remains a largely untapped practice in other regions. James and Kent’s [13] work on upcycling in Ghana underscores this gap. However, there are encouraging signs in the Global South, such as in Mozambique and Zambia, where local markets illustrate the creative use of used clothing for new, unique items [15,25]. Noteworthy also are the innovative practices used in the Accra market, where workers breathe new life into unwanted denim items through hand-dyeing [13]. These glimpses of upcycling practices highlight the potential of circular design within the Global South and affirm the urgency of further investigation and implementation.

1.2. Barriers and Drivers of Remanufacturing and Upcycling

The following section presents a detailed analysis of the primary barriers and drivers associated with two sustainable manufacturing practices—remanufacturing and upcycling. This information has been systematically arranged in two tables, each providing a geographical map of existing research on these practices. The aim is to highlight the existing body of research concerning circular practices in the Global North and the Global South, thereby drawing attention to the disparities and potential areas for further investigation.
Table 1 focuses on remanufacturing, examining studies conducted in various geographical locations. The barriers identified span concerns regarding the profitability of previously used garments [20] and the difficulties in sourcing specialist skills which hinders the scalability of fashion remanufacturing [3,21,26]. A notable gap in consumer awareness around remanufactured fashion products, despite the increasing interest in sustainable commodities, also poses a significant challenge [27]. These barriers predominantly hail from studies conducted in the United Kingdom, with some research extending to Tanzania and Canada, indicating a need for broader geographical coverage in future research.
On the positive side, the drivers of remanufacturing emphasize the cost and resource efficiencies of this practice. Remanufactured garments are less expensive to produce, consume less energy, and aid in resource conservation [3,21]. Additionally, the creation of skilled jobs, given the labor-intensive nature of remanufacturing, emerges as a substantial advantage [14]. Notably, there is evidence of governmental support in China, which promotes the remanufacturing sector through policies, subsidies, and protocols [20]. This finding indicates the potential impact of institutional support on the growth of this sector.
Table 2 navigates the landscape of upcycling, with studies chiefly conducted in the United Kingdom. Barriers encompass consumer perceptions of ethical or eco-products being more expensive [28], uncertainties regarding product quality that deter manufacturers [29], and the difficulty of scaling upcycling practices beyond a small scale or focused products [23].
The identified drivers of upcycling center around targeted strategies and institutional support. For instance, upcycling can be more easily scaled when targeting specific user groups, such as those within the art and design industries [29]. Government subsidies, loans, and preferential terms for equipment purchases are found to significantly aid upcycling activities [29]. Additionally, partnerships with large-scale retailers can ensure a consistent supply of material for upcycling, further facilitating this practice [28].
In conclusion, while both remanufacturing and upcycling demonstrate promise for a more sustainable fashion industry, there exist significant geographical disparities in the research, with a clear dominance of studies from the Global North. This imbalance highlights the need for more research in the Global South to understand the specific barriers, drivers, and potential of these sustainable practices in these contexts.

1.3. Conceptual Framework

The conceptual framework of the circular fashion system discussed herein draws from the insights presented in the study “Towards Circular Economy in Fashion: Review of Strategies, Barriers, and Enablers” by Dissanayake and Weerasinghe [7]. This research, which underscores the importance of reuse and remanufacturing, significantly aligns with the focus of our study and places it clearly within the circular fashion system (Figure 1).
To better frame our investigation of sustainable fashion, we have adapted a comprehensive framework from the work of de Aguiar Hugo et al. [10]. This framework, a further development of the framework by de Jesus and Mendonca [30], systematically delineates the drivers and barriers of sustainable fashion, thereby providing a robust structure for our study.
Table 3, derived from Hugo et al.’s research, provides a succinct overview of the key drivers propelling the circular economy within the fashion industry. These drivers span various categories—Institutional/Regulatory, Market/Economic, and Stakeholders—and touch upon every stage of the fashion cycle, from design and manufacturing to consumer usage. The table summarizes the influence of factors such as legal pressures, profitability of circular models, declining fast fashion trends, and growing consumer awareness in fostering a more sustainable fashion industry.
On the other hand, Table 4 outlines the major barriers that hinder the adoption of a circular economy approach in the fashion sector. The barriers extend across multiple categories—Market/Economic, Institutional/Regulatory, Social/Cultural, Technological, and Stakeholders—and impact various stages in the fashion cycle. The table highlights challenges, such as organizational complexity, lack of eco-conscious product design, limited governmental support, entrenched consumer culture, technical difficulties in recycling, and consumer knowledge gaps, which obstruct the path toward a more sustainable fashion ecosystem.

2. Materials and Methods

This research, motivated by the identified knowledge gap in sustainable manufacturing practices within Cape Town’s apparel industry, aims to investigate perceptions towards remanufacturing and upcycling. Building on the thesis “The Exploration of Remanufacturing and Upcycling in the Cape Town Fashion Manufacturing Industry” [31], this article narrows its focus to three niche market businesses and a team leader from a local retailer. Primarily relying on telephonic interviews, this study focuses on four case studies within Cape Town’s apparel industry. The case profiles each encompass a unique business model and sustainable practice, and are briefly introduced as follows:
Case 1: Remanufacturer, Upcycler, Designer—This small-to-medium enterprise (SME) caters to a niche punk rock community, offering remanufactured, repurposed, and refashioned vintage garments. Their sustainable practices extend to the promotion of second-hand clothing and educational initiatives on sustainability.
Case 2: Upcycler, Designer—Operating both online and from a physical location in Woodstock, this SME specializes in the retail of vintage and upcycled clothing. Their sustainable ethos includes mending and repurposing discarded garments, avoiding fast fashion, and creating consumer awareness about global warming and greenwashing.
Case 3: Upcycler, Designer—This niche SME produces one-off sustainably manufactured pieces, often by upcycling old bedding, curtains, and garments. Their commitment to sustainability is also evident in their choice of second-hand clothing and recycling practices for paper, glass, and plastics.
Case 4: Team Leader at a leading outdoor wear retailer—This established company employs cut-make-trim (CMT) services and outsourcing for mass production, and is engaged in clothing manufacturing and retail. They emphasize fabric and paper recycling, waste reduction, electricity usage reduction, job creation for women, and skills development.
These case studies provide diverse insights into sustainable manufacturing practices, contributing to a comprehensive understanding of remanufacturing and upcycling within the local industry.

Data Analysis

We employed Hugo et al.’s [10] study as a foundational coding framework for our analysis. This framework was augmented through an open-coding process of our interview transcripts, which allowed us to highlight key concepts emerging from the data. Instances sharing similarities were then grouped together. Subsequently, the coded data were categorized into barriers and drivers influencing the adoption of sustainable manufacturing practices, as illustrated in Table 5. These categories were integrated into Hugo et al.’s pre-existing framework, enriching its scope and applicability. The comprehensive framework, including these additions, has been made available (see data availability statement).
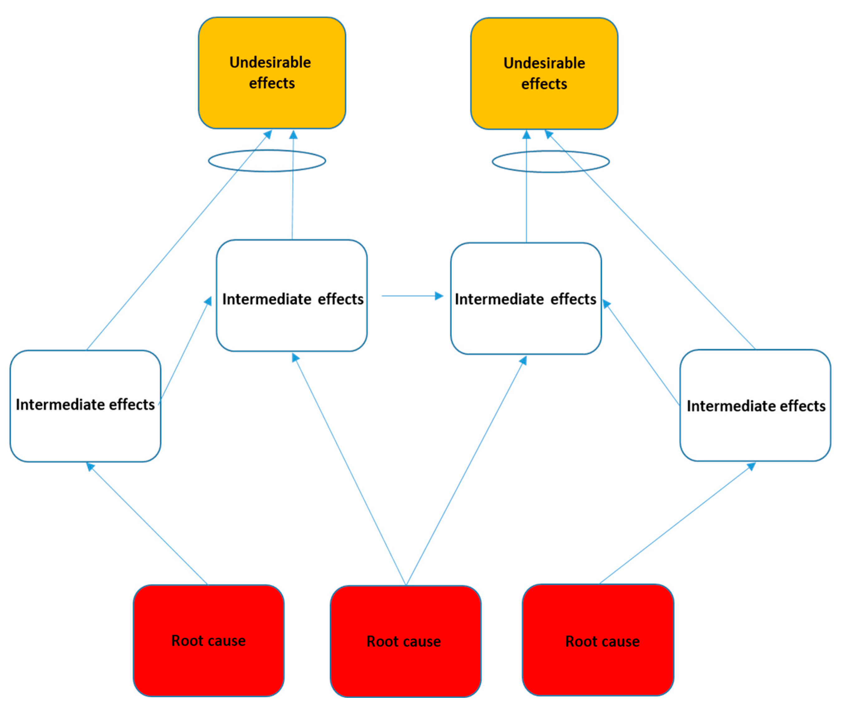
To structure our understanding of barriers to sustainable manufacturing practices, we conducted a content analysis. Coded data snippets were extracted from the transcripts and added to the expanded coding framework (see Table 6 for an extract). Each coding occurrence, per participant was added, which allowed the pinpointing of Undesirable Effects (UDEs) that frequently surfaced in the data derived from participant responses (see Table 7 for an extract). These UDEs, signifying barriers to sustainable manufacturing, became integral to the construction of a single Current Reality Tree (CRT) diagram. In this diagram, barriers were stratified into three distinct tiers: immediate effects, intermediate effects, and root causes. This tripartite division allowed us to map the progression of each barrier from its initial impact, through its broader implications, to its fundamental origins.
To pinpoint the most significant barrier, or the primary constraint to the implementation of circular practices, we utilized Goldratt’s Theory of Constraints (TOC). Through this approach, we identified the Undesirable Effects (UDEs) emanating from the collected data. These UDEs were then employed within the Current Reality Tree (CRT) tool, a strategic method to elucidate the crux of the problem and to guide the development of corrective measures [32].
To further elaborate on the application of the Theory of Constraints (TOC) (Figure 2), we used the categorization of elements as follows:
  • Undesirable Effects (UDEs) are representative of the most frequently occurring barriers.
  • Intermediate effects serve as the symptoms or manifestations of these barriers.
  • Root causes are the major causes of the barriers or constraints as informed by the collected data.
While the TOC was originally intended to solely identify barriers [34] in this study, we broadened its utility. Recognizing that a complete understanding of the situation requires the analysis of not only the barriers but also the drivers of change, we adapted the Current Reality Tree (CRT) tool. This modification allowed us to not only map the constraints but also to identify the driving factors propelling the implementation of circular manufacturing activities, particularly within the context of Cape Town’s fashion industry.

3. Results

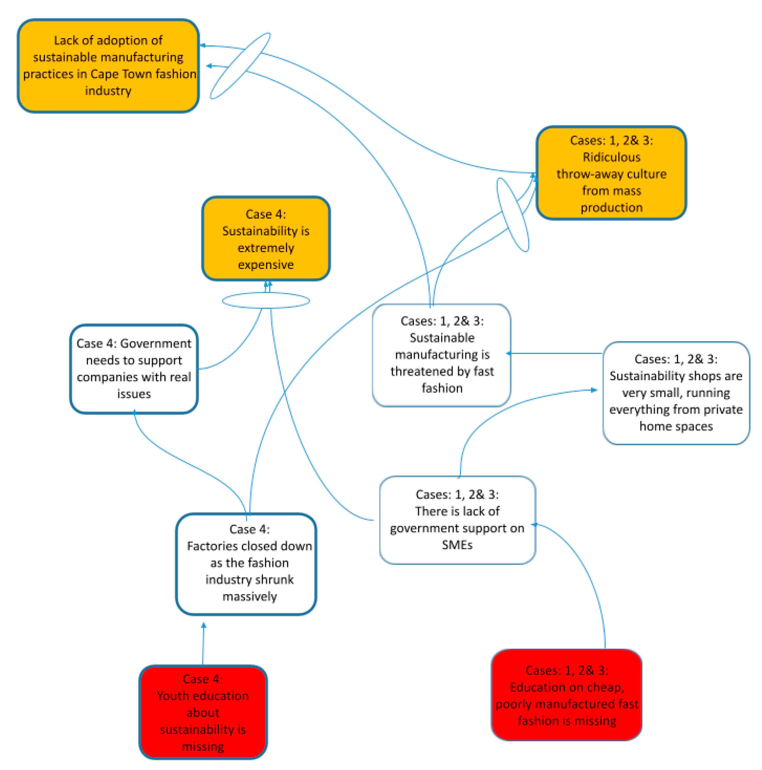
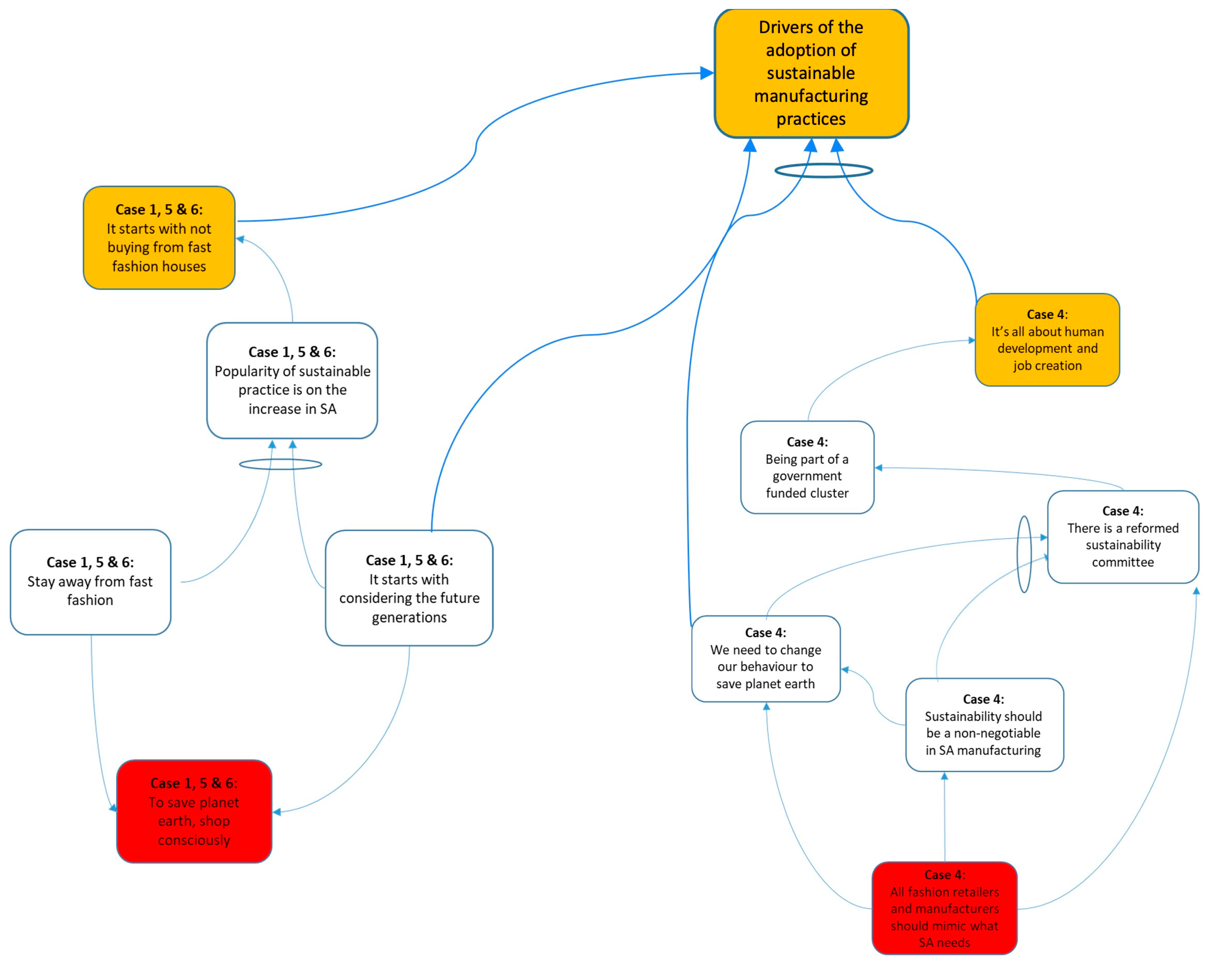
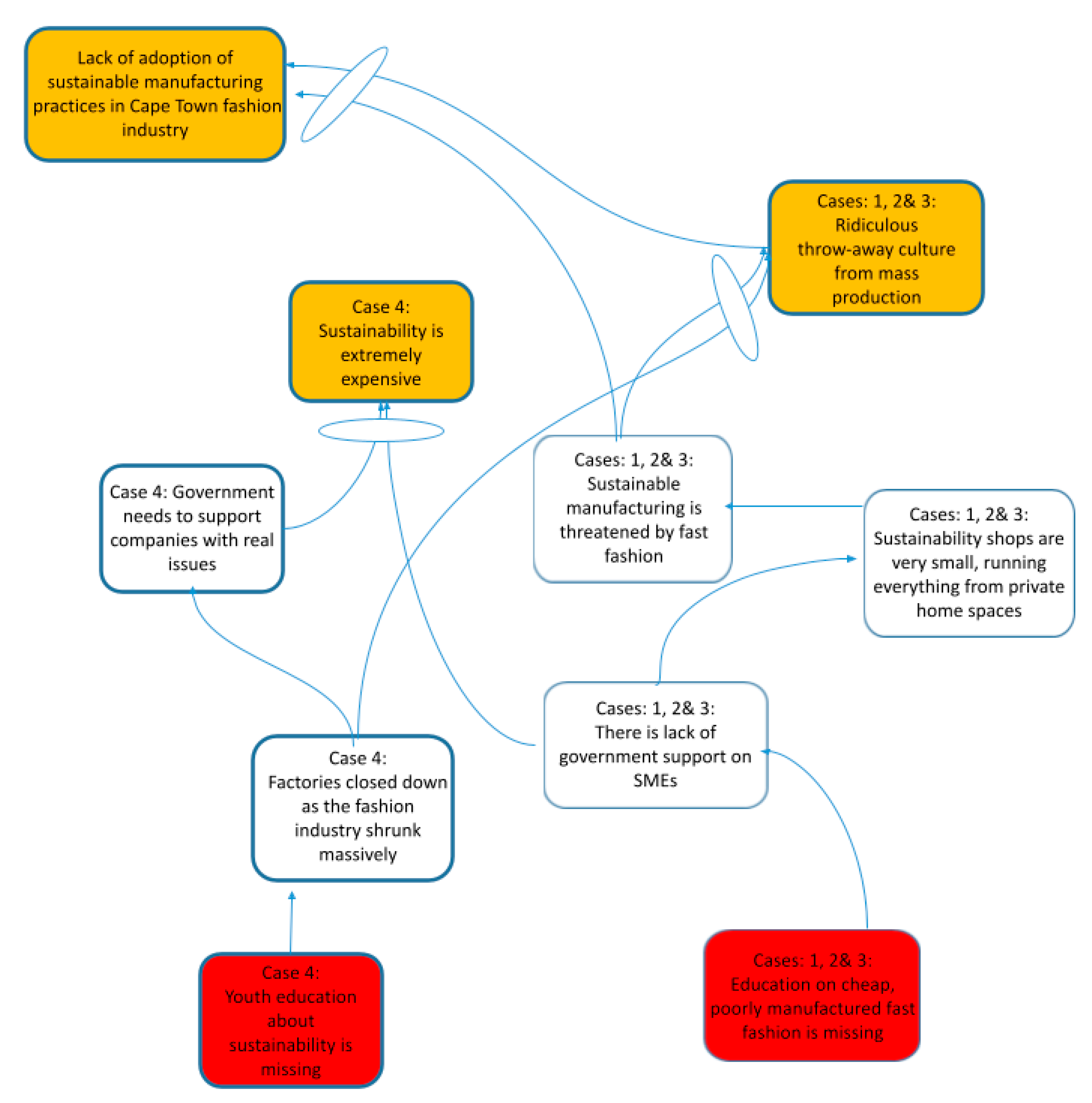
This section presents key findings on the barriers and drivers of sustainable manufacturing in Cape Town’s fashion industry in the form of CRTs (Figure 3). It illustrates the pivotal influences shaping sustainability adoption in this particular developing context.

3.1. Barriers

Immediate Effects: These were primarily centered on the central issue of the research—the under-adoption of sustainable manufacturing practices within the Cape Town fashion industry. The study’s findings illuminated the viewpoints of niche-market SMEs actively engaged in sustainable garment production through remanufacturing and upcycling. However, there existed a prevailing perception that sustainability is a luxury reserved for the affluent, given the more immediate socio-economic issues such as poverty and inequality that plague South Africa as a developing nation. This perspective underscored the assumption that the feasibility of sustainability is tied to affordability.
Intermediate Effects: Here, notable issues such as the government’s insufficient support emerged as significant concerns among both niche-market SMEs and a major local retailer. This lack of institutional support served as a substantial obstacle to the pursuit of sustainable manufacturing.
Root Causes: The root cause, consistently identified across the case studies, was the deficiency in education pertaining to sustainable production practices within the Cape Town clothing industry. This lack of knowledge and awareness served as the primary barrier hindering the widespread adoption and implementation of such practices.

3.2. Drivers

The participants in this study were categorized into two distinct groups: Cases 1, 2, and 3, which represent niche-market businesses involved in the repurposing and reuse of discarded garments; and Case 4, which provides the perspective of a major local retailer (Figure 4).
In the context of Case 4, economic and social sustainability emerged as primary institutional and regulatory drivers, indicating that conscious and aware designers or manufacturers play a significant role as stakeholder drivers in the adoption of sustainable manufacturing practices.
When considering the three pillars of sustainable development—economic, environmental, and social—both the niche-market businesses (Cases 1, 2, 3) and the major retailer (Case 4) demonstrated strong concern for environmental preservation.
The core insights from the study suggest that larger retailers typically have better access to the funding necessary for the transition toward sustainable models. Moreover, upcycling and remanufacturing practices were identified as major contributors to environmental conservation and the promotion of conscious fashion consumption.

4. Discussion

This section pays attention to the data findings and positions them in relation to other studies that have been conducted for verification. Among the four findings that have emerged, lack of education stood out as a major barrier or root cause in the data by means of analysis from the CRT tool diagram of the TOC framework.

4.1. Barriers to Sustainable Manufacturing in the Cape Town Fashion Industry

This section explores the significant barriers to the adoption of sustainable manufacturing practices in South Africa. It highlights four key areas: lack of education, perceived high cost, inadequate government support, and scalability fears. These findings provide critical insights into the challenges faced by developing economies in the transition toward sustainable practices.
(i)
The lack of education on sustainable manufacturing practices is seen as a significant barrier to the adoption of sustainable manufacturing practices.
The lack of education on sustainable manufacturing practices emerged across the data set (all cases) as the South African consumer is not fully aware of the need for sustainability. One of the cases even suggested teaching platforms such as workshops in schools and community projects. In the literature, Hamzaoui et al. [27], Mastamet-Mason et al. [35], and Hira et al. [36] noted the lack of education and awareness among South African local consumers regarding environmental concerns resulting from unsustainable fashion practices.
(ii)
The perceived high cost of sustainability
Although they support the idea of sustainability within local manufacturing companies, the cases still mentioned that the high expense of these practices makes them very disheartening to fully adopt. The cases, for instance, mentioned that South African retailers are not willing to invest in circularity as consumer demand is low and the sector is purely cost-driven. In support of the findings, the literature identifies manufacturers’ concerns about the profitability of previously used or upcycled garments as they require great labour [20,37].
(iii)
The lack of government support
Across the cases, the lack of access to government support was mentioned. In some cases, disappointment and distrust in the government emerged regarding the lack of fast fashion regulations and sustainable protocols. The findings further indicated that in the SA economy, sustainability is a matter of less urgency, as it is a developing nation dealing with more pressing issues such as poverty, unemployment, and electricity/power issues. Blissick et al. [6], Mafini and Loury-Okoumba [38], and May [39] have labeled circular production practices and environmental concerns as matters of less importance in developing economies such as South Africa.
(iv)
Fears and concerns around the scale at which sustainability would thrive
The findings indicate a theme of fears and concerns around the scale at which sustainability would thrive in SA. Half the cases raised concerns regarding scaling up their sustainable businesses and what the future holds for niche-market businesses. Several studies in the literature [6,38,40] note this as a barrier, stating that despite the growing popularity of the circular fashion model in developed countries, it is still a niche concept in developing economies such as South Africa where it exists on a small scale. The literature also reveals evidence in full opposition to these findings. For example, Sung [23] indicated that upcycling would only work well on a small scale and when focused on products, and is unrealistic on a large scale.
The findings illuminate the complex interplay of education, cost considerations, government support, and scalability fears in shaping the uptake of sustainable manufacturing practices in South Africa. The identified barriers, such as the lack of sustainability awareness, the perceived high costs, inadequate government support, and concerns about scalability, add substantial insights to our understanding of the obstacles to sustainable practices in developing economies. This underscores the need for multi-pronged strategies to tackle these hurdles, thereby contributing significantly to research and policy development in sustainable manufacturing within the global south.

4.2. Barriers to Sustainable Manufacturing in the Cape Town Fashion Industry

This section explores potential drivers that can positively impact the adoption of sustainable practices in South Africa’s fashion industry. The factors discussed include discouraging fast fashion consumption, tapping into unused skills and knowledge, capitalizing on recently available funding, and implementing compulsory local manufacturing. These determinants are integral in shaping the future direction of the industry and may present a path toward a more sustainable fashion ecosystem.
(i)
To stay away or not buy from fast fashion houses
From all the cases, the findings from the data validate Atalay Onur’s [41] suggestion of creating education and awareness against high fashion, which might strongly influence the move towards circularity.
(ii)
Identified unused knowledge and skills
The number of retired people with a vast knowledge that is unused, and the skills that these people would contribute to the South African clothing industry, also relates to education. Although there is insufficient data in the literature to verify unused knowledge as a driver, the literature provides evidence that in the United Kingdom upcycling provides skills development within businesses.
Upcycling also assists in monetary localization through the use of local resources, workforces, and experience, as well as the upliftment of teaching in neighboring societies [1].
(iii)
Funding that has recently been released
The findings identify the availability of funding that has been recently released from various government initiatives as a driver of sustainable fashion production locally, especially for SMEs. This was validated by research from Galatti and Baruque-Ramos [29,42].
  • (iv) Compulsory local manufacturing
Disappointment and frustration at the government’s lack of support in curbing fast fashion imports emerged very strongly. One case bluntly concluded that local production should be made compulsory to drive sustainable manufacturing in South Africa. This is in support of Jia et al.’s [43] findings regarding the enforcement of government restrictions for circularity.
These findings highlight the importance of raising awareness against fast fashion, leveraging unused knowledge and skills, securing funding, and promoting compulsory local manufacturing. These insights underscore the significance of addressing these drivers to facilitate a shift towards sustainability, ultimately contributing to a better understanding of the factors that can catalyze change in developing economies.

5. Conclusions

Analysis findings consistently underscored the perceived high cost of sustainability as a significant concern for both niche-market and major retailer cases. The study identified the education gap surrounding upcycling and remanufacturing as a significant barrier influencing consumer demand for sustainable products.
Interpretation of these findings points to the necessity of raising awareness about reuse practices and sustainability, particularly among younger generations, students, and the unemployed. This could be achieved through large-scale workshops and community projects focused on upcycling and remanufacturing.
The study further spotlights the importance of fostering strong relationships between stakeholders, including retailers, manufacturers, consumers, and the government. A key bottleneck identified in the research was education, indicating a significant gap in existing academic research, manufacturer knowledge, and consumer awareness around circular fashion practices.
The study adapted and expanded upon the Circular Economy (CE) framework of de Jesus and Mendonca [30] and de Aguiar Hugo et al. [10], crafting a new framework within the Global South context. The Theory of Constraints served as the theoretical framework, demonstrating its applicability in identifying barriers and drivers of circular practices in South Africa.
The adoption of circular economy principles in fashion manufacturing is needed to promote sustainability and reduce the depletion of natural resources, leading to a more sustainable society; however, transitioning from traditional linear models to a circular fashion system presents considerable complexity, particularly given the pressure on the Global South from the Global North to adopt environmentally friendlier practices. This study contributes to existing knowledge by identifying the lack of education around sustainable manufacturing practices as a primary barrier, thereby setting the groundwork for the implementation of a circular economy in the fashion industry.
Future research could consider focusing on a single business profile to enable more generalization. Further exploration of the possibilities and benefits of reuse and repurposing practices within the South African clothing industry and the broader African context is also recommended. Additional investigations might focus on the profitability and other benefits of adopting sustainable fashion systems, particularly through remanufacturing and upcycling processes. This study illuminates a notable lack of research on the implementation of circular economy practices in fashion in the Global South or developing nations.

Author Contributions

Conceptualization, N.C.M. and R.C.; Methodology, N.C.M.; Investigation, N.C.M.; Data curation, N.C.M.; Writing—original draft, N.C.M. and R.C.; Writing—review and editing, N.C.M. and R.C.; Supervision, R.C. All authors have read and agreed to the published version of the manuscript.

Funding

This research received no external funding.

Institutional Review Board Statement

The study was conducted in accordance with the Declaration of Cape Town and approved by the Institutional Review Board (or Ethics Committee) of Cape Peninsula University of Technology (206020813/2021/9; 21 April 2021).

Informed Consent Statement

Informed consent was obtained from all subjects involved in the study.

Data Availability Statement

Data supporting reported results will be made available on request.

Conflicts of Interest

The authors declare no conflict of interest.

References

  1. Han, S.L.C.; Chan, P.Y.L.; Venkatraman, P.; Apeagyei, P.; Cassidy, T.; Tyler, D.J. Standard vs. Upcycled Fashion Design and Production. Fash. Pract. 2017, 9, 69–94. [Google Scholar] [CrossRef]
  2. Remanufactured Goods: An Overview of the U.S. and Global Industries, Markets, and Trade; United States International Trade Commission (USITC): Washington, DC, USA, 2012.
  3. Sung, K.; Cooper, T.; Kettley, S. Factors Influencing Upcycling for UK Makers. Sustain. Sci. Pract. Policy 2019, 11, 870. [Google Scholar] [CrossRef]
  4. Khurana, K.; Tadesse, R. A Study on Relevance of Second Hand Clothing Retailing in Ethiopia. Res. J. Text. Apparel. 2019, 23, 323–339. [Google Scholar] [CrossRef]
  5. Schröder, P.; Anantharaman, M.; Anggraeni, K.; Foxon, T.J. The Circular Economy and the Global South: Sustainable Lifestyles and Green Industrial Development; Routledge: Abingdon, UK, 2019; ISBN 9780429783692. [Google Scholar]
  6. Blissick, M.; Dickson, M.A.; Silverman, J.; Cao, H. Retailers’ Extent of Involvement in Sustainability and Role in Creating Sustainable Apparel and Textiles from South Africa. Int. J. Fash. Des. Technol. Educ. 2017, 10, 265–275. [Google Scholar] [CrossRef]
  7. Dissanayake, D.G.K.; Weerasinghe, D. Towards Circular Economy in Fashion: Review of Strategies, Barriers and Enablers. Circ. Econ. Sustain. 2022, 2, 25–45. [Google Scholar] [CrossRef]
  8. Michelini, G.; Moraes, R.N.; Cunha, R.N.; Costa, J.M.H.; Ometto, A.R. From Linear to Circular Economy: PSS Conducting the Transition. Procedia CIRP 2017, 64, 2–6. [Google Scholar] [CrossRef]
  9. Niinimäki, K. Sustainable Fashion [Elektronisk Resurs]: New Approaches; Aalto ARTS Books: Espoo, Finland, 2013; ISBN 9789526055732. [Google Scholar]
  10. de Aguiar Hugo, A.; de Nadae, J.; da Silva Lima, R. Can Fashion Be Circular? A Literature Review on Circular Economy Barriers, Drivers, and Practices in the Fashion Industry’s Productive Chain. Sustain. Sci. Pract. Policy 2021, 13, 12246. [Google Scholar] [CrossRef]
  11. Brooks, A. Clothing Poverty: The Hidden World of Fast Fashion and Second-Hand Clothes; Bloomsbury Publishing: London, UK, 2019; ISBN 9781786997395. [Google Scholar]
  12. Brooks, A.; Simon, D. Unravelling the Relationships between Used-Clothing Imports and the Decline of African Clothing Industries. Dev. Chang. 2012, 43, 1265–1290. [Google Scholar] [CrossRef]
  13. James, A.S.J.; Kent, A. Clothing Sustainability and Upcycling in Ghana. Fash. Pract. 2019, 11, 375–396. [Google Scholar] [CrossRef]
  14. Sinha, P.; Muthu, S.S.; Dissanayake, G. Remanufactured Fashion; Springer Nature: Singapore, 2016. [Google Scholar]
  15. Ericsson, A.; Brooks, A. African Second-Hand Clothes: Mima-Te and the Development of Sustainable Fashion. In Routledge Handbook of Sustainability and Fashion; Routledge: Abingdon, UK, 2014. [Google Scholar]
  16. Guldmann, E. Best Practice Examples of Circular Business Models; Danish Environmental Protection Agency: Odense, Denmark, 2016; ISBN 9788793435865. [Google Scholar]
  17. Haeggblom, J.; Budde, I. Circular Design as a Key Driver for Sustainability in Fashion and Textiles. In Sustainable Textile and Fashion Value Chains: Drivers, Concepts, Theories and Solutions; Matthes, A., Beyer, K., Cebulla, H., Arnold, M.G., Schumann, A., Eds.; Springer International Publishing: Cham, Switzerland, 2021; pp. 35–45. ISBN 9783030220181. [Google Scholar]
  18. Mishra, S.; Jain, S.; Malhotra, G. The Anatomy of Circular Economy Transition in the Fashion Industry. Soc. Responsib. J. Law Med. 2020, 17, 524–542. [Google Scholar] [CrossRef]
  19. Vecchi, A. The Circular Fashion Framework-the Implementation of the Circular Economy by the Fashion Industry. Curr. Trends Fash. Technol. Text. Eng. 2020, 6, 31–35. [Google Scholar] [CrossRef]
  20. Wang, K.; Zhao, Y.; Cheng, Y.; Choi, T.-M. Cooperation or Competition? Channel Choice for a Remanufacturing Fashion Supply Chain with Government Subsidy. Sustain. Sci. Pract. Policy 2014, 6, 7292–7310. [Google Scholar] [CrossRef]
  21. Dissanayake, G.; Sinha, P. An Examination of the Product Development Process for Fashion Remanufacturing. Resour. Conserv. Recycl. 2015, 104, 94–102. [Google Scholar] [CrossRef]
  22. May, J. Designer Tracks Europe’s Throwaway Clothing to Salaula Market in Zambia. Available online: https://twyg.co.za/designer-tracks-europes-throwaway-clothing-to-salaula-market-in-zambia/ (accessed on 18 May 2023).
  23. Sung, K. A Review on Upcycling: Current Body of Literature, Knowledge Gaps and a Way Forward. Available online: https://dora.dmu.ac.uk/bitstream/handle/2086/14640/2015-Sung-a%20review%20on%20upcycling-current%20body%20of%20literature,%20knowledge%20gaps%20and%20a%20way%20forward.pdf?sequence=1 (accessed on 18 May 2023).
  24. Payne, A. The Life-Cycle of the Fashion Garment and the Role of Australian Mass Market Designers. Int. J. Environ. Cult. Econ. Soc. Sustain. 2011, 7, 237–246. [Google Scholar] [CrossRef]
  25. Hansen, K.T. Salaula: The World of Secondhand Clothing and Zambia; University of Chicago Press: Chicago, IL, USA, 2000; ISBN 9780226315812. [Google Scholar]
  26. Pal, R.; Gander, J. Modelling Environmental Value: An Examination of Sustainable Business Models within the Fashion Industry. J. Clean. Prod. 2018, 184, 251–263. [Google Scholar] [CrossRef]
  27. Hamzaoui Essoussi, L.; Linton, J.D. New or Recycled Products: How Much Are Consumers Willing to Pay? J. Consum. Mark. 2010, 27, 458–468. [Google Scholar] [CrossRef]
  28. Bridgens, B.; Powell, M.; Farmer, G.; Walsh, C.; Reed, E.; Royapoor, M.; Gosling, P.; Hall, J.; Heidrich, O. Creative Upcycling: Reconnecting People, Materials and Place through Making. J. Clean. Prod. 2018, 189, 145–154. [Google Scholar] [CrossRef]
  29. Sung, K.; Cooper, T.; Ramanathan, U.; Singh, J. Challenges and Support for Scaling up Upcycling Businesses in the UK: Insights from Small-Business Entrepreneurs; IOS Press: Amsterdam, The Netherlands, 2017. [Google Scholar]
  30. de Jesus, A.; Mendonça, S. Lost in Transition? Drivers and Barriers in the Eco-Innovation Road to the Circular Economy. Ecol. Econ. 2018, 145, 75–89. [Google Scholar] [CrossRef]
  31. Monyaki, N.C. The Exploration of Remanufacturing and Upcycling in the Cape Town Fashion Manufacturing Industry, Master of Technology: Design, Cape Peninsula University of Technology. 2022. Available online: https://etd.cput.ac.za/bitstream/20.500.11838/3830/1/Monyaki_Ntabeleng_206020813.pdf (accessed on 18 May 2023).
  32. Mabin, V. Goldratt’s “Theory of Constraints” Thinking Processes: A Systems Methodology Linking Soft with Hard. Available online: https://proceedings.systemdynamics.org/1999/PAPERS/PARA104.PDF (accessed on 18 May 2023).
  33. What Is Current Reality Tree? Available online: https://online.visual-paradigm.com/knowledge/problem-solving/what-is-current-reality-tree/ (accessed on 18 May 2023).
  34. Puche, J.; Ponte, B.; Costas, J.; Pino, R.; de la Fuente, D. Systemic Approach to Supply Chain Management through the Viable System Model and the Theory of Constraints. Prod. Plan. Control 2016, 27, 421–430. [Google Scholar] [CrossRef]
  35. Mastamet-Mason, A.; Müller, K.; van der Merwe, N. History of African Indigenous Costumes and Textiles: Towards Decolonising a Fashion Design Curriculum. In Proceedings of the 14th National Design Education Conference 2017, Pretoria, South Africa, 27–29 September 2017; DEFSA Contact Details. pp. 143–158. [Google Scholar]
  36. Hira, A.; Pacini, H.; Pereira, A.S.; Attafuah-Wadee, K.; Rashid, A.; Gara, F.; Munene, K. Shifting to Circular Manufacturing in the Global South: Challenges and Pathways. J. Dev. Soc. 2022, 38, 310–335. [Google Scholar] [CrossRef]
  37. Pandit, P.; Nadathur, G.T.; Jose, S. 5—Upcycled and Low-Cost Sustainable Business for Value-Added Textiles and Fashion. In Circular Economy in Textiles and Apparel; Muthu, S.S., Ed.; Woodhead Publishing: Cambridge, UK, 2019; pp. 95–122. ISBN 9780081026304. [Google Scholar]
  38. Mafini, C.; Loury-Okoumba, W.V. Extending Green Supply Chain Management Activities to Manufacturing Small and Medium Enterprises in a Developing Economy. S. Afr. J. Econ. Manag. Sci. 2018, 21, 1–12. [Google Scholar] [CrossRef]
  39. May, J. Nipped in the Waste: Why Sustainable Fashion Is a Big Ask for Local Designers. 2019. Available online: https://www.timeslive.co.za/sunday-times/lifestyle/fashion-and-beauty/2019-04-21-nipped-in-the-waste-why-sustainable-fashion-is-a-big-ask-for-local-designers/ (accessed on 18 May 2023).
  40. Longden, E. #BizTrends2020: Fashion Won’t Be Sustainable until Consumers Are Educated. Available online: https://www.bizcommunity.com/Article/196/731/199671.html (accessed on 18 May 2023).
  41. Atalay Onur, D. Integrating Circular Economy, Collaboration and Craft Practice in Fashion Design Education in Developing Countries: A Case from Turkey. Fash. Pract. 2020, 12, 55–77. [Google Scholar] [CrossRef]
  42. Galatti, L.G.; Baruque-Ramos, J. Brazilian Potential for Circular Fashion through Strengthening Local Production. SN Appl. Sci. 2019, 1, 1439. [Google Scholar] [CrossRef]
  43. Jia, F.; Yin, S.; Chen, L.; Chen, X. The Circular Economy in the Textile and Apparel Industry: A Systematic Literature Review. J. Clean. Prod. 2020, 259, 120728. [Google Scholar] [CrossRef]
Figure 1. Circular Fashion system showing end-of-life characteristics (yellow). Source: adapted from [7].
Figure 1. Circular Fashion system showing end-of-life characteristics (yellow). Source: adapted from [7].
Sustainability 15 10715 g001
Figure 2. A basic structure or flow of a CRT diagram. Yellow: Immediate cause; White: Intermediate cause; Red: Root cause of constraint/bottleneck Source: adapted from [33].
Figure 2. A basic structure or flow of a CRT diagram. Yellow: Immediate cause; White: Intermediate cause; Red: Root cause of constraint/bottleneck Source: adapted from [33].
Sustainability 15 10715 g002
Figure 3. CRT diagram of barriers from all four cases. Yellow: Immediate cause; White: Intermediate cause; Red: Root cause of constraint/bottleneck Source: author.
Figure 3. CRT diagram of barriers from all four cases. Yellow: Immediate cause; White: Intermediate cause; Red: Root cause of constraint/bottleneck Source: author.
Sustainability 15 10715 g003
Figure 4. Adaptation of drivers of sustainable manufacturing practices to a CRT diagram. Yellow: Immediate cause; White: Intermediate cause; Red: Root cause of constraint/bottleneck Source: author.
Figure 4. Adaptation of drivers of sustainable manufacturing practices to a CRT diagram. Yellow: Immediate cause; White: Intermediate cause; Red: Root cause of constraint/bottleneck Source: author.
Sustainability 15 10715 g004
Table 1. Geographic mapping of existing research on the barriers and drivers of remanufacturing.
Table 1. Geographic mapping of existing research on the barriers and drivers of remanufacturing.
Barrier to RemanufacturingStudyGeographical Location of Study
Concern about the profitability of previously used garments. [20]United Kingdom
Difficulty finding specialist skills that prohibit industrial scalability of fashion remanufacturing.[21]United Kingdom, Tanzania
[26]United Kingdom
[3]United Kingdom
Despite the increased interest in sustainable products, consumers are still reluctant due to the lack of awareness concerning remanufactured fashion products.[27]Canada
Drivers to remanufacturingStudyGeographical location of study
Remanufactured garments are less expensive to produce than new ones, as remanufacturing uses less energy, extending the use of products by preventing the depletion of natural resources.[21]United Kingdom
[3]Tanzania
Because half of the manufacturing costs are spent on labor, this sustainable practice offers an advantage in creating skilled jobs.[14]United Kingdom, Tanzania
There is evidence that the Chinese government has supported the growth of the remanufacturing sector by means of government policies, subsidies, and protocols.[20]China
Table 2. Geographic map of existing research on the barriers and drivers of upcycling.
Table 2. Geographic map of existing research on the barriers and drivers of upcycling.
Barriers to UpcyclingStudy Geographical Location of Study
Most consumers assume ethical or eco-products as being costlier than usual merchandise.[28]United Kingdom
Uncertainties in product quality pose a big threat to many manufacturers [29]United Kingdom
Upcycling seemingly works well on a small scale and focused products but remains unrealistic on a large scale. [23]United Kingdom
Drivers to UpcyclingStudyGeographical location of study
When upcycling is aimed at a specific user group, such as persons in the art and design industries, scaling up may be more easily accomplished.[29]United Kingdom
Upcycling activities may benefit from various government subsidies, loans, and advantageous terms for purchasing equipment.[29]United Kingdom
Partnerships with large-scale retailers that have access to volumes of rejected garments from their operations ensure a constant supply of material for upcycling.[28]United Kingdom
Table 3. Summary of a framework outlining circular economy drivers in the fashion industry.
Table 3. Summary of a framework outlining circular economy drivers in the fashion industry.
Drivers Short DescriptionStage
Institutional/RegulatoryFirms adopt eco-practices to meet legal requirements.Design and Manufacturing
Market/EconomicCircular models boost profit through quality and waste reduction.Design, Manufacturing, and Consumer
Fast fashion demand drops due to changing consumer behavior.Design, Manufacturing, Distribution, and Consumer
StakeholdersConsumers pressuring firms for environmental and ethical changes.Collection/Recycling, Design, Manufacturing, Distribution, and Consumer
Source: the full framework is available from [10].
Table 4. Summary of a framework outlining circular economy barriers in the fashion industry.
Table 4. Summary of a framework outlining circular economy barriers in the fashion industry.
Barriers Short DescriptionStage
Market/EconomicOrganizational complexities hinder a sustainable fashion chain.Design, Manufacturing, and Distribution
Limited understanding of eco-friendly product design in the industry.
Institutional/RegulatoryInsufficient government support for ecological solutions.Design, Manufacturing, and Distribution
Social/CulturalConsumer attachment to fast fashion overshadows slow fashion.Consumer Usage
Consumer reservations about second-hand and rental options.
TechnologicalTechnical and cost challenges in recycling fabric mixtures.Collection/Recycling and Manufacturing
StakeholdersLack of consumer awareness and credible sustainable brands.Consumer Usage
Source: the full framework is available from [10].
Table 5. Coding framework extract for Market Economic Drivers.
Table 5. Coding framework extract for Market Economic Drivers.
FactorCodeShort Description
Market/EconomicD_Potential growthSlow, yet growing market interest in sustainable practices in SA fashion, particularly among the youth.
D_Profitable circular modelsFast fashion demand drops due to changing consumer behavior.
D_Decline in fast fashionFast fashion demand drops due to changing consumer behavior.
Table 6. Coding extract for Market/Economic Barriers.
Table 6. Coding extract for Market/Economic Barriers.
FactorCode Short DescriptionCase 3Case 4
Market/EconomicB_Small-scale, niche-status businessesThe small, privately owned sustainable businesses operating from their home spaces do face some difficulties in upscaling in the market. “So I’m the owner, I’m the curator, I’m the photographer and the model. I’m the person who shares everything...So it’s just crazy, but yeah, so I’m everything that a company would normally have a whole staff for all in one go.” (6:57)
“Uhm so yes, I guess that I mean, there’s a lot of shops that on my level, which is a very small...” (26:36)
“I think it’s not possible even though I’m coming from the...Like I studied clothing technology and management in Germany, I can say that it’s not really possible to do the upcycling. You cannot turn it into mass production, I think because I have tried like doing it in a bigger, on a bigger scale but still very...uhm [inaudible].” 19:16
Table 7. Content analysis extract for Stakeholder Barriers.
Table 7. Content analysis extract for Stakeholder Barriers.
FactorCodeCase 1Case 2Case 3Case 4Total
StakeholdersB_Consumer awareness320712
B_Brand availability and credibility028212
B_Marketing gap00000
B_Knowledge sharing platforms361919
Disclaimer/Publisher’s Note: The statements, opinions and data contained in all publications are solely those of the individual author(s) and contributor(s) and not of MDPI and/or the editor(s). MDPI and/or the editor(s) disclaim responsibility for any injury to people or property resulting from any ideas, methods, instructions or products referred to in the content.

Share and Cite

MDPI and ACS Style

Monyaki, N.C.; Cilliers, R. Defining Drivers and Barriers of Sustainable Fashion Manufacturing: Perceptions in the Global South. Sustainability 2023, 15, 10715. https://doi.org/10.3390/su151310715

AMA Style

Monyaki NC, Cilliers R. Defining Drivers and Barriers of Sustainable Fashion Manufacturing: Perceptions in the Global South. Sustainability. 2023; 15(13):10715. https://doi.org/10.3390/su151310715

Chicago/Turabian Style

Monyaki, Nthabeleng Caroline, and Ryna Cilliers. 2023. "Defining Drivers and Barriers of Sustainable Fashion Manufacturing: Perceptions in the Global South" Sustainability 15, no. 13: 10715. https://doi.org/10.3390/su151310715

APA Style

Monyaki, N. C., & Cilliers, R. (2023). Defining Drivers and Barriers of Sustainable Fashion Manufacturing: Perceptions in the Global South. Sustainability, 15(13), 10715. https://doi.org/10.3390/su151310715

Note that from the first issue of 2016, this journal uses article numbers instead of page numbers. See further details here.

Article Metrics

Back to TopTop