An Electric Vehicle Charging Method Considering Multiple Power Exchange Modes’ Coordination
Abstract
1. Introduction
2. Methodology
2.1. System Framework
2.2. Problem Formulation
2.2.1. G2V Charging Station
2.2.2. B2V Charging Station
2.2.3. BS Station
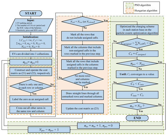
2.3. Hierarchical Power Exchange Algorithm
2.3.1. Optimization Model
2.3.2. Assumptions, Limitations, and Uncertainties
- The maximum, minimum, and object SOC values for EVs are assumed to be constants.
- The random number of EVs starts at the 9th hour and ends at the 19th hour.
- EV parking duration at G2V and B2V stations is 2 h.
2.3.3. Optimization Method
3. Results and Discussion
3.1. Simulation Parameters
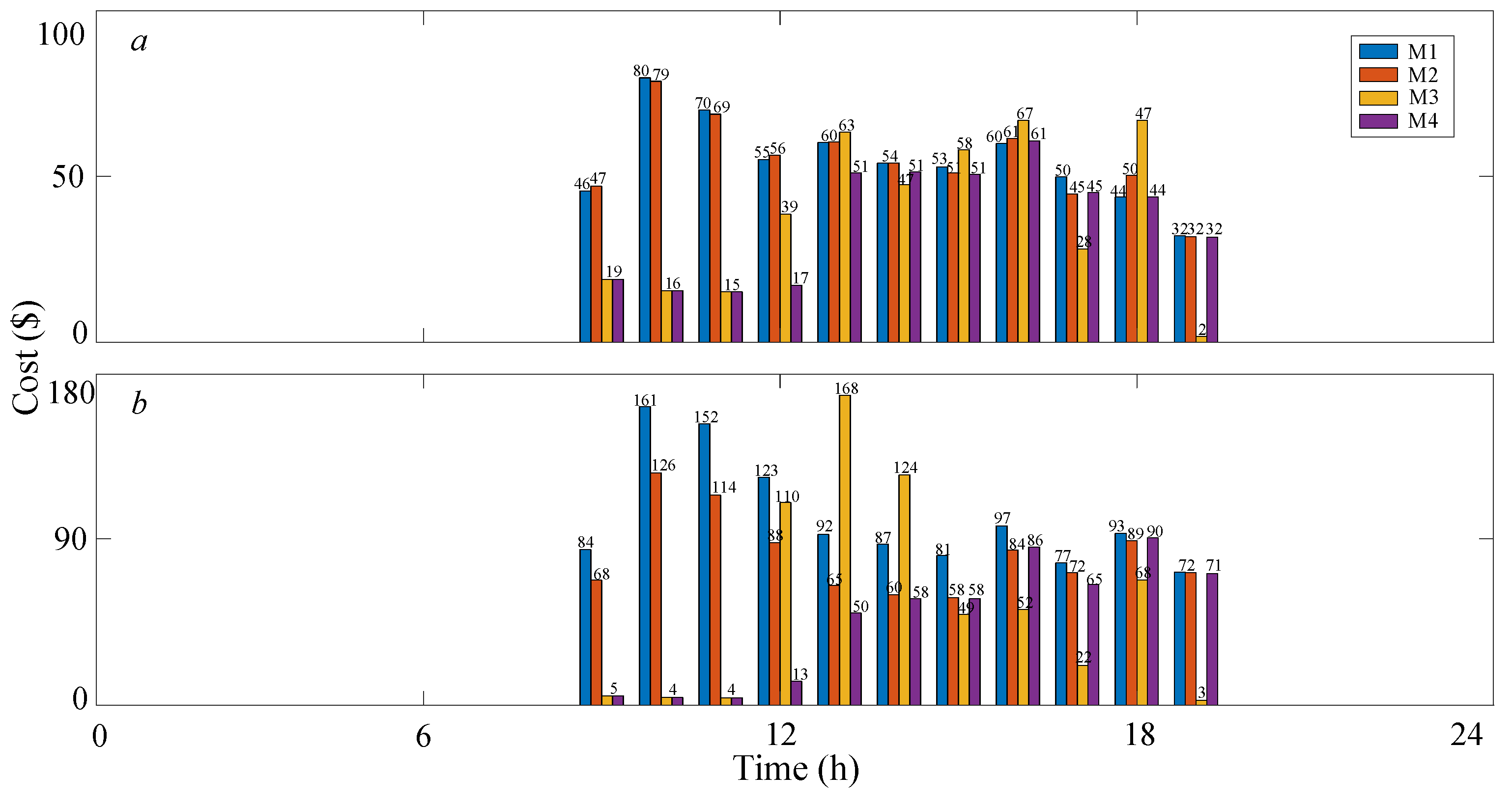
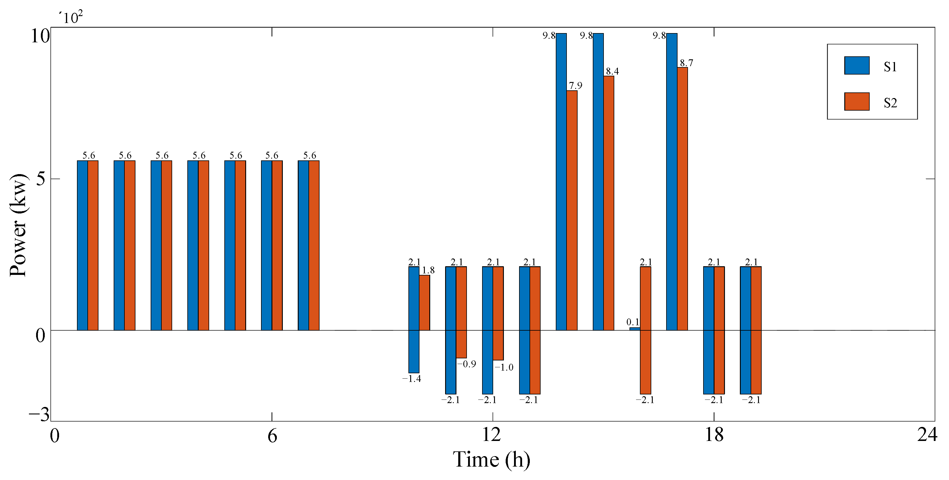
3.2. Power Exchange Performance Comparison
3.2.1. Algorithm Verification
3.2.2. Method Comparison
3.2.3. EV Number Influence
4. Conclusions
Author Contributions
Funding
Institutional Review Board Statement
Informed Consent Statement
Data Availability Statement
Conflicts of Interest
References
- Fathi Nassar, Y.; R Aissa, K.; Y Alsadi, S. Air Pollution Sources in Libya. Res. Rev. J. Ecol. Environ. Sci. 2017, 6, 63–79. [Google Scholar]
- Liu, H.; Qi, J.; Wang, J.; Li, P.; Li, C.; Wei, H. EV Dispatch Control for Supplementary Frequency Regulation Considering the Expectation of EV Owners. IEEE Trans. Smart Grid 2018, 9, 3763–3772. [Google Scholar] [CrossRef]
- Ban, M.; Yu, J.; Li, Z.; Guo, D.; Ge, J. Battery Swapping: An Aggressive Approach to Transportation Electrification. IEEE Electrif. Mag. 2019, 7, 44–54. [Google Scholar] [CrossRef]
- Jin, H.; Li, Z.; Sun, H.; Yang, Y.; Wang, B. Coordination on Industrial Load Control and Climate Control in Manufacturing Industry under TOU Prices. IEEE Trans. Smart Grid 2019, 10, 139–152. [Google Scholar] [CrossRef]
- Liu, H.; Huang, K.; Yang, Y.; Wei, H.; Ma, S. Real-Time Vehicle-To-Grid Control for Frequency Regulation with High Frequency Regulating Signal. Prot. Control Mod. Power Syst. 2018, 3, 13. [Google Scholar] [CrossRef]
- Makeen, P.; Ghali, H.A.; Memon, S.; Duan, F. Insightful Electric Vehicle Utility Grid Aggregator Methodology Based on the G2V and V2G Technologies in Egypt. Sustainability 2023, 15, 1283. [Google Scholar] [CrossRef]
- Makeen, P.; Ghali, H.A.; Memon, S.; Duan, F. Smart Techno-Economic Operation of Electric Vehicle Charging Station in Egypt. Energy 2023, 264, 126151. [Google Scholar] [CrossRef]
- Abd El Baset Abd El Halim, A.; Fathi, N.; Bayoumi, E.H.E.; El Khozondar, H.J. Fast Charging of Lithium Ion Battery for Electric Vehicles Applications. In Proceedings of the 8th International Engineering Conference on Renewable Energy & Sustainability (ieCRES 2023), Gaza City, Palestine, 8 May 2023. [Google Scholar]
- Lin, Z.; Tang, F.; Yu, C.; Li, H.; Zhong, L.; Wang, X.; Deng, H. Reactive Power Compensation Strategy of the Electric Vehicle Connected to the Distribution Network in the Limit State Considering Voltage Constraint. Sustainability 2023, 15, 8634. [Google Scholar] [CrossRef]
- Chen, Q.; Liu, N.; Hu, C.; Wang, L.; Zhang, J. Autonomous Energy Management Strategy for Solid-State Transformer to Integrate PV-Assisted EV Charging Station Participating in Ancillary Service. IEEE Trans. Ind. Inform. 2017, 13, 258–269. [Google Scholar] [CrossRef]
- Colmenar-Santos, A.; de Palacio-Rodriguez, C.; Rosales-Asensio, E.; Borge-Diez, D. Estimating the Benefits of Vehicle-To-Home in Islands: The Case of the Canary Islands. Energy 2017, 134, 311–322. [Google Scholar] [CrossRef]
- Duan, X.; Hu, Z.; Song, Y. Bidding Strategies in Energy and Reserve Markets for an Aggregator of Multiple EV Fast Charging Stations with Battery Storage. IEEE Trans. Intell. Transp. Syst. 2021, 22, 471–482. [Google Scholar] [CrossRef]
- Knezovic, K.; Martinenas, S.; Andersen, P.B.; Zecchino, A.; Marinelli, M. Enhancing the Role of Electric Vehicles in the Power Grid: Field Validation of Multiple Ancillary Services. IEEE Trans. Transp. Electrif. 2017, 3, 201–209. [Google Scholar] [CrossRef]
- Huang, P.; Lovati, M.; Zhang, X.; Bales, C. A Coordinated Control to Improve Performance for a Building Cluster with Energy Storage, Electric Vehicles, and Energy Sharing Considered. Appl. Energy 2020, 268, 114983. [Google Scholar] [CrossRef]
- Zhou, Y.; Cao, S. Coordinated Multi-Criteria Framework for Cycling Aging-Based Battery Storage Management Strategies for Positive Building–Vehicle System with Renewable Depreciation: Life-Cycle Based Techno-Economic Feasibility Study. Energy Convers. Manag. 2020, 226, 113473. [Google Scholar] [CrossRef]
- Yang, Y.; Jia, Q.-S.; Guan, X.; Zhang, X.Y.; Qiu, Z.; Deconinck, G. Decentralized EV-Based Charging Optimization with Building Integrated Wind Energy. IEEE Trans. Autom. Sci. Eng. 2019, 16, 1002–1017. [Google Scholar] [CrossRef]
- El Khozenadar, H.J.; Albardawil, M.A.; Asfour, M.S.; Abu Khater, I.N.; Fathi, N. DC off Grid PV System to Supply Electricity to 50 Boats at Gaza Seaport. In Proceedings of the 8th International Engineering Conference on Renewable Energy & Sustainability (ieCRES 2023), Gaza City, Palestine, 8 May 2023. [Google Scholar]
- Nassar, Y.F.; Alsadi, S.Y.; El-Khozondar, H.J.; Ismail, M.S.; Al-Maghalseh, M.; Khatib, T.; Sa’ed, J.A.; Mushtaha, M.H.; Djerafi, T. Design of an Isolated Renewable Hybrid Energy System: A Case Study. Mater. Renew. Sustain. Energy 2022, 11, 225–240. [Google Scholar] [CrossRef]
- Justin, S.; Saleh, W.; Lashin, M.M.A. Design of Metaheuristic Optimization with Deep-Learning-Assisted Solar-Operated On-Board Smart Charging Station for Mass Transport Passenger Vehicle. Sustainability 2023, 15, 7845. [Google Scholar] [CrossRef]
- Pan, X.; Liu, K.; Wang, J.; Hu, Y.; Zhao, J. Capacity Allocation Method Based on Historical Data-Driven Search Algorithm for Integrated PV and Energy Storage Charging Station. Sustainability 2023, 15, 5480. [Google Scholar] [CrossRef]
- Alsharif, A.; Tan, C.P.; Ayop, R.; Al Smin, A.; Ahmed, A.A.; Kuwil, F.H.; Khaleel, M. Impact of Electric Vehicle on Residential Power Distribution Considering Energy Management Strategy and Stochastic Monte Carlo Algorithm. Energies 2023, 16, 1358. [Google Scholar] [CrossRef]
- Al-Najjar, H.; El-Khozondar, H.J.; Pfeifer, C.; Al Afif, R. Hybrid Grid-Tie Electrification Analysis of Bio-Shared Renewable Energy Systems for Domestic Application. Sustain. Cities Soc. 2022, 77, 103538. [Google Scholar] [CrossRef]
- Buonomano, A. Building to Vehicle to Building Concept: A Comprehensive Parametric and Sensitivity Analysis for Decision Making Aims. Appl. Energy 2020, 261, 114077. [Google Scholar] [CrossRef]
- Barone, G.; Buonomano, A.; Forzano, C.; Giuzio, G.F.; Palombo, A. Increasing Self-Consumption of Renewable Energy through the Building to Vehicle to Building Approach Applied to Multiple Users Connected in a Virtual Micro-Grid. Renew. Energy 2020, 159, 1165–1176. [Google Scholar] [CrossRef]
- Contreras Ocana, J.; Sarker, M.R.; Ortega-Vazquez, M.A. Decentralized Coordination of a Building Manager and an Electric Vehicle Aggregator. IEEE Trans. Smart Grid 2018, 9, 2625–2637. [Google Scholar] [CrossRef]
- Datta, U.; Saiprasad, N.; Kalam, A.; Shi, J.; Zayegh, A. A Price-Regulated Electric Vehicle Charge-Discharge Strategy for G2V, V2H, and V2G. Int. J. Energy Res. 2019, 43, 1032–1042. [Google Scholar] [CrossRef]
- Fu, Y.; Li, Y.Y.; Huang, Y.; Lu, X.; Zou, K.; Chen, C.; Bai, H. Imbalanced Load Regulation Based on Virtual Resistance of a Three-Phase Four-Wire Inverter for EV Vehicle-To-Home Applications. IEEE Trans. Transp. Electrific. 2019, 5, 162–173. [Google Scholar] [CrossRef]
- Zhanga, X.; Peng, L.; Cao, Y.; Liu, S.; Zhou, H.; Huang, L. Towards Holistic Charging Management for Urban Electric Taxi via a Hybrid Deployment of Battery Charging and Swap Stations. Renew. Energy 2020, 155, 703–716. [Google Scholar] [CrossRef]
- Infante, W.; Ma, J.; Han, X.; Liebman, A. Optimal Recourse Strategy for Battery Swapping Stations Considering Electric Vehicle Uncertainty. IEEE Trans. Intell. Transp. Syst. 2019, 21, 1369–1379. [Google Scholar] [CrossRef]
- Choi, D.I.; Lim, D.E. Analysis of the State-Dependent Queueing Model and Its Application to Battery Swapping and Charging Stations. Sustainability 2020, 12, 2343. [Google Scholar] [CrossRef]
- Liu, X.; Zhao, T.; Yao, S.; Soh, C.B.; Wang, P. Distributed Operation Management of Battery Swapping-Charging Systems. IEEE Trans. Smart Grid 2019, 10, 5320–5333. [Google Scholar] [CrossRef]
- Šepetanc, K.; Pandžić, H. A Cluster-Based Operation Model of Aggregated Battery Swapping Stations. IEEE Trans. Power Syst. 2020, 35, 249–260. [Google Scholar] [CrossRef]
- Ahmad, F.; Alam, M.S.; Shariff, S.M. A Cost-Efficient Energy Management System for Battery Swapping Station. IEEE Syst. J. 2019, 13, 4355–4364. [Google Scholar] [CrossRef]
- Wang, Y.; Lai, K.; Chen, F.; Li, Z.; Hu, C. Shadow Price Based Co-Ordination Methods of Microgrids and Battery Swapping Stations. Appl. Energy 2019, 253, 113510. [Google Scholar] [CrossRef]
- Nassar, Y.F.; Abdunnabi, M.J.; Sbeta, M.N.; Hafez, A.A.; Amer, K.A.; Ahmed, A.Y.; Belgasim, B. Dynamic Analysis and Sizing Optimization of a Pumped Hydroelectric Storage-Integrated Hybrid PV/Wind System: A Case Study. Energy Convers. Manag. 2021, 229, 113744. [Google Scholar] [CrossRef]
- Liu, Y.; Yang, J.; Wang, Y.; Chai, Y.; Xu, J. Electric Vehicle Charging and Batteries Swapping Management Strategy with Photovoltaic Generation in Business Districts. Electr. Power Compon. Syst. 2019, 47, 889–902. [Google Scholar] [CrossRef]
- Mahoor, M.; Hosseini, Z.S.; Khodaei, A. Least-Cost Operation of a Battery Swapping Station with Random Customer Requests. Energy 2019, 172, 913–921. [Google Scholar] [CrossRef]
- Yan, J.; Yan, J.; Menghwar, M.; Asghar, E.; Panjwani, M.; Liu, Y. Real-Time Energy Management for a Smart- Community Microgrid with Battery Swapping and Renewables. Appl. Energy 2019, 238, 180–194. [Google Scholar] [CrossRef]
- Clarke, S. End User Computing Challenges and Technologies: Emerging Tools and Applications; IGI Global: Hershey, PA, USA, 2007; ISBN 9781599042954. [Google Scholar]
- Priya, D.; Ramesh, G. The Hungarian Method for the Assignment Problem, with Generalized Interval Arithmetic and Its Applications. J. Phys. Conf. Ser. 2019, 1377, 012046. [Google Scholar] [CrossRef]
- Cerf, M. Multiple Object Trajectography Using Particle Swarm Optimization Combined to Hungarian Method. arXiv 2018, arXiv:1802.06201. [Google Scholar]
- Zeng, L.; Li, C.; Li, Z.; Zhou, B.; Liu, H.; Yang, H. Hierarchical Dispatching Method Based on Hungarian Algorithm for Reducing the Battery Degradation Cost of EVs Participating in Frequency Regulation. IET Gener. Transmiss. Distrib. 2020, 14, 5617–5625. [Google Scholar] [CrossRef]











| Methods | G2V | B2V | BS | B2B |
|---|---|---|---|---|
| M1 | ◯ | ✕ | ✕ | ✕ |
| M2 | ✕ | ◯ | ✕ | ✕ |
| M3 | ✕ | ✕ | ◯ | ✕ |
| M4 (proposed method) | ◯ | ◯ | ◯ | ◯ |
| Parameters | Value | Parameters | Value |
|---|---|---|---|
| SOCn,obj | 0.8 | Pmax (kW) | 70 |
| SOCb(t0) | 0.4 | Pmin (kW) | 0 |
| SOCn(tini) | 0.4 | Pbmax (kW) | 70 |
| SOCmax | 0.8 | Pbmin (kW) | −7 |
| SOCmin | 0.2 | Cpur ($/kWh) | 500 |
| SOCbmax | 0.8 | QEV (kWh) | 70 |
| SOCbmin | 0.2 | T (h) | 24 |
| γ | 2.03 | Δt (h) | 1 |
| β | 5.24 × 10−4 | t0 | 1 |
| NBS | 140 | NS1 | 50 |
| ts0 | 9 | NS2 | 100 |
| tse | 19 |
| BDC ($) | Power Purchasing Cost ($) | Total Cost ($) | |
|---|---|---|---|
| M1 | 0.60 | 1.13 | 1.73 |
| M2 | 0.61 | 0.90 | 1.51 |
| M3 | 0.42 | 0.61 | 1.03 |
| M4 | 0.40 | 0.51 | 0.91 |
| BDC ($) | Power Purchasing Cost ($) | Total Cost ($) | |
|---|---|---|---|
| M4 with S1 | 0.40 | 0.51 | 0.91 |
| M4 with S2 | 0.73 | 0.59 | 1.32 |
| M4 with S3 | 0.038 | 0.010 | 0.048 |
| M4 with S4 | 0.053 | 0.015 | 0.068 |
Disclaimer/Publisher’s Note: The statements, opinions and data contained in all publications are solely those of the individual author(s) and contributor(s) and not of MDPI and/or the editor(s). MDPI and/or the editor(s) disclaim responsibility for any injury to people or property resulting from any ideas, methods, instructions or products referred to in the content. |
© 2023 by the authors. Licensee MDPI, Basel, Switzerland. This article is an open access article distributed under the terms and conditions of the Creative Commons Attribution (CC BY) license (https://creativecommons.org/licenses/by/4.0/).
Share and Cite
Zeng, L.; Chen, S.-Z.; Tang, Z.; Tian, L.; Xiong, T. An Electric Vehicle Charging Method Considering Multiple Power Exchange Modes’ Coordination. Sustainability 2023, 15, 10520. https://doi.org/10.3390/su151310520
Zeng L, Chen S-Z, Tang Z, Tian L, Xiong T. An Electric Vehicle Charging Method Considering Multiple Power Exchange Modes’ Coordination. Sustainability. 2023; 15(13):10520. https://doi.org/10.3390/su151310520
Chicago/Turabian StyleZeng, Long, Si-Zhe Chen, Zebin Tang, Ling Tian, and Tingting Xiong. 2023. "An Electric Vehicle Charging Method Considering Multiple Power Exchange Modes’ Coordination" Sustainability 15, no. 13: 10520. https://doi.org/10.3390/su151310520
APA StyleZeng, L., Chen, S.-Z., Tang, Z., Tian, L., & Xiong, T. (2023). An Electric Vehicle Charging Method Considering Multiple Power Exchange Modes’ Coordination. Sustainability, 15(13), 10520. https://doi.org/10.3390/su151310520
