The Fifth Dimension in Socio-Scientific Reasoning: Promoting Decision-Making about Socio-Scientific Issues in a Community
Abstract
1. Introduction
- Research Question 1 (RQ1). What are the characteristics of socio-scientific reasoning that students develop in a KCI-SSI designed learning environment?
- Research Question 2 (RQ2). How does the KCI-SSI approach contribute to students’ decision making about socio-scientific issues?
2. Theoretical Background
2.1. Scientific Literacy and the Aim of Science Education
2.2. The Socio-Scientific Approach to Science Education
2.3. Socio-Scientific Reasoning (SSR)
2.4. Effect of SSI Instruction on Argumentation, Decision-Making, and SSR
2.5. The Knowledge Community of Inquiry (KCI) Model
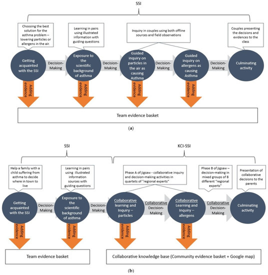
3. Design of the Learning Unit
3.1. Iterations and Participants
3.2. Special Features Used
3.3. Sequence of Activities in the Two Iterations
4. Methodology
4.1. Methodological Approach
4.2. Data Sources and Analysis
4.2.1. Semi-Structured Interviews
- Inquiry. Socio-scientific issues are problems that do not have a clear solution; they are subject to ongoing inquiry (science in the making), and, as a result, available information may be partial and incomplete. Further inquiry may reveal new information that is necessary for making decisions [12]. A high level of the inquiry dimension involves understanding the uncertainties surrounding socio-scientific issues, recognizing the need for information to address these issues, and being able to identify potential research directions or the information needed to make a decision on these issues.
- Multiple Perspectives. Different stakeholders have different positions on socio-scientific issues based on their personal priorities, professional backgrounds, values, and preconceptions [12]. A high level of the perspectives dimension involves the ability to distinguish and detail the different perspectives of various stakeholders on a socio-scientific issue.
- Skepticism. A high level of skepticism involves referencing the source of information and expressing skepticism towards potentially biased information. A low level of skepticism involves either not referencing the source of information or simply accepting the information without questioning its reliability [12,62]. We treated the need for information from experts as a reference to the source of the information and its reliability.
4.2.2. WISE Data
- Evidence in the evidence basket—number and distribution of sources
- 2.
- Quality of decisions
- 3.
- Changes in decisions
5. Findings
5.1. The Characteristics of Socio-Scientific Reasoning Developed by Students in a KCI-SSI Design (RQ1)
5.1.1. SSR1: Recognizing the Inherent Complexity of SSIs
We didn’t really learn until now [in the Asthma project] about how to measure traffic speed and consider the allergenic trees and the pollution from factories in the area and wind directions and all these sort of things… so we didn’t learn about it until now so it gives another point of view and more criteria that need to be looked at… before making any decision.
I think that before we started learning [in the Asthma project], I would have simply suggested that they move the chimneys [of the power station near the neighborhood] to another place or look for another way to generate electricity, but today when I look at it with the tools we learned in the project, I realize that it has many more sides…. Let’s say if you want to disable the work of the chimneys… on the one hand it can prevent a lot of cancer but on the other hand there is really no other way that is as efficient as the chimneys to generate electricity for an entire country.
5.1.2. SSR2: Appreciating the Need for Ongoing Inquiry of SSIs
I will first investigate the data I have. [I will check] if it is from a global perspective, or from a national perspective. [I will check] which place is the hottest, and which is the most polluting, and things like that. I will check my data first, which I probably wouldn’t have done before we began learning [in the Asthma project].
5.1.3. SSR3: Analyzing SSI from Multiple Perspectives
The problem is that many of the residents have problems with their teeth… and want to add fluoride to their water in general. But some oppose, because in the beginning it was dangerous, in terms of other diseases that could develop. And they also think that it slightly reduces their freedom of choice… as soon as fluoride is added to the water they cannot choose.
5.1.4. SSR4: Employing Skepticism of Potentially Biased Information
5.1.5. SSR5: Understanding Processes of Decision-Making on SSIs in a Community
It [the Asthma project] also promotes our ability to work in groups, deal with the opinions of others and if we end up making a group-product, and everyone has different opinions about how to bridge these gaps or find a common ground—this is something that can stay with us for our entire life.
I also see the changes in my way of thinking in the beginning about how to formulate a right decision not only for myself but also for my group members, or to the people around me, and what steps I should take so that there is an effective solution, and that everyone is satisfied.
First, the whole group started discussions about it…we knew how to express our opinion on the matter because we also took charge of the collective map with the factories. We understood where they are, where there is an East or West wind [which affects the air pollution in the neighborhood]. Everyone explained their part and it was really fun.
Others gave solutions and we all thought [about them]. I didn’t think only about my own ideas. I suddenly thought of alternatives that I hadn’t thought of before.
5.2. The Contribution of the KCI-SSI Approach to Students’ Decision-Making Processes (RQ2)
5.2.1. Analysis of Students’ Evidence and Decisions in Iterations 1 and 2
- Contributions of evidence to the team evidence basket
- 2.
- Quality of decisions
- 3.
- Changes in decisions
- 4.
- Contributions of evidence to the community evidence basket
5.2.2. Analysis of Students’ References to Design Elements
6. Discussion
6.1. The Importance of the Fifth Dimension in Socio-Scientific Reasoning
- Cooperating with others. As previously discussed, cooperating with others can support argumentation [17,38] and facilitate complex decision-making processes [38]. We believe that understanding the value of collaboration is crucial for students who will engage in decision-making processes in a community.
- Expressing own opinions. Engaging in discussions about controversial SSIs requires individuals to express and justify their opinions, defend them, and actively contribute to accountable talk within a community [53]. An attitude in which students acknowledge and appreciate listening to all voices around the table (even if they disagree with them) is a necessary condition for discussions about controversial SSIs.
- Consideration of others’ opinions. Grasping the complexities of controversial SSIs necessitates an open-mindedness towards perspectives different from one’s own and the development of epistemic fluency [45]. As mentioned earlier, students often struggle with coping with others’ opinions [43,44]. Therefore, understanding the importance of considering diverse viewpoints is vital in decision-making processes regarding SSIs within a community.
- Willingness to consider changing of decisions. The capacity to revise one’s decisions, whether through new information discovered during ongoing inquiry or by being influenced by well-supported viewpoints of others, plays a critical role in decision-making concerning controversial SSIs.
6.2. Supporting SSR Development and Informed Decision-Making in a Community of Learners
- Collaborative inquiry and decision-making in a knowledge-building community may foster the development of SSR, including the fifth dimension. The findings from the interviews indicate prominent elements in the design of the unit that contributed to the development of socio-scientific reasoning: some of the students explicitly addressed the impact of collaborative inquiry and decision-making activities in the community on the development of their reasoning about socio-scientific issues in relation to three of the known dimensions of SSR. These findings are consistent with recommendations in the literature to support students in examining an issue from various perspectives and considering the nature of science and scientific inquiry through active involvement in in collaborative scientific inquiry [41,43,44]. Additionally, the extensive mentions that were classified as belonging to the fifth-dimension theme, combined with explicit mentions of KCI-SSI design elements that promoted them, further highlight the potential of the KCI-SSI approach to foster socio-scientific reasoning skills. This was especially true for the collaborative inquiry and joint decision-making in both phases of the jigsaw using the collective Google Map.
- Collaborative inquiry and decision-making within a knowledge-building community facilitate the development of argumentation and decision-making skills among students. The inclination of students in iteration 2 to use evidence obtained through active involvement in inquiry processes and to share it in the public evidence basket indicates a high level of confidence in this evidence. This confidence could have resulted from the fact that students played an active role in the inquiry process, including the physical collection of evidence, and is consistent with the literature regarding the importance of such active involvement in inquiry [40]. In addition, students’ confidence in using this evidence, their sense of ownership, and willingness to share it with the community reflect their responsibility for the collective knowledge in the class and the development of an important aspect of accountable talk [53]. Although the students in iteration 1 had the opportunity to create collaborative arguments in teams, the quality of their arguments and decisions was unsatisfactory. These findings are supported by Michaels and his colleagues [53], who indicated that collaborative argumentation in socio-scientific contexts does not happen automatically, and, to support it, students must develop a sense of ownership and engage in specific collaborative argumentation aspects, such as asking clarifying questions and negotiating common consent. Iteration 2, with the KCI-SSI approach, provided support such aspects through the collaborative inquiry and decision-making scripts. Additionally, design elements helped students interact with the collective knowledge base to support their decision with inquiry-derived evidence. Therefore, it appears that the KCI-SSI design promoted students’ informed decision-making, supported by appropriate evidence and justification. We suggest that the design elements of the KCI-SSI approach facilitated the creation of a learning community culture in which all students are involved in a common effort to understand [52], using accountable talk [53].
- Collaborative decision-making in a knowledge-building community may support students’ epistemic fluency. The students’ willingness to change their decisions in iteration 2 indicates the development of epistemic fluency [45], which may have resulted from their advanced epistemic concepts and socio-scientific reasoning skills. According to the interviews, the KCI-SSI design helped students understand the importance of decision-making processes in the community, including the significance of being sensitive to others’ opinions as well as being flexible and willing to change decisions. These findings suggest a relationship between the development of the fifth dimension of socio-scientific reasoning among students and the development of their epistemic fluency.
6.3. Implications for the Design of SSI Environments
7. Limitations of the Research
Author Contributions
Funding
Institutional Review Board Statement
Informed Consent Statement
Data Availability Statement
Acknowledgments
Conflicts of Interest
References
- Baram-Tsabari, A.; Schejter, A.M. A Double-Edged Sword in Support of Public Engagement with Science. In Learning in a Networked Society Spontaneous and Designed Technology Enhanced Learning Communities; Kali, Y., Baram-Tsabari, A., Schejter, A.M., Eds.; Springer International Publishing: Cham, Switzerland, 2019; pp. 79–95. [Google Scholar] [CrossRef]
- Kali, Y.; Baram-Tsabari, A.; Schejter, A.M. Learning in a Networked Society: Spontaneous and Designed Technology Enhanced Learning Communities; Springer International Publishing: Cham, Switzerland, 2019. [Google Scholar] [CrossRef]
- Owens, D.C.; Sadler, T.D.; Zeidler, D.L. Controversial issues in the science classroom. Phi Delta Kappan 2017, 99, 45–49. [Google Scholar] [CrossRef]
- Shasha-Sharf, H.; Tal, T. Energy policy as a socio-scientific issue: Argumentation in the context of economic, environmental and citizenship education. Sustainability 2023, 15, 7647. [Google Scholar] [CrossRef]
- Ginosar, A.; Zimmerman, I.; Tal, T. Peripheral Science Journalism: Scientists and Journalists Dancing on the Same Floor. J. Pract. 2022, 16, 1–20. [Google Scholar] [CrossRef]
- Bakshy, E.; Messing, S.; Adamic, L.A. Exposure to Ideologically Diverse News and Opinion on Facebook. Science 2015, 348, 1130–1132. [Google Scholar] [CrossRef]
- Kali, Y. Guiding Frameworks for the Design of Inquiry Learning Environments. In International Handbook of Inquiry and Learning; Routledge: New York, NY, USA, 2021; pp. 39–59. [Google Scholar] [CrossRef]
- Barzilai, S.; Chinn, C.A. On the Goals of Epistemic Education: Promoting Apt Epistemic Performance. J. Learn. Sci. 2017, 27, 353–389. [Google Scholar] [CrossRef]
- Sadler, T.D.; Klosterman, M.L.; Topcu, M.S. Learning Science Content and Socio-Scientific Reasoning through Classroom Explorations of Global Climate Change. In Socio-Scientific Issues in the Classroom: Teaching, Learning and Research; Springer: Dordrecht, The Netherlands, 2011; pp. 45–77. [Google Scholar] [CrossRef]
- Koçulu, A.; Topçu, M.S. Socio-Scientific Issues in Education for Sustainable Development. In Different Perspectives on Environmental Education; ISRES: Konya, Turkey, 2021; pp. 135–145. [Google Scholar]
- Sadler, T.D. Moral and ethical dimensions of socioscientific decision-making as integral components of scientific literacy. Sci. Educ. 2004, 13, 39–48. [Google Scholar]
- Sadler, T.D.; Barab, S.A.; Scott, B. What Do Students Gain by Engaging in Socioscientific Inquiry? Res. Sci. Educ. 2007, 37, 371–391. [Google Scholar] [CrossRef]
- Dori, Y.J.; Tal, R.T.; Tsaushu, M. Teaching Biotechnology through Case Studies? Can We Improve Higher Order Thinking Skills of Nonscience Majors? Sci. Educ. 2003, 87, 767–793. [Google Scholar] [CrossRef]
- Romine, W.L.; Sadler, T.D.; Kinslow, A.T. Assessment of Scientific Literacy: Development and Validation of the Quantitative Assessment of Socio-Scientific Reasoning (QuASSR). J. Res. Sci. Teach. 2017, 54, 274–295. [Google Scholar] [CrossRef]
- Zohar, A.; Nemet, F. Fostering Students’ Knowledge and Argumentation Skills through Dilemmas in Human Genetics. J. Res. Sci. Teach. 2001, 39, 35–62. [Google Scholar] [CrossRef]
- Sadler, T.D. Situated Learning in Science Education: Socio-Scientific Issues as Contexts for Practice. Stud. Sci. Educ. 2009, 45, 1–42. [Google Scholar] [CrossRef]
- Evagorou, M.; Osborne, J. Exploring Young Students’ Collaborative Argumentation within a Socioscientific Issue. J. Res. Sci. Teach. 2013, 50, 209–237. [Google Scholar] [CrossRef]
- Wu, J.-Y.; Hsu, Y.-S.; Zhang, W.-X.; Ho, Y.-T. The Collaborative Discourse Characteristics of High School Students during a Web-Based Module for a Socioscientific Issue. Instr. Sci. 2022, 50, 499–527. [Google Scholar] [CrossRef]
- Peters, V.L.; Slotta, J.D. Scaffolding Knowledge Communities in the Classroom: New Opportunities in the Web 2.0 ERA. In Designs for Learning Environments of the Future: International Perspectives from the Learning Sciences; Jacobson, M., Reimann, P., Eds.; Springer: New York, NY, USA, 2010; pp. 205–232. [Google Scholar] [CrossRef]
- Tate, E.D.; Clark, D.; Gallagher, J.; Mclaughlin, D. Designing science instruction for diverse learners. In Designing Coherent Science Education: Implications for Curriculum, Instruction, and Policy; Kali, Y., Linn, M.C., Roseman, J.E., Eds.; Teachers College, Columbia University: New York, NY, USA, 2008; pp. 65–93. [Google Scholar] [CrossRef]
- Durant, J. What Is Scientific Literacy? Eur. Rev. 1994, 2, 83–89. [Google Scholar] [CrossRef]
- Laugksch, R.C. Scientific Literacy: A Conceptual Overview. Sci. Educ. 2000, 84, 71–94. [Google Scholar] [CrossRef]
- Roberts, D. Scientific literacy/science literacy. In Handbook of Research on Science Education; Abell, S.K., Lederman, N.G., Eds.; Lawrence Erlbaum Associates: Mahwah, NJ, USA, 2007; pp. 729–780. [Google Scholar]
- Engle, R.A.; Lam, D.P.; Meyer, X.S.; Nix, S.E. How Does Expansive Framing Promote Transfer? Several Proposed Explanations and a Research Agenda for Investigating Them. Educ. Psychol. 2012, 47, 215–231. [Google Scholar] [CrossRef]
- Dori, Y.J.; Sasson, I. A Three-Attribute Transfer Skills Framework—Part I: Establishing the Model and Its Relation to Chemical Education. Chem. Educ. Res. Pract. 2013, 14, 363–375. [Google Scholar] [CrossRef]
- OECD. PISA 2015 Draft Science Framework; OECD Publishing: Paris, France, 2013; Available online: https://www.oecd.org/pisa/pisaproducts/Draft%20PISA%202015%20Science%20Framework%20.pdf (accessed on 5 March 2023).
- NRC. A Framework for K-12 Science Education: Practices, Crosscutting Concepts, and Core Ideas; National Academies Press: Washington, DC, USA, 2012; Available online: https://nap.nationalacademies.org/catalog/13165/a-framework-for-k-12-science-education-practices-crosscutting-concepts (accessed on 5 March 2023).
- Hofstein, A.; Eilks, I.; Bybee, R. Societal Issues and Their Importance for Contemporary Science Education—A Pedagogical Justification and the State-of-the-Art in Israel, Germany, and the USA. Int. J. Sci. Math. Educ. 2011, 9, 1459–1483. [Google Scholar] [CrossRef]
- Tal, T.; Kedmi, Y. Teaching Socioscientific Issues: Classroom Culture and Students’ Performances. Cult. Stud. Sci. Educ. 2006, 1, 615–644. [Google Scholar] [CrossRef]
- Tal, T.; Kali, Y.; Magid, S.; Madhok, J. Enhancing the Authenticity of a Web-Based Module for Teaching Simple Inheritance. In Socio-Scientific Issues in the Classroom Teaching, Learning and Research; Sadler, T.D., Ed.; Springer: Dordrecht, The Netherlands, 2011; pp. 11–38. [Google Scholar] [CrossRef]
- Zeidler, D.L.; Herman, B.C.; Sadler, T.D. New Directions in Socioscientific Issues Research. Discip. Interdiscip. Sci. Educ. Res. 2019, 1, 11. [Google Scholar] [CrossRef]
- Robottom, I.; Simonneaux, L. Editorial: Socio-Scientific Issues and Education for Sustainability in Contemporary Education. Res. Sci. Educ. 2011, 42, 1–4. [Google Scholar] [CrossRef]
- Van Der Leij, T.; Avraamidou, L.; Wals, A.; Goedhart, M. Supporting Secondary Students’ Morality Development in Science Education. Stud. Sci. Educ. 2022, 58, 141–181. [Google Scholar] [CrossRef]
- Herman, B.C.; Sadler, T.D.; Zeidler, D.L.; Newton, M.H. A Socioscientific Issues Approach to Environmental Education. In International Perspectives on the Theory and Practice of Environmental Education: A Reader; Springer: Berlin/Heidelberg, Germany, 2017; pp. 145–161. [Google Scholar] [CrossRef]
- Shasha-Sharf, H.; Tal, T. Who Benefits from the Natural Gas in Israel? Using a Public Debate to Teach All Components of Education for Sustainable Development. In Addressing Wicked Problems through Science Education; Achiam, M., Dillon, J., Glackin, M., Eds.; Springer: Cham, Switzerland, 2021; pp. 121–147. [Google Scholar] [CrossRef]
- Ratcliffe, M.; Grace, M. Science Education for Citizenship: Teaching Socio-Scientific Issues; Open University Press: Philadelphia, PA, USA, 2003. [Google Scholar]
- Lederman, N.G.; Antink, A.; Bartos, S. Nature of Science, Scientific Inquiry, and Socio-Scientific Issues Arising from Genetics: A Pathway to Developing a Scientifically Literate Citizenry. Sci. Educ. 2012, 23, 285–302. [Google Scholar] [CrossRef]
- Eggert, S.; Ostermeyer, F.; Hasselhorn, M.; Bögeholz, S. Socioscientific Decision Making in The Science Classroom: The Effect of Embedded Metacognitive Instructions on Students’ Learning Outcomes. Educ. Res. Int. 2013, 309894. [Google Scholar] [CrossRef]
- Cansiz, N. Fostering Socioscientific Reasoning through a Socioscientific Issues Focused Course. Ph.D. Thesis, Middle East Technical University, Ankara, Turkey, 2014. [Google Scholar]
- Kinslow, A.T.; Sadler, T.D.; Nguyen, H.T. Socio-Scientific Reasoning and Environmental Literacy in a Field-Based Ecology Class. Environ. Educ. Res. 2018, 25, 388–410. [Google Scholar] [CrossRef]
- Schwartz, R.S.; Lederman, N.G.; Crawford, B.A. Developing Views of Nature of Science in an Authentic Context: An Explicit Approach to Bridging the Gap between Nature of Science and Scientific Inquiry. Sci. Educ. 2004, 88, 610–645. [Google Scholar] [CrossRef]
- Driver, R.; Leach, J.; Millar, R.; Scott, P. Young People’s Images of Science; Open University Press: Buckingham, UK, 2009. [Google Scholar]
- Blumenfeld, P.C.; Marx, R.W.; Soloway, E.; Krajcik, J. Learning with Peers: From Small Group Cooperation to Collaborative Communities. Educ. Res. 1996, 25, 37–39. [Google Scholar] [CrossRef]
- Johnson, D.W. Cooperativeness and Social Perspective Taking. J. Personal. Soc. Psychol. 1975, 31, 241–244. [Google Scholar] [CrossRef]
- Goodyear, P.; Markauskaite, L. Epistemic Fluency and Professional Education: Innovation, Knowledgeable Action and Working Knowledge; Springer: Dordrecht, The Netherlands, 2017. [Google Scholar] [CrossRef]
- Partnership for 21st Century Skills. A State Leader’s Action Guide to 21st Century Skills: A New Vision for Education; Partnership for 21st Century Skills: Tuscon, AZ, USA, 2006. [CrossRef]
- Mason, L.; Boscolo, P. Role of Epistemological Understanding and Interest in Interpreting a Controversy and in Topic-Specific Belief Change. Contemp. Educ. Psychol. 2004, 29, 103–128. [Google Scholar] [CrossRef]
- Bridges, D. Education, Democracy & Discussion; University Press of America: Lanham, MD, USA, 1988. [Google Scholar]
- Sadler, T.D.; Foulk, J.A.; Friedrichsen, P.J. Evolution of a Model for Socio-Scientific Issue Teaching and Learning. Int. J. Educ. Math. Sci. Technol. 2016, 5, 75. [Google Scholar] [CrossRef]
- Friedrichsen, P.J.; Sadler, T.D.; Graham, K.; Brown, P. Design of a Socio-Scientific Issue Curriculum Unit: Antibiotic Resistance, Natural Selection, and Modeling. Int. J. Des. Learn. 2016, 7, 1–18. [Google Scholar] [CrossRef]
- Presley, M.L.; Sickel, A.J.; Muslu, N.; Merle-Johnson, D.; Witzig, S.B.; Izci, K.; Sadler, T.D. A framework for socio-scientific issues based education. Sci. Educ. 2013, 22, 27–32. [Google Scholar]
- Bielaczyc, K.; Kapur, M.; Collins, A. Cultivating a Community of Learners in K–12 Classrooms. In The International Handbook of Collaborative Learning; Hmelo-Silver, C.E., Chinn, C., Chan, C., O’Donnell, A.M., Eds.; Routledge: New York, NY, USA, 2013; pp. 1–5. [Google Scholar] [CrossRef]
- Michaels, S.; O’Connor, C.; Resnick, L.B. Deliberative Discourse Idealized and Realized: Accountable Talk in the Classroom and in Civic Life. Stud. Philos. Educ. 2007, 27, 283–297. [Google Scholar] [CrossRef]
- Tissenbaum, M.; Slotta, J.D. Scripting and Orchestration of Learning across Contexts: A Role for Intelligent Agents and Data Mining. In Seamless Learning in the Age of Mobile Connectivity; Wong, L.-H., Milrad, M., Specht, M., Eds.; Springer: Singapore, 2016; pp. 223–257. [Google Scholar] [CrossRef]
- Slotta, J.D.; Najafi, H. Knowledge Communities in the Classroom. In The International Encyclopedia of Education; Peterson, P.L., Baker, E., McGaw, B., Eds.; Elsevier: Oxford, UK, 2010; pp. 189–196. [Google Scholar] [CrossRef]
- Lui, M.; Slotta, J.D. Immersive Simulations for Smart Classrooms: Exploring Evolutionary Concepts in Secondary Science. Technol. Pedagog. Educ. 2013, 23, 57–80. [Google Scholar] [CrossRef]
- Aronson, E.; Patnoe, S. The Jigsaw Classroom: Building Cooperation in the Classroom, 2nd ed.; Longman: New York, NY, USA, 1997. [Google Scholar]
- Barab, S.; Squire, K. Design-Based Research: Putting a Stake in the Ground. J. Learn. Sci. 2004, 13, 1–14. [Google Scholar] [CrossRef]
- Hoadley, C.; Campos, F.C. Design-Based Research: What It Is and Why It Matters to Studying Online Learning. Educ. Psychol. 2022, 57, 207–220. [Google Scholar] [CrossRef]
- Chi, M.T.H. Quantifying Qualitative Analyses of Verbal Data: A Practical Guide. J. Learn. Sci. 1997, 6, 271–315. [Google Scholar] [CrossRef]
- McNeill, K.L.; Krajcik, J.S. Assessing Middle School Students’ Content Knowledge and Reasoning through Written Scientific Explanations. In Assessing Science Learning: Perspectives from Research and PRACTICE; Coffey, J., Douglas, R., Stearns, C., Eds.; NSTA Press: Arlington, VA, USA, 2008; pp. 101–116. [Google Scholar]
- Owens, D.C.; Herman, B.C.; Oertli, R.T.; Lannin, A.A.; Sadler, T.D. Secondary Science and Mathematics Teachers’ Environmental Issues Engagement through Socioscientific Reasoning. EURASIA J. Math. Sci. Technol. Educ. 2019, 15, 1–27. [Google Scholar] [CrossRef]




| Iteration | Participants | Design Revisions to Original WISE Unit |
|---|---|---|
| 1 | 46 eighth graders | employing SSI approach |
| 2 | 39 eighth graders | employing KCI-SSI approach |
| Research Question | Data Sources | Data Analysis |
|---|---|---|
| RQ1. What are the characteristics of socio-scientific reasoning that students develop in a KCI-SSI designed learning environment? | Post semi-structured, in-depth interviews with six students at the end of iteration 2 | Inductive analysis of the interviews followed by deductive analysis according to the SSR framework of Sadler et al. [12] Quantification of the qualitative data [60] |
| RQ2. How does the KCI-SSI approach contribute to students’ decision making about socio-scientific issues? | WISE Data:
| Quantitative analysis of the number of pieces of evidence in the evidence-basket, their distribution and number of changes in decisions Qualitative analysis of the quality of evidence using McNeill and Krajcik [61] framework Comparison between the quality of the first and last decision in each iteration Non-parametric statistical analysis of the data (Wilcoxon test) (only in iteration 2) |
| Post semi-structured, in-depth interviews with six students at the end of iteration 2 | Inductive analysis of the interviews followed by deductive analysis according to the design elements in the SSI, KCI, and KCI-SSI approaches Quantification of the qualitative data [60] |
| 0 | 1 | 2 | |
|---|---|---|---|
| Evidence | No evidence/evidence is not scientifically based/not relevant to the decision | 1–2 scientifically based, relevant pieces of evidence | 3 or more scientifically based, relevant pieces of evidence |
| Reasoning | No reasoning | Provides reasoning, but it does not logically link evidence to decision. | Provides reasoning, that logically link evidence to decision. |
| SSR Dimension(Number of Interviewees) | Theme |
|---|---|
| The issue is hard to resolve The issue is influenced by multiple factors There is more than one solution to the issue There are pros and cons to each solution The issue has a wide range of influence |
| The scientific knowledge about the issue is tentative There is a need to deepen the knowledge about the issue Investigation of the issue is needed to make a decision |
| Different stakeholders have different perspectives on the issue The issue is controversial |
| There is need to obtain information from experts |
| Cooperating with others Expressing own opinions Sensitivity to others’ opinions Compromising to reach agreement Willingness to consider changing decisions |
| Aspect/Iteration | Iteration 1 (18 Teams) | Iteration 2 (11 Teams) |
|---|---|---|
| Contributions to the team basket: Mean number of pieces of evidence per team (total) | 1.9 (34) | 11.3 (124) |
| Sources of evidence (distribution) | ||
| Inquiry activities | 0% | 41% |
| Authoritative source | 59% | 34% |
| Colleagues | 9% | 10% |
| General knowledge | 32% | 15% |
| Mean quality of decisions (Range = 0–2) | 13 decisions | 14 decisions |
| First decision | ||
| Evidence | 0.2 | 0.5 * |
| Justification | 0.3 | 0.6 ** |
| Final decision | ||
| Evidence | 0.4 | 1.7 * |
| Justification | 0.4 | 1.4 ** |
| Changes in decisions (% of teams) | No change—89% | No change—9% |
| 1 change—11% | 1 change—45% | |
| 2–3 changes—46% | ||
| Contributions to the community basket: Mean number of pieces of evidence per team (total) | NA | 7 (77) |
| Distribution of sources of evidence | NA | |
| Inquiry activities | 72% | |
| Authoritative source | 18% | |
| Colleagues | 5% | |
| General knowledge | 5% |
| Design Element (Number of Interviewees) | References to SSR and Decision-Making | Examples |
|---|---|---|
| Phase B of jigsaw—decision-making process in mixed groups Five of six interviewees | Understanding processes of decision-making on SSIs in a community: Cooperating with others Expressing own opinions Sensitivity to others’ opinions Compromising to reach agreement Willingness to consider changing decisions Analyze SSIs from multiple perspectives: Exposure to a variety of perspectives Confidence and sense of ownership in the decision | “The activity that I liked the most… was the eighth work [the decision-making process in mixed jigsaw groups]… everyone contributed what they knew, and at the end we made a decision as a group after a discussion. It was, in my opinion, the best… If we would have made the decision ourselves… without hearing others’ opinions or evidence that they collected or things they know…, then it would have been more difficult. But here everyone contributes and gives more information. In the end we reach a general decision that everyone agrees on, so you are almost sure of it, in what you choose”. “In groups there are other people, and you can’t always just say your ideas. You also have to learn from others, and you have to teach them. It must be in cooperation and compromise”. |
| Using evidence from the collective knowledge base (the shared Google Map) Three of six interviewees | Understanding processes of decision-making on SSIs in a community: Cooperation in groups Expressing own opinions Sensitivity to others’ opinions Facilitating the decision-making process | “In the group of eight, we simply looked at a collective map, opened it and saw the data of each group, then we removed the most polluted areas… so it was much easier that way that everyone also gave their contribution” “…we also took charge of the collective map with the factories. We understood where there are, where there is an East or West wind. Everyone explained their part…” |
| Phase A of jigsaw—collecting evidence for the collective knowledge base Three of six interviewees | Confidence in the evidence Recognizing the inherent complexity in SSIs: The issue is influenced by multiple factors Appreciating the need for SSIs in ongoing inquiry: Investigation of the issue is needed to make a decision | “For example, when we investigated the plants and all the cars, so it really showed me the large number of cars that we counted passing by in only ten minutes. This is real data… that I didn’t even think existed… just seeing it with my own eyes, you know, and counting and it, it really amazed me”. “it gives another point of view and more criteria that need to be taken… before making any decision”. |
Disclaimer/Publisher’s Note: The statements, opinions and data contained in all publications are solely those of the individual author(s) and contributor(s) and not of MDPI and/or the editor(s). MDPI and/or the editor(s) disclaim responsibility for any injury to people or property resulting from any ideas, methods, instructions or products referred to in the content. |
© 2023 by the authors. Licensee MDPI, Basel, Switzerland. This article is an open access article distributed under the terms and conditions of the Creative Commons Attribution (CC BY) license (https://creativecommons.org/licenses/by/4.0/).
Share and Cite
Ben-Horin, H.; Kali, Y.; Tal, T. The Fifth Dimension in Socio-Scientific Reasoning: Promoting Decision-Making about Socio-Scientific Issues in a Community. Sustainability 2023, 15, 9708. https://doi.org/10.3390/su15129708
Ben-Horin H, Kali Y, Tal T. The Fifth Dimension in Socio-Scientific Reasoning: Promoting Decision-Making about Socio-Scientific Issues in a Community. Sustainability. 2023; 15(12):9708. https://doi.org/10.3390/su15129708
Chicago/Turabian StyleBen-Horin, Hava, Yael Kali, and Tali Tal. 2023. "The Fifth Dimension in Socio-Scientific Reasoning: Promoting Decision-Making about Socio-Scientific Issues in a Community" Sustainability 15, no. 12: 9708. https://doi.org/10.3390/su15129708
APA StyleBen-Horin, H., Kali, Y., & Tal, T. (2023). The Fifth Dimension in Socio-Scientific Reasoning: Promoting Decision-Making about Socio-Scientific Issues in a Community. Sustainability, 15(12), 9708. https://doi.org/10.3390/su15129708

