Influence of Dockless Shared E-Scooters on Urban Mobility: WTP and Modal Shift
Abstract
1. Introduction
1.1. What Impact do E-Scooters Have and on Who?
1.2. How Does the E-Scooter Influence the Change in the Modal Shift?
1.3. How Does an E-Scooter Influence Land Use?
1.4. How E-Scooter Rental Works?
1.5. How Much Does it Cost to Rent an E-Scooter?
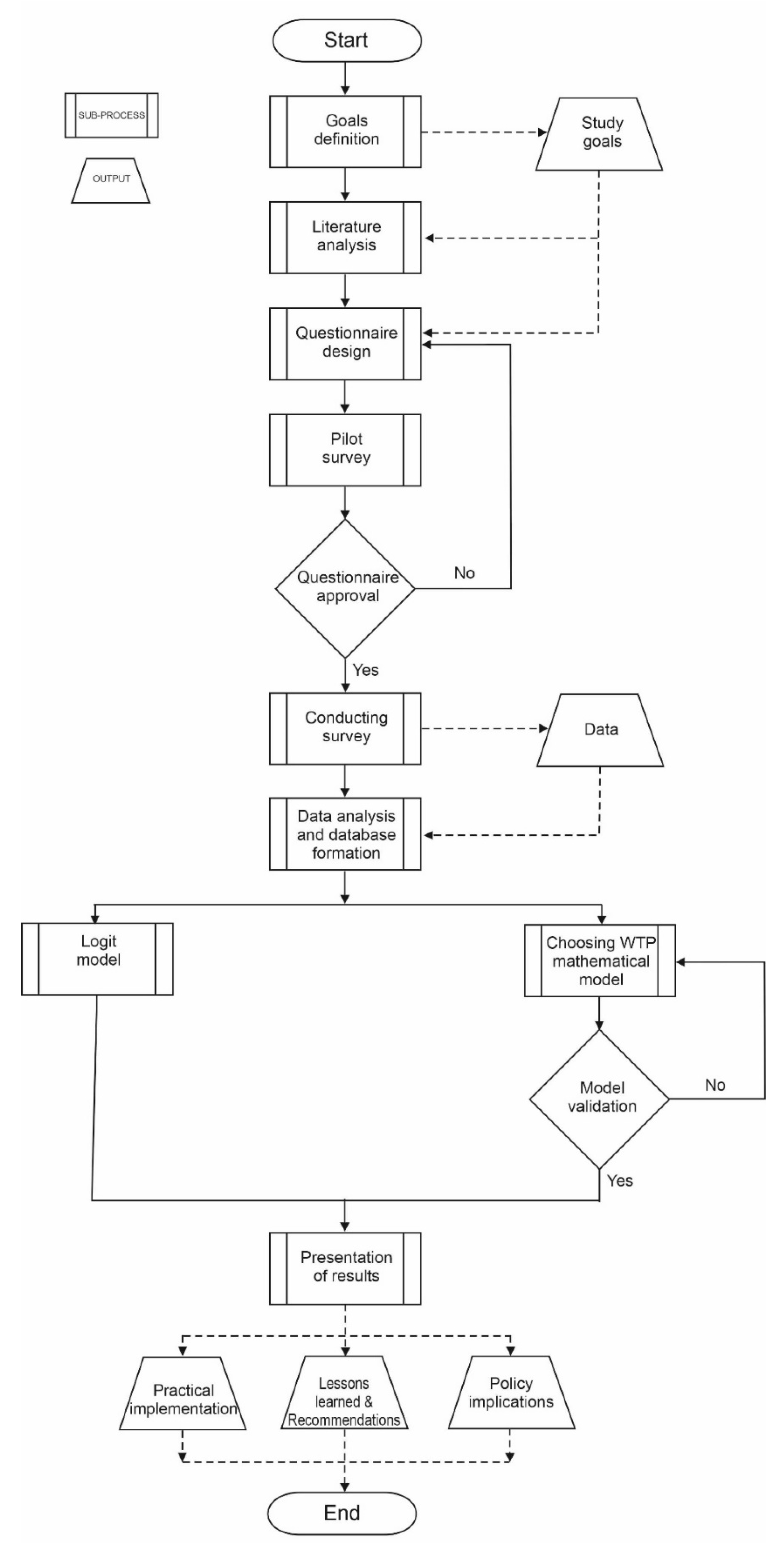
2. Methods
Collecting and Processing Data
3. Results
3.1. Descriptive Statistics
3.2. Statistical Analysis of Demographic Data and E-Scooter Rental Prices
3.3. Factors Influencing the Use of E-Scooters
- age: younger respondents would prefer to use an e-scooter;
- gender: male respondents are more likely to use an e-scooter than female respondents;
- areas: urban respondents are more willing to use the e-scooter than rural respondents;
- price: if the price of renting an e-scooter is lower, the respondents are more likely to use this type of transport.
- age: younger respondents are more likely to switch to e-scooter use;
- gender: male respondents are more likely to use an e-scooter;
- distance: for longer trips (up to 4 km), respondents are more likely to use an e-scooter;
- price: if the price of renting an e-scooter is lower, the respondents are more likely to use this type of transportation for travel.
3.4. Mathemathic Modeling of Willingness to Pay for the Use of E-Scooters
3.5. Willingness of Respondents to Use an E-Scooter Depending on the Price
3.6. Modal Shift Scenarios
4. Discussion and Conclusions
- -
- for commuter trips, 1.4% of the respondents use an e-scooter (scooter only or combination with public transport), while for trips with other purposes, 2.8% of the respondents use an e-scooter;
- -
- male respondents are willing to set aside more money to rent an e-scooter than female respondents for commuter trips and other purposes;
- -
- there are no significant statistical differences for the willingness of respondents to pay for renting an e-scooter according to age for commuter trips and other purposes;
- -
- with the increase in the monthly income of the respondents, the acceptable price they would pay for renting an e-scooter (for commuter trips and other travel purposes) also increases up to a level of 0.43 €/min (commuter trips) and about 0.56 €/min (other travel purposes);
- -
- for the prediction of willingness to switch to the use of e-scooters (both purposes of travel), the factors of gender and price have the greatest influence.
4.1. Limitations
4.2. Further Directions of Research
Author Contributions
Funding
Institutional Review Board Statement
Informed Consent Statement
Data Availability Statement
Conflicts of Interest
References
- Caspi, O.; Smart, M.J.; Noland, R.B. Spatial associations of dockless shared e-scooter usage. Transp. Res. Part D Transp. Environ. 2020, 86, 102396. [Google Scholar] [CrossRef] [PubMed]
- Rodriguez-Roman, D.; Bonet, A.G.C.; González, G.Y.; Pérez, F.A.A.; González, C.A.d.V.; Colucci-Ríos, B.; Figueroa-Medina, A.M. Travel patterns and spatial access in a dockless e-scooter service in Puerto Rico. Case Stud. Transp. Policy 2022, 10, 915–926. [Google Scholar] [CrossRef]
- Hollingsworth, J.; Copeland, B.; Johnson, J.X. Are e-scooters polluters? The environmental impacts of shared dockless electric scooters. Environ. Res. Lett. 2019, 14, 084031. [Google Scholar] [CrossRef]
- Moreau, H.; de Jamblinne de Meux, L.; Zeller, V.; D’Ans, P.; Ruwet, C.; Achten, W.M.J. Dockless E-Scooter: A Green Solution for Mobility? Comparative Case Study between Dockless E-Scooters, Displaced Transport, and Personal E-Scooters. Sustainability 2020, 12, 1803. [Google Scholar] [CrossRef]
- Lu, M.; Traut, E.J.; Traut, E.J.; Guler, S.I.; Hu, X. Analysis of spatial interactions among shared e-scooters, shared bikes, and public transit. J. Intell. Transp. Syst. 2023, 1–7. [Google Scholar] [CrossRef]
- Fistola, R.; Gallo, M.; La Rocca, R. Micro-mobility in the ‘Virucity’. The Effectiveness of E-scooter Sharing. Transp. Res. Procedia 2022, 60, 464–471. [Google Scholar] [CrossRef]
- Wagner, E.; Atkins, R.G.; Berning, A.; Robbins, A.; Watson, C.; Anderle, J. Examination of the Traffic Safety Environment during the Second Quarter of 2020: Special Report; National Highway Traffic Safety Administration; Office of Behavioral Safety Research: Washington, DC, USA, 2020. [CrossRef]
- Simović, S.; Ivanišević, T.; Bradić, B.; Čičević, S.; Trifunović, A. What Causes Changes in Passenger Behavior in South-East Europe during the COVID-19 Pandemic? Sustainability 2021, 13, 8398. [Google Scholar] [CrossRef]
- Glavić, D.; Trpković, A.; Milenković, M.; Jevremović, S. The E-Scooter Potential to Change Urban Mobility—Belgrade Case Study. Sustainability 2021, 13, 5948. [Google Scholar] [CrossRef]
- Milenković, M.; Glavić, D.; Trifunović, A.; Komarica, J. User’s Willingness to Accept the Shared Dockless E-Scooter System: Belgrade Case Study. 2022. Available online: www.sciencedirect.comwww.elsevier.com/locate/procedia2352-1465 (accessed on 22 April 2023).
- Hall, M. Bird Scooters Flying around Town—Santa Monica Daily Press. 2017. Available online: https://smdp.com/2017/09/26/bird-scooters-flying-around-town/ (accessed on 7 November 2022).
- Almannaa, M.H.; Ashqar, H.I.; Elhenawy, M.; Masoud, M.; Rakotonirainy, A.; Rakha, H. A comparative analysis of e-scooter and e-bike usage patterns: Findings from the City of Austin, TX. Int. J. Sustain. Transp. 2020, 15, 571–579. [Google Scholar] [CrossRef]
- Weschke, J.; Oostendorp, R.; Hardinghaus, M. Mode shift, motivational reasons, and impact on emissions of shared e-scooter usage. Transp. Res. Part D: Transp. Environ. 2022, 12, 103468. [Google Scholar] [CrossRef]
- Jiao, J.; Bai, S. Understanding the Shared E-scooter Travels in Austin, TX. ISPRS Int. J. Geo-Inf. 2020, 9, 135. [Google Scholar] [CrossRef]
- Yan, X.; Zhao, X.; Broaddus, A.; Johnson, J.; Srinivasan, S. Evaluating shared e-scooters’ potential to enhance public transit and reduce driving. Transp. Res. Part D: Transp. Environ. 2023, 117, 103640. [Google Scholar] [CrossRef]
- Nikiforiadis, A.; Paschalidis, E.; Stamatiadis, N.; Paloka, N.; Tsekoura, E.; Basbas, S. E-scooters and other mode trip chaining: Preferences and attitudes of university students. Transp. Res. Part A: Policy Pract. 2023, 170, 103636. [Google Scholar] [CrossRef]
- Bozzi, A.D.; Aguilera, A. Shared E-Scooters: A Review of Uses, Health and Environmental Impacts, and Policy Implications of a New Micro-Mobility Service. Sustainability 2021, 13, 8676. [Google Scholar] [CrossRef]
- Allem, J.-P.; Majmundar, A. Are electric scooters promoted on social media with safety in mind? A case study on Bird’s Instagram. Prev. Med. Rep. 2018, 13, 62–63. [Google Scholar] [CrossRef] [PubMed]
- Mayhew, L.J.; Bergin, C. Impact of e-scooter injuries on Emergency Department imaging. J. Med. Imaging Radiat. Oncol. 2019, 63, 461–466. [Google Scholar] [CrossRef]
- Siman-Tov, M.; Radomislensky, I.; Israel Trauma Group; Peleg, K. The casualties from electric bike and motorized scooter road accidents. Traffic Inj. Prev. 2017, 18, 318–323. [Google Scholar] [CrossRef] [PubMed]
- Noland, R.B. Trip patterns and revenue of shared e-scooters in Louisville, Kentucky. Transp. Find. 2019. [Google Scholar] [CrossRef]
- Mathew, J.K.; Liu, M.; Seeder, S.; Li, H.; Bullock, D.M. Analysis of E-Scooter Trips and Their Temporal Usage Patterns. ITE J. 2019, 89, 44–49. [Google Scholar]
- Severengiz, S.; Finke, S.; Schelte, N.; Wendt, N. Life Cycle Assessment on the Mobility Service E-Scooter Sharing. In Proceedings of the 2020 IEEE European Technology and Engineering Management Summit (E-TEMS), Dortmund, Germany, 5–7 March 2020; IEEE: Dortmund, Germany, 2020. [Google Scholar]
- Younes, H.; Zou, Z.; Wu, J.; Baiocchi, G. Comparing the Temporal Determinants of Dockless Scooter-share and Station-based Bike-share in Washington, D.C. Transp. Res. Part A Policy Pr. 2020, 134, 308–320. [Google Scholar] [CrossRef]
- Tuli, F.M.; Mitra, S.; Crews, M.B. Factors influencing the usage of shared E-scooters in Chicago. Transp. Res. Part A Policy Pr. 2021, 154, 164–185. [Google Scholar] [CrossRef]
- Mitra, R.; Hess, P.M. Who are the potential users of shared e-scooters? An examination of socio-demographic, attitudinal and environmental factors. Travel. Behav. Soc. 2021, 23, 100–107. [Google Scholar] [CrossRef]
- Lee, H.; Baek, K.; Chung, J.-H.; Kim, J. Factors affecting heterogeneity in willingness to use e-scooter sharing services. Transp. Res. Part D Transp. Environ. 2021, 92, 102751. [Google Scholar] [CrossRef]
- Denver Public Works (DPW). Denver Dockless Mobility Program Pilot Interim Report; Denver Public Works (DPW): Denver, CO, USA, 2019.
- Dill, J. The E-Scooter Gender Gap—The Electric Scooter Store. 2019. Available online: https://electric-scooter.store/blogs/news/the-e-scooter-gender-gap (accessed on 7 November 2022).
- Laa, B.; Leth, U. Survey of E-scooter users in Vienna: Who they are and how they ride. J. Transp. Geogr. 2020, 89, 102874. [Google Scholar] [CrossRef]
- Bieliński, T.; Ważna, A. Electric Scooter Sharing and Bike Sharing User Behaviour and Characteristics. Sustainability 2020, 12, 9640. [Google Scholar] [CrossRef]
- Campisi, T.; Skoufas, A.; Kaltsidis, A.; Basbas, S. Gender Equality and E-Scooters: Mind the Gap! A Statistical Analysis of the Sicily Region, Italy. Soc. Sci. 2021, 10, 403. [Google Scholar] [CrossRef]
- McKenzie, G. Spatiotemporal comparative analysis of scooter-share and bike-share usage patterns in Washington, D.C. J. Transp. Geogr. 2019, 78, 19–28. [Google Scholar] [CrossRef]
- Frias-Martinez, V.; Sloate, E.; Manglunia, H.; Wu, J. Causal effect of low-income areas on shared dockless e-scooter use. Transp. Res. Part D Transp. Environ. 2021, 100, 103038. [Google Scholar] [CrossRef]
- Bai, S.; Jiao, J. Dockless E-scooter usage patterns and urban built Environments: A comparison study of Austin, TX, and Minneapolis, MN. Travel. Behav. Soc. 2020, 20, 264–272. [Google Scholar] [CrossRef]
- Giglio, C.; Musmanno, R.; Palmieri, R. Cycle Logistics Projects in Europe: Intertwining Bike-Related Success Factors and Region-Specific Public Policies with Economic Results. Appl. Sci. 2021, 11, 1578. [Google Scholar] [CrossRef]
- Giglio, C.; Palmieri, R. An ICT Solution for Shared Mobility in Universities. In Advances in Intelligent Systems and Computing; Springer: Berlin/Heidelberg, Germany, 2016; Volume 427, pp. 205–215. [Google Scholar] [CrossRef]
- Wang, K.; Qian, X.; Fitch, D.T.; Lee, Y.; Malik, J.; Circella, G. What travel modes do shared e-scooters displace? A review of recent research findings. Transp. Rev. 2022, 43, 5–31. [Google Scholar] [CrossRef]
- Krier, C.; Chrétien, J.; Lagadic, M.; Louvet, N. How Do Shared Dockless E-Scooter Services Affect Mobility Practices in Paris? A Survey-Based Estimation of Modal Shift. Transp. Res. Rec. J. Transp. Res. Board 2021, 2675, 291–304. [Google Scholar] [CrossRef]
- Christoforou, Z.; de Bortoli, A.; Gioldasis, C.; Seidowsky, R. Who is using e-scooters and how? Evidence from Paris. Transp. Res. Part D Transp. Environ. 2021, 92, 102708. [Google Scholar] [CrossRef]
- James, O.; Swiderski, J.I.; Hicks, J.; Teoman, D.; Buehler, R. Pedestrians and E-Scooters: An Initial Look at E-Scooter Parking and Perceptions by Riders and Non-Riders. Sustainability 2019, 11, 5591. [Google Scholar] [CrossRef]
- Fearnley, N.; Johnsson, E.; Berge, S.H. Patterns of E-Scooter Use in Combination with Public Transport. Findings 2020, 13707. [Google Scholar] [CrossRef]
- Reck, D.J.; Martin, H.; Axhausen, K.W. Mode choice, substitution patterns and environmental impacts of shared and personal micro-mobility. Transp. Res. Part D Transp. Environ. 2022, 102, 103134. [Google Scholar] [CrossRef]
- Fitt, H.; Curl, A. E-Scooter Use in New Zealand: Insights around Some Frequently Asked Questions. 2019. Available online: ttps://escoot.co.nz (accessed on 12 November 2022).
- Caggiani, L.; Camporeale, R.; Di Bari, D.; Ottomanelli, M. A geofencing-based methodology for speed limit regulation and user safety in e-scooter sharing systems. J. Intell. Transp. Syst. 2023, 1–6. [Google Scholar] [CrossRef]
- Sorkou, T.; Tzouras, P.G.; Koliou, K.; Mitropoulos, L.; Karolemeas, C.; Kepaptsoglou, K. An Approach to Model the Willingness to Use of E-Scooter Sharing Services in Different Urban Road Environments. Sustainability 2022, 14, 15680. [Google Scholar] [CrossRef]
- Maiti, A.; Vinayaga-Sureshkanth, N.; Jadliwala, M.; Wijewickrama, R.; Griffin, G. Impact of E-Scooters on Pedestrian Safety: A Field Study Using Pedestrian Crowd-Sensing. Aug. 2019. Available online: http://arxiv.org/abs/1908.05846 (accessed on 22 April 2023).
- Jeric, U. Electric Scooter Sharing in Rome—Lifetime Traveller. 30 September 2020. Available online: https://www.lifetimetraveller.com/electric-scooter-sharing-in-rome/ (accessed on 7 April 2022).
- Aman, J.J.; Smith-Colin, J.; Zhang, W. Listen to E-scooter riders: Mining rider satisfaction factors from app store reviews. Transp. Res. Part D Transp. Environ. 2021, 95, 102856. [Google Scholar] [CrossRef]
- Latinopoulos, C.; Patrier, A.; Sivakumar, A. Planning for e-scooter use in metropolitan cities: A case study for Paris. Transp. Res. Part D Transp. Environ. 2021, 100, 103037. [Google Scholar] [CrossRef]
- Lipovsky, C. Free-floating electric scooters: Representation in French mainstream media. Int. J. Sustain. Transp. 2020, 15, 778–787. [Google Scholar] [CrossRef]
- Sanders, R.L.; Branion-Calles, M.; Nelson, T.A. To scoot or not to scoot: Findings from a recent survey about the benefits and barriers of using E-scooters for riders and non-riders. Transp. Res. Part A Policy Pr. 2020, 139, 217–227. [Google Scholar] [CrossRef]
- Sareen, S.; Remme, D.; Haarstad, H. E-scooter regulation: The micro-politics of market-making for micro-mobility in Bergen. Environ. Innov. Soc. Transit. 2021, 40, 461–473. [Google Scholar] [CrossRef]
- Yang, H.; Ma, Q.; Wang, Z.; Cai, Q.; Xie, K.; Yang, D. Safety of micro-mobility: Analysis of E-Scooter crashes by mining news reports. Accid. Anal. Prev. 2020, 143, 105608. [Google Scholar] [CrossRef] [PubMed]
- Fazio, M.; Giuffrida, N.; Le Pira, M.; Inturri, G.; Ignaccolo, M. Planning Suitable Transport Networks for E-Scooters to Foster Micromobility Spreading. Sustainability 2021, 13, 11422. [Google Scholar] [CrossRef]
- Lin, M.-D.; Liu, P.-Y.; Kuo, J.-H.; Lin, Y.-H. A multiobjective stochastic location-allocation model for scooter battery swapping stations. Sustain. Energy Technol. Assess. 2022, 52, 102079. [Google Scholar] [CrossRef]
- Lin, M.-D.; Liu, P.-Y.; Yang, M.-D.; Lin, Y.-H. Optimized allocation of scooter battery swapping station under demand uncertainty. Sustain. Cities Soc. 2021, 71, 102963. [Google Scholar] [CrossRef]
- Lee, M.; Chow, J.Y.; Yoon, G.; He, B.Y. Forecasting e-scooter substitution of direct and access trips by mode and distance. Transp. Res. Part D Transp. Environ. 2021, 96, 102892. [Google Scholar] [CrossRef]
- Liazos, A.; Iliopoulou, C.; Kepaptsoglou, K.; Bakogiannis, E. Geofence planning for electric scooters. Transp. Res. Part D: Transp. Environ. 2022, 102, 103149. [Google Scholar] [CrossRef]
- Scorrano, M.; Danielis, R. The characteristics of the demand for electric scooters in Italy: An exploratory study. Res. Transp. Bus. Manag. 2021, 39, 100589. [Google Scholar] [CrossRef]
- Button, K.; Frye, H.; Reaves, D. Economic regulation and E-scooter networks in the USA. Res. Transp. Econ. 2020, 84, 100973. [Google Scholar] [CrossRef]
- Wang, Y.; Wu, J.; Chen, K.; Liu, P. Are shared electric scooters energy efficient? Commun. Transp. Res. 2022, 1, 100022. [Google Scholar] [CrossRef]
- Liu, Y.; Jia, R.; Ye, J.; Qu, X. How machine learning informs ride-hailing services: A survey. Commun. Transp. Res. 2022, 2, 100075. [Google Scholar] [CrossRef]
- PBOT. E-Scooter Findings Report|Portland.gov. 2019. Available online: https://www.portland.gov/transportation/escooterpdx/2018-e-scooter-findings-report (accessed on 19 March 2022).
- PBOT. E-Scooter Report and Next Steps|Portland.gov. 2020. Available online: https://www.portland.gov/transportation/escooterpdx/2019-e-scooter-report-and-next-steps (accessed on 19 March 2022).
- Bradley, B.; Jay, Y.; Colin, C. Moving Natures: Mobility and the Environment in Canadian History; Environment & Society Portal: Munich, Germany, 2016. [Google Scholar] [CrossRef]
- Machado, C.A.S.; de Salles Hue, N.P.M.; Berssaneti, F.T.; Quintanilha, J.A. An Overview of Shared Mobility. Sustainability 2018, 10, 4342. [Google Scholar] [CrossRef]





| Gender | Age | ||||||
|---|---|---|---|---|---|---|---|
| Male | Female | <18 | 19–25 | 26–35 | 36–45 | 46–55 | |
| n | 247 | 261 | 50 | 233 | 102 | 67 | 56 |
| % | 48.6% | 51.4% | 9.8% | 45.9% | 20.1% | 13.2% | 11% |
| Commuter Trip | Other Travel Purposes | |||
|---|---|---|---|---|
| Male | Female | Male | Female | |
| mean | 0.41 | 0.3 | 0.66 | 0.51 |
| t | 3.627 | 6.416 | ||
| p | <0.001 | <0.001 | ||
| Commuter Trips | Other Purposes | |
|---|---|---|
| Gender | 1.498 (1.245–1.751) | 1.485 (1.147–1.824) |
| Age | 1.053 (0.992–1.114) | 1.150 (1.024–1.277) |
| Areas | 1.032 (1.023–1.041) | / |
| Distance | / | 1.114 (1.084–1.145) |
| Price | 1.832 (1.687–1.976) | 1.867 (1.745–1.989) |
| Starting Scenario | Shared E-Scooters Scenario | |||
|---|---|---|---|---|
| Commuter Trips | Other Purpose | Commuter Trips | Other Purpose | |
| By foot | 15.90% | 18.50% | 14.90% | 17.50% |
| Passenger vehicles | 43.20% | 36.10% | 37.50% | 31.20% |
| Electric bicycle | 1.10% | 0.70% | 1.70% | 1.40% |
| Bike | 4.60% | 6.00% | 7.40% | 8.10% |
| Public transport | 33.80% | 37.30% | 31.40% | 34.85% |
| Rented electric scooter and public transport | 0.60% | 0.80% | 5.80% | 6.15% |
| Your (personal) electric scooter | 0.80% | 0.60% | 1.30% | 0.80% |
Disclaimer/Publisher’s Note: The statements, opinions and data contained in all publications are solely those of the individual author(s) and contributor(s) and not of MDPI and/or the editor(s). MDPI and/or the editor(s) disclaim responsibility for any injury to people or property resulting from any ideas, methods, instructions or products referred to in the content. |
© 2023 by the authors. Licensee MDPI, Basel, Switzerland. This article is an open access article distributed under the terms and conditions of the Creative Commons Attribution (CC BY) license (https://creativecommons.org/licenses/by/4.0/).
Share and Cite
Glavić, D.; Milenković, M.; Trifunović, A.; Jokanović, I.; Komarica, J. Influence of Dockless Shared E-Scooters on Urban Mobility: WTP and Modal Shift. Sustainability 2023, 15, 9570. https://doi.org/10.3390/su15129570
Glavić D, Milenković M, Trifunović A, Jokanović I, Komarica J. Influence of Dockless Shared E-Scooters on Urban Mobility: WTP and Modal Shift. Sustainability. 2023; 15(12):9570. https://doi.org/10.3390/su15129570
Chicago/Turabian StyleGlavić, Draženko, Marina Milenković, Aleksandar Trifunović, Igor Jokanović, and Jelica Komarica. 2023. "Influence of Dockless Shared E-Scooters on Urban Mobility: WTP and Modal Shift" Sustainability 15, no. 12: 9570. https://doi.org/10.3390/su15129570
APA StyleGlavić, D., Milenković, M., Trifunović, A., Jokanović, I., & Komarica, J. (2023). Influence of Dockless Shared E-Scooters on Urban Mobility: WTP and Modal Shift. Sustainability, 15(12), 9570. https://doi.org/10.3390/su15129570

