Abstract
University bus services provide fixed-route public transport for students to and from large universities. They are relatively affordable and resource-efficient, but must compete against private cars and taxis which tend to be more convenient and flexible than University bus services. Many students, particularly those with lower incomes, depend on them. University administrators must understand how to improve University bus service in order to treat this group fairly. The main contribution of this paper is to examine how University bus service can help achieve social equity and sustainability goals. It investigates this by reporting the results of a survey of 303 students at Shahid Bahonar University of Kerman in Iran concerning their travel demands and University bus service utilization. Grounded theory and structural equation modeling is used to analyze the daily commute preferences of university students influenced by their characteristics, fleet condition, fares, station condition, and time factors. This study identifies various steps that the university administration can take to make University bus service more efficient and attractive, such as updating the bus fleet, improving stations, increasing security, and improving pedestrian access to stations. Survey respondents reported the highest satisfaction levels with fare levels, the security in buses, and waiting times. Women reported feeling discriminated against in their daily commutes. Poor-quality University bus service contributes to a negative feedback loop that increases automobile use and reduces university travel sustainability.
1. Introduction
Many large universities strive to provide sustainable (affordable, safe, attractive, and resource-efficient) transportation for students [,,,]. This can help reduce costs to students and their families, traffic and parking congestion, air pollution, and other undesirable traffic impacts.
To help achieve sustainability goals, universities should encourage public transit [,] and active transportation (walking and cycling) [] over private automobile travel. There are many negative consequences associated with using private cars, including fuel consumption, traffic congestion, air pollution, delay, noise pollution, and more [,,,,,,,]. These impacts threaten the economic and environmental sustainability of our planet.
Public transportation is an affordable, inclusive, and resource-efficient transport mode []. Students are primarily dependent on transit to get to school, according to a study in Canada []. Many students, particularly those with low incomes, rely on public transport []. However, transit must compete against private automobiles and taxi, which tend to provide more convenience and comfort. To satisfy users’ need and attract non-captive users away from private transport, public transit must offer high-quality service []. To keep customers loyal and attract new ones, public transit needs to improve its service quality in a way that meets their needs []. The satisfaction and service quality of public transportation systems are two main factors that promote the loyalty of citizens [].
Inadequate public transit can cause financial stress, poor health, and a decrease in quality of life for physically and economically disadvantaged groups [,,,]. Thus, improving public transportation’s benefits for low-income and socially disadvantaged people is essential for achieving sustainability goals [,,,]. Compared to other members of society, students are more likely to use public transportation [,]. Consequently, a large group of people is less likely to be discriminated against or excluded from social activities []. According to a study in Canada, discounted transit passes influence youth commute decisions more than active transport or private cars []. In addition, it has been suggested that hourly parking tariffs and subsidies for bus services are two important policies to promote bus use among students [].
As a result of the determination of public transportation equity scores [], policymakers, service providers, and urban planners can decide the various aspects of a project during the planning stage []. Different definitions exist for equity. Equal distribution of resources (simple equality), taking into account differences among social groups when distributing resources (formal equality), distributing resources according to people’s incomes and payments (proportional equality, e.g., Smith), maximizing society’s welfare or reducing poverty (utilitarian theory, e.g., Pareto and al-Sadr), distributing resources by taking into account people’s basic needs, especially those of disadvantaged and low-income groups (e.g., Marx, Rawls, sufficientarian theory, prioritarianism) []. The equity definition in this article is closer to Marx’s and Rawls’ views, sufficientarian theory, and prioritarian theory.
Equity in transportation is influenced by socioeconomic demographic characteristics, transport service quality, and built environment []. As a result, affordable and efficient public transportation helps achieve a university’s social sustainability and social equity goals by ensuring that all students, including those with disabilities and low incomes, have convenient and safe access to campuses [,,,].
2. Shahid Bahonar University Bus Services (UBS)
This study examines the UBS at Shahid Bahonar University of Kerman in Iran. Buses run from Saturday to Thursday from 6:50 a.m. to 6:50 p.m., approximately every hour, depending on the time of classes. A route from the city center to the university is about 9 km, and a route from the Technical Faculty to the university is about 12 km. There are usually one to four buses assigned to each route depending on the time of day and day of the week. The UBS of Shahid Bahonar University of Kerman travels from the city center to the university and vice versa. During the workday, they are available from 6:30 until 21:00. Buses arrive every 30 min at the station. Buses can carry up to 40 passengers. There is gender separation on buses. Most UBS buses are more than 20 years old, although some newer buses were recently added that have better amenities. For instance, older buses have hard fiberglass seats, while the new buses have comfortable seats with fabric cushions, in addition to better heating and cooling systems. Bus stations have few amenities. They lack sufficient lighting, chairs and shading, and station signs, and the station’s locations near a major highway poses a safety and security concern. Security is an important issue in each system [,], especially for female passengers of public transportation systems, whose security relates to fear of violence and harassment [,,,,,,].
3. Public Transportation Demands
“Travel demand” refers to how and how much people travel, and the factors that affect this, including demographic factors, such as age, employment and income; geographic factors, such as where they live, study and work; and transportation system factors, such as the relative price, comfort, and speed of various travel modes (walking, bicycling, public transit, taxi, and automobile).
To attract non-captive users and satisfy captive users, it is essential to identify factors that influence their decisions to use public transportation. By doing so, the university transportation system can encourage more sustainable travel. Table 1 summarizes the variables that affect the decision of students to use public transportation for daily commutes to universities.

Table 1.
Summary of research papers in relation to using UBS.
This paper uses this information to consider the following questions:
RQ1: What factors and variables are most crucial for students to be able to use UBS effectively?
RQ2: To what extent are students satisfied with UBS specifications?
RQ3: What is the distribution of students using UBS in terms of frequency?
RQ4: What factors contribute to UBS popularity among students?
RQ5: In light of different factors, do UBS conditions seem fair to students?
4. Materials and Methods
To answer the research question and determine whether UBS effectively serves students’ travel demands, five steps are taken into account. A grounded theory (GT) is employed in the first step to determine which variables are effective for using UBS. The second step is to compare the satisfaction of students with different specifications of UBS. In the third phase, we compare the characteristics of students with the frequency with which they use UBS. Using structural equation modeling (SEM), the fourth step examines the impact of students’ characteristics and UBS specifications (determined in the first step) on popularity of UBS. Based on the results of the previous steps, we propose countermeasures to promote UBS and make captive users’ conditions fair. Steps 1 to 4 are described in the following sections.
4.1. Step 1: Grounded Theory
Grounded theory refers to a systematic method for conducting qualitative research that applies flexible methodological strategies. It is used when there are no predetermined theories or assumptions regarding a phenomenon [,]. Using real-world data, GT develops a theory based on the collected data []. Qualitative data is collected using non-numerical methods, including text, audio, and video []. It is possible to collect data regarding users’ experiences with GT systems [].
This study uses GT to help understand how students value various UBS features and how this could affect their travel decisions. Twenty students were interviewed. Students’ voices were recorded during the interview with their permission. Transcripts were broken down into excerpts and reviewed in order to gain a better understanding of the responses. Four steps were taken to determine the variables that influence students’ opinions of UBS: open coding, axial coding, selective coding, and enfolding []. Using an open coding approach, context was extracted from excerpts []. In axial coding, codes are connected by finding connections between them []. Finding categories and subcategories through axial coding requires trial and error []. Following the identification of a core category that connects all codes, a theoretical framework based on selective coding is developed []. In order to identify the factors that influence students’ decision to use UBS, the GT outputs were analyzed.
4.2. Step 2: Students’ Satisfaction
The survey form asked students about their satisfaction with each parameter of UBS, as determined by GT. A five-point scale was used to rate each parameter: “very low”, “low”, “medium”, “high”, and “very high”.
4.3. Step 3: Comparing Students Based on Their Frequent Transport Mode
We divided students into four groups based on how frequently they used the service for university trips. “Students who frequently use UBS for their trips to/from the university (more than 60 percent of trips), “Students who occasionally use UBS for their trips to/from the universities (30 to 60 percent), “Students who rarely use UBS for their trips to/from the universities (1 to 30)” and “Students who never use UBS”. The distribution of students in each category was determined and compared based on their age, gender, income, education level, and frequency of private car use on a weekly basis.
4.4. Step 4: Structural Equation Modeling (SEM)
This step determines the impact of students’ characteristics and other factors (determined by GT in step 1) on the popularity of UBS (UBP factor). UBS popularity is a latent variable in the SEM, and its observed variables are frequency of use (UBF) and relative frequency (UBR) of use when compared to other transport services for university trips.
SEM is a popular method in social science which has been used in different transportation studies [,,,,,,]. In order to solve the models, users need to use user-friendly software that is based on its theoretical foundation, can answer predefined questions, and can be generated using a variety of data sources [,,]. Using SEM, predetermined hypotheses can be tested as well as interactions between variables []. We used a combination of regression analysis and confirmatory analysis with SEM []. CFA was used to test how well our data matched or fit a priori hypotheses about which items or variables are manifests of an underlying construct. CFA is used to determine whether measures of a construct are consistent with the researcher’s understanding of it. Consequently, CFA aims to confirm a hypothesized structural model by testing the data [].
In this paper, the theoretical model was evaluated by taking into account the impact of characteristics of students, the specifications of the fleet, the characteristics of the station, the time factor, and the fare factor on the popularity of using UBS (Figure 1). These factors and their related observed variables were obtained based on the literature review and GT outputs.

Figure 1.
Theoretical SEM.
5. Data
Students at Shahid Bahonar University of Kerman (SBUK) were surveyed for steps 2 to 4. SBUK is one of the largest universities in Iran. The university is located southeast of Kerman city (Figure 2). There are approximately 230 thousand square meters of educational space for more than 14 thousand students. There are 11 faculties and 64 educational groups at the university, and students study in more than 300 fields. Approximately 99 professors, 188 associate professors, 272 assistant professors, 46 instructors, and 555 staff and employees work at this university.

Figure 2.
The location of SBUK.
To determine the appropriate sample size for steps 2 and 3, Equation (1) is used []:
where n: sample size, number of students for data collection; N: population size, number of total students in the University campus (14,000); Z: 1.96 for 95% confidence level, p, q: the quality characteristics which are to be measured. Where no previous experience exists, the value of p is taken as 0.5 and q =1 – p = 0.5; d: the desired level of precision and is considered 6.5%.
Equation (1) indicates that the number of students participating in the survey must be more than 223.
For step 4, which involves using SEM, the sample size was determined by the “ten times rule”. According to this rule, the sufficient sample size for SEM is 10 times the total number of links that connect the latent variables. In the proposed SEM, there are 5 links, as shown in Figure 1. In order to conduct the survey, at least 50 students must participate.
In SBUK, 330 students were interviewed, of whom 303 completed and returned acceptable forms. This indicates the sufficiency of the sample size.
Table 2 indicates the distribution of characteristics of the surveyed students.

Table 2.
Distribution of the characteristics of surveyed students.
6. Results
The order of the results in this section is based on the steps introduced in the method.
6.1. Step 1
Table 3 summarizes the four main categories found using the procedure illustrated for GT. In addition, related subcategories for each main category are presented in this table.

Table 3.
Categories and subcategories determined by GT.
6.2. Step 2
The satisfaction of students from the variables outlined in Table 3 is presented in Figure 3, Figure 4 and Figure 5.

Figure 3.
Satisfaction of students from UBS specifications—FLC.

Figure 4.
Satisfaction of students from UBS specifications—STC.

Figure 5.
Satisfaction of students from UBS specifications—TIM and FRA.
6.3. Step 3
According to how often students use UBS, Table 4 shows distributions of age, gender, income, education level, and days using private cars among students. Table 5 and Table 6 display the distribution of income and access to private cars between male and female students.

Table 4.
Distribution of students’ characteristics.

Table 5.
Distribution of access to private cars between male and female students.

Table 6.
Distribution of income between male and female students.
6.4. Step 4
SEM outputs include the following:
- -
- Path coefficients and t-values to demonstrate the relationship between factors (Figure 6).
- -
- Cronbach’s alpha and composite reliability coefficient (CRC) to determine latent variable reliability (Table 7).
- -
- Latent variable average variance (AVE) to prove validity (Table 7).
- -
- Factor loadings and t-values for each observed variable (Table 8).
- -
- Cross-loadings and Fornell–Larcker criterion to demonstrate discriminant validity (Table 9).
- -
- Goodness-of-fit index for the overall model.

Table 7.
Results of SEM reliability and validity.
Table 7.
Results of SEM reliability and validity.
Factors | Cronbach’s Alpha | CRC | AVE |
---|---|---|---|
UBP | 0.89 | 0.95 | 0.9 |
STC | 0.83 | 0.89 | 0.75 |
TIM | 0.71 | 0.83 | 0.63 |
SCF | 0.65 | 0.78 | 0.48 |
FLC | 0.8 | 0.87 | 0.62 |

Table 8.
Discriminant validity (Fornell–Larcker).
Table 8.
Discriminant validity (Fornell–Larcker).
Factors | FRE | UBP | STC | TIM | SCF | FLC |
---|---|---|---|---|---|---|
FRE | 1.000 | |||||
UBP | 0.177 | 0.942 | ||||
STC | 0.014 | −0.130 | 0.866 | |||
TIM | 0.233 | −0.174 | 0.368 | 0.799 | ||
SCF | −0.010 | −0.326 | 0.016 | 0.194 | 0.697 | |
FLC | 0.045 | −0.086 | 0.846 | 0.382 | 0.075 | 0.791 |

Table 9.
Discriminant validity by cross-loadings.
Table 9.
Discriminant validity by cross-loadings.
FRE | UBP | STC | TIM | SCF | FLC | |
AGE | 0.038 | −0.074 | 0.474 | 0.256 | 0.152 | 0.762 |
UBR | 0.172 | 0.986 | −0.133 | −0.173 | −0.311 | −0.092 |
UBF | 0.164 | 0.897 | −0.104 | −0.152 | −0.321 | −0.060 |
APC | −0.024 | −0.304 | 0.082 | 0.141 | 0.749 | 0.100 |
COM | 0.004 | −0.064 | 0.668 | 0.262 | 0.079 | 0.848 |
WLT | 0.117 | −0.112 | 0.301 | 0.701 | 0.181 | 0.302 |
FAM | 0.070 | −0.100 | 0.784 | 0.347 | 0.070 | 0.750 |
FRA | 1.000 | 0.177 | 0.014 | 0.233 | −0.010 | 0.045 |
INC | −0.106 | −0.236 | 0.051 | 0.189 | 0.768 | 0.071 |
JOS | 0.100 | −0.192 | −0.033 | 0.182 | 0.727 | 0.040 |
SSA | −0.016 | −0.143 | 0.928 | 0.327 | 0.017 | 0.737 |
SSE | −0.012 | −0.075 | 0.881 | 0.274 | −0.068 | 0.721 |
TRT | 0.221 | −0.150 | 0.293 | 0.826 | 0.125 | 0.299 |
FSA | 0.060 | −0.081 | 0.807 | 0.395 | 0.012 | 0.825 |
FSE | 0.033 | −0.041 | 0.785 | 0.278 | −0.046 | 0.722 |
WAT | 0.206 | −0.151 | 0.296 | 0.860 | 0.167 | 0.320 |
GEN | 0.062 | −0.115 | −0.183 | −0.040 | 0.516 | −0.081 |
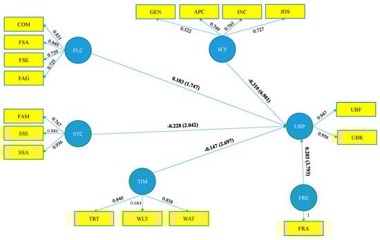
Figure 6 shows the proposed SEM for evaluating the impact of SCF, FLC, STC, and TIM on UBSP. This figure shows t-values in parentheses and path coefficients in other numbers. If the t value is greater than 1.96, then the path coefficients are acceptable at 0.05 significance, and if it is greater than 1.64, then the results are acceptable at 0.1 significance.

Figure 6.
The path coefficients and t-values of SEM.
When Cronbach Alpha and CRC are close to one, they indicate high reliability []. In general, AVE values greater than 0.5 are considered acceptable []. Composite reliability (CR) scores above 0.60 can make AVE scores below thresholds valid [].
According to the Fornell–Larcker criterion, Table 8 displays the results. This method compares latent variable correlations to AVE values squared. It is especially important that each construct’s square root is greater than its highest correlation with any other construct. The discriminant validity is shown in Table 8 (Fornell–Larcker criterion) [].
Cross-loading can be used to test discriminant validity by comparing measures within each construct with those within other constructs. Measures of each construct must be low-correlated with each other, and measures of different constructs must be low-correlated.
7. Discussion and Conclusions
The purpose of this paper was to evaluate the quality and attractiveness of University bus services, and to identify ways that this service can better serve students’ demands in order to achieve sustainability goals. This assessment focused on the UBS at Shahid Bahonar University in Iran. Based on the results of a detailed survey, it is now possible to answer the research questions. The majority of students were dissatisfied with the bus service, station facilities, station security, and walking time to stations. When it comes to fare amount, UBS’s security, and waiting time, students had the highest satisfaction levels. Hence, the university administration can work on these parameters to attract students who are not regular users of UBS. Table 9 compares the specifications of UBS with other modes. Table 10 compares the specifications of UBS with other modes.

Table 10.
A comparison of available modes for daily commutes of students to university.
The survey indicates that most students were dissatisfied with the bus service, station facilities, station security, and walking time to stations. Students were more satisfied with the UBS’s fare amount, security, and waiting time.
UBS is used less frequently by male students than by female students. This probably reflects the fact that male students tend to have higher incomes and greater access to private cars, and as a result the UBS’s inadequacies represent a form of gender discrimination, which harms female students. Previously, in other papers in relation to developing countries, it was reported that women have more limitations in using bus services than male passengers []. These limitations relate mostly to accessibility [], feelings of safety and security [], and violence and harassment [].
This study identified various factors that affect students’ use of UBS. As previously discussed, gender, income, and access to private cars have the greatest impacts on UBS usage. Previously, it was found that different characteristics of students, such as gender, educational status, income, age, car ownership, and job status, can affect their decision to use buses for university trips [,,,,,,]. After students’ characteristics, station factor, bus factor, and time factor had the highest impacts on UBS popularity. In terms of the parameters of UBS that left students dissatisfied, bus age, station amenities, and walking time were the most significant factors. Previously, it was indicated that the ease of use, shade, cleanliness, safety and crowdedness level of bus stops, reliability, travel time, and frequency are important parameters to attract students []. In other studies, comfort, accessibility, safety, reliability, affordability, cleanliness, waiting time, walking duration, facilities for female passengers, and amenities were also reported as important variables to satisfy the passengers [,].
University decisions in developing countries are negatively influenced by automobiles, leading to a decrease in the sustainability of transportation. Furthermore, captive users of UBS are unfairly forced to use it despite dissatisfaction with some features that are important to them. University administrations can use this information to increase user satisfaction and attract more students to the UBS in order to achieve sustainability goals.
The theoretical and/or methodological contributions of this paper are not limited to this case study and the steps can be applied to other problems as well. Each case study can be adapted to the proposed method’s main idea.
The main limitation of this paper is that it ignores psychological factors of students, as well as the impact of other modes of transportation on the SEM. Another limitation is the lack of quantification of different variables’ effects on student satisfaction.
Author Contributions
Methodology, N.N.; Software, A.Z.; Validation, A.Z.; Formal analysis, A.Z.; Investigation, T.L.; Writing—original draft, N.N.; Writing—review & editing, T.L.; Supervision, N.N. All authors have read and agreed to the published version of the manuscript.
Funding
This research received no external funding.
Institutional Review Board Statement
The study was conducted in accordance with the Declaration of Helsinki and did not threaten the human rights, privacy, and health.
Informed Consent Statement
Informed consent was obtained from all subjects involved in the study.
Data Availability Statement
Data available upon request.
Conflicts of Interest
The authors declare no conflict of interest.
References
- Dehghanmongabadi, A.; Hoşkara, Ş. Challenges of Promoting Sustainable Mobility on University Campuses: The Case of Eastern Mediterranean University. Sustainability 2018, 10, 4842. [Google Scholar] [CrossRef]
- Cherry, C.R.; Riggs, W.; Appleyard, B.; Dhakal, N.; Frost, A.; Jeffers, S.T. New and Unique Aspects of University Campus Transportation Data to Improve Planning Methods. Transp. Res. Rec. J. Transp. Res. Board 2018, 2672, 742–753. [Google Scholar] [CrossRef]
- Bouhouras, E.; Basbas, S.; Mintsis, G.; Taxiltaris, C.; Miltiadou, M.; Nikiforiadis, A.; Konstantinidou, M.N.; Mavropoulou, E. Level of Satisfaction among University Students Using Various Transport Modes. Sustainability 2022, 14, 4001. [Google Scholar] [CrossRef]
- Nadimi, N.; Sangdeh, A.K.; Kamkar, H. Developing sustainable transportation for university trips in low-income countries. Proc. Inst. Civ. Eng. Eng. Sustain. 2021, 14, 160–173. [Google Scholar] [CrossRef]
- Beaudoin, J.; Farzin, Y.H.; Lin Lawell, C.-Y.C. Public transit investment and sustainable transportation: A review of studies of transit’s impact on traffic congestion and air quality. Res. Transp. Econ. 2015, 52, 15–22. [Google Scholar] [CrossRef]
- Nadimi, N.; Sangdeh, A.K.; Berangi, M. Finding effective parameters for mitigating traffic congestion near universities. Proc. Inst. Civ. Eng. Munic. Eng. 2023, 1–11. [Google Scholar] [CrossRef]
- Fallah Zavareh, M.; Mehdizadeh, M.; Nordfjærn, T. Active travel as a pro-environmental behaviour: An integrated framework. Transp. Res. Part D Transp. Environ. 2020, 84, 102356. [Google Scholar] [CrossRef]
- Shatnawi, N.; Al-Omari, A.A.; Al-Qudah, H. Optimization of Bus Stops Locations Using GIS Techniques and Artificial Intelligence. Proc. Manuf. 2020, 44, 52–59. [Google Scholar] [CrossRef]
- Lu, J.; Li, B.; Li, H.; Al-Barakani, A. Expansion of city scale, traffic modes, traffic congestion, and air pollution. Cities 2021, 108, 102974. [Google Scholar] [CrossRef]
- Abdel Wahed Ahmed, M.M.; Abd El Monem, N. Sustainable and green transportation for better quality of life case study greater Cairo—Egypt. HBRC J. 2020, 16, 17–37. [Google Scholar] [CrossRef]
- Hidalgo-González, C.; Rodríguez-Fernández, M.P.; Pérez-Neira, D. Energy consumption in university commuting: Barriers, policies and reduction scenarios in León (Spain). Transp. Policy 2022, 116, 48–57. [Google Scholar] [CrossRef]
- Nadimi, N.; Sangdeh, A.K.; Amiri, A.M. Deciding about the effective factors on improving public transit popularity among women in developing countries. Transp. Lett. 2021, 13, 707–715. [Google Scholar] [CrossRef]
- Mehdizadeh, M.; Shariat-Mohaymany, A. Who are more likely to break the rule of congestion charging? Evidence from an active scheme with no referendum voting. Transp. Res. Part A Policy Pract. 2020, 135, 63–79. [Google Scholar] [CrossRef]
- Ikram, S.Z.; Hu, Y.; Wang, F. Disparities in Spatial Accessibility of Pharmacies in Baton Rouge, Louisiana. Geogr. Rev. 2015, 105, 492–510. [Google Scholar] [CrossRef]
- Nash, S.; Mitra, R. University students’ transportation patterns, and the role of neighbourhood types and attitudes. J. Transp. Geogr. 2019, 76, 200–211. [Google Scholar] [CrossRef]
- Wang, Y.; Cao, M.; Liu, Y.; Ye, R.; Gao, X.; Ma, L. Public transport equity in Shenyang: Using structural equation modelling. Res. Transp. Bus. Manag. 2022, 42, 100555. [Google Scholar] [CrossRef]
- Ibarra-Rojas, O.J.; Delgado, F.; Giesen, R.; Muñoz, J.C. Planning, operation, and control of bus transport systems: A literature review. Transp. Res. Part B Methodol. 2015, 77, 38–75. [Google Scholar] [CrossRef]
- Gholi, H.; Kermanshah, M.; Reza Mamdoohi, A. Investigating the sources of heterogeneity in passengers’ preferences for transit service quality. J. Public Transp. 2022, 24, 100014. [Google Scholar] [CrossRef]
- Carvalho dos Reis Silveira, T.; Romano, C.A.; Gadda, T.M.C. Loyalty and public transit: A quantitative systematic review of the literature. Transp. Rev. 2021, 42, 362–383. [Google Scholar] [CrossRef]
- El-Geneidy, A.; Buliung, R.; Diab, E.; van Lierop, D.; Langlois, M.; Legrain, A. Non-stop equity: Assessing daily intersections between transit accessibility and social disparity across the Greater Toronto and Hamilton Area (GTHA). Environ. Plan. B Plan. Des. 2015, 43, 540–560. [Google Scholar] [CrossRef]
- Jin, C.; Cheng, J.; Lu, Y.; Huang, Z.; Cao, F. Spatial inequity in access to healthcare facilities at a county level in a developing country: A case study of Deqing County, Zhejiang, China. Int. J. Equity Health 2015, 14, 67. [Google Scholar] [CrossRef] [PubMed]
- Lucas, K. Transport and social exclusion: Where are we now? Transp. Policy 2012, 20, 105–113. [Google Scholar] [CrossRef]
- Wan, C.; Su, S. China’s social deprivation: Measurement, spatiotemporal pattern and urban applications. Habitat Int. 2017, 62, 22–42. [Google Scholar] [CrossRef]
- Cuthill, N.; Cao, M.; Liu, Y.; Gao, X.; Zhang, Y. The Association between Urban Public Transport Infrastructure and Social Equity and Spatial Accessibility within the Urban Environment: An Investigation of Tramlink in London. Sustainability 2019, 11, 1229. [Google Scholar] [CrossRef]
- Di Ciommo, F.; Shiftan, Y. Transport equity analysis. Transp. Rev. 2017, 37, 139–151. [Google Scholar] [CrossRef]
- Litman, T. Evaluating Transportation Equity Guidance for Incorporating Distributional Impacts in Transportation Planning. ITE J. 2020, 92, 43–49. [Google Scholar]
- Low, W.-Y.; Cao, M.; De Vos, J.; Hickman, R. The journey experience of visually impaired people on public transport in London. Transp. Policy 2020, 97, 137–148. [Google Scholar] [CrossRef]
- Etminani-Ghasrodashti, R.; Paydar, M.; Hamidi, S. University-related travel behavior: Young adults’ decision-making in Iran. Sustain. Cities Soc. 2018, 43, 495–508. [Google Scholar] [CrossRef]
- Haggar, P.; Whitmarsh, L.; Skippon, S.M. Habit discontinuity and student travel mode choice. Transp. Res. Part F Traffic Psychol. Behav. 2019, 64, 1–13. [Google Scholar] [CrossRef]
- Zofia, L.; Pulawska, Z. Equity in transportation: New approach in transport planning. Transp. Probl. 2014, 9, 67–74. [Google Scholar]
- Lachapelle, U.; Manaugh, K.; Hamelin-Pratte, S. Providing discounted transit passes to younger university students: Are there effects on public transit, car and active transportation trips to university? Case Stud. Transp. Policy 2022, 10, 811–820. [Google Scholar] [CrossRef]
- Rotaris, L.; Danielis, R. The impact of transportation demand management policies on commuting to college facilities: A case study at the University of Trieste, Italy. Transp. Res. Part A Policy Pract. 2014, 67, 127–140. [Google Scholar] [CrossRef]
- Nadimi, N.; Camporeale, R.; Khaleghi, M.; Haghani, M.; Sheykhfard, A.; Shaaban, K. A Method to Determine an Equity Score for Transportation Systems in the Cities. Sustainability 2023, 15, 5818. [Google Scholar] [CrossRef]
- Tahmasbi, B.; Mansourianfar, M.H.; Haghshenas, H.; Kim, I. Multimodal accessibility-based equity assessment of urban public facilities distribution. Sustain. Cities Soc. 2019, 49, 101633. [Google Scholar] [CrossRef]
- Martens, K.; Golub, A.; Robinson, G. A justice-theoretic approach to the distribution of transportation benefits: Implications for transportation planning practice in the United States. Transp. Res. Part A Policy Pract. 2012, 46, 684–695. [Google Scholar] [CrossRef]
- Ahmed, Q.I.; Lu, H.; Ye, S. Urban transportation and equity: A case study of Beijing and Karachi. Transp. Res. Part A Policy Pract. 2008, 42, 125–139. [Google Scholar] [CrossRef]
- Ricciardi, A.M.; Xia, J.; Currie, G. Exploring public transport equity between separate disadvantaged cohorts: A case study in Perth, Australia. J. Transp. Geogr. 2015, 43, 111–122. [Google Scholar] [CrossRef]
- Behbahani, H.; Nazari, S.; Jafari Kang, M.; Litman, T. A conceptual framework to formulate transportation network design problem considering social equity criteria. Transp. Res. Part A Policy Pract. 2019, 125, 171–183. [Google Scholar] [CrossRef]
- Eckhart, M.; Ekelhart, A.; Biffl, S.; Lüder, A.; Weippl, E. QualSec: An Automated Quality-Driven Approach for Security Risk Identification in Cyber-Physical Production Systems. IEEE Trans. Ind. Inform. 2023, 19, 5870–5881. [Google Scholar] [CrossRef]
- Yang, L.; Sun, Q.; Zhang, N.; Li, Y. Indirect Multi-Energy Transactions of Energy Internet with Deep Reinforcement Learning Approach. IEEE Trans. Power Syst. 2022, 37, 4067–4077. [Google Scholar] [CrossRef]
- Loukaitou-Sideris, A.; Fink, C. Addressing Women’s Fear of Victimization in Transportation Settings: A Survey of U.S. Transit Agencies. Urban Aff. Rev. 2008, 44, 554–587. [Google Scholar] [CrossRef]
- Cox, A.; Prager, F.; Rose, A. Transportation security and the role of resilience: A foundation for operational metrics. Transp. Policy 2011, 18, 307–317. [Google Scholar] [CrossRef]
- Dunckel Graglia, A. Finding mobility: Women negotiating fear and violence in Mexico City’s public transit system. Gender Place Cult. 2016, 23, 624–640. [Google Scholar] [CrossRef]
- Amiri, A.M.; Nadimi, N.; Yousefian, A. Comparing the efficiency of different computation intelligence techniques in predicting accident frequency. IATSS Res. 2020, 44, 285–292. [Google Scholar] [CrossRef]
- Quinones, L.M. Sexual harassment in public transport in Bogotá. Transp. Res. Part A Policy Pract. 2020, 139, 54–69. [Google Scholar] [CrossRef]
- García, I.; Albelson, M.; Puczkowskyj, N.; Maheruma Khan, S.; Fagundo-Ojeda, K. Harassment of low-income women on transit: A photovoice project in Oregon and Utah. Transp. Res. Part D Transp. Environ. 2022, 112, 103466. [Google Scholar] [CrossRef]
- Orozco-Fontalvo, M.; Soto, J.; Arévalo, A.; Oviedo-Trespalacios, O. Women’s perceived risk of sexual harassment in a Bus Rapid Transit (BRT) system: The case of Barranquilla, Colombia. J. Transp. Health 2019, 14, 100598. [Google Scholar] [CrossRef]
- Klöckner, C.A.; Friedrichsmeier, T. A multi-level approach to travel mode choice—How person characteristics and situation specific aspects determine car use in a student sample. Transp. Res. Part F Traffic Psychol. Behav. 2011, 14, 261–277. [Google Scholar] [CrossRef]
- Zhou, J. From better understandings to proactive actions: Housing location and commuting mode choices among university students. Transp. Policy 2014, 33, 166–175. [Google Scholar] [CrossRef]
- Nguyen-Phuoc, D.Q.; Amoh-Gyimah, R.; Tran, A.T.P.; Phan, C.T. Mode choice among university students to school in Danang, Vietnam. Travel Behav. Soc. 2018, 13, 1–10. [Google Scholar] [CrossRef]
- Whalen, K.E.; Páez, A.; Carrasco, J.A. Mode choice of university students commuting to schooland the role of active travel. J. Transp. Geogr. 2013, 31, 132–142. [Google Scholar] [CrossRef]
- Danaf, M.; Abou-Zeid, M.; Kaysi, I. Modeling travel choices of students at a private, urban university: Insights and policy implications. Case Stud. Transp. Policy 2014, 2, 142–152. [Google Scholar] [CrossRef]
- Zhou, J. Sustainable commute in a car-dominant city: Factors affecting alternative mode choices among university students. Transp. Res. Part A Policy Pract. 2012, 46, 1013–1029. [Google Scholar] [CrossRef]
- Khattak, A.; Wang, X.; Son, S.; Agnello, P. Travel by university students in Virginia: Is this travel different from travel by the general population? Transp. Res. Rec. 2011, 2255, 137–145. [Google Scholar] [CrossRef]
- Zhan, G.; Yan, X.; Zhu, S.; Wang, Y. Using hierarchical tree-based regression model to examine university student travel frequency and mode choice patterns in China. Transp. Policy 2016, 45, 55–65. [Google Scholar] [CrossRef]
- Volosin, S.E. A Study of University Student Travel Behavior; Arizona State University: Tempe, AZ, USA, 2014. [Google Scholar]
- De Angelis, M.; Mantecchini, L.; Pietrantoni, L. A cluster analysis of university commuters: Attitudes, personal norms and constraints, and travel satisfaction. Int. J. Environ. Res. Public Health 2021, 18, 4592. [Google Scholar] [CrossRef] [PubMed]
- Mehdizadeh, M.; Zavareh, M.F.; Nordfjaern, T. Mono- and multimodal green transport use on university trips during winter and summer: Hybrid choice models on the norm-activation theory. Transp. Res. Part A Policy Pract. 2019, 130, 317–332. [Google Scholar] [CrossRef]
- Nordfjærn, T.; Egset, K.S.; Mehdizadeh, M. “Winter is coming”: Psychological and situational factors affecting transportation mode use among university students. Transp. Policy 2019, 81, 45–53. [Google Scholar] [CrossRef]
- Mehdizadeh, M.; Nordfjaern, T.; Mamdoohi, A. Environmental norms and sustainable transport mode choice on children’s school travels: The norm-activation theory. Int. J. Sustain. Transp. 2020, 14, 137–149. [Google Scholar] [CrossRef]
- Zhou, J. Proactive sustainable university transportation: Marginal effects, intrinsic values, and university students’ mode choice. Int. J. Sustain. Transp. 2016, 10, 815–824. [Google Scholar] [CrossRef]
- Godavarthy, R.; Mattson, J.; Hough, J. Impact of bike share on transit ridership in a smaller city with a university-oriented bike share program. J. Public Transp. 2022, 24, 100015. [Google Scholar] [CrossRef]
- Shaaban, K.; Kim, I. The influence of bus service satisfaction on university students’ mode choice. J. Adv. Transp. 2016, 50, 935–948. [Google Scholar] [CrossRef]
- Hashim, R.; Haron, S.; Mohamad, S.; Hassan, F. Assessment of Campus Bus Service Efficacy: An Application towards Green Environment. Proc. Soc. Behav. Sci. 2013, 105, 294–303. [Google Scholar] [CrossRef]
- Anwar, A.H.M.M.; Yang, J. Examining the Effects of Transport Policy on Modal Shift from Private Car to Public Bus. Proc. Eng. 2017, 180, 1413–1422. [Google Scholar] [CrossRef]
- Zeng, B.; He, Y. Factors influencing Chinese tourist flow in Japan—A grounded theory approach. Asia Pacific J. Tour. Res. 2019, 24, 56–69. [Google Scholar] [CrossRef]
- Corbin, J.; Strauss, A. Basics of Qualitative Research Techniques and Procedures for Developing Grounded Theory, 4th ed.; SAGE Publications: San Jose, CA, USA, 2014. [Google Scholar]
- Soltaninejad, M.; Fardhosseini, M.S.; Kim, Y.W. Safety climate and productivity improvement of construction workplaces through the 6S system: Mixed-method analysis of 5S and safety integration. Int. J. Occup. Saf. Ergon. 2022, 28, 1811–1821. [Google Scholar] [CrossRef]
- Lewis, S. Qualitative Inquiry and Research Design: Choosing Among Five Approaches. Health Promot. Pract. 2015, 16, 473–475. [Google Scholar] [CrossRef]
- Mac Donald, K.; Rezania, D.; Baker, R. A grounded theory examination of project managers’ accountability. Int. J. Proj. Manag. 2020, 38, 27–35. [Google Scholar] [CrossRef]
- Liu, F.; Kang, J. A grounded theory approach to the subjective understanding of urban soundscape in Sheffield. Cities 2016, 50, 28–39. [Google Scholar] [CrossRef]
- Mirbaha, B.; Saffarzadeh, M.; Seyed Abrishami, S.E.; Pirdavani, A. Evaluating the Willingness to Pay for Urban Congestion Priced Zones (Case Study of Tehran). Int. J. Transp. Eng. 2014, 1, 199–210. [Google Scholar] [CrossRef]
- Tavakoli Kashani, A.; Jafari, M.; Azizi Bondarabadi, M. A new approach in analyzing the accident severity of pedestrian crashes using structural equation modeling. J. Inj. Violence Res. 2021, 13, 23. [Google Scholar] [PubMed]
- Sheykhfard, A.; Haghighi, F. Driver distraction by digital billboards? Structural equation modeling based on naturalistic driving study data: A case study of Iran. J. Safety Res. 2020, 72, 1–8. [Google Scholar] [CrossRef] [PubMed]
- Sheykhfard, A.; Haghighi, F.; Nordfjærn, T.; Soltaninejad, M. Structural equation modelling of potential risk factors for pedestrian accidents in rural and urban roads. Int. J. Inj. Contr. Saf. Promot. 2021, 28, 46–57. [Google Scholar] [CrossRef] [PubMed]
- Amiri, A.M.; Ferguson, M.R.; Razavi, S. Adoption patterns of autonomous technologies in Logistics: Evidence for Niagara Region. Transp. Lett. 2022, 14, 685–696. [Google Scholar] [CrossRef]
- Lee, J.Y.; Chung, J.H.; Son, B. Analysis of traffic accident size for Korean highway using structural equation models. Accid. Anal. Prev. 2008, 40, 1955–1963. [Google Scholar] [CrossRef]
- Peng, D.X.; Lai, F. Using partial least squares in operations management research: A practical guideline and summary of past research. J. Oper. Manag. 2012, 30, 467–480. [Google Scholar] [CrossRef]
- Tenenhaus, M.; Vinzi, V.E.; Chatelin, Y.M.; Lauro, C. PLS path modeling. Comput. Stat. Data Anal. 2005, 48, 159–205. [Google Scholar] [CrossRef]
- Hair, J.F.; Sarstedt, M.; Hopkins, L.; Kuppelwieser, V.G. Partial least squares structural equation modeling (PLS-SEM): An emerging tool in business research. Eur. Bus. Rev. 2014, 26, 106–121. [Google Scholar] [CrossRef]
- Riha, C.; Güntensperger, D.; Oschwald, J.; Kleinjung, T.; Meyer, M. Chapter 6—Application of latent growth curve modeling to predict individual trajectories during neurofeedback treatment for tinnitus. In Tinnitus—An Interdisciplinary Approach towards Individualized Treatment: Results from the European Graduate School for Interdisciplinary Tinnitus Research; Langguth, B., Kleinjung, T., De Ridder, D., Schlee, W., Vanneste, S., Eds.; Elsevier: Amsterdam, The Netherlands, 2021; Volume 263, pp. 109–136. ISBN 0079-6123. [Google Scholar]
- Harrison, L.; Stephan, K.; Friston, K. Chapter 38—Effective connectivity. In Statistical Parametric Mapping; Friston, K., Ashburner, J., Kiebel, S., Nichols, T., Penny, W.B.T.-S.P.M., Eds.; Academic Press: London, UK, 2007; pp. 508–521. ISBN 978-0-12-372560-8. [Google Scholar]
- Nadimi, N.; Mansourifar, F.; Shamsadini Lori, H.; Soltaninejad, M. Analyzing traffic violations among motorcyclists using structural equation modeling. Int. J. Inj. Contr. Saf. Promot. 2021, 28, 454–467. [Google Scholar] [CrossRef]
- Johnson, R.; Wichern, D. Applied Multivariate Statistical Analysis, 6th ed.; Prentice Hall: Upper Saddle River, NJ, USA, 2002; ISBN 978-0131877153. [Google Scholar]
- Peterson, R.A.; Kim, Y. On the relationship between coefficient alpha and composite reliability. J. Appl. Psychol. 2013, 98, 194–198. [Google Scholar] [CrossRef]
- Chin, W.W. The partial least squares approach for structural equation modeling. In Modern methods for business research; Lawrence Erlbaum Associates Publishers: Mahwah, NJ, USA, 1998; pp. 295–336. [Google Scholar]
- Lam, L.W. Impact of competitiveness on salespeople’s commitment and performance. J. Bus. Res. 2012, 65, 1328–1334. [Google Scholar] [CrossRef]
- Fornell, C.; Larcker, D.F. Evaluating structural equation models with unobservable variables and measurement error. J. Mark. Res. 1981, 18, 39–50. [Google Scholar] [CrossRef]
- Lecompte, M.C.; Juan Pablo, B.S. Transport systems and their impact con gender equity. Transp. Res. Procedia 2017, 25, 4245–4257. [Google Scholar] [CrossRef]
- Noor, H.M.; Nasrudin, N.; Foo, J. Determinants of Customer Satisfaction of Service Quality: City Bus Service in Kota Kinabalu, Malaysia. Proc. Soc. Behav. Sci. 2014, 153, 595–605. [Google Scholar] [CrossRef]
- Shaaban, K.; Khalil, R.F. Investigating the Customer Satisfaction of the Bus Service in Qatar. Proc. Soc. Behav. Sci. 2013, 104, 865–874. [Google Scholar] [CrossRef]
Disclaimer/Publisher’s Note: The statements, opinions and data contained in all publications are solely those of the individual author(s) and contributor(s) and not of MDPI and/or the editor(s). MDPI and/or the editor(s) disclaim responsibility for any injury to people or property resulting from any ideas, methods, instructions or products referred to in the content. |
© 2023 by the authors. Licensee MDPI, Basel, Switzerland. This article is an open access article distributed under the terms and conditions of the Creative Commons Attribution (CC BY) license (https://creativecommons.org/licenses/by/4.0/).