A Decision Support Software Application for the Design of Agrophotovoltaic Systems in Republic of Korea
Abstract
1. Introduction
2. Background
Supply Chain Network of Agrophotovoltaic Systems
3. Decision Support System for APV System Design
3.1. Mobile Client Module
3.2. Performance Estimation Module
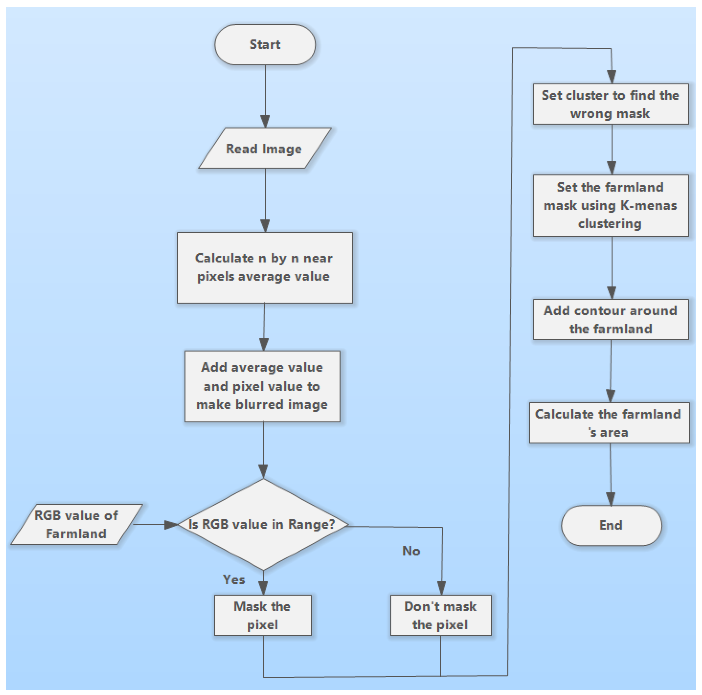
3.3. Location-Allocation Module
4. Experiments
4.1. Scenario
4.2. Results
4.3. Discussion
5. Conclusions
Author Contributions
Funding
Institutional Review Board Statement
Informed Consent Statement
Data Availability Statement
Conflicts of Interest
References
- Kim, S.; Kim, S.; Yoon, C.Y. An efficient structure of an agrophotovoltaic system in a temperate climate region. Agronomy 2021, 11, 1584. [Google Scholar] [CrossRef]
- Kim, S.; Kim, Y.; On, Y.; So, J.; Yoon, C.Y.; Kim, S. Hybrid performance modeling of an agrophotovoltaic system in South Korea. Energies 2022, 15, 6512. [Google Scholar] [CrossRef]
- United Nations Climate Change Conference UK 2021. The Glasgow Climate Pact. Available online: https://ukcop26.org/the-glasgow-climate-pact/ (accessed on 26 February 2023).
- Ministry of Trade, Industry and Energy. The 3020 Renewable Energy Policy. Available online: https://www.etrans.or.kr/policy/04.php (accessed on 2 March 2023).
- Kim, T.H.; Chun, K.S.; Yang, S.R. Analyzing the Impact of Agrophotovoltaic Power Plants on the Amenity Value of Agricultural Landscape: The Case of the Republic of Korea. Sustainability 2021, 13, 11325. [Google Scholar] [CrossRef]
- Kuo, C.F.J.; Su, T.L.; Huang, C.Y.; Liu, H.C.; Barman, J.; Kar, I. Design and Development of a Symbiotic Agrivoltaic System for the Coexistence of Sustainable Solar Electricity Generation and Agriculture. Sustainability 2021, 15, 6011. [Google Scholar] [CrossRef]
- Korea Power Exchange. Production Cost of Electricity by Source. Available online: https://epsis.kpx.or.kr/epsisnew/selectEkmaUpsBftChart.do?menuId=040701 (accessed on 18 May 2023).
- International Renewable Energy Agency. Renewable Power Generation Costs in 2021. Available online: https://www.irena.org/publications/2022/Jul/Renewable-Power-Generation-Costs-in-2021 (accessed on 19 May 2023).
- Kim, S.; Kim, S. Optimization of the design of an agrophotovoltaic system in future climate conditions in South Korea. Renew. Energy 2022, 206, 928–938. [Google Scholar] [CrossRef]
- Kim, S.; Kim, S.; Kiniry, J.R. Two-phase simulation-based location-allocation optimization of biomass storage distribution. Simul. Model. Pract. Theory 2018, 86, 155–168. [Google Scholar] [CrossRef]
- Ahumada, O.; Villalobos, J.R. Application of planning models in the agri-food supply chain: A review. Eur. J. Oper. Res. 2009, 196, 1–20. [Google Scholar] [CrossRef]
- An, K.; Ouyang, Y. Robust grain supply chain design considering post-harvest loss and harvest timing equilibrium. Transp. Res. Part E Logist. Transp. Rev. 2016, 88, 110–128. [Google Scholar] [CrossRef]
- Canfora, I. Is the short food supply chain an efficient solution for sustainability in food market? Agric. Agric. Sci. Procedia 2016, 8, 402–407. [Google Scholar] [CrossRef]
- Kim, S.; Kim, S. Hybrid simulation framework for the production management of an ethanol biorefinery. Renew. Sustain. Energy Rev. 2022, 155, 111911. [Google Scholar] [CrossRef]
- Jackson, H.A.; Lessard, J.R. Effects of moisture content on corn silage density and storage losses in a large tower silo. Can. Agric. Eng. 1977, 19, 57–58. [Google Scholar]
- Kim, Y.; Kang, I.J.; Shin, D.B.; Roh, J.H.; Heu, S.; Shim, H.K. Survey of Fungal Infection and Fusarium Mycotoxins Contamination of Maize during Storage in Korea in 2015. Res. Plant Dis. 2017, 23, 278–282. [Google Scholar] [CrossRef]
- Goetzberger, A.; Zastrow, A. On the coexistence of solar-energy conversion and plant cultivation. Int. J. Sol. Energy 1982, 1, 55–69. [Google Scholar] [CrossRef]
- Huang, E.; Zhang, X.; Rodriguez, L.; Khanna, M.; de Jong, S.; Ting, K.C.; Ying, Y.B.; Lin, T. Multi-objective optimization for sustainable renewable jet fuel production: A case study of corn stover based supply chain system in Midwestern US. Renew. Sustain. Energy Rev. 2019, 115, 109403. [Google Scholar] [CrossRef]
- Bala, B.K.; Haque, M.A.; Hossain, M.A.; Majumdar, S. Post Harvest Loss and Technical Efficiency of Rice, Wheat and Maize Production System: Assessment and Measures for Strengthening Food Security; Bangladesh Agricultural University: Mymensingh, Bangladesh, 2020; Volume 6. [Google Scholar]
- Costa, S.J. Reducing Food Losses in Sub-Saharan Africa (Improving Post-Harvest Management and Storage Technologies of Smallholder Farmers); UN World Food Programme: Kampala, Uganda, 2014. [Google Scholar]
- Sharma, R.; Kamble, S.S.; Gunasekaran, A. Big GIS analytics framework for agriculture supply chains: A literature review identifying the current trends and future perspectives. Comput. Electron. Agric. 2018, 155, 103–120. [Google Scholar] [CrossRef]
- AbdelRahman, M.A.; Natarajan, A.; Hegde, R. Assessment of land suitability and capability by integrating remote sensing and GIS for agriculture in Chamarajanagar district, Karnataka, India. Egypt. J. Remote Sens. Space Sci. 2016, 19, 125–141. [Google Scholar] [CrossRef]
- Li, G.; Messina, J.P.; Peter, B.G.; Snapp, S.S. Mapping land suitability for agriculture in Malawi. Land Degrad. Dev. 2017, 28, 2001–2016. [Google Scholar] [CrossRef]
- Schmedtmann, J.; Campagnolo, M.L. Reliable crop identification with satellite imagery in the context of common agriculture policy subsidy control. Remote Sens. 2015, 7, 9325–9346. [Google Scholar] [CrossRef]
- An, K.; Kim, S.; Shin, S.; Min, H.; Kim, S. Optimized Supply Chain Management of Rice in South Korea: Location-Allocation Model of Rice Production. Agronomy 2021, 11, 270. [Google Scholar] [CrossRef]
- Moghimi, A.; Khazai, S.; Mohammadzadeh, A. An improved fast level set method initialized with a combination of k-means clustering and Otsu thresholding for unsupervised change detection from SAR images. Arab. J. Geosci. 2017, 10, 293. [Google Scholar] [CrossRef]
- Kim, S.; Kim, S. Performance Estimation Modeling via Machine Learning of an Agrophotovoltaic System in South Korea. Energies 2021, 14, 6724. [Google Scholar] [CrossRef]
- Hassanpour Adeh, E.; Selker, J.S.; Higgins, C.W. Remarkable agrivoltaic influence on soil moisture, micrometeorology and water-use efficiency. PLoS ONE 2018, 13, e0203256. [Google Scholar] [CrossRef] [PubMed]
- Lasdon, L.S.; Waren, A.D.; Jain, A.; Ratner, M. Design and testing of a generalized reduced gradient code for nonlinear programming. ACM Trans. Math. Softw. (TOMS) 1978, 4, 34–50. [Google Scholar] [CrossRef]
- Shin, D.W.; Lee, C.H.; Jung, Y.M.; Soon, B.M. Promoting Agricultural Photovoltaic: A Review of Applications, Challenges, and Opportunities. Korea Environment Institute. Available online: https://www.kei.re.kr/elibList.es?mid=a10101000000&elibName=researchreport&class_id=&act=view&c_id=736665 (accessed on 6 March 2023).
- Statistics Korea. Miscellaneous Grain Production. Available online: https://kosis.kr/statHtml/statHtml.do?orgId=101&tblId=DT_1ET0024&vw_cd=MT_ZTITLE&list_id=K1_19&seqNo=&lang_mode=ko&language=kor&obj_var_id=&itm_id=&conn_path=MT_ZTITLE (accessed on 6 March 2023).
- Statistics Korea. Per Capita Food Grain Consumption Per Year. Available online: https://kosis.kr/statHtml/statHtml.do?orgId=101&tblId=DT_1ET0024&vw_cd=MT_ETITLE&list_id=K1_19&scrId=&language=en&seqNo=&lang_mode=en&obj_var_id=&itm_id=&conn_path=MT_ETITLE&path=%252Feng%252FstatisticsList%252FstatisticsListIndex.do (accessed on 6 March 2023).
- Statistics Korea. Population, Households and Housing Units. Available online: https://https://kosis.kr/statHtml/statHtml.do?orgId=101&tblId=DT_1JC1501&conn_path=I2&language=en (accessed on 6 March 2023).
- Korea Power Exchange. A Price of the Renewable Energy Certificate. Available online: https://onerec.kmos.kr/portal/index.do (accessed on 6 March 2023).
- Touil, S.; Richa, A.; Fizir, M.; Bingwa, B. Shading effect of photovoltaic panels on horticulture crops production: A mini review. Rev. Environ. Sci. Bio/Technol. 2021, 20, 281–296. [Google Scholar] [CrossRef]
- Gonocruz, R.A.; Nakamura, R.; Yoshino, K.; Homma, M.; Doi, T.; Yoshida, Y.; Tani, A. Analysis of the rice yield under an Agrivoltaic system: A case study in Japan. Environments 2021, 8, 65. [Google Scholar] [CrossRef]
- Marrou, H.; Guilioni, L.; Dufour, L.; Dupraz, C.; Wery, J. Microclimate under agrivoltaic systems: Is crop growth rate affected in the partial shade of solar panels? Agric. For. Meteorol. 2013, 177, 117–132. [Google Scholar] [CrossRef]
- Kwon, T.H. Policy mix of renewable portfolio standards, feed-in tariffs, and auctions in South Korea: Are three better than one? Util. Policy 2020, 64, 101056. [Google Scholar] [CrossRef]
- An, J.; Kim, D.K.; Lee, J.; Joo, S.K. Least Squares Monte Carlo Simulation-Based Decision-Making Method for Photovoltaic Investment in Korea. Sustainability 2021, 13, 10613. [Google Scholar] [CrossRef]









| Data Type | 21.3% | 25.6% | 32% |
|---|---|---|---|
| Solar module cost (USD/m2) | 4.38 | 4.46 | 6.30 |
| Structure cost (USD/m2) | 7.24 | 7.72 | 10.43 |
| Electric distribution system cost (USD/m2) | 3.45 | 3.68 | 4.97 |
| Other costs (USD/m2) 1 | 0.25 | 0.27 | 0.36 |
| Total cost (USD/m2) | 15.32 | 16.34 | 22.06 |
| Number of PV modules per unit area (units/m2) | 0.062 | 0.066 | 0.089 |
| Month | Solar Radiation (MJ/m2) | Ambient Temperature High (°C) 1 | Ambient Temperature Low (°C) 2 | Precipitation (mm) | Humidity (%) | Wind Speed (m/s) | Electricity Generation (kWh/m2/day) |
|---|---|---|---|---|---|---|---|
| June | 3.70 | 29.40 | 19.43 | 12.72 | 76.93 | 2.01 | 99.83 |
| July | 2.77 | 27.71 | 20.92 | 14.80 | 84.67 | 1.94 | 74.95 |
| August | 3.62 | 34.05 | 24.25 | 17.83 | 73.36 | 2.45 | 97.81 |
| September | 3.03 | 27.74 | 16.74 | 7.17 | 74.11 | 1.67 | 81.73 |
| October | 3.27 | 24.68 | 8.73 | 0.30 | 56.94 | 1.67 | 88.37 |
| Variable Symbol | Variable Name | Unit |
|---|---|---|
| Daily solar radiation | MJ/m2 | |
| Daily maximum temperature | °C | |
| Daily minimum temperature | °C | |
| Daily precipitation | mm | |
| Daily humidity | % | |
| Daily wind speed | m/s |
| Symbol | Variable Name | Unit |
|---|---|---|
| Unit electricity price | USD/kWh | |
| Unit crop price | USD/kg | |
| Electricity generation quantity | kWh | |
| Electricity generation cost | USD | |
| Crop yield | kg | |
| Crop production cost | USD |
| Selected APV Candidate Sites | Location | Capacity (kW) | Size (m2) | Yield (kg) |
|---|---|---|---|---|
| F1 | Hwaseong-si | 50 | 853 | 633 |
| F2 | Cheongju-si | 100 | 1706 | 1266 |
| F3 | Jeonju-si | 86 | 1467 | 455 |
| F4 | Naju-si | 100 | 1706 | 1095 |
| F5 | Gunwi-gun | 100 | 1706 | 797 |
| F6 | Hamyang-gun | 100 | 1706 | 1274 |
| Markets | Location | Market Name | Corn Demand Ratio (%) |
|---|---|---|---|
| M1 | Seoul-si | Garak | 18.68 |
| M2 | Busan-si | Banyeo | 6.56 |
| M3 | Daegu-si | Daegu | 4.71 |
| M4 | Incheon-si | Namchon | 5.83 |
| M5 | Gwangju-si | Seobu | 2.91 |
| M6 | Daejeon-si | Ohjung | 2.92 |
| M7 | Ulsan-si | Ulsan | 2.21 |
| M8 | Gyeonggi-do | Anyang | 26.93 |
| M9 | Gangwon-do | Wonju | 3.00 |
| M10 | Chungcheongbuk-do | Cheongju | 3.20 |
| M11 | Chungcheongnam-do | Cheonan | 4.29 |
| M12 | Jeollabuk-do | Jeonju | 3.53 |
| M13 | Jeollanam-do | Suncheon | 3.51 |
| M14 | Gyeongsangbuk-do | Andong | 5.20 |
| M15 | Gyeongsangnam-do | Jinju | 6.52 |
| Markets | APV Candidate Sites (km) | |||||
|---|---|---|---|---|---|---|
| F1 | F2 | F3 | F4 | F5 | F6 | |
| M1 | 51 | 126 | 205 | 308 | 250 | 267 |
| M2 | 386 | 288 | 261 | 302 | 161 | 181 |
| M3 | 271 | 163 | 182 | 229 | 42 | 101 |
| M4 | 33 | 142 | 217 | 335 | 272 | 292 |
| M5 | 289 | 215 | 105 | 24 | 251 | 117 |
| M6 | 143 | 36 | 89 | 192 | 162 | 124 |
| M7 | 364 | 266 | 299 | 336 | 139 | 214 |
| M8 | 35 | 113 | 203 | 306 | 251 | 267 |
| M9 | 122 | 121 | 238 | 341 | 168 | 273 |
| M10 | 119 | 4 | 124 | 228 | 148 | 159 |
| M11 | 66 | 52 | 130 | 233 | 181 | 193 |
| M12 | 185 | 122 | 6 | 122 | 227 | 96 |
| M13 | 311 | 240 | 120 | 111 | 237 | 114 |
| M14 | 234 | 144 | 247 | 322 | 47 | 187 |
| M15 | 320 | 222 | 156 | 190 | 147 | 66 |
| Markets | APV Candidate Sites (kg) | Total (kg) | |||||
|---|---|---|---|---|---|---|---|
| F1 | F2 | F3 | F4 | F5 | F6 | ||
| M1 | 0.00 | 89.22 | 0.00 | 588.60 | 0.00 | 353.30 | 1031.12 |
| M2 | 0.00 | 0.00 | 0.00 | 0.00 | 0.00 | 362.10 | 362.10 |
| M3 | 0.00 | 0.00 | 0.00 | 0.00 | 222.08 | 37.90 | 259.98 |
| M4 | 321.81 | 0.00 | 0.00 | 0.00 | 0.00 | 0.00 | 321.81 |
| M5 | 0.00 | 0.00 | 0.00 | 160.63 | 0.00 | 0.00 | 160.63 |
| M6 | 0.00 | 0.00 | 0.00 | 0.00 | 0.00 | 161.18 | 161.18 |
| M7 | 0.00 | 0.00 | 0.00 | 0.00 | 121.99 | 0.00 | 121.99 |
| M8 | 311.12 | 1000.00 | 23.12 | 152.28 | 0.00 | 0.00 | 1486.52 |
| M9 | 0.00 | 0.00 | 0.00 | 0.00 | 165.60 | 0.00 | 165.60 |
| M10 | 0.00 | 176.64 | 0.00 | 0.00 | 0.00 | 0.00 | 176.64 |
| M11 | 0.00 | 0.00 | 236.80 | 0.00 | 0.00 | 0.00 | 236.80 |
| M12 | 0.00 | 0.00 | 194.85 | 0.00 | 0.00 | 0.00 | 194.85 |
| M13 | 0.00 | 0.00 | 0.00 | 193.75 | 0.00 | 0.00 | 193.75 |
| M14 | 0.00 | 0.00 | 0.00 | 0.00 | 287.03 | 0.00 | 287.03 |
| M15 | 0.00 | 0.00 | 0.00 | 0.00 | 0.00 | 359.90 | 359.90 |
| Total | 632.93 | 1265.86 | 454.77 | 1095.26 | 796.70 | 1274.38 | 5519.90 |
| APV Candidate Sites | Location | SMP Case | REC Case 1 | ||||
|---|---|---|---|---|---|---|---|
| Total Revenue (USD/Month) | Revenue from Electricity Generation (USD/Month) | Revenue from Corn Production (USD/Month) | Total Revenue (USD/Month) | Revenue from Electricity Generation (USD/Month) | Revenue from Corn Production (USD/Month) | ||
| F1 | Hwaseong-si | 680.52 | 102.45 | 578.07 | 739.06 | 160.99 | 578.07 |
| F2 | Cheongju-si | 1361.04 | 204.90 | 1156.14 | 1478.12 | 321.98 | 1156.14 |
| F3 | Jeonju-si | 591.55 | 176.19 | 415.36 | 692.23 | 276.87 | 415.36 |
| F4 | Naju-si | 1205.23 | 204.90 | 1000.33 | 1322.31 | 321.98 | 1000.33 |
| F5 | Gunwi-gun | 932.55 | 204.90 | 727.65 | 1049.63 | 321.98 | 727.65 |
| F6 | Hamyang-gun | 1368.84 | 204.90 | 1163.94 | 1485.92 | 321.98 | 1163.94 |
| APV Candidate Sites | Location | Electricity Production Cost (USD/Month) | Corn Production Cost (USD/Month) | Transportation Cost (USD/Month) | Total Cost (USD/Month) |
|---|---|---|---|---|---|
| F1 | Hwaseong-si | 57.58 | 228.39 | 32.87 | 318.83 |
| F2 | Cheongju-si | 115.16 | 458.91 | 117.45 | 691.52 |
| F3 | Jeonju-si | 99.02 | 394.62 | 163.85 | 657.50 |
| F4 | Naju-si | 115.16 | 458.91 | 362.02 | 936.09 |
| F5 | Gunwi-gun | 115.16 | 458.91 | 191.40 | 765.47 |
| F6 | Hamyang-gun | 115.16 | 458.91 | 357.18 | 931.25 |
Disclaimer/Publisher’s Note: The statements, opinions and data contained in all publications are solely those of the individual author(s) and contributor(s) and not of MDPI and/or the editor(s). MDPI and/or the editor(s) disclaim responsibility for any injury to people or property resulting from any ideas, methods, instructions or products referred to in the content. |
© 2023 by the authors. Licensee MDPI, Basel, Switzerland. This article is an open access article distributed under the terms and conditions of the Creative Commons Attribution (CC BY) license (https://creativecommons.org/licenses/by/4.0/).
Share and Cite
Kim, Y.; On, Y.; So, J.; Kim, S.; Kim, S. A Decision Support Software Application for the Design of Agrophotovoltaic Systems in Republic of Korea. Sustainability 2023, 15, 8830. https://doi.org/10.3390/su15118830
Kim Y, On Y, So J, Kim S, Kim S. A Decision Support Software Application for the Design of Agrophotovoltaic Systems in Republic of Korea. Sustainability. 2023; 15(11):8830. https://doi.org/10.3390/su15118830
Chicago/Turabian StyleKim, Youngjin, Yeongjae On, Junyong So, Sumin Kim, and Sojung Kim. 2023. "A Decision Support Software Application for the Design of Agrophotovoltaic Systems in Republic of Korea" Sustainability 15, no. 11: 8830. https://doi.org/10.3390/su15118830
APA StyleKim, Y., On, Y., So, J., Kim, S., & Kim, S. (2023). A Decision Support Software Application for the Design of Agrophotovoltaic Systems in Republic of Korea. Sustainability, 15(11), 8830. https://doi.org/10.3390/su15118830

