Next Article in Journal
Removal of Cs-137 from Liquid Alkaline High-Level Radwaste Simulated Solution by Sorbents of Various Classes
Previous Article in Journal
Monitoring Urban Happiness through Interactive Chorems
 
 
Font Type:
Arial Georgia Verdana
Font Size:
Aa Aa Aa
Line Spacing:
Column Width:
Background:
Article

Decoding the Dilemma of Consumer Food Over-Ordering in Restaurants: An Augmented Theory of Planned Behavior Model Investigation

1
The School of Accounting, Xijing University, Xi’an 710123, China
2
The School of Management, Xian Jiaotong University, Xi’an 710048, China
3
Department of Marketing, College of Business Administration, Prince Sattam bin Abdulaziz University, Al-Kharj 11942, Saudi Arabia
4
Department of Informatics and Quantitative Methods, Faculty of Informatics and Management, University of Hradec Kralove, 500 03 Hradec Králové, Czech Republic
*
Authors to whom correspondence should be addressed.
Sustainability 2023, 15(11), 8735; https://doi.org/10.3390/su15118735
Submission received: 3 March 2023 / Revised: 12 May 2023 / Accepted: 17 May 2023 / Published: 29 May 2023
(This article belongs to the Section Economic and Business Aspects of Sustainability)

Abstract

This study aims to investigate the phenomenon of over-ordering behavior in social dining as a significant contributor to food waste, utilizing an integrated conceptual model that combines the theory of planned behavior (TPB) and the norm activation model (NAM) with the moderating role of Mianzi. A total of 583 responses collected through an online survey are analyzed using partial least squares–structural equation modeling (PLS-SEM). The findings reveal that awareness of consequences and ascription of responsibility positively influence personal norm, while personal norm negatively affects consumers’ attitude towards over-ordering. Furthermore, attitude, subjective norm, and perceived behavioral control (PBC) are positively and significantly associated with over-ordering behavior. Notably, Mianzi moderates the relationship between personal norms and attitude. These findings contribute to a deeper understanding of the factors influencing consumers’ over-ordering behavior and provide valuable insights for addressing food waste in social dining contexts. The study’s limitations are discussed, and future research directions are suggested to advance the field of food waste reduction.

1. Introduction

Food waste refers to the uneaten food or food that is thrown away, whether it be at the farm, retail, or consumer level [1]. Food waste is a growing problem with significant environmental, economic, and social consequences [2]. A considerable amount of food (14%, or USD 400 billion annually) is lost every year after harvesting and before it reaches stores [3], and an additional 17% is wasted between retail and consumers [4]. Despite being a significant source of waste, food waste also represents a missed opportunity, as the food wasted globally could feed the estimated 1.26 billion people who suffer from hunger and malnutrition and stress our health system [4]. Global food inequalities will deepen as the global population grows by 3 billion in 30 years. In 2030, the value of food lost or wasted yearly will reach USD 1.5 trillion, or 2.1 billion tons [5]. Researchers estimate that wasted food accounts for 8–10% of worldwide greenhouse gas emissions [6].
The hospitality industry, including hotels, restaurants, and catering services, is a major contributor to food waste [7]. Furthermore, research on the primary causes of food waste in restaurants and hotels in developing and developed countries shows that food is often wasted during the consumption stage instead of the pre-consumption stage [8]. Thus, the consumers, not the suppliers, should shoulder most of the blame. This phenomenon may be linked to irresponsible food ordering behavior of consumers. The hospitality industry has a significant opportunity to reduce food waste and create a more sustainable and efficient food system [9].
China’s urban catering sector faces a significant issue of food waste, as consumers discard 17–18 million tons of food every year, enough to feed 30–50 million people [10]. This amount of waste is equivalent to 150 times Japan’s annual food production [8]. Despite the issue receiving attention on social media, there is a dearth of academic research on the subject, hampering the development of effective policies and practices [11]. One contributing factor to this issue is the cultural value of ‘Mianzi,’ which is akin to the English phrase ‘to save face.’ [12]. In social dining situations, Chinese hosts often order more food than necessary to avoid losing face and feeling embarrassed if their guests consume most of the food. To combat this problem, the Chinese government launched the Clean Plate Campaign in 2013, and a new phase began in 2020, aimed at reducing food waste by individuals and businesses [12]. The campaign’s slogan, “Waste is shameful, and thriftiness is honourable”, seeks to encourage individuals to reduce food waste. The campaign coincided with an anti-corruption drive aimed at curtailing the lavish banquets funded by the government, which were rampant in Chinese bureaucracies [13]. Top officials have emphasized the need to reduce food waste, and there has been a drop in the sale of luxury food items by as much as 50%, according to China’s Commerce Ministry [13].
Consequently, the catering industry in Beijing and Shanghai has seen a significant decline of up to 35%. Although the campaign has raised public awareness and led to a 50% reduction in some catering companies, more effort is needed to address this pressing sustainability challenge [13]. The statistics underscore the enormity of the issue and the necessity for effective policies and practices to combat food waste in China.
The food service industry is responsible for around 50% of the total food waste generated in China, which is attributed to irresponsible consumer behavior when placing orders [8]. To combat this issue, there is a pressing need to establish a comprehensive framework to identify the root causes of restaurant over-ordering behavior.
The combination of the TPB [14] and NAM [15] theories has been deemed essential for comprehending the issue of excessive food ordering and waste in the hospitality sector and developing effective solutions to address it. These theories were selected due to their established track record in explaining waste-related contexts, as evidenced by Table 1 and Table 2. The integrative TPB-NAM model accounts for both rational and moral considerations, as noted by Shin et al. [16], and strives to strike a balance between pro-self and pro-social concerns in food ordering behavior. However, some experts have criticized the TPB for its sole focus on rational decision making, overlooking non-rational and altruistic motivations that may influence behavior [17]. As a result, the TPB’s effectiveness in explaining pro-social and pro-environmental actions has been questioned by Shin et al. [16]. Nevertheless, by combining the TPB and NAM models, the study aims to provide further insight into the interplay between pro-self and pro-social factors.
Cultural values such as “Mianzi” or “face-saving” play a significant role in shaping food over-ordering behavior in restaurants [18]. In many cultures, not ordering enough food can be seen as a loss of face, leading individuals to over-order to avoid appearing stingy or rude [19]. This cultural norm of face-saving can contribute to food waste in the hospitality sector [18]. The moderating role of cultural values such as face-saving or public image in the context of food over-ordering behavior in restaurants has been largely overlooked in prior research [8,20]. It is essential to consider these cultural values as they play a significant role in shaping the attitudes and behaviors of individuals in a given cultural context and thus have the potential to moderate the relationship between norms, attitudes, and intent towards food over-ordering in restaurants. Accordingly, we conceptualize a comprehensive model by incorporating cultural values that can provide a more accurate understanding of the food over-ordering phenomenon in the hospitality industry and develop effective strategies to reduce food waste in restaurants.
Table 1. Underpinning TPB in the waste context.
Table 1. Underpinning TPB in the waste context.
AuthorCountry FocusStudy FocusUnderpinning Theory
Hu et al. [21]JapanPro-environmental behavior (waste Separation)TPB
Zhang et al. [22]ChinaPro-environmental behavior (waste Separation)TPB
Coşkun and Yetkin Özbük [23]TurkeyPro-environmental behavior (food waste)TPB
Heidari et al. [24]IranPro-environmental behavior (waste Separation)TPB
Li et al. [25]ChinaPro-environmental behavior (waste reduction)TPB
Soomro et al. [26]Saudi ArabiaPro-environmental behavior (waste recycling)TPB
Graham-Rowe et al. [27]United KingdomPro-environmental behavior (food waste reduction)TPB
Mak et al. [28]Hong KongPro-environmental behavior (food waste recycling)TPB
Table 2. Underpinning NAM in the waste context.
Table 2. Underpinning NAM in the waste context.
AuthorCountry FocusStudy FocusUnderpinning Theory
Wang et al. [29]ChinaPro-environmental behavior (waste Separation)NAM
Kim et al. [30]South KoreaPro-environmental behavior (food waste reduction)NAM
Wang et al. [31]ChinaPro-environmental behavior (food waste)NAM
Nketiah et al. [32]ChinaPro-environmental behavior (waste recycling)NAM
Song et al. [33]ChinaPro-environmental behavior (reusable express packaging)NAM
Han [34]USAPro-environmental behavior (responsible tourism)NAM
Savari et al. [35]IRANPro-environmental behavior (Water conservation)NAM
Zhang et al. [36]ChinaPro-environmental behavior (energy saving)NAM
In this regard, the current study aims to contribute to the literature in the following ways: (1) the current study provides a comprehensive theoretical framework by integrating the norm activation model (NAM) and the theory of planned behavior (TPB) to understand the over-ordering behavior of consumers better; (2) the previous literature is limited in explaining Chinese consumer behavior for over-ordering behavior in social dining. So, the current study is opening new insights into the Chinese context. The current study also investigated the moderating role of Mianzi (cultural elements) that influence the over-ordering behavior in social dining, which is scarce in the literature.

2. Theoretical Background and Hypothesis Development

2.1. Theory of Planned Behavior

The theory of planned behavior (TPB) is a widely recognized psychological concept developed by Ajzen [14] as an extension of the theory of reasoned action (TRA) proposed by Ajzen and Fishbein [37]. The TPB adds perceived behavioral control as a determinant and has a proven track record of explaining human behavior in waste-related contexts, as evidenced by Table 1. According to the TPB, individuals with stronger intentions are more likely to engage in a particular behavior as they are motivated to perform it [14]. The TPB postulates that attitude, subjective norm, and perceived behavioral control determine a person’s behavioral intention [38]. According to the TPB, an attitude refers to an individual’s evaluation or appraisal of favorable or unfavorable behavior [39].
On the other hand, subjective norm represents the perceived social pressure to perform or abstain from performing the behavior [38]. Finally, perceived behavioral control pertains to the perceived ease or difficulty of performing the behavior, which reflects previous experiences and anticipated obstacles [22]. The TPB posits that a person with a more positive attitude, stronger subjective norm, and higher perceived behavioral control is likelier to demonstrate a stronger intention to engage in the behavior [39].
Our study aims to investigate the factors that shape consumer behavior regarding food over-ordering in restaurants. While it is recognized that human behavior is influenced by behavioral, normative, and control beliefs [39], we have focused solely on three constructs: attitude, subjective norm, and perceived behavioral control. This decision is based on our primary objective of identifying the core factors that drive consumer behavior and not on the specific considerations of behavioral, normative, and control beliefs [38]. Therefore, our study does not explicitly consider the belief considerations but focuses on the three key constructs. The extensive use of the TPB in previous studies highlights its reliability and effectiveness in promoting environmentally friendly behaviors among consumers [22,23,27,38,39]. We propose that the TPB is an appropriate theoretical framework to investigate the factors that influence consumer food ordering decisions in a restaurant and thus formulate our hypotheses accordingly.
H1: 
Attitude positively affects food over-ordering behavior.
H2: 
Subjective norm positively affects food over-ordering behavior.
H3: 
Perceived behavior control positively affects food ordering behavior.

2.2. Norm Activation Model

The norm activation model (NAM), developed by Schwartz [15], has been widely used to explain various pro-social behaviors, particularly in waste-related contexts. Table 2 provides evidence of its effectiveness in explaining such behaviors at the individual level, highlighting its well-established track record. Pro-social behavior refers to actions that positively impact others, including acts of kindness, generosity, and environmentally conscious behavior [40]. Ordering fewer food portions at restaurants can be considered a form of pro-social behavior, as it can help reduce food waste. The NAM theory is an appropriate framework for examining consumer behavior related to under-ordering. The NAM framework consists of three variables: personal norms, awareness of consequences, and ascription of responsibility [15]. A personal norm is a “moral obligation to perform or refrain from specific actions” [41]. Awareness of consequences is “whether someone is aware of the negative consequences for others or other things one values when not acting prosocially” [41]. Ascription of responsibility refers to “feelings of responsibility for the negative consequences of not acting prosocially” [41]. In this study, “personal norms” refers to an individual’s moral obligation to avoid wasting food. The concept of “awareness of consequences” pertains to an individual’s inclination to be conscious of the harmful impacts of food waste on the environment and society. The term “ascription of responsibility” describes an individual’s inherent tendency to perceive themselves as accountable for the negative consequences of food waste. By defining and using these specific terms, the study aims to better understand the factors that influence consumers’ decisions regarding food waste in the restaurant environment.
The NAM framework is widely acknowledged as a robust model for forecasting pro-environmental behaviors. It is frequently used as a theoretical basis due to its considerable explanatory capacity. Given the strength of this framework, the study proposes the following hypotheses to examine the factors that influence pro-environmental behaviors among individuals.
H4: 
Personal norm negatively affects attitude towards food over-ordering behavior.
H5: 
Awareness of consequences positively affects consumers’ personal norms.
H6: 
Ascription of responsibility positively affects consumers’ personal norms.

2.3. The Moderation Effect of the Concept of “Mianzi”

“Mianzi” refers to a social status or prestige in Chinese culture, which is linked to one’s reputation, honor, or face [18]. In this context, “Mianzi” is often used to describe the importance of maintaining respect and dignity in social interactions and the impact that this has on a person’s behavior and decision making [42]. In terms of face-saving, “Mianzi” refers to the concept of preserving one’s dignity, reputation, and social status in social interactions [43]. It is an important consideration in Chinese culture, as it affects a person’s behavior and decisions in order to maintain their standing and respect in the eyes of others [18,42,43].
In terms of face-saving, the concept of “Mianzi” can have a significant impact on food over-ordering in restaurants. In a social setting, people may feel the pressure to maintain their reputation, dignity, and social status by ordering more food than they need [44]. In Chinese culture, the notion of “Mianzi” is highly valued and often influences social behavior. For example, in a restaurant setting, a person may feel the need to order more food to ensure there is enough to go around and to show hospitality to guests [19,44]. This can result in over-ordering and increased food waste, even if the person does not intend to eat all the food themselves.
In conclusion, the concept of “Mianzi” and its impact on face-saving highlights the important role that cultural and social factors play in the issue of food waste. It emphasizes the need to consider cultural norms and values when developing strategies to reduce food waste in restaurants and other food-related settings. Despite the crucial need to examine cultural norms and values like Mianzi in the context of food over-ordering behavior to decrease food waste in restaurants, this aspect remains under-researched in the existing literature. This study aims to fill this gap by exploring the moderating effect of Mianzi on food over-ordering behavior.
Personal norms refer to an individual’s beliefs and values about what is right or wrong, good or bad, and acceptable or unacceptable in a particular situation or behavior [41]. In the context of food waste, personal norms are conceptualized as the feelings of moral obligation not to waste food [44]. This means that people may feel a sense of responsibility or duty to not waste food, based on their personal values and beliefs about the environmental, ethical, or economic consequences of food waste. In this study, personal norms are viewed as the ethical sense of responsibility not to waste food. The moderation effect of Mianzi refers to how Mianzi influences the relationship between personal norms and attitudes towards less food over-ordering. For example, if a person believes that maintaining Mianzi is important, they may feel less pressure to conform to their personal norms about not wasting food. In turn, this low pressure may result in a stronger attitude towards food over-ordering. Based on the above argument, the following hypothesis was proposed:
H7: 
Mianzi negatively moderate the relationship between personal norm and attitude towards less food over-ordering.

3. Method

3.1. Measures

The study aimed to measure consumers’ food over-ordering behavior in social dining. For this purpose, a questionnaire consisting of two parts was developed for data collection. The first part includes the definition of food over-ordering behavior and the ethical consideration of the research. The demographic profile of the respondents was also asked in this part. In the second part, questions were asked to measure eight constructs based on the theoretical framework. All scales were measured using 7 points Likert scale (ranged 1 = strongly agree to 7 = strongly disagree). However, this scale has more discriminating power [45] and strengthens the validity and reliability of the measures [46,47,48].
All measurement scales were adopted from previous research conducted in the food wastage context. A slight modification was made according to the context of the study. Three items of awareness of consequences, four items of the ascription of responsibility, four items of the personal norm, three items of attitude, three items of subjective norm, three items of perceived behavior control, and three items of over-ordering behavior were adapted from Talwar et al. [20], and three items of sense of Mianzi were adopted from Qian et al. [42].
As the measurement scale items were originally developed in English, the forward backward integration method was used to translate the scale items into the Chinese language. For the content validity, the questionnaire items were translated into the Chinese language by four experts in the field. Six researchers back-translated these Chinese-translated scale items into the English language. Then, the questionnaire was sent to the four university professor to compare the Chinese version, and they did not find any difference. Through this collaborative effort, the study aimed to ensure that the questionnaire was culturally appropriate and valid for use in the Chinese context. Before the updated questionnaire was implemented, a pilot study of 160 Chinese consumers over 18 years of age was conducted to eliminate any biases and make the final version.

3.2. Study Design and Data Collection

We used an online survey for this study to obtain the needed information. The questionnaires were sent to the respondents conveniently (i.e., non-probability of convenience sampling technique) through the “Tencent Questionnaire” (https://wj.qq.com (accessed on 16 May 2023)), a popular online survey platform with a respondents database’ from all over the country. The questionnaire had a short introduction that explained the purpose of the research and emphasized that the answers would be kept private. This study used G*Power to compute the minimal sample size [49]. The findings indicated that 122 samples are necessary to attain an 80% statistical power for identifying R2 values of at least 0.1. (with a 5 percent probability of error). However, the study [50] identified that the response rate in social sciences studies is 40–60%. So, the Tencent Questionnaire was used to collect a total of 750 questionnaires between 12 November and 17 November 2022. We looked at every questionnaire and got rid of the ones that were filled out quickly or seemed to be completed without much thought. In the end, 583 (i.e., 77.73%) valid cases were used to examine the data. Therefore, this study’s sample size is sufficient for data analysis. The demographic profile of the respondents is given in Table 3.

3.3. Data Analysis Techniques

PLS-SEM is used for the data analysis because PLS-SEM does not require normal data for the analysis, and social sciences and behavioral studies tend to have normality issues [51]. Moreover, PLS-SEM is considered better for exploratory studies than other behavioral assessment techniques, which fits the current study’s context. Moreover, PLS-SEM can deal with complex structural relationships simultaneously with accuracy and efficiency [38]. PLS-SEM is a two-stage process. The first stage includes measurement model assessment which covers the tests of reliability and validity. The second stage consists of the structural model assessment, which helps measure the significance of the hypotheses testing. The study used Smart PLS 3.0 for data analysis.

4. Result Analysis

4.1. Common Method Variance (CMV)

Before moving toward formal analysis, common method variance (CMV) was examined. CMV can bias the results as a cross-sectional online survey was conducted to collect the responses. According to Podsakoff et al. [52], CMV bias can be evaluated using Harmons’ single factor, and it must be less than 50%. As per the findings, it is indicated that CMV is not a concern for this study.

4.2. Measurement Model Assessment

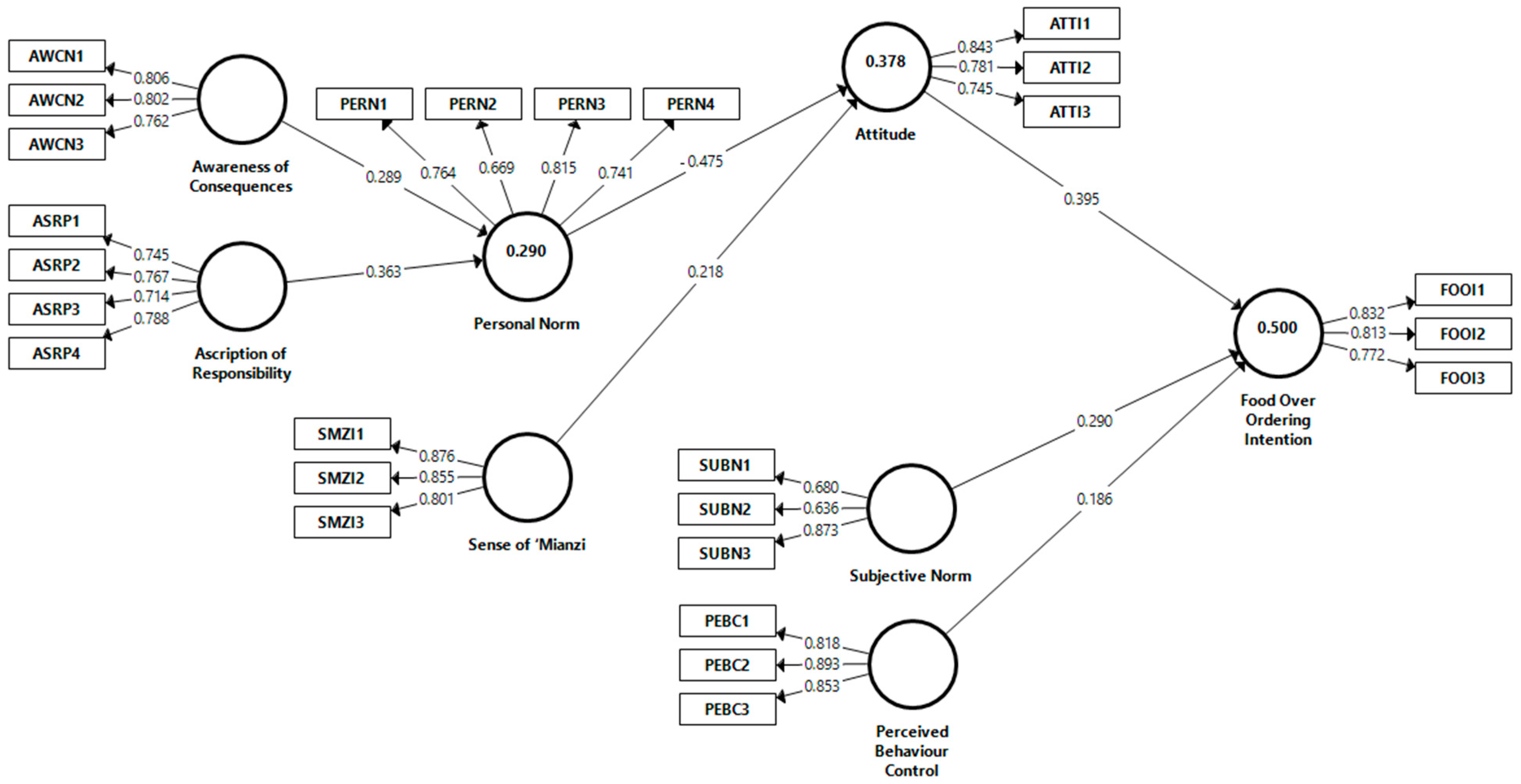
The measurement model is assessed through the reliability and validity of the constructs. Construct reliability is referred to as “the consistency of the questions in the questionnaires, meaning that the interpretation of the questions by the respondent is the same as intended” [53]. Further, the validity of the construct refers to “the degree to which a test measures what it claims, or purports, to be measuring” [54]. The research model is based on reflective constructs. A series of tests were conducted for measurement model assessment, including internal consistency reliability, convergent validity, and discriminant validity [51]. Internal consistency or reliability of constructs is evaluated through the Cronbach Alpha and composite reliability (CR). As shown in Table 4, all values of the Cronbach Alpha and CR are greater than the cut-off value of 0.7 [55], indicating that all measures are reliable. Convergent validity was measured through outer loadings and average variance extracted (AVE). The AVE and outer loading values are greater than the recommended value of 0.5 [49,56]. Table 2 shows the AVE range from 0.543 (subjective norm) to 0.731 (PBC) (see Figure 1).
As mentioned in the factor loading in Table 4 (measurement model analysis), Figure 1 represents the factor loading and path coefficient among variables.
The Fornell–Larcker criterion and heterotrait–monotrait (HTMT) criterion were used to measure the discriminant validity of the constructs. Fornell and Larcker [56] suggested that the discriminant validity of constructs is tested by examining the square roots of diagonal values (i.e., AVE values), and it must be above the off-diagonal values or other constructs’ correlation (see Table 5a). In Table 5b, the result demonstrates that the square root of AVE values is more than the inter-correlation of constructs and indicates the discriminant validity of all constructs. According to Henseler et al. [57], all values should be less than 0.90, which can be seen in Table 5b. So, the measures have no issue of discriminant validity. After determining the discriminant validity of the constructs, the variance inflation factor (VIF) is also tested to diagnose the multicollinearity issues among constructs. According to Kock and Lynn [58], VIF values for all constructs must be below 3.3. The results demonstrate that VIF values for each construct satisfy the criterion, indicating that multicollinearity is not a problem in this study.

Structural Model Analysis

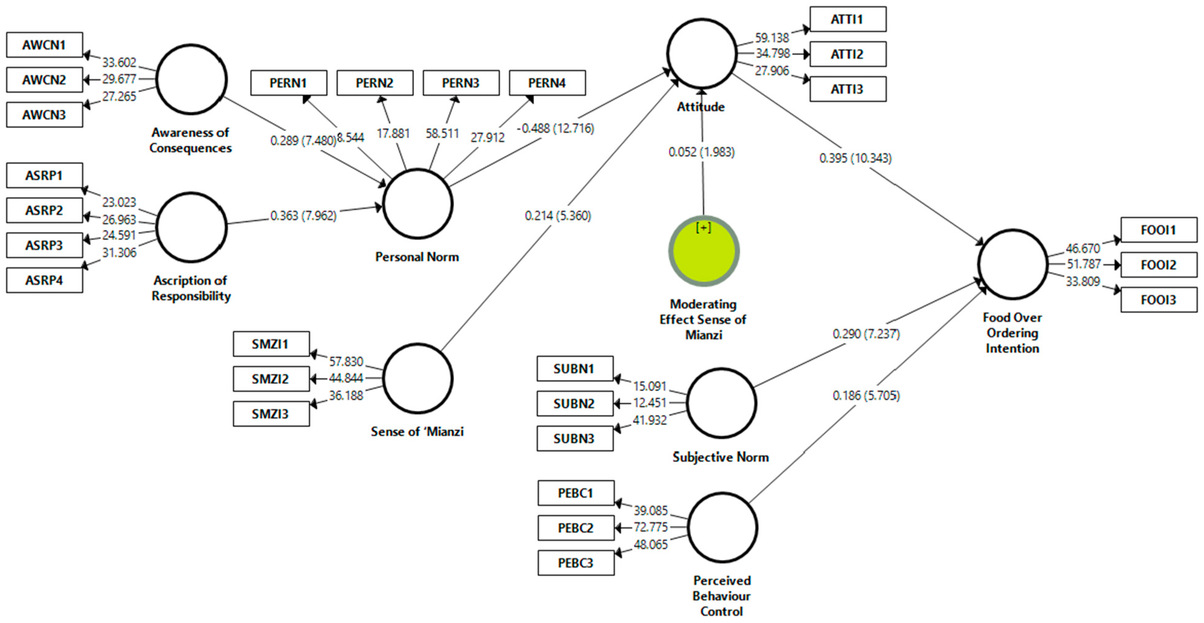
The structural model tests the proposed hypotheses or the structural relationship among variables [51]. Before testing the proposed hypotheses, goodness of model fit tests were measured by using the standardized root mean square residual (SRMR) [59] and normed fit index (NFI) [60]. The SRMR value is 0.067, which is less than 0.08 as suggested by Hu and Bentler [59], and the NFI score is 0.945, which is above the threshold value of 0.09 [60], indicating the fitness of the model. The structural model covers five tests, i.e., t values, path coefficients (β values), coefficient of determination (R2) effect size (f2), and predictive relevance (Q2) [51]. The hypotheses were tested using a bootstrapping method (5000 resample). The results indicated that all hypotheses, i.e., H1–H7, are accepted. As shown in Table 6 and Figure 2, awareness of consequences (β = 0.289, t = 7.140 > 1.64) and ascription of responsibility (β = 0.363, t = 7.907 > 1.64) are positively associated with the personal norm. Then, personal norm (β = −0.475, t = 12.765 > 1.64) negatively influences the consumers’ attitude towards food over-ordering behavior, while attitude (β = 0.395, t = 10.531 > 1.64), subjective norm (β = 0.290, t = 7.407 > 1.64) and PBC (β = 0.186, t = 5.269 > 1.64) are positively associated with the food over-ordering behavior.
The acceptable range for the R square (R2) depends upon the research context and model complexity. However, Cohen [61] suggested that R2 is considered weak, medium, and substantial if the value is less than 0.18, 0.25, and 0.40, respectively. Table 6 indicates that R2 for attitude is 0.378 while 0.500 for food over-ordering behavior. It means that 50% of the variation in food over-ordering behavior is due to the suggested model in the present study. Cohen [61] suggested that effect size is considered weak, medium, and strong if values are in the range of 0.02, 0.15, and 0.35, respectively. The results indicate that the effect size ranges from weak to strong.
As demonstrated by the path coefficient and t value in Table 6, Figure 2 also represents the path coefficient and t value in brackets in a pictorial way.
The interaction effect on personal norm and attitude, shown in Figure 3, examines the moderating effect of Mianzi. The sense of Mianzi (β = 0.052, t = 1.990 > 1.64, p > 0.05) moderates the relationship between personal norm and the attitudes of the consumers. Attitude’s R2 score has risen from 0.378 to 0.401. After including Mianzi, the model explains more variation in purchase behavior due to cultural variables. Even if the variation difference is slight, it plays a crucial role in studying the interaction and moderation impact.

5. Discussion and Implications

This research combines the NAM and the TPB to explore the factors influencing customers’ tendency to over-order in Chinese restaurants. The results highlight the significant contributions of personal norms, attitudes, subjective norms, and perceived behavioral control in predicting over-ordering behavior [39]. The research underscores the importance of cultural aspects in molding consumption patterns and provides valuable guidance to encourage sustainable practices in the restaurant sector. The outcomes indicate that Mianzi, a concept associated with social status and reputation, holds significant sway over consumers’ conduct, especially in social dining contexts [42]. The study shows that Mianzi can overpower an individual’s inclination to order prudently and prevent food wastage. This behavior is mainly motivated by the urge to demonstrate hospitality, avoid uncomfortable social situations, and uphold a favorable social image [18,36,42].
The current study suggested that consumers feel morally obligated to reduce food waste if they know the consequences of food waste. They understand their responsibility towards society and need to save food for others by ordering sensibly. The results are consistent with previous research [62,63], indicating the importance of awareness of consequences and ascription of responsibility in developing consumers’ personal norm in the context of pro-environmental behavior. Moreover, the results showed that consumers with strong personal or moral norms tend to have less attitude towards over-ordering behavior. The results are in line with some pro-environmental research [44], which explains that consumers with high personal norms are more environmentally conscious and consume sensibly. It means Chinese consumers are concerned about food waste and feel morally obligated to reduce waste.
The constructs of the TPB have a positive association with over-ordering behavior. The current study confirms the results of previous studies [8,20,38,39,64], which suggested that attitude, subjective norm, and PBC positively affect over-ordering behavior. The probable reason for the result can be that consumers feel pleasant, satisfied, and gratification while ordering more than their appetite warrants, particularly when they have many choices on the menu in social dining. They like to over-order in front of their friends and family for social applause or social identification, which causes food wastage. The ease of ordering and the availability of items in a restaurant can provoke consumers to engage in over-ordering behavior due to interventions from waiters. Waiters often make persuasive suggestions or recommendations, create social pressure, provide incomplete or biased information, rush customers to make decisions, or use suggestive language that can influence consumers to order more items or larger portions [8]. These interventions from the waiter can contribute to over-ordering behavior as consumers may feel compelled to comply with the waiter’s suggestions, conform to social norms or expectations, succumb to time pressures or incomplete information, or seek to maximize perceived value or gain the waiter’s approval [8].
The study suggests that Mianzi is crucial in moderating the relationship between personal norms and attitudes towards over-ordering behavior. Consumers with strong personal norms are likelier to order sensibly and avoid wasting food [41]. However, in social dining, Mianzi appears to take precedence over an individual’s moral obligation, and consumers may order excessive amounts of food to avoid any potential inconvenience. This behavior could also stem from the desire to demonstrate hospitality by ordering an abundance of food for guests and avoiding social embarrassment [30]. In essence, the study highlights the potential conflict between personal norms and social norms in the Chinese cultural context. Although personal norms may dictate that individuals order sensibly and avoid wasting food, the pressure to maintain Mianzi may override this moral obligation, leading to increased over-ordering behavior [30,43].
The results of this research align with earlier studies that have demonstrated the significant influence of Mianzi on individuals’ conduct in Chinese culture. Prior research has revealed that individuals may consume higher to uphold their social image or exhibit their affluence and position [12,44]. Furthermore, in group settings, individuals may be more inclined to follow social norms to prevent causing social discomfort or losing face. The study stresses the critical role of cultural aspects in determining individuals’ attitudes and actions regarding over-ordering in China. It highlights the possible conflict between personal norms and social norms in the context of Mianzi. It emphasizes the importance of comprehending the intricate interaction between these factors to design effective measures to address over-ordering in restaurants.

5.1. Theoretical Contribution

The current study contributes theoretically in three ways. First, the study emphasized the most important research topic recently, i.e., food wastage from the consumers’ point of view. As food over-ordering behavior is the primary cause of food wastage, there is limited research in this area. Therefore, the present study fulfills this gap by providing an integrated model that comprehensively explains the consumers’ over-ordering phenomena in social dining. Second, NAM and TPB are widely used to independently independently independently explore the consumers’ intention in the pro-environmental consumption behavior such as food waste. There is scarce research that provides a comprehensive, integrated model which explains the consumers’ over-ordering behavior in the Chinese context. So, this study contributes to the existing literature by opening new insights. Third, few studies have looked into cultural value, or the sense of Mianzi in over-ordering behavior. The study adds to the previously limited knowledge of potential moderators of direct TPB correlations by empirically investigating the interaction effects of Mianzi. Our findings that Mianzi has a moderating effect on the relationship between personal norm and attitude toward over-ordering help to improve understanding of these cultural variables in social eating by providing insight into their impact on customers’ proclivity to over-order. As a result, the current study emphasizes the significance of personal traits in consumer decision making. It directs future studies to take these elements into account when modeling consumer behavior in various situations.

5.2. Practical Implications

The research findings show that attitude, subjective norm, and perceived behavior control positively affect consumer intention towards food over-ordering in restaurants. Policymakers can play a crucial role in reducing food waste. Policymakers can work with NGOs and other organizations to develop and promote awareness campaigns highlighting the negative impacts of food over-ordering and encouraging consumers to reduce food waste. These campaigns can help build negative attitudes towards food over-ordering by highlighting the negative consequences of this behavior. Moreover, policymakers can also invest in education and training programs to help raise awareness of the importance of reducing food waste and encourage more sustainable food practices. For example, they could provide resources and training to help consumers make more informed food choices and reduce food waste. In addition, policymakers can offer incentives to businesses and consumers to encourage more sustainable food practices. For example, they could provide tax breaks or other financial incentives to businesses that reduce food waste or to consumers who adopt more sustainable food practices.
The study shows that individuals’ personal norms significantly impact their desire to decrease food waste. To encourage more environmentally friendly food ordering habits, the government should give greater consideration to these personal norms. Measures such as advertising and education can be implemented to spread awareness of the environmental advantages of eco-friendly food ordering practices and to emphasize consumers’ ethical responsibility to adopt sustainable consumption behavior. Once individuals establish personal standards, they may feel compelled to engage in responsible consumption due to a sense of moral duty. Furthermore, the outcomes of our research can serve as a roadmap for the government in fostering individuals’ personal norms. This is because the study highlights the significance of understanding the consequences and assigning personal responsibility in shaping personal norms. The government could utilize social media platforms to raise awareness about the negative impacts of food waste, such as environmental degradation and climate change.
More importantly, the study results reveal that the sense of Mianzi negatively moderates the relationship between personal norms and attitude towards less food ordering. Policymakers can use the concept of Mianzi to discourage excessive food ordering by appealing to individuals’ sense of dignity, self-esteem, and reputation. For example, they can create social campaigns that educate consumers about the environmental consequences of over-ordering food and emphasize the social value of responsible food consumption. Additionally, they can create incentives for individuals and businesses to adopt sustainable food ordering practices, such as offering tax credits or recognition for those who demonstrate their commitment to reducing food waste. By appealing to consumers’ sense of Mianzi, policymakers can encourage them to adopt responsible food ordering behaviors and reduce the amount of food waste generated. Additionally, they can create regulations or guidelines that promote responsible food ordering practices in the food industry, such as limiting portion sizes or requiring restaurants to offer takeaway containers for leftovers. Through these efforts, policymakers can work to create a culture of responsible food consumption and reduce food waste.

5.3. Limitations and Future Research

Despite the contribution to the literature, the current study is not without limitations. First, the current study used cross-sectional data for the analysis. However, there can be the issue of biases in the data. So, for generalizability, longitudinal studies should be conducted. Second, the current study tested only one cultural value, i.e., Mianzi, in over-ordering behavior. However, the involvement of other cultural or situational factors can be tested. Third, the current study integrates NAM with TPB. However, value belief norm theory is the advanced version of the NAM and explains the sequential relationship between the value belief and norms of individuals. So, future researchers can integrate VBN theory with the TPB to better understand the phenomena.

Author Contributions

Conceptualization, F.Z.; Methodology, C.Z.; Formal analysis, C.Z.; Writing—review & editing, A.S.A. and P.P.; Visualization, A.S.A.; Supervision, F.Z.; Project administration, A.S.A. All authors have read and agreed to the published version of the manuscript.

Funding

The open access of this research is supported by the Excellence project 2023 at the Faculty of Informatics and Management, University of Hradec Kralove, Czech Republic.

Institutional Review Board Statement

Not applicable.

Informed Consent Statement

Not applicable.

Data Availability Statement

Not applicable.

Conflicts of Interest

The authors declare no conflict of interest.

References

  1. Filimonau, V.; De Coteau, D.A. Food waste management in hospitality operations: A critical review. Tour. Manag. 2019, 71, 234–245. [Google Scholar] [CrossRef]
  2. de los Mozos, E.A.; Badurdeen, F.; Dossou, P.E. Sustainable Consumption by Reducing Food Waste: A Review of the Current State and Directions for Future Research. Procedia Manuf. 2020, 51, 1791–1798. [Google Scholar] [CrossRef]
  3. FAO. Food Loss and Waste Must Be Reduced for Greater Food Security and Environmental Sustainability. 2020. Available online: https://www.fao.org/news/story/en/item/1310271/icode/ (accessed on 26 April 2023).
  4. FAO. Tackling Food Loss and Waste: A Triple Win Opportunity; FAO: Rome, Italy, 2022. [Google Scholar]
  5. Sethi, G.; Bedregal, L.P.A.; Cassou, E.; Constantino, L.; Hou, X.; Jain, S.; Messent, F.; Morales, X.Z.; Mostafa, I.; Pascual, J.C.G.; et al. Addressing Food Loss and Waste: A Global Problem with Local Solutions; World Bank: Washington, DC, USA, 2020. [Google Scholar]
  6. UNEP. UNEP Food Waste Index Report 2021; UNEP—UN Environment Programme: Nairobi, Kenya, 2021. [Google Scholar]
  7. Amicarelli, V.; Aluculesei, A.C.; Lagioia, G.; Pamfilie, R.; Bux, C. How to manage and minimize food waste in the hotel industry: An exploratory research. Int. J. Cult. Tour. Hosp. Res. 2022, 16, 152–167. [Google Scholar] [CrossRef]
  8. Yu, Z.; Ju, X.; Bai, L.; Gong, S. Consumer’s over-ordering behavior at restaurant: Understanding the important roles of interventions from waiter and ordering habits. Appetite 2021, 160, 105092. [Google Scholar] [CrossRef]
  9. Vizzoto, F.; Testa, F.; Iraldo, F. Strategies to reduce food waste in the foodservices sector: A systematic review. Int. J. Hosp. Manag. 2021, 95, 102933. [Google Scholar] [CrossRef]
  10. Khan, O. Food Waste in China: Whose Fault Is It? Available online: https://news.cgtn.com/news/3d3d514e7841544f7a457a6333566d54/share_p.html (accessed on 2 January 2023).
  11. Papargyropoulou, E.; Wright, N.; Lozano, R.; Steinberger, J.; Padfield, R.; Ujang, Z. Conceptual framework for the study of food waste generation and prevention in the hospitality sector. Waste Manag. 2016, 49, 326–336. [Google Scholar] [CrossRef] [PubMed]
  12. Wang, L.; Yang, Y.; Wang, G. The Clean Your Plate Campaign: Resisting Table Food Waste in an Unstable World. Sustainability 2022, 14, 4699. [Google Scholar] [CrossRef]
  13. Clean Plate Campaign. Available online: https://en.wikipedia.org/wiki/Clean_Plate_campaign (accessed on 2 January 2023).
  14. Ajzen, I. The Theory of Planned Behavior. Organ. Behav. Hum. Decis. Process. 1991, 50, 179–211. [Google Scholar] [CrossRef]
  15. Schwartz, S.H. Normative influences on altruism. Adv. Exp. Soc. Psychol. 1977, 10, 221–279. [Google Scholar] [CrossRef]
  16. Shin, Y.H.; Im, J.; Jung, S.E.; Severt, K. The theory of planned behavior and the norm activation model approach to consumer behavior regarding organic menus. Int. J. Hosp. Manag. 2018, 69, 21–29. [Google Scholar] [CrossRef]
  17. Rezaei, R.; Safa, L.; Damalas, C.A.; Ganjkhanloo, M.M. Drivers of farmers’ intention to use integrated pest management: Integrating theory of planned behavior and norm activation model. J. Environ. Manag. 2019, 236, 328–339. [Google Scholar] [CrossRef]
  18. Li, N.; Wang, J. Food waste of Chinese cruise passengers. J. Sustain. Tour. 2020, 28, 1825–1840. [Google Scholar] [CrossRef]
  19. Xu, S. Analysis on food consumption and waste of China. Food Nutr. China 2005, 11, 6–10. [Google Scholar]
  20. Talwar, S.; Kaur, P.; Ahmed, U.; Bilgihan, A.; Dhir, A. The dark side of convenience: How to reduce food waste induced by food delivery apps. Br. Food J. 2023, 125, 205–225. [Google Scholar] [CrossRef]
  21. Hu, J.; Tang, K.; Qian, X.; Sun, F.; Zhou, W. Behavioral change in waste separation at source in an international community: An application of the theory of planned behavior. Waste Manag. 2021, 135, 397–408. [Google Scholar] [CrossRef] [PubMed]
  22. Zhang, D.; Huang, G.; Yin, X.; Gong, Q. Residents’ Waste Separation Behaviors at the Source: Using SEM with the Theory of Planned Behavior in Guangzhou, China. Int. J. Environ. Res. Public Health 2015, 12, 9475–9491. [Google Scholar] [CrossRef] [PubMed]
  23. Coşkun, A.; Yetkin Özbük, R.M. What influences consumer food waste behavior in restaurants? An application of the extended theory of planned behavior. Waste Manag. 2020, 117, 170–178. [Google Scholar] [CrossRef] [PubMed]
  24. Heidari, A.; Kolahi, M.; Behravesh, N.; Ghorbanyon, M.; Ehsanmansh, F.; Hashemolhosini, N.; Zanganeh, F. Youth and sustainable waste management: A SEM approach and extended theory of planned behavior. J. Mater. Cycles Waste Manag. 2018, 20, 2041–2053. [Google Scholar] [CrossRef]
  25. Li, J.; Zuo, J.; Cai, H.; Zillante, G. Construction waste reduction behavior of contractor employees: An extended theory of planned behavior model approach. J. Clean. Prod. 2018, 172, 1399–1408. [Google Scholar] [CrossRef]
  26. Soomro, Y.A.; Hameed, I.; Bhutto, M.Y.; Waris, I.; Baeshen, Y.; Batati, B. Al What Influences Consumers to Recycle Solid Waste? An Application of the Extended Theory of Planned Behavior in the Kingdom of Saudi Arabia. Sustainability 2022, 14, 998. [Google Scholar] [CrossRef]
  27. Graham-Rowe, E.; Jessop, D.C.; Sparks, P. Predicting household food waste reduction using an extended theory of planned behaviour. Resour. Conserv. Recycl. 2015, 101, 194–202. [Google Scholar] [CrossRef]
  28. Mak, T.M.W.; Yu, I.K.M.; Tsang, D.C.W.; Hsu, S.C.; Poon, C.S. Promoting food waste recycling in the commercial and industrial sector by extending the Theory of Planned Behaviour: A Hong Kong case study. J. Clean. Prod. 2018, 204, 1034–1043. [Google Scholar] [CrossRef]
  29. Wang, S.; Wang, J.; Zhao, S.; Yang, S. Information publicity and resident’s waste separation behavior: An empirical study based on the norm activation model. Waste Manag. 2019, 87, 33–42. [Google Scholar] [CrossRef] [PubMed]
  30. Kim, W.; Che, C.; Jeong, C. Food Waste Reduction from Customers’ Plates: Applying the Norm Activation Model in South Korean Context. Land 2022, 11, 109. [Google Scholar] [CrossRef]
  31. Wang, J.; Li, M.; Li, S.; Chen, K. Understanding Consumers’ Food Waste Reduction Behavior—A Study Based on Extended Norm Activation Theory. Int. J. Environ. Res. Public Health 2022, 19, 4187. [Google Scholar] [CrossRef]
  32. Nketiah, E.; Song, H.; Cai, X.; Adjei, M.; Obuobi, B.; Adu-Gyamfi, G.; Cudjoe, D. Predicting citizens’ recycling intention: Incorporating natural bonding and place identity into the extended norm activation model. J. Clean. Prod. 2022, 377, 134425. [Google Scholar] [CrossRef]
  33. Song, J.; Cai, L.; Yuen, K.F.; Wang, X. Exploring consumers’ usage intention of reusable express packaging: An extended norm activation model. J. Retail. Consum. Serv. 2023, 72, 103265. [Google Scholar] [CrossRef]
  34. Han, H. The norm activation model and theory-broadening: Individuals’ decision-making on environmentally-responsible convention attendance. J. Environ. Psychol. 2014, 40, 462–471. [Google Scholar] [CrossRef]
  35. Savari, M.; Abdeshahi, A.; Gharechaee, H.; Nasrollahian, O. Explaining farmers’ response to water crisis through theory of the norm activation model: Evidence from Iran. Int. J. Disaster Risk Reduct. 2021, 60, 102284. [Google Scholar] [CrossRef]
  36. Zhang, Y.; Wang, Z.; Zhou, G. Antecedents of employee electricity saving behavior in organizations: An empirical study based on norm activation model. Energy Policy 2013, 62, 1120–1127. [Google Scholar] [CrossRef]
  37. Ajzen, I.; Fishbein, M. Understanding Attitudes and Predicting Social Behaviour; Prentice-Hall, Inc.: Englewood Cliffs, NJ, USA, 1980. [Google Scholar]
  38. Ali, S.; Javed, H.M.U.; Danish, M. Adoption of green IT in Pakistan: A comparison of three competing models through model selection criteria using PLS-SEM. Environ. Sci. Pollut. Res. 2021, 28, 36174–36192. [Google Scholar] [CrossRef] [PubMed]
  39. Ali, S.; Usama Javed, H.M.; Ali, W.; Zahid, H. Decoding men’s behavioral responses toward green cosmetics: An investigation based on the belief decomposition approach. J. Environ. Plan. Manag. 2022, 1–28. [Google Scholar] [CrossRef]
  40. Steg, L.; Bolderdijk, J.W.; Keizer, K.; Perlaviciute, G. An Integrated Framework for Encouraging Pro-environmental Behaviour: The role of values, situational factors and goals. J. Environ. Psychol. 2014, 38, 104–115. [Google Scholar] [CrossRef]
  41. De Groot, J.; Steg, L. Morality and Prosocial Behavior: The Role of Awareness, Responsibility, and Norms in the Norm Activation Model. J. Soc. Psychol. 2010, 149, 425–449. [Google Scholar] [CrossRef] [PubMed]
  42. Qian, W.; Razzaque, M.A.; Keng, K.A. Chinese cultural values and gift-giving behavior. J. Consum. Mark. 2007, 24, 214–228. [Google Scholar] [CrossRef]
  43. Li, J.J.; Su, C. How face influences consumption A comparative study of American and Chinese consumers. Int. J. Mark. Res. 2007, 49, 237–256. [Google Scholar] [CrossRef]
  44. Wang, M.; Rasoolimanesh, S.M.; Kunasekaran, P.; Zhao, Y. Understanding over-ordering behaviour in social dining: Integrating mass media exposure and sense of ‘Mianzi’ into the Norm Activation Model. Serv. Ind. J. 2022. [Google Scholar] [CrossRef]
  45. Allen, D.R.; Rao, T.R. Analysis of Customer Satisfaction Data: A comprehensive Guide to Multivariate Statistical Analysis in Customer Satisfaction, Loyalty, and Service Quality Research; Asq Press: Milwaukee, WI, USA, 2000. [Google Scholar]
  46. Bearden, W.; Netemeyer, R. Handbook of Marketing Scales: Multi-Item Measures for Marketing and Consumer Behavior Research; Sage Publications, Inc.: Thousands Oaks, CA, USA, 1999. [Google Scholar]
  47. Foddy, W. Constructing Questions for Interviews and Questionnaires: Theory and Practice in Social Research; Cambridge University Press: Cambridge, UK, 1994. [Google Scholar]
  48. Ajina, A.S.; Javed, H.M.U.; Ali, S.; Zamil, A.M.A. Are men from mars, women from venus? Examining gender differences of consumers towards mobile-wallet adoption during pandemic. Cogent Bus. Manag. 2023, 10. [Google Scholar] [CrossRef]
  49. Hair, J.F., Jr.; Sarstedt, M.; Hopkins, L.; Kuppelwieser, V.G. Partial least squares structural equation modeling (PLS-SEM)An emerging tool in business research. Eur. Bus. Rev. 2014, 26, 106–121. [Google Scholar] [CrossRef]
  50. Nulty, D.D. The adequacy of response rates to online and paper surveys: What can be done? Assess. Eval. High. Educ. 2008, 33, 301–314. [Google Scholar] [CrossRef]
  51. Ali, S.; Mishra, M.; Javed, H.M.U. The impact of mall personality and shopping value on shoppers’ well-being: Moderating role of compulsive shopping. Int. J. Retail Distrib. Manag. 2021, 49, 1178–1197. [Google Scholar] [CrossRef]
  52. Podsakoff, P.M.; MacKenzie, S.B.; Lee, J.-Y.; Podsakoff, N.P. Common Method Biases in Behavioral Research: A Critical Review of the Literature and Recommended Remedies. J. Appl. Psychol. 2003, 88, 879–903. [Google Scholar] [CrossRef] [PubMed]
  53. Yeo, V.C.S.; Goh, S.K.; Rezaei, S. Consumer experiences, attitude and behavioral intention toward online food delivery (OFD) services. J. Retail. Consum. Serv. 2017, 35, 150–162. [Google Scholar] [CrossRef]
  54. Polit, D.F.; Beck, C.T. Nursing Research: Generating and Assessing Evidence for Nursing Practice; LWW: Philadelphia, PA, USA, 2008. [Google Scholar]
  55. Anderson, J.C.; Gerbing, D.W. Structural Equation Modeling in Practice: A Review and Recommended Two-Step Approach. Psychlogical Bull. 1988, 103, 411–423. [Google Scholar] [CrossRef]
  56. Fornell, C.; Larcker, D.F. Evaluating Structural Equation Models with Unobservable Variables and Measurement Error. J. Mark. Res. 1981, 18, 39–50. [Google Scholar] [CrossRef]
  57. Henseler, J.; Ringle, C.M.; Sarstedt, M. A new criterion for assessing discriminant validity in variance-based structural equation modeling. J. Acad. Mark. Sci. 2015, 43, 115–135. [Google Scholar] [CrossRef]
  58. Kock, N.; Lynn, G.S. Lateral Collinearity and Misleading Results in Variance-Based SEM: An Illustration and Recommendations. J. Assoc. Inf. Syst. 2012, 13, 7. [Google Scholar] [CrossRef]
  59. Hu, L.T.; Bentler, P.M. Fit Indices in Covariance Structure Modeling: Sensitivity to Underparameterized Model Misspecification. Psychol. Methods 1998, 3, 424–453. [Google Scholar] [CrossRef]
  60. Bentler, P.M.; Bonett, D.G. Significance Tests and Goodness of Fit in the Analysis of Covariance Structures. Psychol. Bull. 1980, 88, 588. [Google Scholar] [CrossRef]
  61. Cohen, J. Statistical Power Analysis for the Behavioral Sciences, 2nd ed.; Erlbaum: New York, NY, USA, 1988. [Google Scholar]
  62. Kim, J.J.; Hwang, J. Merging the norm activation model and the theory of planned behavior in the context of drone food delivery services: Does the level of product knowledge really matter? J. Hosp. Tour. Manag. 2020, 42, 1–11. [Google Scholar] [CrossRef]
  63. Manosuthi, N.; Lee, J.S.; Han, H. Predicting the revisit intention of volunteer tourists using the merged model between the theory of planned behavior and norm activation model. J. Travel Tour. Mark. 2020, 37, 510–532. [Google Scholar] [CrossRef]
  64. Zahid, H.; Ali, S.; Abu-Shanab, E.; Muhammad Usama Javed, H. Determinants of intention to use e-government services: An integrated marketing relation view. Telemat. Inform. 2022, 68, 101778. [Google Scholar] [CrossRef]
Figure 1. Measurement Model Analysis.
Figure 1. Measurement Model Analysis.
Sustainability 15 08735 g001
Figure 2. Hypotheses testing (bootstrapping results).
Figure 2. Hypotheses testing (bootstrapping results).
Sustainability 15 08735 g002
Figure 3. The moderating effect of Mianzi (Note: Green colour shows the moderation effect).
Figure 3. The moderating effect of Mianzi (Note: Green colour shows the moderation effect).
Sustainability 15 08735 g003
Table 3. Demographic profile of the respondents.
Table 3. Demographic profile of the respondents.
Item FrequencyPercentage
GenderMale25643.91
Female32756.09
Age20 or less than 20325.49
21–2516528.30
26–3019633.62
31–3511820.24
36–40437.38
More than 41294.97
Education levelHigh school or below518.75
Junior college or university degree37464.15
Postgraduate13723.50
Other213.60
Monthly income in Renminbi (RMB)Less than 2000488.23
2001–35006310.81
3501–50009916.98
5001–65008214.07
6501–800012922.13
More than 800016227.79
ProfessionStudent16227.79
Corporate10317.67
Government22338.25
Freelancer or Business8013.72
others142.40
Table 4. Measurement model analysis.
Table 4. Measurement model analysis.
ItemsLoadingsCronbach AlphaCRAVE
Awareness of ConsequencesAWCN10.8060.7230.8330.625
AWCN20.802
AWCN30.762
Ascription of ResponsibilityASRP10.7450.7180.8400.569
ASRP20.767
ASRP30.714
ASRP40.788
Personal NormPERN10.7640.7420.8360.561
PERN20.669
PERN30.815
PERN40.741
Sense of MianziSMZI10.8760.8210.8820.713
SMZI20.855
SMZI30.801
AttitudeATTI10.8430.7180.8330.625
ATTI20.781
ATTI30.745
Subjective NormSUBN10.6800.7550.7780.543
SUBN20.636
SUBN30.873
Perceived Behavior ControlPEBC10.8180.8770.8910.731
PEBC20.893
PEBC30.853
Food Over-ordering IntentionFOOI10.8320.7610.8480.650
FOOI20.813
FOOI30.772
Table 5. (a). Discriminant validity (Forner and Lacker Criteria). (b). Discriminant validity (HTMT Criteria).
Table 5. (a). Discriminant validity (Forner and Lacker Criteria). (b). Discriminant validity (HTMT Criteria).
(a)
ASRPATTAWCNFOOIPEBCPERNSMZISUBN
ASRP0.754
ATT0.3070.791
AWCN0.3570.4430.79
FOOI0.4350.6280.410.806
PEBC0.2540.3130.3710.4190.855
PERN0.4660.5860.4190.6710.3230.749
SMZI0.3830.4590.4520.5460.4140.5070.845
SUBN0.4210.6010.4760.5980.3770.5410.510.737
(b)
ASRPATTAWCNFOOIPEBCPERNSMZISUBN
ASRP
ATT0.414
AWCN0.4810.627
FOOI0.5850.8420.548
PEBC0.3190.4150.4870.525
PERN0.6140.7730.5570.7890.41
SMZI0.4840.6080.6030.6940.5080.64
SUBN0.5690.7860.7080.720.490.6580.68
Table 6. Structural model results (hypotheses testing).
Table 6. Structural model results (hypotheses testing).
HRelationshipBeta ValueStand ErrorT Valuep ValuesR2F2Q2
1 Awareness of Consequences -> Personal Norm0.2890.0397.4100.0000.2900.1030.158
2Ascription of Responsibility -> Personal Norm0.3630.0467.9070.000 0.162
3Personal Norm -> Attitude−0.4750.03712.7650.0000.3780.2700.231
4Attitude -> Food Over-Ordering _Intention0.3950.03810.5130.000 0.197
5Subjective Norm -> Food Over-Ordering _Intention0.2900.0397.4070.000 0.101
6Perceived Behavior Control -> Food Over-Ordering _Intention0.1860.0355.2690.0000.5000.0590.3058
Moderating effect
7Sense of Mianzi -> Attitude0.0520.0261.9900.0240.4010.0060.233
Disclaimer/Publisher’s Note: The statements, opinions and data contained in all publications are solely those of the individual author(s) and contributor(s) and not of MDPI and/or the editor(s). MDPI and/or the editor(s) disclaim responsibility for any injury to people or property resulting from any ideas, methods, instructions or products referred to in the content.

Share and Cite

MDPI and ACS Style

Zheng, F.; Zhao, C.; Ajina, A.S.; Poulova, P. Decoding the Dilemma of Consumer Food Over-Ordering in Restaurants: An Augmented Theory of Planned Behavior Model Investigation. Sustainability 2023, 15, 8735. https://doi.org/10.3390/su15118735

AMA Style

Zheng F, Zhao C, Ajina AS, Poulova P. Decoding the Dilemma of Consumer Food Over-Ordering in Restaurants: An Augmented Theory of Planned Behavior Model Investigation. Sustainability. 2023; 15(11):8735. https://doi.org/10.3390/su15118735

Chicago/Turabian Style

Zheng, Fei, Chenguang Zhao, Ahmad S. Ajina, and Petra Poulova. 2023. "Decoding the Dilemma of Consumer Food Over-Ordering in Restaurants: An Augmented Theory of Planned Behavior Model Investigation" Sustainability 15, no. 11: 8735. https://doi.org/10.3390/su15118735

APA Style

Zheng, F., Zhao, C., Ajina, A. S., & Poulova, P. (2023). Decoding the Dilemma of Consumer Food Over-Ordering in Restaurants: An Augmented Theory of Planned Behavior Model Investigation. Sustainability, 15(11), 8735. https://doi.org/10.3390/su15118735

Note that from the first issue of 2016, this journal uses article numbers instead of page numbers. See further details here.

Article Metrics

Back to TopTop