Gig Workers’ Quality of Life (QoL) and Psychological Well-Being in Service Delivery Platform
Abstract
1. Introduction
2. Conceptual Framework
2.1. Work/Life Balance (WLB)
2.2. Quality of Life (QoL)
3. Methods
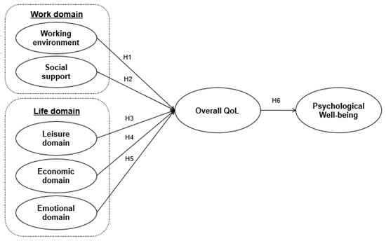
3.1. Proposed Framework and Hypotheses
3.2. Research Instruments
3.3. Data Collection
4. Findings and Discussion
4.1. Measurement Model
4.2. Structural Analysis
5. Conclusions
Author Contributions
Funding
Informed Consent Statement
Data Availability Statement
Conflicts of Interest
References
- Gao, P.; Wu, W.; Yang, Y. Discovering Themes and Trends in Digital Transformation and Innovation Research. J. Theor. Appl. Electron. Commer. Res. 2022, 17, 1162–1184. [Google Scholar] [CrossRef]
- Ford, M. Rise of the Robots: Technology and the Threat of a Jobless Future; Basic Books: New York, NY, USA, 2016. [Google Scholar]
- Kuhn, K.M.; Galloway, T.L. Expanding perspectives on gig work and gig workers. J. Manag. Psychol. 2019, 34, 186–191. [Google Scholar] [CrossRef]
- Ződi, Z.; Török, B. Constitutional Values in the Gig-Economy? Why Labor Law Fails at Platform Work, and What Can We Do about It? Societies 2021, 11, 86. [Google Scholar] [CrossRef]
- Wang, X.; Chaolu, T. The Impact of Offline Service Effort Strategy on Sales Mode Selection in an E-Commerce Supply Chain with Showrooming Effect. J. Theor. Appl. Electron. Commer. Res. 2022, 17, 893–908. [Google Scholar] [CrossRef]
- International Labour Office. Non-Standard Employment around the World: Understanding Challenges, Shaping Prospects; International Labour Office: Geneva, Switzerland, 2016. [Google Scholar]
- KOSTAT. Food Industry Trends; KOSTAT: Daejeon, Republic of Korea, 2020. Available online: http://kostat.go.kr/portal/korea/kor_ko/3/4/index.board?bmode=read&aSeq=381725 (accessed on 26 September 2021).
- Churchill, B.; Craig, L. Gender in the gig economy: Men and women using digital platforms to secure work in Australia. J. Sociol. 2019, 55, 741–761. [Google Scholar] [CrossRef]
- Mazzucato, M. Innovation Systems: From Fixing Market Failures to Creating Markets. Intereconomics 2015, 50, 120–125. [Google Scholar] [CrossRef]
- Felix, R.; Garcia-Vega, J. Quality of Life in Mexico: A Formative Measurement Approach. Appl. Res. Qual. Life 2012, 7, 223–238. [Google Scholar] [CrossRef]
- Sirgy, M.J. Theoretical perspectives guiding QOL indicator projects. Soc. Indic. Res. 2011, 103, 1–22. [Google Scholar] [CrossRef]
- Sirgy, M.J.; Lee, D.-J. Macro measures of consumer well-being (CWB): A critical analysis and a research agenda. J. Macromark. 2006, 26, 27–44. [Google Scholar] [CrossRef]
- Goods, C.; Veen, A.; Barratt, T. “Is your gig any good?” Analysing job quality in the Australian platform-based food-delivery sector. J. Ind. Relat. 2019, 61, 502–527. [Google Scholar] [CrossRef]
- TaJlili, M.H.; Baker, S.B. The future Work-Life-Balance attitudes scale: Assessing attitudes on work-life-balance in milliennial college women. J. Asia Pac. Couns. 2018, 8, 57–74. [Google Scholar] [CrossRef]
- Brochard, D.; Letablier, M.-T. Trade union involvement in work–family life balance: Lessons from France. Work Employ. Soc. 2017, 31, 657–674. [Google Scholar] [CrossRef]
- Greenhaus, J.H.; Collins, K.M.; Shaw, J.D. The Relation Between Work–Family Balance and Quality of Life. J. Vocat. Behav. 2003, 63, 510–531. [Google Scholar] [CrossRef]
- Graham, M.; Woodcock, J. Towards a fairer platform economy: Introducing the Fairwork Foundation. Altern. Route 2018, 29, 242–253. [Google Scholar]
- Kelly, E.; Moen, P.; Tranby, E. Changing workplaces to reduce work-family conflict: Schedule control in a white-collar organization. Am. Sociol. Rev. 2014, 76, 265–290. [Google Scholar] [CrossRef]
- Kofodimos, J.R. Balancing Act; Jossey-Bass: San Francisco, CA, USA, 1993. [Google Scholar]
- Uysal, M.; Sirgy, M.J.; Woo, E.; Kim, H. Quality of life (QOL) and well-being research in tourism. Tour. Manag. 2016, 53, 244–261. [Google Scholar] [CrossRef]
- Massam, B. Quality of Life: Publc Planning and Private Living. Prog. Plan. 2002, 58, 141–227. [Google Scholar] [CrossRef]
- Shockley, K.M.; Allen, T.D. When Flexibility Helps: Another Look at the Availability of Flexible Work Arrangements and Work–Family Conflict. J. Vocat. Behav. 2007, 71, 479–493. [Google Scholar] [CrossRef]
- Perry-Smith, J.E.; Blum, T.C. Work-life human resource bundles and perceived organizational performance. Acad. Manag. J. 2000, 43, 1107–1117. [Google Scholar] [CrossRef]
- Kaur, M.; Dhalaria, M.; Sharma, P.K.; Park, J.H. Supervised Machine-Learning Predictive Analytics for National Quality of Life Scoring. Appl. Sci. 2019, 9, 1613. [Google Scholar] [CrossRef]
- Mizobuchi, M. An Iterative Multivariate Post Hoc I-Distance Approach in Evaluating OECD Better Life Index. Soc. Indic. Res. 2017, 131, 947–971. [Google Scholar] [CrossRef]
- Rahman, T.; Mittelhammer, R.C.; Wandschneider, P. Measuring the Quality of Life across Countries: A Sensitivity Analysis of Well-Being Indices; Working Papers; UNU-WIDER: Helsinki, Finland, 2005. [Google Scholar]
- Woo, E.; Kim, H.; Uysal, M. A measure of Quality of Life in elderly tourists. Appl. Res. Qual. Life 2016, 11, 65–82. [Google Scholar] [CrossRef]
- Eves, A.; Dervisi, P. Experiences of the implementation and operation of hazard analysis critical control points in the food service sector. Int. J. Hosp. Manag. 2005, 24, 3–19. [Google Scholar] [CrossRef]
- Jabeen, F.; Friesen, H.L.; Ghoudi, K. Quality of work life of Emirati women and its influence on job satisfaction and turnover intention. J. Organ. Chang. Manag. 2018, 31, 352–370. [Google Scholar] [CrossRef]
- Ju, C.; Lan, J.; Li, Y.; Feng, W.; You, X. The mediating role of workplace social support on the relationship between trait emotional intelligence and teacher burnout. Teach. Teach. Educ. 2015, 51, 58–67. [Google Scholar] [CrossRef]
- Vangelisti, A.L. Challenges in conceptualizing social support. J. Soc. Pers. Relatsh. 2009, 26, 39–51. [Google Scholar] [CrossRef]
- Palumbo, R. Let me go to the office! An investigation into the side effects of working from home on work-life balance. Int. J. Public Sect. Manag. 2020, 33, 771–790. [Google Scholar] [CrossRef]
- Cobb, S. Social support as a moderator of life stress. Psychosom. Med. 1976, 38, 300–314. [Google Scholar] [CrossRef]
- Narehan, H.; Hairunnisa, M.; Norfadzillah, R.A.; Freziamella, L. The Effect of Quality of Work Life (QWL) Programs on Quality of Life (QOL) among Employees at Multinational Companies in Malaysia. Procedia-Soc. Behav. Sci. 2014, 112, 24–34. [Google Scholar] [CrossRef]
- Finch, J.F.; Graziano, W.G. Predicting depression from temperament, personality, and patterns of social relations. J. Personal. 2001, 69, 27–55. [Google Scholar] [CrossRef]
- Wang, M.; Wong, M.C. Leisure and happiness: Evidence from international survey data. J. Happiness Stud. 2014, 15, 85–118. [Google Scholar] [CrossRef]
- Andereck, K.L.; Nyaupane, G.P. Exploring the nature of tourism and quality of life perceptions among residents. J. Travel Res. 2011, 50, 248–260. [Google Scholar] [CrossRef]
- Liang, J.; Yamashita, T.; Brown, J. Leisure satisfaction and quality of life in China, Japan, and South Korea: A comparative study using Asia Barometer 2006. J. Happiness Stud. 2013, 14, 753–769. [Google Scholar] [CrossRef]
- Murata, C.; Kondo, K.; Hirai, H.; Ichida, Y.; Ojima, T. Association between depression and socio-economic status among community-dwelling elderly in Japan: The Aichi Gerontological Evaluation Study (AGES). Health Place 2008, 14, 406–414. [Google Scholar] [CrossRef]
- Iwasaki, Y.; Zuzanek, J.; Mannell, R.C. The effects of physically active leisure on stress-health relationships. Can. J. Public Health 2001, 92, 214–218. [Google Scholar] [CrossRef]
- Ryff, C.D.; Keyes, C.L.M. The structure of psychological well-being revisited. J. Personal. Soc. Psychol. 1995, 69, 719–727. [Google Scholar] [CrossRef]
- Worsch, C.; Schier, M.F. Personality and quality of life: The importance of optimism and goal adjustment. Qual. Life Res. 2002, 12, 59–72. [Google Scholar]
- Fan, Y.; Luo, J. Impact of generativity on museum visitors’ engagement, experience, and psychological well-being. Tour. Manag. Perspect. 2020, 42, 100958. [Google Scholar] [CrossRef]
- Baker, M.A.; Kim, K. Dealing with customer incivility: The effects of managerial support on employee psychological well-being and quality-of-life. Int. J. Hosp. Manag. 2020, 87, 102503. [Google Scholar] [CrossRef]
- Cobreros, C.; Medoza-Ruvalcaba, N.; Flores-García, M.; Roggema, R. Improving Psychological Well-Being in Urban University Districts through Biophilic Design: Two Cases in Mexico. Sustainability 2023, 15, 5703. [Google Scholar] [CrossRef]
- Randall, K.; Ford, T.G.; Kwon, K.-A.; Sisson, S.S.; Bice, M.R.; Dinkel, D.; Tsotsoros, J. Physical Activity, Physical Well-Being, and Psychological Well-Being: Associations with Life Satisfaction during the COVID-19 Pandemic among Early Childhood Educators. Int. J. Environ. Res. Public Health 2021, 18, 9430. [Google Scholar] [CrossRef] [PubMed]
- Cooke, P.; Melchert, T.; Connor, K. Measuring well-being: A review of instruments. Couns. Psychol. 2016, 44, 730–757. [Google Scholar] [CrossRef]
- Rothrauff, T.; Cooney, T.M. The role of generativity in psychological wellbeing: Does it differ for childless adults and parents? J. Adult Dev. 2008, 15, 148–159. [Google Scholar] [CrossRef]
- Byrne, B. Structural Equation Modeling with EQS: Basic Concepts, Applications, and Programming, 2nd ed.; Lawrence Erlbaum Associates: Mahwah, NJ, USA, 2006. [Google Scholar]
- Hu, L.; Bentler, P.M. Cutoff criteria for fit indexes in covariance structure analysis: Conventional criteria versus new alternatives. Struct. Equ. Model. 1999, 6, 1–55. [Google Scholar] [CrossRef]
- Ping, R. On assuring valid measures for theoretical models using survey data. J. Bus. Res. 2004, 57, 125–141. [Google Scholar] [CrossRef]
- Campbell-Sills, L.; Barlow, D.H.; Brown, T.A.; Hofmann, S.G. Acceptability and suppression of negative emotion in anxiety and mood disorders. Emotion 2006, 6, 587–595. [Google Scholar] [CrossRef]

| Construct | Operational Definition | References |
|---|---|---|
| Working environment | Gig worker’s working environment, including employment quality, diversity, and training opportunity components | Sirgy (2011) [11]; Sirgy and Lee (2006) [12]; Palumbo (2020) [32]; this study’s interview results |
| Social support | Belief that the gig worker is cared for and loved, esteemed, and a member of a network of mutual obligations | Sirgy and Lee (2006) [12]; Vangelisti (2009) [31]; Cobb (1976) [33]; Narehan et al. (2014) [34]; this study’s interview results |
| Leisure domain | Opportunities for leisure activities in the gig worker’s life can increase their emotional pride and quality of life | Uysal et al. (2016) [20]; Andereck and Nyaupane (2011) [37]; Liang et al. (2013). [38]; this study’s interview results |
| Economic domain | Gig worker’s consideration for individual economic benefits and cost in the life | Uysal et al. (2016) [20]; Liang et al. (2013) [38]; Murata et al. (2008) [39]; this study’s interview results |
| Emotional domain | Gig worker’s feeling for improving self-esteem and their quality of life | Uysal et al. (2016) [20]; Ryff and Keyes (1995) [41]; Worsch and Schier (2002) [42]; this study’s interview results |
| Overall QoL | Gig worker’s satisfaction with the life domains such leisure, economic, and emotional domain | Sirgy (2011) [11]; Sirgy and Lee (2006) [12]; Uysal et al. (2016) [20] |
| Psychological well-being | Gig worker’s personal mental state and the full realization of personal po-tential | Fan and Luo (2020) [43]; Baker and Kim (2020) [44]; Rothrauff and Cooney (2008) [48] |
| Characteristics | Category | n | % |
|---|---|---|---|
| Age | Under 25 | 150 | 33.6 |
| 25–34 | 188 | 42.1 | |
| 35–44 | 92 | 20.6 | |
| Above 45 | 17 | 3.8 | |
| Job experience | Under 1 year | 92 | 20.6 |
| 1–2 years | 253 | 56.5 | |
| 3–4 years | 69 | 15.4 | |
| Over 4 years | 33 | 7.4 | |
| Annual income | less than USD 15,000 * | 112 | 25.1 |
| USD 15,000–24,999 | 163 | 36.5 | |
| USD 25,000–34,999 | 123 | 27.5 | |
| USD 35,000–44,999 | 33 | 7.4 | |
| USD 50,000 or more | 16 | 3.6 |
| Factors and Items | Std. Loadings | t-Values | CR * | AVE ** |
|---|---|---|---|---|
| F1: Working environment | 0.913 | 0.601 | ||
| Employee welfare | 0.796 | Fixed | ||
| Employee vacation | 0.765 | 16.781 *** | ||
| Family allowance | 0.745 | 16.094 *** | ||
| Fair reward | 0.744 | 15.622 *** | ||
| Industrial accident compensation | 0.742 | 15.569 *** | ||
| Fairness in promotions | 0.737 | 15.453 *** | ||
| F2: Social support | 0.919 | 0.791 | ||
| Support from colleagues when I am having trouble at work | 0.844 | Fixed | ||
| Support from supervisors when I am having trouble at work | 0.831 | 27.810 *** | ||
| Advice from supervisors when things get difficult at work | 0.790 | 27.456 *** | ||
| F3: Leisure domain | 0.924 | 0.802 | ||
| Satisfaction with leisure activities | 0.844 | Fixed | ||
| Satisfaction with personal leisure life | 0.831 | 19.517 *** | ||
| F4: Economic domain | 0.939 | 0.838 | ||
| Satisfaction with the current income | 0.925 | Fixed | ||
| Employment stability | 0.901 | 30.792 *** | ||
| Economic margin | 0.887 | 28.047 *** | ||
| F5: Emotional domain | 0.845 | 0.646 | ||
| Emotional stability | 0.789 | Fixed | ||
| Psychological health | 0.778 | 13.900 *** | ||
| Distress | 0.694 | 13.777 *** | ||
| F6: Overall QOL | 0.906 | 0.767 | ||
| Satisfaction with my life | 0.892 | Fixed | ||
| Life closing to my ideal | 0.866 | 22.054 *** | ||
| The best living conditions | 0.814 | 21.249 *** | ||
| F7: Psychological well-being | 0.913 | 0.777 | ||
| Positive relations with others | 0.907 | Fixed | ||
| Self-acceptance | 0.892 | 26.825 *** | ||
| Environmental mastery | 0.851 | 24.210 *** | ||
| Goodness-of-fit indexes: chi-square = 583.350, d.f. = 254, CFI = 0.958, GFI = 0.898, AGFI = 0.870, RMSEA = 0.054, RMR = 033 | ||||
| F1 | F2 | F3 | F4 | F5 | F6 | F7 | M (SD) | |
|---|---|---|---|---|---|---|---|---|
| F1 | 0.714 * | 3.79 (0.852) | ||||||
| F2 | 0.415 | 0.613 * | 3.26 (0.880) | |||||
| F3 | 0.073 | 0.037 | 0.994 * | 3.61 (0.763) | ||||
| F4 | 0.440 | 0.258 | 0.106 | 0.725 * | 3.54 (0.686) | |||
| F5 | 0.111 | 0.046 | 0.38 | 0.068 | 0.781 * | 3.70 (0.448) | ||
| F6 | 0.480 | 0.353 | 0.120 | 0.381 | 0.046 | 0.569 * | 3.83 (1.016) | |
| F7 | 0.024 | 0.023 | 0.051 | 0.084 | 0.045 | 0.101 | 0.109 | 3.80 (0.489) |
| Paths | Estimate | t-Values | Result | |
|---|---|---|---|---|
| H1 | Working environment → overall QOL | 0.205 | 4.115 *** | Accepted |
| H2 | Social support → overall QOL | 0.043 | 0.872 | Rejected |
| H3 | Leisure domain → overall QOL | 0.196 | 3.719 *** | Accepted |
| H4 | Economic domain → overall QOL | 0.315 | 5.020 *** | Accepted |
| H5 | Emotional domain → overall QOL | 0.239 | 4.158 *** | Accepted |
| H6 | Overall QOL → psychological well-being | 0.610 | 12.377 *** | Accepted |
| Goodness-of-fit indexes: chi-square = 614.919, d.f. = 259, CFI = 0.956, GFI = 0.895, AGFI = 0.868, RMSEA = 0.056, RMR = 033 | ||||
Disclaimer/Publisher’s Note: The statements, opinions and data contained in all publications are solely those of the individual author(s) and contributor(s) and not of MDPI and/or the editor(s). MDPI and/or the editor(s) disclaim responsibility for any injury to people or property resulting from any ideas, methods, instructions or products referred to in the content. |
© 2023 by the authors. Licensee MDPI, Basel, Switzerland. This article is an open access article distributed under the terms and conditions of the Creative Commons Attribution (CC BY) license (https://creativecommons.org/licenses/by/4.0/).
Share and Cite
Kim, Y.G.; Chung, Y.K.; Woo, E. Gig Workers’ Quality of Life (QoL) and Psychological Well-Being in Service Delivery Platform. Sustainability 2023, 15, 8679. https://doi.org/10.3390/su15118679
Kim YG, Chung YK, Woo E. Gig Workers’ Quality of Life (QoL) and Psychological Well-Being in Service Delivery Platform. Sustainability. 2023; 15(11):8679. https://doi.org/10.3390/su15118679
Chicago/Turabian StyleKim, Yeong Gug, Yeasun Kate Chung, and Eunju Woo. 2023. "Gig Workers’ Quality of Life (QoL) and Psychological Well-Being in Service Delivery Platform" Sustainability 15, no. 11: 8679. https://doi.org/10.3390/su15118679
APA StyleKim, Y. G., Chung, Y. K., & Woo, E. (2023). Gig Workers’ Quality of Life (QoL) and Psychological Well-Being in Service Delivery Platform. Sustainability, 15(11), 8679. https://doi.org/10.3390/su15118679

