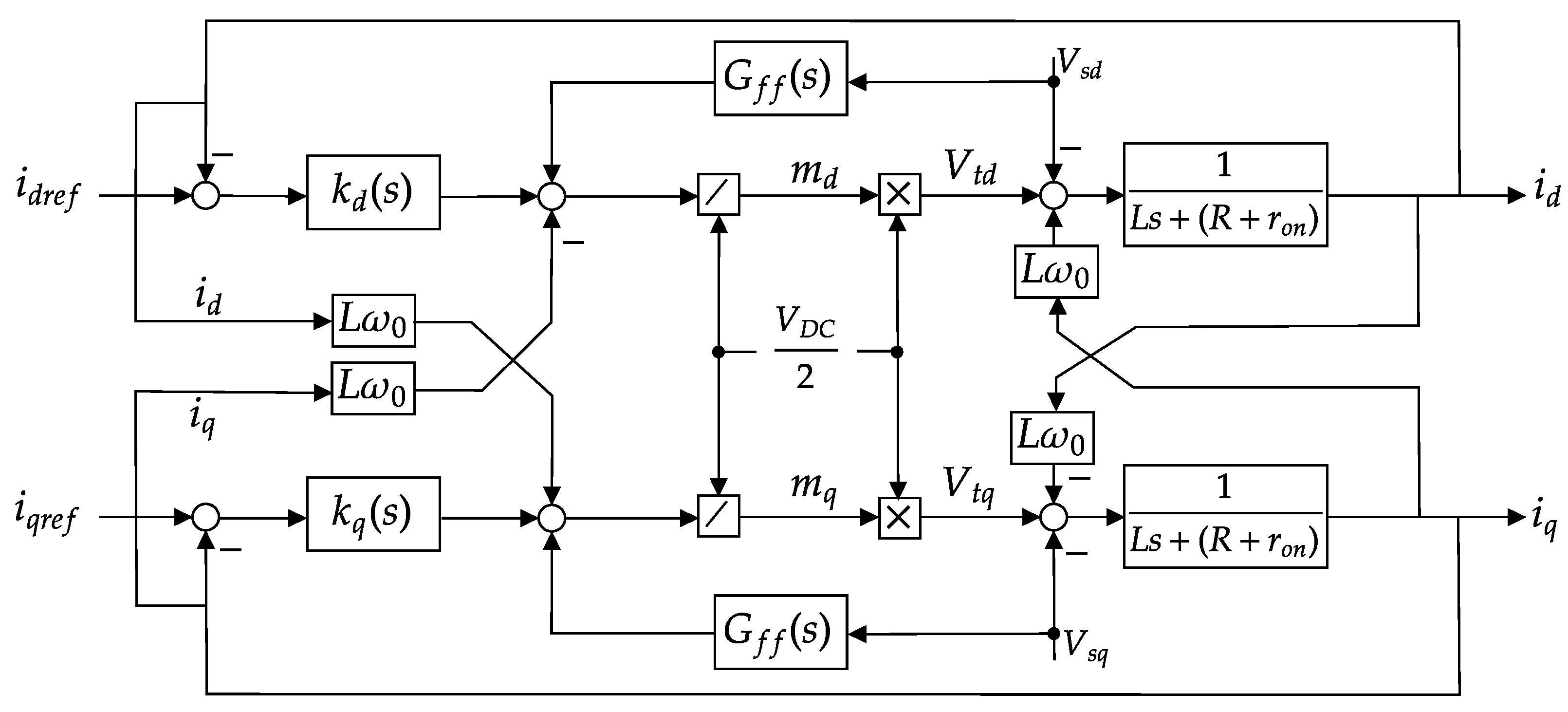
Grid-Following Inverter-Based Resource: Numerical State–Space Modeling
Abstract
Share and Cite
Alassaf, A.; Alsaleh, I.; Alateeq, A.; Alafnan, H. Grid-Following Inverter-Based Resource: Numerical State–Space Modeling. Sustainability 2023, 15, 8400. https://doi.org/10.3390/su15108400
Alassaf A, Alsaleh I, Alateeq A, Alafnan H. Grid-Following Inverter-Based Resource: Numerical State–Space Modeling. Sustainability. 2023; 15(10):8400. https://doi.org/10.3390/su15108400
Chicago/Turabian StyleAlassaf, Abdullah, Ibrahim Alsaleh, Ayoob Alateeq, and Hamoud Alafnan. 2023. "Grid-Following Inverter-Based Resource: Numerical State–Space Modeling" Sustainability 15, no. 10: 8400. https://doi.org/10.3390/su15108400
APA StyleAlassaf, A., Alsaleh, I., Alateeq, A., & Alafnan, H. (2023). Grid-Following Inverter-Based Resource: Numerical State–Space Modeling. Sustainability, 15(10), 8400. https://doi.org/10.3390/su15108400

