Integrating Communication and Task–Technology Fit Theories: The Adoption of Digital Media in Learning
Abstract
1. Introduction
Utilization of Digital Media Platforms in Universities
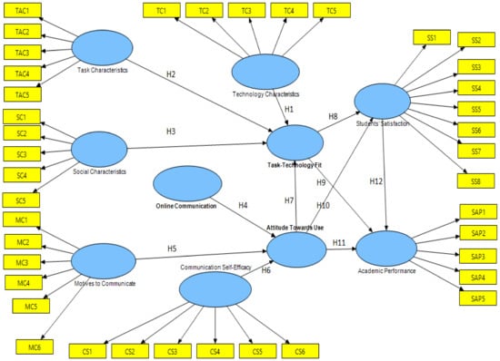
2. Theoretical Model and Hypotheses
2.1. Task–Technology Fit
2.2. Technology Characteristic
2.3. Tasks Characteristics
2.4. Social Characteristic
2.5. Online Communication for Learning
2.6. Motivate to Communication in Learning
2.7. Communication Self-Efficacy
2.8. Attitude toward Use
2.9. Students’ Satisfaction
2.10. Students’ Academic Performance
3. Research Methodology
Measurement Instruments and Data Collection
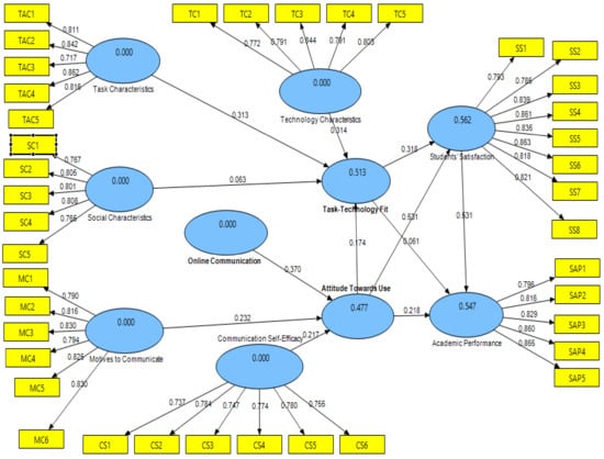
4. Result and Data Analysis
4.1. Measurement Model and Instrumentation
4.2. Construct Validity of the Measurements
4.3. Convergent Validity of the Measurements
4.4. Discriminant Validity of Measures
4.5. Analysis of the Structural Model
4.6. Hypotheses Testing of TTF Theory
4.7. Hypotheses Testing of CT Theory
5. Discussion and Implications
6. Conclusions and Future Work
Author Contributions
Funding
Institutional Review Board Statement
Informed Consent Statement
Data Availability Statement
Conflicts of Interest
References
- Al-Rahmi, A.M.; Shamsuddin, A.; Wahab, E.; Al-Rahmi, W.M.; Alturki, U.; Aldraiweesh, A.; Almutairy, S. Integrating the Role of UTAUT and TTF Model to Evaluate Social Media Use for Teaching and Learning in Higher Education. Front. Public Health 2022, 10, 905968. [Google Scholar] [CrossRef]
- Moodley, K.; Padayachee, I. Educator Perceptions on Perceived Usefulness of Web 2.0 Tools in Higher Education. In Ecsm 2019 6th European Conference on Social Media; Academic Conferences and Publishing Limited: Reading, UK, 2019; p. 342. [Google Scholar]
- Al-Maatouk, Q.; Othman, M.S.; Aldraiweesh, A.; Alturki, U.; Al-Rahmi, W.M.; Aljeraiwi, A.A. Task-Technology Fit and Technology Acceptance Model Application to Structure and Evaluate the Adoption of Social Media in Academia. IEEE Access 2020, 8, 78427–78440. [Google Scholar] [CrossRef]
- Muca, E.; Cavallini, D.; Odore, R.; Baratta, M.; Bergero, D.; Valle, E. Are Veterinary Students Using Technologies and Online Learning Resources for Didactic Training? A Mini-Meta Analysis. Educ. Sci. 2022, 12, 573. [Google Scholar] [CrossRef]
- Bicen, H.; Sadıkoglu, S.; Sadıkoglu, G. The Impact of Social Networks on Undergraduate Students Learning Foreign Language. Procedia-Soc. Behav. Sci. 2015, 186, 1045–1049. [Google Scholar] [CrossRef][Green Version]
- Ainin, S.; Naqshbandi, M.M.; Moghavvemi, S.; Jaafar, N.I. Facebook Usage, Socialization and Academic Performance. Comput. Educ. 2015, 83, 64–73. [Google Scholar] [CrossRef]
- Karal, H.; Kokoc, M.; Cakir, O. Impact of The Educational Use of Facebook Group on The High School Students’ Proper Usage of Language. Educ. Inf. Technol. 2017, 22, 6677–6695. [Google Scholar] [CrossRef]
- Rahman, N.S.A.; Othman, M.S.; Al-Rahmi, W. Exploring the Use of Social Media Tools Among Students for Teaching and Learning Purpose. J. Theor. Appl. Inf. Technol. 2016, 91, 49–60. [Google Scholar]
- Harrison, R.; Thomas, M. Identity in Online Communities: Social Networking Sites and Language Learning. Int. J. Emerg. Technol. Soc. 2009, 7, 109–124. [Google Scholar]
- Al-Rahmi, W.M.; Alzahrani, A.I.; Yahaya, N.; Alalwan, N.; Bin Kamin, Y. Digital Communication: Information and Communication Technology (ICT) Usage for Education Sustainability. Sustainability 2020, 12, 5052. [Google Scholar] [CrossRef]
- Lepp, A.; Barkley, J.E.; Karpinski, A.C. The Relationship Between Cell Phone Use and Academic Performance in a Sample of Us College Students; Sage Open: Thousand Oaks, CA, USA, 2015; Volume 5, p. 2158244015573169. [Google Scholar]
- Junco, R.; Mastrodicasa, J.M.; Aguiar, A.V.; Longnecker, E.M.; Rokkum, J.N. Impact of Technology-Mediated Communication on Student Evaluations of Advising. Nacada J. 2016, 36, 54–66. [Google Scholar] [CrossRef][Green Version]
- Johnson, G.M. On-Campus and Fully-Online University Students: Comparing Demographics. Digital Technology Use and Learning Characteristics. J. Univ. Teach. Learn. Pract. 2015, 12, 4. [Google Scholar] [CrossRef]
- Dillenbourg, P.; Lemaignan, S.; Sangin, M.; Nova, N.; Molinari, G. The Symmetry of Partner Modelling. Int. J. Comput.-Support. Collab. Learn. 2016, 11, 227–253. [Google Scholar] [CrossRef]
- Al-Rahmi, W.M.; Yahaya, N.; Alamri, M.M.; Aljarboa, N.A.; Bin Kamin, Y.; Moafa, F.A. A Model of Factors Affecting Cyber Bullying Behaviors Among University Students. IEEE Access 2019, 7, 2978–2985. [Google Scholar] [CrossRef]
- Al-Maatouk, Q.; Othman, M.S.; Alsayed, A.O.; Al-Rahmi, A.M.; Abuhassna, H.; Al-Rahmi, W.M. Applying Communication Theory to Structure and Evaluate the Social Media Platforms in Academia. Int. J. 2020, 9, 1505–1517. [Google Scholar] [CrossRef]
- Al-Rahmi, W.M.; Yahaya, N.; Alamri, M.M.; Aljarboa, N.A.; Bin Kamin, Y.; Bin Saud, M.S. How Cyber Stalking and Cyber Bullying Affect Students’ Open Learning. IEEE Access 2019, 7, 20199–20210. [Google Scholar] [CrossRef]
- Junco, R. Student Class Standing, Facebook Use, and Academic Performance. J. Appl. Dev. Psychol. 2015, 36, 18–29. [Google Scholar] [CrossRef]
- Rashid, T.; Asghar, H.M. Technology Use, Self-Directed Learning, Student Engagement and Academic Performance: Examining the Interrelations. Comput. Hum. Behav. 2016, 63, 604–612. [Google Scholar] [CrossRef]
- Yang, C.-C.; Brown, B.B. Factors Involved in Associations between Facebook Use and College Adjustment: Social Competence, Perceived Usefulness, And Use Patterns. Comput. Hum. Behav. 2015, 46, 245–253. [Google Scholar] [CrossRef]
- Alenazy, W.M.; Al-Rahmi, W.M.; Khan, M.S. Validation of Tam Model on Social Media Use for Collaborative Learning to Enhance Collaborative Authoring. IEEE Access 2019, 7, 71550–71562. [Google Scholar] [CrossRef]
- Kukkonen, J.; Dillon, P.; Kärkkäinen, S.; Hartikainen-Ahia, A.; Keinonen, T. Pre-service teachers’ experiences of scaffolded learning in science through a computer supported collaborative inquiry. Educ. Inf. Technol. 2014, 21, 349–371. [Google Scholar] [CrossRef]
- Al-Rahmi, W.M.; Alias, N.; Othman, M.S.; Ahmed, I.A.; Zeki, A.M.; Saged, A.A. Social Media Use, Collaborative Learning and Students’ Academic Performance: A Systematic Literature Review of Theoretical Models. J. Theor. Appl. Inf. Technol. 2017, 95, 5399–5414. [Google Scholar]
- Goodhue, D.L. Development and Measurement Validity of a Task-Technology Fit Instrument for User Evaluations Of Information System. Decis. Sci. 1998, 29, 105–138. [Google Scholar] [CrossRef]
- Kim, T.T.; Suh, Y.K.; Lee, G.; Gil Choi, B. Modelling roles of task-technology fit and self-efficacy in hotel employees’ usage behaviours of hotel information systems. Int. J. Tour. Res. 2010, 12, 709–725. [Google Scholar] [CrossRef]
- Al-Rahmi, A.M.; Al-Rahmi, W.M.; Alturki, U.; Aldraiweesh, A.; Almutairy, S.; Al-Adwan, A.S. Exploring the Factors Affecting Mobile Learning for Sustainability in Higher Education. Sustainability 2021, 13, 7893. [Google Scholar] [CrossRef]
- Al-Samarraie, H.; Teng, B.K.; Alzahrani, A.I.; Alalwan, N. E-learning continuance satisfaction in higher education: A unified perspective from instructors and students. Stud. High. Educ. 2017, 43, 2003–2019. [Google Scholar] [CrossRef]
- Rashid, T.; Asghar, H.M. Potential Fit Between Geotechnical Tasks and Mobile Computing Technologies. Int. J. Eng. Technol. 2018, 7, 4–8. [Google Scholar]
- Junglas, C.; Abraham RWatson, T. Task-Technology Fit for Mobile Locatable Information Systems. Decis. Support Syst. 2019, 45, 1046–1057. [Google Scholar] [CrossRef]
- Kim, M.J.; Chung, N.; Lee, C.K.; Preis, M.W. Motivations and Use Context in Mobile Tourism Shopping: Applying Contingency and Task–Technology Fit Theories. Int. J. Tour. Res. 2015, 17, 13–24. [Google Scholar] [CrossRef]
- Li, Y.; Li, Y.; Pan, Y.; Han, H. Work-Task Types, Stages, And Information-Seeking Behavior of Strategic Planners. J. Doc. 2019, 75, 2019. [Google Scholar] [CrossRef]
- Ullah, N.; Mugahed Al-Rahmi, W.; Alzahrani, A.I.; Alfarraj, O.; Alblehai, F.M. Blockchain Technology Adoption in Smart Learning Environments. Sustainability 2021, 13, 1801. [Google Scholar] [CrossRef]
- Yan, Y.; Zhang, X.; Zha, X.; Jiang, T.; Qin, L.; Li, Z. Decision quality and satisfaction: The effects of online information sources and self-efficacy. Internet Res. 2017, 27, 885–904. [Google Scholar] [CrossRef]
- Fry, L.W.; Slocum, J.W., Jr. Technology, Structure, And Workgroup Effectiveness: A Test of a Contingency Model. Acad. Manag. J. 1984, 27, 221–246. [Google Scholar] [CrossRef]
- Thompson, E.P. Time, Work-Discipline, And Industrial Capitalism. Past Present 1967, 38, 56–97. [Google Scholar] [CrossRef]
- Perrow, A. Framework for The Comparative Analysis of Organizations. Am. Sociol. Rev. 1967, 32, 194–208. [Google Scholar] [CrossRef]
- Evwiekpaefe, A.E.; Chiemeke, S.C.; Haruna, M.Z. Individual and Organizational Acceptance of Technology Theories and Models: Conceptual Gap and Possible Solutions. Pac. J. Sci. Technol. 2018, 10, 189–197. [Google Scholar]
- Koo, C.; Chung, N.; Nam, K. Assessing the Impact of Intrinsic and Extrinsic Motivators on Smart Green It Device Use: Reference Group Perspectives. Int. J. Inf. Manag. 2015, 35, 64–79. [Google Scholar] [CrossRef]
- Zylka, J.; Christoph, G.; Kroehne, U.; Hartig, J.; Goldhammer, F. Moving beyond cognitive elements of ICT literacy: First evidence on the structure of ICT engagement. Comput. Hum. Behav. 2015, 53, 149–160. [Google Scholar] [CrossRef]
- Ammari, T.; You, S.; Robert, L. Alternative Group Technologies and Their Influence on Group Technology Acceptance. Am. J. Inf. Syst. 2018, 6, 29–37. [Google Scholar] [CrossRef][Green Version]
- Wu, Y.; Chang, K.; Sha, X. Creative performance in the workplace: The roles of Simmelian ties and communication media. Comput. Hum. Behav. 2016, 63, 575–583. [Google Scholar] [CrossRef]
- Alaiad, A.; Alnsour, Y.; Alsharo, M. Virtual Teams: Thematic Taxonomy, Constructs Model, And Future Research Directions. IEEE Trans. Prof. Commun. 2019, 62, 211–238. [Google Scholar] [CrossRef]
- Dodevska, Z.A. Computational Social Choice and Challenges of Voting in Multi-Agent Systems. Tehnika 2019, 74, 724–730. [Google Scholar]
- Bravo, E.R.; Libaque-Saenz, C.F. Digital Divide’s Three Tiers Interaction: A Conceptual Model from The Perspective of Task-Technology Fit. Issues Inf. Syst. 2019, 20, 188–197. [Google Scholar]
- Murray, E.; Christison, M. What English Language Teachers Need to Know Volume I: Understanding Learning; Routledge: Oxfordshire, UK, 2019. [Google Scholar]
- Cheung, C.K.; Yin, W. Assessing Network Media Literacy in China: The Development and Validation of a Comprehensive Assessment Instrument. Int. J. Media Inf. Lit. 2018, 3, 53–65. [Google Scholar]
- Gonulal, T. The Development and Validation of An Attitude Towards Mall Instrument. Educ. Technol. Res. Dev. 2019, 67, 733–748. [Google Scholar] [CrossRef]
- Ledbetter, A.M.; Taylor, S.H.; Mazer, J.P. Enjoyment Fosters Media Use Frequency and Determines Its Relational Outcomes: Toward A Synthesis of Uses and Gratifications Theory and Media Multiplexity Theory. Comput. Hum. Behav. 2016, 54, 149–157. [Google Scholar] [CrossRef]
- Myers, S.A. A Longitudinal Analysis of Students’ Motives for Communicating with Their Instructors. Commun. Educ. 2017, 66, 467–473. [Google Scholar] [CrossRef]
- Amiryousefi, M. Willingness to Communicate, Interest, Motives to Communicate with The Instructor, And L2 Speaking: A Focus on the Role of Age and Gender. Innov. Lang. Learn. Teach. 2018, 12, 221–234. [Google Scholar] [CrossRef]
- Hebert-Beirne, J.; Felner, J.K.; Kennelly, J.; Eldeirawi, K.; Mayer, A.; Alexander, S.; Castañeda, Y.D.; Castañeda, D.; Persky, V.W.; Chávez, N.; et al. Partner Development Praxis: The Use of Transformative Communication Spaces in A Community-Academic Participatory Action Research Effort in A Mexican Ethnic Enclave in Chicago. Action Res. 2018, 16, 414–436. [Google Scholar] [CrossRef]
- Williams, M.; Rhodes, R.E. The Confounded Self-Efficacy Construct: Conceptual Analysis and Recommendations for Future Research. Health Psychol. Rev. 2016, 10, 113–128. [Google Scholar] [CrossRef]
- Lee, H.-S. A Convergence Study the Effect of College Students’ Parent-Son/Daughter Communication on Addiction to Smartphones: Focused on The Mediated Effect of Stress Level, Self-Control And Self-Efficacy. J. Korea Converg. Soc. 2016, 7, 163–172. [Google Scholar] [CrossRef]
- Chan, K.K. Using Tangible Objects in Early Childhood Classrooms: A Study of Macau Pre-Service Teachers. Early Child. Educ. J. 2019, 48, 441–450. [Google Scholar] [CrossRef]
- Baturay, M.H.; Gökçearslan, Ş.; Ke, F. The Relationship Among Pre-Service Teachers’ Computer Competence, Attitude Towards Computer-Assisted Education, And Intention of Technology Acceptance. Int. J. Technol. Enhanc. Learn. 2017, 9, 1–13. [Google Scholar] [CrossRef]
- Wang, D.; Xu, L.; Chan, H.C. Understanding the Continuance Use of Social Network Sites: A Computer Self-Efficacy Perspective. Behav. Inf. Technol. 2015, 34, 204–216. [Google Scholar]
- Jiao, Q.G.; Onwuegbuzie, A. The Impact of Information Technology on Library Anxiety: The Role of Computer Attitudes. Inf. Technol. Libr. 2017, 23, 138–144. [Google Scholar] [CrossRef]
- Alalwan, N.; Al-Rahmi, W.M.; Alfarraj, O.; Alzahrani, A.; Yahaya, N.; Al-Rahmi, A.M. Integrated Three Theories to Develop a Model of Factors Affecting Students’ Academic Performance in Higher Education. IEEE Access 2019, 7, 98725–98742. [Google Scholar] [CrossRef]
- Baş, G.; Kubiatko, M.; Sünbül, A.M. Teachers’ Perceptions Towards Icts in Teaching-Learning Process: Scale Validity and Reliability Study. Comput. Hum. Behav. 2016, 61, 176–185. [Google Scholar] [CrossRef]
- Chakraborty, M.; Al Rashdi, S. Venkatesh et al.’s Unified Theory of Acceptance and Use of Technology (UTAUT) (2003). In Technology Adoption and Social Issues: Concepts, Methodologies, Tools, and Applications; IGI Global: Hershey, PA, USA, 2018; pp. 1657–1674. [Google Scholar]
- Channar, P.; Khoumbati, K.; Ujan, I.; Bhutto, A.; Pathan, K.T. Conceptual Framework of Mobile Learning Among the University Students. Univ. Sindh J. Inf. Commun. Technol. 2019, 3, 140–143. [Google Scholar]
- Al-Rahmi, A.M.; Al-Rahmi, W.M.; Alturki, U.; Aldraiweesh, A.; Almutairy, S.; Al-Adwan, A.S. Acceptance of mobile technologies and M-learning by university students: An empirical investigation in higher education. Educ. Inf. Technol. 2022, 27, 7805–7826. [Google Scholar] [CrossRef]
- Moafa, K.; Ahmad, W.M.; Al-Rahmi, N.; Alias, M.A.M. Obaid, Factors for Minimizing Cyber Harassment Among University Students: Case Study in Kingdom of Saudi Arabia (Ksa). J. Theor. Appl. Inf. Technol. 2018, 96, 1606–1618. [Google Scholar]
- González, M.R.; Gasco, J.; Llopis, J. Facebook and Academic Performance: A Positive Outcome. Anthropologist 2016, 23, 59–67. [Google Scholar] [CrossRef]
- Al-Rahmi, A.M.; Shamsuddin, A.; Wahab, E.; Al-Rahmi, W.M.; Alismaiel, O.A.; Crawford, J. Social media usage and acceptance in higher education: A structural equation model. Front. Educ. 2022, 7, 964456. [Google Scholar] [CrossRef]
- Lai, C.-F.; Lin, Y.-S.; Chen, S.-Y.; Su, Y.-S. Analysis of Students’ Learning Satisfaction in a Social Community Supported Computer Principles and Practice Course. Eurasia J. Math. Sci. Technol. Educ. 2017, 14, 849–858. [Google Scholar] [CrossRef]
- Al-Rahmi, W.M.; Yahaya, N.; Alturki, U.; Alrobai, A.; Aldraiweesh, A.A.; Omar Alsayed, A.; Kamin, Y.B. Social media–based collaborative learning: The effect on learning success with the moderating role of cyberstalking and cyberbullying. Interact. Learn. Environ. 2020, 30, 1434–1447. [Google Scholar] [CrossRef]
- Kern, R.; Ware, P.; Warschauer, M. Computer-Mediated Communication and Language Learning. In The Routledge Handbook of English Language Teaching; Routledge: Oxfordshire, UK, 2016; pp. 560–573. [Google Scholar]
- Muniasamy, V.; Ejalani, I.M.; Anandhavalli, M. Predicting the Students Learning Outcome Based on Comparing the Assessment Methods in Diploma E-Commerce Course, Community College, King Khalid University, Ksa. Int. J. Web Technol. 2015, 4, 92–94. [Google Scholar] [CrossRef]
- Rahman, N.S.A.; Handayani, L.; Othman, M.S.; Al-Rahmi, W.M.; Kasim, S.; Sutikno, T. Social Media for Collaborative Learning. Int. J. Electr. Comput. Eng. 2020, 10, 2088–8708. [Google Scholar] [CrossRef]
- Labib, N.M.; Sabry, A.E.; Mostafa, R.H.; Morcos, E.W. Use of Social Networks Sites (Snss) As A Collaborative Learning Technique: Survey Analysis and Mining Approach. Proceedings of The International Conference on Data Mining (Dmin), Las Vegas, NV, USA, 12–15 July 2015; The Steering Committee of The World Congress in Computer Science, Computer. p. 44. [Google Scholar]
- Alkhathlan, A.A.; Al-Daraiseh, A.A. An Analytical Study of The Use of Social Networks for Collaborative Learning in Higher Education. Int. J. Mod. Educ. Comput. Sci. 2017, 9, 1–13. [Google Scholar] [CrossRef]
- Goh, C.; Leong, C.; Kasmin, K.; Hii, P.; Tan, O. Students’ Experiences, Learning Outcomes and Satisfaction In E-Learning. J. E-Learn. Knowl. Soc. 2017, 13. [Google Scholar] [CrossRef]
- Saha, N.; Karpinski, A.C. The Influence of Social Media on International Students’ Global Life Satisfaction and Academic Performance. In Campus Support Services, Programs, And Policies for International Students; IGI Global: Hershey, PA, USA, 2016; pp. 57–76. [Google Scholar]
- Amador, P.V.; Amador, J.M. Academic Help Seeking: A Framework for Conceptualizing Facebook Use for Higher Education Support. Techtrends 2017, 61, 195–202. [Google Scholar] [CrossRef]
- Tartari, E.; Tartari, A.; Beshiri, D. The Involvement of Students in Social Network Sites Affects Their Learning. Int. J. Emerg. Technol. Learn. 2019, 14, 33–46. [Google Scholar] [CrossRef]
- Al-Rahmi, W.; Aldraiweesh, A.; Yahaya, N.; Kamin, Y. Massive open online courses (MOOCS): Systematic literature review in Malaysian higher education. Int. J. Eng. Technol. 2018, 7, 2197–2202. [Google Scholar] [CrossRef]
- Laha, D.; Pal, R. Does Internet Change the Concept of Education: An Institute Based Cross Sectional Study to Reveal the Opinion of The Students About Classroom Teaching and Internet as An Education. Technol. Educ. 2018. Available online: https://www.ijariit.com/manuscripts/v4i6/V4I6-1241.pdf (accessed on 2 March 2023).
- Alqahtani, M.A.; Alamri, M.M.; Sayaf, A.M.; Al-Rahmi, W.M. Investigating Students’ Perceptions of Online Learning Use as a Digital Tool for Educational Sustainability During the COVID-19 Pandemic. Front. Psychol. 2022, 13, 886272. [Google Scholar] [CrossRef] [PubMed]
- Almulla, M.A.; Al-Rahmi, W.M. Integrated Social Cognitive Theory with Learning Input Factors: The Effects of Problem-Solving Skills and Critical Thinking Skills on Learning Performance Sustainability. Sustainability 2023, 15, 3978. [Google Scholar] [CrossRef]
- Cooke, S. Social teaching: Student perspectives on the inclusion of social media in higher education. Educ. Inf. Technol. 2017, 22, 255–269. [Google Scholar] [CrossRef]
- Liu, D.; Kirschner, P.A.; Karpinski, A.C. A Meta-Analysis of The Relationship of Academic Performance and Social Network Site Use Among Adolescents and Young Adults. Comput. Hum. Behav. 2017, 77, 148–157. [Google Scholar] [CrossRef]
- Mathur, G.; Nathani, N.; Sharma, A.; Modi, D.; Arora, G. Impact of Facebook Usage on Students’ Involvement in Studies. 2019. Available online: https://papers.ssrn.com/sol3/papers.cfm?abstract_id=3323784 (accessed on 2 March 2023).
- Dashtestani, R. Collaborative Academic Projects on Social Network Sites to Socialize Eap Students into Academic Communities of Practice. Teach. Engl. Technol. 2018, 18, 3–20. [Google Scholar]
- Salloum, S.A.; Mhamdi, C.; Al Kurdi, B.; Shaalan, K. Factors Affecting the Adoption and Meaningful Use of Social Media: A Structural Equation Modeling Approach. Int. J. Inf. Technol. 2018, 2, 96–109. [Google Scholar]
- Tong, D.H.; Uyen, B.P.; Ngan, L.K. The effectiveness of blended learning on students’ academic achievement, self-study skills and learning attitudes: A quasi-experiment study in teaching the conventions for coordinates in the plane. Heliyon 2022, 8, e12657. [Google Scholar] [CrossRef]
- Moafa, F.A.; Ahmad, K.; Al-Rahmi, W.M.; Yahaya, N.; Bin Kamin, Y.; Alamri, M.M. Develop a Model to Measure the Ethical Effects of Students Through Social Media Use. IEEE Access 2018, 6, 56685–56699. [Google Scholar] [CrossRef]
- Hair, J.; Hollingsworth, C.L.; Randolph, A.B.; Chong, A.Y.L. An Updated and Expanded Assessment of Pls-Sem in Information Systems Research. Ind. Manag. Data Syst. 2017, 117, 442–458. [Google Scholar] [CrossRef]
- Krejcie, R.V.; Morgan, D.W. Determining Sample Size for Research Activities. Educ. Psychol. Meas. 1970, 30, 607–610. [Google Scholar] [CrossRef]
- Khan, I.U.; Hameed, Z.; Yu, Y.; Islam, T.; Sheikh, Z.; Khan, S.U. Predicting the acceptance of MOOCs in a developing country: Application of task-technology fit model, social motivation, and self-determination theory. Telemat. Inform. 2018, 35, 964–978. [Google Scholar] [CrossRef]
- Yeh, Y.-C.; Ko, H.-C.; Wu, J.Y.-W.; Cheng, C.-P. Gender Differences in Relationships of Actual and Virtual Social Support to Internet Addiction Mediated through Depressive Symptoms among College Students in Taiwan. Cyber Behav. 2008, 11, 485–487. [Google Scholar] [CrossRef]
- Abbas, S.K.; Hassan, H.A.; Asif, J.; Ahmed, B.; Hassan, F.; Haider, S.S. Integration of Ttf, Utaut, and Itm for Mobile Banking Adoption. Int. J. Adv. Eng. Manag. Sci. 2018, 4, 375–379. [Google Scholar] [CrossRef]
- Hsiao, I.-H.; Bakalov, F.; Brusilovsky, P.; König-Ries, B. Progressor: Social navigation support through open social student modeling. New Rev. Hypermedia Multimed. 2013, 19, 112–131. [Google Scholar] [CrossRef][Green Version]
- Weng, F.; Yang, R.-J.; Ho, H.-J.; Su, H.-M. A TAM-Based Study of the Attitude towards Use Intention of Multimedia among School Teachers. Appl. Syst. Innov. 2018, 1, 36. [Google Scholar] [CrossRef]
- Al-Rahmi, W.M.; Yahaya, N.; Alamri, M.M.; Alyoussef, I.Y.; Al-Rahmi, A.M.; Bin Kamin, Y. Integrating innovation diffusion theory with technology acceptance model: Supporting students’ attitude towards using a massive open online courses (MOOCs) systems. Interact. Learn. Environ. 2019, 29, 1380–1392. [Google Scholar] [CrossRef]
- Al-Rahmi, W.M.; Yahaya, N.; Aldraiweesh, A.A.; Alturki, U.; Alamri, M.M.; Bin Saud, M.S.; Bin Kamin, Y.; Aljeraiwi, A.A.; Alhamed, O.A. Big Data Adoption and Knowledge Management Sharing: An Empirical Investigation on Their Adoption and Sustainability as a Purpose of Education. IEEE Access 2019, 7, 47245–47258. [Google Scholar] [CrossRef]
- Fornell, C.; Larcker, D.F. Evaluating Structural Equation Models with Unobservable Variables and Measurement Error. J. Mark. Res. 1981, 18, 39–50. [Google Scholar] [CrossRef]
- Glass, R.; Prichard, J.; Lafortune, A.; Schwab, N. The Influence of Personality and Facebook Use on Student Academic Performance. Issues Inf. Syst. 2013, 14, 119–126. [Google Scholar]
- Bagozzi, R.P.; Yi, Y.; Nassen, K.D. Representation of measurement error in marketing variables: Review of approaches and extension to three-facet designs. J. Econ. 1998, 89, 393–421. [Google Scholar] [CrossRef]
- Basargekar, P.; Singhavi, C. Factors Affecting Teachers’ Perceived Proficiency in Using ICT in the Classroom. IAFOR J. Educ. 2017, 5, 67–84. [Google Scholar] [CrossRef]
- Al-Rahmi, A.M.; Shamsuddin, A.; Wahab, E.; Al-Rahmi, W.M.; Alyoussef, I.Y.; Crawford, J. Social media use in higher education: Building a structural equation model for student satisfaction and performance. Front. Public Health 2022, 10, 1003007. [Google Scholar] [CrossRef]
- Gurban, M.A.; Almogren, A.S. Students’ actual use of E-learning in higher education during the COVID-19 pandemic. SAGE Open 2022, 12, 21582440221091250. [Google Scholar] [CrossRef]
- Vlachopoulos, D.; Makri, A. Online communication and interaction in distance higher education: A framework study of good practice. Int. Rev. Educ. 2019, 65, 605–632. [Google Scholar] [CrossRef]
- Dahri, N.A.; Al-Rahmi, W.M.; Almogren, A.S.; Yahaya, N.; Vighio, M.S.; Al-Maatuok, Q. Mobile-Based Training and Certification Framework for Teachers’ Professional Development. Sustainability 2023, 15, 5839. [Google Scholar] [CrossRef]
- Al-Rahmi, W.M.; Othman, M.S.; Yusuf, L.M. Using Social Media for Research: The Role of Interactivity, Collaborative Learning, and Engagement on the Performance of Students in Malaysian Post-Secondary Institutes. Mediterr. J. Soc. Sci. 2015, 6, 536. [Google Scholar] [CrossRef][Green Version]
- Al-Adwan, A.S.; Albelbisi, N.A.; Hujran, O.; Al-Rahmi, W.M.; Alkhalifah, A. Developing a Holistic Success Model for Sustainable E-Learning: A Structural Equation Modeling Approach. Sustainability 2021, 13, 9453. [Google Scholar] [CrossRef]
- Almogren, A.S.; Aljammaz, N.A. The integrated social cognitive theory with the TAM model: The impact of M-learning in King Saud University art education. Front. Psychol. 2022, 13, 1050532. [Google Scholar] [CrossRef]
- Alqahtani, M.A.; Alamri, M.M.; Sayaf, A.M.; Al-Rahmi, W.M. Exploring student satisfaction and acceptance of e-learning technologies in Saudi higher education. Front. Psychol. 2022, 13, 939336. [Google Scholar] [CrossRef]
- Alismaiel, O.A.; Cifuentes-Faura, J.; Al-Rahmi, W.M. Online Learning, Mobile Learning, and Social Media Technologies: An Empirical Study on Constructivism Theory during the COVID-19 Pandemic. Sustainability 2022, 14, 11134. [Google Scholar] [CrossRef]
- Davis, F.D. Perceived Usefulness, Perceived Ease of Use, and User Acceptance of Information Technology. MIS Q. 1989, 13, 319–340. [Google Scholar] [CrossRef]
- Sayaf, A.M.; Alamri, M.M.; Alqahtani, M.A.; Al-Rahmi, W.M. Factors Influencing University Students’ Adoption of Digital Learning Technology in Teaching and Learning. Sustainability 2022, 14, 493. [Google Scholar] [CrossRef]
- Sayaf, A.M.; Alamri, M.M.; Alqahtani, M.A.; Al-Rahmi, W.M. Information and communications technology used in higher education: An empirical study on digital learning as sustainability. Sustainability 2021, 13, 7074. [Google Scholar] [CrossRef]



| Factor | Items | Factors Loading | Factor | Items | Factors Loading | Factor | Items | Factors Loading |
|---|---|---|---|---|---|---|---|---|
| Academic Performance | AP1 | 0.795882 | Social Characteristics | SC1 | 0.766768 | Task Characteristics | TAC1 | 0.810603 |
| AP2 | 0.815983 | SC2 | 0.804732 | TAC2 | 0.841565 | |||
| AP3 | 0.828747 | SC3 | 0.800970 | TAC3 | 0.716818 | |||
| AP4 | 0.860344 | SC4 | 0.808120 | TAC4 | 0.861570 | |||
| AP5 | 0.864955 | SC5 | 0.765453 | TAC5 | 0.816353 | |||
| Attitude Toward Use | AT1 | 0.810830 | Motives to Communicate | MC1 | 0.789922 | Task–Technology Fit | TTF1 | 0.840152 |
| AT2 | 0.824586 | MC2 | 0.816294 | TTF2 | 0.889442 | |||
| AT3 | 0.704647 | MC3 | 0.830012 | TTF3 | 0.885380 | |||
| AT4 | 0.843560 | MC4 | 0.793855 | TTF4 | 0.841950 | |||
| AT5 | 0.837671 | MC5 | 0.824620 | TTF5 | 0.770494 | |||
| AT6 | 0.837011 | MC6 | 0.829871 | Technology Characteristics | TC1 | 0.772006 | ||
| Communication Self-Efficacy | CS1 | 0.736609 | Online Communication | OC1 | 0.780952 | TC2 | 0.790862 | |
| CS2 | 0.784227 | OC2 | 0.770826 | TC3 | 0.843658 | |||
| CS3 | 0.746609 | OC3 | 0.774892 | TC4 | 0.791446 | |||
| CS4 | 0.773882 | OC4 | 0.844509 | TC5 | 0.802901 | |||
| CS5 | 0.779799 | OC5 | 0.823185 | |||||
| CS6 | 0.755035 | OC6 | 0.828783 | |||||
| Students’ Satisfaction | SS1 | 0.793267 | Students’ Satisfaction | SS4 | 0.860675 | Students’ Satisfaction | SS7 | 0.817703 |
| SS2 | 0.785344 | SS5 | 0.834819 | SS8 | 0.820604 | |||
| SS3 | 0.839283 | SS6 | 0.863267 | |||||
| Factors | AVE | Composite Reliability | R Square | Cronbach’s Alpha |
|---|---|---|---|---|
| Academic Performance | 0.694883 | 0.919197 | 0.547359 | 0.889976 |
| Attitude Toward Use | 0.657964 | 0.920008 | 0.477402 | 0.895314 |
| Communication Self-Efficacy | 0.582015 | 0.893049 | 0.000000 | 0.858377 |
| Motives to Communicate | 0.663020 | 0.921878 | 0.000000 | 0.898734 |
| Online Communication | 0.647038 | 0.916559 | 0.000000 | 0.890877 |
| Social Characteristics | 0.623211 | 0.892070 | 0.000000 | 0.849827 |
| Students’ Satisfaction | 0.684422 | 0.945452 | 0.562401 | 0.933918 |
| Task Characteristics | 0.657574 | 0.905353 | 0.000000 | 0.868857 |
| Task–Technology Fit | 0.716680 | 0.926554 | 0.512831 | 0.900301 |
| Technology Characteristics | 0.640850 | 0.899131 | 0.000000 | 0.859826 |
| AP | AT | CS | MO | OC | SC | SS | TAC | TTF | TC | |
|---|---|---|---|---|---|---|---|---|---|---|
| AP | 1.00000 | |||||||||
| AT | 0.62117 | 1.00000 | ||||||||
| CS | 0.56138 | 0.56077 | 1.00000 | |||||||
| MO | 0.56105 | 0.56484 | 0.63880 | 1.00000 | ||||||
| OC | 0.60337 | 0.60629 | 0.52708 | 0.52393 | 1.00000 | |||||
| SC | 0.53897 | 0.50400 | 0.52697 | 0.46954 | 0.50812 | 1.00000 | ||||
| SS | 0.71965 | 0.69949 | 0.55967 | 0.56988 | 0.68010 | 0.56060 | 1.00000 | |||
| TAC | 0.49248 | 0.49656 | 0.36820 | 0.36197 | 0.50243 | 0.54488 | 0.59357 | 1.00000 | ||
| TTF | 0.49381 | 0.52799 | 0.39474 | 0.42908 | 0.47791 | 0.4898 | 0.59894 | 0.61841 | 1.00000 | |
| TC | 0.495318 | 0.528684 | 0.481527 | 0.498715 | 0.478003 | 0.534292 | 0.583742 | 0.585614 | 0.623722 | 1.000000 |
| H | Independent | Relationship | Dependent | Path Coefficient | Standard. E | T. Value | Result |
|---|---|---|---|---|---|---|---|
| 1 | TC | ![]() | TTF | 0.314205 | 0.108550 | 2.894574 | Accepted |
| 2 | TAC | ![]() | TTF | 0.313283 | 0.104770 | 2.990203 | Accepted |
| 3 | SC | ![]() | TTF | 0.063387 | 0.106890 | 0.593010 | Accepted |
| 4 | OC | ![]() | AT | 0.370101 | 0.111220 | 3.327640 | Accepted |
| 5 | MC | ![]() | AT | 0.232002 | 0.117323 | 1.977465 | Accepted |
| 6 | CS | ![]() | AT | 0.217496 | 0.114568 | 1.898408 | Accepted |
| 7 | AT | ![]() | TTF | 0.174370 | 0.108254 | 1.610742 | Accepted |
| 8 | TTF | ![]() | SS | 0.318371 | 0.101121 | 3.148429 | Accepted |
| 9 | TTF | ![]() | AP | 0.060903 | 0.106467 | 0.572034 | Accepted |
| 10 | AT | ![]() | SS | 0.531399 | 0.098092 | 5.417384 | Accepted |
| 11 | AT | ![]() | AP | 0.217620 | 0.108552 | 2.004749 | Accepted |
| 12 | SS | ![]() | AP | 0.530953 | 0.113232 | 4.689075 | Accepted |
Disclaimer/Publisher’s Note: The statements, opinions and data contained in all publications are solely those of the individual author(s) and contributor(s) and not of MDPI and/or the editor(s). MDPI and/or the editor(s) disclaim responsibility for any injury to people or property resulting from any ideas, methods, instructions or products referred to in the content. |
© 2023 by the authors. Licensee MDPI, Basel, Switzerland. This article is an open access article distributed under the terms and conditions of the Creative Commons Attribution (CC BY) license (https://creativecommons.org/licenses/by/4.0/).
Share and Cite
Al-Rahmi, W.M.; Al-Adwan, A.S.; Al-Maatouk, Q.; Othman, M.S.; Alsaud, A.R.; Almogren, A.S.; Al-Rahmi, A.M. Integrating Communication and Task–Technology Fit Theories: The Adoption of Digital Media in Learning. Sustainability 2023, 15, 8144. https://doi.org/10.3390/su15108144
Al-Rahmi WM, Al-Adwan AS, Al-Maatouk Q, Othman MS, Alsaud AR, Almogren AS, Al-Rahmi AM. Integrating Communication and Task–Technology Fit Theories: The Adoption of Digital Media in Learning. Sustainability. 2023; 15(10):8144. https://doi.org/10.3390/su15108144
Chicago/Turabian StyleAl-Rahmi, Waleed Mugahed, Ahmad Samed Al-Adwan, Qusay Al-Maatouk, Mohd Shahizan Othman, Anas Ratib Alsaud, Abeer S. Almogren, and Ali Mugahed Al-Rahmi. 2023. "Integrating Communication and Task–Technology Fit Theories: The Adoption of Digital Media in Learning" Sustainability 15, no. 10: 8144. https://doi.org/10.3390/su15108144
APA StyleAl-Rahmi, W. M., Al-Adwan, A. S., Al-Maatouk, Q., Othman, M. S., Alsaud, A. R., Almogren, A. S., & Al-Rahmi, A. M. (2023). Integrating Communication and Task–Technology Fit Theories: The Adoption of Digital Media in Learning. Sustainability, 15(10), 8144. https://doi.org/10.3390/su15108144


