An Empirical Investigation of Environmental Knowledge and Attitudes as the Correlates of Environmental Identity among Pre-Service Biology Teachers in Tanzania
Abstract
1. Introduction
- How many domains of environmental identity can be explained by environmental attitudes and environmental knowledge dimensions?
- Which domains of environmental attitudes and knowledge have the strongest significant correlation with specific domains of environmental identity?
- Given the study interventions in different study contexts, can the dimensions of environmental attitudes and knowledge retain the same variability of explained relationships with the domains of environmental identity?
- Do respondents’ ages and social desirability responding pose considerable impacts on the relationships between environmental knowledge dimensions, attitudes, and specific domains of environmental identity?
1.1. The Context of the Environmental Identity Scale
1.2. Environmental Attitudes
1.3. Environmental Knowledge
2. Materials and Methods
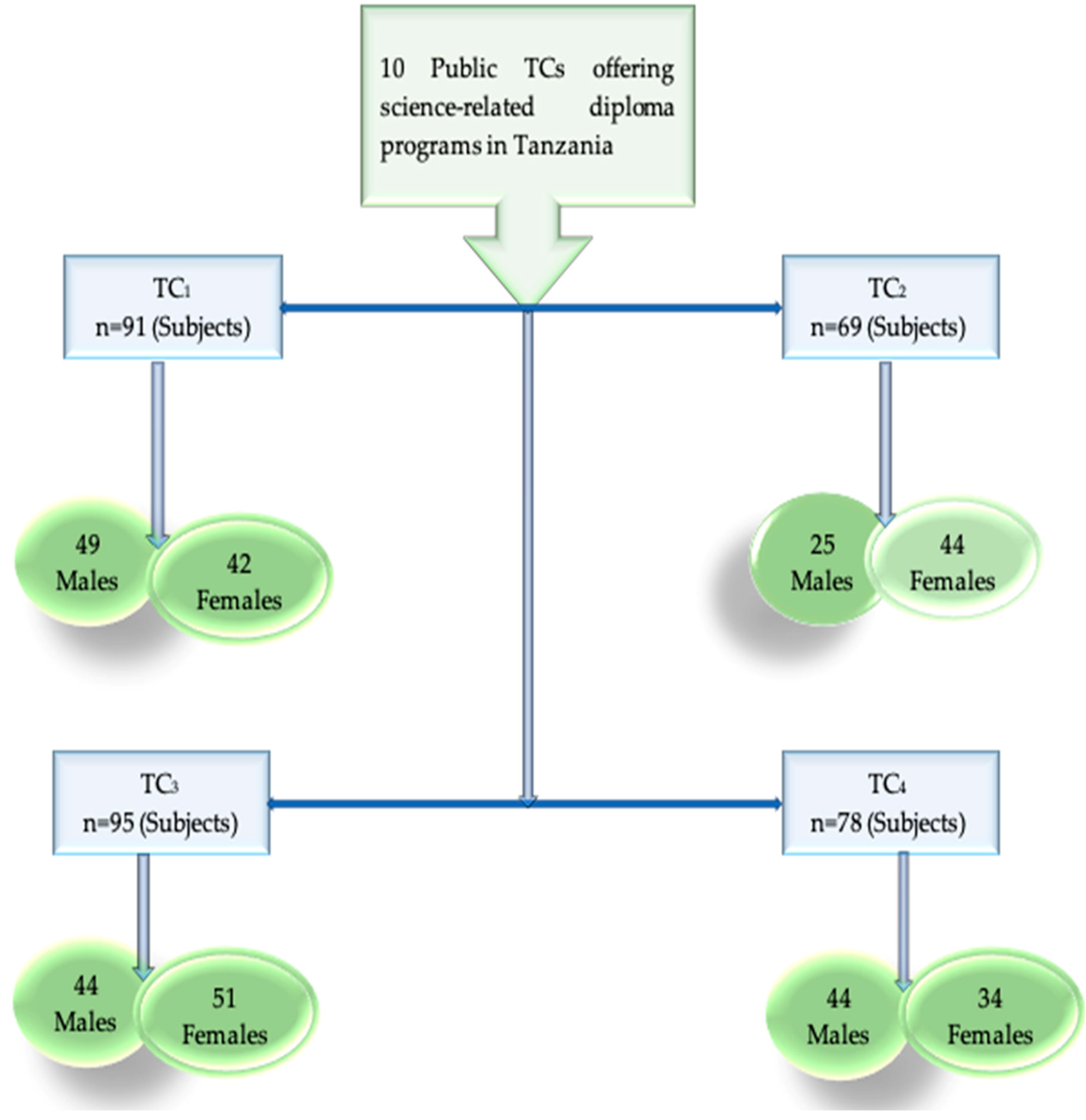
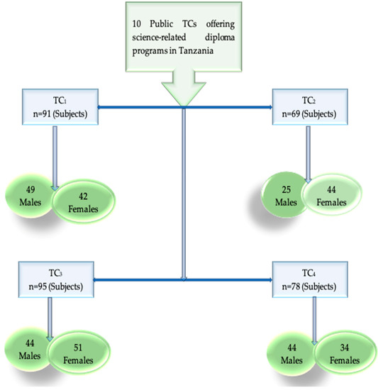
2.1. Participants, Study 1
2.2. Participants, Study 2
2.3. Sampling Procedures
2.4. The Study Interventions
2.5. Data Collection Instruments
2.6. Pilot Study
2.7. Data Analysis Procedure
3. Results of Study 1
3.1. Correlates of Environmental Identity before the Study Intervention
3.2. Correlates of Environmental Identity after the Study Intervention
4. Discussion of Study 1
5. Results of Study 2
Correlates of Environmental Identity
6. Overall Discussion
6.1. An Overview of the Study Findings
6.2. The Effect of Age and Social Desirability on the Relationships of the Variables
6.3. Practical and Theoretical Implications of the Results
6.4. Limitations
7. Conclusions
Author Contributions
Funding
Institutional Review Board Statement
Informed Consent Statement
Data Availability Statement
Acknowledgments
Conflicts of Interest
References
- Domalewska, D. A Longitudinal Analysis of the Creation of Environmental Identity and Attitudes towards Energy Sustainability Using the Framework of Identity Theory and Big Data Analysis. Energies 2021, 14, 647. [Google Scholar] [CrossRef]
- Meis-Harris, J.; Kashima, Y. Navigating sustainably within the urban environment: The role of environmental identity and attitudes on sign and object evaluation. Asian J. Soc. Psychol. 2020, 23, 407–421. [Google Scholar] [CrossRef]
- Clayton, S.; Opotow, S. Identity and the Natural Environment: The Psychological Significance of Nature; The MIT Press: Cambridge, UK, 2003. [Google Scholar] [CrossRef]
- Irkhin, B.D. Who Benefits from Environmental Identity? Studying Environmental Identity and Mental Wellbeing in Russia. Psychol. Russ. State Art 2020, 13, 66–78. [Google Scholar] [CrossRef]
- UNESCO. Framework for the Implementation of Education for Sustainable Development (Esd) Beyond 2019. 2019. Available online: https://www.iau-hesd.net/sites/default/files/documents/unesco_esd2030_framework.pdf (accessed on 5 March 2021).
- Kopnina, H. Education for the future? Critical evaluation of education for sustainable development goals. J. Environ. Educ. 2020, 51, 280–291. [Google Scholar] [CrossRef]
- FAO-UNEP. The State of the World’s Forests: Forests, Biodiversity and People; Food and Agriculture Oragnization of the United Nations: Rome, Italy, 2020. [Google Scholar] [CrossRef]
- Tikly, L. Education for sustainable development in Africa: A critique of regional agendas. Asia Pac. Educ. Rev. 2019, 20, 223–237. [Google Scholar] [CrossRef]
- Gericke, N.; Boeve-de Pauw, J.; Berglund, T.; Olsson, D. The Sustainability Consciousness Questionnaire: The theoretical development and empirical validation of an evaluation instrument for stakeholders working with sustainable development. Sustain. Dev. 2019, 27, 35–49. [Google Scholar] [CrossRef]
- Moreira, P.; Loureiro, A.; Inman, R.; Olivos-Jara, P. Assessing the Unidimensionality of Clayton’s Environmental Identity Scale Using Confirmatory Factor Analysis (CFA) and Bifactor Exploratory Structural Equation Modeling ( bifactor-ESEM ) Collabra: Psychology. Collabra Psychol. 2021, 7, 28103. [Google Scholar] [CrossRef]
- URT. National Environmental Policy, 2021; Vice President’s Office: Dar es Salaam, Tanzania, 2021. [Google Scholar]
- Stets, J.E.; Biga, C.F. Bringing Identity Theory into Environmental Sociology. Sociol. Theory 2003, 21, 398–423. [Google Scholar] [CrossRef]
- Clayton, S. Environmental Identity: A Conceptual and an Operational Definition. In Identity and the Natural Environment: The Psychological Significance of Nature; Clayton, S., Opotow, S., Eds.; MIT Press: Cambridge, UK, 2003; pp. 45–65. [Google Scholar]
- Gkargkavouzi, A.; Halkos, G.; Matsiori, S. Teachers’ Environmental Knowledge and Pro-Environmental Behavior: An Application of CNS and EID Scales. 2018. Available online: https://mpra.ub.uni-muenchen.de/84505/ (accessed on 2 April 2020).
- Young, J.C.; Carsten Conner, L.D.; Pettit, E. ‘You really see it’: Environmental identity shifts through interacting with a climate change-impacted glacier landscape. Int. J. Sci. Educ. 2020, 42, 3049–3070. [Google Scholar] [CrossRef]
- Olivos, P.; Aragonés, J.I. Psychometric properties of the Environmental Identity Scale (EID). Psyecology 2011, 2, 65–74. [Google Scholar] [CrossRef]
- Clayton, S.; Czellar, S.; Nartova-Bochaver, S.; Skibins, J.C.; Salazar, G.; Tseng, Y.C.; Irkhin, B.; Monge-Rodriguez, F.S. Cross-cultural validation of a revised environmental identity scale. Sustainability 2021, 13, 2387. [Google Scholar] [CrossRef]
- Nkaizirwa, J.P.; Nsanganwimana, F.; Aurah, C.M. Reexamining the Measurement of Pro-Environmental Attitudes and Behaviors to Promote Sustainable Development: A Systematic Review. Eurasia J. Math. Sci. Technol. Educ. 2021, 17, em2001. [Google Scholar] [CrossRef]
- Rahmani, L.; Haasova, S.; Czellar, S.; Clergue, V.; Martin, C. How Often Do You Think About Your Relationship With Nature ? The Measurement of Environmental Identity Salience and Its Relationship With Proenvironmental Behaviors. Front. Psychol. 2022, 13, 877978. [Google Scholar] [CrossRef]
- Miao, R.E.; Cagle, N.L. The role of gender, race, and ethnicity in environmental identity development in undergraduate student narratives. Environ. Educ. Res. 2020, 26, 171–188. [Google Scholar] [CrossRef]
- Walsh, E.M.; Cordero, E. Youth science expertise, environmental identity, and agency in climate action filmmaking. Environ. Educ. Res. 2019, 25, 656–677. [Google Scholar] [CrossRef]
- Simms, W.; Shanahan, M.C. Using reflection to support environmental identity development in the classroom context. Environ. Educ. Res. 2019, 25, 1454–1478. [Google Scholar] [CrossRef]
- Simms, W. Bringing environmental identity research into the classroom context: Examining the theoretical foundations influencing its current use in the literature. Stud. Sci. Educ. 2020, 56, 35–76. [Google Scholar] [CrossRef]
- Rüdig, W. Western European Studies: Environment. In International Encyclopedia of the Social & Behavioral Sciences; Baltes, P.B., Smelser, N.J., Eds.; Elsevier Science Ltd.: Oxford, UK, 2001; pp. 16463–16467. [Google Scholar] [CrossRef]
- Kilbourne, W.E.; Beckmann, S.C.; Thelen, E. The role of the dominant social paradigm in environmental attitudes: A multinational examination. J. Bus. Res. 2002, 55, 193–204. [Google Scholar] [CrossRef]
- Dunlap, R.E.; Liere, K.D. Van The “New Environmental Paradigm”. J. Environ. Educ. 1978, 9, 10–19. [Google Scholar] [CrossRef]
- Dunlap, R.E.; Van Liere, K.D.; Mertig, A.G.; Jones, R.E. Measuring endorsement of the new ecological paradigm: A revised NEP scale. J. Soc. Issues 2000, 56, 425–442. [Google Scholar] [CrossRef]
- Hawcroft, L.J.; Milfont, T.L. The use (and abuse) of the new environmental paradigm scale over the last 30 years: A meta-analysis. J. Environ. Psychol. 2010, 30, 143–158. [Google Scholar] [CrossRef]
- Kaiser, F.G.; Merten, M.; Wetzel, E. How do we know we are measuring environmental attitude? Specific objectivity as the formal validation criterion for measures of latent attributes. J. Environ. Psychol. 2018, 55, 139–146. [Google Scholar] [CrossRef]
- Maloney, M.P.; Ward, M.P.; Braucht, G.N. A revised scale for the measurement of ecological attitudes and knowledge. Am. Psychol. 1975, 30, 787–790. [Google Scholar] [CrossRef]
- Weigel, R.; Weigel, J. Environmental concern: The development of a measure. Environ. Behav. 1978, 10, 1–15. [Google Scholar] [CrossRef]
- Milfont, T.L.; Duckitt, J. The structure of environmental attitudes: A first- and second-order confirmatory factor analysis. J. Environ. Psychol. 2004, 24, 289–303. [Google Scholar] [CrossRef]
- Wiseman, M.; Bogner, F.X. A higher-order model of ecological values and its relationship to personality. Pers. Individ. Dif. 2003, 34, 783–794. [Google Scholar] [CrossRef]
- Milfont, T.L.; Duckitt, J. The Environmental Attitudes Inventory: A valid and reliable measure to assess the structure of environmental attitudes. J. Environ. Psychol. 2010, 30, 80–94. [Google Scholar] [CrossRef]
- Ajdukovic, I.; Gilibert, D.; Fointiat, V. Structural confirmation of the 24-item Environmental Attitude Inventory/Confirmación estructural del Inventario de Actitudes Ambientales de 24 ítems. Psyecology 2019, 10, 184–216. [Google Scholar] [CrossRef]
- Almenhali, E.A.; Khalid, K.; Iyanna, S. Testing the psychometric properties of the Environmental Attitudes Inventory on undergraduate students in the Arab context: A test-retest approach. PLoS ONE 2018, 13, e0195250. [Google Scholar] [CrossRef]
- Shields, D.; Verga, F.; Blengini, G.A. Optimizing the environmental attitudes inventory: Establishing a baseline of change in students’ attitudes. Int. J. Sustain. High. Educ. 2014, 15, 390–403. [Google Scholar] [CrossRef]
- Bogner, F.X.; Wiseman, M. Adolescents’ attitudes towards nature and environment: Quantifying the 2-MEV model. Environmentalist 2006, 26, 247–254. [Google Scholar] [CrossRef]
- Bogner, F.X. Environmental values (2-MEV) and appreciation of nature. Sustainability 2018, 10, 350. [Google Scholar] [CrossRef]
- Johnson, B.; Felix, L.; Buxner, S.; Manoli, C.C. Using the competence model for environmental education: Measurement of knowledge and behaviour. In Proceedings of the ESERA17 Conference, Dublin, Ireland, 21–25 August 2017. [Google Scholar]
- Kaiser, F.G.; Roczen, N.; Bogner, F.X. Competence formation in environmental education: Advancing ecology-specific rather than general abilities. Umweltpsychologie 2008, 12, 56–70. [Google Scholar] [CrossRef]
- Roczen, N.; Kaiser, F.G.; Bogner, F.X.; Wilson, M. A Competence Model for Environmental Education. Environ. Behav. 2014, 46, 972–992. [Google Scholar] [CrossRef]
- Liefländer, A.K.; Bogner, F.X.; Kibbe, A.; Kaiser, G. Evaluating Environmental Knowledge Dimension Convergence to Assess Educational Programme Effectiveness. Int. J. Sci. Educ. 2015, 37, 37–41. [Google Scholar] [CrossRef]
- Baierl, T.-M.; Johnson, B.; Bogner, F.X. Informal Earth Education: Significant Shifts for Environmental Attitude and Knowledge. Front. Psychol. 2022, 13, 819899. [Google Scholar] [CrossRef] [PubMed]
- Maurer, M.; Koulouris, P.; Bogner, F.X. Green awareness in action-how energy conservation action forces on environmental knowledge, values and behaviour in adolescents’ school life. Sustainability 2020, 12, 955. [Google Scholar] [CrossRef]
- Liu, P.; Teng, M.; Han, C. How does environmental knowledge translate into pro-environmental behaviors?: The mediating role of environmental attitudes and behavioral intentions. Sci. Total Environ. 2020, 728, 138126. [Google Scholar] [CrossRef]
- Liefländer, A.K.; Bogner, F.X. Educational impact on the relationship of environmental knowledge and attitudes. Environ. Educ. Res. 2016, 24, 611–624. [Google Scholar] [CrossRef]
- Paço, A.; Lavrador, T. Environmental knowledge and attitudes and behaviours towards energy consumption. J. Environ. Manag. 2017, 197, 384–392. [Google Scholar] [CrossRef]
- Gifford, R. Research Methods for Environmental Psychology; John Wiley & Sons, Ltd.: Chichester, UK, 2016. [Google Scholar]
- Ary, D.; Jacobs, L.C.; Sorensen, C.K. Introduction to Research in Education, 8th ed.; Wadsworth: Belmont, CA, USA, 2010. [Google Scholar]
- Tabachnick, B.G.; Fidell, L.S. Using Multivariate Statistics, 6th ed.; Pearson Education, Inc.: Hoboken, NJ, USA, 2013. [Google Scholar]
- Hurlbert, S.H. Pseudoreplication and the Design of Ecological Field Experiments. Ecol. Monogr. 1984, 54, 187–211. [Google Scholar] [CrossRef]
- Hurlbert, S.H. The Ancient Black Art and Transdisciplinary Extent of Pseudoreplication. J. Comp. Psychol. 2009, 123, 434–443. [Google Scholar] [CrossRef]
- Millar, R.B.; Anderson, M.J. Remedies for pseudoreplication. Fish. Res. 2004, 70, 397–407. [Google Scholar] [CrossRef]
- MoEVT Biology Academic Syllabus for Diploma in Secondary Education 2009. 2009. Available online: http://danmcintyre.net/tumaini_science/BIOLOGY-Academic.pdf (accessed on 7 January 2019).
- Kolb, A.Y.; Kolb, D.A. Experiential learning theory: A dynamic, holistic approach to management learning, education and development. In The SAGE Handbook of Management Learning, Education and Development; SAGE Publications Inc.: Thousand Oaks, CA, USA, 2009; pp. 42–68. [Google Scholar] [CrossRef]
- Hart, C.M.; Ritchie, T.D.; Hepper, E.G.; Gebauer, J.E. The Balanced Inventory of Desirable Responding Short Form (BIDR-16). Sage Open 2015, 5, 1–9. [Google Scholar] [CrossRef]
- Nunnally, J.C. An Overview of psychological measurement. In Clinical Diagnosis of Mental Disorders; Wolman, B.B., Ed.; Springer: Berlin/Heidelberg, Germany, 1978; pp. 97–146. [Google Scholar] [CrossRef]
- Sharma, L.R. Analysis of Difficulty Index, Discrimination Index and Distractor Efficiency of Multiple Choice Questions of Speech Sounds of English. Int. Res. J. MMC 2021, 2, 15–28. [Google Scholar] [CrossRef]
- Maxwell Scott, E. Sample Size and Multiple Regression Analysis. Psychol. Methods 2000, 5, 434–458. [Google Scholar] [CrossRef] [PubMed]
- Van Voorhis, C.R.W.; Morgan, B.L. Understanding Power and Rules of Thumb for Determining Sample Sizes. Tutor. Quant. Methods Psychol. 2007, 3, 43–50. [Google Scholar] [CrossRef]
- Lazic, S.E. Genuine replication and pseudoreplication. Nat. Rev. Methods Prim. 2022, 2, 23. [Google Scholar] [CrossRef]
- Schober, P.; Schwarte, L.A. Correlation coefficients: Appropriate use and interpretation. Anesth. Analg. 2018, 126, 1763–1768. [Google Scholar] [CrossRef]
- Oerke, B.; Bogner, F.X. Gender, age and subject matter: Impact on teachers’ ecological values. Environmentalist 2010, 30, 111–122. [Google Scholar] [CrossRef]
- Pallant, J. SPSS Survival Manual A Step by Step Guide to Data Analysis Using IBM SPSS, 7th ed.; Routledge: London, UK; New York, NY, USA, 2020. [Google Scholar]
- Mishra, P.; Pandey, C.M.; Singh, U.; Gupta, A.; Sahu, C.; Keshri, A. Descriptive statistics and normality tests for statistical data. Ann. Card. Anaesth. 2019, 22, 67–72. [Google Scholar] [CrossRef] [PubMed]
- Curtin, D.; Jia, F. Revisiting Social Value Orientations and Environmental Attitude–Identity–Intention in Decomposed Games. Int. J. Environ. Res. Public Health 2022, 19, 6961. [Google Scholar] [CrossRef]
- Wang, X.; van der Werff, E.; Bouman, T.; Harder, M.K.; Steg, L. I Am versus We Are: How Biospheric Values and Environmental Identity of Individuals and Groups Can Influence Pro-environmental Behaviour. Front. Psychol. 2021, 12, 618956. [Google Scholar] [CrossRef]
- Mackay, C.M.L.; Cristoffanini, F.; Wright, J.D.; Neufeld, S.D.; Ogawa, H.F.; Schmitt, M.T. Connection to nature and environmental activism: Politicized environmental identity mediates a relationship between identification with nature and observed environmental activist behaviour. Curr. Res. Ecol. Soc. Psychol. 2021, 2, 100009. [Google Scholar] [CrossRef]
- Clayton, S.; Karazsia, B.T. Development and validation of a measure of climate change anxiety. J. Environ. Psychol. 2020, 69, 101434. [Google Scholar] [CrossRef]
- Baierl, T.-M.; Kaiser, F.G.; Bogner, F.X. The supportive role of environmental attitude for learning about environmental issues. J. Environ. Psychol. 2022, 81, 101799. [Google Scholar] [CrossRef]
- Goodwin, L.D.; Leech, N.L. Understanding correlation: Factors that affect the size of r. J. Exp. Educ. 2006, 74, 249–266. [Google Scholar] [CrossRef]
- Liu, W.; Chen, J. Modified Two Major Environmental Values scale for measuring Chinese children’s environmental attitudes. Environ. Educ. Res. 2019, 26, 130–147. [Google Scholar] [CrossRef]
- Glenberg, A.M.; Andrzejewski, M.E. Learning from Data: An Introduction to Statistical Reasoning, 3rd ed.; Taylor & Francis Group, LLC: New York, NY, USA, 2008. [Google Scholar]
- Lazic, S.E.; Mellor, J.R.; Ashby, M.C.; Munafo, M.R. A Bayesian predictive approach for dealing with pseudoreplication. Sci. Rep. 2020, 10, 2366. [Google Scholar] [CrossRef]
- Frick, J.; Kaiser, F.G.; Wilson, M. Environmental knowledge and conservation behavior: Exploring prevalence and structure in a representative sample. Pers. Individ. Dif. 2004, 37, 1597–1613. [Google Scholar] [CrossRef]
- Oerke, B.; Bogner, F.X. Social Desirability, Environmental Attitudes, and General Ecological Behaviour in Children. Int. J. Sci. Educ. 2013, 35, 713–730. [Google Scholar] [CrossRef]
- Otto, S.; Evans, G.W.; Moon, M.J.; Kaiser, F.G. The development of children’s environmental attitude and behavior. Glob. Environ. Chang. 2019, 58, 101947. [Google Scholar] [CrossRef]
- Milfont, T.L. The effects of social desirability on self-reported environmental attitudes and ecological behaviour. Environmentalist 2009, 29, 263–269. [Google Scholar] [CrossRef]
- Vesely, S.; Klöckner, C.A. Social Desirability in Environmental Psychology Research: Three meta-analyses. Front. Psychol. 2020, 11, 1395. [Google Scholar] [CrossRef] [PubMed]
- Stöber, J. The Social Desirability Scale-17 and Relationship with Age. Eur. J. Psychol. Assess. 2001, 17, 222–232. [Google Scholar] [CrossRef]
- Vilar, R.; Milfont, T.L.; Sibley, C.G. The role of social desirability responding in the longitudinal relations between intention and behaviour. J. Environ. Psychol. 2020, 70, 101457. [Google Scholar] [CrossRef]
- Cerri, J.; Testa, F.; Rizzi, F.; Frey, M. Factorial surveys reveal social desirability bias over self-reported organic fruit consumption. Br. Food J. 2019, 121, 897–909. [Google Scholar] [CrossRef]
- Kızılay, E.; Önal, N.T. From the environmental identity to the behavior: The status of pre-service science teachers. Int. J. Eval. Res. Educ. 2019, 8, 271–279. [Google Scholar] [CrossRef]
- Chomać-Pierzecka, E.; Sobczak, A.; Urbańczyk, E. RES Market Development and Public Awareness of the Economic and Environmental Dimension of the Energy Transformation in Poland and Lithuania. Energies 2022, 15, 5461. [Google Scholar] [CrossRef]
- Hinds, J.; Sparks, P. Investigating environmental identity, well-being, and meaning. Ecopsychology 2009, 1, 181–186. [Google Scholar] [CrossRef]
- Van der Werff, E.; Steg, L.; Keizer, K. The value of environmental self-identity: The relationship between biospheric values, environmental self-identity and environmental preferences, intentions and behaviour. J. Environ. Psychol. 2013, 34, 55–63. [Google Scholar] [CrossRef]
- Kendall, M.J. Designing a research project: Randomised controlled trials and their principles. Emerg. Med. J. 2003, 20, 164–168. [Google Scholar] [CrossRef] [PubMed]




| Factors | α | ||
|---|---|---|---|
| Environmental Identity Items (Variables of Interest) | 1 | 2 | |
| Behaving responsibly toward the environment and living a sustainable lifestyle are parts of my moral code. | 0.81 | ||
| Being a part of the ecosystem is an important part of who I am. | 0.79 | ||
| I think of myself as a part of nature, not separate from it. | 0.71 | ||
| Engaging in environmental behaviors is important to me. | 0.69 | ||
| In general, being part of the natural world is an important part of my self-image. | 0.67 | ||
| I have a lot in common with environmentalists as a group. | 0.56 | ||
| I feel that I have roots to a particular geographical location that had a significant impact on my development. | 0.49 | ||
| I feel that I have a lot in common with other species. | 0.43 | 0.85 | |
| Living near wildlife is important to me; I would not want to live in a city all the time. | 0.76 | 0.82 | |
| I would feel that an important part of my life was missing if I was not able to get out and enjoy nature from time to time. | 0.71 | ||
| I have never seen a work of art that is as beautiful as a work of nature, like a sunset or a mountain view. | 0.66 | ||
| I really enjoy camping and walking outdoors. | 0.59 | ||
| My own interests usually seem to coincide with the position advocated by environmentalists. | 0.53 | ||
| When I am upset or stressed, I can feel better by spending some time outdoors communing with nature. | 0.50 | ||
| I believe that some of today’s social problems could be cured by returning to a more rural lifestyle in which people live in harmony with the environment. | 0.42 | ||
| If I had enough time or money, I would certainly devote some of it to working for environmental causes. | 0.39 | ||
| Kaiser–Meyer–Olkin measure of sampling adequacy | 0.920 | ||
| Approx. chi-square | 1816.323 | ||
| df | 120 | ||
| Sig. | 0.000 | ||
| Extraction Method: Principal Axis Factoring | |||
| Rotation Method: Oblimin with Kaiser Normalization | |||
| Variables | Pre-Test α Study 1 | Post-Test α Study 1 | Post-Test α Study 2 | Test-Retest Reliability (r) |
|---|---|---|---|---|
| 2-MEV | 0.653 | 0.720 | 0.735 | - |
| Identification with nature | 0.813 | 0.846 | 0.854 | - |
| Appreciation of nature | 0.787 | 0.818 | 0.799 | - |
| System knowledge | - | - | - | 0.864 |
| Action-related knowledge | - | - | - | 0.859 |
| Effectiveness knowledge | - | - | - | 0.939 |
Disclaimer/Publisher’s Note: The statements, opinions and data contained in all publications are solely those of the individual author(s) and contributor(s) and not of MDPI and/or the editor(s). MDPI and/or the editor(s) disclaim responsibility for any injury to people or property resulting from any ideas, methods, instructions or products referred to in the content. |
© 2022 by the authors. Licensee MDPI, Basel, Switzerland. This article is an open access article distributed under the terms and conditions of the Creative Commons Attribution (CC BY) license (https://creativecommons.org/licenses/by/4.0/).
Share and Cite
Nkaizirwa, J.P.; Aurah, C.M.; Nsanganwimana, F. An Empirical Investigation of Environmental Knowledge and Attitudes as the Correlates of Environmental Identity among Pre-Service Biology Teachers in Tanzania. Sustainability 2023, 15, 669. https://doi.org/10.3390/su15010669
Nkaizirwa JP, Aurah CM, Nsanganwimana F. An Empirical Investigation of Environmental Knowledge and Attitudes as the Correlates of Environmental Identity among Pre-Service Biology Teachers in Tanzania. Sustainability. 2023; 15(1):669. https://doi.org/10.3390/su15010669
Chicago/Turabian StyleNkaizirwa, Josephat Paul, Catherine Musalagani Aurah, and Florien Nsanganwimana. 2023. "An Empirical Investigation of Environmental Knowledge and Attitudes as the Correlates of Environmental Identity among Pre-Service Biology Teachers in Tanzania" Sustainability 15, no. 1: 669. https://doi.org/10.3390/su15010669
APA StyleNkaizirwa, J. P., Aurah, C. M., & Nsanganwimana, F. (2023). An Empirical Investigation of Environmental Knowledge and Attitudes as the Correlates of Environmental Identity among Pre-Service Biology Teachers in Tanzania. Sustainability, 15(1), 669. https://doi.org/10.3390/su15010669

