Next Article in Journal
Stakeholders’ Perspectives on Implementing “Internationalization at Home” for China’s International Education Sustainability: Challenges and Strategies
Next Article in Special Issue
How Can We Measure the Prioritization of Strategies for Transitioning to a Circular Economy at Macro Level? A New Approach
Previous Article in Journal
Risk Evaluation of Overseas Mining Investment Based on a Support Vector Machine
Previous Article in Special Issue
Potential Application of Blockchain Technology in Eco-Industrial Park Development
 
 
Font Type:
Arial Georgia Verdana
Font Size:
Aa Aa Aa
Line Spacing:
Column Width:
Background:
Article

Calibration of UAV Flight Parameters to Inspect the Deterioration of Heritage Façades Using Orthogonal Arrays

by
Alison Pérez-Portugal
1,
Edison Atencio
1,2,*,
Felipe Muñoz-La Rivera
1,3,4 and
Rodrigo F. Herrera
1
1
School of Civil Engineering, Pontificia Universidad Católica de Valparaíso, Valparaíso 2340000, Chile
2
Department of Management, Economics, and Industrial Engineering, Politecnico di Milano, 20156 Milan, Italy
3
School of Civil Engineering, Universitat Politècnica de Catalunya, 08034 Barcelona, Spain
4
International Center for Numerical Methods in Engineering (CIMNE), Universitat Politècnica de Catalunya, 08034 Barcelona, Spain
*
Author to whom correspondence should be addressed.
Sustainability 2023, 15(1), 232; https://doi.org/10.3390/su15010232
Submission received: 30 October 2022 / Revised: 12 December 2022 / Accepted: 19 December 2022 / Published: 23 December 2022
(This article belongs to the Special Issue The Future of Industry Seen from the Perspective of Sustainability)

Abstract

Heritage façades are relevant to the historical preservation and identity of a city. Their deterioration can cause the devaluation of the urban environment, together with accidents caused by possible detachment of their different elements; therefore, maintaining them is crucial. It is important to have early warning systems in place, systems which would indicate potential damage and deterioration of such façades, which can be caused by factors such as humidity, earthquakes, the passage of time, or even people. This is often done through visual inspection; however, visual inspection is often affected by external factors, such as the financing of the on-site inspection and the availability of experts. Unmanned aircraft vehicles (UAVs) are a practical and economical tool that has facilitated and improved imaging by regulating parameters such as camera angle, capture distance and image overlap, thus allowing improvements in photogrammetry techniques for virtual reconstruction processes. Although the implementation of this technology has been studied in recent years, research has focused primarily on horizontal structures, such as roads. In the case of vertical structures, flight parameters are traditionally defined by trial and error, without any methodological procedure. Therefore, this paper proposes a methodology to calibrate UAV flight parameters to build a photogrammetric 3D model of a vertical structure. This proposal is based on the development of a series of experiments configured through Taguchi orthogonal arrays, which is a method that significantly reduces the number of experiments required. This methodology is applied to a case study of a façade with architectural heritage features. The results obtained offer a flight plan and the optimal parameters to achieve efficiency in the capture of images in an inspection of heritage façades, thus achieving the optimisation of resources and time.

1. Introduction

Heritage façades form the visible image of a city, representing its culture and history through shapes, materials and architectural designs [1]. The façades deteriorate in different ways due to natural effects or human intervention [2]. Although maintenance is generally focused on structural and aesthetic improvement, it also seeks to protect the safety of the people who regularly pass through the site and avoid potential accidents due to the detachment of elements or damage through prolonged use [3].
Traditionally, the inspection of heritage façades is carried out through an on-site survey of the structure, during which trained personnel identify and analyse the level of deterioration of the façade and develop an action plan [2]. Consequently, new technologies have been implemented to facilitate more efficient inspection of structural damage. The use of unmanned aircraft vehicles (UAV) equipped with high-resolution cameras has become relevant due to their ability to capture images in places that may be difficult to access, in addition to their efficiency and the low associated cost [4]. The data acquired through these systems can then be used to build virtual models through photogrammetry techniques [5]. These techniques allow 3D models to be reconstructed from a series of photographs of the site of interest [6]. This process involves the use of certain parameters, the values of which are traditionally determined by trial and error or based on the pilots’ experience [7]. Without knowledge of the optimal parameters to be used for data collection and without a defined methodology to perform the virtual reconstruction correctly, identifying a combination of parameters that provides the desired accuracy may prove to be significantly time consuming [8].
Different authors have studied various combinations of optimal parameters for recording horizontal structures, such as roads or large extensions of land, and proposed methodologies for the optimal execution of flights [4]. However, no studies have been found in the present review that consider vertical structures, due to which there is great scope for improvement in activities such as façade inspections. Therefore, this research seeks to calibrate the flight parameters of a UAV for image-capture to build a high-precision virtual model of a heritage façade using photogrammetry techniques. The use of specific parameters is formalized through a methodology and includes the following: (a) camera angle, (b) flight distance, (c) horizontal and vertical overlap of the sequence of captured images, and (d) ground control points (GCPs). Based on Taguchi’s orthogonal arrays, a methodology is proposed to identify a reduced number of experiments and obtain the optimal values of the flight parameters of a UAV for the accurate recording of a heritage façade. This proposed methodology is evaluated through the study of a façade with architectural characteristics, which is then reconstructed using 3D virtual models that are generated from the photographic sets acquired in the field by the UAV tool.

2. Materials and Methods

The design science research methodology (DSRM) was used, which allows the organisation of the designing process by clearly indicating its justification and the development and testing phases. As shown in Figure 1, five stages were considered: (1) problem identification and approach; (2) objective definition of a potential solution; (3) design and development; (4) implementation and demonstration; and (5) evaluation.
In the first stage, a literature review was conducted by collecting relevant articles from the Web of Science and Scopus databases. To do this, the following keywords were used: UAV, vertical flight parameter, 3D modelling, façade inspection and heritage maintenance. The final analysis included those articles that used different methodologies for façade inspection and maintenance, particularly those that applied the UAV tool. In addition, articles that discussed flight parameters and specifications were highlighted. Consequently, a total of 30 articles were obtained after prioritizing both articles from the most prestigious journals and research carried out during the last 20 years.
In the second stage, the objective of a potential solution was defined. This objective was based on a proposed methodology that optimises the UAV flight parameters for the capture of images of vertical structures, with the goal of obtaining a realistic virtual model that can aid in the visual inspection and subsequent maintenance of a heritage façade.
In the third stage, the conceptual design of the proposed methodology was established in the form of a workflow. Based on the background information collected in the literature review (focusing on cases involving the application and analysis of inspection of monuments and heritage façades), the flight parameters influencing the acquisition of photographic records of façades and the trends of the values used in the existing research were obtained. Subsequently, the parameters and values used in each case were analysed, using the values from the literature as reference values for the optimal parameter combinations. Since there are a large number of possible combinations, the sample group was delimited through Taguchi’s orthogonal arrangement. This method seeks to minimise the variability transmitted by the factors through the appropriate selection of control factor levels, ensuring that the mean of the response reaches an objective value. With the defined parameters, recommendations for image capture and processing were proposed.
In the fourth stage, the proposed methodology was applied to a case study. Photographic records were acquired using a UAV with the parameters of each combination obtained through Taguchi arrays and processed with photogrammetry software. The result of each combination of parameters was reflected in the generated 3D models. With this information, the geometric characteristics of the façade, its condition, and the different types of deterioration were obtained. The conclusions obtained at this stage were translated into practical recommendations for the solution. Finally, in the fifth stage, the results obtained for each combination of parameters were analysed through the study of geometric measurements, in which the accuracy of such measurements was evaluated in comparison with the real structure. Finally, the optimal UAV flight parameters for the recording of façades were identified depending on the specific architectural details.

3. Background

3.1. Heritage Façades

The term façade means “face of a building”, which reveals the purpose and value of the structure [9]. The façades of buildings that have cultural significance, together with their physical characteristics, represent the architectural impact of their historical and spatial context [1]. The façades of heritage buildings are characterised by their shape, architectural style, dimensions, columns, size, age, material, colour and ornamentation [2,9]. Askari and Dola [10] discuss the main elements of heritage façades, which include arches, pillars, columns, details, and ornaments. The cleaning and maintenance of these elements are relevant to the improvement and preservation of the historic image of the structure. Further, the elements that are considered during the inspection of a heritage façade primarily include beams, walls, sculptures, cornices, and balconies, which may suffer detachments due to possible deterioration due to the passage of time and cause an accident. These elements are important due to their aesthetic value and their contribution to the identity of the city in which they are located, which is why their maintenance is becoming increasingly relevant [10].

3.2. Façade Maintenance

For the correct conservation of a façade, periodic maintenance must be performed to delay or avoid damage; it involves maintaining such a structure in its current state and delaying deterioration without producing a functional change. For the correction of façade deterioration, it is necessary to analyse the causes of the damage and consider potential treatments to avoid collapse and detachment of the material [11]. Although frequent inspections are performed in well-known tourist cities to ensure adequate maintenance of structures, this is not a reality in other cities due to the high cost of labour and the amount of time invested [12].
Currently, the idea of “sustainability” is becoming increasingly relevant due to the global climatic and environmental situation. Therefore, it is important to conserve building façades with the objective of prolonging their lives and preserving their value through constant maintenance. A proper diagnosis of the structure and the façade through a visual inspection can result in efficient planning in the maintenance process which, in turn, contributes to the culture and heritage of the city while ensuring the safety of its people [13].
Generally, the traditional inspection process starts with a visual inspection in situ, from which information is obtained on the deterioration of the building. This is complemented by subsequent analysis, after which the necessary structural and aesthetic reforms are made to the infrastructure [2,9]. During the inspection of heritage façades, the different types of damage or deterioration that affect the structure are recorded. The condition of each face of the building is verified, first focusing on the deterioration that directly affects the structural stability and then reviewing those that affect the aesthetics; a great amount of information is recorded in the process [14].
The traditional procedure provides the necessary information to develop a maintenance plan for structures; however, it presents opportunities for improvement in its execution due to the low frequency of field visits by the work team. This is because of the high cost of labour, access difficulties to the facilities, and the amount of time spent on each on-site inspection. In addition, although the data collection process is carried out by trained inspectors, a subjectivity factor exists in the data that may influence future maintenance procedures [15]. Moreover, certain structures are difficult to access to carry out a complete visual inspection due to their physical characteristics or location, which is a limitation of the process [16].

3.3. Emerging Technologies for Façade Inspection

Due to the existing challenges of the façade inspection procedure, new technologies and methods are being proposed to streamline the processes involved. These technologies focus on obtaining the relevant information to build a visual record through 3D modelling [5]. Currently, two technological tools are used for the modelling and inspection of heritage façades, namely, laser scanners and UAVs.
At present, the laser scanner is among the main technological tools used. This is a topographic instrument with a wide geospatial range that allows the user to collect a dense cloud of points to perform a 3D survey of the real infrastructure and make measurements or physical observations directly [17]. This method is based on two principles: time-of-flight and phase shift. Time-of-flight sensors estimate the distance between the target and the centre of the instrument by measuring the elapsed time between the emitted and reflected signal, while phase-shift sensors are based on measuring the angular displacement between the emitted and reflected signal [7]. The results provided by this tool are highly accurate due to the large number of points that it can collect. In addition, the data collection process is simple and efficient since this is a fast and competent tool [16]. Through the application and continuous study of the laser scanner, higher efficiency is achieved in terms of speed of point acquisition, portability, the feasibility of use and subsequent modelling [18].
This tool has been widely used for the reconstruction of heritage infrastructures. Quagliarini et al. [19] proposed a low-cost and safe methodology for model reconstruction using 3D laser scanning focused on monitoring old buildings in case of emergencies and natural disasters. Andriasyan et al. [20] observed that the accuracy of the 3D model built by using a laser scanner is directly proportional to the number of points in the cloud obtained, i.e., the greater the number of points in the cloud, the better the different pathologies of the structure are recognised. In addition, Al Khalil [21] compared a virtual model built with a simple digital camera and one built with a laser scanner and concluded that low-cost photogrammetry is an accurate methodology for the 3D virtual modelling of historic monuments.
The use of laser scanners a decade ago was accompanied by several limitations. These included the visualisation and management of a large number of points and an inefficient post-processing technique for developing a manageable and useful 3D model, which was very time consuming. However, this limitation has been addressed over time due to the improvements in the performance of hardware and software, which can easily perform the analysis in a short time [18]. Second, in terms of terrain, the laser scanner is restricted to the position of a ground viewpoint; this can be partially addressed by using a telescopic rod, but this is not sufficient for large structures [16]. Finally, although the associated cost has been decreasing over time, it is still relatively high [21].
In contrast, UAVs incorporate a high-quality image capture system that generates high-resolution photographs, allowing the user to obtain the necessary images to perform an accurate survey of a structure [22]. Such photographic records have acquired great importance in maintenance activities and are used in civil applications due to their low cost and practicality [4]. Phung [23] proposed a UAV flight path that ensures complete data collection based on the field of view of the integrated camera. Jung [24] proposed a new methodology that allows the planning of an efficient and practical UAV flight path focused on obtaining the maximum possible 3D coverage of high-altitude structures. Freimuth [25] developed an application that allows the user to plan safe UAV flight paths for inspection in a 3D environment based on the results of building information modelling (BIM).
UAVs have been widely used for the modelling and reconstruction of monuments and heritage infrastructures. Manajitprasert et al. [26] proposed an efficient and semi-automatic methodology to perform virtual modelling using UAVs. A comparison of the model built with UAV data with the model obtained through a laser scanner revealed that the former has high accuracy and is an active and economical tool for heritage inspection. Moreover, Russo et al. [16] performed a short-range UAV-based photogrammetric survey of a historic medieval house and demonstrated that this method can be used to obtain an orthoimage with a quality suitable for detailed degradation mapping of the façade. However, the point cloud constructed with this method was of lower quality than the one constructed with a laser scanner.
In the field of civil engineering, UAVs are becoming increasingly involved in the industry, facilitating activities such as inspection, registration and coordination of projects related to construction, and generating 3D models that facilitate the visualisation of the element under study [27]. The generated model provides a real overview of the infrastructure, which helps in the inspection, primarily of the façade, and successfully detecting both structural and aesthetic deterioration. Further, this tool is frequently used due to its low cost in the market. Currently, image processing software that are capable of automating the digitization of the information obtained contribute to making the process much more efficient.
Therefore, although the laser scanner is a useful and practical instrument for the recording and subsequent modelling of heritage façades, the high economic value involved in its acquisition and implementation means that it is generally disfavoured for this purpose. In contrast, obtaining photographs through UAVs is more cost-efficient and, therefore, more widely used. Although it has disadvantages, such as the inaccuracy of small geometric details at large distances, these can be addressed by using the appropriate parameters, depending on the specific application.

4. Calibration of UAV Flight Parameters for the Modelling of Heritage Façades

4.1. UAV Flight Parameters

Short-range photogrammetry allows the reconstruction of surfaces, which results in greater precision in its application in industrial inspections due to advances in camera calibration [28]. To find an adequate ratio between image quality and efficiency, the UAV operator has a set of flight parameters to adjust, which include distance, capture angle, flight speed, and overlap between captured photographs, among other technical parameters of the sensor, such as International Organisation of Standardisation (ISO) values, shutter speed and shutter aperture [7]. It is important to note that the combination of well-calibrated parameters and the route planning method, which calculates the shortest routes, maximises the likelihood of a safe flight [25]. In the case of façade inspection, specifically for heritage sites, images are obtained considering four flight parameters, namely, overlap, distance to the object, camera angle, and control points (Table 1).
One aspect to note is that the parameters of the experiment (in this case, the considered parameters of Overlap, Distance to object, Camera angle, and Control points (GCPs)) are intrinsically dependent on the specific methods used for the individual components of the overall system, e.g., flight path planning (by the drone used) or image processing (by the photogrammetry software). In other words, the determination of the optimal parameters obtained from the results of the reconstructed models will be subject to the “correct calibration” of these different aspects. Several authors have studied the reconstruction of 3D models from point clouds obtained with drones, and in doing so, they have analysed the flight parameters to achieve optimal reconstructions [7,28]. Although the associated parameters can have an influence, they are also associated with the uncertainties inherent to the flight (practical handling by the user) and the characteristics of the algorithms of the photogrammetric reconstruction software. Although they seem very relevant, the studies (including this one) have discarded these other aspects since their influence is minor, especially considering the practical purposes of the research and the possibilities of users to influence more optimal flights and reconstructions [7,25,34].

4.2. Related Research

In the existing literature, the inspection and digital modelling of façades with UAVs have been extensively investigated, often with favourable results based on technological progress. Tan et al. [35] proposed a building inspection methodology (flat surfaces) based on the automation and definition of flight parameters of a UAV and the use of BIM methodology. This methodology was validated through modelling with a UAV DJI Phantom 4 (P4) RTK in the laboratory of the Faculty of Physics and Optoelectronic Engineering at the University of Shen Zhen [35]. Here, the collection of inspection data of structures was automated to avoid the need to manually adjust the camera during flight, which allows the inspections to be performed more efficiently.
Complementing the photogrammetry study based on images captured from a drone, several authors have proposed a zigzag path for the drone to allow for a better inspection of the façade due to the greater surface coverage it offers. Rakha and Gorodetsky [29] applied flight planning techniques and procedures for a UAV inspection of the Syracuse University campus in the United States, based on which they concluded that the increased accessibility to tight locations, safety and efficiency provide the possibility to improve and accelerate inspections. A complete record of the condition of the structure was obtained through photogrammetry and thermography. Michele Russo et al. [16] proposed a methodology focused on the modelling of buildings in difficult urban contexts. For validation, points were measured using a laser scanner for comparison. A building located in the historic centre of Bologna, Italy was modelled using a DJI Spark UAV with an integrated camera. The result was an orthophoto of the façade that was of adequate quality for the required inspections; however, although the point cloud obtained by the UAV tool was not of high quality when compared to that obtained by the laser scanner, this does not detract from its usefulness in a façade inspection.
Technological progress has provided more efficient tools and procedures for obtaining the digital model of façades, due to which the use of UAVs has become more specialised through different studies and proposals for flight parameters. Table 2 shows the parameters used in various reviewed articles.

4.3. Taguchi Orthogonal Arrays

Taguchi’s orthogonal arrays are part of a method that, through statistical studies, aims to identify and evaluate the most influential variables within a study so that the process is more efficient and stable [38,39]. Taguchi developed a series of special orthogonal matrices and, to analyse the results, introduced the use of the signal-to-noise ratio to ensure a design immune to the influence of independent factors. Consequently, he demonstrated that if the experimental runs are properly chosen, there is no need to run full factorial experiments [40]. This method reduces the number of possible study scenarios by allowing the results to be obtained through fewer experimental runs than other techniques. The orthogonal matrices show the factor levels that should be selected to minimise the number of runs required. Depending on the experiment and the associated factors and levels, one of these arrays can be used in order to minimise the combinations and make the analysis more efficient [8].
Table 3 presents an example of a Taguchi L9 orthogonal array table that considers four factors (applicable to the four flight parameters) and three levels, showing nine statistically essential combinations instead of the 81 possible combinations that could be formed.

5. Proposed Methodology for UAV Flight Parameter Calibration

Based on the recommendations provided by Plaza et al. [34], who proposed a methodology for obtaining the parameters of a UAV to measure potholes in road structures, we propose an adapted methodology that focuses on vertical structures (See Figure 2). Although the proposed methodology maintains the basis of the original scheme, specific aspects have been modified. An adapted method is required due to the particular characteristics of vertical structures compared to horizontal ones. For the latter, drones have developed more tools in flight automation, routes, and the devices’ capabilities, as this is their natural form of use. However, to adapt and replicate the flight functions for the photogrammetric reconstruction of 3D models of vertical structures, other aspects become relevant. Thus, and aligned with the objective of photogrammetric reconstruction of heritage structures, as compared to horizontal structures, this new proposal considers:
  • The possible sources of interference in the structure’s surroundings could interfere with the flight path of the UAV. Unlike horizontal flights (where the flight heights are defined above the highest infrastructures, globally or by zoning), in vertical flights, there could be problems with trees, urban infrastructure elements such as lighting, signage, or cranes, for instance, or the dynamics of the city (e.g., passage of people and vehicles).
  • Importance of horizontal and vertical overlap because we add the vertical planes to the reconstruction, for which equal or greater precision is required. Thus, the vertical overlap could be even more important.
  • For the acquisition of vertical images, it is impossible to program automatic flights, as, to date, this modality can only be used for recording horizontal structures. Therefore, for these cases, the flight has to be performed manually.

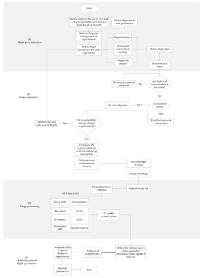
5.1. Definition of Flight Plan

The flight path is defined considering the optimal use of the UAV batteries to cover a greater area in a short time. Since the battery life is a constraint, it is important to highlight that it does not affect the process of determining the optimal parameters. However, the spatial context of the building can be an impediment to obtaining the necessary images. To avoid this, the environment of the structure must first be observed and objects that may interfere with the flight path must be identified. The horizontal and vertical overlap of the experiments affects the defined path. Therefore, a general flight path was defined, one which covers the entire structure and ensures the acquisition of images along the entire flight path. Figure 3 is a graphic representation of the route and general parameters for capturing images of a façade (rhombuses). The horizontal capture distance is defined by the parameter “d” and the vertical capture distance by the parameter “h”. These two parameters depend on the overlap defined in each experiment; therefore, they are assigned a different value in each case. The value of “ho” is 1 m, which is the minimum height defined in the experiments due to the requirements of the UAV sensor. The images were captured at distances of 5 m, 10 m and 15 m from the façade surface to the UAV sensor.

5.2. Image Acquisition

For the successful acquisition of images, the environmental characteristics of the area over which the flight will take place must be considered. Humidity, wind, and rain are factors that may hinder the movement of the UAV or even cause the suspension of flights in order to avoid the potential failure of the tool. If the weather conditions are favourable, it is possible to proceed with the take-off and pilot the UAV while maintaining complete control over it, which translates into high efficiency in capturing the desired images. The location of the images is an important factor in the next stage of the procedure, due to which the localization system to be used must be defined in the acquisition stage. The location system can be defined either by means of the Global Positioning System (GPS) incorporated in the UAV tool and a stable connection to the network, or through GCPs. In the latter case, it must be ensured that the coordinates of the chosen objects are in a known reference system. The UAV can be controlled either manually or automatically; however, as this study focuses on a vertical target, it can only be controlled manually because no automatic control system has yet been created for this purpose. Therefore, to control the UAV in such a scenario and achieve the required overlap in each study plan, the vertical and horizontal displacement distances must be calculated in advance. The height is displayed on the UAV control screen and the horizontal distance must be measured using external tools.

5.3. Image Processing

Once the required set of images has been obtained, they must be processed. Different photogrammetric techniques are used for image processing, with the traditional procedure consisting of three stages. In the first stage, the scale invariant feature transform (SIFT) algorithm is used, which identifies characteristic points of the structure in the images, independent of factors such as orientation and illumination. In the second stage, the structure from motion (SfM) algorithm is used, which is based on artificial intelligence algorithms that link the images together based on the positioning coordinates. If control points are to be used, they must be entered at this stage. Because control points help to improve georeferencing, their coordinates must be known and entered manually. Finally, the third stage involves the multi-view stereo (MVS) algorithm, which densifies the point cloud and increases the resolution of the model.

5.4. Flight Parameter Calibration

The accuracy and quality of each aero-photogrammetric model are verified by comparing the real geometric measurements of the structure with those obtained virtually, through the calculation of relative error. By obtaining the error percentage for each combination of parameters, the error obtained per level of each variable is analysed, thus enabling the user to identify the levels that offer minimum error in the virtual model.
Further, the Taguchi analysis of the mean is applied, where the combinations of parameters are analysed with the corresponding error using the Minitab software. If the objective function maximises the results, the highest coefficient among the levels presented in the table for each of the parameters must be chosen; if the objective function minimises the results, the lowest coefficient among the levels for each parameter is chosen [41]. Finally, to calibrate the accuracy of the constructed virtual models, control point accuracy analysis is performed where the root mean square error (RMSE) is calculated for each coordinate of each model that was constructed using control points.

6. Case Study

For the application of the methodology proposed in the previous section, images of the selected façade were obtained using a DJI Air 2S UAV. The technical characteristics of the UAV are shown in Table 4. The images were captured using combinations of four parameters, namely, horizontal/vertical overlap, flight distance, camera angle and GCPs. The Taguchi L9 matrix shown in Table 3 was used to design the experiments performed in the study, which provided combinations of different levels for the flight parameters. To determine the accuracy of each model, the real measurements were compared with those obtained in each experiment.

6.1. Location and Description of the Façade

The experiments were carried out in the city of Valparaíso, Chile. The sector stands out for being a university neighbourhood, due to which the vehicular and pedestrian traffic is relatively high, as shown in Figure 4. The images were captured between 11 a.m. and 2 p.m. on sunny days and between 9 a.m. and 4 p.m. on cloudy days. This time range was chosen to avoid shadows in the images due to the position of the sun and the decrease in pedestrian traffic that occurs at that time. The structure used for the case study is the building of the School of Electrical Engineering of the Pontificia Universidad Católica de Valparaíso (PUCV), located at Avenida Brasil N°2147 (33°02′40.0″ S 71°36′48.2″ W). The building was selected for analysis due to its architectural characteristics and the high level of detail in its façade, which allowed a representative study of a heritage structure.
Twenty-eight reference points were identified as GCPs using a Spectra Precision total station, Focus 2 series, which were subsequently used in the developed models. These points were distributed along the façade and covered a large part of it, as shown in Figure 5. Red points in Figure 5 correspond to the GCPs used for a 28 GCP experiment and green points for 15 GCPs experiment, as will be detailed in Tables 6 and 7 further on.

6.2. Sectors of Model Quality Evaluation

The study was based on nine sets of measurements, the majority of which included the height, width and depth of relevant elements of the building façade to be compared with the measurements obtained by each of the nine models that were constructed virtually. Figure 6 shows the measurement sets together with the elements that compose them. Because the windows belonging to sets 1, 2, 3, 7, 8 and 9 had no depth, only their height and width were measured. Set 8 covered the entrance to the building; its depth was measured on both the left and right sides due to the large size of the structural frame. Table 5 below shows the actual measurements taken in the field.

6.3. Flight Parameters Selected for the Study and Their Values

To obtain the most accurate virtual model of the real façade, the following factors were considered: camera angle, horizontal/vertical overlap, GCPs and distance from the façade to the UAV. Three levels were agreed upon for each of the parameters, which are shown in Table 6. The flight distance was defined according to the literature and the availability of space. The combination of angles has not been deeply developed in the literature; therefore, two combinations of angles for two levels and a 0° angle for one level were chosen to test recommendations. These combinations of angles consist of the recording of images taken at an angle of 0° and those taken at a different angle that was previously defined. These shots were taken by moving the camera angle vertically and horizontally so that the models with angle combinations were constructed with four complete shots of the structure (angled in the left, right, downward and 0° directions).
The number of GCPs at each level was established to determine the influence of the control points in the study. Therefore, while one level had no control points, another level has a significant number of control points. Table 6 shows the parameters and levels with their corresponding assigned values. Table 7 shows the orthogonal arrangement of Taguchi L9 with the replaced values corresponding to the levels that were previously defined for the study.

7. Discussion

7.1. Model Validation Study

Control point analysis was used to verify the accuracy and quality of each virtual model that was constructed. The control points were coordinates obtained through a total station measurement in the study area. These points, when registered by means of a total station, allow the construction of a system of local coordinates for the georeferencing of the models. The analysis involved comparing the coordinates of each real control point and the value of the corresponding coordinates provided by the virtual model. The measurement was evaluated by calculating the mean discrepancy values (μ) and RMSE. The results of the experiments were analysed, as shown in Table 7, where the cases with control points and those without control points are indicated. For this analysis, only the experiments containing control points were used because those without control points used the georeferencing provided by the UAV as metadata of the captured photos, i.e., they were not governed by coordinates provided by the total station, due to which it was not possible to make a comparison with the other cases. The results obtained are shown in Table 8.
It can be observed that the average discrepancy between the coordinates recorded in the field and those acquired from the virtual models are of the order of centimetres in all cases. This variation could be due to how the control points were marked on the structure for recording the total station. Experiments 3, 4 and 8 yielded the lowest values among all the experiments, which coincides with the fact that they were constructed with 28 control points. In contrast, experiments 2, 6 and 7 were carried out using 15 control points, the values for which are higher, although the calculated values do not differ greatly from those of the other experiments. This point is consistent with the findings of Sanz et al. [42], who suggested that accuracy can be increased by integrating a larger number of control points in the virtual construction of a model. Compared with the base method for horizontal reconstructions by Plaza et al. [34], the trend agrees, i.e., the discrepancies between the field coordinates and those recorded from the reconstructed models are in the order of centimetres.
Table 8 shows that Experiment 3 yielded the lowest mean values of discrepancy and RMSE. This could be because this experiment, besides using 28 GCPs, was conducted with images taken at the minimum distance between the UAV and the façade (5 m) and with the highest level of overlap (70/90); therefore, it was built with a larger number of images, leading to higher accuracy of the virtual model [43].

7.2. Average Error Analysis by Experiments and Levels

The relative error was calculated as a percentage for each measurement corresponding to the nine sets analysed, after which the average error for each experiment was obtained. The resulting values are shown in Table 9, in which the experiments are ordered from the highest to the lowest error.
Table 9 shows that Experiment 4 has the highest relative error of 5.56% and Experiment 3 has the lowest relative error of 1.87%, which coincides with the experiment with the lowest values of μ and RMSE according to the model validation analysis. In addition, Table 9 shows that among the four experiments with the highest error, three were constructed without angle combinations. Images taken with a combination of the 0° angle and an oblique angle favour the photogrammetric process; therefore, not using angle combinations is likely to have influenced the increase in error in these experiments [44]. Among the four experiments with the lowest error, three were constructed with the combination of the angles 0° and 10°, which may indicate that this combination allows better capture of the entire surface of the façade while avoiding the appearance of potential grey areas.
It can be observed that there is no clear trend in relation to the GCPs; however, it is important to note that among the four experiments with the lowest error, three use GCPs and two use 28 control points. This suggests that their presence does influence virtual modelling [42]. Further, each parameter was analysed based on the average relative error per level. The values obtained are shown graphically in Figure 7 and their values in Table 10.
It can be observed that the parameter “distance” in level one achieves a comparatively lower error when modelling, as shown in Table 10. This may be due to the shorter distance proposed because the smaller the distance, the higher the accuracy of the virtual model [43]. For the “angle” parameter, level two has the least error of 2.6%, which coincides with the previous analysis, as shown in Table 9. which indicates that three of the four experiments with the least error used images with this combination of angle. For the “overlap”, levels one and three show a similar low error value; however, according to the literature, a higher overlap is preferable because it reduces blind spots and guarantees good 3D models [31,45]. Finally, for the “GCP” parameter, it can be observed that the error is very similar for all three levels. However, level two, which uses 15 control points, shows the lowest average error.

7.3. Analysis of the Experiments through the Mean

The Taguchi design analysis results in a table of responses for the mean values for each parameter with respect to the analysed levels. Since the objective is to find the optimum level for recording the façade, the error between the measurements obtained from the real and virtual models is minimised. This analysis was performed using Minitab software. The results are shown in Figure 8 and Table 11.
Table 11 shows the ranking of the parameters according to the mean error they presented in the experiments. Consequently, the optimal levels of each parameter can be determined from Figure 8. As discussed in Section 7.2, the lowest average error overall is obtained for the “angle” parameter. The optimal level is 2, which corresponds to the combination of vertical and horizontal inclinations of 0° and 10°. In the case of the “distance” parameter, level one is optimal and has the minimum value in the graph. This corresponds to a distance of 5 m. In the case of the “overlap” parameter, the optimal values are obtained for levels one (50/70) and three (70/90). Since both these levels have the lowest errors and their values are similar, level three is chosen as optimal since it has the highest overlap. Finally, for the “GCP” parameter, it is observed that the level that uses 15 control points is optimal.

7.4. Summary of Optimal Parameters

Table 12 shows the optimum level for each parameter in the study according to the results obtained from the previous analyses. The optimum value for the distance between the façade and a UAV for the photographic recording of a heritage façade is 5 m, which highlights the accuracy and detail of the models built using images taken from this distance. The optimum combination of angles is 0° and 10°, which results in an adequate inclination for recording measurements of depths without loss of information. In contrast, experiments that use an angle of 0°, i.e., no inclination, are unable to obtain accurate measurements, often resulting in deformities in the model. However, the combination of angles 0° and 20° results in an abrupt inclination and a loss of information is observed, which leads to an increase in the error in the geometric measurements. For the overlap parameter, it was found that the optimum values are 50/70 and 70/90, which present similarly low errors. However, the 70/90 combination is recommended as optimal in order to avoid potential loss of information and favour the registration of architectural details in the façade.
The GCP results reveal that this is not a relevant parameter for the virtual reconstruction of the façade because the error percentages obtained for each level are similar. However, they allow easy georeferencing of the model and the results suggest that control points is the optimal level for modelling. The same conclusion has emerged from the analysis of horizontal reconstructions [34]; therefore, this parameter is less relevant for both vertical and horizontal structures, according to the test definitions. Although the optimal values obtained for each parameter can be used to construct a model with minimal error, it is not always the most convenient combination of parameters. The 3D virtual models of heritage façades can be used for different purposes and a combination of parameters can be used that best suits the requirement while saving time and resources. For example, when a virtual model is used for archiving and recording the documentation for a heritage structure [44,46], no measurements or further detail is required in terms of its characteristics. Therefore, it would be convenient to use a greater distance than the one used for inspection of the heritage façade, such as a distance of 15 m, so that the survey can be completed in less time. Further, since it is only for historical documentation purposes, measurements of depth are not required. Therefore, it is possible to use a 0° camera tilt angle for image capture. As discussed previously, control points are not relevant for modelling, except in cases where measurements must be made. Therefore, it is not necessary to use control points in such cases that involve documentation. The parameters for case 7, as shown in Table 9, allow the construction of a virtual model that fulfils the purpose of documenting the structure in less time and with fewer resources.
As discussed previously, the results suggest that the use of GCPs is relevant for the georeferencing of the model. However, from a practical perspective, there is no significant difference in the results when 0, 15 or 28 points are used. Therefore, it is advisable not to use control points for the case of surface inspection that is focused only on physical and chemical deterioration. In contrast, if measurements of the structure are required, a model with georeferencing should be used. Further, it is recommended that 15 control points be used due to the difficulty involved in obtaining them. In addition, it is recommended that these points be distributed uniformly over the surface.
For models focused on archiving and recording the structure for historical purposes, an angle of 0° is recommended because, in such a scenario, the image acquisition process is faster, more economical and provides the construction of a complete model without too much detail. If the model is required for rigorous inspection, it is recommended that the optimal parameter obtained from the applied case be used, i.e., the combination of the 0° and 10° angles.
In order to obtain an accurate model, it is advisable to use the largest overlap, both horizontally and vertically. Depending on the objectives of the virtual model, this typically translates to a value of 70/90, particularly when the separation distance between the UAV and the façade is considered to be 10 or 15 m. Although the optimum value of the distance parameter is 5 m, it is also possible to use a value of 10 m to obtain a model that offers a high level of detail and allows the image acquisition process to be carried out in less time. Although the conclusion seems logical because more information is captured in this way, the same recommendation has also been obtained empirically in the research of Plaza et al. [34].

8. Conclusions

This research proposes the use of Taguchi orthogonal arrays to optimise the flight parameters of a UAV for the construction of a 3D virtual model of a vertical structure, specifically a building façade. To achieve this objective, a simple flight methodology was proposed to obtain a highly accurate model of a complex vertical structure, with a focus on heritage structures. According to the literature, it is possible to obtain information about the registration of images obtained from a UAV and virtually reconstruct elements of primarily horizontal infrastructure, such as potholes in roads. However, a lack of existing information about vertical structures was identified, such as sculptures. murals and heritage façades.
The proposed methodology allows the user to obtain the most appropriate levels for optimal and efficient image capture, which would in turn allow the virtual construction of the model. To validate the methodology, a case study was implemented, which focused on a façade with heritage features to detect geometric properties by obtaining sets of measurements distributed across the surface of the structure. These included measurements of the length, width and depth of significant sections of the façade. Prior to the development of the methodology, it is important to consider the external factors that interfere with the flight of a UAV and make it difficult to obtain images. These factors included elements such as electrical wiring, palm trees, vehicular traffic and signage.
The results of the study are based on the error measurement taken on the study surface and those obtained from 3D aero-photogrammetric modelling. The optimal parameters for achieving the objective of the study were directly related to the lowest errors obtained.
As a practical contribution, the aerial photogrammetric survey and creation of a 3D model of this type of structure allow for heritage inspections without the need for recurring field visits. This helps save resources and provide objectivity when assessing the condition of the structure. This favours and accelerates the process of inspection and evaluation of deterioration to identify the need for subsequent repair or reconstruction.
The selected factors and their levels were proposed based on literature revision and practical possibilities considering the local conditions of the experiment, with the closest possible flight range from the structure. The above may be considered a limitation of our work, considering that the obtained calibrated parameters are limited to a fixed range of levels.
This research contributes with a methodology for the determination of optimal flight parameters of a UAV. This methodology was used to obtain photographs and subsequently generate a photogrammetric model with an adequate pre-accuracy for the representation of a heritage façade.
Future research might focus on the recording and inspection of façades with elements such as arches, balconies or glass structures. Such complex elements are challenging to reproduce in an aerial photogrammetric model. These problems can be addressed using another type of Taguchi orthogonal array, with which a parameter sensitivity analysis can be developed through statistical studies. This would allow users to focus on the parameters that influence the 3D virtual model most significantly and obtain greater benefits from the proposed methodology.

Author Contributions

Conceptualization, E.A. and F.M.-L.R.; Methodology, E.A. and F.M.-L.R.; Software, A.P.-P.; Formal analysis, A.P.-P. and E.A.; Investigation, A.P.-P.; Writing – original draft, A.P.-P.; Writing – review & editing, E.A., F.M.-L.R. and R.F.H.; Supervision, E.A., F.M.-L.R., and R.F.H.; Project administration, R.F.H. All authors have read and agreed to the published version of the manuscript.

Funding

This research received no external funding.

Institutional Review Board Statement

Not applicable.

Informed Consent Statement

Not applicable.

Data Availability Statement

Data are available from the authors.

Acknowledgments

The authors acknowledge the research team of TIMS collaborative space from School of Civil Engineering, PUCV.

Conflicts of Interest

The authors declare no conflict of interest.

References

  1. Zadeh, F.A.; Sulaiman, A.B. Dynamic Street Environment. Local Environ. 2010, 15, 433–452. [Google Scholar] [CrossRef]
  2. Fico, D.; Rizzo, D.; Casciaro, R.; Corcione, C.E. Historically Accurate Reconstruction of the Materials and Conservation Technologies Used on the Facades of the Artistic Buildings in Lecce (Apulia, Italy). Materials 2022, 15, 3658. [Google Scholar] [CrossRef]
  3. Gil-Martín, L.M.; Hdz.-Gil, L.; Kohrangi, M.; Menéndez, E.; Hernández-Montes, E. Fragility Curves for Historical Structures with Degradation Factors Obtained from 3D Photogrammetry. Heritage 2022, 5, 167. [Google Scholar] [CrossRef]
  4. Leonardi, G.; Barrile, V.; Palamara, R.; Suraci, F.; Candela, G. 3D Mapping of Pavement Distresses Using an Unmanned Aerial Vehicle (UAV) System. In Proceedings of the International Symposium on New Metropolitan Perspectives, Reggio Calabria, Italy, 22–25 May 2018; Calabrò, F., Della Spina, L., Bevilacqua, C., Eds.; Springer: Reggio Calabria, Italy, 2019; pp. 164–171. [Google Scholar]
  5. Bacharidis, K.; Sarri, F.; Ragia, L. 3D Building Façade Reconstruction Using Deep Learning. ISPRS Int. J. Geo-Information 2020, 9, 322. [Google Scholar] [CrossRef]
  6. Jacob-Loyola, N.; Muñoz-La Rivera, F.; Herrera, R.F.; Atencio, E. Unmanned Aerial Vehicles (UAVs) for Physical Progress Monitoring of Construction. Sensors 2021, 21, 4227. [Google Scholar] [CrossRef]
  7. Romero-Chambi, E.; Villarroel-Quezada, S.; Atencio, E.; Rivera, F.M. La Analysis of Optimal Flight Parameters of Unmanned Aerial Vehicles (UAVs) for Detecting Potholes in Pavements. Appl. Sci. 2020, 10, 4157. [Google Scholar] [CrossRef]
  8. Gisbert, C.M.; Lozano-Galant, J.A.; Paya-Zaforteza, I.; Turmo, J. Calibration of the Descent Local Search Algorithm Parameters Using Orthogonal Arrays. Comput. Civ. Infrastruct. Eng. 2020, 35, 997–1008. [Google Scholar] [CrossRef]
  9. Askari, A.H.; Dola, K.B. Influence of Building Façade Visual Elements on Its Historical Image: Case of Kuala Lumpur City, Malaysia. J. Des. Built Environ. 2012, 5, 49–59. [Google Scholar]
  10. Askari, A.H.; Dola, K.B.; Soltani, S. An Evaluation of the Elements and Characteristics of Historical Building Façades in the Context of Malaysia. Urban Des. Int. 2014, 19, 113–124. [Google Scholar] [CrossRef]
  11. Truscott, M.C. Burra Charter: The Australia ICOMOS Charter for Places of Cultural Significance (1999). Encycl. Glob. Archaeol. 2014, 1078–1082. [Google Scholar] [CrossRef]
  12. Rosado Correia, M.R.A.; Walliman, N.S.R. Defining Criteria for Intervention in Earthen-built Heritage Conservation. Int. J. Archit. Herit. 2014, 8, 581–601. [Google Scholar] [CrossRef]
  13. Ruggiero, G.; Marmo, R.; Nicolella, M. A Methodological Approach for Assessing the Safety of Historic Buildings’ Façades. Sustain. 2021, 13, 2812. [Google Scholar] [CrossRef]
  14. Bersch, J.D.; Verdum, G.; Lamego Guerra, F.; Falcão Socoloski, R.; Giordani, C.; Zucchetti, L.; Borges Masuero, A. Diagnosis of Pathological Manifestations and Characterization of the Mortar Coating from the Facades of Historical Buildings in Porto Alegre — Brazil: A Case Study of Château and Observatório Astronômico. Int. J. Archit. Herit. 2021, 15, 1145–1169. [Google Scholar] [CrossRef]
  15. Sun, L.; Asce, A.M.; Shang, Z.; Xia, Y.; Bhowmick, S.; Nagarajaiah, S.; Asce, F. Review of Bridge Structural Health Monitoring Aided by Big Data and Artificial Intelligence: From Condition Assessment to Damage Detection. J. Struct. Eng. 2020, 146, 04020073–04020095. [Google Scholar] [CrossRef]
  16. Russo, M.; Carnevali, L.; Russo, V.; Savastano, D.; Taddia, Y. Modeling and Deterioration Mapping of Façades in Historical Urban Context by Close-range Ultra-lightweight UAVs Photogrammetry. Int. J. Archit. Herit. 2019, 13, 549–568. [Google Scholar] [CrossRef]
  17. Ragnoli, A.; De Blasiis, M.R.; Di Benedetto, A. Pavement Distress Detection Methods: A Review. Infrastructures 2018, 3, 58. [Google Scholar] [CrossRef]
  18. Fassi, F.; Fregonese, L.; Ackermann, S.; De Troia, V. Comparison Between Laser Scanning and Automated 3D Modelling Techniques To Reconstruct Complex and Extensive Cultural Heritage Areas. Int. Arch. Photogramm. Remote Sens. Spat. Inf. Sci. 2013, XL-5/W1, 73–80. [Google Scholar] [CrossRef]
  19. Quagliarini, E.; Clini, P.; Ripanti, M. Fast, Low Cost and Safe Methodology for the Assessment of the State of Conservation of Historical Buildings from 3D Laser Scanning: The Case Study of Santa Maria in Portonovo (Italy). J. Cult. Herit. 2017, 24, 175–183. [Google Scholar] [CrossRef]
  20. Andriasyan, M.; Moyano, J.; Nieto-Julián, J.E.; Antón, D. From Point Cloud Data to Building Information Modelling: An Automatic Parametric Workflow for Heritage. Remote Sens. 2020, 12, 1094. [Google Scholar] [CrossRef]
  21. Al Khalil, O. Structure from Motion (SfM) Photogrammetry as Alternative to Laser Scanning for 3D Modelling of Historical Monuments. Open Sci. J. 2020, 5, 1–17. [Google Scholar] [CrossRef]
  22. Martín-Béjar, S.; Claver, J.; Sebastián, M.A.; Sevilla, L. Graphic Applications of Unmanned Aerial Vehicles (UAVs) in the Study of Industrial Heritage Assets. Appl. Sci. 2020, 10, 8821. [Google Scholar] [CrossRef]
  23. Phung, M.D.; Quach, C.H.; Dinh, T.H.; Ha, Q. Enhanced Discrete Particle Swarm Optimization Path Planning for UAV Vision-Based Surface Inspection. Autom. Constr. 2017, 81, 25–33. [Google Scholar] [CrossRef]
  24. Jung, S.; Song, S.; Youn, P.; Myung, H. Multi-Layer Coverage Path Planner for Autonomous Structural Inspection of High-Rise Structures. IEEE Int. Conf. Intell. Robot. Syst. 2018, 7397–7402. [Google Scholar] [CrossRef]
  25. Freimuth, H.; König, M. Planning and Executing Construction Inspections with Unmanned Aerial Vehicles. Autom. Constr. 2018, 96, 540–553. [Google Scholar] [CrossRef]
  26. Manajitprasert, S.; Tripathi, N.K.; Arunplod, S. Three-Dimensional (3D) Modeling of Cultural Heritage Site Using UAV Imagery: A Case Study of the Pagodas in Wat Maha That, Thailand. Appl. Sci. 2019, 9, 3640. [Google Scholar] [CrossRef]
  27. Greenwood, W.W.; Lynch, J.P.; Zekkos, D. Applications of UAVs in Civil Infrastructure. J. Infrastruct. Syst. 2019, 25, 04019002. [Google Scholar] [CrossRef]
  28. Memon, Z.A.; Abd. Majid, M.Z.; Mustaffar, M. The Use Of Photogrammetry Techniques To Evaluate The Construction Project Progress. J. Teknol. 2012, 44, 1–15. [Google Scholar] [CrossRef][Green Version]
  29. Rakha, T.; Gorodetsky, A. Review of Unmanned Aerial System (UAS) Applications in the Built Environment: Towards Automated Building Inspection Procedures Using Drones. Autom. Constr. 2018, 93, 252–264. [Google Scholar] [CrossRef]
  30. Roca, D.; Lagüela, S.; Díaz-Vilariño, L.; Armesto, J.; Arias, P. Low-Cost Aerial Unit for Outdoor Inspection of Building Façades. Autom. Constr. 2013, 36, 128–135. [Google Scholar] [CrossRef]
  31. Luis-Ruiz, J.M.d.; Sedano-Cibrián, J.; Pereda-García, R.; Pérez-Álvarez, R.; Malagón-Picón, B. Optimization of Photogrammetric Flights with UAVs for the Metric Virtualization of Archaeological Sites. Application to Juliobriga (Cantabria, Spain). Appl. Sci. 2021, 11, 1204. [Google Scholar] [CrossRef]
  32. Harwin, S.; Lucieer, A. Assessing the Accuracy of Georeferenced Point Clouds Produced via Multi-View Stereopsis from Unmanned Aerial Vehicle (UAV) Imagery. Remote Sens. 2012, 4, 1573–1599. [Google Scholar] [CrossRef]
  33. Aparecido, E.; Santos de Salles Graça, N. The Influence of Redundant Images in Uav Photogrammetry Application. In Proceedings of the IGARSS 2018-2018 IEEE International Geoscience and Remote Sensing Symposium, Valencia, Spain, 22–27 July 2018; IEEE: Valencia, Spain; pp. 7898–7901. [Google Scholar]
  34. Atencio, E.; Muñoz, F.P.; Muñoz La-Rivera, F.; Lozano-galant, J.A. Calibration of UAV Flight Parameters for Pavement Pothole Detection Using Orthogonal Arrays. Autom. Constr. 2022, 143. [Google Scholar] [CrossRef]
  35. Tan, Y.; Li, S.; Liu, H.; Chen, P.; Zhou, Z. Automatic Inspection Data Collection of Building Surface Based on BIM and UAV. Autom. Constr. 2021, 131, 103881. [Google Scholar] [CrossRef]
  36. Ersoz, A.B.; Pekcan, O.; Teke, T. Crack Identification for Rigid Pavements Using Unmanned Aerial Vehicles. In Proceedings of the IOP Conference Series: Materials Science and Engineering, Prague, Czech Republic, 12–16 June 2017; IOP Science: Prague, Czech Republic, 2017; Volume 236. [Google Scholar]
  37. Julge, K.; Ellmann, A.; Köök, R. Unmanned Aerial Vehicle Surveying For Monitoring Road Construction Earthworks. Balt. J. Road Bridg. Eng. 2019, 14, 1–17. [Google Scholar] [CrossRef]
  38. Zhang, J.Z.; Chen, J.C.; Kirby, E.D. Surface Roughness Optimization in an End-Milling Operation Using the Taguchi Design Method. J. Mater. Process. Technol. 2007, 184, 233–239. [Google Scholar] [CrossRef]
  39. Sivasakthivel, T.; Murugesan, K.; Thomas, H.R. Optimization of Operating Parameters of Ground Source Heat Pump System for Space Heating and Cooling by Taguchi Method and Utility Concept. Appl. Energy 2014, 116, 76–85. [Google Scholar] [CrossRef]
  40. Camposeco-Negrete, C. Optimization of Cutting Parameters for Minimizing Energy Consumption in Turning of AISI 6061 T6 Using Taguchi Methodology and ANOVA. J. Clean. Prod. 2013, 53, 195–203. [Google Scholar] [CrossRef]
  41. Example of analyze Taguchi design (Dynamic). Available online: https://support.minitab.com/en-us/minitab/20/help-and-how-to/statistical-modeling/doe/how-to/taguchi/analyze-taguchi-design/before-you-start/example-of-analyzing-a-dynamic-design/ (accessed on 11 December 2022).
  42. Sanz-Ablanedo, E.; Chandler, J.H.; Rodríguez-Pérez, J.R.; Ordóñez, C. Accuracy of Unmanned Aerial Vehicle (UAV) and SfM Photogrammetry Survey as a Function of the Number and Location of Ground Control Points Used. Remote Sens. 2018, 10, 1606. [Google Scholar] [CrossRef]
  43. González-Quiñones, J.J.; Reinoso-Gordo, J.F.; León-Robles, C.A.; García-Balboa, J.L.; Ariza-López, F.J. Variables Influencing the Accuracy of 3D Modeling of Existing Roads Using Consumer Cameras in Aerial Photogrammetry. Sensors 2018, 18, 3880. [Google Scholar] [CrossRef]
  44. Martínez-Carricondo, P.; Carvajal-Ramírez, F.; Yero-Paneque, L.; Agüera-Vega, F. Combination of HBIM and UAV Photogrammetry for Modelling and Documentation of Forgotten Heritage. Case Study: Isabel II Dam in Níjar (Almería, Spain). Herit. Sci. 2021, 9, 1–15. [Google Scholar] [CrossRef]
  45. Grenzdörffer, G.J.; Naumann, M.; Niemeyer, F.; Frank, A. Symbiosis of UAS Photogrammetry and TLS for Surveying and 3D Modeling of Cultural Heritage Monuments—A Case Study about the Cathedral of St. Nicholas in the City of Greifswald. Int. Arch. Photogramm. Remote Sens. Spat. Inf. Sci.-ISPRS Arch. 2015, 40, 91–96. [Google Scholar] [CrossRef]
  46. Martínez-Carricondo, P.; Carvajal-Ramírez, F.; Yero-Paneque, L.; Agüera-Vega, F. Combination of Nadiral and Oblique UAV Photogrammetry and HBIM for the Virtual Reconstruction of Cultural Heritage. Case Study of Cortijo del Fraile in Níjar, Almería (Spain). Build. Res. Inf. 2020, 48, 140–159. [Google Scholar] [CrossRef]
Figure 1. Research methods.
Figure 1. Research methods.
Sustainability 15 00232 g001
Figure 2. Flowchart for calibrating the flight parameters.
Figure 2. Flowchart for calibrating the flight parameters.
Sustainability 15 00232 g002
Figure 3. The proposed UAV flight path for imaging a façade.
Figure 3. The proposed UAV flight path for imaging a façade.
Sustainability 15 00232 g003
Figure 4. Location of the experiment, the Civil Electrical Engineering building, Faculty of Engineering, PUCV.
Figure 4. Location of the experiment, the Civil Electrical Engineering building, Faculty of Engineering, PUCV.
Sustainability 15 00232 g004
Figure 5. Distribution of obtained control points.
Figure 5. Distribution of obtained control points.
Sustainability 15 00232 g005
Figure 6. Measurement sets for the façade study.
Figure 6. Measurement sets for the façade study.
Sustainability 15 00232 g006
Figure 7. Mean relative error trend by levels of the following parameters: (a) distance, (b) angle, (c) GCPs, and (d) overlap.
Figure 7. Mean relative error trend by levels of the following parameters: (a) distance, (b) angle, (c) GCPs, and (d) overlap.
Sustainability 15 00232 g007
Figure 8. Graph of results analysis of the effects of the mean.
Figure 8. Graph of results analysis of the effects of the mean.
Sustainability 15 00232 g008
Table 1. UAV flight parameters.
Table 1. UAV flight parameters.
ParameterDescription
OverlapThis is the percentage of one image that covers the next, with the two images overlapping each other. Horizontal overlap is used mainly for roads and vertical overlap is used when inspecting upright structures, such as buildings and façades [29].
Distance to objectThis is the distance at which the aerial vehicle needs to fly to obtain the digital images. In the case of the façade survey, it is measured from the instrument sensor to the façade surface. This distance is always variable but a representative value must be defined [6]. It is necessary to take the environment into consideration and to ensure that landscaping elements do not interfere when determining the distance [30].
Camera angleThis is the angle formed between the optical axis and the horizontal axis of the camera. The pilot of the aerial vehicle must choose an established angle that allows the capture of depth information of the elements in the images. The use of oblique photographs improves the results obtained through photogrammetric methods by allowing the visualisation of details that may otherwise be hidden from view [31].
Control points (GCPs)These refer to artificial targets or natural objects within the survey area with known coordinates that are identified to guide the final digitized model [32]. The integration of GCPs is of great importance, since they are the tie points that improve relative accuracy levels while increasing the absolute position of the model, i.e., they form the calibration field of the model [7,33].
Table 2. Related research. The ✓ symbol means that the parameter is considered in the paper. – symbol means that the parameter is not considered.
Table 2. Related research. The ✓ symbol means that the parameter is considered in the paper. – symbol means that the parameter is not considered.
SourceTitleOverlapDistance to ObjectGCPsCamera Angle
[6]Unmanned aerial vehicles (UAVs) for physical progress monitoring of construction
[29]A Review of Unmanned Aerial System (UAS) applications in the built environment: Towards automated building inspection procedures using drones
[30]Low-cost aerial unit for outdoor inspection of building façades
[16]Modeling and deterioration mapping of façades in historical urban context by close-range ultra-lightweight UAVs photogrammetry
[35]Automatic inspection data collection of building surface based on BIM and UAV
[31]Optimization of photogrammetric flights with UAVs for the metric virtualization of archaeological sites. Application to Juliobriga (Cantabria, Spain)
[32] Assessing the accuracy of georeferenced point clouds produced via multi-view stereopsis from unmanned aerial vehicle (UAV) imagery
[7] Analysis of optimal flight parameters of unmanned aerial vehicles (UAVs) for detecting potholes in pavements
[33]The influence of redundant images in UAV photogrammetry applications
[36]Crack identification for rigid pavements using unmanned aerial vehicles
[37]Unmanned aerial vehicle surveying for monitoring road construction earthworks
Table 3. Taguchi orthogonal array L9.
Table 3. Taguchi orthogonal array L9.
Combination.Factor 1Factor 2Factor 3Factor 4
11111
21222
31333
42123
52231
62312
73132
83213
93321
Table 4. Technical characteristics UAV DJI Air 2S used for research purposes.
Table 4. Technical characteristics UAV DJI Air 2S used for research purposes.
Resolution [MP]Focal Distance [mm]Sensor Size [mm]Maximum Flying Time [min]Weight [g]Maximum Wind Speed [m/s]
20 MP (5472 × 3648) 8.813.13 × 8.763059510.7
Table 5. Field measurements of the structure.
Table 5. Field measurements of the structure.
SETSectionHeight
[cm]
Width
[cm]
Depth
[cm]
Depth Left Side [cm]Depth Right Side [cm]
SET 1A89237.1---
B1525143.5--
SET 2A89247---
B1525146--
SET 3A89247---
B1525143.5--
SET 4A18436421--
B1536421--
SET 5A18436524--
B1536524--
SET 6A18436424--
B1536424--
SET 7A3213813--
B318364---
SET 8A31.513012.5--
B373365-15.811.7
C1036559.5--
SET 9A31.513013--
B317365.5---
Table 6. Parameters and levels.
Table 6. Parameters and levels.
ParametersLevels
Distance [m]51015
Angle [°]0/100/20
H/V overlap [%/%]50/7060/8070/90
GCP’s01528
Table 7. Taguchi orthogonal array.
Table 7. Taguchi orthogonal array.
ExperimentDistance [m]Angle [°/°]Overlap [%/%]GCP’s
15050/700
250/1060/8015
350/2070/9028
410060/8028
5100/1070/900
6100/2050/7015
715070/9015
8150/1050/7028
9150/2060/800
Table 8. Mean discrepancy value (μ) and root mean square error (RMSE).
Table 8. Mean discrepancy value (μ) and root mean square error (RMSE).
ExperimentDx
μ/RMSE
Dy
μ/RMSE
Dz
μ/RMSE
20.042/0.0480.046/0.0510.030/0.032
30.023/0.0330.027/0.0310.017/0.022
40.031/0.0370.029/0.0470.024/0.026
60.041/0.0480.042/0.0460.034/0.037
70.039/0.0420.049/0.0540.033/0.037
80.040/0.0450.032/0.0500.027/0.033
Table 9. Relative error by experiment.
Table 9. Relative error by experiment.
ExperimentDistance [m]Angle [°/°]Overlap [%/%]GCPError [%]
410060/80285.56%
9150/2060/8004.54%
715070/90154.11%
15050/7003.13%
6100/2050/70153.10%
8150/1050/70282.82%
5100/1070/9002.77%
250/1060/80152.28%
350/2070/90281.87%
Table 10. Mean relative error of parameters by level.
Table 10. Mean relative error of parameters by level.
LevelDistance [m] (Mean Error)Angle [°/°]
(Mean Error)
Overlap [%/%]
(Mean Error)
GCPs
(Mean Error)
15 (2.42%)0/0 (4.27%)50/70 (3.01%)0 (3.48%)
210 (3.81%)0/10 (2.62%)60/80 (4.13%)15 (3.16%)
315 (3.82%)0/20 (3.17%) 70/90 (2.92%)28 (3.42%)
Table 11. Average analysis results.
Table 11. Average analysis results.
LevelDistanceAngleOverlapGCP
10.024250.042650.030140.03478
20.038080.026230.041260.03161
30.038230.031680.029160.03416
Delta0.013980.016420.01210.00317
Rank2134
Table 12. Summary of optimal parameters obtained.
Table 12. Summary of optimal parameters obtained.
ParametersLevel
Flying distance [m]51015
Camera angle [°]00/100/20
H/V overlap [%/%]50/7060/8070/90
GCP01528
Disclaimer/Publisher’s Note: The statements, opinions and data contained in all publications are solely those of the individual author(s) and contributor(s) and not of MDPI and/or the editor(s). MDPI and/or the editor(s) disclaim responsibility for any injury to people or property resulting from any ideas, methods, instructions or products referred to in the content.

Share and Cite

MDPI and ACS Style

Pérez-Portugal, A.; Atencio, E.; Muñoz-La Rivera, F.; Herrera, R.F. Calibration of UAV Flight Parameters to Inspect the Deterioration of Heritage Façades Using Orthogonal Arrays. Sustainability 2023, 15, 232. https://doi.org/10.3390/su15010232

AMA Style

Pérez-Portugal A, Atencio E, Muñoz-La Rivera F, Herrera RF. Calibration of UAV Flight Parameters to Inspect the Deterioration of Heritage Façades Using Orthogonal Arrays. Sustainability. 2023; 15(1):232. https://doi.org/10.3390/su15010232

Chicago/Turabian Style

Pérez-Portugal, Alison, Edison Atencio, Felipe Muñoz-La Rivera, and Rodrigo F. Herrera. 2023. "Calibration of UAV Flight Parameters to Inspect the Deterioration of Heritage Façades Using Orthogonal Arrays" Sustainability 15, no. 1: 232. https://doi.org/10.3390/su15010232

APA Style

Pérez-Portugal, A., Atencio, E., Muñoz-La Rivera, F., & Herrera, R. F. (2023). Calibration of UAV Flight Parameters to Inspect the Deterioration of Heritage Façades Using Orthogonal Arrays. Sustainability, 15(1), 232. https://doi.org/10.3390/su15010232

Note that from the first issue of 2016, this journal uses article numbers instead of page numbers. See further details here.

Article Metrics

Back to TopTop