A Chaotic Search-Based Hybrid Optimization Technique for Automatic Load Frequency Control of a Renewable Energy Integrated Power System
Abstract
:1. Introduction
- A chaotic-based (1D mapping sequence) hybrid SSO-GSA optimization technique is implemented to optimize the parameters of the PID controller for ALFC of HPS.
- A dynamic condition of comprehensive analysis is carried out for the proposed CSSO-GSA technique under different combinations of power sources interconnected into the TAIPS.
- Sensitivity analysis is carried out under load disturbance and varying (wind and solar) power conditions in real time in order to study the robustness of the proposed CSSO-GSA technique.
- A stability analysis was performed to explore the frequency stability of the HPS model.
- A comparative analysis with a literature study is conducted to validate the performance of the proposed CSSO-GSA control technique and to exhibit its global convergence ability.
2. Two-Area Interconnected Power System (TAIPS) Model
2.1. RE Sources
2.2. Bio Power Sources
2.3. Energy Storage
3. Control System
3.1. Control Techniques
3.1.1. Sperm Swarm Optimization (SSO)
- Initial velocity of sperm: The sperm swarm takes a random position and its velocity in that position is determined by the pH value. The initial velocity of movement of sperm can be expressed as,
- Personal sperm best solution: It is the best solution that the sperm has achieved thus far. The rule for personal best solution can be represented as,
- Global best solution: It is determined on the basis of the sperm’s data that is closest to the goal at the moment (this sperm will be winner in the end). The mathematical rule for the global best solution is stated as,
3.1.2. Gravitational Search Algorithm (GSA)
3.1.3. Hybrid SSO-GSA Technique
- Estimate the gravitational force (using Equation (17)),
- Estimate the gravitational constant (using Equation (18)),
- Estimate the resultant forces (using Equation (19)),
- Estimation of acceleration of sperm (using Equation (20)),
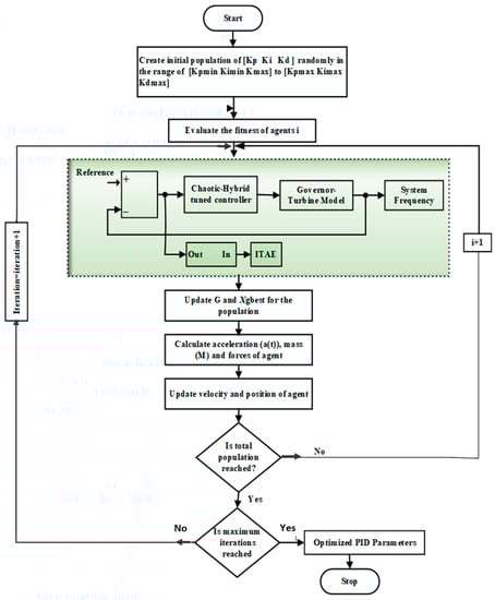
3.1.4. Chaotic-Based Hybrid SSO-GSA
4. Results and Discussion
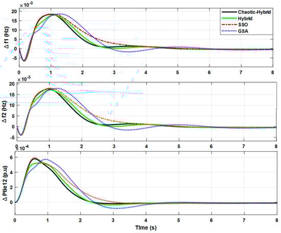
4.1. Time Domain Analysis of HPS with Integration of Different Power Sources
4.2. Sensitivity Analysis
4.3. Convergence Performance
4.4. Stability Analysis
4.5. Comparative Analysis
5. Conclusions
Author Contributions
Funding
Institutional Review Board Statement
Informed Consent Statement
Data Availability Statement
Acknowledgments
Conflicts of Interest
Nomenclature
| CSSO | Chaotic sperm swarm optimization |
| GSA | Gravitational search algorithm |
| HPS | Hybrid power system |
| RE | Renewable energy |
| ALFC | Automatic load frequency control |
| AGC | Automatic generation control |
| GDB | Governor dead band |
| GRC | Generator rate constant |
| PID | Proportional integral derivative |
| TAIPS | Two-area interconnected power system |
| STPS | Solar thermal power source |
| WTGS | Wind turbine generation source |
| KS & KT | Gain constants of solar collector and turbine |
| TS & TT | Time constants of solar collector and turbine |
| KWTG & TWTG | Gain and time constants of wind turbine |
| KBT & TBT | Bio-turbine gain and time constants |
| TCR & TBG | Gas and combustion delay constants |
| XC & YC | Lead and lag time constants |
| KBA & TBA | Gain and delay constants of valve actuator |
| KAE and TAE | Gain and time constants of aqua electrolyzer |
| 1-Kn | Fraction of wind and solar power |
| KFC & TFC | Gain and time constants of ruel cell |
| ACE | Area control error |
| D & Vi | Damping factor and velocity of sperm “I” |
| XSbest | Personal best value of sperm |
| Xgbest | Global best value of sperm |
| Mak | Active gravitational mass of object k |
| Mpm | Passive gravitational mass of object m |
| G (t) | Gravitational constant at time |
| GO & -de | Initial value & descending coefficient |
| XK & XK+1 | Iterative sequences (current and next) |
| r | Bifurcation parameter of sine map |
| chaos (n) | Sine function of chaotic map |
| PTg | Total power generation of sources |
| Pbd & Pbg | Power generation of bio-diesel and bio-gas units |
| Pwind & Psolar | Power generation of wind turbine and solar thermal |
| PAE | Power absorption from aqua electrolyzer |
| PFC | Power generation of fuel cell |
| ITAE & IAE | Integral time absolute error and integral absolute error |
| ITSE & ISE | Integral time square error and integral square error |
| CE & ST | Control effort and settling time |
| Δf1 & Δf2 | Frequency deviations in area 1 and 2 |
| ΔPtie | Intertie power variation |
| CLTF | Closed loop transfer function |
Appendix A
Appendix A.1. Thermal Reheat Power Block
Appendix A.2. Load and System
Appendix A.3. Solar Thermal Power Block
Appendix A.4. Wind Turbine Block
Appendix A.5. Aqua Electrolyser and Fuel Cell Block
Appendix A.6. Bio-Gas Power Block
Appendix A.7. Bio-Diesel Power Block
References
- Tungadio, D.H.; Sun, Y. Load frequency controllers considering renewable energy integration in power system. Energy Rep. 2019, 5, 436–453. [Google Scholar] [CrossRef]
- Arya, Y. AGC performance enrichment of multi-source hydrothermal gas power systems using new optimized FOFPID controller and redox flow batteries. Energy 2017, 127, 704–715. [Google Scholar] [CrossRef]
- Dash, P.; Saikia, L.C.; Sinha, N. Automatic generation control of multi area thermal system using Bat algorithm optimized PD–PID cascade controller. Int. J. Electr. Power Energy Syst. 2015, 68, 364–372. [Google Scholar] [CrossRef]
- Mokhtar, M.; Marei, M.I.; Sameh, M.A.; Attia, M.A. An Adaptive Load Frequency Control for Power Systems with Renewable Energy Sources. Energies 2022, 15, 573. [Google Scholar] [CrossRef]
- Dash, P.; Saikia, L.C.; Sinha, N. Flower Pollination Algorithm Optimized PI-PD Cascade Controller in Automatic Generation Control of a Multi-area Power System. Int. J. Electr. Power Energy Syst. 2016, 82, 19–28. [Google Scholar] [CrossRef]
- Hamodat, Z.; Cansever, G. Automated Generation Control of Multiple-Area Electrical System with an Availability-Based Tariff Pricing Scheme Regulated by Whale Optimized Fuzzy PID Controller. Int. J. Photoenergy 2021, 2021, 5596527. [Google Scholar] [CrossRef]
- Gbadega, P.A.; Akindeji, K.T. Linear Quadratic Regulator Technique for Optimal Load Frequency Controller Design of Interconnected Linear Power Systems. In Proceedings of the 2020 IEEE PES/IAS PowerAfrica, Nairobi, Kenya, 25–28 August 2020. [Google Scholar]
- Sun, Y.; Wang, Y.; Wei, Z.; Sun, G.; Wu, X. Robust H∞ load frequency control of multi-area power system with time delay: A sliding mode control approach. IEEE/CAA J. Autom. Sin. 2017, 5, 610–617. [Google Scholar] [CrossRef]
- Fathy, A.; Kassem, A.M.; Abdelaziz, A.Y. Optimal design of fuzzy PID controller for deregulated LFC of multi-area power system via mine blast algorithm. Neural Comput. Appl. 2018, 32, 4531–4551. [Google Scholar] [CrossRef]
- Rizwan, R.; Arshad, J.; Almogren, A.; Jaffery, M.H.; Yousaf, A.; Khan, A.; Rehman, A.U.; Shafiq, M. Implementation of ANN-Based Embedded Hybrid Power Filter Using HIL-Topology with Real-Time Data Visualization through Node-RED. Energies 2021, 14, 7127. [Google Scholar] [CrossRef]
- Ramachandran, R.; Madasamy, B.; Veerasamy, V.; Saravanan, L. Load frequency control of a dynamic interconnected power system using generalised Hopfield neural network based self-adaptive PID controller. IET Gener. Transm. Distrib. 2018, 12, 5713–5722. [Google Scholar] [CrossRef]
- Weldcherkos, T.; Salau, A.O.; Ashagrie, A. Modeling and design of an automatic generation control for hydropower plants using Neuro-Fuzzy controller. Energy Rep. 2021, 7, 6626–6637. [Google Scholar] [CrossRef]
- Sarwar, S.; Javed, M.Y.; Jaffery, M.H.; Arshad, J.; Rehman, A.U.; Shafiq, M.; Choi, J.-G. A Novel Hybrid MPPT Technique to Maximize Power Harvesting from PV System under Partial and Complex Partial Shading. Appl. Sci. 2022, 12, 587. [Google Scholar] [CrossRef]
- Gheisarnejad, M. An effective hybrid harmony search and cuckoo optimization algorithm based fuzzy PID controller for load frequency control. Appl. Soft Comput. 2018, 65, 121–138. [Google Scholar] [CrossRef]
- Veerasamy, V.; Wahab, N.I.A.; Ramachandran, R.; Vinayagam, A.; Othman, M.L.; Hizam, H.; Satheeshkumar, J. Automatic Load Frequency Control of a Multi-Area Dynamic Interconnected Power System Using a Hybrid PSO-GSA-Tuned PID Controller. Sustainability 2019, 11, 6908. [Google Scholar] [CrossRef] [Green Version]
- Khadanga, R.K.; Kumar, A. Analysis of PID controller for the load frequency control of static synchronous series compensator and capacitive energy storage source-based multi-area multi-source interconnected power system with HVDC link. Int. J. Bio-Inspired Comput. 2019, 13, 131–139. [Google Scholar] [CrossRef]
- Duman, S.; Yorukeren, N.; Altas, I.H. A novel modified hybrid PSOGSA based on fuzzy logic for non-convex economic dispatch problem with valve-point effect. Int. J. Electr. Power Energy Syst. 2015, 64, 121–135. [Google Scholar] [CrossRef]
- Shehadeh, H.A.; Ahmedy, I.; Idris, M.Y.I. Sperm swarm optimization algorithm for optimizing wireless sensor network challenges. In Proceedings of the 6th International Conference on Communications and Broadband Networking, Singapore, 24–26 February 2018. [Google Scholar]
- Shehadeh, H.A.; Ahmedy, I.; Idris, M.Y.I. Empirical Study of Sperm Swarm Optimization Algorithm. In Intelligent Systems and Applications, Proceedings of the SAI Intelligent Systems Conference, London, UK, 6–7 September 2018; Springer: Cham, Switzerland, 2019. [Google Scholar]
- Mittal, H.; Tripathi, A.; Pandey, A.C.; Pal, R. Gravitational search algorithm: A comprehensive analysis of recent variants. Multimedia Tools Appl. 2020, 80, 7581–7608. [Google Scholar] [CrossRef]
- Shehadeh, H.A.; Idris, M.Y.I.; Ahmedy, I.; Ramli, R.; Noor, N.M. The Multi-Objective Optimization Algorithm Based on Sperm Fertilization Procedure (MOSFP) Method for Solving Wireless Sensor Networks Optimization Problems in Smart Grid Applications. Energies 2018, 11, 97. [Google Scholar] [CrossRef] [Green Version]
- Shehadeh, H.A.; Ldris, M.Y.I.; Ahmedy, I. Multi-Objective Optimization Algorithm Based on Sperm Fertilization Procedure (MOSFP). Symmetry 2017, 9, 241. [Google Scholar] [CrossRef]
- Ghorbani, M.A.; Deo, R.C.; Karimi, V.; Kashani, M.H.; Ghorbani, S. Design and implementation of a hybrid MLP-GSA model with multi-layer perceptron-gravitational search algorithm for monthly lake water level forecasting. Stoch. Environ. Res. Risk Assess. 2018, 33, 125–147. [Google Scholar] [CrossRef]
- Khokhar, B.; Dahiya, S.; Parmar, K.S. Load frequency control of a microgrid employing a 2D Sine Logistic map based chaotic sine cosine algorithm. Appl. Soft Comput. 2021, 109, 107564. [Google Scholar] [CrossRef]
- Chen, F.; Tang, B.; Song, T.; Li, L. Multi-fault diagnosis study on roller bearing based on multi-kernel support vector machine with chaotic particle swarm optimization. Measurement 2014, 47, 576–590. [Google Scholar] [CrossRef]
- Mokeddem, D. A new improved salp swarm algorithm using logarithmic spiral mechanism enhanced with chaos for global optimization. Evol. Intell. 2021, 14, 1–31. [Google Scholar] [CrossRef]
- Sayed, G.I.; Hassanien, A.E.; Azar, A.T. Feature selection via a novel chaotic crow search algorithm. Neural Comput. Appl. 2017, 31, 171–188. [Google Scholar] [CrossRef]
- Sayed, G.I.; Khoriba, G.; Haggag, M.H. A novel chaotic salp swarm algorithm for global optimization and feature selection. Appl. Intell. 2018, 48, 3462–3481. [Google Scholar] [CrossRef]
- Kohli, M.; Arora, S. Chaotic grey wolf optimization algorithm for constrained optimization problems. J. Comput. Des. Eng. 2018, 5, 458–472. [Google Scholar] [CrossRef]
- Poojitha, S.N.; Jothiprakash, V.; Sivakumar, B. Chaos-directed genetic algorithms for water distribution network design: An enhanced search method. Stoch. Environ. Res. Risk Assess. 2022, 28, 1–17. [Google Scholar] [CrossRef]
- Arora, S.; Anand, P. Chaotic grasshopper optimization algorithm for global optimization. Neural Comput. Appl. 2018, 31, 4385–4405. [Google Scholar] [CrossRef]
- Xu, G.-H.; Zhang, T.-W.; Lai, Q. A new firefly algorithm with mean condition partial attraction. Appl. Intell. 2021, 52, 4418–4431. [Google Scholar] [CrossRef]
- Yi, J.; Huang, J.; Zhou, W.; Chen, G.; Zhao, M. Intergroup Cascade Broad Learning System with Optimized Parameters for Chaotic Time Series Prediction. IEEE Trans. Artif. Intell. 2022, 53, 1–7. [Google Scholar] [CrossRef]
- Das, S.; Saha, P. Performance of swarm intelligence based chaotic meta-heuristic algorithms in civil structural health monitoring. Measurement 2020, 169, 108533. [Google Scholar] [CrossRef]
- Das, D.C.; Roy, A.K.; Sinha, N. GA based frequency controller for solar thermal–diesel–wind hybrid energy generation/energy storage system. Int. J. Electr. Power Energy Syst. 2012, 43, 262–279. [Google Scholar] [CrossRef]
- Veerasamy, V.; Wahab, N.I.A.; Ramachandran, R.; Othman, M.L.; Hizam, H.; Irudayaraj, A.X.R.; Guerrero, J.M.; Kumar, J.S. A Hankel Matrix Based Reduced Order Model for Stability Analysis of Hybrid Power System Using PSO-GSA Optimized Cascade PI-PD Controller for Automatic Load Frequency Control. IEEE Access 2020, 8, 71422–71446. [Google Scholar] [CrossRef]
- Barik, A.K.; Das, D.C. Expeditious frequency control of solar photovoltaic/biogas/biodiesel generator based isolated renewable microgrid using grasshopper optimisation algorithm. IET Renew. Power Gener. 2018, 12, 1659–1667. [Google Scholar] [CrossRef]
- Farahani, M.; Ganjefar, S.; Alizadeh, M. PID controller adjustment using chaotic optimisation algorithm for multi-area load frequency control. IET Control Theory Appl. 2012, 6, 1984–1992. [Google Scholar] [CrossRef]
- Shehadeh, H.A. A hybrid sperm swarm optimization and gravitational search algorithm (HSSOGSA) for global optimization. Neural Comput. Appl. 2021, 33, 11739–11752. [Google Scholar] [CrossRef]
- Talbi, E.-G. A Taxonomy of Hybrid Metaheuristics. J. Heuristics 2002, 8, 541–564. [Google Scholar] [CrossRef]
- Tang, R.; Fong, S.; Dey, N. Metaheuristics and Chaos Theory. In Chaos Theory; InTech: Rijeka, Croatia, 2018; pp. 182–196. [Google Scholar]
- dos Santos Coelho, L. Tuning of PID controller for an automatic regulator voltage system using chaotic optimization approach. Chaos Solitons Fractals 2009, 39, 1504–1514. [Google Scholar] [CrossRef]
- Demir, F.B.; Tuncer, T.; Kocamaz, A.F. A chaotic optimization method based on logistic-sine map for numerical function optimization. Neural Comput. Appl. 2020, 32, 14227–14239. [Google Scholar] [CrossRef]
- Kaveh, A. Advances in Metaheuristic Algorithms for Optimal Design of Structures; Springer: Cham, Switzerland, 2014. [Google Scholar]
- Zhou, Y.; Bao, L.; Chen, C.L.P. A new 1D chaotic system for image encryption. Signal Process. 2014, 97, 172–182. [Google Scholar] [CrossRef]
- Lurwan, S.M.; Mariun, N.; Hizam, H.; Radzi, M.A.M.; Zakaria, A. Predicting power output of photovoltaic systems with solar radiation model. In Proceedings of the 2014 IEEE International Conference on Power and Energy (PECon), Kuching, Malaysia, 1–3 December 2014. [Google Scholar]
- Kadhem, A.A.; Wahab, N.I.A.; Abdalla, A.N. Wind energy generation assessment at specific sites in a Peninsula in Malaysia based on reliability indices. Processes 2019, 7, 399. [Google Scholar] [CrossRef] [Green Version]


















| Case Conditions | Control Gains | SSO | GSA | SSO-GSA | Ch SSO-GSA |
|---|---|---|---|---|---|
| 1(a) | Kp | −9.912 | −6.057 | −7.00 | −6.998 |
| Ki | −17.00 | −15.360 | −17.00 | −16.999 | |
| Kd | −4.739 | −4.145 | −3.844 | −3.677 | |
| 1(b) | Kp | −7.822 | −6.154 | −6.942 | −7.00 |
| Ki | −13.344 | −15.230 | −16.951 | −16.985 | |
| Kd | −2.70 | −4.264 | −3.409 | −2.877 | |
| 1(c) | Kp | −10.638 | −7.821 | −6.993 | −6.993 |
| Ki | −16.515 | −9.129 | −14.458 | −16.726 | |
| Kd | −3.207 | −3.001 | −2.709 | −2.702 |
| Case 1(a) | Δf1 | |||||||
|---|---|---|---|---|---|---|---|---|
| ST (s) | RT (s) ×10−5 | |P-M| | IAE ×10−2 | ITAE ×10−2 | ISE ×10−4 | ISTE ×10−4 | CE | |
| SSO | 8.9611 | 1.5021 | 0.0117 | 1.91 | 5.87 | 1.703 | 1.466 | 0.4298 |
| GSA | 7.3772 | 1.6212 | 0.0122 | 2.229 | 5.94 | 1.717 | 2.062 | 0.4737 |
| Hybrid | 5.0012 | 1.4721 | 0.0116 | 1.908 | 4.967 | 1.361 | 1.492 | 0.4297 |
| Chaotic-Hybrid | 4.9149 | 1.2282 | 0.009 | 1.906 | 4.961 | 1.361 | 1.365 | 0.4293 |
| Case 1(a) | Δf2 | |||||||
|---|---|---|---|---|---|---|---|---|
| ST (s) | RT (s) ×10−5 | |P-M| | IAE ×10−2 | ITAE ×10−2 | ISE ×10−4 | ISTE ×10−4 | CE | |
| SSO | 7.7883 | 1.1822 | 0.0125 | 2.098 | 5.727 | 1.51 | 1.516 | 0.4231 |
| GSA | 7.3174 | 1.2758 | 0.0128 | 2.011 | 5.097 | 1.52 | 1.526 | 0.4674 |
| Hybrid | 4.9754 | 1.1583 | 0.0126 | 2.011 | 5.097 | 1.52 | 1.52 | 0.4244 |
| Chaotic-Hybrid | 4.9081 | 1.1469 | 0.0109 | 2.007 | 5.087 | 1.215 | 1.465 | 0.4219 |
| Case 1(a) | ΔPtie | |||||||
|---|---|---|---|---|---|---|---|---|
| ST (s) | RT (s) ×10−5 | |P-M| ×10−4 | IAE ×10−4 | ITAE ×10−3 | ISE ×10−7 | ISTE ×10−7 | CE | |
| SSO | 7.6649 | 0.1035 | 3.926 | 5.695 | 2.145 | 1.4 | 1.201 | 0.0117 |
| GSA | 4.9898 | 0.1208 | 4.1778 | 6.724 | 1.619 | 1.66 | 1.69 | 0.0131 |
| Hybrid | 3.9631 | 0.1059 | 3.8427 | 5.588 | 1.245 | 1.31 | 1.19 | 0.0119 |
| Chaotic-Hybrid | 3.8716 | 0.1034 | 3.8235 | 5.643 | 1.237 | 1.31 | 1.17 | 0.0112 |
| Case 1(b) | Δf1 | |||||||
|---|---|---|---|---|---|---|---|---|
| ST (s) | RT (s) ×10−5 | |P-M| | IAE ×10−2 | ITAE ×10−2 | ISE ×10−4 | ISTE ×10−4 | CE | |
| SSO | 11.8398 | 1.7903 | 0.018 | 3.714 | 12.09 | 3.894 | 4.911 | 0.7275 |
| GSA | 11.1111 | 1.907 | 0.0179 | 3.556 | 11.05 | 3.88 | 5.201 | 0.6362 |
| HSSO-GSA | 10.0584 | 1.4721 | 0.0116 | 2.966 | 9.047 | 3.071 | 3.565 | 0.5712 |
| Chaotic-Hybrid | 9.7448 | 1.2282 | 0.0115 | 2.951 | 9.006 | 3.069 | 3.371 | 0.57 |
| Case 1(b) | Δf2 | |||||||
|---|---|---|---|---|---|---|---|---|
| ST (s) | RT (s) ×10−5 | |P-M| | IAE ×10−2 | ITAE ×10−2 | ISE ×10−4 | ISTE ×10−4 | CE | |
| SSO | 11.7259 | 1.7495 | 0.0184 | 3.862 | 12.35 | 4.207 | 5.363 | 0.721 |
| GSA | 10.9367 | 1.5025 | 0.0185 | 3.697 | 11.37 | 4.172 | 5.746 | 0.6306 |
| Hybrid | 9.7646 | 1.3517 | 0.0185 | 3.098 | 9.254 | 3.343 | 3.963 | 0.5652 |
| Chaotic-Hybrid | 9.2949 | 1.3488 | 0.0184 | 3.017 | 9.225 | 3.323 | 3.768 | 0.5636 |
| Case 1(b) | ΔPtie | |||||||
|---|---|---|---|---|---|---|---|---|
| ST (s) | RT (s) ×10−5 | |P-M| ×10−4 | IAE ×10−4 | ITAE ×10−3 | ISE ×10−7 | ISTE ×10−7 | CE | |
| SSO | 8.7086 | 10.88 | 5.938 | 9.416 | 2.639 | 3.355 | 3.211 | 0.0185 |
| GSA | 7.4632 | 9.3586 | 5.7349 | 10.07 | 2.724 | 3.505 | 3.788 | 0.0171 |
| Hybrid | 4.2268 | 0.295 | 5.2203 | 8.294 | 2.209 | 2.769 | 2.531 | 0.0156 |
| Chaotic-Hybrid | 3.8279 | 0.2947 | 3.8235 | 7.823 | 2.109 | 2.724 | 2.292 | 0.0154 |
| Case 1(c) | Δf1 | |||||||
|---|---|---|---|---|---|---|---|---|
| ST (s) | RT (s) ×10−5 | |P-M| | IAE ×10−3 | ITAE ×10−2 | ISE ×10−5 | ISTE ×10−6 | CE | |
| SSO | 3.2277 | 1.1733 | 0.0079 | 4.582 | 6.411 | 2.12 | 6.93 | 0.0765 |
| GSA | 3.4342 | 1.2096 | 0.0082 | 5.579 | 7.41 | 2.64 | 8.18 | 0.1096 |
| Hybrid | 2.4341 | 1.79 | 0.0086 | 4.949 | 2.69 | 2.04 | 6.55 | 0.074 |
| Chaotic-Hybrid | 2.2529 | 1.006 | 0.0086 | 4.357 | 2.587 | 2.03 | 5.96 | 0.065 |
| Case 1(c) | Δf2 | |||||||
|---|---|---|---|---|---|---|---|---|
| ST (s) | RT (s) ×10−6 | |P-M| | IAE ×10−3 | ITAE ×10−2 | ISE ×10−5 | ISTE ×10−6 | CE | |
| SSO | 2.9461 | 2.4659 | 0.0109 | 4.582 | 6.411 | 2.82 | 8.93 | 0.0768 |
| GSA | 3.1682 | 3.6062 | 0.0108 | 5.579 | 7.041 | 2.64 | 8.58 | 0.1124 |
| Hybrid | 2.4166 | 4.6685 | 0.0106 | 4.9403 | 2.638 | 2.78 | 8.52 | 0.0767 |
| Chaotic-Hybrid | 2.1222 | 1.4119 | 0.0106 | 4.4899 | 2.627 | 2.79 | 8.48 | 0.0682 |
| Case 1(c) | ΔPtie | |||||||
|---|---|---|---|---|---|---|---|---|
| ST (s) | RT (s) ×10−4 | |P-M| ×10−4 | IAE ×10−4 | ITAE ×10−4 | ISE ×10−8 | ISTE ×10−8 | CE | |
| SSO | 6.0225 | 1.4713 | 0.3852 | 3.59 | 3.37 | 1.93 | 7.91 | 0.0026 |
| GSA | 5.9878 | 1.88883 | 0.3852 | 2.33 | 5.69 | 2.37 | 0.67 | 0.0047 |
| Hybrid | 3.3736 | 1.46258 | 0.3827 | 2.32 | 2.895 | 1.80 | 1.88 | 0.0032 |
| Chaotic-Hybrid | 2.8889 | 1.226 | 0.3827 | 2.3 | 2.595 | 1.6 | 4.91 | 0.0024 |
| Optimization Method | Signal | ST (s) | Improved (%) in ST | ITAE (×10−2) | Improved (%) in ITAE |
|---|---|---|---|---|---|
| PSO | Δf1 | 12.3503 | - | 8.276 | - |
| Δf2 | 11.6461 | - | 8.453 | - | |
| WHO | Δf1 | 8.4912 | 31.247 | 5.494 | 33.615 |
| Δf2 | 4.7195 | 59.476 | 5.626 | 33.443 | |
| MFO | Δf1 | 8.625 | 30.163 | 5.475 | 33.844 |
| Δf2 | 4.7481 | 59.23 | 5.601 | 33.739 | |
| SSO | Δf1 | 8.9611 | 27.442 | 5.87 | 29.072 |
| Δf2 | 7.7883 | 33.125 | 5.727 | 32.248 | |
| Chaotic-Hybrid | Δf1 | 4.9149 | 60.204 | 4.961 | 40.055 |
| Δf2 | 4.9081 | 57.856 | 5.087 | 39.820 |
Publisher’s Note: MDPI stays neutral with regard to jurisdictional claims in published maps and institutional affiliations. |
© 2022 by the authors. Licensee MDPI, Basel, Switzerland. This article is an open access article distributed under the terms and conditions of the Creative Commons Attribution (CC BY) license (https://creativecommons.org/licenses/by/4.0/).
Share and Cite
Sundararaju, N.; Vinayagam, A.; Veerasamy, V.; Subramaniam, G. A Chaotic Search-Based Hybrid Optimization Technique for Automatic Load Frequency Control of a Renewable Energy Integrated Power System. Sustainability 2022, 14, 5668. https://doi.org/10.3390/su14095668
Sundararaju N, Vinayagam A, Veerasamy V, Subramaniam G. A Chaotic Search-Based Hybrid Optimization Technique for Automatic Load Frequency Control of a Renewable Energy Integrated Power System. Sustainability. 2022; 14(9):5668. https://doi.org/10.3390/su14095668
Chicago/Turabian StyleSundararaju, Nandakumar, Arangarajan Vinayagam, Veerapandiyan Veerasamy, and Gunasekaran Subramaniam. 2022. "A Chaotic Search-Based Hybrid Optimization Technique for Automatic Load Frequency Control of a Renewable Energy Integrated Power System" Sustainability 14, no. 9: 5668. https://doi.org/10.3390/su14095668
APA StyleSundararaju, N., Vinayagam, A., Veerasamy, V., & Subramaniam, G. (2022). A Chaotic Search-Based Hybrid Optimization Technique for Automatic Load Frequency Control of a Renewable Energy Integrated Power System. Sustainability, 14(9), 5668. https://doi.org/10.3390/su14095668

