Recommendations and Strategies to Mitigate Environmental Implications of Artificial Island Developments in the Gulf
Abstract
1. Introduction
1.1. Gulf Artificial Island Developments (AID)
1.2. Potential Environmental Impacts of AID
1.3. Objective and Scope
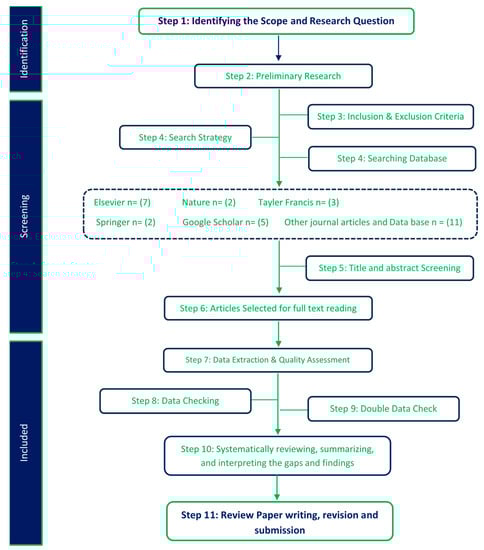
2. Literature Review Approach
- To identify the scope of the study and research question;
- To search and conduct a quality assessment of resources;
- To systematically review, summarize, and interpret the gaps and findings of existing resources.
2.1. Identifying the Scope of the Study and Research Question
2.2. Search and Quality Assessment of Resources
- Primary screening—various keywords were used across all database searches to retrieve data that include artificial islands in Gulf countries, artificial islands in European countries, environmental impacts of artificial islands, unsustainable development of artificial islands, sustainable practices for artificial island developments, environmental assessment tool, a legal overview of artificial island developments, strategies to mitigate impacts of AID;
- Secondary screening—removal and deletion of unreliable, insignificant, and irrelevant research material;
- Tertiary screening—evaluation of literature relevant topics for eligibility by title, abstract, and full text.
3. Detailed Analysis of the Literature
3.1. Environmental Impacts of Artificial Islands Development (AID) among Gulf Countries
3.2. Environmental Impacts of Artificial Island Developments among Other World Countries
4. Challenges towards Sustainable Development of AID in the Gulf Region
4.1. Lack of Availability of Basic/Scientific Data
4.2. Least Consideration to the Site Selection of the Artificial Islands
4.3. Ineffective Environmental Impact Assessments
4.4. Noncompliance with National and International Legislation Related to Artificial Island Development
4.5. Economic Growth and Environmental Degradation—Highlighting the Importance of the Gulf’s Coastal Ecosystems
4.6. Lack of Communication and Capacity Building of Public Awareness on Environmental Issues
5. Strategies to Mitigate Environmental Implications of Aid in the Gulf Region
5.1. Strengthening Governance and Legislative Framework of the Gulf’s Coastal Environments
5.2. Effective Baseline Data and Monitoring
- To formulate a detailed inventory of artificial islands to create a baseline manifesting threats to coastal ecosystems.
- To implement an effective pollution-monitoring program to assess the pollution levels, including environmental status and the chemical and physical parameters of nearby shoreline waters.
- To organize a conference at a regional level, at least on an annual basis, to evaluate the current condition of the Gulf’s coastal environments.
- To prevent the environmental degradation, a comprehensive baseline report should be published after every three years to highlight the present condition of the Gulf and the way forward [23].
5.3. Scientific and Technical Capacity Building of Staff
- Providing research and development opportunities and easy access to technology.
- Ensuring provision of resources for environmental management authorities.
- Lessening bureaucratic pressures and providing adequate opportunities for local and national environmental authorities.
- Qualified staff recruitment, followed by the development of a competent advisory committee having connections with the well-known environmental communities of the world.
- Developing training modules that include all the aspects of coastal and marine monitoring by engaging environmental authorities, research students, and dynamic NGOs [35].
5.4. Enhancing Public Participation in AID Projects
5.5. Effective Environmental Impact-Assessment System for Protecting the Environment
5.6. Enforcing Better Fishing Regulations
5.7. Disaster Management during Coastal Developments
5.8. Environmental and Climate-Change Modeling
5.9. Mining Method
5.10. Replanting Coral Reefs
5.11. Engineering Modifications to Reduce Environmental Impacts
5.11.1. Case Study of Bahrain
5.11.2. Case Study of Malaysia
5.11.3. Case Study of Hong Kong
6. Conclusions and Outlook
Future Research
- Baseline and scientific data play an essential role in determining a suitable strategy for a particular location. Hence, research on the effective environmental assessment process before executing any artificial island or coastal development project is essential.
- Research in monitoring the effectiveness of engineering strategies to mitigate environmental impacts of AID in Gulf countries.
Author Contributions
Funding
Institutional Review Board Statement
Informed Consent Statement
Data Availability Statement
Acknowledgments
Conflicts of Interest
References
- Andrić, I.; Koc, M.; Al-Ghamdi, S.G. A review of climate change implications for built environment: Impacts, mitigation measures and associated challenges in developed and developing countries. J. Clean. Prod. 2019, 211, 83–102. [Google Scholar] [CrossRef]
- Needa Javed Significance of Artificial Island in Overcoming the Scarcity of Land due to Global Warming and Sea-Level Rise. J. Energy Power Eng. 2017, 11, 427–434.
- Tahir, F.; Baloch, A.A.B.; Ali, H. Resilience of Desalination Plants for Sustainable Water Supply in Middle East. In Sustainability Perspectives: Science, Policy and Practice, Strategies for Sustainability; Khaiter, P.A., Erechtchoukova, M.G., Eds.; Springer Nature: Cham, Switzerland, 2020; pp. 303–329. ISBN 978-3-030-19550-2. [Google Scholar]
- Tahir, F.; Ajjur, S.B.; Serdar, M.Z.; Al-Humaiqani, M.; Kim, D.; Al-Thani, S.K.; Al-Ghamdi, S.G. Qatar Climate Change Conference 2021: A Platform for Addressing Key Climate Change Topics Facing Qatar and the World; Al-Ghamdi, S.G., Al-Thani, S.K., Eds.; Hamad bin Khalifa University Press (HBKU Press): Doha, Qatar, 2021. [Google Scholar]
- Tahir, F.; Al-Ghamdi, S.G. Integrated MED and HDH desalination systems for an energy-efficient zero liquid discharge (ZLD) system. Energy Rep. 2022, 8, 29–34. [Google Scholar] [CrossRef]
- Alhaj, M.; Tahir, F.; Al-Ghamdi, S.G. Life-cycle environmental assessment of solar-driven Multi-Effect Desalination (MED) plant. Desalination 2022, 524, 115451. [Google Scholar] [CrossRef]
- Sreekumar, K.; Hassan, G. A Study of Artificial Islands; Centre for Public Policy Research: Kochi, India, 2020. [Google Scholar]
- Salimi, M.; Al-Ghamdi, S.G. Climate change impacts on critical urban infrastructure and urban resiliency strategies for the Middle East. Sustain. Cities Soc. 2020, 54, 101948. [Google Scholar] [CrossRef]
- Naser, H.A. Effects of reclamation on macrobenthic assemblages in the coastline of the Arabian Gulf: A microcosm experimental approach. Mar. Pollut. Bull. 2011, 62, 520–524. [Google Scholar] [CrossRef]
- El-Ghonaimy, I.H.; Javed, N. Concomitant of Global Warming and Land Reclamation: Designing a new interface between human kind and sea. In Proceedings of the International Conference on Industrial Engineering and Operations Management, Pretoria/Johannesburg, South Africa, 29 October–1 November 2018; pp. 1–12. [Google Scholar]
- Dahal, I.; Prakash, O. The Study on Construction of Artificial Island Using Land Reclamation Techniques. Imp. J. Interdiscip. Res. 2017, 3, 2013–2016. [Google Scholar]
- MAJID, A.A. Construction Of Artificial Islands In The Persian Gulf And Environmental International Law. J. Politics Law 2011, 20, 47–64. [Google Scholar]
- Gasemi, S.; Poorhashemi, S.A.; Zare, A.; Farshchi, P.; Bavand, H. Geopolitical and environmental study of artificial islands in the Persian Gulf (from the perspective of international law). Ukr. J. Ecol. 2018, 8, 130–140. [Google Scholar] [CrossRef]
- Ghaffari, K.; Habibzadeh, T.; Asfad, M.N.; Mousazadeh, R. Construction of Artificial Islands in Southern Coast of the Persian Gulf from the Viewpoint of International Environmental Law. J. Polit. Law 2017, 10, 264. [Google Scholar] [CrossRef][Green Version]
- Larson, C. China’s island building is destroying reefs. Science 2015, 349, 1434. [Google Scholar] [CrossRef]
- Sutherland, W.J.; Barnard, P.; Broad, S.; Clout, M.; Connor, B.; Côté, I.M.; Dicks, L.V.; Doran, H.; Entwistle, A.C.; Fleishman, E.; et al. A 2017 Horizon Scan of Emerging Issues for Global Conservation and Biological Diversity. Trends Ecol. Evol. 2017, 32, 31–40. [Google Scholar] [CrossRef]
- Moussavi, Z.; Aghaei, A. The Environment, Geopolitics and Artificial Islands of Dubai in the Persian Gulf. Procedia Soc. Behav. Sci. 2013, 81, 311–313. [Google Scholar] [CrossRef]
- Douglas, C.H. Small island states and territories: Sustainable development issues and strategies—Challenges for changing islands in a changing world. Sustain. Dev. 2006, 14, 75–80. [Google Scholar] [CrossRef]
- Portman, M.E. Detached Islands: Artificial Islands as adaptation challenges in the making. DIE ERDE J. Geogr. Soc. Berlin 2019, 150, 158–168. [Google Scholar]
- Ren, P.; Zhu, H.; Sun, Z.; Wang, C. Effects of Artificial Islands Construction on the Spatial Distribution and Risk Assessment of Heavy Metals in the Surface Sediments from a Semi-closed Bay (Longkou Bay), China. Bull. Environ. Contam. Toxicol. 2021, 106, 44–50. [Google Scholar] [CrossRef]
- Ahmadi Givi, A. Ecological Risk Assessment of Construct Artificial Islands by Fault Tree Analysis Method in the Persian Gulf. Int. J. Environ. Monit. Anal. 2015, 3, 139. [Google Scholar] [CrossRef]
- Cressey, D. Gulf ecology hit by coastal development. Nature 2011, 479, 277. [Google Scholar] [CrossRef][Green Version]
- Van Lavieren, H.; Burt, J.; Feary, D.A.; Cavalcante, G.; Marquis, E.; Benedetti, L.; Trick, C.; Kjerfve, B.; Sale, P.F.; Van Lavieren, H.; et al. Managing the Growing Impacts of Development on Fragile Coastal And Marine Ecosystems: Lessons from the Gulf; UNU-INWEH: Hamilton, ON, Canada, 2011. [Google Scholar]
- Naser, H.A. The role of environmental impact assessment in protecting coastal and marine environments in rapidly developing islands: The case of Bahrain, Arabian Gulf. Ocean Coast. Manag. 2015, 104, 159–169. [Google Scholar] [CrossRef]
- Burt, J.A.; Ben-Hamadou, R.; Abdel-Moati, M.A.R.; Fanning, L.; Kaitibie, S.; Al-Jamali, F.; Range, P.; Saeed, S.; Warren, C.S. Improving management of future coastal development in Qatar through ecosystem-based management approaches. Ocean Coast. Manag. 2017, 148, 171–181. [Google Scholar] [CrossRef]
- Al Naimi, A.; Karani, G.; Littlewood, J. Stakeholder Views on Land Reclamation and Marine Environment in Doha, Qatar. J. Agric. Environ. Sci. 2018, 6, 2334–2412. [Google Scholar]
- De Groot, S.J. An assessment of the potential environmental impact of large-scale sand-dredging for the building of artificial islands in the North Sea. Ocean Manag. 1979, 5, 211–232. [Google Scholar] [CrossRef]
- Southerland, M. China’s Island Building in the South China Sea: Damage to the Marine Environment, Implications, and International Law; U.S.-China Economic and Security Review Commission: Washington, DC, USA, 2016.
- Chee, S.Y.; Othman, A.G.; Sim, Y.K.; Mat Adam, A.N.; Firth, L.B. Land reclamation and artificial islands: Walking the tightrope between development and conservation. Glob. Ecol. Conserv. 2017, 12, 80–95. [Google Scholar] [CrossRef]
- Rabionet, I.C.; García, V.G.; Galindo, M.R. Indicators for Evaluating the Impact of Artificial Islands on the Barcelona Coast. Coast. Manag. 2008, 36, 254–273. [Google Scholar] [CrossRef]
- Charlier, R.H.; De Meyer, C.P. An environmental purpose artificial island off Belgium. Int. J. Environ. Stud. 1992, 40, 249–265. [Google Scholar] [CrossRef]
- Lin, M.; Wang, R.; Lin, W. Artificial Island Construction Using Large Steel Cylinders. Struct. Eng. Int. 2020, 30, 484–492. [Google Scholar] [CrossRef]
- Kaikkonen, L.; Venesjärvi, R.; Nygård, H.; Kuikka, S. Assessing the impacts of seabed mineral extraction in the deep sea and coastal marine environments: Current methods and recommendations for environmental risk assessment. Mar. Pollut. Bull. 2018, 135, 1183–1197. [Google Scholar] [CrossRef]
- Khan, N.Y. Multiple stressors and ecosystem-based management in the Gulf. Aquat. Ecosyst. Health Manag. 2007, 10, 259–267. [Google Scholar] [CrossRef]
- Mahmoudi, S. Legal protection of the Persian Gulf’s marine environment. Mar. Policy 1997, 21, 53–62. [Google Scholar] [CrossRef]
- Tolba, M.K.; Saab, N.W. Arab Environment: Future Challenges. In Report of the Arab Forum for Environment and Development; Tolba, M.K., Saab, N.W., Eds.; AFED: Beirut, Lebanon, 2008. [Google Scholar]
- Zhang, K.; Liu, H.; Li, Y.; Xu, H.; Shen, J.; Rhome, J.; Smith, T.J. The role of mangroves in attenuating storm surges. Estuar. Coast. Shelf Sci. 2012, 102–103, 11–23. [Google Scholar] [CrossRef]
- Fowler, J.; Stephens, T.C.; Santiago, M.; De Bruin, P. Amwaj Islands Constructed with Geotubes, Bahrain. World Dredging Min. Constr. 2002, 38, 6–40. [Google Scholar]
- Shabankareh, O.; Ketabdari, M.J.; Shabankareh, M.A. Environmental Impact of Geotubes and Geotextiles used in Breakwaters and Small Breakwaters Construction (Case Study: Rigoo Public Breakwater in South of Qeshm island-Iran). Int. J. Coast. Offshore Eng. 2017, 5, 9–14. [Google Scholar]
- Ma, J.; Zhong, W.; Zhu, X. Safety Management in Sea Reclamation Construction: A Case Study of Sanya Airport, China. Adv. Civ. Eng. 2020, 2020, 2910612. [Google Scholar] [CrossRef]
- Butler, T. Dubai’s Artificial Islands Have High Environmental Cost. Available online: https://news.mongabay.com/2005/08/dubais-artificial-islands-have-high-environmental-cost/ (accessed on 20 January 2022).
- Wang, W.; Liu, H.; Li, Y.; Su, J. Development and management of land reclamation in China. Ocean Coast. Manag. 2014, 102, 415–425. [Google Scholar] [CrossRef]
- Breber, P.; Povilanskas, R.; Armaitienė, A. Recent evolution of fishery and land reclamation in Curonian and Lesina lagoons. Hydrobiologia 2008, 611, 105–114. [Google Scholar] [CrossRef]
- Cao, Z.; Wang, L.; Yang, L.; Yu, J.; Lv, J.; Meng, M.; Li, G. Heavy metal pollution and the risk from tidal flat reclamation in coastal areas of Jiangsu, China. Mar. Pollut. Bull. 2020, 158, 111427. [Google Scholar] [CrossRef]
- Askari, M.; Mousavi Harami, S.R.; Noora, M.R. Environmental geochemistry of heavy metals in coral reefs and sediments of Chabahar Bay. Results Eng. 2022, 13, 100346. [Google Scholar] [CrossRef]
- Zou, T.; Pu, L.; Lin, R.; Mo, H.; Wang, Z.; Jian, S.; Zhang, M. Roles of Canavalia rosea metallothioneins in metal tolerance and extreme environmental adaptation to tropical coral reefs. J. Plant Physiol. 2022, 268, 153559. [Google Scholar] [CrossRef]
- Jun, K.L. Middle East and Its Artificial Islands. Available online: https://blog.nus.edu.sg/nomadchronicles/2020/10/09/middle-east-and-its-artificial-islands/ (accessed on 10 April 2022).
- Brown, B.E.; Le Tisssier, M.D.A.; Scoffin, T.P.; Tudhope, A.W. Evaluation of the environmental impact of dredging on intertidal coral reefs at KO Phuket, Thailand, using ecological and physiological parameters. Mar. Ecol. Prog. Ser. 1990, 65, 273–281. [Google Scholar] [CrossRef]
- Hegazy, A.K. Perspectives on survival, phenology, litter fall and decomposition, and caloric content of Avicennia marinain the Arabian Gulf region. J. Arid Environ. 1998, 40, 417–429. [Google Scholar] [CrossRef]
- Zainal, A.; Dalby, D.; Robinson, I. Monitoring marine ecological changes on the east coast of Bahrain with Landsat TM. Photogramm. Eng. Remote Sens. 1993, 59, 415–421. [Google Scholar]
- Erftemeijer, P.L.A.; Robin Lewis, R.R. Environmental impacts of dredging on seagrasses: A review. Mar. Pollut. Bull. 2006, 52, 1553–1572. [Google Scholar] [CrossRef] [PubMed]
- Erftemeijer, P.L.A.; Riegl, B.; Hoeksema, B.W.; Todd, P.A. Environmental impacts of dredging and other sediment disturbances on corals: A review. Mar. Pollut. Bull. 2012, 64, 1737–1765. [Google Scholar] [CrossRef]
- Rezai, H.; Wilson, S.; Claereboudt, M.; Riegl, B. Coral Reef Status in the ROPME Sea Area: Arabian/Persian Gulf, Gulf of Oman and Arabian Sea. Status Coral Reefs World 2004, 2004, 155–170. [Google Scholar]
- Yasseen, B.T.; Al-Thani, R.F. Halophytes and associated properties of natural soils in the Doha area, Qatar. Aquat. Ecosyst. Health Manag. 2007, 10, 320–326. [Google Scholar] [CrossRef]
- Qetaifan Island North Development, Environmental Impact Assessment Study, 2019.
- Hotwani, M.; Rastogi, P. Future Possibility of Artificial Islands. Int. J. Eng. Res. Technol. 2021, 10, 583–585. [Google Scholar]
- Mostafa, Y.E.S. Environmental impacts of dredging and land reclamation at Abu Qir Bay, Egypt. Ain Shams Eng. J. 2012, 3, 1–15. [Google Scholar] [CrossRef]
- Priyandes, A.; Rafee Majid, M. Impact of reclamation activities on the environment case study: Reclamation in northern coast of Batam. J. Alam Bina Jilid 2009, 15, 21–34. [Google Scholar]
- Sanders, M.; Slim, P.; Van Dobben, H.; Wegman, R.; Schouwenberg, E.P.A.G. Effecten van Eilandvarianten in de Noordzee op de Ecologie van Strand en Duin; Alterra: Wageningen, The Netherlands, 2004. [Google Scholar]
- Zheng, J.; Pan, C.H.; Yao, W.W.; Mu, J.B.; Zhao, X. Analysis on the current situation and key problems of artificial island development in China. IOP Conf. Ser. Earth Environ. Sci. 2020, 510, 062012. [Google Scholar] [CrossRef]
- United Nations Environment Programme. Overview on Land-Based Sources and Activities Affecting the Marine Environment in the ROPME Sea Area; UNEP Regional Seas Reports and Studies No. 168; United Nations: Geneva, Switzerland, 1999. [Google Scholar]
- Pole and Line, Trolling and Handline (Hook and Lines). Available online: https://www.sustainweb.org/goodcatch/pole_and_line_trolling_and_handline/#:~:text=Pole and line fishing uses,or the scattering of bait (accessed on 10 April 2022).
- Khan, N.Y.; Munawar, M.; Price, A.R.G. (Eds.) The Gulf Ecosystem Health and Sustainability, 1st ed.; Aquatic Ecosystem Health, & Management Society: East Lansing, MI, USA, 2002; ISBN 9780992100773. [Google Scholar]
- Renard, K.G.; Foster, G.R.; Weesies, G.A.; Porter, J.P. RUSLE: Revised universal soil loss equation. J. Soil Water Conserv. 1991, 46, 30–33. [Google Scholar]
- Zhang, Y.; Degroote, J.; Wolter, C.; Sugumaran, R. Integration of modified universal soil loss equation (MUSLE) into a gis framework to assess soil erosion risk. L. Degrad. Dev. 2009, 20, 84–91. [Google Scholar] [CrossRef]
- Zhang, W.; Montgomery, D.R. Digital elevation model grid size, landscape representation, and hydrologic simulations. Water Resour. Res. 1994, 30, 1019–1028. [Google Scholar] [CrossRef]
- Im, E.-S.; Eltahir, E.A.B. Simulations of the observed ‘jump’ in the West African monsoon and its underlying dynamics using the MIT regional climate model. Int. J. Climatol. 2018, 38, 841–852. [Google Scholar] [CrossRef]
- Tahir, F.; Baloch, A.A.B.; Al-Ghamdi, S.G. Impact of climate change on solar monofacial and bifacial Photovoltaics (PV) potential in Qatar. Energy Rep. 2022, 8, 518–522. [Google Scholar] [CrossRef]
- Al Huneidi, D.I.; Tahir, F.; Al-Ghamdi, S.G. Energy modeling and photovoltaics integration as a mitigation measure for climate change impacts on energy demand. Energy Rep. 2022, 8, 166–171. [Google Scholar] [CrossRef]
- Andric, I.; Kamal, A.; Al-Ghamdi, S.G. Efficiency of green roofs and green walls as climate change mitigation measures in extremely hot and dry climate: Case study of Qatar. Energy Rep. 2020, 6, 2476–2489. [Google Scholar] [CrossRef]
- Fitzgeorge-Balfour, T. Coral Reef Restorations Can Be Optimized to Reduce Flood Risk. Available online: https://blog.frontiersin.org/2021/05/11/frontiers-marine-science-new-practices-restoring-coral-reefs-help-prevent-floods/ (accessed on 10 April 2022).
- Sheehan, C.; Harrington, J. An environmental and economic analysis for geotube coastal structures retaining dredge material. Resour. Conserv. Recycl. 2012, 61, 91–102. [Google Scholar] [CrossRef]
- Tencate Geosynthetics The Low Cost, High Volume Dewatering Solution. Available online: https://www.tencategeo.eu/en/products/tencate-geotube/Dewatering-Geotube (accessed on 1 April 2022).
- Sutton-Grier, A.E.; Wowk, K.; Bamford, H. Future of our coasts: The potential for natural and hybrid infrastructure to enhance the resilience of our coastal communities, economies and ecosystems. Environ. Sci. Policy 2015, 51, 137–148. [Google Scholar] [CrossRef]









| Gulf Country | Artificial Island | Development Status | Purpose |
|---|---|---|---|
| United Arab Emirates | Palm Jumeirah Island | Completed in 2008 | Commercial, residential, tourism |
| Bluewater Island | Completed in 2018 | Hospitality, residential | |
| Pearl Jumeirah Island | Completed in 2012 | Residential area | |
| Burj Al Arab Island | Completed in 1999 | Commercial, hospitality, tourism | |
| Jumeirah Bay Island | Completed in 2016 | Residential | |
| Bahrain | Amwaj Island | Completed in 2016 | Residential |
| Durrat Al Bahrain | Completed in 2009 | Residential, commercial, tourism | |
| Reef Island | Completed in 2010 | Residential, commercial | |
| Qatar | Pearl Island | Completed in 2006 | Residential, commercial |
| Ras Laffan | Established in 1996 | Industrial harbor | |
| Kuwait | Green Island | Completed in 1988 | Recreational, tourism |
| Sabah Al Ahmad Sea City | The first phase was completed in 2004 | Residential | |
| Saudi Arabia | Jazan Economic City | The first phase was completed in 2010 | Residential, industrial |
| Category | Studies | Total |
|---|---|---|
| Environmental Impacts of AID among Gulf Countries | [9,17,22,23,24,25,26] | 7 |
| Environmental Impacts of AID among other World Countries | [20,27,28,29,30,31] | 6 |
| Strategies to mitigate environmental implications of AID | [23,24,28,29,32,33,34,35,36,37,38,39] | 12 |
| Country | Artificial Island | Environmental Impact | Reference |
|---|---|---|---|
| Gulf Countries | |||
| Dubai, UAE | Palm Jumeirah | Algal blooms, high level of sediments, heavy metals | [18] |
| Burj ul Arab | High level of sediments, disturbed marine food chain | [23] | |
| Bahrain | Amwaj Island | Damaged seagrass, mangroves, corals, and microbenthic communities | [25] |
| Qatar | Pearl Island | Degraded coral reefs, decline in fish species | [26] |
| Other World Countries | |||
| Netherland | Flevopolder | Damage to fisheries | [20] |
| China | Spratly Island | Damage to coral reefs and fishes | [29] |
| Longkou Bay | High level of metals | [29] | |
| Malaysia | Penang | Damage to marine life, high level of metals, poor water quality | [30] |
| Spain | Barcelona | Disruption of water-current pattern, high level of sediments | [31] |
| Belgium | Belgian Coast | High level of sediments | [32] |
| Strategy | Remarks | Reference |
|---|---|---|
| Legislative framework | Strengthening the existing legislative framework by enforcing AID laws implementation effectively | [23] |
| Baseline data and monitoring | Effective ecological baseline and meteorological data and pollution-monitoring programs aid in artificial island protection | [23] |
| Scientific and technical-capacity building of staff | Technical-capacity building of staff that consider the environment as a priority in development projects | [35] |
| Public participation | Engagement of the public in the decision-making activity in AID projects | [36] |
| EIA system | Effective environmental and ecological impact-assessment study is mandatory to keep the balance maintained between development and the environment | [24] |
| Fishing regulations | Ensuring better fishing regulations, such as pole and line, are considered to be sustainable in order to conserve fisheries near artificial islands | [28] |
| Mining method | Extreme care should be taken while mining because if sand is completely removed, it might have an adverse impact on existing life | [33] |
| Artificial coral reef | Replanting artificial coral reefs near AID projects to promote biodiversity | [28] |
| Geotube | Installation of the geotube near Amwaj Island to reduce sediment/turbidity and carbon emissions | [38] |
| Ecoengineering | Application of ecoengineering such as artificial coral reefs, oyster beds, mangroves near artificial islands for coastal protection and richness of biodiversity as a management solution | [29] |
| Environmental modeling | Several environmental models can be utilized to improve resilience and sustainability, as well as mitigate the negative environmental impacts, during the design, construction, and operation phases of AID. | |
| Climate-change modeling | Climate-change modeling is a useful technique for creating robust artificial islands. The RCM, as well as other climate models, can be used to forecast future energy demands. | |
| Deep-insert steel-cylinder piling with the auxiliary cells’ construction technique | Deep-insert steel-cylinder piling with auxiliary cells method reduced the marine work duration and minimized the dredging volume, resulting in a reduction in increased sedimentation and turbidity levels, lessening ship-collision risks, and reducing the project’s environmental impacts | [32] |
Publisher’s Note: MDPI stays neutral with regard to jurisdictional claims in published maps and institutional affiliations. |
© 2022 by the authors. Licensee MDPI, Basel, Switzerland. This article is an open access article distributed under the terms and conditions of the Creative Commons Attribution (CC BY) license (https://creativecommons.org/licenses/by/4.0/).
Share and Cite
Afzal, M.S.; Tahir, F.; Al-Ghamdi, S.G. Recommendations and Strategies to Mitigate Environmental Implications of Artificial Island Developments in the Gulf. Sustainability 2022, 14, 5027. https://doi.org/10.3390/su14095027
Afzal MS, Tahir F, Al-Ghamdi SG. Recommendations and Strategies to Mitigate Environmental Implications of Artificial Island Developments in the Gulf. Sustainability. 2022; 14(9):5027. https://doi.org/10.3390/su14095027
Chicago/Turabian StyleAfzal, Muhammad Salman, Furqan Tahir, and Sami G. Al-Ghamdi. 2022. "Recommendations and Strategies to Mitigate Environmental Implications of Artificial Island Developments in the Gulf" Sustainability 14, no. 9: 5027. https://doi.org/10.3390/su14095027
APA StyleAfzal, M. S., Tahir, F., & Al-Ghamdi, S. G. (2022). Recommendations and Strategies to Mitigate Environmental Implications of Artificial Island Developments in the Gulf. Sustainability, 14(9), 5027. https://doi.org/10.3390/su14095027

