Next Article in Journal
Exploring Patterns of Transportation-Related CO2 Emissions Using Machine Learning Methods
Previous Article in Journal
Can Digital Technologies Increase Consumer Acceptance of Circular Business Models? The Case of Second Hand Fashion
 
 
Font Type:
Arial Georgia Verdana
Font Size:
Aa Aa Aa
Line Spacing:
Column Width:
Background:
Article

Evaluation of Bluetooth Detectors in Travel Time Estimation

by
Krit Jedwanna
1 and
Saroch Boonsiripant
2,*
1
Department of Civil Engineering, Faculty of Engineering, Rajamangala University of Technology Phra Nakhon, Bangkok 10300, Thailand
2
Department of Civil Engineering, Faculty of Engineering, Kasetsart University, Bangkok 10900, Thailand
*
Author to whom correspondence should be addressed.
Sustainability 2022, 14(8), 4591; https://doi.org/10.3390/su14084591
Submission received: 27 February 2022 / Revised: 28 March 2022 / Accepted: 6 April 2022 / Published: 12 April 2022
(This article belongs to the Topic Intelligent Transportation Systems)

Abstract

With the current popularity of mobile devices with Bluetooth technology, numerous studies have developed methods to analyze the data from such devices to estimate a variety of traffic information, such as travel time, link speed, and origin–destination estimations. However, few studies have comprehensively determined the impact of the penetration rate on the estimated travel time derived from Bluetooth detectors. The objectives of this paper were threefold: (1) to develop a data-processing method to estimate the travel time based on Bluetooth transactional data; (2) to determine the impact of vehicle speeds on Bluetooth detection performance; and (3) to analyze how the Bluetooth penetration rate affected deviations in the estimated travel time. A 28 km toll section in Bangkok, Thailand, was chosen for the study. A number of Bluetooth detectors and microwave radar devices were installed to collect traffic data in October 2020. Five data-processing steps were developed to estimate the travel time. Based on the results, the penetration rate during the day (50 to 90 percent) was higher than during the night (20 to 50 percent). In addition, we found that speed had adverse effects on the MAC address detection capability of the Bluetooth detectors; for speeds greater than 80 km/h, the number of MAC addresses detected decreased. The minimum Bluetooth penetration rate should be at least 1 percent (or 37 vehicles/h) during peak periods and at least 5 percent (or 49 vehicles/h) during the off-peak period.

1. Introduction

Efficient traffic-data collection is necessary to estimate and manage the traffic condition and lessen congested road networks in large developing cities that have toll-road networks and complicated main- and sub-routes. Conventionally, traffic data such as traffic volume, origin–destination data, travel period, and speed of traveling for different time periods are manually collected through surveys. Nowadays, various technologies can be used to collect traffic condition data for most survey research studies. For example, recent studies [1,2] used vehicle trajectory data from smartphone and GPS-equipped vehicles to estimate travel behavior and road traffic conditions. Mobile phone location data are also used to estimate travel time and the origin–destination matrix [3,4,5]. Among the many choices of detecting devices, with wide ranges in cost and implementation time, low-cost Bluetooth technology is one of the most popular and has been extensively embedded in several essential devices such as smartphones, car stereo speakers, wireless headphones, and other gadgets used in our daily life. Unlike GPS-equipped vehicles, Bluetooth detectors do not rely on individual vehicles to send location data to a central system. Using Bluetooth devices as traffic detectors is also non-intrusive and more affordable compared to other types of sensors. In addition, Bluetooth detectors are less sensitive to low light and inclement weather compared to an automatic license-plate recognition approach [6]. Consequently, Bluetooth detection technology has become a preferred means of major traffic data collection to support the analysis of traffic conditions on many road networks globally.
In this study, conducted on weekdays in October 2020, we evaluated the accuracy of Bluetooth detectors used to collect traffic information on the Don Muang Tollway, Bangkok, Thailand. The penetration rate of Bluetooth detectors was analyzed by comparing the number of trips detected by Bluetooth detectors and the traffic volume counted using microwave radar. In addition, the effect of vehicle speeds on detection capability and the impact of travel time on the accuracy of traffic prediction were investigated.

2. Previous Studies

Bluetooth is a short-range communications technology requiring low power. It has been used to perform wireless communication between fixed and mobile devices within a 10 m range, yet the range of operation may be extended up to 100 m [6,7]. Bluetooth operates at frequencies between 2.402 and 2.480 GHz, or 2.400 and 2.4835 GHz, including guard bands 2 MHz wide at the bottom end and 3.5 MHz wide at the top. The connection is performed by pairing each device through the device’s Media Access Control (MAC) address, typically represented as 12 hexadecimal characters (e.g., 60:C4:CC:9D:42:F9). The MAC addresses are assigned by the manufacturers without any publicly available list and centralized database. On the other hand, some hardware MAC addresses are programmable, so it is possible for two devices to have the same MAC address [8,9]. Due to security, Bluetooth Low Energy (BLE) on some devices may periodically use randomized addresses instead of their permanent MAC addresses to prevent tracking on their public channels. Therefore, the same device may announce its presence to other devices with different MAC addresses [10].
A fixed Bluetooth detector will scan the relevant spectrum from the mobile Bluetooth device by broadcasting packets (advertising process). After being detected, the MAC address of the mobile device is recorded and encrypted. Bluetooth transmitters (or detectors) perform transmission (or detection) periodically to find definitive information of the detected device. The raw data received by one detector are limited, but the rest of the data can be collected using more detectors. As the amount of detected data increases significantly, some useful inferences from those data can be made. Traffic data that can be acquired by Bluetooth communication include travel time, travel patterns, travel frequency, stop duration, overtaking behavior, and pedestrian surveys [6,11,12].
On the other hand, telecommunication requirements, privacy issues [13], and low sampling rates are limitations of this technology. One of the most important issues in Bluetooth detection systems is their short detection range. Due to Bluetooth communication installation and other related factors such as signal strength, distance, antennas, and the speed of the vehicle under the detection area, not every Bluetooth device can be successfully detected. In [14], it was revealed that only 80 percent of the Bluetooth devices in vehicles can be detected correctly while passing the detecting zone.
One study [15] highlighted that the penetration rate of the Bluetooth detector is an important factor that defines the quality of the estimation. It concluded that the penetration rate should be at least 3 percent of the total vehicle volume and the minimum time-period used to collect traffic data that can provide reliable travel-time estimation is 20 days. Another study [16] proposed a detection probability model for moving Bluetooth devices. Empirical measurement of the Bluetooth penetration rate has been reported in a few studies [17,18], and [19] and the average penetration rate values reported were 4.5 percent, 29 percent, and 4.3–6.9 percent, respectively.
Two previous studies [20,21] collected the Bluetooth detection rates for the highways in Europe and the USA. They found that the penetration rate largely fluctuated in the range of 0.2–70 percent. The average detection rate reported in Bavaria, Germany, was 25 percent, and in Europe it was 30 percent. The Bluetooth matching rate is generally in the 5-percent range for most areas in the USA. In the Netherlands, the detection rates for the freeways A6, A7, A31, and A32 were rather high (54–70 percent). The detection rates from different places depend on various factors such as the type of sensors, antennas, position and angle of the installation, road configuration, and traffic characteristics.
From [19], accurate traffic information requires the determination of a minimum appropriate sample size. Although some studies concluded that 5 percent was a minimum acceptable sampling rate, other factors, such as the level of accuracy and roadway conditions, must be considered while determining the minimum sampling rate. Thus, the minimum sample size for an entire set of roadway links is not constant and can be obtained dynamically. The sample-size requirements may also depend on the time of day. For exceptionally low or very high traffic volumes, the minimum percentage sample rate should be higher than that for medium levels of traffic volume.
The work in [19] studied the vehicle detection rate for Bluetooth traffic sensors in Maryland and Delaware in the USA. It was found that peak/off-peak hours and traffic volume significantly affected the penetration rate. Bluetooth detectors can detect vehicles more successfully during peak hours due to vehicles moving more slowly due to the high traffic volume. One study [20] found that any Bluetooth detector could detect vehicles traveling at a speed below 120 km/h. The Maryland study [19] also found that the Bluetooth penetration rate during the period from midnight to 7:00 a.m. was higher than during other periods, which coincided with the high freight transportation activity during the night. The authors in [19] concluded that unfiltered data from a single vehicle might contain multiple devices. Thus, the detection rate result could be higher than usual. A similar study [20] explored the A3 Freeway in Germany and reported that the detection rate among trucks was in the range of 65–70 percent, indicating that they were detected approximately five times more often than passenger cars that had a detection rate in the range of 12–17 percent.
In addition to the Bluetooth penetration rate, data processing and filtering are equally important [22]. On the Don Muang Tollway, it is likely that a single transit vehicle has several devices, especially for public transit vehicles, such as intercity public vans and buses. The Bluetooth detector would detect more than one MAC addresses from the same vehicle, which might create bias in the sampling process. Therefore, a data-cleaning and -filtering process is necessary to ensure the accuracy of the estimated travel time from such technology.

3. Data Collection

3.1. Study Corridor

The Don Muang Tollway is a 28 km toll road connecting central Bangkok with its northern suburbs and serving approximately 120,000 vehicles/day. The toll-road structure is elevated 14 m above the at-grade street network in the area.

3.2. Bluetooth Detector Setup

Along its length, the Don Muang Tollway has 11 stations installed with two Bluetooth detectors/station for inbound and outbound traffic. The average distance between adjacent stations is in the range 0.5–4 km, as shown in Figure 1. The specification and technology of the Bluetooth detectors are given in Table 1.

3.3. Location/Dataset

To determine the reference for the detection, fourteen microwave radar detectors were installed along the 28 km road corridor to count passing traffic as a baseline for Bluetooth penetration rate determination. The locations of all Bluetooth detector stations and microwave sensors on the Don Muang Tollway are illustrated in Figure 2.

3.4. Bluetooth Detector Data

MAC addresses and timestamp data from the Bluetooth devices were collected at each of the 11 Bluetooth stations for 20 weekdays during October 2020. Data obtained from each Bluetooth detector consisted of Record ID, Device ID, Timestamp, MAC address, and other related information as described in Table 2. Notably, the MAC address provides a unique identifier for each Bluetooth device. In addition, the Timestamp was recorded once the MAC address had been successfully detected.
An example of the dataset is shown in Table 3. In this work, comprehensive data-analysis was performed on 19.4 million records collected from all stations for 20 weekdays.
Later, the Device ID, Timestamp, and MAC address data were used to analyze the travel time, number of detected MAC addresses, and the Bluetooth penetration rate. For example, travel time can be determined as the difference between Timestamps of the same MAC address between the two Device IDs on the study corridor. Furthermore, the Bluetooth penetration rate can be calculated as the ratio of the number of detected MAC addresses to the number of vehicles obtained from the nearby microwave radar. Data-cleaning and -filtering processes were also required, and these are discussed in the next section.

3.5. Traffic Volume Data Collection

The reference traffic volume in this study was identified by the installed microwave radar devices as shown in Table 4. Each of collected set of data consisted of Device ID, Reftime, Updatetime, Lane, and Totalcount. The Lane of the toll road was identified by one of the numbers one (slowest), two, or three (fastest), with lane number zero denoting all three travel lanes. Totalcount is the number of vehicles captured every minute. Notably, the microwave radar units used in this study had been recently installed and calibrated. The volume count accuracy was at least 95 percent.
According to the traffic counts from the microwave radar devices in October 2020, the inbound and outbound traffic volumes had different patterns, with the inbound traffic peaking from 6:00 a.m. to 9:00 a.m. and the outbound direction characterized by a peak from 4:00 p.m. to 7:00 p.m., as shown in Figure 3. This pattern indicates the characteristics of commuter traffic between the northern suburbs and central Bangkok served by the Don Muang Tollway.

4. Data Processing and Analysis

4.1. Data Processing

As mentioned in [20], one MAC address does not necessarily represent an individual vehicle because there might be multiple Bluetooth devices in a vehicle. Furthermore, driving behavior and other factors can cause errors in data collection that affect the penetration-rate analysis. Therefore, data-cleaning and -filtering processes were required before performing further analysis. In the data processing, duplicate MAC addresses were removed to obtain only one value representing a vehicle, which was then used to perform node-to-node (station-to-station) analysis, and consequently to create a trip model for each MAC address.
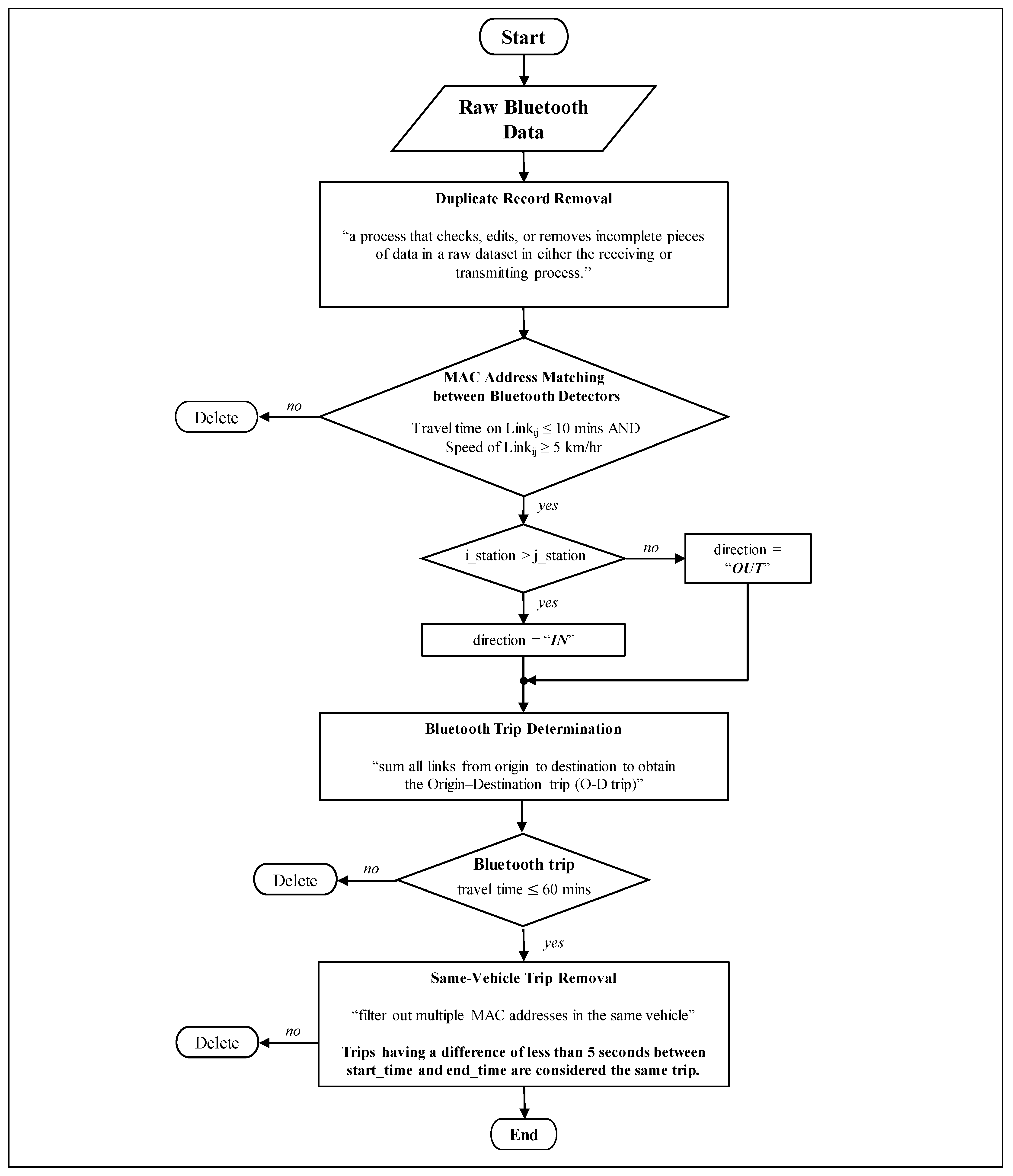
Figure 4 shows the five important steps of data processing of raw data collected from the Bluetooth detectors. The main objective of data processing was to achieve trip data for one vehicle trip that would be suitable for the penetration rate analysis. The PostgreSQL database management system was used for data cleaning based on the following steps:
  • Duplicate data cleaning;
  • MAC addresses matching between Bluetooth detectors;
  • Direction identification;
  • Trip determination;
  • Same-vehicle-trip removal.

4.1.1. Data Cleaning

The raw transactional data obtained from the 22 Bluetooth detectors, including device_id, bt_station, ref_time, date_bt, time_bt, and mac_address, are described in Table 5. From the initial dataset of 19.4 million records, we removed approximately 18 percent as duplicate records. Additionally, the MAC addresses detected at only a single Bluetooth location could not be used to estimate the travel time on the toll road; thus, such MAC addresses were removed, resulting in 16 million records remaining for the next step.

4.1.2. MAC Address Matching between Bluetooth Detectors

Each record in the raw dataset refers to a data point where the MAC addresses were detected at one Bluetooth station. In this step, we connected these data points and converted them into link data.
First, the data were sorted by the three attributes mac_address, ref_time, and device_id, respectively. Next, we defined linkij for each MAC address as a pair of records with the same MAC address between stations i and j, as shown in Figure 5.
To create linkij data, the record (k + 1) was copied and appended to the existing record k. Figure 6 represents the processed data in this step. The data table is composed of three parts “node i” data, “node j” data, and “linkij” data. “Node i” data consist of mac_address, i_date, i_time, and i_station, where “node j” data consist of mac_address, j_date, j_time, and j_station. Lastly, the linkij column contains a pair of Bluetooth station numbers at which the MAC address was detected. Data attributes are described in Table 6. It is possible that the same vehicle creates multiple trips on the tollway. Therefore, the time-difference threshold has been specified to determine separate trips with the same MAC address. The time difference between the ith and jth stations was calculated. If the time difference was more than 10 min, the link was discarded. Notably, a time difference of 10 min equals the 99th percentile of all travel times between adjacent Bluetooth stations, which is equivalent to a travel speed of 5 km/h or less.
Figure 6 demonstrates how each linkij was constructed for the MAC address 1C:91:9D:F2:5E:32. At line 1, this MAC address was initially detected by Bluetooth No. 10 at time 7:00:00 prior to Bluetooth No. 9 at time 7:01:05. Thus, the link between the two stations was defined as link10-9. Similarly, in line 2, the same MAC address was detected by Bluetooth No. 9 (i_station = 9) and Bluetooth No. 8 (j_station = 8). As a result, link9-8 was constructed to represent the MAC address movement between the two stations.

4.1.3. Direction Identification

The traffic characteristics for different traffic directions vary. Therefore, it is important to identify the MAC address direction before determining travel-time values from this dataset. To identify the MAC address direction of each linkij, we began by sorting the link data using date/time information (i_date, i_time, j_date, and j_time, respectively). Then, the values of the i_station and j_station were compared. If i_station is greater than j_station, the direction is inbound (southbound). On the other hand, if i_station is less than j_station, this indicates that the MAC Address direction is outbound (northbound). Figure 7 shows direction identification for linkij. Notably, the i_date/i_time is always prior to the j_date/j_time since the records were sorted according to date/time information in Section 4.1.2.
Figure 8 gives an example of how to obtain the traffic direction for a vehicle with MAC address 1C:91:9D:F2:5E:32. This MAC address was detected by Bluetooth No. 10 (i_station = 10) at time 7:00:00 and then detected again by Bluetooth No. 9 (j_station = 9) at the time 7:01:05. Therefore, the MAC address direction of link10-9 is from Bluetooth No. 10 to No. 9, which can be identified as the inbound direction.

4.1.4. Trip Determination

In this step, we constructed each trip by summing all links from the origin to the destination to obtain the origin–destination trip (O-D trip); that is, a trip made up of a collection of the links determined in Section 4.1.2. Figure 9 illustrates the trip derived from the sequence of links.
Data for a single trip consist of mac_address, trip_path (a list of Bluetooth numbers), direction, start_time (timestamp at the first Bluetooth detector), end_time (timestamp at the last Bluetooth detector), and dif_time (time difference in minutes between start_time and end_time). An example of trip data is shown in Figure 10. Notably, the total travel time is checked and if it exceeds 60 min the algorithm removes the trip, as this implies an average speed of less than 28 km/h, which is unlikely to happen on the 28 km tollway.
For example, the MAC address shown in Figure 8 (lines 1–9) can be used to construct a trip with the following information:
  • mac_address = 1C:91:9D:F2:5E:32;
  • trip_path = 10-09-08-07-06-05-04-03-02-01;
  • direction: IN;
  • start_time = 2020-10-01 7:00:00;
  • end_time = 2020-10-01 7:18:40;
  • dif_time = 18.67 min.
As a result, this vehicle spent 18.67 min traveling inbound from Bluetooth No. 10 at 07:00 a.m. to Bluetooth No. 1 at 07:18 a.m..

4.1.5. Same-Vehicle-Trip Removal

It is possible that one vehicle contains more than one MAC address, especially for high-occupancy vehicles such as transit vans and buses. This could create biases in the dataset; for example, it could result in high-occupancy vehicles having a greater influence in the travel-time dataset. Therefore, it was important to detect multiple MAC addresses potentially in the same vehicle and apply a proper treatment to obtain a single sample as the representative of the individual vehicle.
Logically, if multiple MAC addresses are detected at a Bluetooth detector at nearly the same time (less than a 5 s time window) and the same group of MAC addresses are detected at the next Bluetooth detector also at nearly the same time, it is likely that these MAC addresses are from the same vehicle.
Therefore, we developed an algorithm to detect if multiple trips (with different MAC addresses) had differences in both start_time and end_time of less than 5 s; if so, they were considered as a single trip to represent the movement of one vehicle [20].
To identify multiple trips that were potentially from the same vehicle, we reordered the trips according to time, grouped these trips into the criterion of a 5 s difference, and indexed the representative of all the other trips with the group_id (the red line in Figure 11). The start_time (first timestamp) of the representative is the minimum value and the end_time (last timestamp) is the maximum value of all trips in the group. Figure 11 on the left shows that trips from Bluetooth No.1 to No. 2 and No. 3 of MAC addresses A (Path: A1-A2-A3), B (Path: B1-B2-B3), and C (Path: C1-C2-C3) are the same. On the other hand, Figure 11 on the right illustrates a complete trip that stems from only one Bluetooth device/vehicle.

4.2. Penetration Rate Calculation

In our work, the penetration rate (PR) at a Bluetooth station is defined as the ratio of the number of trips detected by the Bluetooth detector and the traffic volume confirmed by the nearby microwave radar devices, as given in Equation (1):
Penetration   rate   ( PR ) = No .   of   trips   passing   at   a   Bluetooth   station   No .   of   vehicle   detected   by   microwave   radar  
To calculate Bluetooth penetration rates along the study corridor, the numbers of detected MAC addresses yielded from the data processing steps were compared with traffic counts from the nearby microwave sensor stations where there were no on/off ramps in between the pairs of Bluetooth detectors and microwave radar devices. Based on the availability of the microwave radar devices, Bluetooth numbers 5, 7, 8, and 9 were selected for the inbound traffic direction and Bluetooth numbers 4, 6, and 8 were selected for the outbound traffic direction, as summarized in Table 7.

4.3. Travel-Time Statistics Calculation

In this study, two statistics were calculated every 15 min to represent travel time used on the toll road, namely the 50th percentile travel time and the 85th percentile travel time. The former represents the median value of the travel-time distribution, while the latter also captures travel-time dispersion [23]. The 85th percentile travel time is currently chosen to display on the variable message signs in the facility which represents the travel time that 85 percent of the drivers spend to complete their journey on the toll road.

5. Results and Discussion

5.1. Data Processing Results

Based on the proposed data-cleaning and -filtering process, Table 8 illustrates the amount of data remaining after each step. Based on the 20 weekdays of data collection, there were 19.4 million records resulting from 11 Bluetooth detector stations. Approximately 40 percent of the total records remained from the data-cleaning and -filtering process.
During the 20-day period, there were 2 million Bluetooth trips resulting from the data-processing effort. Figure 12 represents the average number of Bluetooth trips/h during weekdays in October 2020. From the figure, the peak time for the inbound direction was from 6:00 AM to 9:00 AM, while the peak time for the outbound direction was from 4:00 p.m. to 7:00 p.m.. The resulting Bluetooth trip data were compared with the traffic counts recorded from nearby microwave sensors to calculate Bluetooth penetration rates in the next section.

5.2. Penetration Rate Results

The results of the penetration rate analysis are shown in Figure 13 (inbound traffic) and Figure 14 (outbound traffic). Notably, the penetration rates in each direction are the average hourly penetration rates of the Bluetooth stations with nearby microwave radar devices (Bluetooth numbers 5, 7, 8, and 9 for the inbound traffic and Bluetooth numbers 4, 6, and 8 for the outbound traffic). Each line in these figures represents the Bluetooth penetration rate for a specific day of the week. For inbound traffic, the penetration rates on the study corridor were in the range of 50–90 percent during the day and 20–50 percent during the night. The penetration rates during the morning peak (6:00 a.m.–9:00 a.m.) and evening peak (4:00 p.m.–7:00 p.m.) were also higher than for the off-peak period.
Outbound traffic also had a similar pattern; the penetration rates peaked during the morning (6:00 a.m.–9:00 a.m.) and evening (4:00 p.m.–7:00 p.m.). The penetration rates during the peak periods ranged from 50 to nearly 100 percent.
The penetration rates were highest during the peak periods—morning peak for the inbound direction (see in Figure 13) and evening peak for the outbound direction (see in Figure 14). Hypothetically, slower traffic during peak periods makes it more likely for the Bluetooth detectors to detect MAC addresses. In Section 5.3, we investigate the relationship between speed and the number of MAC addresses recorded by the Bluetooth detectors.

5.3. Impact of Speed on Bluetooth Detection

From the previous section, the number of MAC addresses and Bluetooth penetration rates were higher during peak periods when traffic flow was high and average speed was low. The free-flow speed measured using microwave radar near Bluetooth No. 8 was 80 km/h. However, during peak periods, the average speed reduced to approximately 60 km/h (a 25 percent reduction). To determine the impact of traffic speeds on Bluetooth detection capability, the 3.1 km section from Bluetooth No. 9 to Bluetooth No. 8 was selected, since it contained no on/off-ramps. Therefore, the number of detected MAC addresses should be similar at both Bluetooth stations. We also used nearby microwave sensors to measure the speed and flow at these two stations, with microwave radar No. 9 located 1.3 km downstream of Bluetooth No.9 and microwave radar No.8 located 0.3 km upstream of Bluetooth No. 8, as shown in Figure 15.
Inbound traffic data on Monday 26 October 2020 were selected for this analysis because there is typically high inbound traffic volume on Monday mornings. Figure 16 depicts 5 min average speeds at microwave radar numbers 9 (green line) and 8 (red line) throughout the day. Speeds measured at microwave radar number 9 (green line) were relatively stable (90–100 km/h) throughout the day. On the other hand, speeds measured at microwave radar number 8 (red line) ranged between 70 and 80 km/h with a speed drop (60 km/h) during the morning peak (6:00 a.m. to 7:30 a.m.). Speed at the downstream location (Bluetooth number 8) was lower than at the upstream location because the downstream location had two staggered toll plazas where drivers were required to slow down to enter toll booths.
In addition to the speed data, the numbers of MAC addresses detected at Bluetooth numbers 9 (upstream) and 8 (downstream) were analyzed. Since there is no on-ramp or off-ramp between the two stations, the numbers of MAC addresses at both stations should be similar. However, the number of MAC addresses detected at the downstream location was consistently higher than for the upstream location throughout the day. The difference of number of MAC addresses between Bluetooth numbers 8 and 9 (NBT8-NBT9) is illustrated in Figure 16 (gray line). During the night, the difference was nearly zero. However, when the average speed dropped approximately 25 percent at the downstream location during the morning peak, the number of MAC addresses at Bluetooth No. 8 also increased, implying that Bluetooth detection performance increased as the vehicle speed decreased.

5.4. Sensitivity Analysis of Bluetooth Penetration Rate

We analyzed how various levels of Bluetooth penetration rates affected travel-time estimation. The mean absolute percentage error (MAPE) is commonly used to measure the accuracy of estimated travel times from Bluetooth detectors compared with ground-truth travel times. However, in this study, the actual (ground-truth) travel time was not available. We assumed that the higher penetration rate had a higher accuracy due to its larger sample size. Therefore, we compared travel-time values at different penetration rates, with the travel time at the highest penetration rate for each scenario. Changes in travel-time values affected by various penetration rates were compared with the travel time derived from the highest penetration rate for that scenario. Thus, we modified the traditional MAPE and renamed it the mean absolute percentage deviation (MAPD) using the formula:
M A P D = 1 n t ´ i t ^ i t ´ i   ×   100 %
where n is number of observations, t ´ i is an estimated value from the highest penetration rate data, and t ^ i is an estimated value from lower penetration data.
It is important to select a road segment that contains no on-ramp or off-ramp between a microwave radar and a Bluetooth detector in order to accurately control the number of vehicles in the penetration-rate calculation. For the inbound direction, Bluetooth trips from Bluetooth numbers 9 to 7 were selected. For the outbound direction, Bluetooth trips from Bluetooth numbers 2 to 4 were selected and any trips that passed both the origin and destination points were considered. For example, a trip passing Bluetooth numbers 2, 3, and 4 as well as a trip passing only Bluetooth numbers 2 and 4 would be included in the sensitivity analysis.
It was noted that the penetration rates calculated in this section were generally lower than the penetration rates shown in Section 5.2 because the number of Bluetooth trips in Section 5.2 included all trips that began, passed, or ended at a specific Bluetooth station, while the Bluetooth trips in this section included only trips that passed both the origin and destination in a specific order (from Bluetooth numbers 9 to 7 and from Bluetooth numbers 2 to 4).
Table 9 shows the penetration rates considered for the inbound traffic dataset and Table 10 shows the penetration rates considered for the outbound traffic dataset. Traffic data on Monday 26 October 2020 were used for the inbound analysis and traffic data on Friday 2 October 2020 were considered for the outbound analysis. The analysis contained three time-periods (AM peak, PM peak, and off-peak). Each period had different penetration rates from 1 percent to the highest penetration rate of the dataset. Since the highest penetration rates for each scenario/period were different, the number of penetration rate levels was also different.
For each period, Monte Carlo sampling was used to construct a dataset with a specific penetration rate. That is, Bluetooth trips were randomly drawn with replacement from the total Bluetooth trip dataset until the desired penetration rate was reached for each period. Total traffic volumes and the specified numbers of Bluetooth trips are illustrated in Table 11 (for inbound traffic) and Table 12 (for outbound traffic). The sampling procedure was repeated 10 times for each penetration rate. The 50th and 85th percentile travel-time values were calculated from the sampling trips to represent travel time in each period and penetration levels. The percentile values from the 10 runs were averaged to obtain a representative travel time for the scenario. The MAPD was calculated to determine the difference between the travel time obtained from the highest penetration rate and the travel time obtained from the simulated penetration rate.
The next two sections discuss the sensitivity of the two travel-time statistics, namely the 50th percentile and the 85th percentile travel times, to various penetration rates. The 50th percentile travel time represents the middle value of road users’ travel times, while the 85th percentile travel time represents the duration for which 85 percent of the road users could traverse the section.

5.5. Impact of Penetration Rate on Estimated 50th Percentile Travel Time

The results of the sensitivity analysis for the 50th percentile travel times are shown in Figure 17 (inbound traffic) and Figure 18 (outbound traffic).
Notably, we considered an MAPD value of 15 percent as the acceptable threshold currently used by the toll road agency. For the inbound direction, the AM peak had the highest traffic volume (inbound commuting traffic to the city center in the morning) and its MAPD was under 15 percent, even with the lowest penetration rate of 1 percent (with a sample size of 26 MAC addresses/h). During the PM peak (with relatively less traffic) the MAPD exceeded the 15 percent threshold only when the penetration rate was below 1.5 percent (equivalent to 37 MAC addresses/h). In contrast, off-peak required at least 5 percent of the Bluetooth penetration rate to maintain the MAPD value of 15 percent (equivalent to 34 MAC addresses/h).
For the outbound direction, the MAPD values for both the AM and PM peaks were lower than the 15 percent threshold for all penetration levels, while that of the off-peak period exceeded the threshold when the penetration rate was lower than 5 percent (equivalent to 49 MAC addresses/h), similar to that of the inbound off-peak traffic.
Comparing travel-time data among the AM and PM peak and the off peak, the off peak tended to have a higher MAPD than the AM and PM peaks at the same penetration rate. This could have been because vehicles were traveling at various speeds during light traffic periods, while during peak hours they traveled at a more uniform speed.

5.6. Impact of Penetration Rate on Estimated 85th Percentile Travel Time

The sensitivity of the 85th travel-time percentile to the penetration rates is shown in Figure 19 (inbound) and Figure 20 (outbound). For the inbound direction, the off peak required a higher penetration rate (5%) to maintain the MAPD at 15 percent or less, followed by the PM peak (medium traffic), and lastly the AM peak (heaviest traffic). For the outbound direction, the off peak also required at least 5 percent of the Bluetooth penetration rate to maintain the MAPD under 15 percent, followed by the AM peak (medium traffic) and lastly the PM peak (heaviest traffic).
The minimum penetration rates as well as the minimum numbers of vehicles/h for both the 50th and 85th percentile travel times are summarized in Table 13. Considering the Bluetooth penetration rates, the heavier traffic scenarios (the AM peak for the inbound traffic and the PM peak for the outbound traffic) required lower penetration rates (1 percent or lower) to maintain travel-time estimation accuracy, while the off-peak periods required a higher percentage (at least five percent) for the Bluetooth penetration rate. However, considering the minimum number of Bluetooth-equipped vehicles/h, the gap between the heavy and light traffic conditions was relatively smaller. For example, the minimum number of Bluetooth-equipped vehicles for the inbound traffic for the AM peak (<26 vehicles/h) was slightly lower than for the off-peak period (34 vehicles/h). The outbound traffic also required 34 vehicles/h for the PM peak, compared with 49 vehicles/h for the off-peak period.
In addition, the 50th percentile travel time generally required a lower Bluetooth penetration rate and higher numbers of Bluetooth-equipped vehicles than the 85th percentile travel time. Therefore, the 50th percentile statistics are recommended for reporting travel-time information when the Bluetooth penetration rate is low.
The findings from the analyses in this section can be summarized as follows:
  • We compared the number of MAC addresses detected by two Bluetooth detectors, where one detector (No. 9) was located on the free-flow segment and the other detector (No. 8) was located 300 m from the toll plaza. We found that the number of MAC addresses detected at Bluetooth No. 8 (slow traffic) was consistently higher than the number detected at Bluetooth No. 9 (free-flow traffic). This implied that Bluetooth performance increased as vehicle speed decreased.
  • Next, we analyzed the sensitivity of the estimated travel time to various levels of Bluetooth penetration rates. We found that the mean absolute percentage deviation (MAPD) decreased as the penetration rate increased.
  • MAPD during the off-peak period was higher than during the peak period due to the wider range of speed choice during the off-peak period. Therefore, the travel time during the off-peak period required a larger sample size (34–49 vehicles/h) than during the peak period (26–34 vehicles/h) to maintain the same level of MAPD.
  • The 50th percentile travel time was less sensitive to various traffic conditions and penetration rates compared to the 85th percentile travel time. Therefore, it is recommended to use the 50th percentile travel-time estimate when traffic conditions are unstable, or the penetration rate is low.

6. Conclusions

This study addressed how Bluetooth penetration rates affected the estimated travel times on a toll road. First, data cleaning and processing were developed to estimate travel times from Bluetooth detector transactions. To obtain Bluetooth trips that could later be used in travel-time estimation, five data-processing steps were developed: cleaning duplicate data; creating a Bluetooth “link” by matching the same MAC addresses detected at two locations; identifying movement direction; determining Bluetooth trip (a series of Bluetooth links); and removing MAC addresses in the same vehicle. As a result, 2 million trips were identified from the 20 days of collected Bluetooth MAC address data.
To determine the Bluetooth penetration rate (the proportion between the detected Bluetooth-equipped vehicles and the total number of vehicles traversing the study corridor), the number of Bluetooth trips were compared with the traffic volume collected by the microwave radar devices installed near the Bluetooth detector stations. The penetration rate during the day was from 50 to 90 percent, while at night, the penetration rate was from 20 to 50 percent; these values were similar to another study [21]. These results could have been due to the fact that Bluetooth detectors perform better when traffic is slower during the day. Therefore, we also determined the number of MAC addresses detected between two Bluetooth stations, from Bluetooth No. 9 (high-speed midblock) to Bluetooth No. 8 (midblock approaching a toll plaza, hence a slower traffic speed). It was found that the number of MAC addresses detected at Bluetooth No. 8 was consistently higher than the number detected at Bluetooth No. 9. Therefore, we concluded that the Bluetooth detection performance increased as the vehicle speed decreased.
Lastly, sensitivity analysis was conducted to determine the sensitivity of the estimated travel times (both 50th percentile and 85th percentile travel times) to various simulated levels of Bluetooth penetration rates. The travel-time values at the highest penetration were assumed to be the actual travel times. The mean absolute percentage deviation (MAPD) was proposed to measure the deviation of the travel-time values when the Bluetooth penetration rate decreased. From the simulated scenarios, we found that the MAPD decreased as the penetration rate increased. Light traffic conditions, such as during the off-peak period, had higher MAPD values than during the AM and PM peaks, since drivers had a wider range of speed choices during the off-peak period compared to the forced flow at a more uniform speed during peak periods.
The Bluetooth penetration rate should be at least 1 percent during the peak period and 5 percent for the off-peak period. Considering number of Bluetooth-equipped vehicles, the peak periods required at least 26–34 vehicles/h while the off-peak period required 34–49 vehicles/h. Additionally, the 50th percentile travel time was more robust than the 85th percentile travel time, indicating that the former required a smaller Bluetooth sample size to maintain the fifteen percent MAPD threshold.

Author Contributions

The authors confirm their contributions to the paper as follows: K.J.: conceptualization, data curation, formal analysis, writing—original draft preparation, funding acquisition, project administration, and resources; S.B.: conceptualization, methodology, investigation, writing—review and editing, and funding acquisition. All authors have read and agreed to the published version of the manuscript.

Funding

This research was funded by the Thailand Research Fund, grant number MRG5580224.

Institutional Review Board Statement

Not applicable.

Informed Consent Statement

Not applicable.

Data Availability Statement

Not applicable.

Acknowledgments

This study was supported by the Thailand Research Fund (Project No. MRG5580224). The authors also thank Don Muang Tollway Public Company Limited for providing support in data collection.

Conflicts of Interest

The authors declare no conflict of interest. The funder had no role in the design of the study; in the collection, analyses, or interpretation of data; in the writing of the manuscript; or in the decision to publish the results.

References

  1. Chen, C.; Ding, Y.; Xie, X.; Zhang, S.; Wang, Z.; Feng, L. TrajCompressor: An Online Map-matching-based Trajectory Compression Framework Leveraging Vehicle Heading Direction and Change. IEEE Trans. Intell. Transp. Syst. 2020, 21, 2012–2028. [Google Scholar] [CrossRef]
  2. Chen, C.; Jiao, S.; Zhang, S.; Liu, W.; Feng, L.; Wang, Y. TripImputor: Real-Time imputing taxi trip purpose leveraging multi-sourced urban data. IEEE Trans. Intell. Transp. Syst. 2018, 19, 3292–3304. [Google Scholar] [CrossRef]
  3. Huang, T.; Ma, Y.; Qin, Z.T.; Zheng, J.; Liu, H.X.; Zhu, H.; Ye, J. Origin-destination Flow Prediction with Vehicle Trajectory Data and Semi-supervised Recurrent Neural Network. In Proceedings of the 2019 IEEE International Conference on Big Data (Big Data), Los Angeles, CA, USA, 9–12 December 2019; pp. 1450–1459. [Google Scholar] [CrossRef]
  4. Tolouei, R.; Psarras, S.; Prince, R. Origin-Destination Trip Matrix Development: Conventional Methods versus Mobile Phone Data. Transp. Res. Procedia 2017, 26, 39–52. [Google Scholar] [CrossRef]
  5. Fekih, M.; Bellemans, T.; Smoreda, Z.; Bonnel, P.; Furno, A.; Galland, S. A Data-Driven Approach for Origin–Destination Matrix Construction from Cellular Network Signalling Data: A Case Study of Lyon Region (France). Transportation 2021, 48, 1671–1702. [Google Scholar] [CrossRef]
  6. Cragg, S. Bluetooth Detection-Cheap But Challenging. In Proceedings of the Scottish Transport Applications and Research Conference (STAR), Glasgow, UK, 6 May 2012. [Google Scholar]
  7. Kaur, J.; Kaur, R.; Kaur, M. Bluetooth Technology. Int. J. Eng. Comput. Sci. 2016, 5, 16001–16003. [Google Scholar] [CrossRef]
  8. Arista.com Santa Clara, CA. 2020, p. 3. Available online: https://www.arista.com (accessed on 26 February 2022).
  9. Doherty, P. A review of Bluetooth security in the automotive environment. In Proceedings of the Irish Signals and Systems Conference 2004, Belfast, Ireland, 30 June–2 July 2004; pp. 514–519. [Google Scholar] [CrossRef][Green Version]
  10. Becker, J.K.; Li, D.; Starobinski, D. Tracking Anonymized Bluetooth Devices. Proc. Priv. Enhan. Technol. 2019, 2019, 50–65. [Google Scholar] [CrossRef]
  11. Abedi, N.; Bhaskar, A.; Chung, E. Bluetooth and Wi-Fi MAC address based crowd data collection and monitoring: Benefits, challenges and enhancement. Australasian Transport Research Forum 2013 Proceedings. Australasian Transport Research Forum 2013. Available online: https://eprints.qut.edu.au/71808/ (accessed on 26 February 2022).
  12. Verma, M.; Singh, S.; Kaur, B. An Overview of Bluetooth Technology and its Communication Applications. Int. J. Curr. Eng. Technol. 2015, 5, 1588–1592. [Google Scholar]
  13. Tsira, V.; Nandi, G. Bluetooth Technology: Security Issues and Its Prevention. Int. J. Comput. Appl. Technol. 2014, 5, 1833–1837. [Google Scholar]
  14. Araghi, B.N.; Hammershøj Olesen, J.; Krishnan, R.; Tørholm Christensen, L.; Lahrmann, H. Reliability of Bluetooth Technology for Travel Time Estimation. J. Intell. Transp. Syst. Technol. Plann. Oper. 2015, 19, 240–255. [Google Scholar] [CrossRef]
  15. Tahmasseby, S. Traffic Data: Bluetooth Sensors vs. Crowdsourcing—A Comparative Study to Calculate Travel Time Reliability in Calgary, Alberta, Canada. J. Traffic Transp. Eng. 2015, 3, 63–79. [Google Scholar] [CrossRef][Green Version]
  16. Tsubota, T.; Yoshii, T. An Analysis of the Detection Probability of MAC Address from a Moving Bluetooth Device. Transp. Res. Procedia 2017, 21, 251–256. [Google Scholar] [CrossRef]
  17. Namaki Araghi, B.; Skoven Pedersen, K.; Tørholm Christensen, L.; Krishnan, R.; Lahrmann, H. Accuracy of Travel Time Estimation Using Bluetooth Technology: Case Study Limfjord Tunnel Aalborg. Int. J. Intell. Transp. Syst. Res. 2015, 13, 166–191. [Google Scholar] [CrossRef][Green Version]
  18. Friesen, M.R.; McLeod, R.D. Bluetooth in Intelligent Transportation Systems: A Survey. Int. J. Intell. Transp. Syst. Res. 2015, 13, 143–153. [Google Scholar] [CrossRef]
  19. Sharifi, E.; Hamedi, M.; Haghani, A.; Sadrsadat, H. Analysis of vehicle detection rate for bluetooth traffic sensors: A case study in maryland and delaware. In Proceedings of the 18th World Congress on on Intelligent Transport Systems, Orlando, FL, USA, 10–16 October 2011; Volume 2, pp. 1364–1375. [Google Scholar]
  20. Margreiter, M.; Busch, F.; Carstensen, C. The Evolution of Bluetooth Detection Rates. Transp. Res. Board 2019. Available online: https://mediatum.ub.tum.de/1476803 (accessed on 26 February 2022).
  21. Biora, F.; d’Aprile, F.; Marino, R. A Large Scale Application for Bluetooth-Based Travel Time Measurement in The Netherlands. 2012. Available online: https://trid.trb.org/view/1265044 (accessed on 26 February 2022).
  22. Cvetek, D.; Bojic, V.; Jelušić, N.; Mustra, M. Initial Bluetooth Probe Vehicle Penetration Rate Analysis: A Case Study in the City of Zagreb. Int. Sci. Conf. Sci. Traffic Dev. Next Gener. Transp. Ind. Innov. 2019. Available online: http://161.53.22.65/datoteka/1000404.Cvetek-Boji-Jelui-Mutra_pross_version.pdf (accessed on 26 February 2022).
  23. Ban, X.J.; Li, Y.; Skabardonis, A.; Margulici, J.D. Performance evaluation of travel-time estimation methods for real-time traffic applications. J. Intell. Transp. Syst. Technol. Plann. Op. 2010, 14, 54–67. [Google Scholar] [CrossRef]
Figure 1. Bluetooth detector installation configuration.
Figure 1. Bluetooth detector installation configuration.
Sustainability 14 04591 g001
Figure 2. Locations of Bluetooth detectors (blue filled circles) and microwave radars (yellow filled pentagons) along study corridor.
Figure 2. Locations of Bluetooth detectors (blue filled circles) and microwave radars (yellow filled pentagons) along study corridor.
Sustainability 14 04591 g002
Figure 3. Hourly traffic volume collected from microwave radar device for inbound and outbound traffic directions for weekdays in October 2020.
Figure 3. Hourly traffic volume collected from microwave radar device for inbound and outbound traffic directions for weekdays in October 2020.
Sustainability 14 04591 g003
Figure 4. Data cleaning and filtering processing.
Figure 4. Data cleaning and filtering processing.
Sustainability 14 04591 g004
Figure 5. Definition of linkij.
Figure 5. Definition of linkij.
Sustainability 14 04591 g005
Figure 6. Example of linkij table for MAC address matching between two Bluetooth stations.
Figure 6. Example of linkij table for MAC address matching between two Bluetooth stations.
Sustainability 14 04591 g006
Figure 7. Direction of linkij.
Figure 7. Direction of linkij.
Sustainability 14 04591 g007
Figure 8. Example of direction identification for linkij.
Figure 8. Example of direction identification for linkij.
Sustainability 14 04591 g008
Figure 9. Single trip defined as series of consecutive links.
Figure 9. Single trip defined as series of consecutive links.
Sustainability 14 04591 g009
Figure 10. Example of trip determination results.
Figure 10. Example of trip determination results.
Sustainability 14 04591 g010
Figure 11. Example of same-vehicle-trip removal.
Figure 11. Example of same-vehicle-trip removal.
Sustainability 14 04591 g011
Figure 12. Numbers of Bluetooth trips/h for inbound and outbound traffic directions for weekdays in October 2020.
Figure 12. Numbers of Bluetooth trips/h for inbound and outbound traffic directions for weekdays in October 2020.
Sustainability 14 04591 g012
Figure 13. Hourly penetration rates during weekdays; averaged from Bluetooth numbers 5, 7, and 8 for inbound direction.
Figure 13. Hourly penetration rates during weekdays; averaged from Bluetooth numbers 5, 7, and 8 for inbound direction.
Sustainability 14 04591 g013
Figure 14. Hourly penetration rates during weekdays; averaged from Bluetooth numbers 5, 7, and 8 for outbound direction.
Figure 14. Hourly penetration rates during weekdays; averaged from Bluetooth numbers 5, 7, and 8 for outbound direction.
Sustainability 14 04591 g014
Figure 15. Locations of inbound Bluetooth numbers 8 and 9, microwave radars devices, and Don Muang toll plazas. Traffic moves from Bluetooth number 9 (upstream) to Bluetooth number 8 (downstream).
Figure 15. Locations of inbound Bluetooth numbers 8 and 9, microwave radars devices, and Don Muang toll plazas. Traffic moves from Bluetooth number 9 (upstream) to Bluetooth number 8 (downstream).
Sustainability 14 04591 g015
Figure 16. Five-minute average speeds at upstream (green line) and downstream (red line) locations, along with differences in number of MAC addresses (BT8-BT9).
Figure 16. Five-minute average speeds at upstream (green line) and downstream (red line) locations, along with differences in number of MAC addresses (BT8-BT9).
Sustainability 14 04591 g016
Figure 17. Mean Absolute Percentage Deviation (MAPD) of 50th percentile travel time at different penetration rates for inbound direction on Monday 26 October 2020.
Figure 17. Mean Absolute Percentage Deviation (MAPD) of 50th percentile travel time at different penetration rates for inbound direction on Monday 26 October 2020.
Sustainability 14 04591 g017
Figure 18. Mean Absolute Percentage Deviation (MAPD) of 50th percentile travel time at different penetration rates for outbound direction on Friday 2 October 2020.
Figure 18. Mean Absolute Percentage Deviation (MAPD) of 50th percentile travel time at different penetration rates for outbound direction on Friday 2 October 2020.
Sustainability 14 04591 g018
Figure 19. Mean Absolute Percentage Deviation (MAPD) of 85th percentile travel time at different penetration rates for inbound direction on Monday 26 October 2020.
Figure 19. Mean Absolute Percentage Deviation (MAPD) of 85th percentile travel time at different penetration rates for inbound direction on Monday 26 October 2020.
Sustainability 14 04591 g019
Figure 20. Mean Absolute Percentage Deviation (MAPD) of 85th percentile travel time at different penetration rates for outbound direction on Fridays 2 October 2020.
Figure 20. Mean Absolute Percentage Deviation (MAPD) of 85th percentile travel time at different penetration rates for outbound direction on Fridays 2 October 2020.
Sustainability 14 04591 g020
Table 1. Specifications of Bluetooth detectors.
Table 1. Specifications of Bluetooth detectors.
ItemDescriptions
DetectorBluetooth 4.0 Class 1
Maximum coverage range100 m
Sampling rate1 Hz
Maximum speed detection120 km/h
Storage32 GB
Antenna typeFlat panel 9 dB
Frequency range2.402~2.480 GHz
Transmit Output Power+19 dBm (+6 dBm EDR) E.I.R.P.
Antenna ConnectorRP-SMA
Operating temperature−40~+85 ℃
Power consumption10 W
InterfaceEthernet 100 mbps
Power supplyPower over Ethernet 802.11af
Table 2. Data fields obtained from Bluetooth detectors.
Table 2. Data fields obtained from Bluetooth detectors.
VariableDescription
Record IDA number in the sequence of detection
Device IDIdentification number of the detector
TimestampThe time whenever the device MAC Address is detected
MAC addressMAC address of the Bluetooth device
First timestampThe first time when the device MAC address is detected
Last timestampThe last time when the device MAC address is detected
Table 3. Sample results from devices passing Bluetooth detectors.
Table 3. Sample results from devices passing Bluetooth detectors.
Record IDDevice IDTimestampMAC Address
114779044Bluetooth No. 900:00.05A:72:74:06:94:DB
114779045Bluetooth No. 900:00.059:EE:9C:71:37:56
114779046Bluetooth No. 900:00.177:5B:F3:89:4A:34
114779047Bluetooth No. 900:00.17A:A9:8D:A7:0E:5E
114779048Bluetooth No. 900:00.158:49:75:FD:A5:2D
114779049Bluetooth No. 900:00.154:D8:1E:51:6B:29
114779050Bluetooth No. 900:00.25A:8D:A8:D9:AE:85
114779051Bluetooth No. 900:02.941:F4:97:27:9F:E6
114779052Bluetooth No. 900:03.76D:B4:D3:D9:8D:29
114779053Bluetooth No. 900:04.17B:28:B1:51:A0:9F
114779054Bluetooth No. 900:04.267:F0:36:FB:8E:23
114779055Bluetooth No. 900:04.84E:47:EF:8D:03:7A
114779056Bluetooth No. 900:04.9EB:BC:50:FC:A3:5B
Table 4. Sample traffic volume data collected using microwave radar.
Table 4. Sample traffic volume data collected using microwave radar.
Device IDUpdatetimeLaneTotalcount
TCU-BK-RDO-022020-09-30T17:00:25.550Z30
TCU-BK-RDO-022020-09-30T17:00:25.551Z02
TCU-BK-RDO-022020-09-30T17:00:25.551Z21
TCU-BK-RDO-022020-09-30T17:00:25.551Z11
TCU-BK-RDO-022020-09-30T17:01:25.792Z32
TCU-BK-RDO-022020-09-30T17:01:25.792Z04
TCU-BK-RDO-022020-09-30T17:01:25.792Z22
TCU-BK-RDO-022020-09-30T17:01:25.793Z10
TCU-BK-RDO-022020-09-30T17:02:26.134Z32
TCU-BK-RDO-022020-09-30T17:02:26.135Z03
TCU-BK-RDO-022020-09-30T17:02:26.135Z21
TCU-BK-RDO-022020-09-30T17:02:26.135Z10
Table 5. Data field descriptions in raw data collection.
Table 5. Data field descriptions in raw data collection.
VariableDescription
idA number in the sequence of detection
device_idIdentification number of the detector and direction
bt_stationThe name of the detector
ref_timeThe date and time whenever the device MAC Address is detected
date_btThe date whenever the device MAC Address is detected
time_btThe time whenever the device MAC Address is detected
mac_addressMAC address of the Bluetooth device
Table 6. Data attributes used in determining linkij.
Table 6. Data attributes used in determining linkij.
VariableDescription
mac_addressMAC address of the detected Bluetooth device
i_dateThe date when the MAC address is detected at Bluetooth No. i
i_timeThe timestamp when the MAC Address is detected at Bluetooth No. i
i_stationThe name of detector detected at Bluetooth No. i
j_timeThe timestamp when the MAC Address is detected at Bluetooth No. j
j_dateThe date when the MAC Address is detected at Bluetooth No. j
j_stationThe name of detector at Bluetooth No. j
linkijLink between Bluetooth numbers i and j with the same MAC address
Table 7. Bluetooth stations with nearby microwave radar for penetration-rate analysis.
Table 7. Bluetooth stations with nearby microwave radar for penetration-rate analysis.
DirectionBluetoothMicrowave RadarDistance (km)
Station IDLocationStation IDLocation
InboundBluetooth No.514 + 952TCU-BK-RDO-0115 + 2800.3
Bluetooth No.718 + 000TCU-BK-RDO-0317 + 3700.6
Bluetooth No.821 + 075TCU-DM-RDS-0221 + 4510.4
Bluetooth No.924 + 525TCU-AN-RDO-0123 + 3001.2
OutboundBluetooth No.412 + 200TCU-LP-RDO-0112 + 5250.3
Bluetooth No.616 + 400TCU-BK-RDO-0215 + 7500.6
Bluetooth No.821 + 075TCU-DM-RDS-0121 + 4500.4
Table 8. Summary of data-processing results.
Table 8. Summary of data-processing results.
No.StepResults
1Raw Data19.4 million records
2Duplicate Records Removal16 million unique records (82% remaining)
3MAC Address Matching between Bluetooth Detectors8.7 million links created
4Direction Identification4.3 million northbound links
4.4 million southbound links
5Trip Determination1.2 million northbound trips
1.2 million southbound trips
6Same-Vehicle-Trip Removal0.94 million northbound trips (78%)
1.06 million southbound trips (88%)
Table 9. Inbound scenarios for sensitivity analysis of penetration rates, from Bluetooth numbers 9 to 7 on Monday 26 October 2020.
Table 9. Inbound scenarios for sensitivity analysis of penetration rates, from Bluetooth numbers 9 to 7 on Monday 26 October 2020.
PeriodActual Penetration Rate (%)Traffic Volume from Microwave Radar (Vehicles/Period)Penetration Rate (%)
AM peak (6:00 a.m.–9:00 a.m.)5079661, 2, 3, 5, 10, 20, 30, 40
PM peak (4:00 p.m.–7:00 p.m.)4156181, 2, 3, 5, 10, 20, 30, 40
Off peak3212,3271, 2, 3, 5, 10, 20, 30
Table 10. Outbound scenarios for sensitivity analysis of penetration, from Bluetooth numbers 2 to 4 on Friday 2 October 2020.
Table 10. Outbound scenarios for sensitivity analysis of penetration, from Bluetooth numbers 2 to 4 on Friday 2 October 2020.
PeriodActual Penetration Rate (%)Traffic Volume from Microwave Radar (Vehicles/Period)Penetration Rate (%)
AM peak (6:00 a.m.–9:00 a.m.)2850131, 2, 3, 5, 10, 20
PM peak (4:00 p.m.–7:00 p.m.)2910,3181, 2, 3, 5, 10, 20
Off peak2817,7571, 2, 3, 5, 10, 20
Table 11. Number of Bluetooth trips required for sensitivity analysis of inbound trips from Bluetooth numbers 9 to 7 on Monday 26 October 2020.
Table 11. Number of Bluetooth trips required for sensitivity analysis of inbound trips from Bluetooth numbers 9 to 7 on Monday 26 October 2020.
PeriodTraffic Volume (Vehicles/Period)Number of Bluetooth Trips at Each Penetration Level
1%2%3%5%10%20%30%40%
AM peak (6:00 a.m.–9:00 a.m.)796680159239398797159323903186
PM peak (4:00 p.m.–7:00 p.m.)561856112169281562112416852247
Off peak12,327123247370616123324653698
Table 12. Number of Bluetooth trips required for sensitivity analysis of outbound trips from Bluetooth numbers 2 to 4 on Friday 2 October 2020.
Table 12. Number of Bluetooth trips required for sensitivity analysis of outbound trips from Bluetooth numbers 2 to 4 on Friday 2 October 2020.
PeriodTraffic Volume (Vehicles/Period)Number of Bluetooth Trips at Each Penetration Level
1%2%3%1%10%20%1%40%
AM peak (6:00 a.m.–9:00 a.m.)5013501001502515011003
PM peak (4:00 p.m.–7:00 p.m.)10,31810320631051610322064
Off peak17,75717835553388817763551
Table 13. Minimum Bluetooth penetration rates with mean absolute percentage deviation ≤ 15%.
Table 13. Minimum Bluetooth penetration rates with mean absolute percentage deviation ≤ 15%.
PeriodMinimum Bluetooth Penetration Rate (%)
Inbound Traffic
on Monday 26 October 2020
Outbound Traffic
on Friday 2 October 2020
50th Percentile Travel Time85th Percentile Travel Time50th Percentile Travel Time85th Percentile Travel Time
AM peak (6:00 a.m.–9:00 a.m.)<1% (<26)1% (26)<1% (<16)1% (16)
PM peak (4:00 p.m.–7:00 p.m.)1.5% (37)3% (56)<1% (<34)<1% (<34)
Off peak5% (34)5% (34)5% (49)5% (49)
Remark: Numbers in parentheses denote minimum number of vehicles/h for each scenario. Light-gray-shaded cells refer to heaviest traffic conditions for the traffic direction (AM peak for inbound traffic and PM peak for outbound traffic).
Publisher’s Note: MDPI stays neutral with regard to jurisdictional claims in published maps and institutional affiliations.

Share and Cite

MDPI and ACS Style

Jedwanna, K.; Boonsiripant, S. Evaluation of Bluetooth Detectors in Travel Time Estimation. Sustainability 2022, 14, 4591. https://doi.org/10.3390/su14084591

AMA Style

Jedwanna K, Boonsiripant S. Evaluation of Bluetooth Detectors in Travel Time Estimation. Sustainability. 2022; 14(8):4591. https://doi.org/10.3390/su14084591

Chicago/Turabian Style

Jedwanna, Krit, and Saroch Boonsiripant. 2022. "Evaluation of Bluetooth Detectors in Travel Time Estimation" Sustainability 14, no. 8: 4591. https://doi.org/10.3390/su14084591

APA Style

Jedwanna, K., & Boonsiripant, S. (2022). Evaluation of Bluetooth Detectors in Travel Time Estimation. Sustainability, 14(8), 4591. https://doi.org/10.3390/su14084591

Note that from the first issue of 2016, this journal uses article numbers instead of page numbers. See further details here.

Article Metrics

Back to TopTop