Next Article in Journal
Implementation of a Smart Contract on a Consortium Blockchain for IoT Applications
Previous Article in Journal
Blockchain-Enabled Vehicular Ad Hoc Networks: A Systematic Literature Review
Previous Article in Special Issue
Workplace 4.0: Exploring the Implications of Technology Adoption in Digital Manufacturing on a Sustainable Workforce
 
 
Font Type:
Arial Georgia Verdana
Font Size:
Aa Aa Aa
Line Spacing:
Column Width:
Background:
Article

Improving Efficiency and Effectiveness of Robotic Process Automation in Human Resource Management

by
Syaiful Anwar Mohamed
1,
Moamin A. Mahmoud
2,*,
Mohammed Najah Mahdi
2 and
Salama A. Mostafa
3
1
College of Graduate Studies, Universiti Tenaga Nasional, Kajang 43000, Selangor, Malaysia
2
Institute of Informatics and Computing in Energy, Universiti Tenaga Nasional, Kajang 43000, Selangor, Malaysia
3
Faculty of Computer Science and Information Technology, Universiti Tun Hussin Onn, Batu Pahat 86400, Johor, Malaysia
*
Author to whom correspondence should be addressed.
Sustainability 2022, 14(7), 3920; https://doi.org/10.3390/su14073920
Submission received: 23 October 2021 / Revised: 13 January 2022 / Accepted: 8 February 2022 / Published: 26 March 2022
(This article belongs to the Special Issue Robotic Co-Workers for Work and Workforce Sustainability)

Abstract

:
Automation technology is changing and transforming innovation into the industrial landscape and Human Resources (HR) should ensure to adapt and practice its deployment to realise its benefits in time and for cost savings. The implementation of Robotic Process Automation (RPA) in HR can help to offer better service to ensure compliance of the processes with standards and regulations. RPA is a software technology that manages software robots to emulate human actions when interacting with digital platforms. RPA is a solution that could perform repetitions to take over activities carried out by humans. However, a robot is not thought to be able to replace the HR but is, instead, useful to support driven processes. The purpose of the study is to prove the efficiency and effectiveness of RPA in the Human Resource Management System (HRMS) compared to the manual process performed by a human. Different types of components and characteristics were identified to adopt RPA in HRMS based on the data measurement in the implementation process. This study designs and develops an HRMS model using RPA tools to achieve the target process. The model was developed based on a case study of an existing model of RPA in HRMS from an IT consultancy industry. In the HR process, the project uses an application focusing on the parameters of gathering, storing and accessing employees’ information from other modules. Lastly, the gaps in the HRMS to improve productivity are evaluated and explained.

1. Introduction

IT or information technology-use in all industries has increased the demand for such aids around the globe. It is very difficult to control the overload process unless the company hires more staff when employing humans alone, which increases the operational cost. However, this action can be replicated and managed using Robotic Process Automation (RPA) that can be aligned with application complexity, data collection, and the completion time frame given [1,2]. Robotics can be aligned with Software Development Life Cycle (SDLC) complexity and collect the estimated and completed time frame through requirements, analyst, design, development, testing, and maintenance [3]. The project focuses on digital-operation activity processes implemented by software robotics technology using RPA application to replicate human tasks and perform repetitive and automated processes every day [4]. The objective is to make the process effective and efficient and minimize human error. The process will connect to the RPA application and provide information to determine the objective. To implement this successfully and meet the goal, the process must be created more effectively and efficiently and practiced in a standard way. During the process, RPA must have the ability to determine human tasks repetitively and should be automated in accuracy and consistency to fit with the task. The process must achieve the objective and minimize the impact of risk, time and cost. Robotics is a revolutionary area of development that will make the process of working more rapid and precise. However, to implement RPA in a process, a proper process model must be determined.
To further understand the RPA, information of real stories is presented to support the problem of the existing research studies. These case studies briefly overview different industries that have successfully implemented RPA to improve their business process. A presented in Sigurðardóttir [5], the three examples are a consultant service provider, financial shared services, and mobile company telecommunication provider. The robots can improve speed and quality, can work non-stop, further decrease services inaccuracy so as to decrease the number of errors and increase availability and stability delivery [6,7] (see Figure 1).

2. Research Background

Based on the case studies, the business selected focused on an operation job where the task was kept in the same process every day, i.e., to transform input to output. The process received input from the information given while outputs include service or products for customer satisfaction. The operation faces effective and efficiency issues when handled and managed by humans with regard to the activity involved. A solution, RPA, is an automatic process-handling method by robotics software that uses scripting code programming that was implemented in the company to replace human-operation activities that can mimic human behavior [8].
With regard to the background of the study, the researcher found that the company must understand and identify the problem first, and how the RPA can present potential solutions that can benefit the company when implemented. The company needs to overview the challenges, obstacles, and tasks before implementing Proof of Concept (PoC). The success and most important stages in RPA, based on the background study, include Process Assessment—Business Case—Proof of Concept—Project Design and Build—RPA Life cycle [9] (see Figure 2).
Finally, it could benefit the company in terms of cost and reduce the human issues involved in performance and processing. Advantages are also evident when this RPA uses a fully automated process to integrate other systems and reduces the element of procedure and bureaucracy necessary from another department [10].
The outcome of this study is significant to industries generally related to operation services. This study develops and evaluates a model based on robotics application and proposes the best strategy to reduce company costs. The model proposed identifies the factors that affect the element’s production performances. This is very important so that the organization can make the decision and utilize the findings from this study to improve the capability of efficient acceptance.
This research aims to identify the improvement effect of the HRMS system in gathering and storing modules implemented by an RPA model. Researchers could use these HRMS attributes to define the strategy for robotics software via a simulator interface. To validate the objective, model RPA tools can include an AA (Automation Anywhere), UiPath, Blue Prism, or others tool that simulate of the dynamism of the system in HRMS engagement. Furthermore, a model for RPA to run different scenarios and produce results that validate the model and defined attributes of different strategies is developed [11]. The objective aims to reduce the cost of human resources in performances and provide flexibility to test strategies. The RPA test strategy will include employee engagement with RPA in particular environmental settings.
A methodology and structure have been established to successfully achieve these study objectives. In the beginning, the concept and the theories of the RPA that are implemented in the business process are explored. At the same time, research findings on the business process elements can be carried out with the RPA combination. The researcher does not cover all elements but focuses on elements of performance as mentioned in the objective. In particular, attention will be paid to accuracy and the associated attributes of existing strategies for implementation. The study will analyze the impact and benefits of the implementation process replacement from human to robotics in the business area process. It will cover study and analysis, including important aspects for which software technology tools could be applied. After the analysis, a form of a logical model for the simulator in terms of the process’s HRMS modules, measurement of engagement level, analysis of data selection to improve the performance in a comparison between human and robotics is designed and developed. Finally, the model will be implemented by using a selection of robotics tools.
Theoretically, RPA refers to a software robot in a computer program that can execute and work 24 × 7 all days of the year, in contrast to engaging with the staff who work only specific hours and require a break. Additionally, the bots can manage a large-volume workload and perform repetitive work whereby a long response can be avoided and the quality of the execution is not reduced as compared to human performance. Furthermore, case-sensitive information can be exposed and compromised, such as employee private data such as social security number, phone number, address or others when execute by humans, but this can be avoided through RPA deployment.
RPA is best at handling the execution of structured data but it can support unstructured data, by scanning hand-written documents and converting to text by using optical character recognition (OCR) [12,13].
As shown in Figure 3, RPA consists of components that form the RPA platform to perform the task of automation, including repetitive and rule-based processes. HRMS is a combination of systems and processes that connect HRM, and information technology performs practical steps for the realization of departmental goals in modules [14]. These HRMS modules can assist in the following areas:
  • Managing payroll: HRMS payroll enables HR to process payroll calculation components such as salary, wages, bonuses, compensation, taxers that align with organization policies.
  • Recruitment and onboarding: HRMS recruitment and onboarding is the process by which HR hires new employees to fulfill current job vacancies. The process includes identifying the position, scope, and requirements of the vacancies, creating job postings, screening and tracking applications, scheduling interviews, and selecting the candidate onboarding. When onboarding new employees, HR will send an offer letter in the written form of a formal letter that includes details of employment and company policy.
  • Gathering, storing, and accessing employees’ information: The method of HRMS gathering, storing, and accessing employees’ information is to input all personnel data into the system which can be accessed from anywhere and anytime from the HR system. Types of data collected in the human resource information include all employee fields such as employee salary, position, compensation, personnel information, and performance review.
  • Maintaining attendance records and absence: HRMS maintaining attendance records, and absence is a process used to manage time-off requests, and time-off, balances employee scheduling and absence management which can be integrated with payroll systems.
  • Performance evaluation and appraisal: HRMS performance evaluation and appraisal is a process used to track, monitor, and review performances that can help HR to provide more accurate feedback for employees to align the workforce with organizational goals and track employees’ relevant milestones. This performance indicator can be evaluated to value the employees and appraise them based on their working performance conducted.
  • Benefits administration: HRMS benefits-administration is the process for HR responsibility to manage and updates employee involved in health medical and insurance, retirement accounts, vacations, paid time, and parental leave. Better benefits reduce employees’ stress and can retain talent and create engaged employees. Employees are less likely to find another job when benefits suit employee needs.
  • Learning management: This application is the concept of e-learning and is more focused on improving employees’ skills in the current and future market in which the company benefits, so as to identify training and learning gaps, utilizing analytical data, and via reporting.
  • Employee self-service: HRMS Employee self-service (ESS) provides employees access to their records to allow employees to change and update their information such as their address, phone number, emergency contact number, amongst other things. They are also able to apply for leave, review their remaining leave as well as their history of applying for leave. Furthermore, they may download the payslip to keep. In the employee’s available information record, some of the records cannot be changed because it is owned and related to the company and the information includes important HR references such as employee position and employee ID number.
  • Analytics and informed decision making: HRMS analytics and informed decision making enable HR to extend the value of employee information by extracting related data for use with other business-intelligence platforms.

2.1. RPA in HR Business Process

As technology evolves, automation becomes popular because their benefits to the industry includes effectiveness and efficiency, making work easier [15]. Repetitive tasks will take less time and can be completed at a lower cost and reduce errors to the company. According to the report, automation technology such as RPA is predicted to benefit the industry economically by nearly $6.7 trillion by 2025 [16]. The automation market is considered as the second biggest technology market behind mobile internet for smartphones and tablets technology. Therefore, from the statistics, it is believed that RPA technology will grow quickly into one of the leading technology platforms and is expected to become a standard for use in business outcomes and performances.
As the current RPA technology has been developed from RPA predecessors including three key components developed in the early 1990s, i.e., screen scraping software, workflow automation, management software and artificial intelligence [17]. Screen scrapping technology is the first technology used to extract unstructured data to structured data from the web on the presentation layer. Workflow automation and management are used to capture certain fields of interest and translate them into useful information. This software is used to eliminate the manual-data entry process to increase speed and accuracy. For example, the software will capture customer information, item order, total invoice and store them in the company database. Artificial intelligence is a part of robotic software, but it is more advanced and refers to its capability to performs tasks that require human intervention and intelligence. AI is a form of machine learning that acquires big data sets and uses reasoning, which includes rules to reach definite conclusions [18].
The emergence of the term robotic-process automation can be traced back to the early 2000s, that relies on three components in scrapping software, workflow automation, and artificial intelligence. Software robots are automated, repetitive and through combination with artificial intelligence platforms, they will be able to improve performance capabilities and make complex decisions with little intervention or programming [19]. This is potential of RPA, i.e., that the company demand more agile and responsive measures, which is more crucial in the increasingly complex marketplace.
Within RPA importance, its implementation process is fast and achieves a return on investment (ROI) quickly. As an example, HR was processing 2500 sick leave certificates per month which is an average 4 min for processing per item [20]. By RPA solution implementation, RPA could extract data from SAP and insert this into customer systems and print it. As a result, the HR service could achieve ROI within six months, with error rates of 0%, manual effort reduced to 5%, and processing time reduced to 80%. RPA technology is highly relevant and easy to implement with regard to automation methodology processes in HRMS to perform tasks routinely [21]. This is because RPA works as a script, software agents, and bots conducting tasks with accuracy and speed. Instead of using manual employees for processing and performing repetitive tasks on the computer, RPA can replace HR tasks and become more common in the Human Resource Management System. RPA can be utilized in the daily process that requires management of the entire system with large amounts of data transferred on many levels to allow for flexible and rapid implementation. It can create digital process automation with ease via an automated process with existing digital HR systems, can create robots software in an editor and enhance the automation with drag and drop processes [22].
In HRMS, data accuracy to address human errors and mistakes is highly important because it involves business processing, and RPA has more potential error-free used unlike when performed by humans manually. With organizations beginning to implement the RPA in HRMS, there are some benefits in terms of changes, such as an effective and efficient system [23,24] (see Figure 4).

2.2. Replacing Labor- and Transaction-Intensive Processes with RPA Can Reduce Costs While Improving Efficiency and Quality

Robotic process automation is one of the most important technological trends (RPA). In simple terms, RPA is a more advanced and intelligent form of process automation that uses software tools (or software robots) to execute tasks that were previously performed by humans. Software robots, when properly designed, can function 24 h a day, seven days a week at a cheaper cost than humans while producing a higher-quality and scalable output. This bundle of advantages can be used to build a compelling value-creating business case. RPA programmes most likely target labor- and transaction-intensive processes, in which people undertake recurrent tasks that can be reconfigured as rule-based activities performed by robots or software tools.
A significant success component is attracting and retaining employees. A primary goal of HRMT is to attract and retain the best candidates. To do this, a “attractive package” must be established, which includes a nice work environment, flexible working hours, quality training, diversity, and so on. To make this work, the organisation must completely commit to top management support, open communication, and inclusion in policies and appraisal systems. The most significant impediment is rivalry from other government agencies and the commercial sector.

2.3. Case Study of a Company That Adopted RPA in HRMS

The case study was conducted on one company in business services and outsourcing that adopted RPA in HR processes. The company is a listed company that has domain and technological expertise in digital, mobile application, internet of things (IoT), and automation [13,25,26]. The company is a leading solution provider for consultancy services and RPA-application development in delivering enterprise and corporate business solutions. The company was established in 2017 in Malaysia and has about 50 employees. The technologies offered to the customer includes the domain of HR, logistics and transportation, finance, and telco. During the first stage, a workshop was performed to review the process currently used by the company to understand the overall process and potential with the selected business-services application.
Based on the review of the company, the volume of HR transactions is very high and critical every month, and benefits are expected with RPA implementation. In this study, a case selection for gathering, storing, and accessing employees’ information of the HRMS module were selected for RPA implementation to generate better performance results. To determine whether the task is suitable for RPA process, the criteria need to be reviewed and considered.
Based on the information provided, RPA is most suitable to implement in the case selection when the process fulfills the RPA requirement. The task has high volumes of transaction, high degrees of process standardization whereby the business units expect the same service, processes that are highly rules-based and highly mature because they are measured, documented, stable, and predictable.

3. Methodology

During this stage, an analysis and design procedure that determine the research requirements are the first steps before the implementation of RPA to the system. These steps are required to successfully configure and deploy a robot, and to demonstrate a clear business case that the system implements. Once the rules are input into the system, RPA is able to automate the selection of HR activities every day. This process requires a platform for process-service accuracy, performance improvement, and responses through process automation of new technologies. Therefore, prototyping using RPA technology for a business process was created to achieve proof of concept in effectiveness and efficiency to generate the results. This establishes the knowledge and experiences of RPA from the software bought, and to the customer and staff that use the generated data, as it is a perfect fit environment between the human resource department and robotic automation to improve the quality of the business process (see Figure 5).
The case was carried out via a process of storing information and updating employees’ records in the HR database from excel data.
Currently, information is entered by HR manually for the purpose of updating information about their employees in the HRMS database. HR data entry often requires time-consuming and sometimes data may be entered incorrectly, causing serious problems to the organization. RPA can automate entire workflows of data entry from data gathering, logging, updating, processing, and validating data to maximize productivity by reducing the transaction time and maintaining an accurate data entry. According to the design, the process can be deconstructed and consists mainly of six steps (see Figure 6).
The data analysis helped to code and classify the information contained in this research paper to achieve the research objective. The categories related to HRMS data for use in RPA application were defined. The data are from the organization and focus on the employee’s data records. The data were analyzed at the organizational level and collected at the employee level, following which the data were aggregated and saved to the HRMS database. Other variables, such as employee payroll and employee key performance index (kpi) indicators do not need to be aggregated although they are kept in the same database, as this data were not included in the research scope. Data were formatted in-text, directly retrieved from excel and saved to the database in a proper format and there was no need to transcribe or reformat the data. The information is updated in the HRMS employee record profile by the RPA software using the AA tool. The information in the employee records profile is listed below.
  • Employee name
  • Email
  • Mobile number
  • Address
  • Designation
  • Department
  • Staff number
In this HRMS development, the Automation Anywhere (AA) tool was selected. The AA tool is a popular RPA vendor among RPA vendors in the market. AA offers powerful and user-friendly software to automate tasks capabilities. The tool uses three important architectural levels, including a (1) control room to run the automated tasks, (2) bot creator to code the bots, and (3) bot runner to perform the tasks and report the execution logs, pass and fail status so as to send them to the control room. The tool provides the following features:
  • Intelligent automation;
  • Rapidly automates complex and complicated tasks;
  • Creation of automation tasks such recording keyboard strokes and mouse clicks;
  • Distributing tasks to multiple computers;
  • Automation Anywhere offers scriptless automation;
  • Auto-login runs scheduled tasks at any time, even when the computer is locked (see Figure 7).
AA is a tool that requires minimal knowledge in programming and can record actions, point and click the action wizards. AA was chosen in this investigation following referenced company experiences using AA tools that provide help and support to implement RPA in HRMS. Meanwhile, AA is available in community edition versions for free development for learning purposes. Below is a comparison of leading RPA tool providers in the market.
In the development phase, the code created automates the tasks from the AA development studio. This coding scripts at a presentation layer of the system and is created based on the design of the process model. The script provides instructions to perform tasks for each software bot with regard to what to do at each step. To provide tasks to bots runners, the developer needs to configure bots by creating process libraries based on the process flow recorded previously. The process library contains step-by-step instructions for robots to follow, which are presented in Table 1. After this workflow has been programmed into the RPA, the software can automatically run the program repetitively and complete the specified task multiple times as per the requirements (see Figure 8).
The validation process verifies the data output following the design process, data accuracy, and performance of the RPA implementation. The benchmark measures and compares the accuracy and performance to store employee data using RPA software instead of using the manual process. Data measurements include the following elements: (1) Accuracy—login to HRMS system, select the file, update employees record, save to database, logout HRMS. (2) Performance—speed of completing task and repetitions until complete.

3.1. Model Development

To develop the HRMS model in gathering, storing, and accessing employees’ information module using RPA, the installation of the RPA software tool was required and the AA tool was selected to use.
AA comes in a community edition that provides free access to the full suite of AA solutions, including RPA, IQ Bot (cognitive automation), and Bot Insight (embedded analytics) as well as access to the Bot Store online marketplace. The installation of the AA enterprise client and AA enterprise control room in the device is required. The enterprise client is installed on any running device with a supported operating system through a physical or virtual machine. The enterprise control room is installed on the server in a data center. The server can be physical or a virtual machine such as a cloud provider. Before installing AA on the device, the hardware requirements should be verified, as well as the operating systems (OS) requirements, dependencies for supported services, credential requirements, and version compatibility matrix. The processes for RPA in HRMS gathering, storing, and for accessing the employees information module process flow can be divided into the following areas:
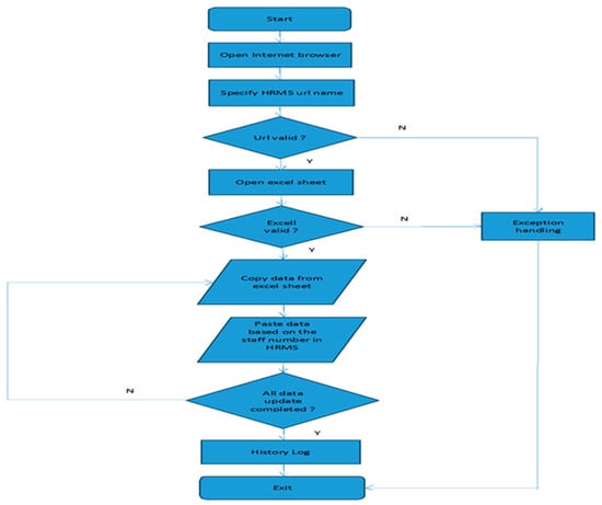
(1) Input: Entry of new updates. (2) Process: HRMS and RPA enter updated information for existing employees. (3) Output: Updated information stored. Figure 9 describes the process flow from the input to output for RPA in HRMS gathering, storing, and accessing employees’ information modules.
RPA instructs to find and open excel data referring to the excel sheet name as shown in Figure 10. Next, bots extract all of the information and updates to the HRMS based on the Staff number references. RPA instructs to find employee staff numbers to update records. Figure 10 shows the record updates. RPA instructs to find and open excel data referring to the excel sheet name as shown in Figure 10. Next, bots extract all information and updates to the HRMS based on the Staff number references. RPA instructs to find employee staff numbers to update records. Figure 10 shows the record updates.

3.2. Components to Constitute RPA

This area describes the required components that constitute the RPA tool used in Automation Anywhere (AA) installations to develop the HRMS model. Core AA functionality is distributed between the AA client and the AA control room across the HRMS data center. Below are the main AA components that interact with the HRMS data center (see Figure 11).

3.3. Model Evaluation

The final part is to analyse and evaluate the model implementation based on the results collected. The evaluation measures data measurement from a manual process to an automatic process performed by the software robots. The manual process and automatic process are compared to determine the gaps and to find potential solutions as shown in Figure 12. The data are measured in three stage areas, including speed, accuracy, and consistency of processing.
The stages are: (1) to log in to HRMS; (2) update the employee’s record; and (3) to log out HRMS after the update is completed.
In the first stage area, the researcher performs a comparison between human processing and robotic processing in login areas. The login area is as follows: (1) Open the HRMS website and enter a valid name. (2) Login using admin username and password.
Figure 13 shows the result for the time, accuracy, and consistency measurements performed between humans and robots. Testing was performed three times, as shown in Table 2 and the result reveals no difference and no gap between human and robot for both tasks. The page of HRMS is saved and a shortcut is created at the desktop, while after clicking the browser it will automatically open the browser with HRMS. Additional loading time requires 2 s and depends on the networking, which is not controlled either by humans or robots.
The second task for the login process between humans and robots revealed the same results in terms of the processing time, accuracy, and consistency in activity. Username and password were saved in the cache after being saved by ‘click remember me’. Therefore, the username and password do not need to be typed and are automatically displayed every time when logging in. Additional loading time will take 2 s depending on the networking used.
In the second stage areas, the process for updating employees’ record in the HRMS process was measured between human and robotic comparison. The data was collected in 10 cases, 20 cases, 30 cases, 40 cases, and 50 cases five times for testing, as shown in Table 3. Only a maximum of 50 cases data can be implemented for testing because the company currently has 50 employees.
Refer to Figure 14, which reveals a huge difference in processing time between humans and robots performed in five testing. Firstly, it shows a 1:8 differentiation, which is performed eight times more in humans to compare to the robot in the first testing when using 10 cases of employees. The second testing shows the same results of 1 over 8 to human performed tasks, that uses 20 cases of employees, but humans become slower once 30 cases of employees is reached which is 1:8.6, which can also be seen for 40 cases of employees which is 1:9.5 and 50 cases of employees which is 1:10.
Refer to Figure 15, which shows accuracy results between human and robot performed five times. In the first testing that uses 10 cases of employees and second testing uses 20 cases of employees no differences are observed, with both humans and robots performing 100% accurate processing. Meanwhile, the accuracy is reduced by humans to 96% in the third testing with 30 cases of employees, 92% in the fourth testing with 40 cases of employees, and lastly, 88% in the fifth testing with 50 cases of employees, compare to 100% accuracy when performed by a robot.
Refer to Figure 16 which shows consistent results between humans and robots in five tests. In the first test that uses 10 cases of employees and second test that uses 20 cases of employees no difference is observable in both human and robot cases due to the 100% consistency processing. Meanwhile, the consistency is reduced for humans to 96% in third testing using 30 cases of employees, 92% in fourth testing using 40 cases of employees, and lastly, 88% in fifth testing using 50 cases of employees compared to 100% accuracy observed for a robot.

3.4. Evaluate and Comparison between Human Process and RPA

In the third stage area, a comparison between human processing and robotic processing in logout areas was performed after all records were updated. The testing was performed three times. As shown in the below, Table 4 and Figure 15, there are no different and no gab results between human and robot processing.

4. Results and Discussion

As shown in Section 3, the first and third stages of both login and logout have no differences and there was no potential improvement between human and robot. However, a difference was observed at the second stage for the processing time, accuracy, and consistency to update the data into the target. Refer to results of the processing time between human and robot, which was reduced from 8 min performed by a human to 50 s performed by a robot in 50 cases of employee records, without any intervention needed. It shows that robots are ten-times more efficient in processing one record. Meanwhile, accuracy, stability and consistency as performed by a human were reduced when data were bigger. In terms of inaccuracy and consistency, robots consistently perform accuracy and consistency from 10 cases to 50 cases, while humans make mistakes for an updated record in cases above 20. Bots can complete the tasks accurately and consistently with zero errors compared to humans who are more prone to errors when there is a greater workload. Bots work automatically 24 h per day non-stop without human monitoring and intervention which is very effective, and this will improve service quality without increasing the error rate. This can suggest that 1 employee record that contains 6 data is equal to 1-s when updated by robots while equal to 10 s when updated by humans. Bots work at a very high rate of speed compared to humans, and this will improve efficiency and effectiveness in accuracy and stability. If the data-processing requirement is a thousand per month, the company can make a great benefit in the added productivity.

5. Conclusions

With RPA in HRMS, the organization can improve process efficiency and effectiveness to improve productivity. Robots can perform a task every day, continuously, without human monitoring and can produce tasks error-free, which leads to a high quality and quantity of data. In addition, robots are more rapid, reliable, and accurate. When deciding to use RPA, there are many factors to consider so as to execute the RPA project successfully. The organization needs to study whether their process is compatible with the components and characteristics of RPA and construct a model for implementing the RPA solution to a target process. The thesis explored using RPA model simulation in HRMS-process implementation so as to bridge the existing gaps in data performance. RPA was developed in the presentation layer of the HRMS process to automate structured data in accessing, gathering, and storing employees’ records. Based on the findings, RPA addressed HR problems in the processing time with the most apparent benefit so as to reduce the volume of transactions and data spent within highly repetitive processes. Furthermore, RPA processes are accurate and more reliable. This study contributes to organization in the HR department via implementing the RPA process to increase an understanding of how RPA is adopted and implemented in an attempt to create value. The category includes theoretical RPA, components and technology related to the main critical issues of HRMS and how to implement the strategy process. Firstly, existing HR issues were identified and investigated, as well as the means by which RPA can be addressed to overcome the gaps. Next, the researcher proposes an RPA model in the HRMS process to resolve issues in HR, based on the considerations of RPA characteristics. Finally, the process implementation was evaluated and measured. In this study, were some aspect limitations when implementing RPA in HRMS. The main limitation of this research was that we were unable to use exclusive data from the company database because they are personal and confidential. Consequently, some relevant factors may not have been investigated through the research in the process of data selection. Besides that, the data collected focus on the HR system, were not integrated with other systems and the author did not find enough studies on the system of collaborative robotics implementation. However, organizations are urged to recognize the characteristics and components of the HR process, and its ability when using RPA. This method includes process assessment, proof of concept (POC), project design and build. RPA is a tool that may provide promising solutions and great value if managed appropriately. This involves recognizing the supporting units, operational staff, and IT in the early stages of the adoption process. Furthermore, communication channels should be put in place between the units.

Author Contributions

Conceptualization, S.A.M. (Syaiful Anwar Mohamed); Formal analysis, M.A.M.; Investigation, S.A.M. (Syaiful Anwar Mohamed); Methodology, M.A.M. and M.N.M.; Project administration, M.A.M.; Resources, S.A.M. (Salama A. Mostafa); Writing—original draft, S.A.M. (Syaiful Anwar Mohamed); Writing—review & editing, M.A.M. and M.N.M. All authors have read and agreed to the published version of the manuscript.

Funding

This work is sponsored by Universiti Tenaga Nasional (UNITEN) under the Bold Research Grant Scheme No. J510050002.

Institutional Review Board Statement

Not applicable.

Informed Consent Statement

Not applicable.

Data Availability Statement

Not applicable.

Conflicts of Interest

The authors declare no conflict of interest.

References

  1. Lin, S.C.; Shih, L.H.; Yang, D.; Lin, J.; Kung, J.F. Apply RPA (robotic process automation) in semiconductor smart manufacturing. In Proceedings of the 2018 e-Manufacturing & Design Collaboration Symposium (eMDC), Hsinchu, Taiwan, 7 September 2018; pp. 1–3. [Google Scholar]
  2. Lu, H.; Li, Y.; Chen, M.; Kim, H.; Serikawa, S. Brain Intelligence: Go beyond Artificial Intelligence. Mob. Netw. Appl. 2018, 23, 368–375. [Google Scholar] [CrossRef] [Green Version]
  3. Akinsola, J.E.; Ogunbanwo, A.S.; Okesola, O.J.; Odun-Ayo, I.J.; Ayegbusi, F.D.; Adebiyi, A.A. Comparative analysis of software development life cycle models (SDLC). In Proceedings of the Computer Science On-line Conference, Zlin, Czech Republic, 15 July 2020; pp. 310–322. [Google Scholar]
  4. Carden, L.; Maldonado, T.; Brace, C.; Myers, M. Robotics process automation at TECHSERV: An implementation case study. J. Inf. Technol. Teach. Cases 2019, 9, 72–79. [Google Scholar] [CrossRef]
  5. Sigurðardóttir, G.L. Robotic Process Automation: Dynamic Roadmap for Successful Implementation. Doctoral Dissertation, Reykjavík University, Reykjavik, Iceland, 2018. [Google Scholar]
  6. Lacity, M.C.; Willcocks, L.P. A new approach to automating services. MIT Sloan Manag. Rev. 2016, 58, 41–49. [Google Scholar]
  7. Hindle, J.; Lacity, M.; Willcocks, L.; Khan, S. Robotic Process Automation: Benchmarking the Client Experience. Available online: https://static1.squarespace.com/static/58eceda617bffc97d03b69da/t/5b62bdeaf950b7f18d967216/1533197807521/RPA+-+Benchmarking+the+Client+Experience.pdf (accessed on 22 December 2019).
  8. Noppen, P.; Beerepoot, I.; van de Weerd, I.; Jonker, M.; Reijers, H.A. How to Keep RPA Maintainable? In Proceedings of the International Conference on Business Process Management, Seville, Spain, 13–18 September 2020; pp. 453–470. [Google Scholar]
  9. Wang, Y.; Zhang, C.; Xiang, X.; Zhao, Z.; Li, W.; Gong, X.; Liu, B.; Chen, K.; Zou, W. Revery: From proof-of-concept to exploitable. In Proceedings of the 2018 ACM SIGSAC Conference on Computer and Communications Security, Toronto, ON, Canada, 15–19 October 2018; pp. 1914–1927. [Google Scholar]
  10. Uskenbayeva, R.; Kalpeyeva, Z.; Satybaldiyeva, R.; Moldagulova, A.; Kassymova, A. Applying of RPA in administrative processes of public administration. In Proceedings of the 2019 IEEE 21st Conference on Business Informatics (CBI), Moscow, Russia, 15–17 July 2019; pp. 9–12. [Google Scholar]
  11. Anywhere, A.; Move, I.M. What Is Robotic Process Automation (RPA). 2020. Available online: https://www.automationanywhere.com/rpa/robotic-process-automation (accessed on 7 January 2021).
  12. Martínez-Rojas, A.; Sánchez-Oliva, J.; López-Carnicer, J.; Jiménez-Ramírez, A. AIRPA: An Architecture to Support the Execution and Maintenance of AI-Powered RPA Robots. In Proceedings of the International Conference on Business Process Management, Rome, Italy, 6–10 September 2021; pp. 38–48. [Google Scholar]
  13. Kyheröinen, T. Implementation of Robotic Process Automation to a Target Process—A Case Study. 2018. Master’s Thesis, Aalto University, Helsinki, Finland, 2018. Available online: https://aaltodoc.aalto.fi:443/handle/123456789/31518 (accessed on 7 January 2021).
  14. Gu, J.; de Silva, C. Development and implementation of a real-time open-architecture control system for industrial robot systems. Eng. Appl. Artif. Intell. 2004, 17, 469–483. [Google Scholar] [CrossRef]
  15. Šimek, D.; Šperka, R. How Robot/human Orchestration Can Help in an HR Department: A Case Study from a Pilot Implementation. Organizacija 2019, 52, 204–217. [Google Scholar] [CrossRef] [Green Version]
  16. Yarlagadda, R.T. The RPA and AI Automation. Int. J. Creat. Res. Thoughts (IJCRT) ISSN 2018, 6, 2320–2882. [Google Scholar]
  17. Huang, F.; Vasarhelyi, M.A. Applying robotic process automation (RPA) in auditing: A framework. Int. J. Account. Inf. Syst. 2019, 35, 100433. [Google Scholar] [CrossRef]
  18. Madakam, S.; Holmukhe, R.M.; Jaiswal, D.K. The Future Digital Work Force: Robotic Process Automation (RPA). J. Inf. Syst. Technol. Manag. 2019, 16, 1–17. [Google Scholar] [CrossRef]
  19. Kokina, J.; Blanchette, S. Early evidence of digital labor in accounting: Innovation with Robotic Process Automation. Int. J. Account. Inf. Syst. 2019, 35, 100431. [Google Scholar] [CrossRef]
  20. Salazar, A.; Ochoa-Corona, F.M.; Talley, J.L.; Noden, B.H. Recombinase polymerase amplification (RPA) with lateral flow detection for three Anaplasma species of importance to livestock health. Sci. Rep. 2021, 11, 15962. [Google Scholar] [CrossRef] [PubMed]
  21. Moreno-Rojas, J.M.; Moreno-Ortega, A.; Ordóñez, J.L.; Moreno-Rojas, R.; Pérez-Aparicio, J.; Pereira-Caro, G. Development and validation of UHPLC-HRMS methodology for the determination of flavonoids, amino acids and organosulfur compounds in black onion, a novel derived product from fresh shallot onions (Allium cepa var. aggregatum). LWT 2018, 97, 376–383. [Google Scholar] [CrossRef]
  22. Devarajan, Y. A study of robotic process automation use cases today for tomorrow’s business. Int. J. Comput. Tech. 2018, 5, 12–18. [Google Scholar]
  23. Belova, L.; Caballero-Casero, N.; van Nuijs, A.L.N.; Covaci, A. Ion Mobility-High-Resolution Mass Spectrometry (IM-HRMS) for the Analysis of Contaminants of Emerging Concern (CECs): Database Compilation and Application to Urine Samples. Anal. Chem. 2021, 93, 6428–6436. [Google Scholar] [CrossRef] [PubMed]
  24. Stolpe, A.; Steinsund, H.; Iden, J.; Bygstad, B. Lightweight IT and the IT function: Experiences from robotic process automation in a Norwegian bank. In Proceedings of the Norsk Konferanse for Organisasjoners Bruk at IT, Oslo, Norway, 27–29 November 2017. [Google Scholar]
  25. Leshob, A.; Bourgouin, A.; Renard, L. Towards a process analysis approach to adopt robotic process automation. In Proceedings of the 2018 IEEE 15th International Conference on e-Business Engineering (ICEBE), Xi’an, China, 12–14 October 2018; pp. 46–53. [Google Scholar]
  26. Juntunen, K. Influence of Contextual Factors on the Adoption Process of Robotic Process Automation (RPA): Case Study at Stora Enso Finance Delivery. Master’s Thesis, Uppsala Universitet, Uppsala, Sweden, 2018. [Google Scholar]
Figure 1. Company Consultant service provider.
Figure 1. Company Consultant service provider.
Sustainability 14 03920 g001
Figure 2. Project Design and Build—RPA Life cycle.
Figure 2. Project Design and Build—RPA Life cycle.
Sustainability 14 03920 g002
Figure 3. Components of RPA.
Figure 3. Components of RPA.
Sustainability 14 03920 g003
Figure 4. Benefits of RPA in HRMS.
Figure 4. Benefits of RPA in HRMS.
Sustainability 14 03920 g004
Figure 5. Gathering, storing, and accessing employees information target process.
Figure 5. Gathering, storing, and accessing employees information target process.
Sustainability 14 03920 g005
Figure 6. Design Steps.
Figure 6. Design Steps.
Sustainability 14 03920 g006
Figure 7. RPA in HRMS gathering, storing, and accessing employees information process model development.
Figure 7. RPA in HRMS gathering, storing, and accessing employees information process model development.
Sustainability 14 03920 g007
Figure 8. Summary of Management System Framework.
Figure 8. Summary of Management System Framework.
Sustainability 14 03920 g008
Figure 9. RPA in HRMS gathering, storing, and accessing employees information process flow.
Figure 9. RPA in HRMS gathering, storing, and accessing employees information process flow.
Sustainability 14 03920 g009
Figure 10. Employees record from excel sheet.
Figure 10. Employees record from excel sheet.
Sustainability 14 03920 g010
Figure 11. HRMS Employee records update.
Figure 11. HRMS Employee records update.
Sustainability 14 03920 g011
Figure 12. The AA main components interact with the HRMS data center.
Figure 12. The AA main components interact with the HRMS data center.
Sustainability 14 03920 g012
Figure 13. Login results between human and robotic.
Figure 13. Login results between human and robotic.
Sustainability 14 03920 g013
Figure 14. Time results between human and robotic.
Figure 14. Time results between human and robotic.
Sustainability 14 03920 g014
Figure 15. Accuracy results between human and robotic.
Figure 15. Accuracy results between human and robotic.
Sustainability 14 03920 g015
Figure 16. Consistency results between human and robotic.
Figure 16. Consistency results between human and robotic.
Sustainability 14 03920 g016
Table 1. RPA requirements.
Table 1. RPA requirements.
ComponentProcessorRAMStorage (Free Disk Space)Network
Enterprise control room 8 core Intel Xeon Processor16 GB500 GB1 GbE
Enterprise client on hardware machines3.5 GHz plus with 4 multi-cores or higher8 GB or more per machine8 GB1 GbE
Bot Creator and Bot Runner3.5 GHz plus with 4 multi-cores or higher8 GB or more per machineAdd 100 through 150 KB per Automation Anywhere script
Add 40 through 50 GB per long-term MetaBot project
1 GbE
ComponentsWindows VersionWindows EditionSupported AA Enterprise Edition
Enterprise control room 32 bits or 64 bitsServer 2019Standard and DatacenterVersion 11.3.3 or later
Server 2016Standard and DatacenterVersion 11.3 or later
Server 2012 R2Standard and DatacenterVersion 11.3 or later
Enterprise client 32 bits or 64 bitsWindows 10Professional and EnterpriseVersion 11.3 or later
Windows 8.1 and 8Professional and EnterpriseVersion 11.3 or later
Windows 7 SP1ProfessionalVersion 11.3 or later
Table 2. Login results between human and robotic.
Table 2. Login results between human and robotic.
TestingNumber of CasesTime (Second)Accuracy (%)Consistency (%)
HumanRobotHumanRobotHumanRobot
1NA6060100100100100
2NA6060100100100100
3NA6060100100100100
Table 3. The collected data in 10 cases, 20 cases, 30 cases, 40 cases, and 50 cases five times for testing.
Table 3. The collected data in 10 cases, 20 cases, 30 cases, 40 cases, and 50 cases five times for testing.
TestingNumber of CasesTime (Second)Accuracy (%)Consistency (%)
HumanRobotHumanRobotHumanRobot
1108010100100100100
22016020100100100100
330260309610096100
440380409210092100
550500508810088100
Table 4. Logout results between human and robotic.
Table 4. Logout results between human and robotic.
TestingNumber of CasesTime (Second)Accuracy (%)Consistency (%)
HumanRobotHumanRobotHumanRobot
1NA6060100100100100
2NA6060100100100100
3NA6060100100100100
Publisher’s Note: MDPI stays neutral with regard to jurisdictional claims in published maps and institutional affiliations.

Share and Cite

MDPI and ACS Style

Mohamed, S.A.; Mahmoud, M.A.; Mahdi, M.N.; Mostafa, S.A. Improving Efficiency and Effectiveness of Robotic Process Automation in Human Resource Management. Sustainability 2022, 14, 3920. https://doi.org/10.3390/su14073920

AMA Style

Mohamed SA, Mahmoud MA, Mahdi MN, Mostafa SA. Improving Efficiency and Effectiveness of Robotic Process Automation in Human Resource Management. Sustainability. 2022; 14(7):3920. https://doi.org/10.3390/su14073920

Chicago/Turabian Style

Mohamed, Syaiful Anwar, Moamin A. Mahmoud, Mohammed Najah Mahdi, and Salama A. Mostafa. 2022. "Improving Efficiency and Effectiveness of Robotic Process Automation in Human Resource Management" Sustainability 14, no. 7: 3920. https://doi.org/10.3390/su14073920

APA Style

Mohamed, S. A., Mahmoud, M. A., Mahdi, M. N., & Mostafa, S. A. (2022). Improving Efficiency and Effectiveness of Robotic Process Automation in Human Resource Management. Sustainability, 14(7), 3920. https://doi.org/10.3390/su14073920

Note that from the first issue of 2016, this journal uses article numbers instead of page numbers. See further details here.

Article Metrics

Back to TopTop