Performance Evaluation of Phase Change Materials to Reduce the Cooling Load of Buildings in a Tropical Climate
Abstract
:1. Introduction
2. Phase Change Materials

2.1. Heat Transfer through a Wall
2.2. Cooling Load Principle
2.3. Thermal Comfort
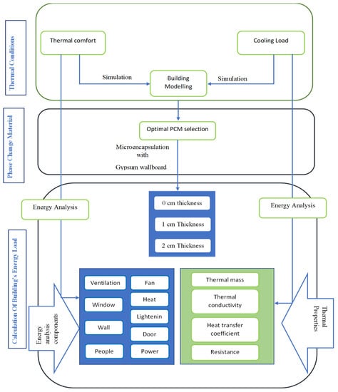
3. Materials and Methods
3.1. Approach
3.2. General Simulation Process
3.3. Building Survey
3.4. PCM Incorporation
3.5. Design Conditions
3.6. Modelling of the Building
3.7. Energy Consumption Analysis
3.8. Energy Simulation of the PCMs
4. Results
4.1. Building Survey Result
4.2. PCM Incorporation/Microencapsulation
4.3. Thermal Mass
4.4. Effect of PCM Thickness Variation on Cooling Load
4.5. Energy Consumption of the Building
5. Discussion
5.1. Effect of PCM on the Total Cooling Load of the Building
5.2. Thermal Mass and Effect of PCM Thickness on Thermal Properties and Cooling Load
5.3. Effect on Cooling Load by Varying Thickness and Position of the PCM Layer
5.4. Thermal Resistance and Heat Transfer Coefficient
5.5. Insights into Future Research
- This study focused on the building walls component, which contributes less percentage toward the total cooling load of a building; however, the study on other parameters such as windows and roofs can provide more efficient results as they contribute more towards building total cooling load thus, additional research is required in this area.
- Additionally, a small percentage of Cooling load reduction was obtained with organic PCM-based gypsum wallboard during this study, however, other PCM materials could be used for maximum results.
- This research is simulation-based; some of the parameters are by default in Energy Plus software which cannot be changed; however, in a real-life experiment, we can use the actual parameters such as ground surface temperature to analyze the performance of PCMs.
- In this study, the microencapsulation method was used to apply to the PCM. This is expansive, so other methods such as direct incorporation, shape stabilization could be tried for better performance and energy savings.
6. Conclusions
- Additional thermal was achieved by applying a PCM impregnated gypsum board.
- A reduction of 1.49% in total cooling load was obtained due to the lower thermal conductivity of the phase change material.
- The maximum reduction in the building’s total cooling load and site energy was obtained when PCM gypsum wallboard was installed at the internal side of the walls.
- A 2-centimetre-thick layer of PCM wallboard gave a maximum reduction in cooling load when compared to 1 cm.
- PCM optimum position and thickness gave a 7.6% reduction in total site energy and 4.76% energy saving in USD/m2/year.
- With the effective building envelope design and simulation results, the dependency on active means of a mechanical system was reduced.
- In summary, our result showed that a 2-centimetre-thick layer of PCM wallboard gave a maximum reduction in cooling load when compared to 1 cm. This implied that heat gain could be reduced by 1.5 per cent through building envelopes by using 2-centimetre-thick PCM due to the lower thermal conductivity of the phase change material. The study also revealed that the location of PCMs with appropriate phase change temperature plays a vital role in solidifying the PCM layer. Furthermore, the parametric results from the study showed that PCMs could give better performance when applied on an exterior wall than the interior wall because of PCM solidification at night times in tropical climates.
Author Contributions
Funding
Institutional Review Board Statement
Informed Consent Statement
Conflicts of Interest
References
- Niemann, P.; Schmitz, G. Impacts of occupancy on energy demand and thermal comfort for a large-sized administration building. Build. Environ. 2020, 182, 107027. [Google Scholar] [CrossRef]
- Waqas, A.; Din, Z.U. Phase change material (PCM) storage for free cooling of buildings—A review. Renew. Sustain. Energy Rev. 2013, 18, 607–625. [Google Scholar] [CrossRef]
- ASivanathan, A.; Dou, Q.; Wang, Y.; Li, Y.; Corker, J.; Zhou, Y.; Fan, M. Phase change materials for building construction: An overview of nano-/micro-encapsulation. Nanotechnol. Rev. 2020, 9, 896–921. [Google Scholar] [CrossRef]
- Ostry, M.; Charvat, P. Materials for Advanced Heat Storage in Buildings. Procedia Eng. 2013, 57, 837–843. [Google Scholar] [CrossRef] [Green Version]
- Tyagi, V.; Kaushik, S.; Tyagi, S.; Akiyama, T. Development of phase change materials based microencapsulated technology for buildings: A review. Renew. Sustain. Energy Rev. 2011, 15, 1373–1391. [Google Scholar] [CrossRef]
- Ramakrishnan, S.; Wang, X.; Sanjayan, J.; Wilson, J. Thermal performance of buildings integrated with phase change materials to reduce heat stress risks during extreme heatwave events. Appl. Energy 2017, 194, 410–421. [Google Scholar] [CrossRef]
- Long, X.; Zhang, W.; Li, Y.; Zheng, L. Thermal performance improvement of lightweight buildings integrated with phase change material: An experimental and simulation study. Adv. Mech. Eng. 2017, 9, 1687814017702082. [Google Scholar] [CrossRef] [Green Version]
- Allouhi, A.; Boharb, A.; Saidur, R.; Kousksou, T.; Jamil, A. 5.1 Energy Auditing. In Comprehensive Energy Systems; Elsevier: Amsterdam, The Netherlands, 2018; pp. 1–44. [Google Scholar]
- Bachrun, A.S.; Ming, T.Z.; Cinthya, A. Builiding envelope component to control thermal indoor environment in sustainable building: A Review. SINERGI 2019, 23, 79. [Google Scholar] [CrossRef]
- Santamaria, B.M.; Gonzalo, F.A.; Aguirregabiria, B.; Ramos, J.H. Evaluation of Thermal Comfort and Energy Consumption of Water Flow Glazing as a Radiant Heating and Cooling System: A Case Study of an Office Space. Sustainability 2020, 12, 7596. [Google Scholar] [CrossRef]
- Faraj, K.; Khaled, M.; Faraj, J.; Hachem, F.; Castelain, C. Phase change material thermal energy storage systems for cooling applications in buildings: A review. Renew. Sustain. Energy Rev. 2019, 119, 109579. [Google Scholar] [CrossRef]
- Liu, Z.; Hou, J.; Meng, X.; Dewancker, B.J. A numerical study on the effect of phase-change material (PCM) parameters on the thermal performance of lightweight building walls. Case Stud. Constr. Mater. 2021, 15, e00758. [Google Scholar] [CrossRef]
- Kośny, J. Short History of PCM Applications in Building Envelopes. In PCM-Enhanced Building Components. Engineering Materials and Processes; Springer: Cham, Switzerland, 2015; pp. 21–59. [Google Scholar]
- Al-Yasiri, Q.; Szabó, M. Incorporation of phase change materials into building envelope for thermal comfort and energy saving: A comprehensive analysis. J. Build. Eng. 2021, 36, 102122. [Google Scholar] [CrossRef]
- Al-Absi, Z.A.; Isa, M.H.M.; Ismail, M. Phase Change Materials (PCMs) and Their Optimum Position in Building Walls. Sustainability 2020, 12, 1294. [Google Scholar] [CrossRef] [Green Version]
- Madad, A.; Mouhib, T.; Mouhsen, A. Phase Change Materials for Building Applications: A Thorough Review and New Perspectives. Buildings 2018, 8, 63. [Google Scholar] [CrossRef] [Green Version]
- Osterman, E.; Tyagi, V.; Butala, V.; Rahim, N.; Stritih, U. Review of PCM based cooling technologies for buildings. Energy Build. 2012, 49, 37–49. [Google Scholar] [CrossRef]
- Bauer, T. Fundamentals of High-Temperature Thermal Energy Storage, Transfer, and Conversion. In Ultra-High Temperature Thermal Energy Storage, Transfer and Conversion; Elsevier: Amsterdam, The Netherlands, 2021; pp. 1–34. [Google Scholar]
- Quanying, Y.; Chen, L.; Lin, Z. Experimental study on the thermal storage performance and preparation of paraffin mixtures used in the phase change wall. Sol. Energy Mater. Sol. Cells 2008, 92, 1526–1532. [Google Scholar] [CrossRef]
- Shi, J.; Qin, M.; Aftab, W.; Zou, R. Flexible Phase Change Materials for Thermal Energy Storage. Energy Storage Mater. 2021, 41, 321–342. [Google Scholar] [CrossRef]
- Kahwaji, S.; Johnson, M.B.; Kheirabadi, A.C.; Groulx, D.; White, M.A. A comprehensive study of properties of paraffin phase change materials for solar thermal energy storage and thermal management applications. Energy 2018, 162, 1169–1182. [Google Scholar] [CrossRef]
- Kosny, J.; Shukla, N.; Fallahi, A. Cost Analysis of Simple Phase Change Material-Enhanced Building Envelopes in Southern U.S. Climates; Office of Scientific and Technical Information: Oak Ridge, TN, USA, 2013. [Google Scholar] [CrossRef] [Green Version]
- Ibrahim, S.I.; Ali, A.H.; Hafidh, S.A.; Chaichan, M.T.; Kazem, H.A.; Ali, J.M.; Isahak, W.N.R.; Alamiery, A. Stability and thermal conductivity of different nano-composite material prepared for thermal energy storage applications. S. Afr. J. Chem. Eng. 2022, 39, 72–89. [Google Scholar] [CrossRef]
- Frigione, M.; Lettieri, M.; Sarcinella, A. Phase Change Materials for Energy Efficiency in Buildings and Their Use in Mortars. Materials 2019, 12, 1260. [Google Scholar] [CrossRef] [Green Version]
- Souayfane, F.; Fardoun, F.; Biwole, P.-H. Phase change materials (PCM) for cooling applications in buildings: A review. Energy Build. 2016, 129, 396–431. [Google Scholar] [CrossRef]
- Velasco-Carrasco, M.; Chen, Z.; Aguilar-Santana, J.L.; Riffat, S. Experimental Evaluation of Thermal Energy Storage (TES) with Phase Change Materials (PCM) for Ceiling Tile Applications. Future Cities Environ. 2020, 6, 101. [Google Scholar] [CrossRef]
- Zhou, D.; Zhao, C.Y.; Tian, Y. Review on thermal energy storage with phase change materials (PCMs) in building applications. Appl. Energy 2012, 92, 593–605. [Google Scholar] [CrossRef] [Green Version]
- Barkhordar, Z.A. Evaluating the economy-wide effects of energy efficient lighting in the household sector of Iran. Energy Policy 2018, 127, 125–133. [Google Scholar] [CrossRef]
- Burdick, A. Strategy Guideline: Accurate Heating and Cooling Load Calculations; Office of Scientific and Technical Information: Oak Ridge, TN, USA, 2012; pp. 103–138. [Google Scholar]
- Bhatia, A. Heat Loss Calculations and Principles; no. 877; CED: Stony Point, NY, USA, 2014. [Google Scholar]
- Sun, L. Distribution of the Temperature Field in a Pavement Structure. In Structural Behavior of Asphalt Pavements; Elsevier: Amsterdam, The Netherlands, 2016; pp. 61–177. [Google Scholar]
- McQuiston, F.C. Heating, Ventilation and Air Conditioning, 6th ed.; Wiley: Chichester, UK, 2004. [Google Scholar]
- Hashim, H.M.; Sokolova, E.; Derevianko, O.; Solovev, D.B. Cooling Load Calculations. IOP Conf. Ser. Mater. Sci. Eng. 2018, 463, 032030. [Google Scholar] [CrossRef] [Green Version]
- Kisilewicz, T. On the Role of External Walls in the Reduction of Energy Demand and the Mitigation of Human Thermal Discomfort. Sustainability 2019, 11, 1061. [Google Scholar] [CrossRef] [Green Version]
- Sadineni, S.B.; Madala, S.; Boehm, R.F. Passive building energy savings: A review of building envelope components. Renew. Sustain. Energy Rev. 2011, 15, 3617–3631. [Google Scholar] [CrossRef]
- Fanger, P.O. Thermal Comfort. Analysis and Applications in Environmental Engineering; Danish Technical Press: Copenhagen, Denmark, 1970. [Google Scholar]
- Wyon, D.P. Indoor Environmental Effects on Productivity. In Proceedings of the 7th International Conference on Indoor Air Quality and Climate, Nagoya, Japan, 21–26 July 1996; pp. 5–15. [Google Scholar]
- Abuelnuor, A.A.A.; Omara, A.; Saqr, K.M.; Elhag, I.H.I. Improving indoor thermal comfort by using phase change materials: A review. Int. J. Energy Res. 2018, 42, 2084–2103. [Google Scholar] [CrossRef]
- Int-hout, D.; Khalil, E.E.; Mora, R.; Offermann, F.J.; Heinzerling, D.; Webmaster, V.; Eddy, J.; Alspach, P.F.; Smith, A.R.; Barnaby, C.S.; et al. Thermal Environmental Conditions for Human Occupancy. ASHRAE Stand. 2020, 55, 8400. [Google Scholar]
- Kar, J.; Fan, J.; Yu, W. Women’s Apparel: Knitted Underwear. In Advances in Knitting Technology; Elsevier: Amsterdam, The Netherlands, 2011; pp. 235–261. [Google Scholar]
- Rossi, R. Comfort and Thermoregulatory Requirements in Cold Weather Clothing. In Textiles for Cold Weather Apparel; Elsevier: Amsterdam, The Netherlands, 2009; pp. 3–18. [Google Scholar]
- Yang, L.; Villalobos, U.; Akhmetov, B.; Onn, K.; Gil, A.; Tan, W.; Romagnoli, A. Active TES With PCM for Refrigeration Applications. In Reference Module in Earth Systems and Environmental Science; Elsevier: Amsterdam, The Netherlands, 2021. [Google Scholar]
- Álvarez, S.; Cabeza, L.F.; Ruiz-Pardo, A.; Castell, A.; Tenorio, J.A. Building integration of PCM for natural cooling of buildings. Appl. Energy 2013, 109, 514–522. [Google Scholar] [CrossRef]
- Albatayneh, A.; Alterman, D.; Page, A.; Moghtaderi, B. The Significance of Building Design for the Climate. Environ. Clim. Technol. 2018, 22, 165–178. [Google Scholar] [CrossRef] [Green Version]
- Wijesuriya, S.; Booten, C.; Bianchi, M.; Kishore, R.A. Building energy efficiency and load flexibility optimization using phase change materials under futuristic grid scenario. J. Clean. Prod. 2022, 339, 130561. [Google Scholar] [CrossRef]
- Sheriyev, A.; Memon, S.; Adilkhanova, I.; Kim, J. Effect of Phase Change Materials on the Thermal Performance of Residential Building Located in Different Cities of a Tropical Rainforest Climate Zone. Energies 2021, 14, 2699. [Google Scholar] [CrossRef]
- Sun, X.; Zhu, Z.; Fan, S.; Li, J. Thermal performance of a lightweight building with phase change material under a humid subtropical climate. Energy Built Environ. 2022, 3, 73–85. [Google Scholar] [CrossRef]
- Hwang, R.-L.; Chen, B.-L.; Chen, W.-A. Analysis of Incorporating a Phase Change Material in a Roof for the Thermal Management of School Buildings in Hot-Humid Climates. Buildings 2021, 11, 248. [Google Scholar] [CrossRef]
- Hu, J.; Babu, K. Testing Intelligent Textiles. In Fabric Testing; Elsevier: Amsterdam, The Netherlands, 2008; pp. 275–308. [Google Scholar] [CrossRef]
- Saffari, M.; de Gracia, A.; Fernández, C.; Cabeza, L.F. Simulation-based optimization of PCM melting temperature to improve the energy performance in buildings. Appl. Energy 2017, 202, 420–434. [Google Scholar] [CrossRef] [Green Version]
- Cui, Y.; Xie, J.; Liu, J.; Wang, J.; Chen, S. A review on phase change material application in building. Adv. Mech. Eng. 2017, 9, 1687814017700828. [Google Scholar] [CrossRef] [Green Version]
- Jentsch, M.F.; Kulle, C.; Bode, T.; Pauer, T.; Osburg, A.; Tenzin; Namgyel, K.; Euthra, K.; Dukjey, J. Field study of the building physics properties of common building types in the Inner Himalayan valleys of Bhutan. Energy Sustain. Dev. 2017, 38, 48–66. [Google Scholar] [CrossRef]
- Mirrahimi, S.; Mohamed, M.F.; Haw, L.C.; Ibrahim, N.L.N.; Yusoff, W.F.M.; Aflaki, A. The effect of building envelope on the thermal comfort and energy saving for high-rise buildings in hot–humid climate. Renew. Sustain. Energy Rev. 2016, 53, 1508–1519. [Google Scholar] [CrossRef]
- Chen, S.; Zhang, G.; Xia, X.; Setunge, S.; Shi, L. A review of internal and external influencing factors on energy efficiency design of buildings. Energy Build. 2020, 216, 109944. [Google Scholar] [CrossRef]
- Lei, J.; Yang, J.; Yang, E.-H. Energy performance of building envelopes integrated with phase change materials for cooling load reduction in tropical Singapore. Appl. Energy 2016, 162, 207–217. [Google Scholar] [CrossRef]
- Maria, F.M. Deriving Building Information Models from Legacy Paper Drawings: Investigating the Scope and Limitation for BIM Usage on Existing Buildings. Master’s Thesis, Eindhoven University of Technology, Eindhoven, The Netherlands, 2016. [Google Scholar]
- Sousa, J. Energy simulation software for buildings: Review and comparison. CEUR Workshop Proc. 2012, 923, 57–68. [Google Scholar]
- Tardieu, A.; Behzadi, S.; Chen, J.J.; Farid, M.M. Computer Simulation and Experimental Measurments for an Experimental PCM-Impregnated Office Building. In Proceedings of the 12th Conference of International Building Performance Simulation Association, Sydney, Australia, 14–16 November 2011; pp. 56–63. [Google Scholar]
- Richard, K. Changing Phase: Are PCMs Living up to Their Promise? Sanctuary 2018. Available online: https://renew.org.au/sanctuary-magazine/building-materials/changing-phase-are-pcms-living-up-to-their-promise/ (accessed on 17 January 2022).
- Mirzaei, P.A.; Haghighat, F. Modeling of phase change materials for applications in whole building simulation. Renew. Sustain. Energy Rev. 2012, 16, 5355–5362. [Google Scholar] [CrossRef]
- Soares, N.; Reinhart, C.F.; Hajiah, A. Simulation-based analysis of the use of PCM-wallboards to reduce cooling energy demand and peak-loads in low-rise residential heavyweight buildings in Kuwait. Build. Simul. 2017, 10, 481–495. [Google Scholar] [CrossRef]
- Chang, S.J.; Kang, Y.; Wi, S.; Jeong, S.-G.; Kim, S. Hygrothermal performance improvement of the Korean wood frame walls using macro-packed phase change materials (MPPCM). Appl. Therm. Eng. 2017, 114, 457–465. [Google Scholar] [CrossRef]
- Kim, S.; Chang, S.J.; Chung, O.; Jeong, S.-G.; Kim, S. Thermal characteristics of mortar containing hexadecane/xGnP SSPCM and energy storage behaviors of envelopes integrated with enhanced heat storage composites for energy efficient buildings. Energy Build. 2014, 70, 472–479. [Google Scholar] [CrossRef]
- Li, Z.X.; Al-Rashed, A.A.; Rostamzadeh, M.; Kalbasi, R.; Shahsavar, A.; Afrand, M. Heat transfer reduction in buildings by embedding phase change material in multi-layer walls: Effects of repositioning, thermophysical properties and thickness of PCM. Energy Convers. Manag. 2019, 195, 43–56. [Google Scholar] [CrossRef]










| Composite Wall’s Material Properties | PCM (n-Octadecane) Material Properties | ||
|---|---|---|---|
| Parameters | Values | Parameters | Values |
| Specific heat (J/kg/k) | 840 | Specific heat (J/kg/k) | 2150 |
| Density (kg/m3) | 1800 | Density (kg/m3) | 814 |
| Emissivity (W/m) | 0.95 | Emissivity (W/m) | 0.90 |
| Heat-transfer-coefficient U (W/(m2·k) | 0.305 | Heat transfer coefficient U (W/(m2·k) | 0.3059 |
| Thermal resistance (m2·k)/W | 3.35 | Thermal resistance (m2·k)/W | 3.268 |
| Thermal conductivity (w/(m·k)) | 1.3 | Thermal conductivity (w/(m·k)) | 0.650 |
| Absorptance | 0.7 | Absorptance | 0.7 |
| The thickness of the wall (cm) | 16.42 | Enthalpy (J/kg) | 245,000 |
| Thermal mass (kj/k) | 47.64 | Melting-temperature (°C) | 24 |
| Parameter | Value |
|---|---|
| Building type | Single-family |
| Location | 6/3 Carstens crescent, Wagaman, Darwin. |
| Area (m2) | 83 |
| Volume (m3) | 202.44 |
| Latitude (°) | −12.46 |
| Longitude (°) | 130.84 |
| Summer dry-bulb (°C) | 34 |
| Summer wet-bulb (°C) | 27 |
| Mean daily range (°C) | 6 |
| Design month | December |
| Internal Inputs | Values |
|---|---|
| Area (m2) | 83 |
| Volume (m3) | 202.44 |
| Cooling setpoint | 21 °C |
| Heating setpoint | 12 °C |
| Supply air temperature | 12 °C |
| Number of occupants | 1 |
| Infiltration | 0.0 |
| Air volume calculation type | VAV-Single Duct |
| Relative Humidity | 44.00% (calculated) |
| Thermal resistance (m2·k)/W | 3.35 |
| Building equipment | Concrete masonry |
| Indoor heat source | Water heaters |
| Cardinal orientation | 12.3810040, 130.8805245 |
| Cooling coil entering dry-bulb temperature | 28 °C |
| Cooling coil leaving dry-bulb temperature | 12 °C |
| Cooling coil entering wet-bulb temperature | 19 °C |
| Cooling coil leaving wet-bulb temperature | 14 °C |
| January | February | March | April | May | June | July | August | September | October | November | December | |
|---|---|---|---|---|---|---|---|---|---|---|---|---|
| Dry bulb (°C) | 33 | 33 | 33 | 34 | 33 | 33 | 33 | 33 | 33 | 34 | 34 | 34 |
| Wet bulb (°C) | 28 | 28 | 27 | 27 | 26 | 24 | 24 | 24 | 26 | 27 | 28 | 27 |
| Mean daily range (°C) | 6 | 6 | 6 | 8 | 9 | 9 | 10 | 10 | 8 | 7 | 7 | 6 |
| Parameter | Value |
|---|---|
| Wall material | Masonry |
| Roof material | Uninstalled R60 |
| Infiltration | 2.0 ACH-0.17 ACH |
| Calculated Results | |
| Power consumption | 3.23 W/m2 |
| Average Internal heat gain | 20.4 |
| Peak cooling total load (W) | 21, 850 |
| Peak cooling sensible load (W) | 21, 088 |
| Peak cooling latent load (W) | 762 |
| Maximum cooling capacity (W) | 21, 850 |
| Peak cooling airflow (L/s) | 1, 134.4 |
| Peak heating load (W) | 2, 431 |
| Peak heating airflow (L/s) | 161.9 |
| Checksums | |
| Cooling load density (Wm2) | 263.19 |
| Cooling flow density (L/s·m2)) | 13.66 |
| Cooling flow/load (L/s.kw)) | 51.91 |
| Cooling area/load (m2/kW) | 3.80 |
| Heating load density (W/m2) | 29.28 |
| Heating flow density (L/(s·m2)) | 1.95 |
| Parameter | Without PCM | With 1 cm PCM | With 2 cm PCM |
|---|---|---|---|
| Total site energy (kBtu) | 172,042.20 | 159,481.39 | 159,047.8 |
| Total source energy (kBtu) | 242,830.08 | 232,296.90 | 229,262.72 |
| Energy per conditioned building area (kBtu/ft2) | 205.57 | 189.86 | 187.34 |
Publisher’s Note: MDPI stays neutral with regard to jurisdictional claims in published maps and institutional affiliations. |
© 2022 by the authors. Licensee MDPI, Basel, Switzerland. This article is an open access article distributed under the terms and conditions of the Creative Commons Attribution (CC BY) license (https://creativecommons.org/licenses/by/4.0/).
Share and Cite
Sangwan, P.; Mehdizadeh-Rad, H.; Ng, A.W.M.; Tariq, M.A.U.R.; Nnachi, R.C. Performance Evaluation of Phase Change Materials to Reduce the Cooling Load of Buildings in a Tropical Climate. Sustainability 2022, 14, 3171. https://doi.org/10.3390/su14063171
Sangwan P, Mehdizadeh-Rad H, Ng AWM, Tariq MAUR, Nnachi RC. Performance Evaluation of Phase Change Materials to Reduce the Cooling Load of Buildings in a Tropical Climate. Sustainability. 2022; 14(6):3171. https://doi.org/10.3390/su14063171
Chicago/Turabian StyleSangwan, Punita, Hooman Mehdizadeh-Rad, Anne Wai Man Ng, Muhammad Atiq Ur Rehman Tariq, and Raphael Chukwuka Nnachi. 2022. "Performance Evaluation of Phase Change Materials to Reduce the Cooling Load of Buildings in a Tropical Climate" Sustainability 14, no. 6: 3171. https://doi.org/10.3390/su14063171
APA StyleSangwan, P., Mehdizadeh-Rad, H., Ng, A. W. M., Tariq, M. A. U. R., & Nnachi, R. C. (2022). Performance Evaluation of Phase Change Materials to Reduce the Cooling Load of Buildings in a Tropical Climate. Sustainability, 14(6), 3171. https://doi.org/10.3390/su14063171
