Next Article in Journal
On Hedging Properties of Infrastructure Assets during the Pandemic: What We Learn from Global and Emerging Markets?
Previous Article in Journal
Safety First? Lessons from the Hapcheon Dam Flood in 2020
 
 
Font Type:
Arial Georgia Verdana
Font Size:
Aa Aa Aa
Line Spacing:
Column Width:
Background:
Article

Building Resilience through Collaborative Management of Coastal Protection and Restoration Planning in Plaquemines Parish, Louisiana, USA

by
Scott A. Hemmerling
*,
Christine A. DeMyers
and
Tim J. B. Carruthers
The Water Institute of the Gulf, Baton Rouge, LA 70802, USA
*
Author to whom correspondence should be addressed.
Sustainability 2022, 14(5), 2974; https://doi.org/10.3390/su14052974
Submission received: 20 October 2021 / Revised: 12 February 2022 / Accepted: 18 February 2022 / Published: 3 March 2022
(This article belongs to the Section Air, Climate Change and Sustainability)

Abstract

This paper presents the results of a collaborative planning process to develop an integrated coastal restoration plan for Plaquemines Parish, Louisiana that recognizes the knowledge, experience, and priorities of residents and local stakeholders. To achieve this goal, the research team convened a broad group of stakeholders who live and work in Plaquemines Parish, including representatives of the seafood, navigation, and oil and gas industries, as well as residents, landowners, and those who are indigenous to the region, all of whom rely upon the ecosystem services provided by the wetlands, bays, and waterways for sustenance and wellbeing. Using a combination of local knowledge mapping and participatory modeling, the group worked with scientists to develop a restoration plan consisting of a suite of interlinked natural and nature-based solutions. The approach was intentionally interactive and iterative, creating a venue for open dialogue between residents, scientists, and resource users where no one source of knowledge was given primacy over another. Residents were able to contribute information regarding coastal restoration planning within their own communities, and a consensus plan for prioritizing restoration efforts in clusters was submitted for consideration as part of the State of Louisiana’s Coastal Master Plan process. Providing local stakeholders with direct access to scientists allowed their local knowledge to be translated into data products that could be more readily ingested into numerical models and other scientific planning tools.

1. Introduction

As coastal planners and scientists increasingly rely upon technical knowledge in the form of numerical models to justify the selection of specific risk-reduction techniques, residents often use their past experiences and perceptions of increased threat as a justification for locally rejecting many of the model results [1,2]. The epistemological gap that exists between technical knowledge and local knowledge has reinforced, for many coastal residents, a fundamental distrust of government at all levels. This distrust often extends to the government-funded science that underpins much of coastal management, particularly when that science contradicts the residents’ direct experience and knowledge of their local environment [3]. The conflict between residents, scientists and government is often due in part to the failure of coastal researchers to consult those local-knowledge experts who live in impacted areas [4]. When residents are not actively engaged in coastal research, distrust can develop into knowledge controversies, wherein the claims of scientists and the policy practices of the government agencies that they inform become subject to public interrogation and dispute [5].
Knowledge controversies can become particularly contentious in coastal areas, where residents are heavily dependent on the ecosystem services provided by coastal environments. Wetlands, for example, are considered strategic environments with respect to food security, environmental protection and disaster risk reduction [6,7]. Beyond their environmental and economic values, wetlands also support recreational activities and tourism and provide complementary social and cultural services to residents, such as aesthetic appreciation and spiritual enrichment, among others [8]. Technical, science-based approaches—including numerical models, risk indicators, monitoring instrumentation, ecosystem services calculations, and cost–benefit analyses—utilize defined subsets of metrics and often struggle to capture the full range of social values and impacts that are generated by coastal protection and restoration efforts. This often leads to conflict between competing environmental, social, and economic interests [3].
This situation is beginning to change, as improvements in technology and methodological advances are increasingly allowing for the input of qualitative local knowledge into numerical models [9,10,11,12,13,14]. There is a growing literature on the potential of combining local knowledge systems with technical scientific knowledge to manage both ecosystems and resources, including the evaluation of climate change impacts and the management of fisheries, biodiversity, and landscape dynamics [15,16,17,18]. Innovations in geospatial technologies, a growing acceptance of mixed-methods research, and increasing awareness of the validity and importance of local knowledge are increasing the ability of coastal planners, scientists, and local knowledge experts to co-develop and co-manage local protection and restoration projects [19,20,21].
Local knowledge mapping (LKM), public-participation geographic information systems (PPGIS), and participatory modeling are three geospatial techniques that have been used to address a wide range of environmental issues across a vast range of geographies. LKM is a technique that allows local stakeholders to identify locations on paper or digital maps. When adding these data into a geographic information system (GIS), researchers can use spatial analysis to visualize these markings together and derive novel maps showing the locations of local agreement, disagreement, values, practices, behaviors, etc. [19,22]. For example, point data can be analyzed with kernel density estimation, spatial filters, or many other techniques designed to understand the spatial distribution of points, while polygon data can be examined through approaches such as density and the suite of local indicators of spatial autocorrelation [23]. Advances in LKM and PPGIS have allowed researchers to capture, display and analyze local and traditional ecological knowledge (LTK) more readily. These techniques have been used by coastal scientists to develop impact maps for a range of coastal hazards, including local flooding, land loss and erosion, the loss of barrier islands, the impacts of tropical weather events, and the eutrophication of coastal sea and wetlands [14,19,20,24].
Participatory modeling is a related technique that often utilizes the outputs of LKM and PPGIS to develop or refine numerical models. In traditional numerical modeling, community engagement, when it occurs at all, often takes place at the conclusion of the analytical process, when the results are presented to the public. Participatory modeling, on the other hand, is a knowledge-based approach that fully engages local communities in the development and application of predictive tools, often directly incorporating LTK into numerical models [9]. The process is built around two-way communication between local stakeholders and scientists about the problems facing local communities and allows for the co-design of solutions to these problems. The process directly incorporates LTK into numerical models and has been used by researchers around the world to help plan and manage for a range of environmental concerns, including but not limited to air quality [11], water quality and river eutrophication [12,25,26], and rural flooding [13,25]. Recent participatory modeling work on the co-development of watershed-scale models has been used to directly influence coastal protection and restoration efforts [9,10,27].
Each of these technical advances provides tangible ways to bring residents, scientists, and government representatives together to evaluate the potential outcomes and shortcomings of restoration and protection projects, allowing coastal planners to make adjustments that respond to the real-time needs of impacted communities [28,29]. Technical innovations, however, can only influence outcomes if there is an institutional acceptance of the validity of local knowledge as an important data source, one on a par with technical scientific knowledge, determines the ability of local residents to effectively influence the protection and restoration process [29]. Collaborative management (co-management) is an emerging approach by which government agencies share decision-making, responsibility, and accountability for ecological restoration with local communities whose livelihoods depend on the ecosystem services provided by the coastal environment [30,31]. The success or failure of co-management efforts is often heavily dependent upon the ability of participants to negotiate the often-conflicting relationship between scientific expertise and experiential knowledge. Recent efforts at co-management have utilized an environmental competency group (ECG) approach to bring together numerical modelers, local knowledge experts, and other key stakeholders to collaboratively develop and assess suites of local environmental protection projects [3,5,13].
The following case study explores the convening of an environmental competency group consisting of residents, local stakeholders, and scientists in Plaquemines Parish, Louisiana. Using a combination of local knowledge mapping and the initial phases of participatory modeling, the group worked to co-develop an integrated coastal restoration plan consisting of a suite of interlinked natural and nature-based solutions. The resultant plan was submitted to the state of Louisiana for their review in March of 2019 and, in October of that same year, the state notified the parish that this plan would be assessed and modeled as part of its master planning process.
This paper summarizes the methodological approaches used to co-develop this integrated coastal restoration plan and reviews the degree to which the plan can improve the resilience of Plaquemines Parish in four sections. The first is a review of the ongoing coastal crises that Louisiana is facing and the state’s planning efforts to protect and restore its coast and communities. This includes an assessment of the role that the public plays in these planning efforts. The second part provides details about the methodology of the current study, including the workshop methods and subsequent qualitative and geospatial analyses. The third section depicts the results and outputs of the research project, highlighting the project components and the narrative, qualitative data supporting these. Finally, the discussion and conclusion sections highlight the advantages and limitations of the methodology piloted for this research and its potential for broader application.

2. Study Area

The state of Louisiana faces a substantial planning challenge in addressing the joint problems of massive coastal land loss and storm surge flood risk [32,33]. Rates of land loss are especially high in the state’s coastal zone, which, in addition to experiencing direct human disturbance and reduced sediment supply due to the channelization of the Mississippi River, experiences a high rate of coastal subsidence [34]. From 1932 to 2016, the region, which encompasses approximately 37,780 square kilometers of lowland plains, deltaic lobes, and open water, experienced a net loss of 4833 square kilometers of land [35]. During this same period, the state’s coastal zone has been impacted by 43 tropical cyclones, 18 of which had a central pressure of 985 mb or less at landfall [33]. One of the largest hot spots of land loss and risk in Louisiana’s coastal zone is centered on Plaquemines Parish, located at the terminus of the Mississippi River where it discharges into the Gulf of Mexico.
Plaquemines Parish is home to several coastal communities that make up the region’s working coast, as well as high-value critical infrastructure, supporting the oil and gas industry, and ecosystems that sustain fisheries and other ecosystem services (Figure 1). The Parish supports a full spectrum of oil and gas activities: production, storage, transportation, and processing, including natural gas processing, crude oil refining, and petrochemical refining. Each of these activities relies upon an extensive network of onshore infrastructure and industry workers. Plaquemines Parish is also home to the largest commercial fishing fleet in the continental United States. The commercial and recreational fisheries industries also rely heavily upon the physical infrastructure, as well as human and natural capital, for its continued vitality.
This working coast faces constant environmental threats and hazards. Given the location of Plaquemines Parish, it is particularly vulnerable to tropical storm events, sea level rises, and increasing temperatures [36,37]. Additionally, the flood protection levees built along the Mississippi River in the early twentieth century have eliminated the natural sediment flows that are needed to nourish the coastal wetlands and help reduce the subsidence of the Mississippi River Delta [38]. In 2005, during Hurricane Katrina, the storm surge overtopped the Plaquemine Parish levees, which were designed to protect communities from both storm surges and river flooding. Similarly, during September 2008, Hurricanes Gustav and Ike flooded many communities across the Louisiana coast, including those of Plaquemines Parish [39]. In 2012, Hurricane Isaak made landfall in Plaquemines Parish, overtopping a non-federal back levee and trapping water between it and the Mississippi River levee, flooding an 18-mile stretch of the Parish [40]. As recently as August of 2021, communities in Plaquemines Parish were directly impacted by Hurricane Ida, a category-4 hurricane that resulted in an 8-foot storm surge overtopping the 3 to 6 feet of levee protection, with water levels comparable to those of Hurricane Isaac [41]. With continued subsidence and accelerating sea-level rise, the ability to protect these lower-lying river communities will diminish [39]. According to the state of Louisiana, Plaquemines Parish is a location where, without future restoration and mitigation efforts, “flooding will be high enough to make daily life next to impossible, even without future hurricane damage” within 50 years [42,43].
To address these and other coastal challenges, there has been extensive human intervention to protect communities and infrastructure in Plaquemines Parish. These interventions have included natural and nature-based options, such as building marshes, marsh terraces, ridges, and river siphons to increase the resilience and intactness of the local ecosystem to maximize ecosystem benefits. Nature-based protection features can be more cost-effective to construct than hard infrastructure and provide additional ecosystem benefits [44,45] (Morris et al., 2018). Over the past three decades, over 80 government-funded nature-based projects have been planned or implemented in Plaquemines Parish. These projects have been funded through a range of state and federal sources and have included sediment and freshwater diversions, outfall management, sediment traps, marsh creation with dredged materials, vegetative plantings, shoreline protection, and barrier island restoration [46].
Despite the number of projects constructed, this piecemeal approach has been unable to stop the net loss of wetlands over time [29]. In an attempt to maximize the benefits of coastal protection and restoration, the Louisiana legislature mandated the development and maintenance of a comprehensive coastwide master plan. The state’s “Coastal Master Plan for a Sustainable Coast” (the Coastal Master Plan) is a USD 50-billion plan to restore and protect the landscapes and communities of coastal Louisiana through a suite of restoration and protection activities, including wetland creation, hydrologic restoration, barrier island restoration, and structural and non-structural flood protection [47,48]. One element of the Coastal Master Plan is the introduction of sediment-laden fresh water from the Mississippi River into the deltaic plain, to create and sustain wetlands through the use of engineered sediment diversion structures [49]. Once constructed and operational, these sediment diversions will quickly introduce a tremendous amount of fresh water into a largely brackish and saline environment.
Although numerical modeling and other scientific data analyses can increase our understanding of the expected changes that will likely occur as a result of these large-scale restoration efforts, there are other impacts to the ecosystem and the human communities that rely on the wetlands that are much more complex and difficult to predict [50]. For example, numerical models have shown that sediment diversions will result in significant land-building and benefits to the Mississippi River deltaic complex. However, sediment diversions, by their very nature, will alter salinity levels and deposit sediments that can adversely impact fixed oyster leases and push the bay shrimp and other saltwater species coastward, potentially disrupting many established small-scale fishing operations [1]. Many local fishermen fear that the anticipated ecological changes will not only directly endanger their families and communities, but will threaten their very sense of community identity, culture, and heritage [2]. Such impacts are highly uncertain and are not readily modeled. This disconnect between technical knowledge experts and local knowledge experts has reinforced, for many residents, a fundamental distrust of government at all levels. In some cases, this has led to a situation where coastal residents identify the authorities’ lack of engagement and respect for their local knowledge as a significant threat, one on a par with the physical hazards that they face in their communities [51].

Public Participation in Louisiana’s Coastal Planning Process

The importance of public participation in the coastal restoration planning process is often acknowledged by government federal and state agencies, including the Louisiana Coastal Protection and Restoration Authority (CPRA), which established a number of key outreach and engagement principles to ensure structured and transparent interactions with the public, as well as key businesses and industries, federal agencies, nonprofits, academia, and fisheries interests [52]. The Coastal Master Plan, for example, establishes extensive public engagement efforts, operating in parallel with the numerical model-based scientific analysis of proposed coastal protection and restoration projects. Among the key principles outlined in both the 2012 and 2017 iterations of the Coastal Master Plan is the proposal that project ideas from local communities should be received, reviewed, and incorporated while the Master Plan is being developed, not after the fact, and that the state has an obligation to provide a variety of ways for stakeholders and citizens to learn about and participate in the Master Planning process, including small group gatherings, web offerings, direct communication with the local and state government, and public meetings [52]. These engagement principles highlight the fact that the CPRA recognizes a persistent frustration expressed by local stakeholders across the coast that they are involved too late in the planning process and that their comments make little difference to what the state decides to do [29]. The state also recognizes that not every stakeholder or citizen project or program idea can be included in the Coastal Master Plan, but it assures them that each will receive a fair hearing and that questions will be answered promptly and with care.
However, the way that public input is integrated into the planning process is not readily apparent to many frontline coastal communities, nor is it apparent to many of the external scientific working groups tasked with overseeing and guiding the development of Louisiana’s coastal protection and restoration efforts [53]. To reconcile this perceived discrepancy between the stated engagement principles of the Coastal Master Plan and how these principles are operationalized in practice, the CPRA released a solicitation in October 2018 for proposals for new projects or project concepts to be included for modeling in the forthcoming 2023 Coastal Master Plan. New project ideas were invited from any source, including “academia, parishes, elected officials, agencies, NGOs, landowners, business/industry, and the general public”; they needed to focus on addressing issues related to sea-level rise and subsidence, making a contribution to maintaining estuarine gradients in future decades, and providing risk reduction at the community or regional scale [54].
In response to this solicitation, The Water Institute of the Gulf (The Water Institute), partnered with the Plaquemines Parish government, the Barataria-Terrebonne National Estuary Program (BTNEP), and the Shell Exploration & Production Company to develop and submit an integrated coastal restoration plan to the CPRA for Plaquemines Parish, Louisiana. Plan development bodies actively recognized the knowledge, experience, and priorities of local resource users and community members. To achieve this, the research team convened a broad group of stakeholders who live and work in communities throughout Plaquemines Parish. This included representatives of the seafood, navigation, and oil and gas industries, as well as residents, landowners, and those who are indigenous to the region. All these stakeholders rely upon the ecosystem services provided by the wetlands, bays, and waterways of the parish for sustenance and wellbeing. Over the course of a single month, including two workshops held in Plaquemines Parish, this group worked with a team of coastal scientists from The Water Institute to co-develop an integrated coastal restoration plan. The plan consisted of a suite of interlinked natural and nature-based solutions, designed to maximize both social and ecological co-benefits.

3. Materials and Methods

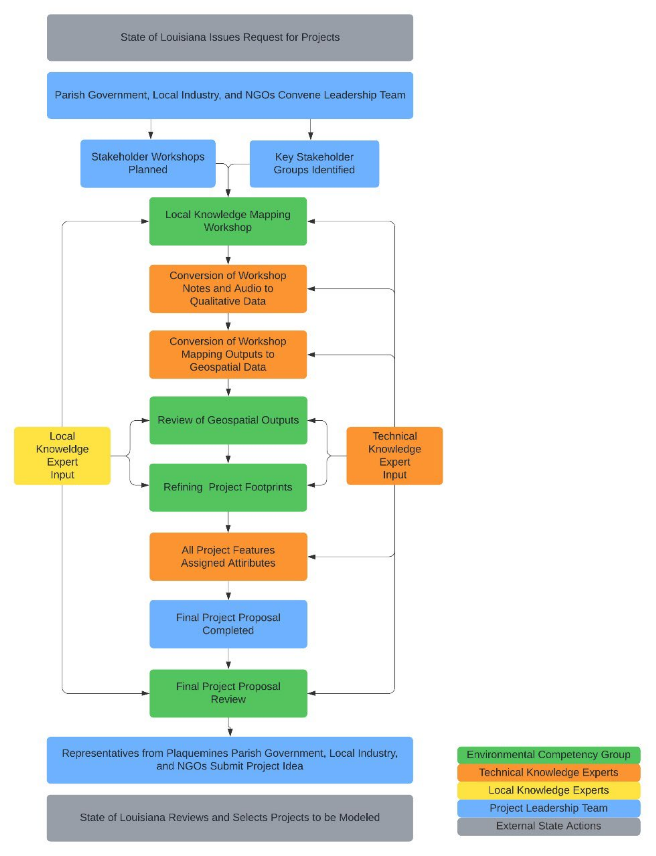
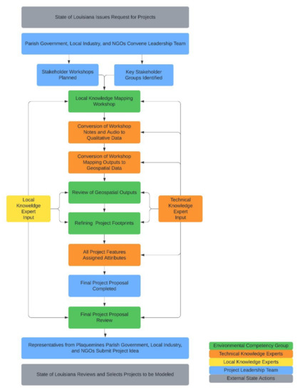
The research presented here combines two theoretical frameworks and applies them to an ongoing coastal protection and restoration planning effort in Plaquemines Parish, Louisiana, located in the birdsfoot delta of the Mississippi River. The first framework, collaborative management, presents a means of sharing power and responsibility in environmental management between the government and local resource users [31]. The second is inherent resilience, which consists of a set of practices that these same local resource users deploy to cope with environmental disturbances and that are retained in their collective memory [55]. In linking these two theoretical frameworks, this present research provides an example of how the collaborative management of coastal protection and restoration planning is vital to enhancing the inherent resilience and long-term sustainability of coastal communities. The research team actively engaged both local knowledge experts and technical knowledge experts in the development of the integrated coastal restoration plan. Data collection efforts were built around the outputs of a local knowledge-mapping workshop and the subsequent engagement activities (Figure 2). The outputs of these engagement activities were analyzed both qualitatively and quantitatively, to translate workshop outputs into geospatial data that could be submitted to state coastal restoration planners, with the results being reviewed by the local and technical knowledge experts.

3.1. Local Knowledge Mapping Workshops

The people who live and work in coastal communities are increasingly becoming recognized as repositories of valuable local knowledge on community risks, such as which places in their communities are dangerous, and which are thought to be safe. This knowledge is derived from life experiences, jobs, family, and other cultural traditions outside of formal school-related education and training, and is often geographically explicit [19]. The project leadership team, including The Water Institute, Parish government, and BTNEP, identified key stakeholders who should attend a series of local knowledge mapping workshops designed to gather local knowledge on the range of community perspectives that exist in the Parish, and to identify and map locations where restoration efforts have the greatest potential to reduce the vulnerability and increase the resilience of Lower Plaquemines Parish. Local knowledge mapping is an approach that aims to encourage community-member participation in sharing the knowledge and perceptions of a given area, and has been shown to provide an effective means of incorporating community and traditional ecological knowledge into a coastal protection and restoration framework [19]. Qualitative data collected during local knowledge mapping exercises have been used to create a geospatially explicit baseline dataset, allowing researchers to incorporate local knowledge into an assessment of the proposed ecological restoration projects. When incorporated into a GIS environment and assessed in combination with biophysical data, the resultant “Sci-TEK” data can potentially be used to refine the large conceptual footprints of restoration projects and aid in the identification of future restoration projects, and identify the associated areas of consensus and potential conflict between local stakeholders and policymakers [21,56,57]. The information gained in this way has also been used to determine the geographic specificity of local perceptions and develop community-informed prioritization tools that can be used to plan future ecological restoration projects [51,58].
A preliminary local knowledge mapping workshop was held on 5 February 2019 at the Belle Chasse Public Library in Belle Chasse, Louisiana. Twenty local stakeholders representing a wide array of backgrounds, demographics, and interest in restoration activities in lower Plaquemines Parish participated in the workshop. All participant feedback was collected in a structured, scientifically sound manner. First divided into four breakout groups (Table 1), participants were presented with local and regional maps of the area. They were guided through the process of project selection through the use of specific prompts asking participants to: (a) spatially locate places that are of high social, cultural, or economic value on a map, (b) describe the problems or threats that stakeholder groups and communities face, (c) describe the nature-based solution they were promoting for inclusion by the state in the Coastal Master Plan, (d) spatially locate the identified nature-based solution on a map, (e) categorize the desired outcomes that are motivating project selection, and (f) identify specific benefits or constraints associated with the implementation of the identified solution [14]. Their perspectives were documented on structured handouts and maps (Figure 3), in addition to scientists’ field notes and audio files. These participatory mapping techniques allowed the project team to collect a range of local knowledge that was then used to identify key issues and concerns for the future development and monitoring of projects in coastal Louisiana [28]. Through this process, some forty-five project ideas were identified and documented from this workshop.

3.2. Qualitative Data Analysis

In addition to the mapping outputs, data derived through the group conversations (and all subsequent workshop activities) were recorded with the permission of the workshop attendees. Following the initial local knowledge mapping workshop, the project team transcribed, coded, and transformed the audio recordings from the workshop into qualitative data that was then analyzed to detect underlying themes in the dialogue. The process of assigning codes to raw data was an integral part of the interview data analysis process. At the outset of this process, a set of codes were developed by the research team and were used to classify phrases, sentences, and paragraphs in the raw data, using MaxQDA 2018 (Release 18.2.5). Theory-driven codes are developed from existing theory or concepts, unlike data-driven codes that emerge from the raw data or structural codes arising from a project’s research goals and questions [59].
For this research, a set of theory-driven codes connected to specific themes related to community resilience and vulnerability were developed from resilience literature [60,61]. This set of codes, as well as definitions and examples, were used to develop the codebook that served as a guide to help analyze the transcribed data from the workshops. The codebook developed for this project defined and focused on a number of resilience themes and sub-themes, drawn from an initial review of the literature: community capital, institutions, economy, and ecology (Table 2). These coded data provided valuable context on why specific projects and project types were selected by the local stakeholders. During the coding process, the research team also identified additional data-driven codes that emerged from the raw data. Through this process, the research team was able to make connections between the various ideas and concepts expressed by workshop participants and tie the qualitative data outputs to the geographical outputs of the local knowledge mapping workshops.

3.3. Geospatial Analysis

The team also transformed the hand-mapped features and annotations created by participants into a digital format by scanning the paper map outputs and georeferencing them in a geographic information system (GIS), using ArcGIS Pro version 2.3. The research team then digitized the project’s footprint and created unique feature classes for each project. All three types of general GIS feature classifications (point, line, and polygon) were required, based on the range of projects derived by the stakeholder groups. Each of the digitized features was classified, according to the type of nature-based defense, and assigned a unique identifier based on the location and type of project. Data derived from the worksheets were also entered into the GIS data tables and used to provide additional classification data for each project. All digitized projects were packaged in a geodatabase. Engineers and ecologists from the research team analyzed historical and present-day landscape features, to refine the generalized project footprints and adapt them to the landscape, and then assigned geographically appropriate attributes to each project. This assignment of project attributes was a vital step to assure data compatibility with the existing numerical models used by the state. The final project footprints and attributes were reviewed and edited by the full stakeholder group during a second workshop, held on 26 February 2019.

4. Results

The final output of this project was a co-developed integrated coastal restoration plan for Lower Plaquemines Parish that was submitted to the State of Louisiana for consideration, to be modeled as part of the state’s 2023 Coastal Master Plan. The residents and local stakeholders who took part in the process ultimately designed a suite of interconnected coastal restoration projects that would maximize their ability to build land and protect the residents, their cultures, and their economy, including critical infrastructure. Some of the specific physical and social co-benefits and outputs of this plan, as identified by the stakeholders, included the ability to:
  • Rebuild habitats and reduce vegetation loss;
  • Help control hydrology and prevent salinity intrusion while creating salinity control zones that protect and enhance estuarine fisheries and oyster reefs;
  • Provide storm surge protection and land building benefits for the community, infrastructure, natural resources, and ecotourism;
  • Improve the quality of life, maintain estuarine longevity, maintain wildlife populations, and protect infrastructure.
The ability of the plan and its constituent projects (Table 3) to derive these clearly measurable physical and social outputs is one measure of project success or failure. Yet these outputs alone do not address the ultimate impact of the plan on the residents and communities of Lower Plaquemines Parish. To comprehend the potential outcomes of this plan requires a deeper understanding of how project outputs will lead to increasing social value and can enhance community resilience.

4.1. Dimensions of Vulnerability and Resilience

The organization of these workshops was specifically designed to acknowledge the value of the knowledge possessed by community members and create a venue for an open and honest dialogue around coastal protection and restoration planning. This dialogue was structured to provide insight into local and regional factors that have not been included in previous coastal planning efforts. After identifying community risks and hazards, workshop participants were asked to discuss the various aspects that make the region more resilient in the eyes of residents and identify key places of value. Participants were explicitly not constrained by any single definition of value and, as a result, a wide range of places was identified that variously had social, cultural, historical, and economic value to the community. The qualitative data derived from the group conversations were used to derive a set of variables that more fully capture the local dynamics of the natural and human systems in Plaquemines Parish. Utilizing the theory-driven codes developed for this research, the participants’ perspectives were organized according to four main dimensions of vulnerability and resilience: community capital, economy, ecology, and institutions. One additional data-driven code emerged through the analysis and that was the need for the monitoring and adaptive management of all planned and existing protection and restoration projects. The influence of each of the five dimensions and the degree to which the integrated restoration plan directly addresses them were found to either pull a community’s adaptive capacity toward resilience or make it more vulnerable to a negative future outcome [62]. While the research team fully recognizes that the terms “vulnerability” and “resilience” are not necessarily inversely related in the scientific literature, field-testing during stakeholder engagement activities indicates that this terminology is the most effective and easy wording for non-scientists to understand [61].

4.1.1. Preserving Social and Cultural Capital

Qualitative data analysis revealed that social and cultural capital is one of the key aspects that makes this region resilient (Figure 4). Workshop participants continuously noted that there was a strong sense of place and community in Lower Plaquemines Parish and that any restoration plans need to account for those regionally unique cultural factors. The participants strongly believe that any coastal restoration plan needs to allow residents to remain connected to their cultural heritage, generational knowledge, and the land that they live on. According to one local shrimper, “Why would I want to leave my home? I could have left after Katrina. That would have been very easy for me to do, but I didn’t do it… I don’t want to leave my home. Shouldn’t have to”. This theme includes the ability of residents to remain connected to their cultural heritage, generational knowledge, and the land that they live on. As noted by one resident, “Everyone in the parish makes use of these areas. People are going out on their time away from work, their vacation time, their hunting, their fishing, their recreation, the boating, just enjoying the area, it’s everybody’s”. This theme also includes the community’s ability to solve their issues by seeing themselves as a part of one interconnected system. This includes not only social connectivity but also a connectivity to the land and the region’s abundant natural resources. According to one Indigenous resident, “I don’t think that we can actually do this piecemeal—this is a system, and we have to protect this system. You can’t just say I’m going to pick up this and let this go, because it’s all interconnected. When we talk about areas of importance. We have to look at when projects are being designed, it has to be multiples, it can’t be one thing here and one thing there”. Despite the importance of this strong attachment to place, some residents see this attachment fading as the state’s coastal crisis worsens. There is a feeling among these residents that the region is not seen as a high priority for coastal planners. As one oysterman put it, “The problem is that there is a contingent of people that want to give up on this. They say this is not worth protecting. They’re going to protect the river, or they’ll put another channel in, but as far as the communities—people say this is not worth protecting”.

4.1.2. Enhancing the Local Economy

Workshop participants expressed the view that the economy of Lower Plaquemines Parish was far more vulnerable than it is resilient; they felt strongly that the resultant plan should support the local economy (Figure 5). Analysis of the qualitative data found a number of themes tied to the economy of the region, including the characteristics of community wealth and resources, food security, employment, and the ability to sustain economic growth. Most workshop participants recognized that commerce, including oil and gas, navigation, and fisheries, were a key strength of the region. However, most participants realized that the continued success of these industries was intimately tied to coastal protection and restoration efforts. As noted by one river navigation expert, referring to the primary shipping channel, “Losing Southwest Pass is a huge threat. [A] 735-billion-dollar annual impact on the nation’s economy, right through there”. While many residents expressed the need to protect critical industrial infrastructure and maintain the navigability of the Mississippi River for commerce, others noted that impacts to many of the smaller river channels could have devastating impacts on the oyster and shrimp fisheries in the region. The impacts noted by fishermen include the siltation of many of the river passes that fishing vessels and crew boats use to access the fishing grounds and oyster leases. As one oysterman noted, “This is all a productive oyster area right here [pointing at map]. This [area] used to be and this used to be, right here. This is wiped out right now because of a crevasse. These are historical oyster reefs that are irreplaceable”. Workshop participants highlighted that to maintain regional economies and enhance community resilience, coastal protection, and restoration plans must include means of maintaining the navigability of key channels while protecting critical infrastructure and coastal oyster and shrimp fisheries. There was also a realistic recognition that there are costs and tradeoffs associated with coastal protection and restoration, including future maintenance costs. As noted by one oil and gas industry worker, rising water, combined with land subsidence, are ongoing issues that must be accounted for. “We’ll be lifting levees forever, but the funding sources are… You need to know 5 or 10 years out whether or not you can find the money to get that levee lifted”.

4.1.3. Protecting Regional Ecology

Workshop participants expressed the view that the natural ecology of Plaquemines Parish is extremely vulnerable to a wide range of environmental and climate-related hazards that can dramatically impact the landscape and its ability to absorb disturbances (Figure 6). This concern was noted across the full range of stakeholder groups represented in the workshop group. One parish coastal restoration professional noted that a combination of higher Mississippi River water levels and the constriction of the channel is exacerbating many of the problems that the parish has traditionally faced, particularly when it comes to flooding. “We have a 15-knot river now, instead of a 3-knot river. The power of the river is being harnessed into a hose. That delta should be 30 miles wide for when that river floods”. One Indigenous tribe member observed that this increased flooding has led to deleterious effects on the coastal ecology, leading to even more flooding, noting that the flooding “has been exacerbated because of a lot of the canals that have allowed salt water to intrude, kill off vegetation, the water comes in and the timelines have accelerated”. A local oysterman added, “On any number of places, on the back levee, on the south side, you can see water. We should have at least a solid mile of 4- to 5-foot-high grass and willow trees”. These ecological changes have led to a reduction in the level of ecosystem services that the landscape has traditionally provided. As one oil and gas representative stated, “I was down there last week. This is at 1-foot elevation [points at map]. The potential for storm surge and the threats of the sinking land. Also, the surging water from storms is off the charts from my business continuity perspective”. When exploring options for coastal protection and restoration, workshop participants stated that enhancing ecosystem service benefits must be an essential component. When discussing restoration options, a parish councilperson noted that “there’s several ridges that are still somewhat intact that could be used as a storm surge buffer and for somewhat upland habitat in the basins. Making sure those are kept at elevation is crucial”. They also recognized that any changes to the landscape have the potential for long-term effects on critical habitats. A local fisher observed that “water mixes in here, it comes in, it’s mixed. The winds and the currents flow this way from the river. But when we’re putting water on the inside, we have to contain it so that the fresh water doesn’t affect our fishing areas, our shrimp. An important thing for fisheries is seasonal spawning. That’s critical to survival”.

4.1.4. Building Strong and Responsive Governmental Institutions

This theme refers to the ability of organizations and governmental entities to manage the parish’s natural resources while supporting local livelihoods, engage with the community, utilize science in adaptive management, and increase the capacity of local institutions (Figure 7). There was a broad opinion shared among residents and local stakeholders that the success or failure of coastal protection and restoration projects and plans was contingent on the degree to which local, state, and federal agencies coordinate. Most workshop participants felt that the parish’s relationship with the government, particularly at the state and federal level, was strained and that this represented a significant vulnerability. According to one parish councilperson, “There’s a threat from bureaucratic inefficiencies. For instance, agencies aren’t communicating well enough. They’re not responding to the level of the threat in the most timely way. It’s an emergency for me down in Plaquemines but not necessarily for our friends in Baton Rouge and DC”. Many workshop participants were quick to point out that it is not always the fault of the agencies or the agency representatives, but that the agencies are often constrained by the available legislation or policy frameworks. A coastal advocate who took part in the workshops noted, for example, that the ability of the Army Corps of Engineers to beneficially use dredged material is limited, noting that “it’s not the Corps fault, it’s the legislation. The Corps’ legislation says they have to place sediment at the cheapest place possible”. Despite recognizing that agencies have to work within existing legislation, many residents have come to develop a distrust of the government. When it comes to coastal protection, and restoration in particular, this distrust often extends to the coastal scientists and researchers working with the government. As one resident noted, “All of these things that have been implemented so far have been clouded with politics. The trust is not there to believe their science or their engineering design, because we know that from past experience, everything that they’ve done has always been—like follow the dollar. The consideration of the communities in place has not been primary”.

4.1.5. Maximizing Outcomes through Adaptive Management

Aspects of adaptive management were mentioned by participants throughout the workshops as key components for the success of any restoration effort, regardless of project type or scale. In many instances, adaptive management was directly tied to the role of governmental institutions in Lower Plaquemines Parish and was therefore included as a sub-theme of that category. However, other aspects of adaptive management went above and beyond specific governmental roles. One example of this was the need for more effective project monitoring. One coastal advocate noted that it was vital for coastal scientists and planners to continuously monitor the outcomes of restoration projects, and adjust the projects as necessary to address unintended impacts, stating that “my biggest complaint with the [planned sediment] diversions is they’re not capturing all these costs, they’re not capturing the costs of induced shoaling, they’re not capturing the costs of induced flood risks, they’re not capturing the costs of double handling the material”. In addition to monitoring impacts, enhanced project monitoring is also needed to assure the longevity of coastal protection and restoration projects. As noted by one oil and gas industry representative, “I think that it would be important for the Parish to know how much subsidence has occurred along the levees, to allow you to have some idea of when you’re going to have to go back and lift there, whether it’s 5 years from now or 10 years from now, so you can begin preparing for it”. One important aspect of monitoring is the collection of scientific data and the continued used of advanced numerical models. As one coastal researcher noted, “whatever you build along the shore, you need to model current and sediment drift” to assess the impacts of this construction.
One final theme that emerged from the workshops, related to adaptive management was that in addition to collecting quantitative data and model outputs, coastal scientists and planners should tap into the local and traditional ecological knowledge of local residents when assessing the effectiveness of protection and restoration efforts. As several residents noted, this is an area that a lot of governmental agencies struggle with. According to a river navigation pilot, “one of the things that the Corps points out is that they’re losing the flow in all these little cuts [pointing at map]. We’re not scouring out as Southwest pass is designed. We’re trying to figure out how to do it without shooting anybody in the foot”. Workshop participants noted that their local knowledge of the environment is an important resource that should be tapped into. This local knowledge was exemplified by a shrimper who discussed a failed ridge restoration project. “They built a ridge here [points at map] but it’s wide open to the gulf. It’s probably a mile and a half wide. Right here, too… They ran short. They should have kept going another mile, all the way to Red Pass. This is from Red Pass, right here, to Sandy Point. And this is Sandy Point to Empire Canal… My point is that it needs to be closed up—the ridge in the bayou, and it’s not…”.

4.2. Co-Development of an Integrated Coastal Restoration Plan for Lower Plaquemines Parish

The results of the first workshop revealed that participants believed that natural and nature-based solutions would maximize the co-benefits of coastal restoration in the region. The restoration projects suggested by stakeholders were largely intended to ameliorate the impacts of some of the historical alterations that have been made to the landscape during the latter half of the twentieth century. Marsh creation projects were the most frequently mentioned natural and nature-based solution, followed by ridge restoration projects and the use of siphons and sediment injection systems to build land and support existing marsh projects (Figure 8). The results of the local knowledge mapping exercises allowed the research team to identify the specific locations that the residents felt would best support these solutions while optimizing the ability of the projects to generate ecosystem services.
The initial results of the geospatial assessment were presented to the group during workshop #2, held on 26 February 2019. The purpose of that workshop was to review and refine the project footprints with the same group of residents and local stakeholders, to assure that the research team accurately represented the intentions of the workshop participants. Following the project refinement phase, the research team intended to work with the group to rank and prioritize the final list of projects. While workshop participants were able to come to a consensus on the refining of the project footprints, it quickly became apparent that the final list of projects, as presented, did not accurately reflect the participants’ expressed desire for a more transformative, systematic approach to coastal protection and restoration. In asking residents to rank and prioritize a final list of projects, even if the development of that list was a collaborative process, the research team was largely following a piecemeal approach that typified past restoration planning efforts [29].
Following the objectives of the workshop participants, the research team abandoned the project prioritization task and instead worked with workshop participants to identify natural linkages between projects and develop a single interconnected, landscape-scale synthesis project plan rather than attempting to prioritize the selection of a final project or group of projects. This updated approach took advantage of the local and traditional ecological knowledge of residents and stakeholders to identify the synergistic interactions among different project types, to maximize social and ecological co-benefits. A map of the Lower Plaquemines Parish (Figure 9) shows the final group of proposed marsh creation, ridge restoration, terrace restoration, siphon, and sediment injection locations.
Stakeholders recommended that these features should be constructed using dredged material from several sources that were identified during the workshop. In the final project map, borrowing sources are identified and a six-mile buffer is drawn around them to visualize which restoration projects are within the most cost-effective locations, as identified by navigation and industry experts for this area. Utilizing dredged material from key locations along the Lower Mississippi River will provide additional co-benefits for state and local governments by enhancing navigation and river commerce. Mississippi River navigation experts have provided key knowledge about where dredging can occur, the cost of that dredging, and information on preventing the need to re-dredge in the future. The newly created and existing marsh and ridges can be supplemented by using siphons, potentially using sediment injection technologies, along the river. The proposed siphons are supported by the stakeholders, who want to allow controlled freshwater and sediment flow into the ecosystems, to help build and sustain land (reducing vegetative loss, restoring marsh wetlands) with minimal impacts to riverine industries and estuarine fisheries. The proposed marsh creation, terraces, and ridge restoration projects are aimed at working with the siphons to maximize sediment retention.
The stakeholder group further recognized that, as these projects are implemented, it will be necessary to account for the impacts of the proposed dredging and the use of siphons on river conditions, fish and shellfish, flood risk, and navigation. The local knowledge experts taking part in the workshops suggested an operational regime that would minimize the negative impacts of these projects on the region’s fisheries. Their recommendations were very specific and highlighted the level of technical knowledge possessed by the residents and local stakeholders. The group felt, for example, that the proposed siphons should have a maximum flow of 2000 cubic feet per second (cfs) when the Mississippi River discharge is at 750,000 cfs or higher, dropping in a linear function to zero cfs when the river is at 300,000 cfs or lower. Local fisheries experts also felt that the operational regime of the siphons should be planned so that they should run from 1 December to 30 April, with no flow at all from May to November, which allows the estuary conditions to recover and the fall oyster spat to set. These details highlight the level of local and traditional ecological knowledge possessed by the workshop participants. This information was summarized and included with the geospatial data as part of the final package submitted to the state of Louisiana.

5. Discussion

On 1 March 2019, parish representatives, on behalf of the full stakeholder group who took part in the meetings, submitted the final outputs of the local knowledge mapping workshops to the CPRA for consideration in the 2023 Coastal Master Plan. The outputs submitted to the state consisted of a brief narrative, maps, and a GIS database. These outputs are typical of the primary currency of many of the numerical models that underlie and support a large number of coastal planning processes. However, the means by which these data were developed, and the resultant increased potential to generate transformative community outcomes, represent a new way of conceptualizing the coastal planning process. The integrated programmatic approach to coastal protection and restoration co-developed through this process represents the vision of a broad group of stakeholders who live and work in communities throughout Plaquemines Parish, many of whom rely upon the ecosystem services provided by the landscape of the region for sustenance and wellbeing. These stakeholders recognize that their region is becoming increasingly vulnerable, both ecologically and economically. They also recognize that these vulnerabilities are becoming worse, due in part to a lack of coordination and communication between local communities and federal and state agencies, particularly those tasked with coastal protection and restoration. The local knowledge mapping process used here involved the active and direct participation of residents and local stakeholders in project formulation and provided them with a means to have their concerns heard and acknowledged by the state.
In October of 2019, one year after the release of the original solicitation, the parish was informed that the suite of integrated projects developed through this collaborative management design process would be modeled by the state, a necessary first step for their consideration for inclusion in state’s 2023 Coastal Master Plan. The final Master Plan projects are based upon the suite of projects that minimize coastal land loss (or maximizing land retention) while also minimizing expected annual damages [33]. The types of social values and co-benefits identified through this research are challenging to include within this type of benefit-cost analysis.
This often leads to an inherent disconnect between the project design and planning process used in this research and the decision criteria that are often used by decision-makers. Coastal protection and restoration planning efforts, even those that are driven by numerical modeling, are embedded with a specific set of values. By making these values explicit, this research actively encouraged residents and local stakeholders to design a suite of projects that, by their very nature, support local values and concerns. However, these values and concerns become secondary when the outputs of a co-design process, such as the one employed here, are used as inputs to a process based on socioeconomically neutral, physical science-driven numerical models and a small number of decision metrics [29]. In this case, there are specific overlaps between the primary goals of the Coastal Master Plan and many of the goals of workshop participants specifically related to the ability of the proposed projects to build land and reduce damage from future storms.
This is not meant to downplay the significance of collaborative management in coastal protection and restoration planning. Indeed, for coastal protection and restoration to be successful in building sustainable and resilient communities, contextual issues related to social, economic, and institutional structures must be addressed in the project planning process. Giving residents and local stakeholders a voice in developing projects that will directly impact them represents a vital step toward a more inclusive coastal planning process, one that fully incorporates the issues of community resilience and social value.

6. Conclusions

The collaborative management of coastal restoration planning is an effective way for scientists and local communities to develop plans that maximize the social and environmental co-benefits of coastal projects. This project provides an example of how a community worked directly with scientists to co-design an integrated coastal restoration plan with the potential to both restore ecological health and build community resilience. Through this process, residents were able to directly contribute information regarding coastal restoration planning within their own communities. Furthermore, providing local stakeholders with direct access to scientists and other technical knowledge experts allowed their local knowledge to be translated into data products that could be more readily ingested into numerical models and other physical science- and engineering-driven planning tools. This co-development approach was intentionally interactive and iterative, creating a venue for open dialogue between residents, scientists, engineers, and resource users, where no one source of knowledge was given primacy over another. A key outcome was the recognition that proposed projects should be considered as interacting clusters rather than as a long list of isolated projects. Integrating local knowledge with accumulated technical scientific knowledge in this way allows the outputs developed to reflect the interests and values of the community while also meeting the stringent technical guidelines established by state planning agencies.

Author Contributions

S.A.H.: Conceptualization, methodology, formal analysis, writing—original draft preparation; C.A.D.: formal analysis, writing—review and editing; T.J.B.C.: conceptualization, formal analysis, writing—review and editing. All authors have read and agreed to the published version of the manuscript.

Funding

This research was funded by the Shell Exploration & Production Company under task SHELL-2019-LP-SB02-TC.

Institutional Review Board Statement

Not applicable.

Informed Consent Statement

Informed consent was obtained from all subjects involved in the workshops.

Data Availability Statement

Maps and GIS data will be provided upon request.

Acknowledgments

The authors acknowledge the support of Susan Testroet-Bergeron in organizing the workshops and helping to coordinate the stakeholder engagement activities. The authors also acknowledge the work of Lauren Grimley, Harris Bienn, and Brett McMann of the Water Institute of the Gulf and their assistance in translating workshop results into geospatial data products.

Conflicts of Interest

The authors declare no conflict of interest.

References

  1. Colten, C.E. The Place for Humans in Louisiana Coastal Restoration. Labor Eng. 2015, 9, 6–18. [Google Scholar] [CrossRef][Green Version]
  2. Gotham, K.F. Coastal Restoration as Contested Terrain: Climate Change and the Political Economy of Risk Reduction in Louisiana. Sociol. Forum 2016, 31, 787–806. [Google Scholar] [CrossRef]
  3. Barra, M.P.; Hemmerling, S.A.; Baustian, M.M. A Model Controversy: Using Environmental Competency Groups to Inform Coastal Restoration Planning in Louisiana. Prof. Geogr. 2020, 72, 511–520. [Google Scholar] [CrossRef]
  4. Cantasano, N.; Pellicone, G.; Ietto, F. Integrated Coastal Zone Management in Italy: A Gap between Science and Policy. J. Coast Conserv. 2017, 21, 317–325. [Google Scholar] [CrossRef]
  5. Whatmore, S.J. Mapping Knowledge Controversies: Science, Democracy and the Redistribution of Expertise. Prog. Hum. Geogr. 2009, 33, 587–598. [Google Scholar] [CrossRef]
  6. Mojica Vélez, J.M.; Barrasa García, S.; Espinoza Tenorio, A. Policies in Coastal Wetlands: Key Challenges. Environ. Sci. Policy 2018, 88, 72–82. [Google Scholar] [CrossRef]
  7. Friess, D.A.; Thompson, B.S.; Brown, B.; Amir, A.A.; Cameron, C.; Koldewey, H.J.; Sasmito, S.D.; Sidik, F. Policy Challenges and Approaches for the Conservation of Mangrove Forests in Southeast Asia: Conservation of Mangrove Forests. Conserv. Biol. 2016, 30, 933–949. [Google Scholar] [CrossRef]
  8. Pueyo-Ros, J.; Ribas, A.; Fraguell, R.M. A Cultural Approach to Wetlands Restoration to Assess Its Public Acceptance. Restor. Ecol. 2019, 27, 626–637. [Google Scholar] [CrossRef]
  9. Meselhe, E.; Wang, Y.; White, E.; Jung, H.; Baustian, M.M.; Hemmerling, S.A.; Barra, M.; Bienn, H. Knowledge-Based Predictive Tools to Assess Effectiveness of Natural and Nature-Based Solutions for Coastal Restoration and Protection Planning. J. Hydraul. Eng. 2020, 146, 05019007. [Google Scholar] [CrossRef]
  10. Baustian, M.M.; Jung, H.; Bienn, H.C.; Barra, M.; Hemmerling, S.A.; Wang, Y.; White, E.D.; Meselhe, E.A. Engaging Coastal Community Members about Natural and Nature-Based Solutions to Assess Their Ecosystem Function. Ecol. Eng. X 2020, 5, 100015. [Google Scholar] [CrossRef]
  11. Stave, K. Participatory System Dynamics Modeling for Sustainable Environmental Management: Observations from Four Cases. Sustainability 2010, 2, 2762–2784. [Google Scholar] [CrossRef]
  12. Voinov, A.; Jenni, K.; Gray, S.; Kolagani, N.; Glynn, P.D.; Bommel, P.; Prell, C.; Zellner, M.; Paolisso, M.; Jordan, R.; et al. Tools and Methods in Participatory Modeling: Selecting the Right Tool for the Job. Environ. Model. Softw. 2018, 109, 232–255. [Google Scholar] [CrossRef]
  13. Landström, C.; Whatmore, S.J.; Lane, S.N.; Odoni, N.A.; Ward, N.; Bradley, S. Coproducing Flood Risk Knowledge: Redistributing Expertise in Critical ‘Participatory Modelling’. Environ. Plan A 2011, 43, 1617–1633. [Google Scholar] [CrossRef]
  14. Hemmerling, S.A.; Barra, M.; Bienn, H.C.; Baustian, M.M.; Jung, H.; Meselhe, E.A.; Wang, Y.; White, E.D. Elevating Local Knowledge through Participatory Modeling: Active Community Engagement in Restoration Planning in Coastal Louisiana. J. Geogr. Syst. 2020, 22, 241–266. [Google Scholar] [CrossRef]
  15. Folke, C.; Hahn, T.; Olsson, P.; Norberg, J. Adaptive Governance of Social-Ecological Systems. Annu. Rev. Environ. Resour. 2005, 30, 441–473. [Google Scholar] [CrossRef]
  16. Cantasano, N.; Pellicone, G.; Ietto, F. The Coastal Sustainability Standard Method: A Case Study in Calabria (Southern Italy). Ocean. Coast. Manag. 2020, 183, 104962. [Google Scholar] [CrossRef]
  17. Newaz, M.W.; Rahman, S. Wetland Resource Governance in Bangladesh: An Analysis of Community-Based Co-Management Approach. Environ. Dev. 2019, 32, 100446. [Google Scholar] [CrossRef]
  18. Hai, N.T.; Dell, B.; Phuong, V.T.; Harper, R.J. Towards a More Robust Approach for the Restoration of Mangroves in Vietnam. Ann. For. Sci. 2020, 77, 18. [Google Scholar] [CrossRef]
  19. Curtis, J.W.; Curtis, A.; Hemmerling, S.A. Revealing the Invisible Environments of Risk and Resiliency in Vulnerable Communities through Geospatial Techniques. In Tsunamis: Detection, Risk Assessment and Crisis Management; Barberopoulou, A., Ed.; Nova Science Publishers: Hauppauge, NY, USA, 2018; pp. 245–273. ISBN 978-1-5361-3448-3. [Google Scholar]
  20. García-Ayllón, S. New Strategies to Improve Co-Management in Enclosed Coastal Seas and Wetlands Subjected to Complex Environments: Socio-Economic Analysis Applied to an International Recovery Success Case Study after an Environmental Crisis. Sustainability 2019, 11, 1039. [Google Scholar] [CrossRef]
  21. Bethel, M.B.; Brien, L.F.; Esposito, M.M.; Miller, C.T.; Buras, H.S.; Laska, S.B.; Philippe, R.; Peterson, K.J.; Parsons Richards, C. Sci-TEK: A GIS-Based Multidisciplinary Method for Incorporating Traditional Ecological Knowledge into Louisiana’s Coastal Restoration Decision-Making Processes. J. Coast. Res. 2014, 30, 1081–1099. [Google Scholar] [CrossRef]
  22. Brown, G.; Kytta, M. Key Issues and Research Priorities for Public Participation GIS (PPGIS): A Synthesis Based on Empirical Research. Appl. Geogr. 2014, 46, 122–136. [Google Scholar] [CrossRef]
  23. Curtis, J.W. Transcribing from the Mind To the Map: Tracing the Evolution of a Concept. Geogr. Rev. 2016, 106, 338–359. [Google Scholar] [CrossRef]
  24. Coquet, M.; Mercier, D.; Fleury-Bahi, G. Individuals’ Perceptions of Areas Exposed to Coastal Flooding in Four French Coastal Municipalities: The Contribution of Sketch Mapping. Geoenviron. Disasters 2018, 5, 15. [Google Scholar] [CrossRef]
  25. Hedelin, B.; Evers, M.; Alkan-Olsson, J.; Jonsson, A. Participatory Modelling for Sustainable Development: Key Issues Derived from Five Cases of Natural Resource and Disaster Risk Management. Environ. Sci. Policy 2017, 76, 185–196. [Google Scholar] [CrossRef]
  26. Voinov, A.; Gaddis, E.J.B. Lessons for Successful Participatory Watershed Modeling: A Perspective from Modeling Practitioners. Ecol. Model. 2008, 216, 197–207. [Google Scholar] [CrossRef]
  27. Johnson, M.S. Public Participation and Perceptions of Watershed Modeling. Soc. Nat. Resour. 2008, 22, 79–87. [Google Scholar] [CrossRef]
  28. Hemmerling, S.A.; Barra, M. Incorporating Local Knowledge into Ecological Restoration Assessments—Case Studies in Louisiana. SER News 2017, 31, 14–19. [Google Scholar]
  29. Hemmerling, S.A.; Barra, M.; Bond, R.H. Adapting to a Smaller Coast: Restoration, Protection, and Social Justice in Coastal Louisiana. In Louisiana’s Response to Extreme Weather: A Coastal State’s Adaptation Challenges and Successes; Laska, S., Ed.; Extreme Weather and Society; Springer International Publishing: Cham, Switzerland, 2020. [Google Scholar]
  30. Plummer, R.; Crona, B.; Armitage, D.R.; Olsson, P.; Tengö, M.; Yudina, O. Adaptive Comanagement: A Systematic Review and Analysis. Ecol. Soc. 2012, 17, art11. [Google Scholar] [CrossRef]
  31. Berkes, F. Evolution of Co-Management: Role of Knowledge Generation, Bridging Organizations and Social Learning. J. Environ. Manag. 2009, 90, 1692–1702. [Google Scholar] [CrossRef]
  32. Peyronnin, N.; Green, M.; Richards, C.P.; Owens, A.; Reed, D.; Chamberlain, J.; Groves, D.G.; Rhinehart, W.K.; Belhadjali, K. Louisiana’s 2012 Coastal Master Plan: Overview of a Science-Based and Publicly Informed Decision-Making Process. J. Coast. Res. 2013, 67, 1–15. [Google Scholar] [CrossRef]
  33. Fischbach, J.R.; Johnson, D.R.; Groves, D.G. Flood Damage Reduction Benefits and Costs in Louisiana’s 2017 Coastal Master Plan. Environ. Res. Commun. 2019, 1, 111001. [Google Scholar] [CrossRef]
  34. Schoolmaster, D.R.; Stagg, C.L.; Sharp, L.A.; McGinnis, T.E.; Wood, B.; Piazza, S.C. Vegetation Cover, Tidal Amplitude and Land Area Predict Short-Term Marsh Vulnerability in Coastal Louisiana. Ecosystems 2018, 21, 1335–1347. [Google Scholar] [CrossRef]
  35. Couvillion, B.R.; Beck, H.; Schoolmaster, D.; Fischer, M. Land Area Change in Coastal Louisiana (1932 to 2016); US Department of the Interior, US Geological Survey: Reston, VA, USA, 2017; p. 26.
  36. Day, J.W.; Britsch, L.D.; Hawes, S.R.; Shaffer, G.P.; Reed, D.J.; Cahoon, D. Pattern and Process of Land Loss in the Mississippi Delta: A Spatial and Temporal Analysis of Wetland Habitat Change. Estuaries 2000, 23, 425. [Google Scholar] [CrossRef]
  37. Scavia, D.; Field, J.C.; Boesch, D.F.; Buddemeier, R.W.; Burkett, V.; Cayan, D.R.; Fogarty, M.; Harwell, M.A.; Howarth, R.W.; Mason, C.; et al. Climate Change Impacts on U. S. Coastal and Marine Ecosystems. Estuaries 2002, 25, 149–164. [Google Scholar] [CrossRef]
  38. Zou, L.; Kent, J.; Lam, N.; Cai, H.; Qiang, Y.; Li, K. Evaluating Land Subsidence Rates and Their Implications for Land Loss in the Lower Mississippi River Basin. Water 2015, 8, 10. [Google Scholar] [CrossRef]
  39. Boesch, D.F. Managing Risks in Louisiana’s Rapidly Changing Coastal Zone. In Louisiana’s Response to Extreme Weather: A Coastal State’s Adaptation Challenges and Successes; Laska, S., Ed.; Springer: Cham, Switzerland, 2020; pp. 35–62. [Google Scholar]
  40. Bianchette, T.A.; Liu, K.; Qiang, Y.; Lam, N.S.-N. Wetland Accretion Rates along Coastal Louisiana: Spatial and Temporal Variability in Light of Hurricane Isaac’s Impacts. Water 2016, 8, 1. [Google Scholar] [CrossRef]
  41. Parker, H. Grand Isle’s “Burrito” Levee Rebuilt—With a New, 200-Foot-Wide Beach. The New Orleans Times Picayune, 15 January 2021. [Google Scholar]
  42. Clipp, A.; Gentile, B.; Green, M.; Galinski, A.; Harlan, R.; Rosen, Z.; Saucier, M. 2017 Coastal Master Plan Appendix B: People and the Landscape; Coastal Protection and Restoration Authority: Baton Rouge, LA, USA, 2016; p. 42.
  43. Jessee, N. Community Resettlement in Louisiana: Learning from Histories of Horror and Hope. In Louisiana’s Response to Extreme Weather; Laska, S., Ed.; Springer: Cham, Switzerland, 2020; pp. 147–184. [Google Scholar]
  44. Narayan, S.; Beck, M.W.; Reguero, B.G.; Losada, I.J.; van Wesenbeeck, B.; Pontee, N.; Sanchirico, J.N.; Ingram, J.C.; Lange, G.-M.; Burks-Copes, K.A. The Effectiveness, Costs and Coastal Protection Benefits of Natural and Nature-Based Defences. PLoS ONE 2016, 11, e0154735. [Google Scholar] [CrossRef] [PubMed]
  45. Morris, R.L.; Konlechner, T.M.; Ghisalberti, M.; Swearer, S.E. From Grey to Green: Efficacy of Eco-Engineering Solutions for Nature-Based Coastal Defence. Glob. Change Biol. 2018, 24, 1827–1842. [Google Scholar] [CrossRef]
  46. Plaquemines Parish Government. Plaquemines Parish Comprehensive Master Plan Community Assessment-Technical Addendum Section 6: Coastal Protection and Restoration; Plaquemines Parish Government: Pointe a la Hache, LA, USA, 2010.
  47. CPRA. Louisiana’s Comprehensive Master Plan for a Sustainable Coast: Committed to Our Coast; Coastal Protection and Restoration Authority: Baton Rouge, LA, USA, 2017; p. 392.
  48. CPRA. Louisiana’s Comprehensive Master Plan for a Sustainable Coast; Coastal Protection and Restoration Authority: Baton Rouge, LA, USA, 2012.
  49. Day, J.W.; Lane, R.R.; D’Elia, C.F.; Wiegman, A.R.H.; Rutherford, J.S.; Shaffer, G.P.; Brantley, C.G.; Paul Kemp, G. Large Infrequently Operated River Diversions for Mississippi Delta Restoration. In Mississippi Delta Restoration; Day, J.W., Erdman, J.A., Eds.; Springer International Publishing: Cham, Switzerland, 2018; pp. 113–133. ISBN 978-3-319-65662-5. [Google Scholar]
  50. Peyronnin, N.; Caffey, R.; Cowan, J.; Justic, D.; Kolker, A.; Laska, S.; McCorquodale, A.; Melancon, E.; Nyman, J.; Twilley, R.; et al. Optimizing Sediment Diversion Operations: Working Group Recommendations for Integrating Complex Ecological and Social Landscape Interactions. Water 2017, 9, 368. [Google Scholar] [CrossRef]
  51. Carruthers, T.J.; Hemmerling, S.A.; Barra, M.; Saxby, T.A.; Moss, L. “This Is Your Shield … This Is Your Estuary”: Building Community Resilience to a Changing Louisiana Coastline through Restoration of Key Ecosystem Components; The Water Institute of the Gulf: Baton Rouge, LA, USA, 2017; p. 48. [Google Scholar]
  52. Speyrer, N.; Gaharan, A. 2017 Coastal Master Plan Appendix G: Outreach and Engagement; Coastal Protection and Restoration Authority: Baton Rouge, LA, USA, 2017; p. 31. [Google Scholar]
  53. Wells, J.T.; Battaglia, L.L.; Berke, P.; Boyd, J.; Deegan, L.A.; Espey, W., Jr.; Giosan, L.; Graf, W.; Kirwan, M.L.; Minello, T.J.; et al. Expert Panel on Diversion Planning and Implementation: Report 5; Funded by the Coastal Protection and Restoration Authority; The Water Institute of the Gulf: Baton Rouge, LA, USA, 2015; pp. 1–50.
  54. Louisiana Coastal Protection and Restoration Authority. 2023 Coastal Master Plan: New Project Development Guidelines and Criteria; Louisiana Coastal Protection and Restoration Authority: Baton Rouge, LA, USA, 2018.
  55. Colten, C.E.; Hay, J.; Giancarlo, A. Community Resilience and Oil Spills in Coastal Louisiana. Ecol. Soc. 2012, 17, art5. [Google Scholar] [CrossRef]
  56. Bethel, M.; Brien, L.; Danielson, E.; Laska, S.; Troutman, J.; Boshart, W.; Giardino, M.; Phillips, M. Blending Geospatial Technology and Traditional Ecological Knowledge to Enhance Restoration Decision-Support Processes in Coastal Louisiana. J. Coast. Res. 2011, 27, 555. [Google Scholar] [CrossRef]
  57. Bethel, M.B.; Laska, S.B.; Gremillion, M.M.; Brien, L.F.; Peterson, K.J.; Philippe, R.; Richards, C.P. Sci-TEK: Mapping Traditional Ecological Knowledge of Barataria Basin with Spatial and Science-Derived Datasets; Louisiana Coastal Protection and Restoration Authority: Baton Rouge, LA, USA, 2015; p. 252.
  58. Barra, M. The New Cartographers: Coastal Communities in Plaquemines Parish Plot the Future with LA SAFE. Louisiana Cultural Vistas, Winter 2017. Available online: https://64parishes.org/the-new-cartographers (accessed on 1 May 2018).
  59. DeCuir-Gunby, J.T.; Marshall, P.L.; McCulloch, A.W. Developing and Using a Codebook for the Analysis of Interview Data: An Example from a Professional Development Research Project. Field Methods 2011, 23, 136–155. [Google Scholar] [CrossRef]
  60. Renschler, C.S.; Fraizer, A.E.; Arendt, L.A.; Cimellaro, G.-P.; Reinhorn, A.M.; Bruneau, M. A Framework for Defining and Measuring Resilience at the Community Scale: The PEOPLES Resilience Framework; National Institute of Standards and Technology: Gaithersburg, MD, USA, 2010; p. 73.
  61. Hemmerling, S.A.; McHugh, C.M.; DeMyers, C.; Bienn, H.C.; DeJong, A.; Parfait, J.; Kiskaddon, E. A Community-Informed Framework for Quantifying Risk and Resilience in Southeast Louisiana; The Water Institute of the Gulf: Baton Rouge, LA, USA, 2020. [Google Scholar]
  62. Jurjonas, M.; Seekamp, E. Rural Coastal Community Resilience: Assessing a Framework in Eastern North Carolina. Ocean Coast. Manag. 2018, 162, 137–150. [Google Scholar] [CrossRef]
Figure 1. Map of Plaquemines Parish (County) located along the lower Mississippi River in southern Louisiana, USA, showing the locations of communities and critical industrial infrastructure.
Figure 1. Map of Plaquemines Parish (County) located along the lower Mississippi River in southern Louisiana, USA, showing the locations of communities and critical industrial infrastructure.
Sustainability 14 02974 g001
Figure 2. Steps used to co-develop an integrated coastal restoration plan for Plaquemines Parish, Louisiana.
Figure 2. Steps used to co-develop an integrated coastal restoration plan for Plaquemines Parish, Louisiana.
Sustainability 14 02974 g002
Figure 3. Sample map outputs developed by workshop groups 3 (L) and 4 (R) in February 2019, identifying potential coastal protection and restoration projects that could address community concerns, reduced from 24” × 36” (609.6 mm × 914.4 mm).
Figure 3. Sample map outputs developed by workshop groups 3 (L) and 4 (R) in February 2019, identifying potential coastal protection and restoration projects that could address community concerns, reduced from 24” × 36” (609.6 mm × 914.4 mm).
Sustainability 14 02974 g003
Figure 4. Local social and cultural capital resilience factors, identified by workshop participants in Belle Chasse, Louisiana.
Figure 4. Local social and cultural capital resilience factors, identified by workshop participants in Belle Chasse, Louisiana.
Sustainability 14 02974 g004
Figure 5. Local economic resilience factors, identified by workshop participants in Belle Chasse, Louisiana.
Figure 5. Local economic resilience factors, identified by workshop participants in Belle Chasse, Louisiana.
Sustainability 14 02974 g005
Figure 6. Local ecological resilience factors, identified by workshop participants in Belle Chasse, Louisiana.
Figure 6. Local ecological resilience factors, identified by workshop participants in Belle Chasse, Louisiana.
Sustainability 14 02974 g006
Figure 7. Local institutional resilience factors, identified by workshop participants in Belle Chasse, Louisiana.
Figure 7. Local institutional resilience factors, identified by workshop participants in Belle Chasse, Louisiana.
Sustainability 14 02974 g007
Figure 8. Natural and nature-based solutions, identified by workshop participants in Belle Chasse, Louisiana, to maximize the co-benefits of coastal restoration in the region.
Figure 8. Natural and nature-based solutions, identified by workshop participants in Belle Chasse, Louisiana, to maximize the co-benefits of coastal restoration in the region.
Sustainability 14 02974 g008
Figure 9. Map of integrated projects (marsh creation, terracing, ridge restoration, siphons, sediment injections, and potential borrow sources) generated by stakeholders from Lower Plaquemines Parish to provide multiple benefits.
Figure 9. Map of integrated projects (marsh creation, terracing, ridge restoration, siphons, sediment injections, and potential borrow sources) generated by stakeholders from Lower Plaquemines Parish to provide multiple benefits.
Sustainability 14 02974 g009
Table 1. Stakeholder groups involved in local knowledge mapping workshops in February 2019.
Table 1. Stakeholder groups involved in local knowledge mapping workshops in February 2019.
Sustainability 14 02974 i001
Sustainability 14 02974 i002Sustainability 14 02974 i003
Table 2. Themes and subthemes used by The Water Institute to code the qualitative data collected from stakeholders in Lower Plaquemines Parish.
Table 2. Themes and subthemes used by The Water Institute to code the qualitative data collected from stakeholders in Lower Plaquemines Parish.
ThemeDefinitionSub-Themes
Community capitalThe ability of community members and stakeholders to see themselves as a part of one interconnected system; to solve problems of public concern; to remain connected with their cultural heritage; to solve problems using generational knowledge; and to have a sense of connection with the land that they live on.Social Connectivity
Civic Involvement
Cultural Heritage
Place Attachment
Innovation
InstitutionsThe ability of organizations and government to manage natural resources while supporting local livelihoods. This includes the use of social memory and community perspectives during project planning, modeling, and policy development; this also includes monitoring and maintaining existing projects.Adaptive management (AM)
  • AM–Maintenance
  • AM–Monitoring
  • AM–Project Failure
  • AM–Modeling
  • AM–Cost Planning
Law and Policy
Political Partnerships
Community Inclusion
Trust
EconomyCharacteristics of a community’s wealth and resources, including costs and revenue, food security, employment, or the community’s ability to sustain economic growth.Restoration Costs
Natural Resource Dependency
Commerce
Food Security
Employment
Tax Revenue
EcologyCharacteristics of the surrounding environment and its ability to absorb disturbances. Land Loss
Salinity
Flooding
Fisheries
Storm Surge
Ecosystem Services
Vegetation Loss
InfrastructureCritical infrastructure and project ideas for protecting critical infrastructure.Project Ideas
  • Sediment diversion
  • Terracing
  • Ridge Restoration
  • Canal Backfill
  • Marsh Creation
  • Earthen Levee
  • Beneficial Use
  • Siphon and Sediment Injection
  • Barrier Islands/Headlands Restoration
  • Seawall
  • Hydraulic Restoration
Critical Infrastructure
  • Oil and Gas Facilities
  • Coal Facilities
  • Navigable River Channels
  • Protective Harbors
  • Historical Sites
  • Levees
  • Roadways
  • Population Centers
  • Military Bases
Table 3. Project specifications, determined by The Water Institute, for the integrated project portfolio identified by stakeholders in Lower Plaquemines Parish.
Table 3. Project specifications, determined by The Water Institute, for the integrated project portfolio identified by stakeholders in Lower Plaquemines Parish.
LocationSiphon & Sediment InjectionMarsh CreationTerracesRidge Restoration
Northwest of AllianceProject ID: LP_SI_001a
Type: Sediment injection into existing siphon
Length (ft): 1494
Width (ft):55
Existing MarshNoneNone
West of IrontonProject ID: LP_SD_001a
Type: Siphon & Sediment Injection
Length (ft): 11,119
Width (ft):55
Project ID: LP_MC_006a
Created Acres: 8263
Length (ft): 7286
Width (ft): 6408
Borrow Source: LP_SI_001b
Project ID: LP_MC_006b
Created Acres: 15
Length (ft): 5900
Width (ft): 30–50
Borrow Source: Unidentified
Project ID: LP_RR_004a
Created Acres: 28
Length (ft): 60,521
Width (ft): 25
Ridge Elevation (ft): 5
Borrow Source: Unidentified
East of PhoenixProject ID: LP_SD_001b
Type: Siphon & Sediment Injection
Length (ft): 6513
Width (ft): 55
Project ID: LP_MC_006c
Created Acres: 1800
Length (ft): 3746
Width (ft): 3490
Borrow Source: LP_SI_001c
Project ID: LP_MC_006d
Created Acres: 10
Length (ft): 3810
Width (ft): 30–50
Borrow Source: Unidentified
None
West Bank from International Marine Terminals to North of Pointe à la HacheProject ID: LP_SD_001c
Type: Siphon & Sediment Injection
Length (ft): 2419
Width (ft): 55
Project ID: LP_MC_006e
Created Acres: 4825
Length (ft): 6965
Width (ft): 4046
Borrow Source: LP_SI_001d
NoneProject ID: LP_RR_003
Created Acres: 13.5
Length (ft): 29,092
Width (ft): 20
Ridge Elevation (ft): 5
Borrow Source: LP_BU_007
West Pointe à la HacheProject ID: LP_SI_001e
Type: Siphon & Sediment Injection
Length (ft): 1729
Width (ft): 55
Project ID: LP_MC_011a
Created Acres: 12,425
Length (ft): 11,730
Width (ft): 6817
Borrow Source: LP_SI_001e
NoneProject ID: LP_RR_010
Created Acres: 24
Length (ft): 51,770
Width (ft): 20
Ridge Elevation (ft): 5
Borrow Source: LP_BU_007
East Bank near Port SulphurProject ID: LP_SI_001f
Type: Siphon & Sediment Injection
Length (ft): 4674
Width (ft): 55
Project ID: LP_MC_011b
Created Acres: 2625
Length (ft): 4640
Width (ft): 3493
Borrow Source: LP_SI_001f
NoneProject ID: LP_RR_009a
Created Acres: 24
Length (ft): 51,434
Width (ft): 20
Ridge Elevation (ft): 5
Borrow Source: LP_BU_009
Northeast of EmpireProject ID: LP_SI_001g
Type: Siphon & Sediment Injection
Length (ft): 22,560
Width (ft): 55
Project ID: LP_MC_005 (a,c)
Created Acres: 775; 475
Length (ft): 2418; 2052
Width (ft): 1777; 1158
Borrow Source: LP_SI_001g
Project ID: LP_MC_005 (b,d)
Created Acres: 10; 25
Length (ft):3895; 9433
Width (ft): 30–50
Borrow Source: LP_BU_010
None
West Bank of Empire and BurasProject ID: LP_SD_001d
Length (ft): 2533
Width (ft): 55
Project ID: LP_SD_001e
Length (ft): 1932
Width (ft): 55
Project ID: LP_MC_006f
Created Acres: 9400
Length (ft): 18,763
Width (ft): 4691
Borrow Source: LP_SI_001h, LP_SI_001i
Project ID: LP_MC_006g
Created Acres: 20
Length (ft): 7480
Width (ft): 30–50
Borrow Source: LP_BU_010
Project ID: LP_RR_009b
Created Acres: 14
Length (ft): 29,454
Width (ft): 20
Ridge Elevation (ft): 5
Borrow Source: LP_BU_009
South of BurasNoneProject ID: LP_MC_020
Created Acres: 3425
Length (ft): avg 2080
Width (ft): avg 1016
Borrow Source: Unidentified
NoneProject ID: LP_RR_004b
Created Acres: 11
Length (ft): 23,908
Width (ft): 20
Ridge Elevation (ft): 5
Borrow Source: LP_BU_003
East Bank at BurasProject ID: LP_SI_001j
Type: Siphon & Sediment Injection
Length (ft): 8961
Width (ft): 55
Project ID: LP_MC_005g
Created Acres: 3525
Length (ft): 7746
Width (ft): 3167
Borrow Source: LP_SI_001j
Project ID: LP_MC_005f
Created Acres: 30
Length (ft): 10,540
Width (ft): 30–50
Borrow Source: LP_BU_010
None
West Bank from Triumph to VeniceProject ID: LP_SD_001f
Length (ft): 2693
Width (ft): 55
Project ID: LP_SD_001g
Length (ft): 2437
Width (ft): 55
Project ID: LP_MC_006h
Created Acres: 6500
Length (ft): 5254
Width (ft): 12,525
Borrow Source: LP_SI_001k, LP_SI_001l
Project ID: LP_MC_006i
Created Acres: 20
Length (ft): 6630
Width (ft): 30–50
Borrow Source: LP_BU_003
None
Marsh Creation from East Bank between Buras and VeniceProject ID: LP_MC_005e; Created Acres: 20,025; Length (ft): 21,508; Width (ft): 8040; Borrow Source: LP_BU_003
Marsh Creation South of VeniceProject ID: LP_MC_016; Created Acres: 4050; Length (ft): 5318; Width (ft): 3959; Borrow Source: LP_BU_004
Project ID: LP_MC_017; Created Acres: 1225; Length (ft): 3727; Width (ft): 2592; Borrow Source: LP_BU_005
Publisher’s Note: MDPI stays neutral with regard to jurisdictional claims in published maps and institutional affiliations.

Share and Cite

MDPI and ACS Style

Hemmerling, S.A.; DeMyers, C.A.; Carruthers, T.J.B. Building Resilience through Collaborative Management of Coastal Protection and Restoration Planning in Plaquemines Parish, Louisiana, USA. Sustainability 2022, 14, 2974. https://doi.org/10.3390/su14052974

AMA Style

Hemmerling SA, DeMyers CA, Carruthers TJB. Building Resilience through Collaborative Management of Coastal Protection and Restoration Planning in Plaquemines Parish, Louisiana, USA. Sustainability. 2022; 14(5):2974. https://doi.org/10.3390/su14052974

Chicago/Turabian Style

Hemmerling, Scott A., Christine A. DeMyers, and Tim J. B. Carruthers. 2022. "Building Resilience through Collaborative Management of Coastal Protection and Restoration Planning in Plaquemines Parish, Louisiana, USA" Sustainability 14, no. 5: 2974. https://doi.org/10.3390/su14052974

APA Style

Hemmerling, S. A., DeMyers, C. A., & Carruthers, T. J. B. (2022). Building Resilience through Collaborative Management of Coastal Protection and Restoration Planning in Plaquemines Parish, Louisiana, USA. Sustainability, 14(5), 2974. https://doi.org/10.3390/su14052974

Note that from the first issue of 2016, this journal uses article numbers instead of page numbers. See further details here.

Article Metrics

Back to TopTop