Enhancing Memorable Experiences, Tourist Satisfaction, and Revisit Intention through Smart Tourism Technologies
Abstract
:1. Introduction
2. Literature and Research Hypotheses
3. Methodology
3.1. Context of Tehran
3.2. Questionnaire Development
3.3. Data Collection Procedure
3.4. Data Analysis and Results
3.5. Findings
3.6. Measuring the Research Model Reliability
3.7. Hypothesis Testing
4. Discussion
Theoretical and Practical Implications
5. Conclusions
Author Contributions
Funding
Institutional Review Board Statement
Informed Consent Statement
Data Availability Statement
Conflicts of Interest
References
- Huang, C.D.; Goo, J.; Nam, K.; Yoo, C.W. Smart tourism technologies in travel planning: The role of exploration and exploitation. Inf. Manag. 2017, 54, 757–770. [Google Scholar] [CrossRef]
- Han, H.; Hsu, L.T.; Sheu, C. Application of the Theory of Planned Behavior to green hotel choice: Testing the effect of environmental friendly activities. Tour. Manag. 2010, 31, 325–334. [Google Scholar] [CrossRef]
- Allam, Z. On Culture, Technology and Global Cities. In Cities and the Digital Revolution; Springer: Berlin/Heidelberg, Germany, 2020; pp. 107–124. [Google Scholar]
- Han, D.-I.; Jung, T.; Gibson, A. Dublin AR: Implementing Augmented Reality in Tourism. In Information and Communication Technologies in Tourism 2014; Springer: Berlin/Heidelberg, Germany, 2013; pp. 511–523. [Google Scholar]
- Femenia-Serra, F.; Ivars-Baidal, J.A. Do smart tourism destinations really work? The case of Benidorm. Asia Pacific J. Tour. Res. 2021, 26, 365–384. [Google Scholar] [CrossRef]
- Lee, H.; Lee, J.; Chung, N.; Koo, C. Tourists’ happiness: Are there smart tourism technology effects? Asia Pacific J. Tour. Res. 2018, 23, 486–501. [Google Scholar] [CrossRef]
- Jovicic, D.Z. From the traditional understanding of tourism destination to the smart tourism destination. Curr. Issues Tour. 2019, 22, 276–282. [Google Scholar] [CrossRef]
- Cornelisse, M. Understanding memorable tourism experiences: A case study. Res. Hosp. Manag. 2018, 8, 93–99. [Google Scholar] [CrossRef]
- Ajzen, I. The theory of planned behavior. Organ. Behav. Hum. Decis. Process. 2012, 50, 179–211. [Google Scholar] [CrossRef]
- Lam, T.; Hsu, C.H.C. Predicting behavioral intention of choosing a travel destination. Tour. Manag. 2006, 27, 589–599. [Google Scholar] [CrossRef]
- Ghaderi, Z.; Hatamifar, P.; Ghahramani, L. How smartphones enhance local tourism experiences? Asia Pacific J. Tour. Res. 2019, 24, 778–788. [Google Scholar] [CrossRef]
- Torabi, Z.A.; Rezvani, M.R.; Palouj, M. Comparing the Effect of Lecture and Jigsaw Teaching Strategies on Attitude and Environmentally Responsible Behavior: A Mixed-methods Approach. J. Qual. Assur. Hosp. Tour. 2021, 1–24. [Google Scholar] [CrossRef]
- Park, S.H.; Hsieh, C.M.; Lee, C.K. Examining Chinese College Students’ Intention to Travel to Japan Using the Extended Theory of Planned Behavior: Testing Destination Image and the Mediating Role of Travel Constraints. J. Travel Tour. Mark. 2017, 34, 113–131. [Google Scholar] [CrossRef]
- Guan, M.; Coles, V.B.; Samp, J.A.; Sales, J.M.D.; DiClemente, R.J.; Monahan, J.L. Incorporating Communication into the Theory of Planned Behavior to Predict Condom Use among African American Women. J. Health Commun. 2016, 21, 1046–1054. [Google Scholar] [CrossRef]
- Lam, T.; Hsu, C.H.C. Theory of Planned Behavior: Potential Travelers from China. J. Hosp. Tour. Res. 2004, 28, 463–482. [Google Scholar] [CrossRef]
- Ajzen, I. From Intentions to Actions: A Theory of Planned Behavior. In Action Control; Springer: Berlin/Heidelberg, Germany, 1985; pp. 11–39. [Google Scholar]
- Hsu, C.H.C.; Huang, S. An Extension of the Theory of Planned Behavior Model for Tourists. J. Hosp. Tour. Res. 2012, 36, 390–417. [Google Scholar] [CrossRef]
- Wong, J.W.C.; Lai, I.K.W.; Tao, Z. Sharing memorable tourism experiences on mobile social media and how it influences further travel decisions. Curr. Issues Tour. 2020, 23, 1773–1787. [Google Scholar] [CrossRef]
- Tan, W.K. The relationship between smartphone usage, tourist experience and trip satisfaction in the context of a nature-based destination. Telemat. Inform. 2017, 34, 614–627. [Google Scholar] [CrossRef]
- Wang, D.; Park, S.; Fesenmaier, D.R. The Role of Smartphones in Mediating the Touristic Experience. J. Travel Res. 2012, 51, 371–387. [Google Scholar] [CrossRef]
- Buhalis, D.; Amaranggana, A. Smart Tourism Destinations Enhancing Tourism Experience Through Personalisation of Services. In Information and Communication Technologies in Tourism 2015; Springer: Berlin/Heidelberg, Germany, 2015; pp. 377–389. [Google Scholar]
- Jeong, M.; Shin, H.H. Tourists’ Experiences with Smart Tourism Technology at Smart Destinations and Their Behavior Intentions. J. Travel Res. 2020, 59, 1464–1477. [Google Scholar] [CrossRef]
- Auh, S.; Menguc, B. Balancing exploration and exploitation: The moderating role of competitive intensity. J. Bus. Res. 2005, 58, 1652–1661. [Google Scholar] [CrossRef]
- Durcikova, A.; Fadel, K.J.; Butler, B.S.; Galletta, D.F. Knowledge exploration and exploitation: The impacts of psychological climate and knowledge management system access. Inf. Syst. Res. 2011, 22, 855–866. [Google Scholar] [CrossRef]
- Koo, C.; Chung, N.; Kim, H.W. Examining explorative and exploitative uses of smartphones: A user competence perspective. Inf. Technol. People 2015, 28, 133–162. [Google Scholar] [CrossRef]
- Girish, V.G.; Chen, C.F. Authenticity, experience, and loyalty in the festival context: Evidence from the San Fermin festival, Spain. Curr. Issues Tour. 2017, 20, 1551–1556. [Google Scholar] [CrossRef]
- Chen, C.F.; Chen, F.S. Experience quality, perceived value, satisfaction and behavioral intentions for heritage tourists. Tour. Manag. 2010, 31, 29–35. [Google Scholar] [CrossRef]
- Wang, D.; Xiang, Z.; Fesenmaier, D.R. Smartphone Use in Everyday Life and Travel. J. Travel Res. 2016, 55, 52–63. [Google Scholar] [CrossRef]
- Kim, J.H. The Impact of Memorable Tourism Experiences on Loyalty Behaviors: The Mediating Effects of Destination Image and Satisfaction. J. Travel Res. 2018, 57, 856–870. [Google Scholar] [CrossRef]
- Nguyen, T.; Lee, K.; Chung, N.; Koo, C. The way of generation Y enjoying Jazz festival: A case of the Korea (Jarasum) music festival. Asia Pacific J. Tour. Res. 2020, 25, 52–63. [Google Scholar] [CrossRef]
- Chinomona, R.; Sandada, M. Predictors Of Customer Loyalty To Mobile Service Provider In South Africa. Int. Bus. Econ. Res. J. 2013, 12, 1631. [Google Scholar] [CrossRef]
- Akhoondnejad, A. Tourist loyalty to a local cultural event: The case of Turkmen handicrafts festival. Tour. Manag. 2016, 52, 468–477. [Google Scholar] [CrossRef]
- Meng, B.; Han, H. Working-holiday tourism attributes and satisfaction in forming word-of-mouth and revisit intentions: Impact of quantity and quality of intergroup contact. J. Destin. Mark. Manag. 2018, 9, 347–357. [Google Scholar] [CrossRef]
- Zhang, H.; Wu, Y.; Buhalis, D. A model of perceived image, memorable tourism experiences and revisit intention. J. Destin. Mark. Manag. 2018, 8, 326–336. [Google Scholar] [CrossRef]
- Li, F.; Wen, J.; Ying, T. The influence of crisis on tourists’ perceived destination image and revisit intention: An exploratory study of Chinese tourists to North Korea. J. Destin. Mark. Manag. 2018, 9, 104–111. [Google Scholar] [CrossRef]
- Nouri, Z.; Rafieian, M.; Ghasemi, K. Using information and communication technologies to create learning urban public space. (Case study: Central part of Tehran, Iran). Habitat Int. 2019, 87, 91–98. [Google Scholar] [CrossRef]
- Jelokhani-Niaraki, M.; Hajiloo, F.; Samany, N.N. A Web-based Public Participation GIS for assessing the age-friendliness of cities: A case study in Tehran, Iran. Cities 2019, 95, 102471. [Google Scholar] [CrossRef]
- Hollands, R.G. Will the real smart city please stand up? Intelligent, progressive or entrepreneurial? City 2008, 12, 303–320. [Google Scholar] [CrossRef]
- Hollands, R.G. Critical interventions into the corporate smart city. Cambridge J. Reg. Econ. Soc. 2015, 8, 61–77. [Google Scholar] [CrossRef]
- Wang, X.; Li, X.R.; Zhen, F.; Zhang, J.H. How smart is your tourist attraction?: Measuring tourist preferences of smart tourism attractions via a FCEM-AHP and IPA approach. Tour. Manag. 2016, 54, 309–320. [Google Scholar] [CrossRef]
- Weaver, D.B.; Moyle, B.D. ‘Tourist stupidity’ as a basic characteristic of ‘smart tourism’: Challenges for destination planning and management. Tour. Recreat. Res. 2019, 44, 387–391. [Google Scholar] [CrossRef]
- Adeola, O.; Evans, O. Digital tourism: Mobile phones, internet and tourism in Africa. Tour. Recreat. Res. 2019, 44, 190–202. [Google Scholar] [CrossRef]
- Kim, D.; Kim, S. The role of mobile technology in tourism: Patents, articles, news, and mobile tour app reviews. Sustainability 2017, 9, 2082. [Google Scholar] [CrossRef]
- Li, Y.; Hu, C.; Huang, C.; Duan, L. The concept of smart tourism in the context of tourism information services. Tour. Manag. 2017, 58, 293–300. [Google Scholar] [CrossRef]
- Hrubes, D.; Ajzen, I.; Daigle, J. Predicting hunting intentions and behavior: An application of the theory of planned behavior. Leis. Sci. 2001, 23, 165–178. [Google Scholar] [CrossRef]
- Chen, M.F.; Tung, P.J. Developing an extended Theory of Planned Behavior model to predict consumers’ intention to visit green hotels. Int. J. Hosp. Manag. 2014, 36, 221–230. [Google Scholar] [CrossRef]
- Wang, C.; Zhang, J.; Yu, P.; Hu, H. The theory of planned behavior as a model for understanding tourists’ responsible environmental behaviors: The moderating role of environmental interpretations. J. Clean. Prod. 2018, 194, 425–434. [Google Scholar] [CrossRef]
- Conner, M.; Armitage, C.J. Extending the theory of planned behavior: A review and avenues for further research. J. Appl. Soc. Psychol. 1998, 28, 1429–1464. [Google Scholar] [CrossRef]
- Chung, N.; Lee, H.; Kim, J.Y.; Koo, C. The Role of Augmented Reality for Experience-Influenced Environments: The Case of Cultural Heritage Tourism in Korea. J. Travel Res. 2018, 57, 627–643. [Google Scholar] [CrossRef]
- Xiang, Z.; Wang, D.; O’Leary, J.T.; Fesenmaier, D.R. Adapting to the Internet: Trends in Travelers’ Use of the Web for Trip Planning. J. Travel Res. 2015, 54, 511–527. [Google Scholar] [CrossRef]
- Minghetti, V.; Buhalis, D. Digital divide in tourism. J. Travel Res. 2010, 49, 267–281. [Google Scholar] [CrossRef]
- Levinthal, D.A.; March, J.G. The myopia of learning. Strateg. Manag. J. 1993, 14, 95–112. [Google Scholar] [CrossRef]
- Quintal, V.A.; Thomas, B.; Phau, I. Incorporating the winescape into the theory of planned behaviour: Examining “new world” wineries. Tour. Manag. 2015, 46, 596–609. [Google Scholar] [CrossRef]
- Casaló, L.V.; Flavián, C.; Guinalíu, M. Determinants of the intention to participate in firm-hosted online travel communities and effects on consumer behavioral intentions. Tour. Manag. 2010, 31, 898–911. [Google Scholar] [CrossRef]
- Han, H. Travelers’ pro-environmental behavior in a green lodging context: Converging value-belief-norm theory and the theory of planned behavior. Tour. Manag. 2015, 47, 164–177. [Google Scholar] [CrossRef]
- Ayeh, J.K.; Au, N.; Law, R. Predicting the intention to use consumer-generated media for travel planning. Tour. Manag. 2013, 35, 132–143. [Google Scholar] [CrossRef]
- Wang, J.; Ritchie, B.W. Understanding accommodation managers’ crisis planning intention: An application of the theory of planned behaviour. Tour. Manag. 2012, 33, 1057–1067. [Google Scholar] [CrossRef]
- He, Z.L.; Wong, P.K. Exploration vs. exploitation: An empirical test of the ambidexterity hypothesis. Organ. Sci. 2004, 15, 481–495. [Google Scholar] [CrossRef]
- Burton-Jones, A.; Straub, D.W. Reconceptualizing system usage: An approach and empirical test. Inf. Syst. Res. 2006, 17, 228–246. [Google Scholar] [CrossRef]
- March, J.G. Exploration and Exploitation in Organizational Learning. Organ. Sci. 1991, 2, 71–87. [Google Scholar] [CrossRef]
- Subramani, M. How do suppliers benefit from information technology use in supply chain relationships? MIS Q. Manag. Inf. Syst. 2004, 28, 45–73. [Google Scholar] [CrossRef]
- Lee, Y.J. Creating memorable experiences in a reuse heritage site. Ann. Tour. Res. 2015, 55, 155–170. [Google Scholar] [CrossRef]
- Chandralal, L.; Rindfleish, J.; Valenzuela, F. An Application of Travel Blog Narratives to Explore Memorable Tourism Experiences. Asia Pacific J. Tour. Res. 2015, 20, 680–693. [Google Scholar] [CrossRef]
- Campos, A.C.; Mendes, J.; do Valle, P.O.; Scott, N. Co-creation of tourist experiences: A literature review. Curr. Issues Tour. 2018, 21, 369–400. [Google Scholar] [CrossRef]
- Kim, H.H.; Law, R. Smartphones in Tourism and Hospitality Marketing: A Literature Review. J. Travel Tour. Mark. 2015, 32, 692–711. [Google Scholar] [CrossRef]
- Chen, H.; Rahman, I. Cultural tourism: An analysis of engagement, cultural contact, memorable tourism experience and destination loyalty. Tour. Manag. Perspect. 2018, 26, 153–163. [Google Scholar] [CrossRef]
- Yoo, C.W.; Goo, J.; Huang, C.D.; Nam, K.; Woo, M. Improving travel decision support satisfaction with smart tourism technologies: A framework of tourist elaboration likelihood and self-efficacy. Technol. Forecast. Soc. Change 2017, 123, 330–341. [Google Scholar] [CrossRef]
- Sthapit, E.; Del Chiappa, G.; Coudounaris, D.N.; Björk, P. Tourism experiences, memorability and behavioural intentions: A study of tourists in Sardinia, Italy. Tour. Rev. 2020, 75, 533–558. [Google Scholar] [CrossRef]
- Tassawa, C.; Banjongprasert, J. An investigation of international tourists on tourists satisfation, tourist experience and destination loyalty. Humanit. Arts Soc. Sci. Stud. 2019, 19, 649–674. [Google Scholar]
- Amirahmadi, H.; Ali, K. The Transformation of Tehran from a Garrison Town to a Primate City. In Urban Development in the Muslim World; Routledge: New York, NY, USA, 2018; pp. 109–136. [Google Scholar]
- Monthly Report of Mobile Phone Operators. Communications Regulatory Authority (CRA) of The I.R. of Iran. 2020. Available online: https://www.cra.ir/en/enhome (accessed on 1 May 2021).
- Chin, W.W. The partial least squares approach for structural equation modeling. Mod. Methods Bus. Res. 1998, 295, 295–336. [Google Scholar]
- Fornell, C.; Larcker, D.F. Evaluating Structural Equation Models with Unobservable Variables and Measurement Error. J. Mark. Res. 1981, 18, 39. [Google Scholar] [CrossRef]
- Gefen, D.; Straub, D.; Boudreau, M.-C. Structural Equation Modeling and Regression: Guidelines for Research Practice. Commun. Assoc. Inf. Syst. 2000, 4, 7. [Google Scholar] [CrossRef]
- Petrović, N.; Roblek, V.; Radenković, M.; Nejković, V.; Papachashvili, N. Smart Technologies for the Post-Covid-19 Tourism Industry. In Proceedings of the International Online Conference on Applied Electromagnetics, Niš, Serbia, 30 August–1 September 2021. [Google Scholar]
- Dabeedooal, Y.J.; Dindoyal, V.; Allam, Z.; Jones, D.S. Smart Tourism as a Pillar for Sustainable Urban Development: An Alternate Smart City Strategy from Mauritius. Smart Cities 2019, 2, 153–162. [Google Scholar] [CrossRef]
- Allam, Z. Global Tourism and the Risks of Cultural Homogeneity in Smart and Future Cities. In The Rise of Autonomous Smart Cities; Springer: Berlin/Heidelberg, Germany, 2021; pp. 75–90. [Google Scholar]
- Allam, Z.; Jones, D.S. Pandemic stricken cities on lockdown. Where are our planning and design professionals [now, then and into the future]? Land Use Policy 2020, 97, 104805. [Google Scholar] [CrossRef]
- Moreno, C.; Allam, Z.; Chabaud, D.; Gall, C.; Pratlong, F. Introducing the “15-Minute City”: Sustainability, Resilience and Place Identity in Future Post-Pandemic Cities. Smart Cities 2021, 4, 93–111. [Google Scholar] [CrossRef]
- Allam, Z.; Jones, D.S. Future (post-COVID) digital, smart and sustainable cities in the wake of 6G: Digital twins, immersive realities and new urban economies. Land Use Policy 2021, 101, 105201. [Google Scholar] [CrossRef]
- Wang, W.; Kumar, N.; Chen, J.; Gong, Z.; Kong, X.; Wei, W.; Gao, H. Realizing the Potential of the Internet of Things for Smart Tourism with 5G and AI. IEEE Network 2020, 34, 295–301. [Google Scholar] [CrossRef]
- Dickinson, J.E.; Ghali, K.; Cherrett, T.; Speed, C.; Davies, N.; Norgate, S. Tourism and the smartphone app: Capabilities, emerging practice and scope in the travel domain. Curr. Issues Tour. 2014, 17, 84–101. [Google Scholar] [CrossRef]
- Camilleri, M.A. Tourism Planning and Destination Marketing; Emerald Publishing: Bingley, UK, 2018; ISBN 9781787562912. [Google Scholar]
- Camilleri, M.A. Integrated Marketing Communications. In Travel Marketing, Tourism Economics and the Airline Produc; Springer: Berlin/Heidelberg, Germany, 2018. [Google Scholar]


| Variable | Measure | Reference |
|---|---|---|
| Tourist attitude | I expect that tourist destinations use STTs. | [2,11,53] |
| STTs helps me deviate from routine activities in my travel. | ||
| The presence of STTs infrastructure affects my attitude toward visiting the destination. | ||
| STT helps me gain unique experiences. | ||
| Tourist perceived behavior control | I utilize STTs in my travels to gain new experiences and recommend it to others. | [2,11,53] |
| I am sure I can use STTs during my travel if I want to. | ||
| I have enough resources, time, and opportunity to use STTs during my travel. | ||
| Tourist subjective norms | People who I trust expect me to use STT during my travel to gain unique experiences. | [9,11,13,47] |
| My family/friends believe that I should use STTs during my travel to gain unique experiences. | ||
| Some people argue that I should use STTs during my travel to gain unique experiences. | ||
| Exploitative use of STTs | I intend to use my smart phone applications in my future travel to compare and select smart facilities and infrastructure (e.g., ticket sellers, lodges, and dining). | [23,24,58] |
| I intend to use web-based technologies (e.g., personal weblogs, websites specialized in tourism, etc.) in my future travel to compare and select smart facilities and infrastructure. | ||
| I intend to use social networks in my future travel to compare and select smart facilities and infrastructure. | ||
| explorative use | I intend to use smart phone applications (e.g., location-based apps as well as apps used for booking tickets and hotels, checking traffic status/pollution, etc.) to explore smart attractions and activities in the destination. | [23,24,58] |
| I intend to use social networks to explore smart attractions and activities in the destination. | ||
| I intend to use web-based technologies smart attractions and activities in the destination. | ||
| Participation in memorable experiences | Smart technology applications create exciting memories (memorable experiences) for me. | [18,22,29,34,62,63,68] |
| Smart technology applications make my travel pleasant through creating unique experiences. | ||
| Smart technology applications create more unforgettable experiences during my travel. | ||
| Satisfaction | The quality of STTs can enhance my satisfaction with the destination. | [1,13,19,22,27,29,32,33,67] |
| Destinations that offers STTs beyond my expectations make my travel more pleasant. | ||
| Gaining unique experiences via STTs is one of my ideals and makes me happy. | ||
| Revisit intention | In future, I will travel to destinations that offer unique experiences via STTs. | [22,29,32] |
| I recommend destinations that use unique STTs to my family and friends. | ||
| I share my memorable experiences gained via STTs with others. |
| Characteristics | Frequency % | Characteristics | Frequency % | ||
|---|---|---|---|---|---|
| Gender | Female | 187 (46.8) | Education | Less than high school | 25 (6.6) |
| High school degree or equivalent | 55 (14) | ||||
| Male | 202 (53.2) | Bachelor degree | 200 (53) | ||
| Associate degree | 65 (17) | ||||
| Age | 1963-80 | 150 (39.5) | Graduate degree | 35 (9.2) | |
| Smart devices used at the destination | Smartphone | 361 (95) | |||
| 1981–2000 | 83 (21.8) | Smart watches | 10 (2.63) | ||
| From 2001 until now. | 147 (38.7) | Tablet | 15 (3.95) | ||
| other | 25 (6.51) | ||||
| Stage of trip using STTs | Before a trip | 101 (27) | Purpose | For business | 110 (28.9) |
| While planning | 278 (73.15) | For pleasure | 200 (52.6) | ||
| While traveling | 370 (97.36) | For both business and pleasure Other | 70 (18.4) |
| Measure | Factor Loading |
|---|---|
| Tourist attitude (composite reliability = 0.939; Cronbach α = 0.904; AVE = 0.608) | |
| I expect that tourist destinations use STTs. | 0.709 |
| STTs help me deviate from routine activities in my travel. | 0.809 |
| The presence of STTs infrastructure affects my attitude toward visiting the destination. | 0.821 |
| STT helps me gain unique experiences. | 0.786 |
| Tourist perceived behavior control(composite reliability = 0.929; Cronbach α = 0.885; AVE = 0.813) | |
| I utilize STTs in my travels to gain new experiences and recommend it to others. | 0.907 |
| I am sure I can use STTs during my travel if I want to. | 0.919 |
| I have enough resources, time, and opportunity to use STTs during my travel. | 0.879 |
| Tourist subjective norms (composite reliability = 0.896; Cronbach α = 0.825; AVE = 0.742) | |
| People who I trust expect me to use STTs during my travel to gain unique experiences. | 0.912 |
| My family/friends believe that I should use STTs during my travel to gain unique experiences. | 0.851 |
| Some people argue that I should use STTs during my travel to gain unique experiences. | 0.818 |
| Exploitative use of STTs (composite reliability = 0.863; Cronbach α = 0.774; AVE = 0.677) | |
| I intend to use my smart phone applications in my future travel to compare and select smart facilities and infrastructure (e.g., ticket sellers, lodges, and dining). | 0.732 |
| I intend to use web-based technologies (e.g., personal weblogs, websites specialized in tourism, etc.) in my future travel to compare and select smart facilities and infrastructure. | 0.876 |
| I intend to use social networks in my future travel to compare and select smart facilities and infrastructure. | 0.844 |
| Explorative use of STTs (composite reliability = 0.859; Cronbach α = 0.774; AVE = 0.672) | |
| I intend to use smart phone applications (e.g., location-based apps as well as apps used for booking tickets and hotels, checking traffic status/pollution, etc.) to explore smart attractions and activities in the destination. | 0.802 |
| I intend to use social networks to explore smart attractions and activities in the destination. | 0.836 |
| I intend to use web-based technologies to explore smart attractions and activities in the destination. | 0.830 |
| Memorable experiences (composite reliability = 0.916; Cronbach α = 0.903; AVE = 0.785) | |
| Smart technology applications create exciting memories (memorable experiences) for me. | 0.881 |
| Smart technology applications make my travel pleasant through creating unique experiences. | 0811 |
| Smart technology applications create more memorable experiences during my travel. | 0919 |
| Satisfaction (composite reliability = 0.826; Cronbach α = 0.701; AVE = 0.615) | |
| The quality of STTs can enhance my satisfaction with the destination. | 0.700 |
| Destinations that STTs offer beyond my expectations make my travel more pleasant. | 0.842 |
| Gaining unique experiences via STTs is one of my ideals and makes me happy. | 0.817 |
| Revisit intention (composite reliability = 0.840; Cronbach α = 0.904; AVE = 0.637) | |
| In future, I will travel to destinations that offer unique experiences via STTs. | 0.799 |
| I recommend destinations that use unique STTs to my family and friends. | 0.833 |
| I share my memorable experiences gained via STTs with others. | 0.762 |
| Exploitative Use of STTs | Explorative Use of STTs | Revisit Intention | Memorable Experience | Satisfaction | Tourist Perceived Behavior Control | Tourist’s Attitude | Tourist Subjective Norms | |
|---|---|---|---|---|---|---|---|---|
| Exploitative use of STTs | 0.820 | |||||||
| Explorative use of STTs | 0.546 | 0.823 | ||||||
| Revisit intention | 0.473 | 0.338 | 0.798 | |||||
| Memorable Experience | 0.883 | 0.726 | 0.583 | 0.886 | ||||
| Satisfaction | 0.719 | 0.372 | 0.524 | 0.668 | 0.784 | |||
| Tourist perceived behavior control | 0.616 | 0.454 | 0.265 | 0.774 | 0.450 | 0.902 | ||
| Tourist’s attitude | 0.437 | 0.803 | 0.277 | 0.590 | 0.279 | 0.390 | 0.780 | |
| Tourist’s beliefs and subjective norms | 0.732 | 0.387 | 0.413 | 0.638 | 0.860 | 0.495 | 0.303 | 0.861 |
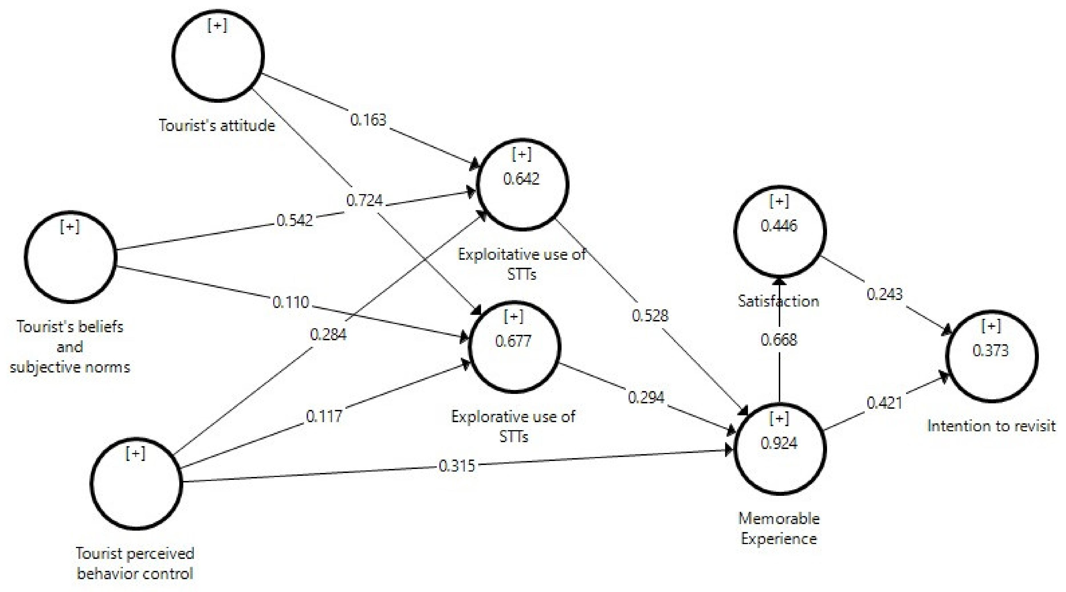
| Hypothesis | Direct Influence (β) | T-Value | p-Value | Results |
|---|---|---|---|---|
| H1: Tourist attitude → (+) Exploitative use of STTs | 0.163 | 13.816 | 0 | Supported |
| H2: Tourist attitude → (+) Explorative use of STT | 0.724 | 3.032 | 0 | Supported |
| H3: Subjective norms → (+) Exploitative use of STTs | 0.542 | 4.055 | 0 | Supported |
| H4: Subjective norms → (+) Explorative use of STT | 0.11 | 27.253 | 0.003 | Supported |
| H5: Perceived behavioral control → (+) Exploitative use of STTs | 0.284 | 6.017 | 0 | Supported |
| H6: Perceived behavioral control → (+) Explorative use of STT | 0.117 | 3.152 | 0.002 | Supported |
| H7: Perceived behavioral control → (+) Memorable Experience | 0.315 | 13.306 | 0 | Supported |
| H8: Exploitative use of STTs → (+) Memorable Experience | 0.528 | 21.102 | 0 | Supported |
| H9: Explorative use of STTs → (+) Memorable Experience | 0.294 | 13.775 | 0 | Supported |
| H10: Memorable Experience → (+) Satisfaction | 0.668 | 23.031 | 0 | Supported |
| H11: Memorable Experience → (+) Revisit intention | 0.421 | 6.231 | 0 | Supported |
| H12: Satisfaction → (+) Revisit intention | 0.243 | 3.389 | 0.001 | Supported |
Publisher’s Note: MDPI stays neutral with regard to jurisdictional claims in published maps and institutional affiliations. |
© 2022 by the authors. Licensee MDPI, Basel, Switzerland. This article is an open access article distributed under the terms and conditions of the Creative Commons Attribution (CC BY) license (https://creativecommons.org/licenses/by/4.0/).
Share and Cite
Torabi, Z.-A.; Shalbafian, A.A.; Allam, Z.; Ghaderi, Z.; Murgante, B.; Khavarian-Garmsir, A.R. Enhancing Memorable Experiences, Tourist Satisfaction, and Revisit Intention through Smart Tourism Technologies. Sustainability 2022, 14, 2721. https://doi.org/10.3390/su14052721
Torabi Z-A, Shalbafian AA, Allam Z, Ghaderi Z, Murgante B, Khavarian-Garmsir AR. Enhancing Memorable Experiences, Tourist Satisfaction, and Revisit Intention through Smart Tourism Technologies. Sustainability. 2022; 14(5):2721. https://doi.org/10.3390/su14052721
Chicago/Turabian StyleTorabi, Zabih-Allah, Ali Asghar Shalbafian, Zaheer Allam, Zahed Ghaderi, Beniamino Murgante, and Amir Reza Khavarian-Garmsir. 2022. "Enhancing Memorable Experiences, Tourist Satisfaction, and Revisit Intention through Smart Tourism Technologies" Sustainability 14, no. 5: 2721. https://doi.org/10.3390/su14052721
APA StyleTorabi, Z.-A., Shalbafian, A. A., Allam, Z., Ghaderi, Z., Murgante, B., & Khavarian-Garmsir, A. R. (2022). Enhancing Memorable Experiences, Tourist Satisfaction, and Revisit Intention through Smart Tourism Technologies. Sustainability, 14(5), 2721. https://doi.org/10.3390/su14052721

