PyGEE-SWToolbox: A Python Jupyter Notebook Toolbox for Interactive Surface Water Mapping and Analysis Using Google Earth Engine
Abstract
:1. Introduction
2. Methods
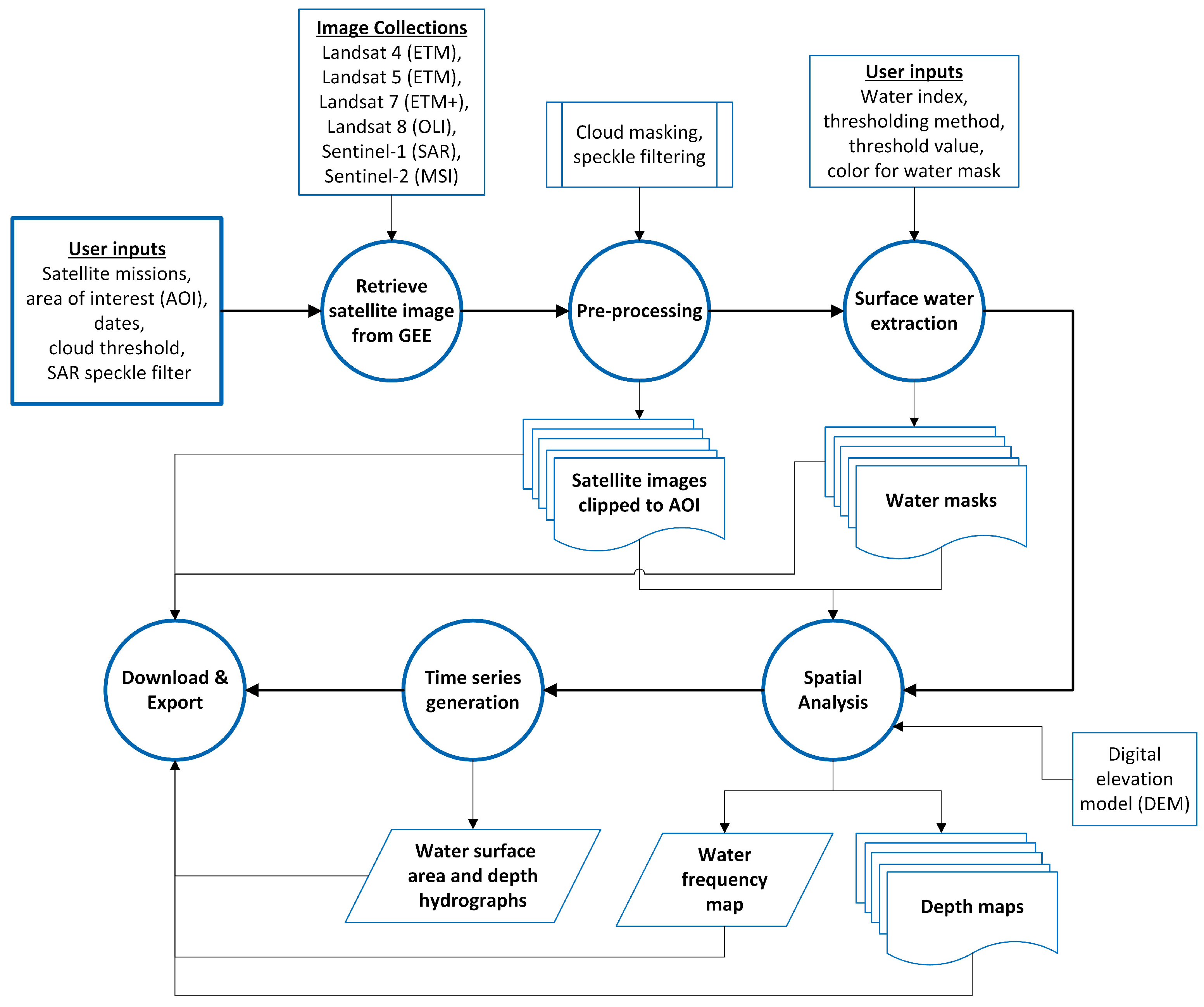
2.1. Toolbox Development and Capabilities
- retrieve and process satellite imagery from the GEE platform;
- extract surface water from satellite imagery;
- perform water occurrence frequency analysis;
- visualize satellite imagery, water extent maps, and computed water occurrence maps;
- generate a time series of surface water dynamics and export time series to CSV format;
- estimate water depth using surface water extent and digital elevation models (DEMs);
- export satellite imagery and computed maps to a Google Drive or download them to the user’s local computer.
2.2. Available Satellite Imagery
2.3. Image Pre-Processing
2.3.1. Cloud Masking
2.3.2. Down-Sampling
2.3.3. Speckle Filtering
2.4. Surface Water Extraction
2.5. Water Depth Estimation
2.6. PyGEE-SWToolbox Use
3. PyGEE-SWToolbox Validation
3.1. Validation Sites and Data Sources
3.2. Accuracy Assessment
3.3. Results
4. Conclusions
Author Contributions
Funding
Data Availability Statement
Acknowledgments
Conflicts of Interest
References
- Legleiter, C.J.; Harrison, L.R. Remote Sensing of River Bathymetry: Evaluating a Range of Sensors, Platforms, and Algorithms on the Upper Sacramento River, California, USA. Water Resour. Res. 2019, 55, 2142–2169. [Google Scholar] [CrossRef]
- DeVries, B.; Huang, C.; Armston, J.; Huang, W.; Jones, J.W.; Lang, M.W. Rapid and robust monitoring of flood events using Sentinel-1 and Landsat data on the Google Earth Engine. Remote Sens. Environ. 2020, 240, 111664. [Google Scholar] [CrossRef]
- Casal, G.; Harris, P.; Monteys, X.; Hedley, J.; Cahalane, C.; McCarthy, T. Understanding satellite-derived bathymetry using Sentinel 2 imagery and spatial prediction models. Giscience Remote Sens. 2020, 57, 271–286. [Google Scholar] [CrossRef]
- Wu, Q.; Lane, C.R.; Li, X.; Zhao, K.; Zhou, Y.; Clinton, N.; DeVries, B.; Golden, H.E.; Lang, M.W. Integrating LiDAR data and multi-temporal aerial imagery to map wetland inundation dynamics using Google Earth Engine. Remote Sens. Environ. 2019, 228, 1–13. [Google Scholar] [CrossRef] [PubMed] [Green Version]
- Vos, K.; Splinter, K.D.; Harley, M.D.; Simmons, J.A.; Turner, I.L. CoastSat: A Google Earth Engine-enabled Python toolkit to extract shorelines from publicly available satellite imagery. Environ. Model. Softw. 2019, 122, 104528. [Google Scholar] [CrossRef]
- Walker, J.J.; Soulard, C.E.; Petrakis, R.E. Integrating stream gage data and Landsat imagery to complete time-series of surface water extents in Central Valley, California. Int. J. Appl. Earth Obs. Geoinf. 2020, 84, 101973. [Google Scholar] [CrossRef]
- Luo, M.; Liu, T.; Meng, F.; Duan, Y.; Bao, A.; Xing, W.; Feng, X.; De Maeyer, P.; Frankl, A. Identifying climate change impacts on water resources in Xinjiang, China. Sci. Total Environ. 2019, 676, 613–626. [Google Scholar] [CrossRef] [PubMed]
- Buytaert, W.; Célleri, R.; Timbe, L. Predicting climate change impacts on water resources in the tropical Andes: Effects of GCM uncertainty. Geophys. Res. Lett. 2009, 36. [Google Scholar] [CrossRef] [Green Version]
- Erwin, K.L. Wetlands and global climate change: The role of wetland restoration in a changing world. Wetl. Ecol. Manag. 2009, 17, 71–84. [Google Scholar] [CrossRef]
- Gorelick, N.; Hancher, M.; Dixon, M.; Ilyushchenko, S.; Thau, D.; Moore, R. Google Earth Engine: Planetary-scale geospatial analysis for everyone. Remote Sens. Environ. 2017, 202, 18–27. [Google Scholar] [CrossRef]
- Amani, M.; Ghorbanian, A.; Ahmadi, S.A.; Kakooei, M.; Moghimi, A.; Mirmazloumi, S.M.; Moghaddam, S.H.A.; Mahdavi, S.; Ghahremanloo, M.; Parsian, S.; et al. Google Earth Engine Cloud Computing Platform for Remote Sensing Big Data Applications: A Comprehensive Review. IEEE J. Sel. Top. Appl. Earth Obs. Remote Sens. 2020, 13, 5326–5350. [Google Scholar] [CrossRef]
- Kluyver, T.; Ragan-Kelley, B.; Pérez, F.; Granger, B.E.; Bussonnier, M.; Frederic, J.; Kelley, K.; Hamrick, J.B.; Grout, J.; Corlay, S.; et al. Jupyter Notebooks—A Publishing Format for Reproducible Computational Workflows. In Positioning and Power in Academic Publishing: Players, Agents and Agendas; Loizides, F., Schmidt, B., Eds.; IOS Press: Amsterdam, The Netherlands, 2016; pp. 87–90. [Google Scholar] [CrossRef]
- Wu, Q. geemap: A Python package for interactive mapping with Google Earth Engine. J. Open Source Softw. 2020, 5, 2305. [Google Scholar] [CrossRef]
- Montero, D. eemont: A Python package that extends Google Earth Engine. J. Open Source Softw. 2021, 6, 3168. [Google Scholar] [CrossRef]
- Perona, P.; Malik, J. Scale-space and edge detection using anisotropic diffusion. IEEE Trans. Pattern Anal. Mach. Intell. 1990, 12, 629–639. [Google Scholar] [CrossRef] [Green Version]
- Lopes, A.; Touzi, R.; Nezry, E. Adaptive speckle filters and scene heterogeneity. IEEE Trans. Geosci. Remote Sens. 1990, 28, 992–1000. [Google Scholar] [CrossRef]
- Lee, J.S. Speckle analysis and smoothing of synthetic aperture radar images. Comput. Graph. Image Process. 1981, 17, 24–32. [Google Scholar] [CrossRef]
- Lee, J.-S.; Wen, J.-H.; Ainsworth, T.; Kun-Shan Chen, K.-S.; Chen, A. Improved Sigma Filter for Speckle Filtering of SAR Imagery. IEEE Trans. Geosci. Remote Sens. 2009, 47, 202–213. [Google Scholar] [CrossRef]
- Vollrath, A.; Mullissa, A.; Reiche, J. Angular-Based Radiometric Slope Correction for Sentinel-1 on Google Earth Engine. Remote Sens. 2020, 12, 1867. [Google Scholar] [CrossRef]
- McFEETERS, S.K. The use of the Normalized Difference Water Index (NDWI) in the delineation of open water features. Int. J. Remote Sens. 1996, 17, 1425–1432. [Google Scholar] [CrossRef]
- Xu, H. Modification of normalised difference water index (NDWI) to enhance open water features in remotely sensed imagery. Int. J. Remote Sens. 2006, 27, 3025–3033. [Google Scholar] [CrossRef]
- Feyisa, G.L.; Meilby, H.; Fensholt, R.; Proud, S.R. Automated Water Extraction Index: A new technique for surface water mapping using Landsat imagery. Remote Sens. Environ. 2014, 140, 23–35. [Google Scholar] [CrossRef]
- Jones, J. Improved Automated Detection of Subpixel-Scale Inundation—Revised Dynamic Surface Water Extent (DSWE) Partial Surface Water Tests. Remote Sens. 2019, 11, 374. [Google Scholar] [CrossRef] [Green Version]
- Soulard, C.E.; Walker, J.J.; Petrakis, R.E. Implementation of a surfacewater extent model in cambodia using cloud-based remote sensing. Remote Sens. 2020, 12, 984. [Google Scholar] [CrossRef] [Green Version]
- Otsu, N. A Threshold Selection Method from Gray-Level Histograms. IEEE Trans. Syst. Man Cybern. 1979, 9, 62–66. [Google Scholar] [CrossRef] [Green Version]
- Donchyts, G.; Schellekens, J.; Winsemius, H.; Eisemann, E.; van de Giesen, N. A 30 m resolution surfacewater mask including estimation of positional and thematic differences using landsat 8, SRTM and OPenStreetMap: A case study in the Murray-Darling basin, Australia. Remote Sens. 2016, 8, 386. [Google Scholar] [CrossRef] [Green Version]
- Cohen, S.; Raney, A.; Munasinghe, D.; Loftis, J.D.; Molthan, A.; Bell, J.; Rogers, L.; Galantowicz, J.; Brakenridge, G.R.; Kettner, A.J.; et al. The Floodwater Depth Estimation Tool (FwDET v2.0) for improved remote sensing analysis of coastal flooding. Nat. Hazards Earth Syst. Sci. 2019, 19, 2053–2065. [Google Scholar] [CrossRef] [Green Version]
- Peter, B.G.; Cohen, S.; Lucey, R.; Munasinghe, D.; Raney, A.; Brakenridge, G.R. Google Earth Engine Implementation of the Floodwater Depth Estimation Tool (FwDET-GEE) for Rapid and Large Scale Flood Analysis. IEEE Geosci. Remote Sens. Lett. 2020, 1–5. [Google Scholar] [CrossRef]
- Richards, J.M.; Huizinga, R.J. Bathymetric Contour Map, Surface Area and Capacity Table, and Bathymetric Difference Map for Clearwater Lake near Piedmont, Missouri, 2017; Technical Report; USGS: Reston, VA, USA, 2018. [CrossRef] [Green Version]
- Nystrom, E.A. Bathymetry of Ashokan, Cannonsville, Neversink, Pepacton, Rondout, and Schoharie Reservoirs, New York, 2013–15; Technical Report; USGS: Reston, VA, USA, 2018. [CrossRef] [Green Version]
- Moriasi, D.N.; Gitau, M.W.; Pai, N.; Daggupati, P. Hydrologic and water quality models: Performance measures and evaluation criteria. Trans. Asabe 2015, 58, 1763–1785. [Google Scholar] [CrossRef] [Green Version]
- Roberts, W.; Williams, G.P.; Jackson, E.; Nelson, E.J.; Ames, D.P. Hydrostats: A Python Package for Characterizing Errors between Observed and Predicted Time Series. Hydrology 2018, 5, 66. [Google Scholar] [CrossRef] [Green Version]








| Satellite Mission | Time Coverage | Temporal Resolution | Spatial Resolution |
|---|---|---|---|
| Landsat 4 (ETM) | 1982–1993 | 16 days | 30 m |
| Landsat 5 (ETM) | 1984–2012 | 16 days | 30 m |
| Landsat 7 (ETM+) | 1999–present | 16 days | 30 m |
| Landsat 8 (OLI) | 2013–present | 16 days | 30 m |
| Sentinel-1 | 2014–present | 6 days | 10 m |
| Sentinel-2 | 2017–present | 6 days | 10 m–20 m |
| NAIP | 2004–present | 2–4 years | 1 m |
| Study Site | Period of Water Level Data | Source of Bathymetry Data |
|---|---|---|
| Elephant Butte Lake, NM | 2009/10/01–2021/10/31 | TWDB |
| Hubbard Creek Reservoir, TX | 2009/10/01–2021/11/15 | TWDB |
| Clearwater Lake, MO | 2007/10/01–2021/10/31 | USGS [29] |
| Neversink Reservoir, NY | 2014/04/11–2021/08/31 | USGS [30] |
| Site | Metric | NDWI | MNDWI | AWEIsh |
|---|---|---|---|---|
| Elephant Butte Lake | RMSE (acre) | 1079.43 | 1169.46 | 1023.48 |
| MAE (acre) | 656.895 | 758.57 | 621.35 | |
| 0.92 | 0.88 | 0.92 | ||
| PBIAS | 6.37 | 4.11 | 4.53 | |
| Hubbard Creek Reservoir | RMSE (acre) | 1246.47 | 1021.49 | 1110.54 |
| MAE (acre) | 1125.19 | 888.21 | 1023.20 | |
| 0.98 | 0.98 | 0.99 | ||
| PBIAS | 10.85 | 8.22 | 9.86 | |
| Clearwater Lake | RMSE (acre) | 1174.79 | 843.69 | 952.97 |
| MAE (acre) | 598.57 | 429.43 | 481.79 | |
| 0.63 | 0.87 | 0.83 | ||
| PBIAS | 26.92 | 18.31 | 21.23 | |
| Neversink Reservoir | RMSE (acre) | 496.02 | 208.29 | 238.43 |
| MAE (acre) | 392.07 | 196.84 | 223.01 | |
| 0.00 | 0.52 | 0.33 | ||
| PBIAS | 26.36 | 13.23 | 14.99 |
Publisher’s Note: MDPI stays neutral with regard to jurisdictional claims in published maps and institutional affiliations. |
© 2022 by the authors. Licensee MDPI, Basel, Switzerland. This article is an open access article distributed under the terms and conditions of the Creative Commons Attribution (CC BY) license (https://creativecommons.org/licenses/by/4.0/).
Share and Cite
Owusu, C.; Snigdha, N.J.; Martin, M.T.; Kalyanapu, A.J. PyGEE-SWToolbox: A Python Jupyter Notebook Toolbox for Interactive Surface Water Mapping and Analysis Using Google Earth Engine. Sustainability 2022, 14, 2557. https://doi.org/10.3390/su14052557
Owusu C, Snigdha NJ, Martin MT, Kalyanapu AJ. PyGEE-SWToolbox: A Python Jupyter Notebook Toolbox for Interactive Surface Water Mapping and Analysis Using Google Earth Engine. Sustainability. 2022; 14(5):2557. https://doi.org/10.3390/su14052557
Chicago/Turabian StyleOwusu, Collins, Nusrat J. Snigdha, Mackenzie T. Martin, and Alfred J. Kalyanapu. 2022. "PyGEE-SWToolbox: A Python Jupyter Notebook Toolbox for Interactive Surface Water Mapping and Analysis Using Google Earth Engine" Sustainability 14, no. 5: 2557. https://doi.org/10.3390/su14052557
APA StyleOwusu, C., Snigdha, N. J., Martin, M. T., & Kalyanapu, A. J. (2022). PyGEE-SWToolbox: A Python Jupyter Notebook Toolbox for Interactive Surface Water Mapping and Analysis Using Google Earth Engine. Sustainability, 14(5), 2557. https://doi.org/10.3390/su14052557

