ICT Supported Urban Sustainability by Example of Silesian Metropolis
Abstract
:1. Introduction
2. Research Methodology
- Research gap identification: The ICT Application in Smart Sustainable Cities
- Collecting material (Scopus, Web of Science, norms, standards, reports, strategies, best practices, etc.)
- The literature review and best practices of ICT in urban sustainability development
- The case study of Silesian Metropolis
- MEAM concept in ArchiMate 3.0 framework
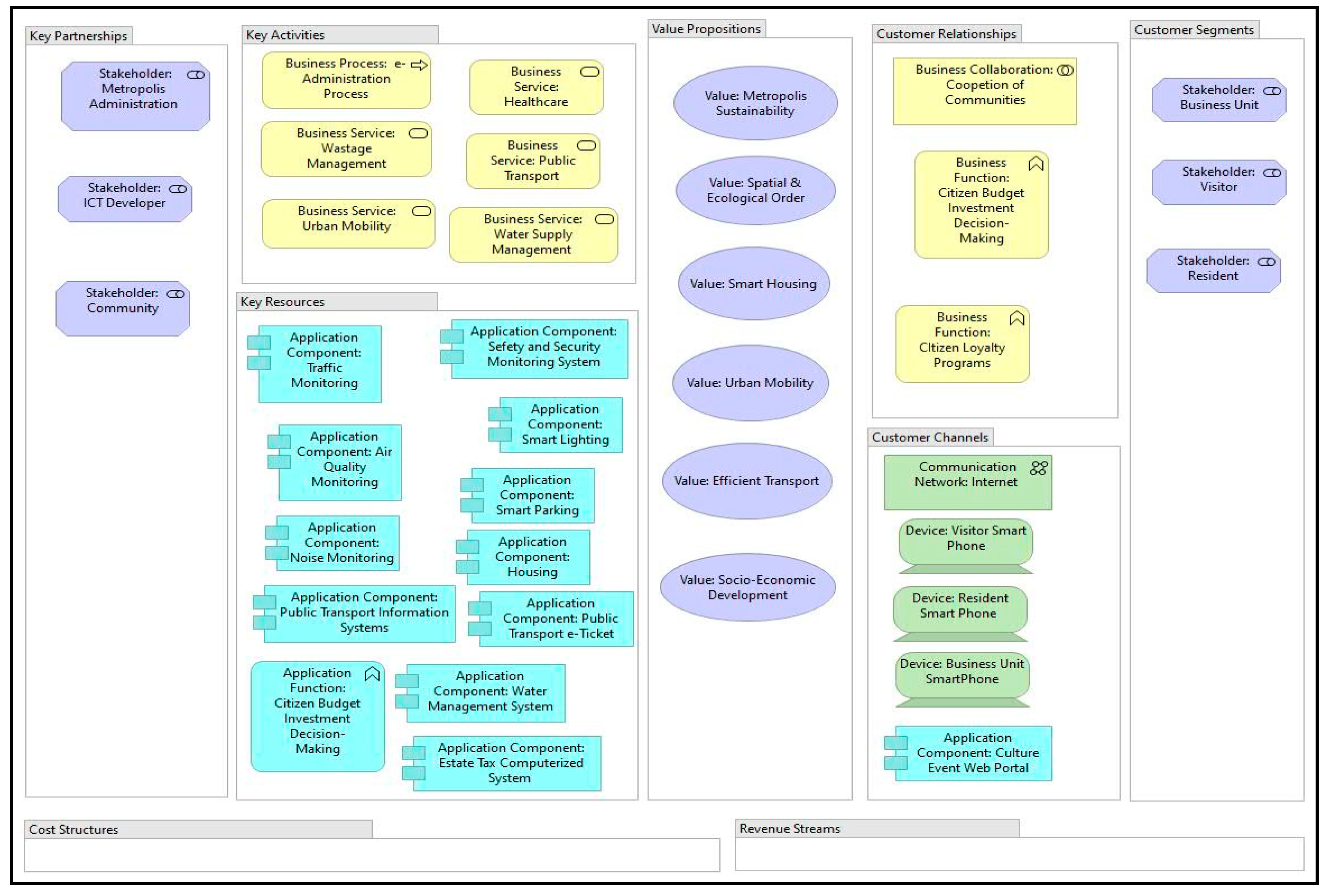
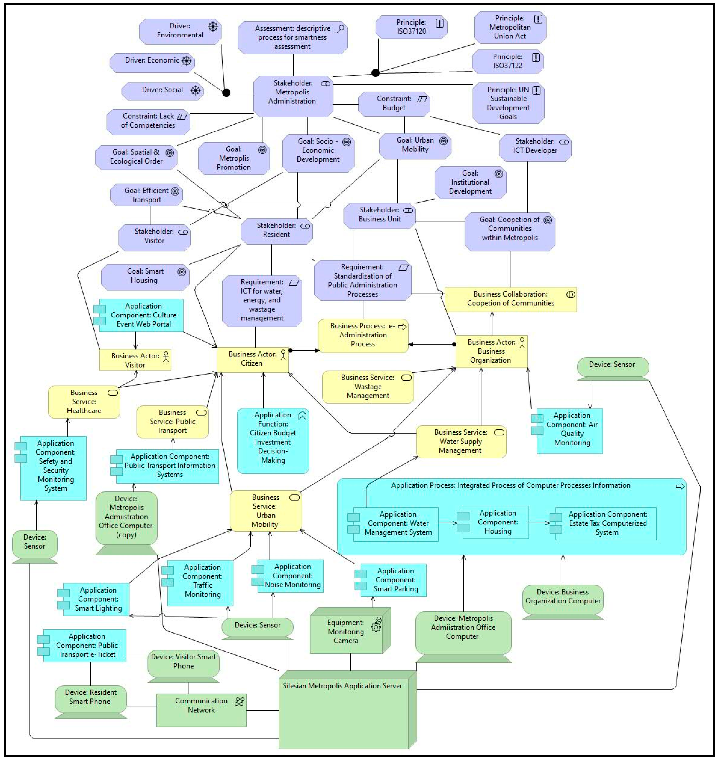
- The holistic view of SMEAM concept for sustainable Silesian Metropolis development
- ICT implementation examples in SMEAM
3. Urban Sustainability Literature Review and ICT Application Development in Sustainable Smart Metropolises
- Percentage of the labor force employed in the ICT sector;
- Number of computers, laptops, tablets, or other digital learning devices available per 1000 students;
- Number of science, technology, engineering, and mathematics (STEM) high education degrees per 100,000 population;
- Percentage of payments to the city that are paid electronically based on electronic invoices;
- Annual number of online visits to the municipal open data portal per 100,000 citizens;
- Percentage of city services requested online;
- Average downtime of the city’s ICT infrastructure;
- Percentage of the city’s population having online access to healthcare providers;
- Percentage of households with smart energy or water meters;
- Percentage of public recreation services that can be booked online;
- Percentage of the city area covered by digital surveillance camera;
- Percentage of waste containers equipped with telemetering;
- Number of online bookings for cultural events per 100,000 citizens;
- Number of e-book titles per 100,000 population;
- Percentage of the city population with access to fast broadband;
- Percentage of city area not covered by telecommunication connectivity;
- Percentage of city streets covered by real time online traffic alerts and information;
- Percentage of public transport lines equipped with publicly accessible real-time information system;
- Percentage of public parking spaces equipped with e-payment systems;
- Percentage of public transport routes with municipally provided and managed Internet connectivity for commuters;
- Percentage of the city’s land area covered by an online food-supplier mapping system.
- Mobile services and mobile apps;
- The Dark Web and cyber-criminal attacks;
- Internet of Things;
- The Cloud computing and tradeoffs between planned performance and digital defense;
- Industrial Control Systems, fires, industrial accidents;
- Meteorological and surveillance satellites;
- Cybersecurity for military systems, where special capabilities and processes are necessary;
- Diagnostic systems to discover cyber vulnerabilities.
- Natural Resources and Energy;
- Transport and Mobility;
- Buildings;
- Living;
- Government;
- Economy and People.
4. The ICT-Based Urban Sustainable Development—The Case Study of Silesian Metropolis (Metropolitan Association of Upper Silesia and Dąbrowa Basin)
- Shaping the spatial order;
- Stimulating the social and economic development of the union;
- Conducting logistic activities in the context of the public collective transport system, including the organization of metropolitan passenger transport;
- Cooperation with entities responsible for the route of national and provincial roads passing through the area of the Metropolis;
- Conducting promotional activities of the union and its area.
- An action plan for the Silesian Metropolis has also been developed. The following goals were defined in the document titled Strategic Action Program for the Metropolis GZM until 2022 [63].
- Shaping the spatial and ecological order—increasing the importance of green areas, rational water management, integration of waste management (“circular economy”) and reduction of electricity consumption; the goal is to increase the importance of ecology in the Metropolis;
- Development of urban mobility and sustainable urban mobility—integration of entities organizing public transport, optimization of connections, launching bus lines towards the airport and integration of the tariff and ticket offer, as well as the purchase of emission-free buses and the creation of the Metropolitan Bike system;
- Socio-economic development—subsidies from the Silesian Metropolis Solidarity Fund, the beneficiaries of which are the municipalities belonging to it, testing and popularizing the use of unmanned aerial vehicles (drones) and conducting a senior policy;
- Promotion of the Metropolis and its area—building a brand and metropolitan awareness, including promoting the advantages of member communes and the entire area, as well as cooperation with other metropolises in the world and participation in international events;
- Institutional development—for example, the establishment of the Metropolitan Socio-Economic Observatory, a platform for good practices or an internal management system.
- Implementation of metropolitan lines and lines operating in the delivery and delivery system;
- Introduction of process management in ZTM (Metropolitan Transport Association);
- Process optimization of the connection network—adapted to the changing the evolving needs of passengers;
- Standardizing the functionality and appearance of stops and ticket machines;
- Purchase of additional ticket machines;
- Creating applications that improve the comfort of using public transport;
- Modernization of the System of the Silesian Public Services Card (ŚKUP);
- Introduction of a metropolitan system of automatic passenger counting in vehicles commissioned by the ZTM;
- Integrated tariff and ticket system in public transport—extension of the Metroticket with new groups entitled to use and new types of tickets;
- Construction of the Metropolitan Railway;
- Metropolitan Bike—implementation of a bicycle rental system on the premises of GZM;
- Construction of velostrads;
- Develop a sustainable urban mobility plan;
- Expansion of the road system of strategic importance for the GZM area (DTŚ north, DTŚ east, Chorzów bypass);
- Development of the GZM Development Strategy for the years 2021–2027 with a perspective until 2035;
- Organization of the celebration of the Metropolis—an innovation festival integrating municipalities and residents;
- A promotional campaign for the Metropolis as a good place to live, work, study, and spend free time;
- Building an International Cooperation Network;
- GZM Data Store (stage II)—launching an open data platform;
- Activities related to the pursuit of an energy self-sufficient metropolis by 2050;
- Integrated municipal waste management in the GZM area;
- Development and implementation of a metropolitan air quality improvement program;
- ELENA program—improving the energy efficiency of multi-family buildings in the GZM.
- Metropolitan Railway conception with study for tram communication in the area of GZM (supplement to WSWKM), and co-financing of rail connections in the Metropolis from 2019;
- Preparation of standards and guidelines for shaping bicycle infrastructure;
- Development of the Study of the System of Bicycle Routes for GZM;
- By bike or on a wheel—purchase of electric bikes for city and commune offices, City Guards and the Police;
- Publication of a guide to encourage residents to reflect on their travel habits;
- Development of the concept of road connections of metropolitan importance;
- Metropolitan Fund for the Support of Science—a project enabling cooperation between universities and the world academics class;
- Signing a cooperation agreement with the Ruhr Metropolis, joint activities for the development of regions;
- Creation of the Metropolitan Socio-Economic Observatory and the InfoGZM portal (successive database building, monitoring of changes, and processes taking place in GZM);
- Electricity Purchasing Group 2019 (73 ordering parties);
- Metropolis on the side of the environment—preparation of educational materials for the inhabitants of the Metropolis on how to prevent drought and small retention;
- Action program to reduce low emissions;
- Metropolitan Solidarity Fund 2018, 2019 equalizing development opportunities for municipalities.
5. Metropolis Ecosystem Architecture Model
- The Business layer covering services, processes, objects, actors;
- The Application layer including software elements and application processes;
- The Technology layer depicting technology services such as processing, storage, and communication networks.
- Development of green areas, rational management of water resources, waste management, electricity consumption;
- Sustainable public transport, zero-emission buses, reconstruction of road network;
- Creating the Data Store as an open data repository on various metropolitan projects;
- Cooperation with similar metropolitan associations in country and abroad;
- Development of internal management system and metropolis strategy.
- Standardization of visual identification of vehicles;
- Expansion of the Dynamic Passenger Information System (SDIP II) with new 462 electronic boards and a new dispatching system;
- Improving the quality of services provided directly by operators subject to the ZTM;
- Construction, reconstruction and renovation of bus shelters—development of standards for models of bus shelters in the area of the Metropolis, preparation of procedures for a joint purchase of new shelters, arrangements with municipalities;
- eMagazyn—electronic ticket warehouse for sale in mobile applications;
- Implementation of a mobile application for travel planning and presentation of passenger information;
- Trams—a project aimed at improving tram communication (analysis of the causes of delays, shortening the travel time);
- Automatic passenger counting system—proceedings for the delivery of software, with the possibility of connecting 160 vehicles already equipped with counting gates;
- Integrated tariff and ticket system—ongoing tariff update, preparation of assumptions for the new tariff in connection with the modification of the ŚKUP system;
- Metropolitan Railway: starting work on the preliminary feasibility study (WSWKM), submission of 15 applications to the Kolej Plus Program (6 cable and 9 points) with municipalities;
- Metropolitan bike: the concept of a bicycle rental system;
- Velostrady—concepts for the course of the fast bicycle route on the sections: Katowice–the cities of the Dąbrowski Basin, Katowice–Bytom, and Katowice Tychy;
- Mobile Metropolis—analysis project and improving urban mobility (diagnosis, testing the habits of the inhabitants of the Metropolis);
- Introduction of a uniform standard for the maintenance of Drogowa Trasa Średnicowa (DTŚ);
- Central European Drone Demonstrator—creating a new branch of development for science and business, testing new possibilities of using unmanned aerial vehicles;
- Senior-friendly metropolis—activities for a coherent social policy towards the elderly;
- Young People Make Metropolis—a project involving pupils and students in work on the development directions of GZM;
- Implementation of international projects allowing for the exchange of experiences, good practices and mutual promotion;
- GZM Data Store (stage I)—creating a platform, inventorying data sets in communes;
- Electricity Purchasing Group 2020–2021 (113 ordering parties)—Gas Purchasing Group 2020–2021 (25 ordering parties);
- Installation of Thermal Waste Conversion;
- Pioneers into Practise program—energy self-sufficiency of GZM until 2050, implemented jointly with the Polish Academy of Sciences and EIT Climate-KIC;
- Metropolitan Solidarity Fund 2020.
6. Discussion
7. Conclusions
- Integration of the previous three public transport organizers (KZK GOP, MZKP Tarnowskie Góry, MZK Tychy);
- Launch of airport bus lines between the main cities of the Metropolis and the Katowice International Airport in Pyrzowice;
- Implementation of a free ticket for children and youth up to 16 years of age;
- Launch of the Traffic Management Center;
- Launching the ŚKUP mobile application;
- Implementation of the ŚKUP system in vehicles in the Tychy area with the launch of payment for tickets with a contactless card (solution awarded with an award in the Smart City Competition);
- Shipment of ŚKUP cards to the passenger’s/customer’s home;
- Metroticket—introduction of a joint monthly ticket for public transport (bus, tram, trolleybus) and Koleje Śląskie trains.
Author Contributions
Funding
Institutional Review Board Statement
Informed Consent Statement
Conflicts of Interest
References
- Adolfsson, P.; Lindblad, J.; Peacock, S. Translations of sustainability in urban planning documents—A longitudinal study of comprehensive plans in three European cities. Cities 2021, 119, 103360. [Google Scholar] [CrossRef]
- ISO 37120:2018 Sustainable Cities and Communities—Indicators for City Services and Quality of Life. Available online: https://www.iso.org/standard/68498.html (accessed on 1 November 2021).
- ISO37122:2019 Sustainable Cities and Communities—Indicators for Smart Cities. Available online: https://www.iso.org/standard/69050.html (accessed on 1 November 2021).
- United Nation Sustainable Development Goals. 2020. Available online: https://www.un.org/sustainabledevelopment/wp-content/uploads/2019/01/SDG_Guidelines_AUG_2019_Final.pdf (accessed on 1 November 2021).
- Carrabs, F.; Cerulli, R.; Sciomachen, A. Environmental Sustainable Fleet Planning in B2C e-Commerce Urban Distribution Networks. In Smart City, How to Create Public and Economic Value with High Technology in Urban Space; Dameri, R.P., Rosenthal-Sabroux, C., Eds.; Springer: Cham, Switzerland, 2014; pp. 183–192. [Google Scholar]
- Reyes-Rubiano, L.; Serrano-Hernandez, A.; Montoya-Torres, J.R.; Faulin, J. TheSustainability Dimensions in Intelligent Urban Transportation: A Paradigm for Smart Cities. Sustainability 2021, 13, 10653. [Google Scholar] [CrossRef]
- Pelton, J.N.; Singh, I.B. Smart Cities of Today and Tomorrow, Better Technology, Infrastructure, and Security; Springer: Cham, Switzerland, 2019. [Google Scholar]
- Larin, O.; Bokov, A.; Ponimatkina, L. High Speed Transport Systems for Urban Agglomerations. Lect. Notes Civ. Eng. 2022, 180, 279–288. [Google Scholar]
- Kramarz, M.; Przybylska, E. Multimodal transport in the context of sustainable development of a city. Sustainability 2021, 13, 2239. [Google Scholar] [CrossRef]
- Matusiewicz, M.; Rolbiecki, R.; Foltyński, M. The tendency of Urban Stakeholders to adopt sustainable logistics measures on the example of a Polish metropolis. Sustainability 2019, 11, 5909. [Google Scholar] [CrossRef] [Green Version]
- Huang, W.; Wey, W.-M. Green urbanism embedded in TOD for urban built. Sustainability 2019, 11, 5293. [Google Scholar] [CrossRef] [Green Version]
- Medeiros, E.; Brandao, A.; Pinto, P.T.; Lopes, S.S. Urban planning policies to the renewal of riverfront areas: The Lisbon metropolis case. Sustainability 2021, 13, 5665. [Google Scholar] [CrossRef]
- Shah, I.H.; Dong, L.; Park, H.-S. Tracking urban sustainability transition: An eco-efficiency analysis on eco-industrial development in Ulsan, Korea. J. Clean. Prod. 2020, 262, 121286. [Google Scholar] [CrossRef]
- Gong, C.; Hu, C. The Way of Constructing Green Block’s Eco-grid by Ecological Infrastructure Planning. Procedia Eng. 2016, 145, 1580–1587. [Google Scholar] [CrossRef]
- Toubin, M.; Laganier, R.; Diab, Y.; Serre, D. Improving the conditions for urban resilience through collaborative learning of Parisian urban services. J. Urban Plan. Dev. 2015, 141, 05014021. [Google Scholar] [CrossRef]
- Caldarola, G. Public spaces for sustainability of contemporary metropolises: Project themes and recurring characters for the quality design. WIT Trans. Ecol. Environ. 2020, 249, 191–201. [Google Scholar]
- Orttung, R.W.; Anisimov, O.; Badina, S.; Burns, C.; Cho, L.; DiNapoli, B.; Jull, M.; Shaiman, M.; Shapovalova, K.; Silinsky, L.; et al. Measuring the sustainability of Russia’s Arctic cities. Ambio 2021, 50, 2090–2103. [Google Scholar] [CrossRef] [PubMed]
- Yin, Q.; Ntim-Amo, G.; Ran, R.; Hu, D.; Ansah, S.; Hu, J.; Tang, H. Flood disaster risk perception and urban households’ flood disaster preparedness: The case of accra metropolis in Ghana. Water 2021, 13, 2328. [Google Scholar] [CrossRef]
- Lu, X.; Wang, G.; Zhu, C.; Chi, X. Mapping the challenges to the sustainable operation of suburban operation of suburban villages in a metropolis: A comparative case study from the lens of three stakeholder-led approaches. Land 2021, 10, 864. [Google Scholar] [CrossRef]
- Dhanaraj, K.; Angadi, D.P. Urban expansion qualification from remote sensing data for sustainable land-use planning in Mangaluru, India. Remote Sens. Appl. Soc. Environ. 2021, 23, 100602. [Google Scholar]
- Alfasi, N.; Margalit, T. Toward the sustainable metropolis: The challeng of planning regulation. Sustainability 2021, 13, 8189. [Google Scholar] [CrossRef]
- Henderson, M.; Lawhon, M. What is a “Green city”? Understanding environmental imaginaries of residents in a politically conservative area. Southeast. Geogr. 2021, 61, 175–192. [Google Scholar] [CrossRef]
- Arasteh Taleshmekaiil, M.R.; Khatibi, S.M.R.; Mohemsaz, M.; Azimi, M.H.; Sadeghpour, A. Investigating the Effective Factors of Renewable Energy Development in Tehran Metropolis. Math. Probl. Eng. 2021, 2021, 6636955. [Google Scholar] [CrossRef]
- Ghalehteimouri, K.J.; Hatami, A.; Asadzadeh, H. Measuring the quality of life and city competitiveness: A methodological framework for the Iranian metropolis. J. Urban Cult. Res. 2020, 21, 90–111. [Google Scholar]
- Jesudass, A.; Kavya, R.N.; Janani, M.; Mithra, M.M. Development of an integrated and sustainable model for solid waste management in an urban environment. Int. J. Eng. Adv. Technol. 2019, 8, 796–802. [Google Scholar]
- Soyinka, O.; Siu, K.W.M. Urban informality, housing insecurity, and social exclusion; concept and case study assessment for sustainable urban development. City Cult. Soc. 2018, 15, 23–36. [Google Scholar] [CrossRef]
- Ordonez-Ponce, E. The Role of Institutional Context for Sustainability Cross-Sector Partnerships. An Exploratory Analysis of European Cities. Sustainability 2021, 13, 9497. [Google Scholar] [CrossRef]
- Hirvensalo, A.; Teerikangas, S.; Reynolds, N.-S.; Kalliomaki, H.; Mantysalo, R.; Mattila, H.; Granqvist, K. Agency In Circular City Ecosystems—A Rationalities Perspective. Sustainability 2021, 13, 2544. [Google Scholar] [CrossRef]
- Habermas, J. The Theory of Communicative Action, Volume 2 Lifeworld and System: A Critique of Functionalist Reason; Beacon Press: Boston, MA, USA, 1987. [Google Scholar]
- Damayanti, M.; Tyas, W.P.; Aswad, W.O.S.J. Conceptualizing multi actors’ collaboration in smart tourism destination. In Proceedings of the The 3rd International Conference on Smart City Innovation, Bali, Indonesia, 5–6 August 2020. [Google Scholar]
- Farelnik, E. Cooperation of slow cities as an opportunity for the development: An example of Polish National Cittaslow Network. Oeconomia Copernic. 2020, 11, 267–287. [Google Scholar] [CrossRef]
- Zuccala, M.; Verga, E.S. Enabling Energy Smart Cities through Urban Sharing Ecosystems. Energy Procedia 2017, 111, 826–835. [Google Scholar] [CrossRef]
- Barros, L.E.V.; de Castro, C.C.; Kalil, J.P.A.; Antonialli, L.M.; Santos, A.C. Competition, coopetition and cooperation in a cluster: The furniture sector case in the county of Santa Cruz de Minas. Espacios 2016, 37, 458–477. [Google Scholar]
- Ahvenniemi, H.; Huovila, A.; Pinto-Seppä, I.; Airaksinen, M. What are the differences between sustainable and smart cities? Cities 2017, 60, 234–245. [Google Scholar] [CrossRef]
- Dhingra, M.; Chattopadhyay, S. Advancing smartness of traditional settlements-case analysis of Indian and Arab old cities. Int. J. Sustain. Built Environ. 2016, 5, 549–563. [Google Scholar] [CrossRef] [Green Version]
- Albino, V.; Berardi, U.; Dangelico, R.M. Smart Cities: Definitions, Dimensions, Performance, and Initiatives. J. Urban Technol. 2015, 22, 3–21. [Google Scholar] [CrossRef]
- Baldemir, E.; Kaya, F.; Sahin, T.K. A Management Strategy within Sustainable City Context: Cittaslow. Procedia Soc. Behav. Sci. 2013, 99, 75–84. [Google Scholar] [CrossRef] [Green Version]
- Blanco, H.; Mazmanian, D.A. Elgar Companion to Sustainable Cities. Strategies, Methods and Outlook; Edward Elgar Publishing Limited: Cheltenham, UK, 2015. [Google Scholar]
- Bosch, P.; Jongeneel, S.; Rovers, V.; Neumann, H.M.; Airaksinen, M.; Huovila, A. Deliverable 1.4-Smart City KPIs and Related Methodology—Final. CITYkeys Project. 2016. Available online: https://nws.eurocities.eu/MediaShell/media/D1.4-CITYkeys_D14_Smart_City_KPIs_Final_20160201.pdf (accessed on 24 January 2022).
- Caragliu, A.; Del Bo, C.; Nijkamp, P. Smart cities in Europe. J. Urban Technol. 2011, 18, 65–82. [Google Scholar] [CrossRef]
- Martin, C.J.; Evans, J.; Karvonen, A. Smart and sustainable? Five tensions in the visions and practices of the smart-sustainable city in Europe and North America. Technol. Forecast. Soc. Change 2018, 133, 269–278. [Google Scholar] [CrossRef]
- Janik, A.; Ryszko, A. Scientific landscape of smart city concept: A bibliometric analysis. In Proceedings of the 32nd International Business Information Management Association Conference (IBIMA), Seville, Spain, 15–16 November 2018; pp. 6254–6266. [Google Scholar]
- Jenks, M.; Burton, E.; Williams, K. The Compact City: A Sustainable Urban Form? E and FN Spon: London, UK, 1996. [Google Scholar]
- Karwot, J.; Kaźmierczak, J.; Wyczółkowski, R.; Paszkowski, W.; Przystałka, P. “Smart water in smart city”: A case study. In Proceedings of the SGEM 16th International Scientific Conference on EARTH&GEOSCIENCES, Albena, Bulgaria, 28 June–7 July 2016; pp. 851–858. [Google Scholar]
- Kramers, A.; Höjer, M.; Lövehagen, N.; Wangel, J. Smart sustainable cities: Exploring ICT solutions for reduced energy use in cities. Environ. Model. Softw. 2014, 56, 52–62. [Google Scholar] [CrossRef]
- Lazaroiu, G.C.; Roscia, M. Definition methodology for the smart cities model. Energy 2012, 47, 326–332. [Google Scholar] [CrossRef]
- Ibrahim, M.; Adams, C.; El-Zaart, A. Paving the way to smart sustainable cities: Transformation models and challenges. J. Inf. Syst. Technol. Manag. 2015, 12, 559–576. [Google Scholar] [CrossRef] [Green Version]
- Loska, A.; Paszkowski, W. SmartMaintenance—The Concept of Supporting the Exploitation Decision-Making Process in the Selected Technical Network System. In Intelligent Systems in Production Engineering and Maintenance; Springer: Cham, Switzerland, 2018; Volume 637, pp. 64–73. [Google Scholar]
- Meijer, A.; Bolivar, M.P.R. Governing the smart city: A review of the literature on smart urban governance. Int. Rev. Adm. Sci. 2016, 82, 392–408. [Google Scholar] [CrossRef]
- Wang, M.-H.; Ho, Y.-S.; Fu, H.-Z. Global performance and development on sustainable city based on natural science and social science research: A bibliometric analysis. Sci. Total Environ. 2019, 666, 1245–1254. [Google Scholar] [CrossRef]
- Bibri, S.E.; Krogstie, J. Generating a vision for smart sustainable cities of the future: A scholarly backcasting approach. Eur. J. Futures Res. 2019, 7, 5. Available online: https://link.gale.com/apps/doc/A597738616/AONE?u=anon~3168cf69&sid=googleScholar&xid=444a062d (accessed on 16 November 2021). [CrossRef]
- Bibri, S.E. A foundational framework for smart sustainable city development: Theoretical, disciplinary, and discursive dimensions and their synergies. Sustain. Cities Soc. 2018, 38, 758–794. [Google Scholar] [CrossRef]
- Branchi, P.E.; Fernández-Valdivielso, C.; Matias, I.R. Analysis Matrix for Smart Cities. Future Internet 2014, 6, 61–75. [Google Scholar] [CrossRef]
- Neirotti, P.; De Marco, A.; Cagliano, A.C.; Mangano, G.; Scorrano, F. Current trends in Smart City initiatives: Some stylised facts. Cities 2014, 38, 25–36. [Google Scholar] [CrossRef] [Green Version]
- Giffinger, R.; Fertner, C.; Kramar, H.; Kalasek, R.; Pichler-Milanovic, N.; Meijers, E. Smart Cities: Ranking of European Medium-Sized Cities; Centre of Regional Science, Vienna University of Technology: Vienna, Austria, 2007. [Google Scholar]
- Bibri, S.E. Data-driven smart sustainable cities of the future: An evidence synthesis approach to a comprehensive state-of-the-art literature review. Sustain. Futures 2021, 3, 100047. [Google Scholar] [CrossRef]
- Sabri, S. Chapter 1—Introduction: Being smarter for productivity, livability, and sustainability. In Smart Cities for Technological and Social Innovation Case Studies, Current Trends, and Future Steps; Min Kim, H., Sabri, S., Kent, A., Eds.; Academic Press: London, UK, 2021; pp. 1–8. [Google Scholar] [CrossRef]
- Lim, T.K.; Rajabifard, A.; Khoo, V.; Sabri, S.; Chen, Y. Chapter 3—The smart city in Singapore: How environmental and geospatial innovation lead to urban livability and environmental sustainability. In Smart Cities for Technological and Social Innovation Case Studies, Current Trends, and Future Steps; Min Kim, H., Sabri, S., Kent, A., Eds.; Academic Press: London, UK, 2021; pp. 29–49. [Google Scholar] [CrossRef]
- McShane, I. Chapter 6—“Being first comes naturally”: The smart city and progressive urbanism in Australia. In Smart Cities for Technological and Social Innovation Case Studies, Current Trends, and Future Steps; Min Kim, H., Sabri, S., Kent, A., Eds.; Academic Press: London, UK, 2021; pp. 95–113. [Google Scholar] [CrossRef]
- Csukás, M.S.; Szabó, R.S. The many faces of the smart city: Differing value propositions in the activity portfolios of nine cities. Cities 2021, 112, 103116. [Google Scholar] [CrossRef]
- Bebber, S.; Libardi, B.; De Atayde Moschen, S. Sustainable mobility scale: A contribution for sustainability assessment systems in urban mobility. Clear Eng. Technol. 2021, 5, 100271. [Google Scholar] [CrossRef]
- Droga Do Metropolii. Available online: https://metropoliagzm.pl/droga-do-metropolii/ (accessed on 1 November 2021).
- Strategia. Available online: https://metropoliagzm.pl/stategia/ (accessed on 1 November 2021).
- Metrobilet. Available online: https://www.metropoliaztm.pl/pl/s/metrobilet (accessed on 1 November 2021).
- Ross, J.W.; Weill, P.; Robertson, D.C. Enterprise Architecture as Strategy; Harvard Business School Press: Boston, MA, USA, 2006. [Google Scholar]
- Op’t Land, M.; Proper, E.; Waage, M.; Cloo, J.; Steghuis, C. Enterprise Architecture, Creating Value by Informed Governance; Springer: Berlin, Germany, 2009. [Google Scholar]
- Metropolis Today. Available online: https://metropoliagzm.pl/en/metropolia-dzis/# (accessed on 1 November 2021).
- Gardner, G. Imagining a Sustainable City. In Can a City Be Sustainable? Gardner, G., Prugh, T., Renner, M., Eds.; Worldwatch Institute: Washington, DC, USA, 2016; pp. 3–9. [Google Scholar]
- Hall, R.E.; Bowerman, B.; Braverman, J.; Taylor, J.; Todosow, H.; Von Wimmersperg, U. The vision of a smart city. In Proceedings of the 2nd International Life Extension Technology Workshop, Paris, France, 28 September 2000. [Google Scholar]
- Harrison, C.; Eckman, B.; Hamilton, R.; Hartswick, P.; Kalagnanam, J.; Paraszczak, J.; Williams, P. Foundations for smarter cities. IBM J. Res. Dev. 2010, 54, 1–16. [Google Scholar] [CrossRef]
- Hiremath, R.B.; Balachandra, P.; Kumar, B.; Bansode, S.S.; Murali, J. Indicator-based urban sustainability—A review. Energy Sustain. Dev. 2013, 17, 555–563. [Google Scholar] [CrossRef]
- Höjer, M.; Wangel, J. Smart sustainable cities: Definition and challenges. In ICT Innovations for Sustainability. Advances in Intelligent Systems and Computing; Hilty, L.M., Aebischer, B., Eds.; Springer: Cham, Switzerland, 2015; Volume 310, pp. 333–349. [Google Scholar]
- Hollands, R.G. Will the real smart city please stand up? Intelligent, progressive or entrepreneurial? City 2008, 12, 303–320. [Google Scholar] [CrossRef]
- Huovila, A.; Bosch, P.; Airaksinen, M. Comparative analysis of standardized indicators for Smart sustainable cities: What indicators and standards to use and when? Cities 2019, 89, 141–153. [Google Scholar] [CrossRef]
- ITU-T Focus Group on Smart Sustainable Cities. Smart Sustainable Cities: An analysis of Definitions; Technical Report; International Telecommunication Union: Geneva, Switzerland, 2014. [Google Scholar]
- Key Performance Indicators Related to the Use of Information and Communication Technology in Smart Sustainable Cities; Recommendation ITU-T Y.4901/L.1601; International Telecommunication Union: Geneva, Switzerland, 2016.
- Key Performance Indicators for Smart Sustainable Cities to Assess the Achievement of Sustainable Development Goals; Recommendation ITU-T Y.4903/L.1603; International Telecommunication Union: Geneva, Switzerland, 2016.
- Meijers, E. From Central Place to Network Model: Theory and Evidence of a Paradigm-change. Tijdschr. Voor Econ. En Soc. Geogr. 2007, 98, 245–259. [Google Scholar] [CrossRef]
- Castells, M. Urban sustainability in information age. City 2000, 4, 118–122. [Google Scholar] [CrossRef]
- Misuraca, G.; Rossel, P. Reflexivity, modelling and weak signals of transformational tracks to support both micro- and macro-measuring of information society services. ICEGOV 2011. In Proceedings of the 5th International Conference on Theory and Practice of Electronic Governance, Tallinn, Estonia, 26–29 September 2011; pp. 81–90. [Google Scholar] [CrossRef]
- Castelnovo, W.; Misuraca, G.; Savoldelli, A. Smart Cities Governance: The Need for a Holistic Approach to Assessing Urban Participatory Policy Making. Soc. Sci. Comput. Rev. 2015, 34, 724–739. [Google Scholar] [CrossRef]
- Schaffers, H.; Komninos, N.; Pallot, M.; Trousse, B.; Nilsson, M.; Oliveira, A. Smart cities and the Future Internet: Towards Cooperation Frameworks for Open Innovation. In The Future Internet, Future Assembly 2011: Achievements and Technological Promises, Lecture Notes in Computer Science, Vol. 6656; Dominigue, J., Galis, A., Gavras, A., Zahariadis, T., Lambert, D., Cleary, F., Daras, P., Krco, S., Muller, H., Li, M.-S., et al., Eds.; Springer: Berlin/Heidelberg, Germany, 2011; pp. 431–446. [Google Scholar]
- Girardet, H. Creating Sustainable Cities; Green Books Ltd. for the Schumacher Society: Dartington, UK, 1999. [Google Scholar]
- Le Roy, A.; Ottaviani, F. The sustainable well-being of urban and rural areas. Reg. Stud. 2021. [Google Scholar] [CrossRef]
- Liu, Y.; Du, W.; Chen, N.; Wang, X. Construction and Evaluation of the Integrated Perception Ecological Environment Indicator (IPEEI) Based on the DPSIR Framework for Smart Sustainable Cities. Sustainability 2020, 12, 7112. [Google Scholar] [CrossRef]




| No | Authors | Findings | CN * |
|---|---|---|---|
| 1 | Larin et al. [8] | The organization of high-speed passenger transportation in metropolises is substantiated. Authors proposed to use the tube-type high-speed rail lines system that provides synchronous and balanced air exchange during the train movement. | 0 |
| 2 | Kramarz & Przybylska, [9] | Authors focused on the analysis of the impact of multimodal freight transport on sustainable development of the cities in the Silesian Metropolis. Authors identified factors that should be included in city strategy for sustainable development. | 0 |
| 3 | Matusiewicz et al. [10] | The sustainable urban freight transport in Gdansk-Gdynia-Sopot metropolis in Poland is a challenge. Authors present their survey results. They argue that the collected opinions are important for the sustainable urban logistics plans in many European cities. | 5 |
| 4 | Huang & Wey, [11] | Authors explore and summarize the design criteria of Green Transit-Oriented Development (TOD) for the next-generation metropolis. The applied research methodology covers literature review and gathering expert opinions. Authors have used Fuzzy Delphi Technique (FDT), Fuzzy Analytic Network Process (FANP), and Quality Function Deployment (QFD). The research approach is recommended as an initial reference for improving the planning and design of sustainable transportation environment. | 7 |
| No | Authors | Findings | CN * |
|---|---|---|---|
| 1 | Medeiros et al. [12] | Authors investigated the way in which urban planning policies helped to renew the waterfront areas in the Lisbon metropolis. This initiative changed industrial and harbor areas into leisure, ecological, and touristic places. | 2 |
| 2 | Shah et al. [13] | Authors presented an eco-efficiency analysis of eco-industrial development projects at the industrial park level and at the regional level. The analytical reports concern reduction of waste generation and energy use related to the technological improvements and urban-industrial symbiosis. | 20 |
| 3 | Gong & Hu, [14] | Authors argue that ecological infrastructure planning is a way of constructing urban ecological grid for metropolises, cities, and towns. According to authors, ecological infrastructure is to ensure fresh air, food, recreation, safety, aesthetics, and education. The article covers an example of Philadelphia ecological storm water infrastructure planning, implementation, and assessment. | 4 |
| 4 | Toubin et al. [15] | Urban resilience is considered a challenge for metropolises. By example of the City of Paris, authors revealed the short- and long-term impacts, spatial dependencies, and inequalities. Technical networks and urban services providing water, public transportation, etc. are interested in applying the resilience concept. The city auto diagnosis identified the service dependencies and its capacity for operation in case of disturbances. | 18 |
| No | Authors | Findings | CN * |
|---|---|---|---|
| 1 | Orttung et al. [17] | Authors highlight urban problems in Arctic cities outside of Russia and the possibilities for the cities to adapt to changes in the global environment and economy. | 2 |
| 2 | Yin et al. [18] | Flood disaster preparedness is a challenge, which is highlighted as a way to manage the flood risk in Accra Metropolis, Ghana. The research work revealed that income, education, house ownership, and communication among residents as well as individual characteristics have a significant positive impact on preparedness for flood disasters. Authors suggested that effective policies to mitigate flood risk must be communicated to residents. | 0 |
| 3 | Lu et al. [19] | The efficient use of land and the coordination of stakeholders’ interests in suburban villages are metropolitan challenges. Authors provide practical guidance on how to integrate urban and rural areas. | 0 |
| 4 | Dhanaraj & Angadi [20] | The availability of geospatial data for generating information databases and models to support local scale decision-making processes is a challenge in developing countries. However, the remote sensing technology is cost-effective and efficient to collect urban data, to integrate them with various geographical information systems, and to build statistical models. | 1 |
| 5 | Alfasi & Margalit, [21] | The challenge is to remove the obstacles related to planning and regulations that stem from the structure of urban planning organizations and the incompatibilities between them and new technology opportunities. Hence, the timely adaptation of programs and means, communication between urban and governmental bodies, and preparation for frequent coordination and consultation in various combinations are necessary. | 0 |
| 6 | Henderson & Lawhon, [22] | The challenge is to change the thinking that big cities are less green and less desirable places to live. Authors emphasized the multiplicity of environmental initiatives to point out possibilities for sustainable future. | 0 |
| 7 | ArastehTaleshmekaill et al. [23] | In Teheran Metropolis, the challenge is the development of renewable energy sources and their application in different sectors to achieve sustainability. Authors focus on the application of specific stimuli and incentives for electricity producers to accelerate the renewable energy usage. | 2 |
| 8 | Ghalehteimouri et al. [24] | Authors analyze the competitiveness of metropolises in Iran. They indicate that commuting time, traffic, property price, and healthcare are factors in the selection of a living place. They conclude that metropolises’ competitiveness should be a driver to stimulate sustainable development | 0 |
| 9 | Jesudass et al. [25] | The research work aimed at developing an integrated model for waste management by studying the waste management practices in the state of Tamil Nadu, India. Authors proposed a decentralized model of management so that the transportation and huge landfilling is avoided and transportation cost is reduced. | 0 |
| 10 | Soyinka & Siu, [26] | Authors investigated urban informality, housing insecurity, and social exclusion in Hong Kong and Lagos metropolises. Authors argue that sustainable urban development should be based on economic empowerment, adequate housing strategies, and social and environmental interaction design strategies. | 12 |
| ICT Application Domains | |
|---|---|
| “Soft” Domains | “Hard” Domains |
| Education and culture | Energy grids |
| Social inclusion and welfare | Public lighting, natural resources, and water management |
| Public administration and (e-) government | Waste management |
| Economy | Environment |
| Transport, mobility, and logistics | |
| Office and residential buildings | |
| Healthcare | |
| Public security | |
Publisher’s Note: MDPI stays neutral with regard to jurisdictional claims in published maps and institutional affiliations. |
© 2022 by the authors. Licensee MDPI, Basel, Switzerland. This article is an open access article distributed under the terms and conditions of the Creative Commons Attribution (CC BY) license (https://creativecommons.org/licenses/by/4.0/).
Share and Cite
Pańkowska, M.; Sołtysik-Piorunkiewicz, A. ICT Supported Urban Sustainability by Example of Silesian Metropolis. Sustainability 2022, 14, 1586. https://doi.org/10.3390/su14031586
Pańkowska M, Sołtysik-Piorunkiewicz A. ICT Supported Urban Sustainability by Example of Silesian Metropolis. Sustainability. 2022; 14(3):1586. https://doi.org/10.3390/su14031586
Chicago/Turabian StylePańkowska, Małgorzata, and Anna Sołtysik-Piorunkiewicz. 2022. "ICT Supported Urban Sustainability by Example of Silesian Metropolis" Sustainability 14, no. 3: 1586. https://doi.org/10.3390/su14031586
APA StylePańkowska, M., & Sołtysik-Piorunkiewicz, A. (2022). ICT Supported Urban Sustainability by Example of Silesian Metropolis. Sustainability, 14(3), 1586. https://doi.org/10.3390/su14031586
