The Impact of Institutional Creativity and Innovation Capability on Innovation Performance of Public Sector Organizations in Ghana
Abstract
:1. Introduction
2. Literature Review
2.1. Public Sector Innovation
2.2. Theoretical Framework and Hypotheses Development
2.2.1. Inter-Agency Collaboration, Institutional Creativity and Public Innovation Capacity
2.2.2. Institutional Leadership, Institutional Creativity and Public Innovation Capacity
2.2.3. Stakeholder Pressures, Institutional Creativity and Public Innovation Capacity
2.2.4. Institutional Creativity, Public Innovation Capacity and Public Innovation Performance
3. Research Methodology
3.1. Method and Data
3.2. Measurement Instrument Development
3.3. Sample and Procedure
3.4. Measures
3.4.1. Independent Variables
3.4.2. Dependent Variable
4. Analysis and Results
4.1. Profile of Respondents
4.2. Construct Reliability and Validity
4.3. Structural Model Assessment
5. Discussion
Key Findings
6. Implications for Practice and Theory
7. Limitations and Future Research
8. Conclusions
Author Contributions
Funding
Institutional Review Board Statement
Informed Consent Statement
Data Availability Statement
Conflicts of Interest
References
- Awosika, F.O. Transforming public service performance in West Africa through innovations: Experiences from Ghana and Nigeria. Afr. Public Serv. Deliv. Perform. Rev. 2014, 2, 72. [Google Scholar] [CrossRef]
- Osborne, S.P.; Brown, L. Innovation, public policy and public services delivery in the UK. The word that would be king? Public Adm. 2011, 89, 1335–1350. [Google Scholar] [CrossRef]
- Darroch, J. Knowledge management, innovation and firm performance. J. Knowl. Manag. 2005, 9, 101–115. [Google Scholar] [CrossRef]
- Gronum, S.; Verreynne, M.L.; Kastelle, T. The role of networks in small and medium-sized enterprise innovation and firm performance. J. Small Bus. Manag. 2012, 50, 257–282. [Google Scholar] [CrossRef]
- Bryson, J.M.; Ackermann, F.; Eden, C. Putting the resource-based view of strategy and distinctive competencies to work in public organizations. Public Adm. Rev. 2007, 67, 702–717. [Google Scholar] [CrossRef]
- Serrano Cárdenas, L.F.; Vásquez González, Y.L.; Díaz-Piraquive, F.N.; Guillot Landecker, J.E. Public innovation: Concept and future research agenda. Commun. Comput. Inf. Sci. 2019, 165–177. [Google Scholar] [CrossRef]
- Walker, R.M. Internal and external antecedents of process innovation: A review and extension. Public Manag. Rev. 2014, 16, 21–44. [Google Scholar] [CrossRef]
- Uyarra, E.; Flanagan, K. Understanding the innovation impacts of public procurement. Eur. Plan. Stud. 2010, 18, 123–143. [Google Scholar] [CrossRef]
- Bozeman, B. Hard Lessons from hard times: Reconsidering and reorienting the “managing decline” literature. Public Adm. Rev. 2010, 70, 557–563. [Google Scholar] [CrossRef]
- Rainey, H.G. Understanding and Managing Public Organizations; Jossey-Bass: San Francisco, CA, USA, 2014; ISBN 9781118583715. [Google Scholar]
- Choi, T.; Chandler, S.M. Exploration, exploitation, and public sector innovation: An organizational learning perspective for the public Sector. Hum. Serv. Organ. Manag. Leadersh. Gov. 2015, 39, 139–151. [Google Scholar] [CrossRef]
- De Vries, H.; Bekkers, V.; Tummers, L. Innovation in the public sector: A systematic review and future research agenda. Public Adm. 2016, 94, 146–166. [Google Scholar] [CrossRef] [Green Version]
- Lewis, J.M.; Ricard, L.M.; Klijn, E.H. How innovation drivers, networking and leadership shape public sector innovation capacity. Int. Rev. Adm. Sci. 2018, 84, 288–307. [Google Scholar] [CrossRef] [Green Version]
- Piening, E.P. Dynamic capabilities in public organizations. Public Manag. Rev. 2013, 15, 209–245. [Google Scholar] [CrossRef]
- Teece, D.J. Explicating dynamic capabilities: The nature and microfoundations of (sustainable) enterprise performance. Strateg. Manag. J. 2007, 28, 1319–1350. [Google Scholar] [CrossRef] [Green Version]
- Albury, D. Creating the conditions for radical public service innovation. Aust. J. Public Adm. 2011, 70, 227–235. [Google Scholar] [CrossRef]
- Walker, R.M. Innovation type and diffusion: An empirical analysis of local government. Public Adm. 2006, 84, 311–335. [Google Scholar] [CrossRef]
- Hartley, J.; Rashman, L. Innovation and inter-organizational learning in the context of public service reform. Int. Rev. Adm. Sci. 2018, 84, 231–248. [Google Scholar] [CrossRef]
- Zhao, S.; Jiang, Y.; Peng, X.; Hong, J. Knowledge sharing direction and innovation performance in organizations. Eur. J. Innov. Manag. 2020, 24. [Google Scholar] [CrossRef]
- Dul, J.; Ceylan, C. The impact of a creativity-supporting work environment on a firm’s product innovation performance. J. Prod. Innov. Manag. 2014, 31, 1254–1267. [Google Scholar] [CrossRef]
- Sözbilir, F. Innovation capacity and innovation performance in terms of educational level of managers. J. Bus. Res. Turk. 2018, 10, 1–12. [Google Scholar] [CrossRef]
- Bartlett, D.; Dibben, P. Public sector innovation and entrepreneurship: Case studies from local government. Local Gov. Stud. 2002, 28, 107–121. [Google Scholar] [CrossRef]
- Bekkers, V.; Edenlenbos, J.; Steijn, B. Linking innovation to the public sector: Contexts, concepts and challenges. In Innovation in the Public Sector; Bekkers, V., Edelenbos, J., Steijn, B., Eds.; IIAS Series: Governance and Public Management; Palgrave Macmillan: London, UK, 2011. [Google Scholar]
- Boyne, G.A. Public and private management: What’s the difference? J. Manag. Stud. 2002, 39, 97–122. [Google Scholar] [CrossRef]
- Brown, L. Balancing risk and innovation to improve social work practice. Br. J. Soc. Work 2010, 40, 1211–1228. [Google Scholar] [CrossRef]
- Clausen, T.H.; Demircioglu, M.A.; Alsos, G.A. Intensity of innovation in public sector organizations: The role of push and pull factors. Public Adm. 2019, 98, 159–176. [Google Scholar] [CrossRef] [Green Version]
- Moore, M.H. Break-through innovations and continuous improvement: Two different models of innovative processes in the public sector. Public Money Manag. 2005, 25, 43–50. [Google Scholar] [CrossRef]
- Damanpour, F.; Schneider, M. Characteristics of innovation and innovation adoption in public organizations: Assessing the role of managers. J. Public Adm. Res. Theory 2009, 19, 495–522. [Google Scholar] [CrossRef]
- Demircioglu, M.A.; Audretsch, D.B. Conditions for innovation in public sector organizations. Res. Policy 2017, 46, 1681–1691. [Google Scholar] [CrossRef]
- Schoeman, M.; Baxter, D.; Goffin, K.; Micheli, P. Commercialization partnerships as an enabler of UK public sector innovation: The perfect match? Public Money Manag. 2012, 32, 425–432. [Google Scholar] [CrossRef]
- Verhoest, K.; Verschuere, B.; Bouckaert, G. Pressure, legitimacy, and innovative behavior by public organizations. Governance 2007, 20, 469–497. [Google Scholar] [CrossRef]
- Maranto, R.; Wolf, P.J. Cops, teachers, and the art of the impossible: Explaining the lack of diffusion of innovations that make impossible jobs possible. Public Adm. Rev. 2013, 73, 230–240. [Google Scholar] [CrossRef]
- Bhatti, Y.; Olsen, A.L.; Pedersen, L.H. Administrative professionals and the diffusion of innovations: The case of citizen service centres. Public Adm. 2011, 89, 577–594. [Google Scholar] [CrossRef]
- Andersen, S.C.; Jakobsen, M.L. Political pressure, conformity pressure, and performance information as drivers of public sector innovation adoption. Int. Public Manag. J. 2018, 21, 213–242. [Google Scholar] [CrossRef]
- Demircioglu, M.A.; Hameduddin, T.; Knox, C. Innovative work behaviors and networking across government. Int. Rev. Adm. Sci. 2021, 1–20. [Google Scholar] [CrossRef]
- Gieske, H. Conceptualizing Public Innovative Capacity: A Framework for Assessment. Innov. J. 2016, 21, 1. [Google Scholar]
- Lewis, J.M.; Considine, M.; Alexander, D. Innovation inside government: The importance of networks. In Innovation in the Public Sector; Palgrave Macmillan: London, UK, 2011; pp. 107–133. [Google Scholar]
- Zeng, S.X.; Xie, X.M.; Tam, C.M. Relationship between cooperation networks and innovation performance of SMEs. Technovation 2010, 30, 181–194. [Google Scholar] [CrossRef]
- Eisenhardt, K.M.; Martin, J.A. Dynamic capabilities: What are they? Strateg. Manag. J. 2000, 21, 1105–1121. [Google Scholar] [CrossRef]
- Pablo, A.L.; Reay, T.; Dewald, J.R.; Casebeer, A.L. Identifying, enabling and managing dynamic capabilities in the public sector. J. Manag. Stud. 2007, 44, 687–708. [Google Scholar] [CrossRef]
- Meijer, A. Public innovation capacity: Developing and testing a self-assessment survey instrument. Int. J. Public Adm. 2019, 42, 617–627. [Google Scholar] [CrossRef]
- Osborne, S.P.; Radnor, Z.; Strokosch, K. Co-production and the co-creation of value in public services: A suitable case for treatment? Public Manag. Rev. 2016, 18, 639–653. [Google Scholar] [CrossRef] [Green Version]
- Sözbilir, F. The interaction between social capital, creativity and efficiency in organizations. Think. Ski. Creat. 2018, 27, 92–100. [Google Scholar] [CrossRef]
- Koppenjan, J.; Veeneman, W.; van der Voort, H.; ten Heuvelhof, E.; Leijten, M. Competing management approaches in large engineering projects: The Dutch RandstadRail project. Int. J. Proj. Manag. 2011, 29, 740–750. [Google Scholar] [CrossRef]
- Woodman, R.W.; Sawyer, J.E.; Griffin, R.W. Toward a theory of organizational Creativity. Acad. Manag. Rev. 1993, 18, 293–321. [Google Scholar] [CrossRef]
- Ricard, L.M.; Klijn, E.H.; Lewis, J.M.; Ysa, T. Assessing public leadership styles for innovation: A comparison of Copenhagen, Rotterdam and Barcelona. Public Manag. Rev. 2016, 19, 134–156. [Google Scholar] [CrossRef] [Green Version]
- Torugsa, N.A.; Arundel, A. The nature and incidence of workgroup innovation in the Australian public sector: Evidence from the Australian 2011 State of the Service survey. Aust. J. Public Adm. 2016, 75, 202–221. [Google Scholar] [CrossRef] [Green Version]
- Bratton, J. Organizational Leadership; Sage Publications: Los Angeles, CA, USA, 2020; ISBN 9781526460127. [Google Scholar]
- Griffith, J.A.; Baur, J.E.; Buckley, M.R. Creating comprehensive leadership pipelines: Applying the real options approach to organizational leadership development. Hum. Resour. Manag. Rev. 2019, 29, 305–315. [Google Scholar] [CrossRef]
- Heinze, T.; Shapira, P.; Rogers, J.D.; Senker, J.M. Organizational and institutional influences on creativity in scientific research. Res. Policy 2009, 38, 610–623. [Google Scholar] [CrossRef]
- Al Harbi, J.A.; Alarifi, S.; Mosbah, A. Transformation leadership and creativity: Effects of employees pyschological empowerment and intrinsic motivation. Pers. Rev. 2019, 48, 1082–1099. [Google Scholar] [CrossRef]
- Gil, A.J.; Rodrigo-Moya, B.; Morcillo-Bellido, J. The effect of leadership in the development of innovation capacity. Leadersh. Organ. Dev. J. 2018, 39, 694–711. [Google Scholar] [CrossRef]
- Tummers, L.; Bekkers, V. Policy implementation, street-level bureaucracy, and the importance of discretion. Public Manag. Rev. 2014, 16, 527–547. [Google Scholar] [CrossRef]
- Scott, W.R. Approaching adulthood: The maturing of institutional theory. Theory Soc. 2008, 37, 427–442. [Google Scholar] [CrossRef]
- Grewal, R.; Dharwadkar, R. The role of the institutional environment in marketing channels. J. Mark. 2002, 66, 82–97. [Google Scholar] [CrossRef]
- Di Maggio, P.J.; Powell, W.W. The iron cage revisited: Institutional isomorphism and collective rationality in organizational fields. Am. Sociol. Rev. 1983, 48, 147–160. [Google Scholar] [CrossRef] [Green Version]
- Liao, Y.C.; Tsai, K.H. Bridging market demand, proactivity, and technology competence with eco-innovations: The moderating role of innovation openness. Corp. Soc. Responsib. Environ. Manag. 2018, 26, 653–663. [Google Scholar] [CrossRef]
- Mensah, I. Stakeholder pressure and hotel environmental performance in Accra, Ghana. Manag. Environ. Qual. An. Int. J. 2014, 25, 227–243. [Google Scholar] [CrossRef]
- Awan, U.; Nauman, S.; Sroufe, R. Exploring the effect of buyer engagement on green product innovation: Empirical evidence from manufacturers. Bus. Strateg. Environ. 2020, 30, 463–477. [Google Scholar] [CrossRef]
- Song, W.; Yu, H. Green innovation strategy and green innovation: The roles of green creativity and green organizational identity. Corp. Soc. Responsib. Environ. Manag. 2018, 25, 135–150. [Google Scholar] [CrossRef]
- Zameer, H.; Wang, Y.; Yasmeen, H. Reinforcing green competitive advantage through green production, creativity and green brand image: Implications for cleaner production in China. J. Clean. Prod. 2020, 247, 119119. [Google Scholar] [CrossRef]
- Wernerfelt, B. A resource-based view of the firm. Strateg. Manag. J. 1984, 5, 171–180. [Google Scholar] [CrossRef]
- Barney, J.B. Firm Resources and Sustained Competitive Advantage. J. Manag. 1991, 17, 99–120. [Google Scholar] [CrossRef]
- Peteraf, A.M. The cornerstones of competitive advantage: A resource-based view margaret. Strateg. Manag. J. 1993, 14, 179–191. [Google Scholar] [CrossRef]
- Runyan, R.C.; Huddleston, P.; Swinney, J. Entrepreneurial orientation and social capital as small firm strategies: A study of gender differences from a resource-based view. Int. Entrep. Manag. J. 2006, 2, 455–477. [Google Scholar] [CrossRef]
- De Vasconcellos, S.L.; Garrido, I.L.; Parente, R.C. Organizational creativity as a crucial resource for building international business competence. Int. Bus. Rev. 2019, 28, 438–449. [Google Scholar] [CrossRef]
- Somech, A.; Drach-Zahavy, A. Translating team creativity to innovation implementation. J. Manag. 2011, 39, 684–708. [Google Scholar] [CrossRef]
- Ahlin, B.; Drnovšek, M.; Hisrich, R.D. Entrepreneurs’ creativity and firm innovation: The moderating role of entrepreneurial self-efficacy. Small Bus. Econ. 2014, 43, 101–117. [Google Scholar] [CrossRef]
- Lawson, B.; Samson, D. Developing innovation capability in organisations: A dynamic capabilities approach. Int. J. Innov. Manag. 2001, 5, 377–400. [Google Scholar] [CrossRef]
- Antwi, K.B.; Analoui, F.; Nana-Agyekum, D. Public sector reform in Sub-Saharan Africa: What can be learnt from the civil service performance improvement programme in Ghana? Public Adm. Dev. 2008, 28, 253–264. [Google Scholar] [CrossRef]
- Awan, U.; Sroufe, R. Interorganisational collaboration for innovation improvement in manufacturing firms’s: The mediating role of social performance. Int. J. Innov. Manag. 2020, 24, 2050049. [Google Scholar] [CrossRef]
- Chundakkadan, R.; Sasidharan, S. Financial constraints, government support, and firm innovation: Empirical evidence from developing economies. Innov. Dev. 2020, 10, 279–301. [Google Scholar] [CrossRef]
- Shelley, A.; Horner, K. Questionnaire surveys—Sources of error and implications for design, reporting and appraisal. Br. Dent. J. 2021, 230, 251–258. [Google Scholar] [CrossRef] [PubMed]
- Parfitt, J. Questionnaire design and sampling. In Methods in Human Geography: A Guide for Students Doing a Research Project, 2nd ed.; Pearson: Harlow, UK, 2005. [Google Scholar]
- Harman, H.H. Modern Factor Analysis; University of Chicago Press: Chicago, IL, USA, 1967. [Google Scholar]
- Podsakoff, P.M.; MacKenzie, S.B.; Lee, J.Y.; Podsakoff, N.P. Common method biases in behavioral research: A critical review of the literature and recommended remedies. J. Appl. Psychol. 2003, 88, 879–903. [Google Scholar] [CrossRef]
- Krishnan, R.; Martin, X.; Noorderhaven, N.G. When does trust matter to alliance performance? Acad. Manag. J. 2006, 49, 894–917. [Google Scholar] [CrossRef]
- Uttley, J. Power analysis, sample size, and assessment of statistical assumptions—Improving the evidential value of lighting research. LEUKOS J. Illum. Eng. Soc. N. Am. 2019, 15, 143–162. [Google Scholar] [CrossRef] [Green Version]
- Erdfelder, E.; Faul, F.; Buchner, A.; Lang, A.G. Statistical power analyses using G*Power 3.1: Tests for correlation and regression analyses. Behav. Res. Methods 2009, 41, 1149–1160. [Google Scholar] [CrossRef] [Green Version]
- Chesbrough, H. The future of open innovation. Res. Manag. 2017, 60, 29–35. [Google Scholar] [CrossRef]
- Fortwengel, J.; Schüßler, E.; Sydow, J. Studying organizational creativity as process: Fluidity or duality? Creat. Innov. Manag. 2016, 26, 5–16. [Google Scholar] [CrossRef]
- Ingenbleek, P.; Dentoni, D. Learning from stakeholder pressure and embeddedness: The roles of absorptive capacity in the corporate social responsibility of Dutch agribusinesses. Sustainability 2016, 8, 1026. [Google Scholar] [CrossRef] [Green Version]
- Shahzad, M.; Qu, Y.; Zafar, A.U.; Rehman, S.U.; Islam, T. Exploring the influence of knowledge management process on corporate sustainable performance through green innovation. J. Knowl. Manag. 2020, 24. [Google Scholar] [CrossRef]
- Shafique, I.; Ahmad, B.; Kalyar, M.N. How ethical leadership influences creativity and organizational innovation. Eur. J. Innov. Manag. 2019, 23, 114–133. [Google Scholar] [CrossRef]
- Sankaran, V. Organizational leadership: Igniting creativity for sustained corporate success. In Proceedings of the 2020 11th International Conference on Computing, Communication and Networking Technologies, ICCCNT 2020, Kharagpur, India, 1–3 July 2020. [Google Scholar]
- An, W.; Zhang, J.; You, C.; Guo, Z. Entrepreneur’s creativity and firm-level innovation performance: Bricolage as a mediator. Technol. Anal. Strateg. Manag. 2018, 30, 838–851. [Google Scholar] [CrossRef]
- Jeong, I.; Shin, S.J. High-performance work practices and organizational creativity during organizational change: A collective learning perspective. J. Manag. 2019, 45, 909–925. [Google Scholar] [CrossRef]
- West, M.A. Sparkling fountains or stagnant ponds: An integrative model of creativity and innovation implementation in work groups. Appl. Psychol. 2002, 51, 355–387. [Google Scholar] [CrossRef]
- Dissanayake, R.; Amarasuriya, T. Role of brand identity in developing global brands: A literature based review on case comparison between Apple Iphone vs. Samsung smartphone brands. Pressacademia 2015, 2, 430. [Google Scholar] [CrossRef] [Green Version]
- Salge, T.O.; Vera, A. benefiting from public sector innovation: The moderating role of customer and learning orientation. Public Adm. Rev. 2012, 72, 550–559. [Google Scholar] [CrossRef]
- Arundel, A.; Bloch, C.; Ferguson, B. Advancing innovation in the public sector: Aligning innovation measurement with policy goals. Res. Policy 2019, 48, 789–798. [Google Scholar] [CrossRef]
- Hair, J.F., Jr.; Hult, G.T.M.; Ringle, C.M.; Sarstedt, M.; Danks, N.P.; Ray, S. Partial Least Squares Structural Equation Modeling (PLS-SEM) Using R: A Workbook; Springer Nature: Berlin/Heidelberg, Germany, 2021. [Google Scholar]
- Hair, J.F.; Ringle, C.M.; Sarstedt, M. PLS-SEM: Indeed a silver bullet. J. Mark. Theory Pract. 2011, 19, 139–152. [Google Scholar] [CrossRef]
- Jöreskog, K.G. Simultaneous factor analysis in several populations. Psychometrika 1971, 36, 409–426. [Google Scholar] [CrossRef]
- Cronbach, L.J. Coefficient alpha and the internal structure of tests. Psychometrika 1951, 16, 297–334. [Google Scholar] [CrossRef] [Green Version]
- Dijkstra, T.K. PLS’ Janus face—Response to professor Rigdon’s ‘rethinking partial least squares modeling: In praise of simple methods’. Long Range Plann. 2014, 47, 146–153. [Google Scholar] [CrossRef]
- Dijkstra, T.K.; Henseler, J. Consistent partial least squares path modeling. MIS Q. 2015, 39, 297–316. [Google Scholar] [CrossRef]
- Fornell, C.; Larcker, D.F. Evaluating structural equation models with unobservable variables and measurement error. J. Mark. Res. 1981, 18, 39. [Google Scholar] [CrossRef]
- Ringle, C.; Da Silva, D.; Bido, D. Structural equation modeling with the SmartPLS. Braz. J. Mark. 2015, 13. [Google Scholar]
- Hair, J.F.; Hult, G.T.M.; Ringle, C.M.; Sarstedt, M. A Primer on Partial Least Squares Structural Equation Modeling (PLS-SEM), 3rd ed.; Sage: Thousand Oaks, CA, USA, 2022. [Google Scholar]
- Henseler, J.; Ringle, C.M.; Sarstedt, M. A new criterion for assessing discriminant validity in variance-based structural equation modeling. J. Acad. Mark. Sci. 2015, 43, 115–135. [Google Scholar] [CrossRef] [Green Version]
- Kline, R.B. Principles and Practice of Structural Equation Modeling; The Guilford Press: New York, NY, USA, 2015; ISBN 9781462523009. [Google Scholar]
- YuSheng, K.; Ibrahim, M. Innovation capabilities, innovation types, and firm performance: Evidence from the banking sector of Ghana. SAGE Open 2020, 10. [Google Scholar] [CrossRef]
- Hair, J.F.; Risher, J.J.; Sarstedt, M.; Ringle, C.M. When to use and how to report the results of PLS-SEM. Eur. Bus. Rev. 2019, 31, 2–24. [Google Scholar] [CrossRef]
- Helfat, C.E. Know-how and asset complementarity and dynamic capability accumulation: The case of r&d. Strateg. Manag. J. 1997, 18, 339–360. [Google Scholar] [CrossRef]
- Nelson, R.R.; Winter, S.G. An Evolutionary Theory of Economic Change; The Belknap Press: Cambridge, MA, USA, 1982; ISBN 9780674272286. [Google Scholar]
- Chin, W.W. How to write up and report PLS analyses. In Handbook of Partial Least Squares; Springer: Berlin/Heidelberg, Germany, 2010. [Google Scholar]
- Gunday, G.; Ulusoy, G.; Kilic, K.; Alpkan, L. Effects of innovation types on firm performance. Int. J. Prod. Econ. 2011, 133, 662–676. [Google Scholar] [CrossRef] [Green Version]
- Ul Hassan, M.; Shaukat, S.; Nawaz, M.S.; Naz, S. Effects of innovation types on firm performance: An empirical study on Pakistan’s manufacturing sector. Pakistan J. Commer. Soc. Sci. 2013, 7, 243–262. [Google Scholar] [CrossRef]
- Van der Voort, H.; Koppenjan, J.; Ten Heuvelhof, E.; Leijten, M.; Veeneman, W. Competing values in the management of innovative projects: The case of the RandstadRail Project. In Innovation in the Public Sector; Springer: Berling/Heidelberg, Germany, 2011; pp. 134–154. [Google Scholar]
- Wang, S.; Noe, R.A. Knowledge sharing: A review and directions for future research. Hum. Resour. Manag. Rev. 2010, 20, 115–131. [Google Scholar] [CrossRef]
- Rampersad, G.; Quester, P.; Troshani, I. Examining network factors: Commitment, trust, coordination and harmony. J. Bus. Ind. Mark. 2010, 25, 487–500. [Google Scholar] [CrossRef]
- Demircioglu, M.A.; Audretsch, D.B. Public sector innovation: The effect of universities. J. Technol. Transf. 2019, 44, 596–614. [Google Scholar] [CrossRef]
- Klijn, E.-H.; Edelenbos, J.; Steijn, B. Trust in governance networks: Its impacts on outcomes. Adm. Soc. 2010, 42, 193–221. [Google Scholar] [CrossRef] [Green Version]
- Von Hippel, E.A. Open source projects as horizontal innovation networks—By and for users. SSRN Electron. J. 2002. [Google Scholar] [CrossRef] [Green Version]
- Phirouzabadi, A.M.; Mahmoudian, M.; Asghari, M. How networking empirically influences the types of innovation?: Pardis technology park as a case study. Comput. Eng. Appl. J. 2013, 2, 295–306. [Google Scholar] [CrossRef]
- Lewis, J.M.; Ricard, L.M.; Klijn, E.-H.; Ysa, T. Innovation in City Governments: Structures, Networks and Leadership; Routledge: Milton Park, UK; Taylor & Francis Group PP: New York, NY, USA, 2018; ISBN 9781138617216. [Google Scholar]
- Agolla, J.E.; Van Lill, J.B. Public sector innovation drivers: A process model. J. Soc. Sci. 2013, 34, 165–176. [Google Scholar] [CrossRef]
- Yeboah-Assiamah, E.; Asamoah, K.; Bawole, J.N.; Musah-Surugu, I.J. A socio-cultural approach to public sector corruption in Africa: Key pointers for reflection. J. Public Aff. 2016, 16, 279–293. [Google Scholar] [CrossRef]


| Frequency | Percentage | |
|---|---|---|
| Gender | ||
| Male | 90 | 46 |
| Female | 105 | 54 |
| Respondents Age (in yrs.) | ||
| 18–25 | - | - |
| 26–30 | - | - |
| 31–35 | 78 | 40 |
| 36–40 | 22 | 11.2 |
| 41–45 | 35 | 18 |
| 46–50 | 28 | 14.35 |
| >50 | 32 | 16.4 |
| Educational background | ||
| Doctorate degree | 32 | 16.41 |
| Master’s degree | 118 | 60.6 |
| Bachelor’s degree | 45 | 23.07 |
| High school diploma | - | - |
| Job position | ||
| CEO/Managing director | 78 | 40 |
| Head of I.T | 42 | 21.53 |
| Digital manager | 38 | 19.48 |
| Corporate affairs officer | 37 | 18.97 |
| Work experience (in yrs.) | ||
| <5 | 21 | 10.8 |
| 6–10 | 58 | 29.8 |
| 11–15 | 44 | 22.6 |
| 16–20 | 42 | 21.5 |
| >20 | 30 | 15.38 |
| Indicators | Mean | Min | Max | SD | Kurtosis | Skewness |
|---|---|---|---|---|---|---|
| IL1 | 5.67 | 1 | 7 | 1.421 | −0.031 | −0.514 |
| IL2 | 5.58 | 1 | 7 | 1.465 | 0.549 | −0.383 |
| IL3 | 4.98 | 1 | 7 | 1.306 | −0.156 | −0.240 |
| IL4 | 5.09 | 1 | 7 | 1.192 | −0.591 | −0.706 |
| IL5 | 4.92 | 1 | 7 | 1.166 | 1.189 | −0.678 |
| IAC1 | 4.60 | 1 | 7 | 1.312 | 0.970 | −0.788 |
| IAC2 | 5.43 | 1 | 7 | 1.208 | 0.970 | −1.638 |
| IAC3 | 4.98 | 1 | 7 | 1.249 | 0.368 | −0.443 |
| IAC4 | 5.34 | 1 | 7 | 1.421 | −0.031 | −1.251 |
| IAC5 | 5.60 | 1 | 7 | 1.052 | 0.879 | −0.762 |
| IC1 | 5,29 | 1 | 7 | 1.312 | −1.104 | −0.999 |
| IC2 | 5.58 | 1 | 7 | 1.208 | −0.788 | −0.267 |
| IC3 | 4.89 | 1 | 7 | 1.385 | 0.449 | −0.919 |
| IC4 | 4.73 | 1 | 7 | 1.234 | 1.456 | −0.908 |
| IC5 | 5.18 | 1 | 7 | 1.328 | 1.432 | −1.018 |
| SP1 | 5.31 | 2 | 7 | 0.735 | −0.043 | −0.912 |
| SP2 | 5.87 | 1 | 7 | 1.231 | 1.098 | 0.662 |
| SP3 | 4.63 | 1 | 7 | 0.908 | 2.231 | 1.390 |
| SP4 | 5.32 | 1 | 7 | 1.234 | 1.829 | 0.747 |
| SP5 | 4.98 | 1 | 7 | 1.256 | 3.871 | 0.147 |
| INC1 | 5.56 | 2 | 7 | 0.767 | 3.283 | 0.479 |
| INC2 | 3.74 | 2 | 7 | 1.074 | 1.812 | −0.668 |
| INC3 | 4.12 | 3 | 6 | 0.927 | 2.413 | 0.139 |
| INC4 | 4.89 | 1 | 6 | 0.895 | 1.577 | −0.427 |
| INC5 | 5.67 | 2 | 7 | 0.342 | −1.098 | −0.342 |
| PIP1 | 4.32 | 3 | 7 | 0.097 | 0.071 | 0.065 |
| PIP2 | 5.86 | 3 | 7 | 1.891 | −1.872 | 0.782 |
| PIP3 | 4.48 | 2 | 6 | 1.657 | −0.456 | 1.563 |
| PIP4 | 5.98 | 2 | 6 | 0.887 | −0.345 | −1.097 |
| PIP5 | 5.09 | 2 | 7 | 1.876 | −1.436 | −1.765 |
| Items | FL | VIF | CA | Rho_A | CR | AVE |
|---|---|---|---|---|---|---|
| IAC1 | 0.610 | 2.671 | 0.818 | 0.845 | 0.871 | 0.576 |
| IAC2 | 0.699 | 1.967 | ||||
| IAC3 | 0.803 | 3.872 | ||||
| IAC4 | 0.854 | 0.281 | ||||
| IAC5 | 0.812 | 1.014 | ||||
| IC1 | 0.506 | 1.578 | 0.738 | 0.762 | 0.828 | 0.598 |
| IC2 | 0.799 | 1.872 | ||||
| IC3 | 0.806 | 1.347 | ||||
| IC4 | 0.625 | 1.143 | ||||
| IC5 | 0.742 | 3.382 | ||||
| IL1 | 0.800 | 1.276 | 0.822 | 0.849 | 0.863 | 0.562 |
| IL2 | 0.854 | 2.167 | ||||
| IL3 | 0.802 | 1.098 | ||||
| IL4 | 0.821 | 1.218 | ||||
| IL5 | 0.578 | 0.672 | ||||
| INC1 | 0.755 | 1.673 | 0.797 | 0.821 | 0.863 | 0.563 |
| INC2 | 0.858 | 1.498 | ||||
| INC3 | 0.858 | 2.984 | ||||
| INC4 | 0.686 | 3.901 | ||||
| INC5 | 0.659 | 1.347 | ||||
| SP1 | 0.819 | 0.012 | 0.789 | 0.729 | 0.856 | 0.783 |
| SP2 | 0.737 | 1.472 | ||||
| SP3 | 0.638 | 2.643 | ||||
| SP4 | 0.658 | 2.901 | ||||
| SP5 | 0.763 | 1.458 | ||||
| PIP1 | 0.712 | 1.090 | 0.786 | 0.789 | 0.853 | 0.536 |
| PIP2 | 0.644 | 0.684 | ||||
| PIP3 | 0.774 | 1.800 | ||||
| PIP4 | 0.751 | 1.874 | ||||
| PIP5 | 0.777 | 2.289 |
| Items | IC | INC | IL | IAC | PIP | SP |
|---|---|---|---|---|---|---|
| IC | ||||||
| INC | 0.709 | 0.750 | ||||
| IL | 0.740 | 0.602 | 0.770 | |||
| IAC | −0.752 | 0.642 | 0.567 | 0.762 | ||
| PIP | 0.621 | 0.674 | 0.885 | 0.593 | 0.733 | |
| SP | 0.867 | 0.699 | 0.717 | 0.456 | 0.770 | 0.630 |
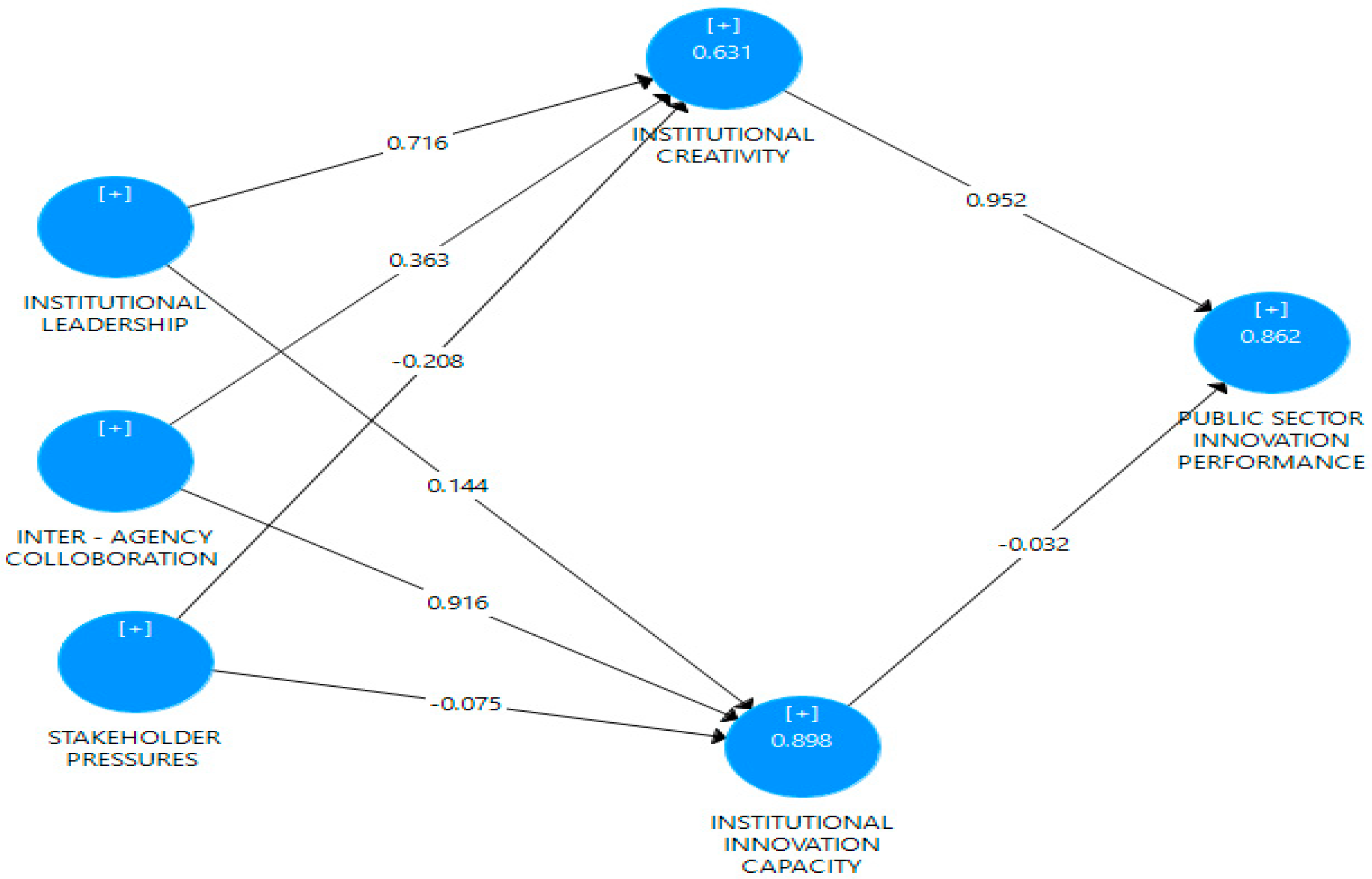
| Hypotheses | Relationship | OS | SM | SD | t-Statistic | p-Value | Decision |
|---|---|---|---|---|---|---|---|
| H1a | IAC->IC | 0.363 | 0.348 | 0.179 | 2.636 | 0.009 | accepted |
| H1b | IAC->INC | 0.916 | 0.916 | 0.051 | 17.998 | 0.000 | accepted |
| H2a | IL->IC | 0.716 | 0.704 | 0.149 | 4.802 | 0.000 | accepted |
| H2b | IL->INC | 0.144 | 0.144 | 0.071 | 2.029 | 0.043 | accepted |
| H3a | SP->IC | −0.208 | −0.180 | 0.179 | 1.157 | 0.248 | rejected |
| H3b | SP->INC | −0.075 | −0.075 | 0.085 | 0.885 | 0.376 | rejected |
| H4 | IC->PIP | 0.952 | 0.958 | 0.055 | 17.234 | 0.000 | accepted |
| H5 | INC->PIP | −0.032 | −0.039 | 0.080 | 0.401 | 0.688 | rejected |
Publisher’s Note: MDPI stays neutral with regard to jurisdictional claims in published maps and institutional affiliations. |
© 2022 by the authors. Licensee MDPI, Basel, Switzerland. This article is an open access article distributed under the terms and conditions of the Creative Commons Attribution (CC BY) license (https://creativecommons.org/licenses/by/4.0/).
Share and Cite
Azamela, J.C.; Tang, Z.; Owusu, A.; Egala, S.B.; Bruce, E. The Impact of Institutional Creativity and Innovation Capability on Innovation Performance of Public Sector Organizations in Ghana. Sustainability 2022, 14, 1378. https://doi.org/10.3390/su14031378
Azamela JC, Tang Z, Owusu A, Egala SB, Bruce E. The Impact of Institutional Creativity and Innovation Capability on Innovation Performance of Public Sector Organizations in Ghana. Sustainability. 2022; 14(3):1378. https://doi.org/10.3390/su14031378
Chicago/Turabian StyleAzamela, John Coffie, Zhiwei Tang, Ackah Owusu, Sulemana Bankuoru Egala, and Emmanuel Bruce. 2022. "The Impact of Institutional Creativity and Innovation Capability on Innovation Performance of Public Sector Organizations in Ghana" Sustainability 14, no. 3: 1378. https://doi.org/10.3390/su14031378
APA StyleAzamela, J. C., Tang, Z., Owusu, A., Egala, S. B., & Bruce, E. (2022). The Impact of Institutional Creativity and Innovation Capability on Innovation Performance of Public Sector Organizations in Ghana. Sustainability, 14(3), 1378. https://doi.org/10.3390/su14031378

