Sustainable Development Goals (SDGs) as a Framework for Corporate Social Responsibility (CSR)
Abstract
1. Introduction
2. Corporate Social Responsibility
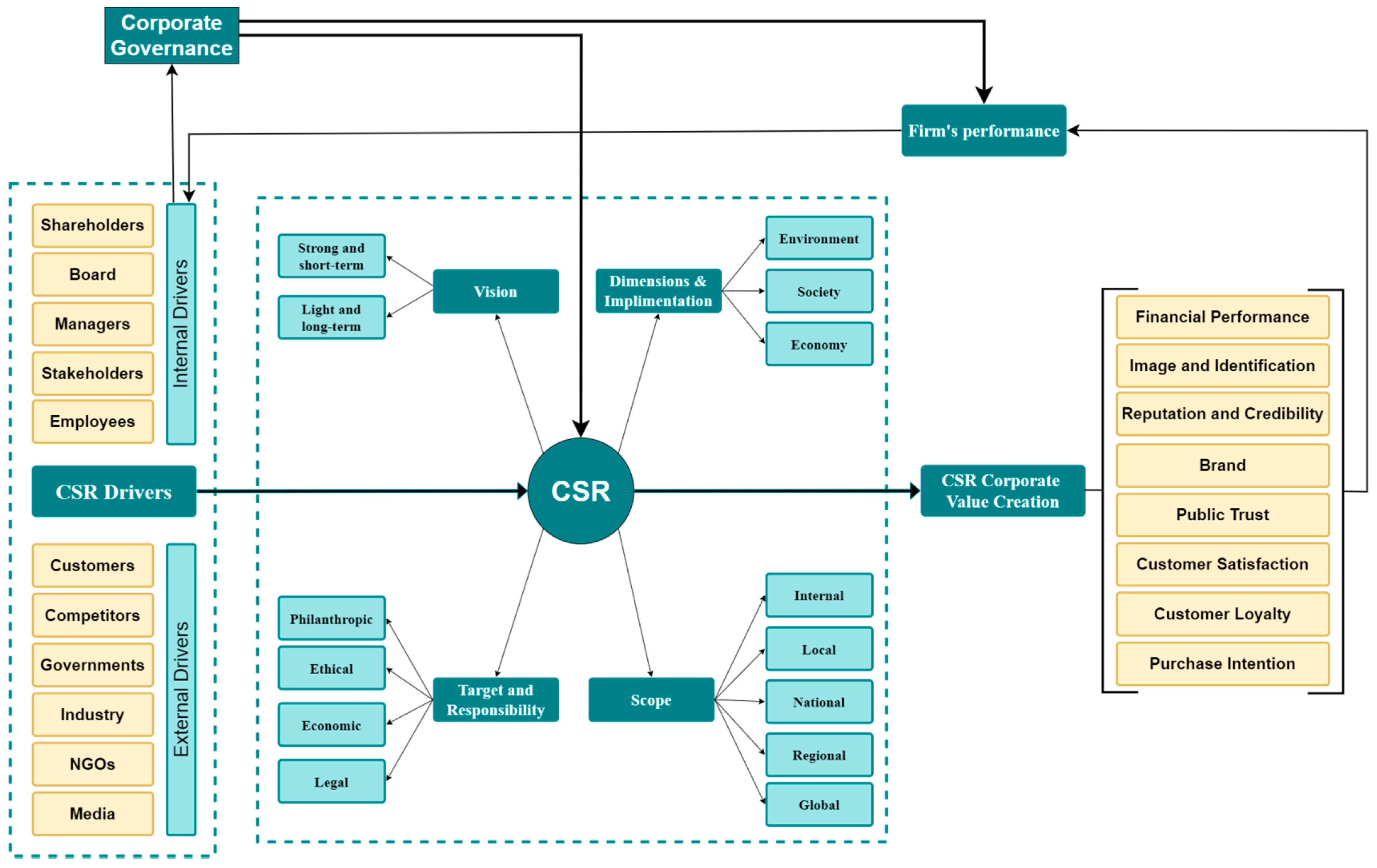
2.1. CSR Drivers
2.2. CSR Benefits for Corporations
2.3. Comprehensive CSR Model
3. Sustainable Development Goals
4. Sustainable Development Goals and Corporate Social Responsibility
4.1. The Energy Industry
4.2. The Food Industry
4.3. The Healthcare Industry
5. The Proposed Framework
5.1. Environment
5.2. Society
5.3. Economy
6. Conclusions
Author Contributions
Funding
Institutional Review Board Statement
Informed Consent Statement
Data Availability Statement
Acknowledgments
Conflicts of Interest
References
- Yadav, S.; Bhudhiraja, D.; Gupta, D. Corporate Social Responsibility–The Reflex of Science and Sustainability. Eur. J. Mol. Clin. Med. 2021, 7, 6222–6233. [Google Scholar]
- Tiep, L.T.; Huan, N.Q.; Hong, T. Role of corporate social responsibility in sustainable energy development in emerging economy. Int. J. Energy Econ. Policy 2021, 11, 172–186. [Google Scholar] [CrossRef]
- Bansal, P.; Grewatsch, S.; Sharma, G. How COVID-19 informs business sustainability research: It’s time for a systems perspective. J. Manag. Stud. 2021, 58, 602–606. [Google Scholar] [CrossRef]
- Apedo-Amah, M.C.; Avdiu, B.; Cirera, X.; Cruz, M.; Davies, E.; Grover, A.; Iacovone, L.; Kilinc, U.; Medvedev, D.; Maduko, F.O. Unmasking the Impact of COVID-19 on Businesses: Firm Level Evidence from Across the World. Policy Res. Work. Pap. 2020, 9434. [Google Scholar]
- Bartik, A.W.; Bertrand, M.; Cullen, Z.B.; Glaeser, E.L.; Luca, M.; Stanton, C.T. How Are Small Businesses Adjusting to COVID-19? Early Evidence from a Survey; National Bureau of Economic Research: Cambridge, MA, USA, 2020. [Google Scholar]
- Baker, T.H.; Judge, K. How to help small businesses survive COVID-19. In Columbia Law and Economics Working Paper; Stanford Law School: Stanford, CA, USA, 2020. [Google Scholar]
- Popkova, E.; DeLo, P.; Sergi, B.S. Corporate social responsibility amid social distancing during the COVID-19 crisis: BRICS vs. OECD countries. In Res. Int. Bus. Financ.; 2021; Volume 55, p. 101315. [Google Scholar]
- UN. Transforming Our World: The 2030 Agenda for Sustainable Development; United Nations: New York, NY, USA, 2015. [Google Scholar]
- Jones, P.; Hillier, D.; Comfort, D. The sustainable development goals and business. Int. J. Sales Retail. Mark. 2016, 5, 38–48. [Google Scholar]
- Project, I.M. Statement of Intent to Work Together towards Comprehensive Corporate Reporting. Available online: https://www.integratedreporting.org/resource/statement-of-intent-to-work-together-towards-comprehensive-corporate-reporting/ (accessed on 27 September 2021).
- Carroll, A.B. Corporate social responsibility: Evolution of a definitional construct. Bus. Soc. 1999, 38, 268–295. [Google Scholar] [CrossRef]
- Wang, H.; Tong, L.; Takeuchi, R.; George, G. Corporate social responsibility: An overview and new research directions: Thematic issue on corporate social responsibility. Acad. Manag. J. 2016, 59, 534–544. [Google Scholar] [CrossRef]
- Ashrafi, M.; Magnan, G.M.; Adams, M.; Walker, T.R. Understanding the conceptual evolutionary path and theoretical underpinnings of corporate social responsibility and corporate sustainability. Sustainable 2020, 12, 760. [Google Scholar] [CrossRef]
- Camilleri, M.A.; Sheehy, B. Corporate Citizenship. In Encyclopedia of Sustainable Management; Idowu, S., René, S., Capaldi, N., Zu, L., Del Baldo, M., Abreu, R., Eds.; Springer: Cham, Switzerland, 2021. [Google Scholar]
- Varzaru, A.; Bocean, C.; Nicolescu, M. Rethinking Corporate Responsibility and Sustainability in Light of Economic Performance. Sustainable 2021, 13, 2660. [Google Scholar] [CrossRef]
- Ben-Amar, W.; Francoeur, C.; Marsat, S.; Sijamic Wahid, A. How do firms achieve corporate social performance? An integrated perspective. Corp. Soc. Responsib. Environ. Manag. 2021, 28, 1078–1090. [Google Scholar] [CrossRef]
- Fatmawati, I.; Fauzan, N. Building customer trust through corporate social responsibility: The Effects of corporate reputation and word of mouth. J. Asian Financ. Econ. Bus. 2021, 8, 793–805. [Google Scholar]
- Xu, L.; Zhao, Y.; Wang, C.; Ponnapalli, A.R. Corporate social responsibility and corporate reputation: The moderating roles of CEO and state political ideologies. Soc. Responsib. J. 2021. [Google Scholar] [CrossRef]
- Rossi, M.; Festa, G.; Chouaibi, S.; Fait, M.; Papa, A. The effects of business ethics and corporate social responsibility on intellectual capital voluntary disclosure. J. Intellect. Cap. 2021, 22, 1–23. [Google Scholar] [CrossRef]
- Boodoo, M.U.; Henriques, I.; Husted, B.W. Putting the “Love of Humanity” Back in Corporate Philanthropy: The Case of Health Grants by Corporate Foundations. J. Bus. Ethics 2021, 175, 1–14. [Google Scholar] [CrossRef]
- He, H.; Harris, L. The impact of COVID-19 pandemic on corporate social responsibility and marketing philosophy. J. Bus. Res. 2020, 116, 176–182. [Google Scholar] [CrossRef]
- García-Sánchez, I.-M.; García-Sánchez, A. Corporate social responsibility during COVID-19 pandemic. J. Open Innov. Technol. Mark. Complex. 2020, 6, 126. [Google Scholar] [CrossRef]
- Bae, K.-H.; El Ghoul, S.; Gong, Z.J.; Guedhami, O. Does CSR matter in times of crisis? Evidence from the COVID-19 pandemic. J. Corp. Financ. 2021, 67, 101876. [Google Scholar] [CrossRef]
- Qiu, S.C.; Jiang, J.; Liu, X.; Chen, M.-H.; Yuan, X. Can corporate social responsibility protect firm value during the COVID-19 pandemic? Int. J. Hosp. Manag. 2021, 93, 102759. [Google Scholar] [CrossRef]
- Asante Antwi, H.; Zhou, L.; Xu, X.; Mustafa, T. Beyond COVID-19 Pandemic: An Integrative Review of Global Health Crisis Influencing the Evolution and Practice of Corporate Social Responsibility. Healthcare 2021, 9, 453. [Google Scholar] [CrossRef] [PubMed]
- Crane, A.; Matten, D. COVID-19 and the future of CSR research. J. Manag. Stud. 2020, 58, 280–284. [Google Scholar] [CrossRef]
- Carroll, A.B. Corporate social responsibility (CSR) and the COVID-19 pandemic: Organizational and managerial implications. J. Strategy Manag. 2021, 14, 315–330. [Google Scholar] [CrossRef]
- Tian, G.; Pekyi, G.D.; Chen, H.; Sun, H.; Wang, X. Sustainability-Conscious Stakeholders and CSR: Evidence from IJVs of Ghana. Sustainable 2021, 13, 639. [Google Scholar] [CrossRef]
- Chen, T.; Dong, H.; Lin, C. Institutional shareholders and corporate social responsibility. J. Financ. Econ. 2020, 135, 483–504. [Google Scholar] [CrossRef]
- Zhao, X.; Fang, L.; Zhang, K. How Foreign Institutional Shareholders’ Religious Beliefs Affect Corporate Social Performance? J. Bus. Ethics 2021, 175, 1–25. [Google Scholar] [CrossRef]
- Sumiati, S.; Sueztianingrum, R. The Role of CSR on Shareholders Wealth Through Intellectual Capital. In Proceedings of the 17 th International Symposium on Management (INSYMA 2020), Vung Tau City, Vietnam, 19–21 February 2020; Atlantis Press: Vung Tau City, Vietnam, 2020. [Google Scholar]
- Pekovic, S.; Vogt, S. The fit between corporate social responsibility and corporate governance: The impact on a firm’s financial performance. Rev. Manag. Sci. 2021, 15, 1095–1125. [Google Scholar] [CrossRef]
- Jouber, H. Is the effect of board diversity on CSR diverse? New insights from one-tier vs two-tier corporate board models. Corp. Gov. Int. J. Bus. Soc. 2020, 21, 23–61. [Google Scholar] [CrossRef]
- Setó-Pamies, D. The relationship between women directors and corporate social responsibility. Corp. Soc. Responsib. Environ. Manag. 2015, 22, 334–345. [Google Scholar] [CrossRef]
- Tan, Z.; Tan, J.; Chan, K.C. Seeing is believing? The impact of air pollution on corporate social responsibility. Corp. Soc. Responsib. Environ. Manag. 2021, 28, 525–534. [Google Scholar] [CrossRef]
- Fu, X.; Shen, R.; Tang, T.; Yan, X. Horizon to Sustainability: Uncover the Instrumental Nature of Corporate Social Responsibility. 2021. Available online: https://papers.ssrn.com/sol3/papers.cfm?abstract_id=3791167 (accessed on 27 September 2021).
- AN, S.B.; YOON, K.C. The Effects of Socially Responsible Activities on Management Performance of Internationally Diversified Firms: Evidence from the KOSPI Market. J. Asian Financ. Econ. Bus. 2021, 8, 251–265. [Google Scholar]
- Voica, M.C.; Stancu, A. Corporate Social Responsibility Reporting: Background, Evolution and Sustainability Promoter. In Sustainable Management for Managers and Engineers; Machado, C.F., Davim, J.P., Eds.; Wiley: Hoboken, NJ, USA, 2021; pp. 109–155. [Google Scholar]
- Meseguer-Sánchez, V.; Gálvez-Sánchez, F.J.; López-Martínez, G.; Molina-Moreno, V. Corporate Social Responsibility and Sustainability. A Bibliometric Analysis of Their Interrelations. Sustainable 2021, 13, 1636. [Google Scholar] [CrossRef]
- Mazzoleni, M.; Paredi, D.; Tonoli, D. How to Meet Stakeholders’ Expectations on Environmental Issues? An Analysis of Environmental Disclosure in State-Owned Enterprises via Facebook. Glob. Media J. 2021, 19, 1–2. [Google Scholar]
- Kamal, Y. Stakeholders expectations for CSR-related corporate governance disclosure: Evidence from a developing country. Asian Rev. Account. 2021, 29, 97–127. [Google Scholar] [CrossRef]
- Yang, J.; Basile, K. Communicating Corporate Social Responsibility: External Stakeholder Involvement, Productivity and Firm Performance. J. Bus. Ethics 2021, 175, 1–17. [Google Scholar] [CrossRef]
- Kong, L.; Sial, M.S.; Ahmad, N.; Sehleanu, M.; Li, Z.; Zia-Ud-Din, M.; Badulescu, D. CSR as a potential motivator to shape employees’ view towards nature for a sustainable workplace environment. Sustainable 2021, 13, 1499. [Google Scholar] [CrossRef]
- Mirvis, P. Employee engagement and CSR: Transactional, relational, and developmental aroaches. Calif. Manag. Rev. 2012, 54, 93–117. [Google Scholar] [CrossRef]
- Kim, M.-J.; Kim, B.-J. The Performance Implication of Corporate Social Responsibility: The Moderating Role of Employee’s Prosocial Motivation. Int. J. Environ. Res. Public Health 2021, 18, 3128. [Google Scholar] [CrossRef] [PubMed]
- Murshed, F.; Sen, S.; Savitskie, K.; Xu, H. CSR and job satisfaction: Role of CSR importance to employee and procedural justice. J. Mark. Theory Pract. 2021, 29, 518–533. [Google Scholar] [CrossRef]
- Papacharalampous, N.; Papadimitriou, D. Perceived corporate social responsibility and affective commitment: The mediating role of psychological capital and the impact of employee participation. Hum. Resour. Dev. Q. 2021, 32, 251–272. [Google Scholar] [CrossRef]
- Lee, Y. Linking internal CSR with the positive communicative behaviors of employees: The role of social exchange relationships and employee engagement. Soc. Responsib. J. 2021. [Google Scholar] [CrossRef]
- Toussaint, M.; Cabanelas, P.; González-Alvarado, T.E. What about the consumer choice? The influence of social sustainability on consumer’s purchasing behavior in the Food Value Chain. Eur. Res. Manag. Bus. Econ. 2021, 27, 100134. [Google Scholar] [CrossRef]
- Glaveli, N. Two countries, two stories of CSR, customer trust and advocacy attitudes and behaviors? A study in the Greek and Bulgarian telecommunication sectors. Eur. Manag. Rev. 2021, 18, 151–166. [Google Scholar] [CrossRef]
- Syed, A.; Shanmugam, M. The impact of corporate social responsibility on word-of-mouth through the effects of customer trust and customer commitment in a serial multiple mediator model. Int. J. Bus. Innov. Res. 2021, 24, 1–24. [Google Scholar] [CrossRef]
- Ceciliano, P.H.; da Costa Vieira, P.R.; da Silva, A.C.M. The influence of corporate social responsibility on corporate brand equity: A study with structural equation modeling. Indep. J. Manag. Prod. 2021, 12, 815–831. [Google Scholar] [CrossRef]
- Kadhim, K.G.; Harun, A.; Hamawandy, N.M.; Qader, K.S.; Jamil, D.A.; Jalal, F.B.; Sorguli, S.H. Corporate Social Responsibility Activities Factors and Their Affecting on Maintaining Customer Satisfaction and Loyalty in Hypermarket Industry in Malaysia. J. Contemp. Issues Bus. Gov. 2021, 27, 1090–1106. [Google Scholar]
- Ali, W.; Frynas, J.G.; Mahmood, Z. Determinants of corporate social responsibility (CSR) disclosure in developed and developing countries: A literature review. Corp. Soc. Responsib. Environ. Manag. 2017, 24, 273–294. [Google Scholar] [CrossRef]
- Shi, X.; Chan, H.-L.; Dong, C. Impacts of competition between buying firms on corporate social responsibility efforts: Does competition do more harm than good? Transp. Res. Part E Logist. Transp. Rev. 2020, 140, 101985. [Google Scholar] [CrossRef]
- Peng, B.; Chen, S.; Elahi, E.; Wan, A. Can corporate environmental responsibility improve environmental performance? An inter-temporal analysis of Chinese chemical companies. Environ. Sci. Pollut. Res. 2021, 29, 1–12. [Google Scholar] [CrossRef]
- Li, J.; Yi, X.; Shi, W.; Zhang, D. Do CSR Awards Motivate Award Winners’ Competitors to Undertake CSR Activities? In Academy of Management Proceedings, Chicago, IL, USA, 10–14 August 2018; Academy of Management: Briarcliff Manor, NY, USA, 2018. [Google Scholar]
- Xu, S.; Chen, X.; Li, A.; Xia, X. Disclosure for whom? Government involvement, CSR disclosure and firm value. Emerg. Mark. Rev. 2020, 44, 100717. [Google Scholar] [CrossRef]
- Zueva, A.; Fairbrass, J. Politicising Government Engagement with Corporate Social Responsibility:“CSR” as an Empty Signifier. J. Bus. Ethics 2021, 170, 635–655. [Google Scholar] [CrossRef]
- Long, W.; Li, S.; Wu, H.; Song, X. Corporate social responsibility and financial performance: The roles of government intervention and market competition. Corp. Soc. Responsib. Environ. Manag. 2020, 27, 525–541. [Google Scholar] [CrossRef]
- Chen, S.; Yi, Y. The Manufacturer Decision Analysis for Corporate Social Responsibility under Government Subsidy. Math. Probl. Eng. 2021, 2021, 6617625. [Google Scholar] [CrossRef]
- Deng, X.; Long, X.; Schuler, D.A.; Luo, H.; Zhao, X. External corporate social responsibility and labor productivity: AS-curve relationship and the moderating role of internal CSR and government subsidy. Corp. Soc. Responsib. Environ. Manag. 2020, 27, 393–408. [Google Scholar] [CrossRef]
- Song, L.; Yan, Y.; Yao, F. Closed-loop suly chain models considering government subsidy and corporate social responsibility investment. Sustainable 2020, 12, 2045. [Google Scholar] [CrossRef]
- Wang, W.; Zhang, S.; Zhang, L.; Liu, Q. Government Subsidy Policies and Corporate Social Responsibility. IEEE Access 2020, 8, 112814–112826. [Google Scholar] [CrossRef]
- Ji, H.; Miao, Z. Corporate social responsibility and collaborative innovation: The role of government suort. J. Clean. Prod. 2020, 260, 121028. [Google Scholar] [CrossRef]
- Nadjib, A.; Zainal, R.I. Integrating Business CSR With Local Government Development Program: Business Perception. J. Public Adm. Gov. 2020, 10, 108122. [Google Scholar] [CrossRef]
- Brueckner, M. Corporate Social Responsibility in Australia. In Sovereign Wealth Funds, Local Content Policies and CSR: Developments in the Extractives Sector; Pereira, E.G., Spencer, R., Moses, J.W., Eds.; Springer: Berlin, Germany, 2021; pp. 601–619. [Google Scholar]
- Lin, L.; Yu, S.; Huang, X.; Tu, X.; Hong, J. Study on Equilibrium Relationship Between Government Regulation and Social Environmental Responsibility of Energy Enterprises. In IOP Conference Series: Earth and Environmental Science, Kamakura City, Japan, 10–11 October 2020; IOP Publishing: Bristo, UK, 2021; p. 032028. [Google Scholar]
- Koseoglu, M.A.; Uyar, A.; Kilic, M.; Kuzey, C.; Karaman, A.S. Exploring the connections among CSR performance, reporting, and external assurance: Evidence from the hospitality and tourism industry. Int. J. Hosp. Manag. 2021, 94, 102819. [Google Scholar] [CrossRef]
- Salam, A.; Hikmat, I.; Haquei, F.; Badariah, E. The Influence of Share Ownership, Funding Decisions, Csr and Financial Performance of Food Industry. Ann. Rom. Soc. Cell Biol. 2021, 25, 12698–12710. [Google Scholar]
- Kalyar, M.N.; Ali, F.; Shafique, I. Green mindfulness and green creativity nexus in hospitality industry: Examining the effects of green process engagement and CSR. Int. J. Contemp. Hosp. Manag. 2021, 33, 2653–2675. [Google Scholar] [CrossRef]
- Schröder, P. Corporate social responsibility (CSR) website disclosures: Empirical evidence from the German banking industry. Int. J. Bank Mark. 2021, 39, 768–788. [Google Scholar] [CrossRef]
- Pelikánová, R.M.; Němečková, T.; MacGregor, R.K. CSR Statements in International and Czech Luxury Fashion Industry at the Onset and during the COVID-19 Pandemic—Slowing Down the Fast Fashion Business? Sustainable 2021, 13, 3715. [Google Scholar] [CrossRef]
- Ibenrissoul, A.; Kammoun, S.; Tazi, A. The Integration of CSR Practices in the Investment Decision: Evidence From Moroccan Companies in the Mining Industry. In Adapting and Mitigating Environmental, Social, and Governance Risk in Business; Ziolo, M., Ed.; IGI Global: Hershey, PA, USA, 2021; pp. 256–270. [Google Scholar]
- Kvasničková Stanislavská, L.; Pilař, L.; Margarisová, K.; Kvasnička, R. Corporate Social Responsibility and Social Media: Comparison between Developing and Developed Countries. Sustainable 2020, 12, 5255. [Google Scholar] [CrossRef]
- Troise, C.; Camilleri, M.A. The use of digital media for marketing, CSR communication and stakeholder engagement. In Strategic Corporate Communication in the Digital Age; Camilleri, M.A., Ed.; Emerald Publishing Limited: Bingley, UK, 2021. [Google Scholar]
- Saxena, N. Unit-3 Role of CBOs and NGOs in Driving CSR Initiatives. In Block-2 Implementation Partnership; Indira Gandhi National Open University: New Delhi, India, 2021. [Google Scholar]
- Chen, S.; Hermes, N.; Hooghiemstra, R. Corporate Social Responsibility and NGO Directors on Boards. J. Bus. Ethics 2020, 175, 1–25. [Google Scholar] [CrossRef]
- Ait Sidhoum, A.; Serra, T. Corporate sustainable development. Revisiting the relationship between corporate social responsibility dimensions. Sustainable Dev. 2018, 26, 365–378. [Google Scholar] [CrossRef]
- Kim, H.; Lee, T.H. Strategic CSR communication: A moderating role of transparency in trust building. Int. J. Strateg. Commun. 2018, 12, 107–124. [Google Scholar] [CrossRef]
- Park, H.J.; Ha, M.H. Corporate social responsibility and earnings transparency: Evidence from Korea. Corp. Soc. Responsib. Environ. Manag. 2020, 27, 1498–1508. [Google Scholar] [CrossRef]
- Gholami, S. Value creation model through corporate social responsibility (CSR). Int. J. Bus. Manag. 2011, 6, 148. [Google Scholar] [CrossRef]
- Juscius, V.; Jonikas, D. Integration of CSR into value creation chain: Conceptual framework. Eng. Econ. 2013, 24, 63–70. [Google Scholar] [CrossRef]
- Ahmad, T. Corporate social responsibility: A value-creation strategy to engage millennials. Strateg. Dir. 2019, 35, 5–8. [Google Scholar] [CrossRef]
- Ziolo, M.; Filipiak, B.Z.; Tundys, B. Corporate Social Responsibility and Sustainable Value Creation. In Sustainability in Bank and Corporate Business Models; Springer: Heidelberg, Germany, 2021; pp. 67–110. [Google Scholar]
- Jahmane, A.; Gaies, B. Corporate social responsibility, financial instability and corporate financial performance: Linear, non-linear and spillover effects–The case of the CAC 40 companies. Financ. Res. Lett. 2020, 34, 101483. [Google Scholar] [CrossRef]
- Najihah, N.; Indriastuti, M.; Suhendi, C. The Effect of Corporate Social Responsibility and Environmental Cost on Financial Performance. In Complex, Intelligent and Software Intensive Systems. CISIS 2020. Advances in Intelligent Systems and Computing; Barolli, L., Poniszewska-Maranda, A., Enokido, T., Eds.; Springer: Cham, Switzerland, 2020; Volume 1194, pp. 418–425. [Google Scholar]
- Okafor, A.; Adusei, M.; Adeleye, B.N. Corporate social responsibility and financial performance: Evidence from US tech firms. J. Clean. Prod. 2021, 292, 126078. [Google Scholar] [CrossRef]
- Zahid, M.; Naeem, H.; Aftab, I.; Mughal, S.A. From corporate social responsibility activities to financial performance: Role of innovation and competitive advantage. Asia Pac. J. Innov. Entrep. 2021, 15, 2–13. [Google Scholar] [CrossRef]
- Zhang, Z. Investigating the effects of corporate social responsibility on financial performance. In Journal of Physics: Conference Series, Guilin, China, 26–28 March 2021; IOP Publishing: Guilin, China, 2021; p. 012068. [Google Scholar]
- Kim, M.; Yin, X.; Lee, G. The effect of CSR on corporate image, customer citizenship behaviors, and customers’ long-term relationship orientation. Int. J. Hosp. Manag. 2020, 88, 102520. [Google Scholar] [CrossRef]
- Suhartini, C.A.A.; Pertiwi, I.F.P. The Effect of Corporate Social Responsibility on Consumer Purchase Decisions with Corporate Image and Brand Image as Intervening. J. Bus. Manag. Rev. 2021, 2, 336–348. [Google Scholar] [CrossRef]
- Nguyen, T.; Pham, T.; Le, Q.; Bui, T. Impact of corporate social responsibility on organizational commitment through organizational trust and organizational identification. Manag. Sci. Lett. 2020, 10, 3453–3462. [Google Scholar] [CrossRef]
- Grover, P.; Kar, A.K.; Ilavarasan, P.V. Impact of corporate social responsibility on reputation—Insights from tweets on sustainable development goals by CEOs. Int. J. Inf. Manag. 2019, 48, 39–52. [Google Scholar] [CrossRef]
- Lloyd, J.E. Effect of Corporate Social Responsibility on Brand Management in Telecommunication Industries in Bayelsa State, Nigeria. J. Int. Relat. Secur. Econ. Stud. 2021, 1, 26–37. [Google Scholar]
- Iglesias, O.; Markovic, S.; Bagherzadeh, M.; Singh, J.J. Co-creation: A key link between corporate social responsibility, customer trust, and customer loyalty. J. Bus. Ethics 2020, 163, 151–166. [Google Scholar] [CrossRef]
- Maon, F.; Swaen, V.; De Roeck, K. Coporate branding and corporate social responsibility: Toward a multi-stakeholder interpretive perspective. J. Bus. Res. 2021, 126, 64–77. [Google Scholar] [CrossRef]
- Sánchez-Torné, I.; Morán-Álvarez, J.C.; Pérez-López, J.A. The importance of corporate social responsibility in achieving high corporate reputation. Corp. Soc. Responsib. Environ. Manag. 2020, 27, 2692–2700. [Google Scholar] [CrossRef]
- Abu Zayyad, H.M.; Obeidat, Z.M.; Alshurideh, M.T.; Abuhashesh, M.; Maqableh, M.; Masa’deh, R.E. Corporate social responsibility and patronage intentions: The mediating effect of brand credibility. J. Mark. Commun. 2021, 27, 1–24. [Google Scholar] [CrossRef]
- Sarkar, S.; Chatterjee, M.; Bhattacharjee, T. Does CSR disclosure enhance corporate brand performance in emerging economy? Evidence from India. J. Indian Bus. Res. 2021, 13, 253–269. [Google Scholar] [CrossRef]
- Gupta, S.; Nawaz, N.; Alfalah, A.A.; Naveed, R.T.; Muneer, S.; Ahmad, N. The Relationship of CSR Communication on Social Media with Consumer Purchase Intention and Brand Admiration. J. Theor. Alied Electron. Commer. Res. 2021, 16, 1217–1230. [Google Scholar] [CrossRef]
- Lacap, J.P.G.; Cham, T.-H.; Lim, X.-J. The Influence of Corporate Social Responsibility on Brand Loyalty and The Mediating Effects of Brand Satisfaction and Perceived Quality. Int. J. Econ. Manag. 2021, 15, 69–87. [Google Scholar]
- Ahmad, N.; Naveed, R.T.; Scholz, M.; Irfan, M.; Usman, M.; Ahmad, I. CSR communication through social media: A litmus test for banking consumers’ loyalty. Sustainable 2021, 13, 2319. [Google Scholar] [CrossRef]
- Hatane, S.E.; Pranoto, A.N.; Tarigan, J.; Susilo, J.A.; Christianto, A.J. The CSR Performance and Earning Management Practice on the Market Value of Conventional Banks in Indonesia. In Global Challenges and Strategic Disruptors in Asian Businesses and Economies; de Pablos, P.O., Lytras, M.D., Eds.; IGI Global: Hershey, PA, USA, 2021; pp. 196–213. [Google Scholar]
- Chen, X.; Wan, P. Social trust and corporate social responsibility: Evidence from China. Corp. Soc. Responsib. Environ. Manag. 2020, 27, 485–500. [Google Scholar] [CrossRef]
- Nguyen, N.; Pervan, S. Retailer corporate social responsibility and consumer citizenship behavior: The mediating roles of perceived consumer effectiveness and consumer trust. J. Retail. Consum. Serv. 2020, 55, 102082. [Google Scholar]
- Ali, H.Y.; Danish, R.Q.; Asrar-ul-Haq, M. How corporate social responsibility boosts firm financial performance: The mediating role of corporate image and customer satisfaction. Corp. Soc. Responsib. Environ. Manag. 2020, 27, 166–177. [Google Scholar] [CrossRef]
- Bello, K.B.; Jusoh, A.; Nor, K.M. Relationships and impacts of perceived CSR, service quality, customer satisfaction and consumer rights awareness. Soc. Responsib. J. 2020, 17, 1116–1130. [Google Scholar] [CrossRef]
- Islam, T.; Islam, R.; Pitafi, A.H.; Xiaobei, L.; Rehmani, M.; Irfan, M.; Mubarak, M.S. The impact of corporate social responsibility on customer loyalty: The mediating role of corporate reputation, customer satisfaction, and trust. Sustainable Prod. Consum. 2021, 25, 123–135. [Google Scholar] [CrossRef]
- Phillips, S.; Thai, V.V.; Halim, Z. Airline value chain capabilities and CSR performance: The connection between CSR leadership and CSR culture with CSR performance, customer satisfaction and financial performance. Asian J. Shiing Logist. 2019, 35, 30–40. [Google Scholar] [CrossRef]
- Severt, K.; Shin, Y.H.; Chen, H.S.; DiPietro, R.B. Measuring the Relationships between Corporate Social Responsibility, Perceived Quality, Price Fairness, Satisfaction, and Conative Loyalty in the Context of Local Food Restaurants. Int. J. Hosp. Tour. Adm. 2020, 21, 1–23. [Google Scholar] [CrossRef]
- Zhang, Q.; Cao, M.; Zhang, F.; Liu, J.; Li, X. Effects of corporate social responsibility on customer satisfaction and organizational attractiveness: A signaling perspective. Bus. Ethics A Eur. Rev. 2020, 29, 20–34. [Google Scholar] [CrossRef]
- Amoako, G.K.; Doe, J.K.; Dzogbenuku, R.K. Perceived firm ethicality and brand loyalty: The mediating role of corporate social responsibility and perceived green marketing. Soc. Bus. Rev. 2021, 16, 398–419. [Google Scholar] [CrossRef]
- Cuesta-Valiño, P.; Rodríguez, P.G.; Núñez-Barriopedro, E. The impact of corporate social responsibility on customer loyalty in hypermarkets: A new socially responsible strategy. Corp. Soc. Responsib. Environ. Manag. 2019, 26, 761–769. [Google Scholar] [CrossRef]
- Ahn, J.; Shamim, A.; Park, J. Impacts of cruise industry corporate social responsibility reputation on customers’ loyalty: Mediating role of trust and identification. Int. J. Hosp. Manag. 2021, 92, 102706. [Google Scholar] [CrossRef]
- Glaveli, N. Corporate social responsibility toward stakeholders and customer loyalty: Investigating the roles of trust and customer identification with the company. Soc. Responsib. J. 2020, 17, 367–383. [Google Scholar] [CrossRef]
- Osakwe, C.N.; Yusuf, T.O. CSR: A roadmap towards customer loyalty. Total. Qual. Manag. Bus. Excell. 2020, 32, 1424–1440. [Google Scholar] [CrossRef]
- Raza, A.; Saeed, A.; Iqbal, M.K.; Saeed, U.; Sadiq, I.; Faraz, N.A. Linking corporate social responsibility to customer loyalty through co-creation and customer company identification: Exploring sequential mediation mechanism. Sustainable 2020, 12, 2525. [Google Scholar] [CrossRef]
- Yazid, A.S.; Mkhiemer, I.; Mahmud, M.S. Does Corporate Social Responsibility Activities Have a Role in Creating Customer Satisfaction and Customer Loyalty. J. Res. Lepid. 2020, 51, 106–123. [Google Scholar] [CrossRef]
- Bialkova, S.; Te Paske, S. Campaign participation, spreading electronic word of mouth, purchase: How to optimise corporate social responsibility, CSR, effectiveness via social media? Eur. J. Manag. Bus. Econ. 2020, 30, 108–126. [Google Scholar] [CrossRef]
- Guping, C.; Cherian, J.; Sial, M.S.; Mentel, G.; Wan, P.; Álvarez-Otero, S.; Saleem, U. The relationship between csr communication on social media, purchase intention, and e-wom in the banking sector of an emerging economy. J. Theor. Alied Electron. Commer. Res. 2021, 16, 1025–1041. [Google Scholar]
- Gupta, S.S.; Wadera, D. Impact of cause-affinity and CSR fit on consumer purchase intention. Soc. Bus. Rev. 2020, 16, 26–50. [Google Scholar] [CrossRef]
- Hoang, X.L.; Nguyen, T.K.C.; LY, H.M.; Luong, T.T.; Nguyen, T.T.Q. The moderating role of CSR associations on the link between brand awareness and purchase intention. J. Asian Financ. Econ. Bus. 2020, 7, 233–240. [Google Scholar] [CrossRef]
- Pham, T.T.; Chiu, K. The Impact of CSR and Product Innovation on Brand Image and Purchase Intention. Int. J. Innov. Sci. Res. Rev. 2021, 3, 860–867. [Google Scholar]
- Zhang, Q.; Ahmad, S. Analysis of Corporate Social Responsibility Execution Effects on Purchase Intention with the Moderating Role of Customer Awareness. Sustainable 2021, 13, 4548. [Google Scholar] [CrossRef]
- Afzali, H.; Kim, S.S. Consumers’ Responses to Corporate Social Responsibility: The Mediating Role of CSR Authenticity. Sustainable 2021, 13, 2224. [Google Scholar] [CrossRef]
- Waheed, A.; Zhang, Q.; Rashid, Y.; Zaman Khan, S. The impact of corporate social responsibility on buying tendencies from the perspective of stakeholder theory and practices. Corp. Soc. Responsib. Environ. Manag. 2020, 27, 1307–1315. [Google Scholar] [CrossRef]
- Tian, Y.; Hung, C.; Frumkin, P. An experimental test of the impact of corporate social responsibility on consumers’ purchasing behavior: The mediation role of trust. Corp. Soc. Responsib. Environ. Manag. 2020, 27, 2972–2982. [Google Scholar] [CrossRef]
- Nguyen, N.; Wang, J. Consumers’ perceptions and responses towards online retailers’ CSR. Int. J. Retail. Distrib. Manag. 2020, 48, 1277–1299. [Google Scholar]
- John, K.; Senbet, L.W. Corporate governance and board effectiveness. J. Bank. Financ. 1998, 22, 371–403. [Google Scholar] [CrossRef]
- Levrau, A.; van Den Berghe, L. Corporate governance and board effectiveness: Beyond formalism. Vlerick Leuven Gent Manag. Sch. Work. Pap. Ser. 2007, 3, 1–40. [Google Scholar]
- Lu, J.; Javeed, S.A.; Latief, R.; Jiang, T.; Ong, T.S. The Moderating Role of Corporate Social Responsibility in the Association of Internal Corporate Governance and Profitability; Evidence from Pakistan. Int. J. Environ. Res. Public Health 2021, 18, 5830. [Google Scholar] [CrossRef]
- Surya, P.R.A.; Budarma, I.K.; Mudana, I.G. Three-cluster policy in the implementation of corporate social responsibility at Intercontinental Bali Resort. Int. J. Green Tour. Res. Alications 2020, 2, 11–21. [Google Scholar] [CrossRef]
- Adu-Gyamfi, M.; He, Z.; Nyame, G.; Boahen, S.; Frempong, M.F. Effects of Internal CSR Activities on Social Performance: The Employee Perspective. Sustainable 2021, 13, 6235. [Google Scholar] [CrossRef]
- Wyszomirski, A.; Olkiewicz, M. Environmental corporate social responsibility as a tool for creating the future of environmental protection. Rocz. Ochr. Sr. 2020, 22, 1145–1161. [Google Scholar]
- González-Rodríguez, M.R.; Díaz-Fernández, M.C.; Simonetti, B. The social, economic and environmental dimensions of corporate social responsibility: The role played by consumers and potential entrepreneurs. Int. Bus. Rev. 2015, 24, 836–848. [Google Scholar] [CrossRef]
- Buil Carbonell, A. Investigating Sustainable Practices of Multinational Corporations in Light of the Sustainable Development Goals Framework. Master’s Thesis, Politecnico di Milano, Milano, Italy, July 2021. [Google Scholar]
- UNGSII. SCR500: SDG Commitment Report Empowering Investors on Both Profit and Impact. 2019. Available online: https://bd74a1b5-d4ae-492e-bb52-86699b18885e.filesusr.com/ugd/a988f5_97b50909a95b48edb0b333be63284694.pdf (accessed on 15 October 2021).
- UNGSII. 5 Years SCR 500 SDG Commitment Report 2021: Preliminary Results. 2021. Available online: https://clubofamsterdam.com/contentimages/The%20Future%20Now%20Show/063%20Roland%20Schatz/SCR500_preliminary_top100%202021.pdf (accessed on 15 October 2021).
- UN. Summary of findings and recommendations. Available online: https://dashboards.sdgindex.org/chapters/executive-summary (accessed on 15 October 2021).
- UN. The Sustainable Development Goals Report 2021; UNSD: New York, NY, USA, 2021. [Google Scholar]
- Elkington, J. The triple bottom line. Environ. Manag. Read. Cases 1997, 2, 49–66. [Google Scholar]
- KsiężaK, P.; FischBach, B. Triple Bottom Line: The Pillars of CSR. J. Corp. Responsib. Leadersh. 2017, 4, 95–110. [Google Scholar] [CrossRef]
- Mishra, L. Corporate social responsibility and sustainable development goals: A study of Indian companies. J. Public Aff. 2021, 21, e2147. [Google Scholar] [CrossRef]
- Silva, M.L.; Jacquinet, M.M.; Nobre, Â.L. Corporate social responsibility and management in a glocal context. In Encyclopedia of Organizational Knowledge, Administration, and Technology; Khosrow-Pour, M.D.B.A., Ed.; IGI Global: Hershey, PA, USA, 2021. [Google Scholar]
- Zagloel, T.Y.; Hasibuan, H.S. How corporate social responsibility from consumer goods industries in Indonesia contributes to sustainable development. In IOP Conference Series: Earth and Environmental Science, Malang, Indonesia, 19–21 June 2020; IOP Publishing: Malang, Indonesia, 2021; p. 012095. [Google Scholar]
- Behringer, K.; Szegedi, K. The role of CSR in achieving sustainable development-theoretical aroach. Eur. Sci. J. 2016, 12, 9–25. [Google Scholar]
- Company, D.P. Business Strategy for Sustainable Development: Leadership and Accountability for the 90’s; Diane Publishing Company: Collingdale, PA, USA, 1994. [Google Scholar]
- Silva, S. Corporate contributions to the Sustainable Development Goals: An empirical analysis informed by legitimacy theory. J. Clean. Prod. 2021, 292, 125962. [Google Scholar] [CrossRef]
- Van Zanten, J.A.; Van Tulder, R. Multinational enterprises and the Sustainable Development Goals: An institutional aroach to corporate engagement. J. Int. Bus. Policy 2018, 1, 208–233. [Google Scholar] [CrossRef]
- Schönherr, N.; Findler, F.; Martinuzzi, A. Exploring the interface of CSR and the sustainable development goals. Transnatl. Corp. 2017, 24, 33–47. [Google Scholar] [CrossRef]
- Li, M. Research on the Theoretical Model of CSR Realization in Energy Industry based on Evolutionary Game Theory. In IOP Conference Series: Earth and Environmental Science, Malang, Indonesia, 19–21 June 2020; IOP Publishing: Malang, Indonesia, 2020; p. 022005. [Google Scholar]
- Saeed, A.; Noreen, U.; Azam, A.; Tahir, M.S. Does CSR Governance Improve Social Sustainability and Reduce the Carbon Footprint: International Evidence from the Energy Sector. Sustainable 2021, 13, 3596. [Google Scholar] [CrossRef]
- Gregory, R.P. When is greenwashing an easy fix? J. Sustainable Financ. Invest. 2021, 11, 1–24. [Google Scholar] [CrossRef]
- Karaman, A.S.; Orazalin, N.; Uyar, A.; Shahbaz, M. CSR achievement, reporting, and assurance in the energy sector: Does economic development matter? Energy Policy 2021, 149, 112007. [Google Scholar] [CrossRef]
- Sarigöllü, E.; Hou, C.; Ertz, M. Sustainable product disposal: Consumer redistributing behaviors versus hoarding and throwing away. Bus. Strategy Environ. 2021, 30, 340–356. [Google Scholar] [CrossRef]
- Diaz, A.; Schöggl, J.-P.; Reyes, T.; Baumgartner, R.J. Sustainable product development in a circular economy: Implications for products, actors, decision-making suort and lifecycle information management. Sustainable Prod. Consum. 2021, 26, 1031–1045. [Google Scholar] [CrossRef]
- Nakhate, V.; Kajale, P. Current CSR and Sustainability Trends in Healthcare Conceptual Framework Proposed by Maghsoudi, Cascon-pereira and Lara. In Proceedings of 2nd INTERNATIONAL RESEARCH e-conference on “Corporate Social Responsibility & Sustainable Development”, Pune, India, 10–12 December 2020; JournalNX: Pune, India, 2020; pp. 185–199. [Google Scholar]
- Maghsoudi, T.; Cascon-Pereira, R.; Beatriz Hernández Lara, A. The Role of Collaborative Healthcare in Improving Social Sustainability: A Conceptual Framework. Sustainable 2020, 12, 3195. [Google Scholar] [CrossRef]
- Sherman, J.D.; Thiel, C.; MacNeill, A.; Eckelman, M.J.; Dubrow, R.; Hopf, H.; Lagasse, R.; Bialowitz, J.; Costello, A.; Forbes, M. The green print: Advancement of environmental sustainability in healthcare. Resour. Conserv. Recycl. 2020, 161, 104882. [Google Scholar] [CrossRef]
- Jäinen, R. Corporate social responsibility (CSR) on suly management: The case of healthcare. Bachelor’s Thesis, Lappeenranta Unviersity of Technology, Lappeenranta, Finland, December 2020. Available online: https://lutpub.lut.fi/handle/10024/162293 (accessed on 27 September 2021).
- Munthe, C.; Fumagalli, D.; Malmqvist, E. Sustainability principle for the ethics of healthcare resource allocation. J. Med Ethics 2021, 47, 90–97. [Google Scholar] [CrossRef]
- Ahmad, N.; Scholz, M.; Arshad, M.Z.; Jafri, S.K.A.; Sabir, R.I.; Khan, W.A.; Han, H. The inter-relation of corporate social responsibility at employee level, servant leadership, and innovative work behavior in the time of crisis from the healthcare sector of pakistan. Int. J. Environ. Res. Public Health 2021, 18, 4608. [Google Scholar] [CrossRef] [PubMed]
- Crespo-Gonzalez, C.; Benrimoj, S.I.; Scerri, M.; Garcia-Cardenas, V. Sustainability of innovations in healthcare: A systematic review and conceptual framework for professional pharmacy services. Res. Soc. Adm. Pharm. 2020, 16, 1331–1343. [Google Scholar] [CrossRef]
- Molnár, E.; Mahmood, A.; Ahmad, N.; Ikram, A.; Murtaza, S.A. The Interplay between Corporate Social Responsibility at Employee Level, Ethical Leadership, Quality of Work Life and Employee Pro-Environmental Behavior: The Case of Healthcare Organizations. Int. J. Environ. Res. Public Health 2021, 18, 4521. [Google Scholar] [CrossRef]
- Gazzola, P.; Amelio, S.; Figus, A. The Double Relationship Between Risk Management and CSR in the Italian Healthcare Sector: The Case of the Lombard “Health Protection Agencies” (ATS). In Contemporary Trends and Challenges in Finance; Jajuga, K., Locarek-Junge, H., Orlowski, L.T., Staehr, K., Eds.; Springer Nature: Heidelberg, Germany, 2020. [Google Scholar]
- Setiawan, E.; Dewianawati, D. THE EFFECT OF CORPORATE SOCIAL RESPONSIBILITY ON BUSINESS SUSTAINABILITY (GOING CONCERN)(Case Study at PT. TELKOM Surabaya). J. Ind. Eng. Manag. Res. 2021, 2, 39–42. [Google Scholar]
- Hertel, O.; Johnson, M.S.; Goodsite, M.E. Air Pollution Sources, Statistics, and Health Effects: Introduction. In Air Pollution Sources, Statistics and Health Effects; Goodsite, M.E., Johnson, M.S., Hertel, O., Eds.; Springer: New Yourk, NY, USA, 2021; pp. 1–3. [Google Scholar]
- Tan, X.; Han, L.; Zhang, X.; Zhou, W.; Li, W.; Qian, Y. A review of current air quality indexes and improvements under the multi-contaminant air pollution exposure. J. Environ. Manag. 2021, 279, 111681. [Google Scholar] [CrossRef]
- Ji, M.; Liu, Z.; Sun, K.; Li, Z.; Fan, X.; Li, Q. Bacteriophages in water pollution control: Advantages and limitations. Front. Environ. Sci. Eng. 2021, 15, 1–15. [Google Scholar] [CrossRef]
- Shen, D. Water Quality Management. In Water Resources Management of the People’s Republic of China; Springer: Cham, Switzerland, 2021; pp. 199–220. [Google Scholar]
- Khan, S.; Naushad, M.; Lima, E.C.; Zhang, S.; Shaheen, S.M.; Rinklebe, J. Global soil pollution by toxic elements: Current status and future perspectives on the risk assessment and remediation strategies–A review. J. Hazard. Mater. 2021, 417, 126039. [Google Scholar] [CrossRef]
- Ibrahim, M.; Labaki, M.; Giraudon, J.-M.; Lamonier, J.-F. Hydroxyapatite, a multifunctional material for air, water and soil pollution control: A review. J. Hazard. Mater. 2020, 383, 121139. [Google Scholar] [CrossRef]
- Rajak, J. A Preliminary Review on Impact of Climate change and our Environment with Reference to Global Warming. Int. J. Environ. Sci. 2021, 10, 11–14. [Google Scholar]
- Vicente-Serrano, S.M.; Quiring, S.M.; Pena-Gallardo, M.; Yuan, S.; Dominguez-Castro, F. A review of environmental droughts: Increased risk under global warming? Earth-Sci. Rev. 2020, 201, 102953. [Google Scholar] [CrossRef]
- Jetten, J.; Fielding, K.S.; Crimston, C.R.; Mols, F.; Haslam, S.A. Responding to Climate Change Disaster. Eur. Psychol. 2021, 15, 35–83. [Google Scholar] [CrossRef]
- Upadhyay, A. A study on ozone depletion in environment. Int. Multidiscip. Res. J. 2020, 7, 1–3. [Google Scholar]
- Kirsch, S. Running out? Rethinking resource depletion. Extr. Ind. Soc. 2020, 7, 838–840. [Google Scholar] [CrossRef]
- Sahil; Sood, S.K. Scientometric analysis of natural disaster management research. Nat. Hazards Rev. 2021, 22, 04021008. [Google Scholar] [CrossRef]
- Shi, S.; Yin, J. Global research on carbon footprint: A scientometric review. Environ. Impact Assess. Rev. 2021, 89, 106571. [Google Scholar] [CrossRef]
- Zeetello, L.R.V.; Parsons, L.A.; Spector, J.T.; Naylor, R.L.; Battisti, D.S.; Masuda, Y.J.; Wolff, N.H. Large scale tropical deforestation drives extreme warming. Environ. Res. Lett. 2020, 15, 084012. [Google Scholar]
- Doney, S.C.; Busch, D.S.; Cooley, S.R.; Kroeker, K.J. The impacts of ocean acidification on marine ecosystems and reliant human communities. Annu. Rev. Environ. Resour. 2020, 45, 83–112. [Google Scholar] [CrossRef]
- Dinerstein, E.; Joshi, A.; Vynne, C.; Lee, A.; Pharand-Deschênes, F.; França, M.; Fernando, S.; Birch, T.; Burkart, K.; Asner, G. A “Global Safety Net” to reverse biodiversity loss and stabilize Earth’s climate. Sci. Adv. 2020, 6, eabb2824. [Google Scholar] [CrossRef]
- Uniyal, S.; Paliwal, R.; Kaphaliya, B.; Sharma, R. Human overpopulation: Impact on environment. In Megacities and Rapid Urbanization: Breakthroughs in Research and Practice; IGI Global: Hershey, PA, USA, 2020; pp. 20–30. [Google Scholar]
- Welford, R. Corporate Environmental Management 3: Towards Sustainable Development; Welford, R., Ed.; Routledge: Oxfordshire, UK, 2016. [Google Scholar]
- Hristov, I.; Aolloni, A.; Chirico, A.; Cheng, W. The role of the environmental dimension in the Performance Management System: A systematic review and conceptual framework. J. Clean. Prod. 2021, 337, 126075. [Google Scholar] [CrossRef]
- Qu, Y.; Yu, Y.; Aolloni, A.; Li, M.; Liu, Y. Measuring green growth efficiency for Chinese manufacturing industries. Sustainable 2017, 9, 637. [Google Scholar] [CrossRef]
- Howard, G. The future of water and sanitation: Global challenges and the need for greater ambition. AQUA Water Infrastruct. Ecosyst. Soc. 2021, 70, 438–448. [Google Scholar] [CrossRef]
- Huang, J.; Zhang, G.; Zhang, Y.; Guan, X.; Wei, Y.; Guo, R. Global desertification vulnerability to climate change and human activities. Land Degrad. Dev. 2020, 31, 1380–1391. [Google Scholar] [CrossRef]
- Kastner, O.; Bourne, S.; Fehnert, B. Case study: Clean water and sanitation (SDG6): Engaging crisis-affected communities in the design of emergency sanitation facilities. In Design for Global Challenges and Goals; Tsekleves, E., Cooper, R., Spencer, J., Eds.; Routledge: Oxfordshire, UK, 2021; pp. 94–107. [Google Scholar]
- Roshan, A.; Kumar, M. Water end-use estimation can suort the urban water crisis management: A critical review. J. Environ. Manag. 2020, 268, 110663. [Google Scholar] [CrossRef] [PubMed]
- Sadoff, C.W.; Borgomeo, E.; Uhlenbrook, S. Rethinking water for SDG 6. Nat. Sustain. 2020, 3, 346–347. [Google Scholar] [CrossRef]
- Enerdata. Total Energy Consumption. Available online: https://yearbook.enerdata.net/total-energy/world-consumption-statistics.html (accessed on 27 September 2021).
- Rokicki, T.; Perkowska, A.; Klepacki, B.; Bórawski, P.; Bełdycka-Bórawska, A.; Michalski, K. Changes in energy consumption in agriculture in the EU countries. Energies 2021, 14, 1570. [Google Scholar] [CrossRef]
- Sharma, R.; Shahbaz, M.; Kautish, P.; Vo, X.V. Analyzing the impact of export diversification and technological innovation on renewable energy consumption: Evidences from BRICS nations. Renew. Energy 2021, 178, 1034–1045. [Google Scholar] [CrossRef]
- Franco, I.B.; Power, C.; Whereat, J. SDG 7 affordable and clean energy. In Actioning the Global Goals for Local Impact; Franco, I.B., Chatterji, T., Derbyshire, E., Tracey, J., Eds.; Springer Nature: Singapore, 2020; pp. 105–116. [Google Scholar]
- Muntean, M.; Dănăiaţă, D.; Hurbean, L.; Jude, C. A business intelligence & analytics framework for clean and affordable energy data analysis. Sustainable 2021, 13, 638. [Google Scholar]
- Kunz, A.; Otenio, M.; Leitao, R.; Gambetta, R. Affordable and Clean Energy: Contributions of Embrapa; Embrapa: Brasilia, Brazil, 2020. [Google Scholar]
- Jogul, A.; Revankar, P. Affordable and Clean Energy in Hubballi-Dharwad Twin Cities. Int. J. Eng. Res. Technol. (IJERT) 2020, 9, 510–518. [Google Scholar]
- Tiba, S.; Belaid, F. Modeling the nexus between sustainable development and renewable energy: The African perspectives. J. Econ. Surv. 2021, 35, 307–329. [Google Scholar] [CrossRef]
- Mawla, M.R.; Khan, M.Z.R. A Study on Sustainable Development Goal 7: Future Plan to Achieve the Affordable and Clean Energy-Bangladesh Perspective. In 2020 IEEE Region 10 Symposium (TENSYMP), Dhaka, Bangladesh, 5–7 June 2020; IEEE: New York, NY, USA, 2020; pp. 421–426. [Google Scholar]
- Paudel, D.; Jeuland, M.; Lohani, S.P. Cooking-energy transition in Nepal: Trend review. Clean Energy 2021, 5, 1–9. [Google Scholar] [CrossRef]
- Siciliano, G.; Wallbott, L.; Urban, F.; Dang, A.N.; Lederer, M. Low-carbon energy, sustainable development, and justice: Towards a just energy transition for the society and the environment. Sustain. Dev. 2021, 29, 1049–1061. [Google Scholar] [CrossRef]
- Lu, B.; Blakers, A.; Stocks, M.; Cheng, C.; Nadolny, A. A zero-carbon, reliable and affordable energy future in Australia. Energy 2021, 220, 119678. [Google Scholar] [CrossRef]
- Louman, B.; Keenan, R.J.; Kleinschmit, D.; Atmadja, S.; Sitoe, A.A.; Nhantumbo, I.; de Camino Velozo, R.; Morales, J.P. SDG 13: Climate action—impacts on forests and people. In Sustainable Development Goals: Their Impacts on Forests and People; Katila, P., Pierce Colfer, C.J., de Jong, W.G., Galloway, G., Pacheco, P., Winkel, G., Eds.; Cambridge University Press: Cambridge, UK, 2019; pp. 419–444. [Google Scholar]
- Seo, S.N. Beyond the Paris Agreement: Climate change policy negotiations and future directions. Reg. Sci. Policy Pract. 2017, 9, 121–140. [Google Scholar] [CrossRef]
- Bose, I. SDG 13: Climate Finance Suort to Developing Countries Imperative for Ambitious Climate Action. 2019. Available online: https://www.2030spotlight.org/en/book/1883/chapter/reshaping-governance-sustainability (accessed on 27 September 2021).
- Prag, A. Trade and SDG 13: Action on Climate Change; ADBI Working Paper No. 735; Asian Development Bank Institute (ADBI): Tokyo, Japan, 2017; Available online: https://www.econstor.eu/handle/10419/163234 (accessed on 27 September 2021).
- Nerini, F.F.; Sovacool, B.; Hughes, N.; Cozzi, L.; Cosgrave, E.; Howells, M.; Tavoni, M.; Tomei, J.; Zerriffi, H.; Milligan, B. Connecting climate action with other Sustainable Development Goals. Nat. Sustain. 2019, 2, 674–680. [Google Scholar] [CrossRef]
- Adeyemo, O.; Sogbanmu, T. SDG 14-life below water: Trend and trajectory in Nigeria. Proc. Niger. Acad. Sci. 2020, 13, 510–533. [Google Scholar]
- Gulseven, O. Measuring achievements towards SDG 14, life below water, in the United Arab Emirates. Mar. Policy 2020, 117, 103972. [Google Scholar] [CrossRef]
- Rudolph, T.B.; Ruckelshaus, M.; Swilling, M.; Allison, E.H.; Österblom, H.; Gelcich, S.; Mbatha, P. A transition to sustainable ocean governance. Nat. Commun. 2020, 11, 1–14. [Google Scholar] [CrossRef]
- Vrancken, P.H. Life below Water. In Encyclopedia of Law and Development; Edward Elgar Publishing: Cheltenham, UK, 2021. [Google Scholar]
- Wang, T.; Giuliani, G.; Lehmann, A.; Jiang, Y.; Shao, X.; Li, L.; Zhao, H. Suorting SDG 15, Life on Land: Identifying the Main Drivers of Land Degradation in Honghe Prefecture, China, between 2005 and 2015. ISPRS Int. J. Geo-Inf. 2020, 9, 710. [Google Scholar] [CrossRef]
- Klein, M. SDG 15: Life on Land. In Jean Monnet Sustainable Development Goals Network Policy Brief Series; RMIT University Melbourne: Melbourne, Australia, 2020. [Google Scholar]
- Franco, I.B.; Minnery, J. SDG 1 No poverty. In Actioning the Global Goals for Local Impact; Franco, I.B., Chatterji, Y., Derbyshire, E., Tracey, J., Eds.; Springer Nature: Singapore, Singapore, 2020; pp. 5–21. [Google Scholar]
- Doni, F.; Gasperini, A.; Soares, J.T. What is the SDG 13? In SDG13–Climate Action: Combating Climate Change and its Impacts; Emerald Publishing Limited: Bingley, UK, 2020. [Google Scholar]
- Creegan, E.F.; Flynn, R. SDG 2 Zero Hunger. In Actioning the Global Goals for Local Impact; Springer: Berlin, Germany, 2020; pp. 23–37. [Google Scholar]
- Huizar, M.I.; Arena, R.; Laddu, D.R. The global food syndemic: The impact of food insecurity, Malnutrition and obesity on the healthspan amid the COVID-19 pandemic. Prog. Cardiovasc. Dis. 2021, 64, 105. [Google Scholar] [CrossRef] [PubMed]
- Biermann, S.; Leukefeld, C. Drug and Alcohol Addiction. In Handbook of Rural Aging; Kaye, L.W., Ed.; Routledge: Oxfordshire, UK, 2021; pp. 116–119. [Google Scholar]
- World Health Organization. Guidelines on Mental Health Promotive and Preventive Interventions for Adolescents: Helping Adolescents Thrive; World Health Organization: Geneva, Switzerland, 2020. [Google Scholar]
- Coombs, E. Human Rights, Privacy Rights, and Technology-Facilitated Violence. In The Emerald International Handbook of Technology Facilitated Violence and Abuse; Bailey, J., Flynn, A., Henry, N., Eds.; Emerald Group Publishing: Bingley, UK, 2021. [Google Scholar]
- Petrosky-Nadeau, N.; Zhang, L. Unemployment crises. J. Monet. Econ. 2021, 117, 335–353. [Google Scholar] [CrossRef]
- Ma, C.; Rogers, J.H.; Zhou, S. Global economic and financial effects of 21st century pandemics and epidemics. Covid Econ. 2020, 5, 56–78. [Google Scholar] [CrossRef]
- Lazarus, L. Securitizing sustainable development? The coercive sting in SDG 16. In Sustainable Development Goals and Human Rights; Kaltenborn, M., Krajewski, M., Kuhn, H., Eds.; Springer: Cham, Switzerland, 2020; pp. 155–169. [Google Scholar]
- Franco, I.B.; Meruane, P.S.; Derbyshire, E. SDG 5 Gender Equality. In Actioning the Global Goals for Local Impact; Franco, I.B., Chatterji, T., Derbyshire, E., Tracey, J., Eds.; Springer Nature: Singapore, 2020; pp. 69–83. [Google Scholar]
- Foley, H. Education for Sustainable Development Barriers. J. Sustain. Dev. 2021, 14, 29–48. [Google Scholar] [CrossRef]
- Siddiqui, F.; Salam, R.A.; Lassi, Z.S.; Das, J.K. The intertwined relationship between malnutrition and poverty. Front. Public Health 2020, 8, 453. [Google Scholar] [CrossRef]
- Gutschall, M.; Hege, A.; Farris, A.; Young, E.; Furman, M.; Fox, R. Hunger, Poverty and Health: Community-Academic Partnerships that Improve Food and Nutrition Security in Rural Aalachia. J. Blue Cross NC Inst. Health Hum. Serv. 2021, 1, 38–56. [Google Scholar]
- Fan, S.-g.; Cho, E.E. Paths out of poverty: International experience. J. Integr. Agric. 2021, 20, 857–867. [Google Scholar] [CrossRef]
- Amankwah-Amoah, J.; Khan, Z.; Wood, G. COVID-19 and business failures: The paradoxes of experience, scale, and scope for theory and practice. Eur. Manag. J. 2021, 39, 179–184. [Google Scholar] [CrossRef]
- Fairlie, R.W. The Impact of COVID-19 on Small Business Owners: The First Three Months after Social-Distancing Restrictions; Working Paper 27462; National Bureau of Economic Research: Cambridge, MA, USA, July 2020; Available online: https://www.nber.org/papers/w27462 (accessed on 20 October 2020).
- Meyer, B.H.; Prescott, B.; Sheng, X.S. The impact of the COVID-19 pandemic on business expectations. Int. J. Forecast. 2021. [CrossRef]
- Vaidya, H.; Chatterji, T. SDG 11 Sustainable Cities and Communities. In Actioning the Global Goals for Local Impact; Franco, I.B., Chatterji, T., Derbyshire, E., Tracey, J., Eds.; Springer Nature: Singapore, 2020; pp. 173–185. [Google Scholar]
- da Silva, L.P.; de Souza, F.T. Urban Management: Learning from Green Infrastructure, Socioeconomics and Health Indicators in the Municipalities of the State of Paraná, Brazil, Towards Sustainable Cities and Communities. In Universities and Sustainable Communities: Meeting the Goals of the Agenda 2030; Filho, W.L., Tortato, U., Frankenberger, F., Eds.; Springer: Heidelberg, Germany, 2020; pp. 493–509. [Google Scholar]
- Szkudlarek, B.; Osland, J.S.; Nardon, L.; Zander, L. Communication and culture in international business–Moving the field forward. J. World Bus. 2020, 55, 101126. [Google Scholar] [CrossRef]
- Zheng, X.; Wang, R.; Hoekstra, A.Y.; Krol, M.S.; Zhang, Y.; Guo, K.; Sanwal, M.; Sun, Z.; Zhu, J.; Zhang, J. Consideration of culture is vital if we are to achieve the Sustainable Development Goals. One Earth 2021, 4, 307–319. [Google Scholar] [CrossRef]
- Suwala, L.; Albers, H.-H. Corporate Spatial Responsibility and sustainable development goals. In Decent Work and Economic Growth; Filho, W.L., Azul, A.M., Brandli, L., Salvia, A.L., Wall, T., Eds.; Springer: Cham, Switzerland, 2020. [Google Scholar]
- Tashman, P. A natural resource dependence perspective of the firm: How and why firms manage natural resource scarcity. Bus. Soc. 2021, 60, 1279–1311. [Google Scholar] [CrossRef]
- Lakatos, E.S.; Cioca, L.-I.; Dan, V.; Ciomos, A.O.; Crisan, O.A.; Barsan, G. Studies and investigation about the attitude towards sustainable production, consumption and waste generation in line with circular economy in Romania. Sustainable 2018, 10, 865. [Google Scholar] [CrossRef]
- Navalgund, R. Reduce, Reuse and Recycle: An Environmental Law Aroach to Long-term Sustainability of Outer Space. Air Space Law 2020, 45, 285–308. [Google Scholar]
- Hughes, C. SDG 12: Responsible Consumption and Production. In Jean Monnet Sustainable Development Goals Network Policy Brief Series; RMIT University Melbourne: Melbourne, Australia, 2020. [Google Scholar]
- Kuiper, M.; Cui, H.D. Using food loss reduction to reach food security and environmental objectives–a search for promising leverage points. Food Policy 2021, 98, 101915. [Google Scholar] [CrossRef]
- Shostya, A.; Kakar, N. Toward Sustainable Consumption and Production. In Fulfilling the Sustainable Development Goals: On a Quest for a Sustainable World; Kakar, N., Popovski, V., Robinson, N.A., Eds.; Routledge: Oxfordshire, UK, 2021; pp. 274–293. [Google Scholar]
- Velenturf, A.P.; Purnell, P. Principles for a Sustainable Circular Economy. Sustain. Prod. Consumption 2021, 27, 1437–1457. [Google Scholar] [CrossRef]
- Swain, R.B.; Sweet, S. Sustainable Consumption and Production: Introduction to Circular Economy and Beyond. In Sustainable Consumption and Production; Swain, R.B., Sweet, S., Eds.; Palgrave Macmillan: Cham, Switzerland, 2021; Volume II, pp. 1–16. [Google Scholar]
- Dey, P.K.; Malesios, C.; De, D.; Budhwar, P.; Chowdhury, S.; Cheffi, W. Circular economy to enhance sustainability of small and medium-sized enterprises. Bus. Strategy Environ. 2020, 29, 2145–2169. [Google Scholar] [CrossRef]
- Morseletto, P. Targets for a circular economy. Resour. Conserv. Recycl. 2020, 153, 104553. [Google Scholar] [CrossRef]
- Schöggl, J.-P.; Stumpf, L.; Baumgartner, R.J. The narrative of sustainability and circular economy-A longitudinal review of two decades of research. Resour. Conserv. Recycl. 2020, 163, 105073. [Google Scholar] [CrossRef]
- Nieuwenhuis, P.; Touboulic, A. Sustainable Consumption, Production and Suly Chain Management: Advancing Sustainable Economic Systems; Edward Elgar Publishing: Cheltenham, UK, 2021. [Google Scholar]
- Geiger, S.M.; Fischer, D.; Schrader, U.; Grossman, P. Meditating for the planet: Effects of a mindfulness-based intervention on sustainable consumption behaviors. Environ. Behav. 2020, 52, 1012–1042. [Google Scholar] [CrossRef]
- Marzouk, O.A.; Mahrous, A.A. Sustainable consumption behavior of energy and water-efficient products in a resource-constrained environment. J. Glob. Mark. 2020, 33, 335–353. [Google Scholar] [CrossRef]
- Suárez, E.; Hernández, B.; Gil-Giménez, D.; Corral-Verdugo, V. Determinants of frugal behavior: The influences of consciousness for sustainable consumption, materialism, and the consideration of future consequences. Front. Psychol. 2020, 11, 3279. [Google Scholar] [CrossRef]
- Severo, E.A.; de Guimarães, J.C.F. Environmental Awareness, Sustainable Consumption and Social Responsibility in the Context of the Covid-19 Pandemic. GRD J. Glob. Resarch Dev. J. Eng. 2021, 6, 7–18. [Google Scholar]
- Ramos, F.D.A.; Squeff, T.C. The importance of labelling food items: Information, food security and sustainable consumption. In Sustainable Consumption; do Amaral Junior, A., de Almeida, L., Vieira, L.K., Eds.; Springer: Cham, Switzerland, 2020; pp. 229–247. [Google Scholar]
- Handayani, W. Green consumerism: An eco-friendly behaviour form through the green product consumption and green marketing. Sinergi J. Ilm. Ilmu Manaj. 2017, 7, 25–29. [Google Scholar] [CrossRef][Green Version]
- Elalfy, A.; Darwish, K.M.; Weber, O. Corporations and sustainable development goals communication on social media: Corporate social responsibility or just another buzzword? Sustain. Dev. 2020, 28, 1418–1430. [Google Scholar] [CrossRef]
- Lawrence, A.W.; Ihebuzor, N.; Lawrence, D.O. Comparative Analysis of Alignments between SDG16 and the Other Sustainable Development Goals. Int. Bus. Res. 2020, 13, 1–13. [Google Scholar] [CrossRef]
- Milton, S. Higher education and sustainable development goal 16 in fragile and conflict-affected contexts. High. Educ. 2021, 81, 89–108. [Google Scholar] [CrossRef]
- Poddar, A.; Narula, S.A. A Study of Corporate Social Responsibility (CSR) and Sustainable Development Goal (SDG) Practices of the States in India. In Mandated Corporate Social Responsibility; Mitra, N., Schmidpeter, R., Eds.; Springer Nature: Cham, Switzerland, 2020; pp. 85–94. [Google Scholar]
- Van der Waal, J.W.; Thijssens, T. Corporate involvement in sustainable development goals: Exploring the territory. J. Clean. Prod. 2020, 252, 119625. [Google Scholar] [CrossRef]
- Ribeiro-Duthie, A.C. SDG 8 Decent work and Economic growth. In Actioning the Global Goals for Local Impact; Franco, I.B., Chatterji, T., Derbyshire, E., Tracey, J., Eds.; Springer: Berlin, Germany, 2020; pp. 117–133. [Google Scholar]
- Rai, S.M.; Brown, B.D.; Ruwanpura, K.N. SDG 8: Decent work and economic growth–A gendered analysis. World Development 2019, 113, 368–380. [Google Scholar] [CrossRef]
- Shahzad, M.; Qu, Y.; Zafar, A.U.; Aolloni, A. Does the interaction between the knowledge management process and sustainable development practices boost corporate green innovation? Bus. Strategy Environ. 2021, 30, 4206–4222. [Google Scholar] [CrossRef]
- Musetta-Lambert, J.L.; Enanga, E.M.; Teichert, S.; Creed, I.F.; Kidd, K.A.; Kreutzweiser, D.P.; Sibley, P.K. Industrial innovation and infrastructure as drivers of change in the Canadian boreal zone1. Environ. Rev. 2019, 27, 275–294. [Google Scholar] [CrossRef]
- Denoncourt, J. Companies and UN 2030 sustainable development goal 9 industry, innovation and infrastructure. J. Corp. Law Stud. 2020, 20, 199–235. [Google Scholar] [CrossRef]
- Maltais, A.; Weitz, N.; Persson, Å. SDG 17: Partnerships for the Goals: A Review of Research Needs; Stockholm Environment Institute: Stocholm, Sweeden, 2018; Available online: https://www.sei.org/wp-content/uploads/2020/01/sdg-17-review-of-research-needs-171219.pdf (accessed on 27 September 2021).
- Nations, T.U. Sustainable Development Report (Ranking). Available online: https://dashboards.sdgindex.org/rankings (accessed on 27 September 2021).



| CSR Outcomes for Corporations | Research That Supports the Outcome |
|---|---|
| Financial Performance and Profitability | [79,86,87,88,89,90] |
| Image and Identification | [91,92,93,94,95,96,97] |
| Reputation, Credibility and Recognition | [49,52,88,98] |
| Brand | [52,91,94,95,97,99,100,101,102,103] |
| Social and Public Trust | [80,94,104,105,106] |
| Customer Satisfaction | [107,108,109,110,111,112,113,114] |
| Customer Loyalty | [96,102,103,109,113,114,115,116,117,118,119] |
| Purchase Intention | [101,108,120,121,122,123,124,125,126,127,128,129] |
| SDG | Current Status (2021) |
|---|---|
| SDG-1 End poverty in all its forms everywhere | In the last two years, COVID-19 has dramatically disrupted the decreasing number of poor people. This is mostly due to the impact of the pandemic on the informal economy, where poorest people work. The importance of health, job, and income protection has never been greater. |
| SDG-2 End hunger, achieve food security and improved nutrition and promote sustainable agriculture | During the pandemic, the economy and food supply chain have been disrupted, resulting in more malnutrition in the world. People are experiencing a drop in their income; there is less food available in the market, and prices have risen. Disruptions occurred in agriculture and food production. Due to inadequate nutrition, women of reproductive age are suffering from anemia, which is worrying experts about the health of future babies and their mothers. Also, unhealthy food and a lack of physical activity contribute to childhood and adult obesity. |
| SDG-3 Ensure healthy lives and promote well-being for all at all ages | COVID-19 reversed years of world-wide health progress. There has been a decline in human life expectancy. Infected people are at risk of death, long-term disabilities, lung and heart damage, and antibacterial resistance as a result of the virus. Coronavirus has also disrupted ongoing health improvements such as newborn and child death prevention, non-communicable disease treatments, communicable disease detection, mental health, and equal health care. Healthcare workers are one of the most vulnerable groups physically, psychologically, and socially. A massive issue at this moment as well is the lack of COVID data and treatments. |
| SDG-4 Ensure inclusive and equitable quality education and promote lifelong learning opportunities for all | Up until 2019, 53 percent of children could complete secondary school. Because of the partial or complete school closures during the pandemic, many children are at risk for child labor or child marriage. That is why it is crucial to get them back on track immediately. Many schools lack basic infrastructures such as drinking water, single-sex toilets, handwashing facilities, internet, computers, and even electricity. In addition, so many students do not have basic equipment or access to attend online schools during the school closures. Furthermore, in the ongoing pandemic, internet and communication technologies are more essential than ever and could use immediate infrastructure and education preparation. |
| SDG-5 Achieve gender equality and empower all women and girls | Violence against women and girls during the COVID-19 has been intensified. The financial dependency, limited formal and social support, and fear of stigma force women to stay in abusive relationships or families. During the pandemic more women than men lost their jobs, more women are working under unpaid domestic works, and more women left their jobs to provide childcare. And it makes them even more vulnerable. women are mostly the caregiver in their families during the crisis. The frontline healthcare workforce consists of more women but they cannot participate equally in healthcare decision-making and management. And the discriminatory laws are even standing in front of their empowerment. |
| SDG-6 Ensure availability and sustainable management of water and sanitation for all | Billions of people live without proper access to drinking water, hygiene, and sanitation. COVID-19 has only underscored the situation which has already been highly urgent. Water stress is getting worse and freshwater ecosystems are dramatically changing. Water resource management, water use control, and water pollution systems are extremely vital at this point. |
| SDG-7 Ensure access to affordable, reliable, sustainable and modern energy for all | Pandemic is reversing progress. Millions of people lost access to electricity. Over 30 percent of the world’s population does not have access to safe and efficient cooking energy systems. Relying on harmful and polluting fuels is making the poor more vulnerable to COVID. Heating, transport, and electricity are the main energy consumers which need systematic investments to become more efficient and renewable energy-based. The issue is that most of the energy efficiency and renewable energy investments are spent on more developed countries than the poor ones that need more help. Some reconsideration is needed about the commitments. |
| SDG-8 Promote sustained, inclusive and sustainable economic growth, full and productive employment and decent work for all | COVID-19 has tremendously disrupted the world’s economy. The pandemic left the world’s informal employees, especially young workers and women, on their own with no support or protection against financial and health issues. Massive job losses, enlarged market gender gap, informal workers’ lack of social safety, and decreased work and education opportunities for youth are examples of the pandemic impact on the economy. Furthermore, countries with tourism-based economies faced the biggest employment and financial crisis during the pandemic since their economy directly depends on tourists. The Coronavirus has reversed 30years of progress in the tourism industry in less than two years. |
| SDG-9 Build resilient infrastructure, promote inclusive and sustainable industrialization and foster innovation | Countries need proper structure, enough information and data, communication systems, and relevant technologies to be able to overcome shocks, and in our case the COVID-19 pandemic. An increase in research and development investment is essential to face the crisis, whether it is to invent vaccines or to manage the financial and social side effects of the pandemic. Manufacturing, production, agriculture, and employment are affected by the limits implied due to the virus. Aviation faced a 60 percent collapse in air travel demand. Low-tech products experienced negative growth, while high-tech and medium-tech products took over the market especially the digital equipment due to the study or work from home transitions. Still, small industries struggle with accessing credits. And small rural areas struggle with connecting to the outside which impacts their agriculture, business, and employment. |
| SDG-10 Reduce inequality within and among countries | Income equality had been progressing before the Coronavirus outbreak. The pandemic caused the vulnerable to face more discrimination, especially in low-income countries. Unsafe living situations have forced more people to leave their countries and become refugees. Many of them go through dangerous journeys and never come out of it alive. Fiscal politics regarding equality, such as taxes, and cash and non-cash transfers, is now needed more than before with the consequences of the ongoing pandemic and it needs to be continued after. The population proportion of people living with half the average income of a country is an alarming indicator of inequality, which is growing and has to be monitored. The remittance costs are already lowering but the target for 2030 is 3 percent on average with a maximum of 5% in the world. |
| SDG-11 Make cities and human settlements inclusive, safe, resilient and sustainable | COVID-19 has highlighted the importance of public health systems, affordable housing, waste service and sanitation, water infrastructure, and public transport. Meanwhile, migrants, homeless, slum duelers, and informal inhabitants have been most affected since they are more vulnerable. Safe and efficient public transport is essential to control the pandemic especially in big cities but partial and total closures currently are adding to the issue. Promoting non-motorized transportation such as walking and cycling could enhance the damage control of the COVID and increase health. More open public places and recreational areas could be helpful too. There is a reconsideration needed in urban configurations to respond to the current and prepare for the future risks and damages. |
| SDG-12 Ensure sustainable consumption and production patterns | The global population is growing and natural resources are being unsustainably used which together can cause climate change, environmental degradation, biodiversity loss, increased pollution, carbon emission, health risks, and unsustainable lifestyle. A huge amount of food gets lost in the supply chain. A great number of drinking plastic bottles and plastic bags are being thrown away. Electronic production and waste are becoming more. The toxic chemicals reach into the soil and water and put human and all livings at health risk. The increasing production and defective recycling systems cause the loss of valuable materials such as gold. The world is on an unsustainable and uneven track because of industrialization, developed countries’ outsourcing of materials, and the increase of domestic resource consumption. Despite the pandemic, the world is having great progress in using renewable energy instead of the traditional ones. |
| SDG-13 Take urgent action to combat climate change and its impacts | 2020 was in the top three warmest years of all time. The greenhouse gas concentration is constantly proliferating. The world is not on track to meet the Paris Agreement targets. Although COVID-19 reduced human activities and consequently lowered emissions, the planet is still experiencing an increase in global carbon-dioxide emissions. Financial climate supports are working and countries are trying to adapt and promote climate action. But the pandemic was a wake-up call. The climate crisis damage is anticipated to be much bigger than the COVID-19 pandemic and will include all planet. |
| SDG-14 Conserve and sustainably use the oceans, seas and marine resources for sustainable development | Almost half of the world’s population’s livelihood depends on the ocean. The majority of merchandise trade in the world happens through the sea. Ocean warming, lack of oxygen, acidification, water pollution, biodiversity loss, growing dead zones, and eutrophication are current marine issues that are out to be taken care of. Furthermore, investments, supports, and resources are not evenly contributed in the world even though it is a worldwide issue. Marine research is the key element to protect ocean crisis. Consequently, more budget needs to be dedicated to the ocean research facility, technology, and equipment. |
| SDG-15 Promote sustainable use of terrestrial ecosystems, sustainably manage forests, combat desertification, land degradation and biodiversity loss | Land degradation, biodiversity loss, and species extinction, forest destruction, terrestrial ecosystem issue, and increased zoonotic disease spread are alarming. Forests are sources of food and energy also regulate biodiversity, the water cycle, and climate change. Sustainable management of the forests are a priority for countries. The process of safeguarding key biodiversity areas has already progressed but still needs to be improved. invasive alien species are developing native biodiversity extinction and disrupt local ecosystems and need to be controlled. |
| SDG-16 Promote peaceful and inclusive societies for sustainable development, provide access to justice for all and build effective, accountable and inclusive institutions at all levels | COVID-19 has disrupted the function of the most vulnerable countries and left them with a decreased capability to support their people. As a result, their citizens experience more inequality and discrimination, more conflicts, lack of security, and in some cases intensified violence and armed wars. Schools closures, economic distress, and unemployment for adults are three main reasons for increased child labor, exploitation, and trafficking. COVID-19 created new opportunities for corruption and bribery especially in countries with lower income. People have to get around the low to get access to their basic needs such as healthcare, education, and justice. The combination of armed conflicts and the pandemic is rising the number of civilian death and injuries. The world is unsafe for a great portion of its population while security is fundamental to human being life. |
| SDG-17 Strengthen the means of implementation and revitalize the Global Partnership for Sustainable Development | Although growth has occurred in global contributions, there is still room to grow and meet the target. As an example, low-income countries are now more in need of financial support and statistics gathering systems to face their pandemic-caused issues. |
Publisher’s Note: MDPI stays neutral with regard to jurisdictional claims in published maps and institutional affiliations. |
© 2022 by the authors. Licensee MDPI, Basel, Switzerland. This article is an open access article distributed under the terms and conditions of the Creative Commons Attribution (CC BY) license (https://creativecommons.org/licenses/by/4.0/).
Share and Cite
Fallah Shayan, N.; Mohabbati-Kalejahi, N.; Alavi, S.; Zahed, M.A. Sustainable Development Goals (SDGs) as a Framework for Corporate Social Responsibility (CSR). Sustainability 2022, 14, 1222. https://doi.org/10.3390/su14031222
Fallah Shayan N, Mohabbati-Kalejahi N, Alavi S, Zahed MA. Sustainable Development Goals (SDGs) as a Framework for Corporate Social Responsibility (CSR). Sustainability. 2022; 14(3):1222. https://doi.org/10.3390/su14031222
Chicago/Turabian StyleFallah Shayan, Niloufar, Nasrin Mohabbati-Kalejahi, Sepideh Alavi, and Mohammad Ali Zahed. 2022. "Sustainable Development Goals (SDGs) as a Framework for Corporate Social Responsibility (CSR)" Sustainability 14, no. 3: 1222. https://doi.org/10.3390/su14031222
APA StyleFallah Shayan, N., Mohabbati-Kalejahi, N., Alavi, S., & Zahed, M. A. (2022). Sustainable Development Goals (SDGs) as a Framework for Corporate Social Responsibility (CSR). Sustainability, 14(3), 1222. https://doi.org/10.3390/su14031222

