Addressing of Value Management Implementation Barriers within the Indian Construction Industry: A PLS-SEM Approach
Abstract
1. Introduction
2. Research Background
2.1. Barriers to VM Implementation
| Barriers | Barrier Name | Studies |
|---|---|---|
| B1 | Insufficiency of VM Professionals | [22] |
| B2 | Lack of coordination amongst parties involved | [15] |
| B3 | Lack of proper instruction | [39] |
| B4 | Challenges in getting decision-makers to attend a VM session | [13] |
| B5 | Failure to Acquire Necessary VM Knowledge | [22] |
| B6 | Initially insufficient data collection | [13] |
| B7 | Reluctance to adopt cutting-edge technologies | [41] |
| B8 | Customers and other interested parties not being actively involved | [34] |
| B9 | Challenges in getting project stakeholders to agree on common goals | [13,34,41] |
| B10 | Unwillingness to fully commit to Virtualization | [42] |
| B11 | The inability of the client to convey their needs to the design team. | [42] |
| B2 | The original design team’s justification of their own actions | [39] |
| B13 | The customer is hesitant to pay for the VM | [41] |
| B14 | Inadequate approaches to purchasing and negotiating contracts hinder VM deployment | [43] |
| B15 | Money is spent more on the virtual reality workshop | [39] |
| B16 | Trouble figuring out how to evaluate different options and functionalities | [39] |
| B17 | Caused by a lack of available time for VM research | [35,44] |
| B18 | Challenges in deciding on an inappropriate VM | [13] |
| B19 | Limitations of New Technology in Integrating VM Methodology | [41] |
| B20 | Customers’ unfamiliarity with VM | [22,35] |
| B21 | Lack of regional VM standards | [15,22,36,44] |
| B22 | The government’s lack of support | [13] |
| B23 | The absence of laws establishing VM’s applicability | [42] |
| B24 | Industry-wide resistance to VM adoption | [39,40] |
| B25 | Owners do not have a VM implementation contract | [45] |
2.2. OPS Measurements
2.3. VM Implementation and Project Success
3. Research Methodology
3.1. EFA
3.2. PLS-SEM
Measurement Model
Convergent Validity
Discriminant Validity
Structural Model Analysis
3.3. Data Collection
4. Data Analysis
4.1. Respondents’ Demographic Characteristics
4.2. EFA and Model Development
4.3. Model Analysis
4.3.1. Measurement Model
4.3.2. Structural Model Analysis
4.3.3. Exploratory Power of the Structural Model
4.3.4. Predictive Relevance Analysis
4.3.5. IPMA
5. Discussion
5.1. Team Members
5.2. Culture
5.3. Information and Knowledge
5.4. Resources
5.5. Client
5.6. Workshop
- Who participates in a VM study? Those participating are professionals (quantity surveyors, architects, electrical engineers, and mechanical and civil engineers) in the construction industry and other stakeholders [26]. According to Abidin and Pasquire [113], engagement between professionals and stakeholders increased the likelihood of consumers and other end-users respecting sustainability achievement. Additionally, stakeholders with practical skills and relevant experience are needed to participate in VM. Their participation ensured that specific VM goals were readily accomplished. According to Fong [114], limited and relevant interactions were the primary factors contributing to the lower adoption of VM in some countries, including Hong Kong. The dearth of field VM expertise from whom the project team could acquire relevant knowledge in China contributed to VM’s low implementation [115]. On the other hand, Jaapar and Torrence [116] contended that the absence of competent professional engagement and their low facilitation abilities had a detrimental impact on Malaysian VM operations. However, when team members are well-educated and aware of the project’s development, they appear to be more engaged and devoted to it [117]. The adoption of VM was similar to that of other services or initiatives. It will require assistance and direction from specialists with relevant knowledge and active participation in the activities [118].
- What is the implication of a VM study? The primary goal was to maximize the significance of building projects while achieving overall sustainability excellence [119]. The implementation of VM allowed for a thorough evaluation of project sustainability goals and expectations from the client’s or owners’ perspective [31].
- When should a VM study be held? During the value creation and decision-making process, a VM workshop was required [34]. The difficulties of creating procedures confirmed that the decision-making process was time-consuming and had multiple stages [13]. However, implementing VM at this vital juncture has aided the project’s success by defining and comprehending the project’s goal [120].
- Why is it necessary to attend a VM study? VM is appealing because it aids in the implementation of building strategies and policies and has the potential to be sustainable. VM has long been defined as a structured and coordinated method for achieving value for money by doing the necessary tasks at the lowest possible cost while maintaining the appropriate quality and sustainability [28,31].
- How should a VM workshop be conducted? The actions of the VM phase can be carried out using VM approaches and phases. Nevertheless, the adoption of VM was based on mitigating the VM barriers proposed framework (Figure 3).
6. Managerial Implications
- It offered a list of VM hurdles and the essential dimensions of those barriers, and instructions on how to weigh those barriers and overcome them so that VM can be set up.
- It provided assistance to construction professionals and policymakers that could be used to identify and eliminate barriers concerning VM application processes to enhance the planning and accuracy of building projects.
- It presented systematic evidence to help India and other developing nations adopt VM by reducing current barriers. This could be beneficial to India and comparable developing countries.
- The studies on VM have concentrated on developed nations as their subject matter. Consequently, very little research has been carried out concerning the implementation of VM in developing countries, and more specifically in the Indian construction sector. Nevertheless, the results of this research have convincingly established a connection between VM and the Indian building sector.
- The findings of this research provided a tool that can assist building industry experts and policymakers in the equitable establishment of VM. Using the PLS-SEM prediction tool, this study was the first to explore VM obstacles in the construction sector. Therefore. The application of this technique has presented the potential to revolutionize the way building projects are carried out, in particular in nations that are still developing. However, the research was carried out in India. Similarly, the implications of this paradigm shift were predicted to have similar effects on other developing nations with similar circumstances and limitations.
- The outcomes of this research might help put VM into practice in Indian building projects. This study provided a foundation for VM implementation objectives, such as minimizing unnecessary expenditures and allocating sufficient funds to each project. Additionally, all the parties engaged in the project will be able to concentrate on the project’s objective in terms of cost, time, and productivity if they have designed and executed the intended methods. When it comes to the overall results of a project, having a high degree of sustainability at each stage is beneficial.
7. Theoretical Implications
8. Future Directions
- These findings will provide owners and employers with a better understanding of the significant barriers to VM adoption. Educating construction stakeholders about the VM process’s principles, theories, and models is critical.
- Technical construction businesses in India should provide frequent VM learning sessions for their employees and include them in their individualized training programs.
- It is also essential for the government to promote the development of public projects and formulation and ongoing maintenance of legislation and standards pertaining to the country’s construction industries. As a result, the government may be of assistance by promoting the utilization of VM via the development of rules, laws, and regulations favourable to the utilization of VM in building endeavours.
- To ensure full compliance, appropriate adoption phases for VM rules should also be established because construction companies cannot implement VM on their own, nor can their employees be trained on it without the guidance of senior management.
9. Conclusions
Author Contributions
Funding
Data Availability Statement
Conflicts of Interest
References
- Chan, A.P.; Adabre, M.A. Bridging the gap between sustainable housing and affordable housing: The required critical success criteria (CSC). Build. Environ. 2019, 151, 112–125. [Google Scholar]
- Sbci, U. Buildings and Climate Change: Summary for Decision-Makers; United Nations Environmental Programme; Sustainable Buildings and Climate Initiative: Paris, France, 2009; pp. 1–62. [Google Scholar]
- Gan, X.; Zuo, J.; Wu, P.; Wang, J.; Chang, R.; Wen, T. How affordable housing becomes more sustainable? A stakeholder study. J. Clean. Prod. 2017, 162, 427–437. [Google Scholar] [CrossRef]
- Dezhi, L.; Yanchao, C.; Hongxia, C.; Kai, G.; Hui, E.C.-M.; Yang, J. Assessing the integrated sustainability of a public rental housing project from the perspective of complex eco-system. Habitat Int. 2016, 53, 546–555. [Google Scholar] [CrossRef]
- Al-Saadi, R.; Abdou, A. Factors critical for the success of public–private partnerships in UAE infrastructure projects: Experts’ perception. Int. J. Constr. Manag. 2016, 16, 234–248. [Google Scholar] [CrossRef]
- Bezuidenhout, L. From Welfare to Community Development-the Role of Local Congregations as Agents of Development in the Mangaung Metropolitan Area; University of the Free State: Bloemfontein, South Africa, 2019. [Google Scholar]
- Durdyev, S.; Ismail, S.; Ihtiyar, A.; Bakar, N.F.S.A.; Darko, A. A partial least squares structural equation modeling (PLS-SEM) of barriers to sustainable construction in Malaysia. J. Clean. Prod. 2018, 204, 564–572. [Google Scholar]
- Prabaharan, R.; Shanmugapriya, S. Identification of Critical Barriers in Implementing Lean Construction Practices in Indian Construction Industry. Iran. J. Sci. Technol. Trans. Civ. Eng. 2022, 1–17. [Google Scholar] [CrossRef]
- Yaseen, Z.M.; Ali, Z.H.; Salih, S.Q.; Al-Ansari, N. Prediction of risk delay in construction projects using a hybrid artificial intelligence model. Sustainability 2020, 12, 1514. [Google Scholar] [CrossRef]
- Daoud, A.O.; Othman AA, E.; Ebohon, O.J.; Bayyati, A. Quantifying materials waste in the Egyptian construction industry: A critical analysis of rates and factors. Ain Shams Eng. J. 2021, 12, 4275–4289. [Google Scholar] [CrossRef]
- Dallas, M.F. Value and Risk Management: A Guide to Best Practice; John Wiley & Sons: Hoboken, NJ, USA, 2008. [Google Scholar]
- Aini, J. The Application of Value Management in the Malaysian Construction Industry and Development of Prototype Value Management Guidelines. Ph.D. Thesis, Universiti Teknologi MARA, Selangor, Malaysia, 2006; 380p. [Google Scholar]
- Othman, I.; Kineber, A.; Oke, A.; Zayed, T.; Buniya, M. Barriers of value management implementation for building projects in Egyptian construction industry. Ain Shams Eng. J. 2020, 12, 21–30. [Google Scholar] [CrossRef]
- de Souza, S.V.C.; Junqueira, R.G. A procedure to assess linearity by ordinary least squares method. Anal. Chim. Acta 2005, 552, 25–35. [Google Scholar] [CrossRef]
- Kissi, E.; Boateng, E.; Adjei-Kumi, T. Strategies for implementing value management in the construction industry of Ghana. In Proceedings of the DII-2015 Conference on Infrastructure Development and Investment Strategies for Africa, Livingstone, Zambia, 16–18 September 2015; pp. 255–267. [Google Scholar]
- Tanko, B.L.; Abdullah, F.; Ramly, Z.M.; Enegbuma, W.I. Confirmatory factor analysis of value management current practice in the Nigerian construction industry. Pernabit Akad. Baru J. Adv. Res. Appl. Sci. Eng. Technol. 2017, 9, 32–41. [Google Scholar]
- Kolo, B.A.; Ibrahim, A.D. Value management: How adoptable is it in the Nigerian construction industry? In Proceedings of the West Africa Built Environment Research (Waber) Conference, Accra, Ghana, 27–28 July 2010; p. 653. [Google Scholar]
- Al-Yami, A.M.; Price, A.D. A Framework for Implementing Sustainable Construction in Building Briefing Project. In Proceedings of the 22nd Annual ARCOM Conference, Association of Researchers in Construction Management, Birmingham, UK, 4–6 September 2006. [Google Scholar]
- Al-Yami, A.M.; Price, A.D. Assessing the Feasibility of Using Value Management to Accelerate the Implementation of Sustainability. In Proceedings of the 6th International Postgraduate Conference in the Built and Research Institute for the Built and Human Environment, Delft, The Netherlands, 6–7 April 2006; Volume 1, pp. 765–774. [Google Scholar]
- Leung, M.-Y. Reasons for applying VM-An international comparison. In Proceedings of the 49th Annual Conference of SAVE International 2009, Detroit, MI, USA, 29 June–2 July 2009; pp. 40–45. [Google Scholar]
- Male, S. The Value Management Benchmark: Research Results of an International Benchmarking Study; Thomas Telford: London, UK, 1998. [Google Scholar]
- Kim, S.-Y.; Lee, Y.-S.; Nguyen, V.T. Barriers to applying value management in the Vietnamese construction industry. J. Constr. Dev. Ctries. 2016, 21, 55. [Google Scholar] [CrossRef]
- Roy, D.; Kalidindi, S.N. Critical challenges in management of heritage conservation projects in India. J. Cult. Herit. Manag. Sustain. Dev. 2017, 7, 290–307. [Google Scholar] [CrossRef]
- Daoud, A.O.; Othman AA, E.; Ebohon, O.J.; Bayyati, A. Analysis of factors affecting construction and demolition waste reduction in Egypt. Int. J. Constr. Manag. 2021, 1–10. [Google Scholar] [CrossRef]
- Bowen, P.; Edwards, P.; Cattell, K.; Jay, I. The awareness and practice of value management by South African consulting engineers: Preliminary research survey findings. Int. J. Proj. Manag. 2010, 28, 285–295. [Google Scholar] [CrossRef]
- Kineber, A.F.; Othman, I.; Oke, A.E.; Chileshe, N.; Alsolami, B. Critical Value Management Activities in Building Projects: A Case of Egypt. Buildings 2020, 10, 239. [Google Scholar] [CrossRef]
- Kineber, A.F.; Othman, I.; Oke, A.E.; Chileshe, N.; Zayed, T. Exploring the value management critical success factors for sustainable residential building–A structural equation modelling approach. J. Clean. Prod. 2021, 293, 126115. [Google Scholar] [CrossRef]
- Kineber, A.F.; Othman, I.B.; Oke, A.E.; Chileshe, N. Modelling the relationship between value management’s activities and critical success factors for sustainable buildings. J. Eng. Des. Technol. 2021, 20, 414–435. [Google Scholar]
- Daoud, A.O.; Othman AA, E.; Robinson, H.; Bayyati, A. An investigation into solid waste problem in the Egyptian construction industry: A mini-review. Waste Manag. Res. 2020, 38, 371–382. [Google Scholar] [CrossRef]
- Oke, A.; Aghimien, D.; Olatunji, S. Implementation of value management as an economic sustainability tool for building construction in Nigeria. Int. J. Manag. Value Supply Chain. 2015, 6, 55–64. [Google Scholar]
- Othman, I.; Kineber, A.; Oke, A.; Khalil, N.; Buniya, M. Drivers of Value Management Implementation in Building Projects in Developing Countries. Proc. J. Phys. Conf. Ser. 2020, 1529, 042083. [Google Scholar] [CrossRef]
- Male, S.; Kelly, J.; Fernie, S.; Grönqvist, M.; Bowles, G. Value Management: The Value Management Benchmark: A Good Practice Framework for Clients and Practitioners; Thomas Telford Publishing: London, UK, 1998. [Google Scholar]
- Alan Short, C.; Barrett, P.; Dye, A.; Sutrisna, M. Impacts of value engineering on five Capital Arts projects. Build. Res. Inf. 2007, 35, 287–315. [Google Scholar] [CrossRef]
- Kineber, A.F.; Othman, I.; Oke, A.E.; Chileshe, N.; Zayed, T. Value management implementation barriers for sustainable building: A bibliometric analysis and partial least square structural equation modeling. Constr. Innov. 2021, 11, 1254. [Google Scholar] [CrossRef]
- Al-Yami, A.M. An Integrated Approach to Value Management and Sustainable Construction during Strategic Briefing in Saudi Construction Projects. Ph.D. Dissertation, Loughborough University, Loughborough, UK, 2008. [Google Scholar]
- Lai, N.K. Value Management in Construction Industry. Master’s Thesis, Universiti Teknologi Malaysia, Johor, Malaysia, 2006. [Google Scholar]
- Jaapar, A.; Endut, I.R.; Bari, N.A.A.; Takim, R. The impact of value management implementation in Malaysia. J. Sustain. Dev. 2009, 2, 210–219. [Google Scholar] [CrossRef]
- Oke, A.E.; Ogunsemi, D.R. Value management in the Nigerian construction industry: Militating factors and the per-ceived benefits. In Proceedings of the Second International Conference on Advances in Engineering and Technology, Noida, India, 20–21 December 2011; pp. 353–359. [Google Scholar]
- Aigbavboa, C.; Oke, A.; Mojele, S. Contribution of value management to construction projects in South Africa. In Proceedings of the 5th Construction Management Conference, Port Elizabeth, South Africa, 28–29 November 2016. [Google Scholar]
- Kissi, E.; Boateng, E.B.; Adjei-Kumi, T.; Badu, E. Principal component analysis of challenges facing the implementation of value engineering in public projects in developing countries. Int. J. Constr. Manag. 2016, 17, 142–150. [Google Scholar] [CrossRef]
- Aghimien, D.O.; Oke, A.E.; Aigbavboa, C.O. Barriers to the adoption of value management in developing countries. Eng. Constr. Archit. Manag. 2018, 25, 818–834. [Google Scholar] [CrossRef]
- Sabiu, B.; Agarwal, V. Minimizing the factors hindering the practice of value management in the Nigerian construction industry. Int. J. Sci. Eng. Technol. Res. 2016, 5, 2974–2978. [Google Scholar]
- Tanko, B.L.; Abdullah, F.; Ramly, Z.M.; Enegbuma, W.I. An implementation framework of value management in the Nigerian construction industry. Built Environ. Proj. Asset Manag. 2018. [Google Scholar] [CrossRef]
- Xiaoyong, L.; Wendi, M. Appraisal of value engineering application to construction industry in China. In Future Wireless Networks and Information Systems; Springer: Berlin/Heidelberg, Germany, 2012; pp. 303–311. [Google Scholar]
- Hayatu, U. An Assessment of the Nigerian Construction Industry’s Readiness to Adopt Value Management Process in Effective Project Delivery. Unpublished. Unpublished Master’s Thesis, Ahmadu Bello University, Zaria, Nigeria, 2015. [Google Scholar]
- Kineber, A.F.; Othman, I.; Oke, A.E.; Chileshe, N.; Buniya, M.K. Impact of Value Management on Building Projects Success: Structural Equation Modeling Approach. J. Constr. Eng. Manag. 2021, 147, 04021011. [Google Scholar] [CrossRef]
- Othman, N.I. The Impact of Value Management on Project Success in Felda Projects. Master’s Thesis, Universiti Teknologi Malaysia, Johor, Malaysia, 2015. [Google Scholar]
- Cooke-Davies, T. The “real” success factors on projects. Int. J. Proj. Manag. 2002, 20, 185–190. [Google Scholar] [CrossRef]
- Kelly, J.; Male, S. A Technique for Understanding the Customer’s Project Value Criteria. In Proceedings of the Society of American Value Engineers Conference, Madison, WI, USA, 16–20 July 2001. [Google Scholar]
- Fong, P.S.-W.; Hills, M.J.; Hayles, C.S. Dynamic knowledge creation through value management teams. J. Manag. Eng. 2007, 23, 40–49. [Google Scholar] [CrossRef]
- Agle, B.R.; Caldwell, C.B. Understanding research on values in business: A level of analysis framework. Bus. Soc. 1999, 38, 326–387. [Google Scholar] [CrossRef]
- Jaapar, A.; Maznan, N.A.; Zawawi, M. Implementation of value management in public projects. Procedia-Soc. Behav. Sci. 2012, 68, 77–86. [Google Scholar] [CrossRef]
- Brown, J.R.; Dant, R.P. On What Makes a Significant Contribution to the Retailing Literature; Elsevier: Amsterdam, The Netherlands, 2008. [Google Scholar]
- Mohandes, S.R.; Kineber, A.F.; Abdelkhalek, S.; Kaddoura, K.; Elseyed, M.; Hosseini, M.R.; Zayed, T. Evaluation of the critical factors causing sewer overflows through modeling of structural equations and system dynamics. J. Clean. Prod. 2022, 375, 134035. [Google Scholar] [CrossRef]
- Glorie, S.; Otasevic, A.; Gillespie, J.; Jepson, G.; Danišík, M.; Zhimulev, F.I.; Xiao, W. Thermo-tectonic history of the Junggar Alatau within the Central Asian Orogenic Belt (SE Kazakhstan, NW China): Insights from integrated apatite U/Pb, fission track and (U–Th)/He thermochronology. Geosci. Front. 2019, 10, 2153–2166. [Google Scholar] [CrossRef]
- Forza, C. Survey research in operations management: A process-based perspective. Int. J. Oper. Prod. Manag. 2002, 22, 152–194. [Google Scholar] [CrossRef]
- Easterbrook, S.; Singer, J.; Storey, M.-A.; Damian, D. Selecting empirical methods for software engineering research. In Guide to Advanced Empirical Software Engineering; Springer: Berlin/Heidelberg, Germany, 2008; pp. 285–311. [Google Scholar]
- Bowen, P.A.; Edwards, P.J.; Cattell, K. Value management practice in South Africa: The built environment professions compared. Constr. Manag. Econ. 2009, 27, 1039–1057. [Google Scholar] [CrossRef]
- Teddlie, C.; Tashakkori, A. Foundations of Mixed methods Research: Integrating Quantitative and Qualitative Approaches in the social and Behavioral Sciences; Sage: New York, NY, USA, 2009. [Google Scholar]
- Williams, B.; Onsman, A.; Brown, T. Exploratory factor analysis: A five-step guide for novices. Australas. J. Paramed. 2010, 8. [Google Scholar] [CrossRef]
- Field, A. Discovering Statistics Using SPSS (3. Baskı); Sage Publications: New York, NY, USA, 2009. [Google Scholar]
- Thompson, B. Exploratory and Confirmatory Factor Analysis: Understanding Concepts and Applications. Appl. Psychol. Meas. 2007, 31, 245–248. [Google Scholar] [CrossRef]
- Costello, A.B.; Osborne, J. Best practices in exploratory factor analysis: Four recommendations for getting the most from your analysis. Pract. Assess. Res. Eval. 2005, 10, 7. [Google Scholar]
- Tabachnick, B.G.; Fidell, L.S.; Ullman, J.B. Using Multivariate Statistics; Pearson: Boston, MA, USA, 2007; Volume 5. [Google Scholar]
- Kim, T.-H.; Lee, H.W.; Hong, S.-W. Value engineering for roadway expansion project over deep thick soft soils. J. Constr. Eng. Manag. 2016, 142, 05015014. [Google Scholar] [CrossRef]
- Luvara, V.G.; Mwemezi, B. Obstacles against value management practice in building projects of Dar es Salaam Tanzania. Int. J. Constr. Eng. Manag. 2017, 6, 13–21. [Google Scholar]
- Amaratunga, D.; Kulatunga, U.; Liyanage, C.; Hui, E.C.; Zheng, X. Measuring customer satisfaction of FM service in housing sector. Facilities 2010, 28, 306–320. [Google Scholar] [CrossRef]
- Byrne, B.M. Multivariate Applications Series. In Structural Equation Modeling with AMOS: Basic Concepts, Applications, and Programming; Routledge/Taylor & Francis Group: New York, NY, USA, 2010. [Google Scholar]
- Hair, J.F.; Sarstedt, M.; Pieper, T.M.; Ringle, C.M. Applications of partial least squares path modeling in management journals: A review of past practices and recommendations for future applications. Long Range Plan. 2012, 45, 320–340. [Google Scholar] [CrossRef]
- Yuan, K.H.; Wu, R.; Bentler, P.M. Ridge structural equation modelling with correlation matrices for ordinal and continuous data. Br. J. Math. Stat. Psychol. 2011, 64, 107–133. [Google Scholar] [CrossRef]
- Bamgbade, J.A.; Kamaruddeen, A.M.; Nawi, M.N.M.; Yusoff, R.Z.; Bin, R.A. Does government support matter? Influence of organizational culture on sustainable construction among Malaysian contractors. Int. J. Constr. Manag. 2018, 18, 93–107. [Google Scholar] [CrossRef]
- Sarstedt, M.; Ringle, C.M.; Smith, D.; Reams, R.; Hair Jr, J.F. Partial least squares structural equation modeling (PLS-SEM): A useful tool for family business researchers. J. Fam. Bus. Strategy 2014, 5, 105–115. [Google Scholar] [CrossRef]
- Al-Ashmori, Y.Y.; Othman, I.; Rahmawati, Y.; Amran, Y.M.; Sabah, S.A.; Rafindadi, A.D.u.; Mikić, M. BIM benefits and its influence on the BIM implementation in Malaysia. Ain Shams Eng. J. 2020, 11, 1013–1019. [Google Scholar] [CrossRef]
- Hulland, J. Use of partial least squares (PLS) in strategic management research: A review of four recent studies. Strateg. Manag. J. 1999, 20, 195–204. [Google Scholar] [CrossRef]
- Fornell, C.; Larcker, D.F. Evaluating structural equation models with unobservable variables and measurement error. J. Mark. Res. 1981, 18, 39–50. [Google Scholar] [CrossRef]
- Nunnally, J.C.; Bernstein, I. Psychometric Theory. In The Role of University in the Development of Entrepreneurial Vocations: A Spanish Study; McGraw-Hill: New York, NY, USA, 1978. [Google Scholar]
- Wong, K.K.-K. Partial least squares structural equation modeling (PLS-SEM) techniques using SmartPLS. Mark. Bull. 2013, 24, 1–32. [Google Scholar]
- Hair, J.F.; Anderson, R.E.; Babin, B.J.; Black, W.C. Multivariate Data Analysis: A Global Perspective (Vol. 7); Pearson: Upper Saddle River, NJ, USA, 2010. [Google Scholar]
- Campbell, D.T.; Fiske, D.W. Convergent and discriminant validation by the multitrait-multimethod matrix. Psychol. Bull. 1959, 56, 81. [Google Scholar] [CrossRef] [PubMed]
- Suhair, Z.A. Performance Measurement and Improvement Model for Small and Medium Contractors in Developing Countries. Ph.D. Thesis, The University of New South Wales, Sydney, Australia, 2018. [Google Scholar]
- Henseler, J.; Hubona, G.; Ray, P.A. Using PLS path modeling in new technology research: Updated guidelines. Ind. Manag. Data Syst. 2016, 116, 2–20. [Google Scholar] [CrossRef]
- Badewi, A. Investigating Benefits Realisation Process for Enterprise Resource Planning Systems. Ph.D. Thesis, Cranfield University, Cranfield, UK, 2016. [Google Scholar]
- Gliner, J.A.; Morgan, G.A.; Leech, N.L. Research Methods in Applied Settings: An Integrated Approach to Design and Analysis; Routledge: London, UK, 2016. [Google Scholar]
- Wahyuni, D. The research design maze: Understanding paradigms, cases, methods and methodologies. J. Appl. Manag. Account. Res. 2012, 10, 69–80. [Google Scholar]
- Kineber, A.F.; Uddin, M.S.; Momena, A.F. Exploring the Critical Success Factors of Value Management Implementation for Sustainable Residential Building Project: A Stationary Analysis Approach. Sustainability 2022, 14, 16215. [Google Scholar] [CrossRef]
- Tavakol, M.; Dennick, R. Making sense of Cronbach’s alpha. Int. J. Med. Educ. 2011, 2, 53. [Google Scholar] [CrossRef] [PubMed]
- Oke, A.E.K.A.F.; Albukhari, I.; Othman, I.; Kingsley, C. Assessment of Cloud Computing Success Factors for Sustainable Construction Industry: The Case of Nigeria. Buildings 2021, 11, 36. [Google Scholar] [CrossRef]
- Nunnally, J.C. Psychometric Theory, 3rd ed.; Tata McGraw-Hill Education: New York, NY, USA, 1994. [Google Scholar]
- Hair, J.F.; Black, W.C.; Babin, B.J.; Anderson, R.E.; Tatham, R.L. Multivariate Data Analysis (Vol. 6); Pearson Prentice Hall: Upper Saddle River, NJ, USA, 2006. [Google Scholar]
- Al-Mekhlafi, A.-B.A.; Isha, A.S.N.; Chileshe, N.; Abdulrab, M.; Kineber, A.F.; Ajmal, M. Impact of Safety Culture Implementation on Driving Performance among Oil and Gas Tanker Drivers: A Partial Least Squares Structural Equation Modelling (PLS-SEM) Approach. Sustainability 2021, 13, 8886. [Google Scholar] [CrossRef]
- Hair, J.F., Jr.; Hult, G.T.M.; Ringle, C.; Sarstedt, M. A Primer on Partial Least Squares Structural Equation Modeling (PLS-SEM); Sage Publications: New York, NY, USA, 2016. [Google Scholar]
- Daoud, A.O.; Tsehayae, A.A.; Fayek, R.A. A guided evaluation of the impact of research and development partnerships on university, industry, and government. Can. J. Civ. Eng. 2017, 44, 253–263. [Google Scholar] [CrossRef]
- Hair, J.F.; Ringle, C.M.; Sarstedt, M. PLS-SEM: Indeed a silver bullet. J. Mark. Theory Pract. 2011, 19, 139–152. [Google Scholar] [CrossRef]
- Chin, W.W.; Newsted, P.R. Structural equation modeling analysis with small samples using partial least squares. Stat. Strateg. Small Sample Res. 1999, 1, 307–341. [Google Scholar]
- Mohandes, S.R.; Karasan, A.; Erdoğan, M.; Sabet PG, P.; Mahdiyar, A.; Zayed, T. A comprehensive analysis of the causal factors in repair, maintenance, alteration, and addition works: A novel hybrid fuzzy-based approach. Expert Syst. Appl. 2022, 208, 118112. [Google Scholar] [CrossRef]
- Cohen, J. Statistical Power for the Behavioural Sciences; Lawrence Erlbaum: Hilsdale, NY, USA, 1988. [Google Scholar]
- Hult, G.T.M.; Hair, J.F., Jr.; Proksch, D.; Sarstedt, M.; Pinkwart, A.; Ringle, C.M. Addressing endogeneity in international marketing applications of partial least squares structural equation modeling. J. Int. Mark. 2018, 26, 1–21. [Google Scholar] [CrossRef]
- Lu, P.; Guo, S.; Qian, L.; He, P.; Xu, X. The effectiveness of contractual and relational governances in construction projects in China. Int. J. Proj. Manag. 2015, 33, 212–222. [Google Scholar] [CrossRef]
- Bohari, A.A.M.; Skitmore, M.; Xia, B.; Teo, M.; Khalil, N. Key stakeholder values in encouraging green orientation of construction procurement. J. Clean. Prod. 2020, 270, 122246. [Google Scholar] [CrossRef]
- Dallas, M. Revolutionising the Way We Build, Managing Sustainable Values. In Proceedings of the International Conference of the Institute of Value Management, Hong Kong, China, 6–7 May 1999; pp. 6–7. [Google Scholar]
- Green, S.D.; Moss, G. Value management and post-occupancy evaluation: Closing the loop. Facilities 1998, 16, 34–39. [Google Scholar] [CrossRef]
- Leung, M.-y.; Yu, J.; Liang, Q. Analysis of the relationships between value management techniques, conflict management, and workshop satisfaction of construction participants. J. Manag. Eng. 2014, 30, 04014004. [Google Scholar] [CrossRef]
- Leung, M.-y.; Ng, S.T.; Cheung, S.-O. Improving satisfaction through conflict stimulation and resolution in value management in construction projects. J. Manag. Eng. 2002, 18, 68–75. [Google Scholar] [CrossRef]
- Norton, B.R.; McElligott, W.C. Value Management in Construction: A Practical Guide; Macmillan International Higher Education: New York, NY, USA, 1995. [Google Scholar]
- Chen, W.T.; Liao, S.L. A job-plan based performance evaluation for construction value engineering study. J. Chin. Inst. Eng. 2010, 33, 317–333. [Google Scholar] [CrossRef]
- Elghaish, F.; Abrishami, S.; Hosseini, M.R.; Abu-Samra, S.; Gaterell, M. Integrated project delivery with BIM: An automated EVM-based approach. Autom. Constr. 2019, 106, 102907. [Google Scholar] [CrossRef]
- Wernerfelt, B. A resource-based view of the firm. Strateg. Manag. J. 1984, 5, 171–180. [Google Scholar] [CrossRef]
- Hwang, B.G.; Tan, J.S. Green building project management: Obstacles and solutions for sustainable development. Sustain. Dev. 2012, 20, 335–349. [Google Scholar] [CrossRef]
- Mohamad Ramly, Z.; Shen, G.Q.; Yu, A.T. Critical success factors for value management workshops in Malaysia. J. Manag. Eng. 2015, 31, 05014015. [Google Scholar] [CrossRef]
- Lee, S.; Hyun, C.; Hong, T. Retrieve: Remembering tool for reusing the ideas evolved in value engineering. Autom. Constr. 2009, 18, 1123–1134. [Google Scholar] [CrossRef]
- Coetzee, C.E.L. Value Management in the Construction Industry: What Does It Entail and Is It a Worthwhile Practice? Bechelor’s Thesis, University of Pretoria, Pretoria, South Africa, 2010. [Google Scholar]
- Gregori, P.; Holzmann, P. Digital sustainable entrepreneurship: A business model perspective on embedding digital technologies for social and environmental value creation. J. Clean. Prod. 2020, 272, 122817. [Google Scholar] [CrossRef]
- Abidin, N.Z.; Pasquire, C.L. Delivering sustainability through value management. Eng. Constr. Archit. Manag. 2005, 12, 168–180. [Google Scholar] [CrossRef]
- Fong, S. Value engineering in Hong Kong–A powerful tool for a changing society. Comput. Ind. Eng. 1998, 35, 627–630. [Google Scholar] [CrossRef]
- Chan, W.K.; Wong, F.K.; Scott, D. Managing construction projects in China–The transitional period in the millennium. Int. J. Proj. Manag. 1999, 17, 257–263. [Google Scholar] [CrossRef]
- Tetteh, M.O.; Chan, A.P.; Mohandes, S.R.; Agyemang, D.Y. Diagnosing critical barriers to international construction joint ventures success in the developing country of Ghana. Constr. Innov. 2022. ahead of print. [Google Scholar] [CrossRef]
- Nguyen, L.D.; Ogunlana, S.O. A study on project success factors in large construction projects in Vietnam. Eng. Constr. Archit. Manag. 2004, 11, 404–413. [Google Scholar] [CrossRef]
- Fong, P.S.-w.; Shen, Q. Is the Hong Kong construction industry ready for value management? Int. J. Proj. Manag. 2000, 18, 317–326. [Google Scholar] [CrossRef]
- Tabatabaee, S.; Ashour, M.; Sadeghi, H.; Hoseini, S.A.; Mohandes, S.R.; Mahdiyar, A.; Hosseini, M.R. Towards the adoption of most suitable green walls within sustainable buildings using interval type-2 fuzzy best-worst method and TOPSIS technique. Eng. Constr. Archit. Manag. 2022. ahead of print. [Google Scholar] [CrossRef]
- Cuadros, R.L.; García Campaña, A.M.; Barrero, F.A.; Linares, C.J.; Ceba, M.R. Validation of an analytical instrumental method by standard addition methodology. J. AOAC Int. 1995, 78, 471–476. [Google Scholar]
- Naaranoja, M.; Haapalainen, P.; Lonka, H. Strategic management tools in projects case construction project. Int. J. Proj. Manag. 2007, 25, 659–665. [Google Scholar] [CrossRef]
- Kartam, N.; Al-Daihani, T.; Al-Bahar, J. Professional project management practices in Kuwait: Issues, difficulties and recommendations. Int. J. Proj. Manag. 2000, 18, 281–296. [Google Scholar] [CrossRef]
- Thiry, M. Sensemaking in value management practice. Int. J. Proj. Manag. 2001, 19, 71–77. [Google Scholar] [CrossRef]
- Engwall, M.; Jerbrant, A. The resource allocation syndrome: The prime challenge of multi-project management? Int. J. Proj. Manag. 2003, 21, 403–409. [Google Scholar] [CrossRef]
- Belassi, W.; Tukel, O.I. A new framework for determining critical success/failure factors in projects. Int. J. Proj. Manag. 1996, 14, 141–151. [Google Scholar] [CrossRef]
- Douglas, A.; Lubbe, B.A. Identifying value conflicts between stakeholders in corporate travel management by applying the soft value management model: A survey in South Africa. Tour. Manag. 2006, 27, 1130–1140. [Google Scholar] [CrossRef]
- Oke, A.E.; Aigbavboa, C.O. Sustainable Value Management for Construction Projects; Springer: Berlin/Heidelberg, Germany, 2017. [Google Scholar]
- Baldassarre, B.; Keskin, D.; Diehl, J.C.; Bocken, N.; Calabretta, G. Implementing sustainable design theory in business practice: A call to action. J. Clean. Prod. 2020, 273, 123113. [Google Scholar] [CrossRef]
- Pieterse, B.; Agyekum, K.; Manu, P.; Mohandes, S.R.; Cheung, C.; Yunusa-Kaltungo, A. Examining Critical Project Management Skills for Successful Delivery of Major Maintenance Projects: Insights from the United Kingdom Energy Sector. Eng. Constr. Archit. Manag. 2022. [Google Scholar] [CrossRef]




| Variable | Characteristics | (%) |
|---|---|---|
| Work experience (Years) | Less than five | 49 |
| 5–10 | 17 | |
| 10–15 | 13 | |
| 15–20 | 9 | |
| More than 20 | 12 | |
| Educational level | Bachelor’s degree | 10.7 |
| M.Sc. | 36 | |
| Ph.D. | 9 | |
| Organization function | Client | 34 |
| Consultant | 29 | |
| Contractor | 31 | |
| VM workshop adopting and attending | Yes | 17 |
| No | 71 | |
| Maybe | 12 | |
| Formal training on VM | Yes | 17 |
| No | 67 | |
| Maybe | 16 | |
| Awareness | Totally Familiar | 34 |
| Familiar | 34 | |
| Moderately familiar | 25 | |
| Not familiar | 7 |
| VM Barriers | Components | |||||
|---|---|---|---|---|---|---|
| 1 | 2 | 3 | 4 | 5 | 6 | |
| B 1 | 0.577 | |||||
| B2 | 0.580 | |||||
| B3 | 0.726 | |||||
| B 4 | 0.624 | |||||
| B5 | 0.639 | |||||
| B 6 | 0.698 | |||||
| B7 | 0.595 | |||||
| B 8 | 0.634 | |||||
| B9 | 0.692 | |||||
| B10 | 0.599 | |||||
| B11 | 0.563 | |||||
| B12 | 0.685 | |||||
| B13 | 0.582 | |||||
| B14 | 0.666 | |||||
| B15 | 0.675 | |||||
| B16 * | 0.414 | |||||
| B17 | 0.654 | |||||
| B18 | 0.636 | |||||
| B19 * | 0.418 | 0.434 | ||||
| B20 | 0.658 | |||||
| B21 | 0.612 | |||||
| B22 | 0.608 | |||||
| B23 * | 0.508 | 0.566 | ||||
| B24 * | 0.505 | 0.516 | ||||
| B25 * | 0.433 | 0.481 | ||||
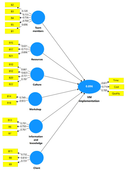
| Constructs | Client | Culture | Information and Knowledge | Resources | Team Members | Workshop | Cronbach’s Alpha | Composite Reliability | AVE |
|---|---|---|---|---|---|---|---|---|---|
| Client | 0.76 | 0.631 | 0.803 | 0.577 | |||||
| Culture | 0.506 | 0.754 | 0.746 | 0.840 | 0.568 | ||||
| Information and knowledge | 0.453 | 0.472 | 0.769 | 0.656 | 0.813 | 0.592 | |||
| Resources | 0.347 | 0.49 | 0.55 | 0.767 | 0.651 | 0.811 | 0.588 | ||
| Team members | 0.515 | 0.495 | 0.468 | 0.449 | 0.722 | 0.770 | 0.845 | 0.522 | |
| Workshop | 0.396 | 0.558 | 0.367 | 0.354 | 0.389 | 0.846 | 0.608 | 0.834 | 0.716 |
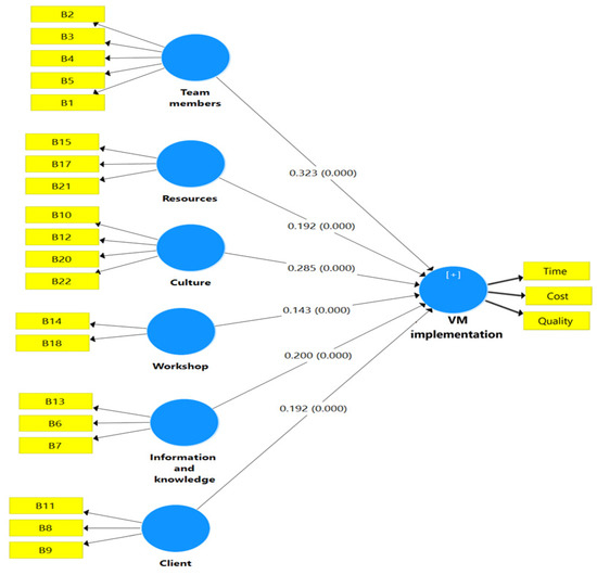
| Hypotheses Paths | B | SE | p Values | VIF | Recommendations |
|---|---|---|---|---|---|
| Team members -> VM Implementation | 0.323 | 0.03 | 0 | 1.657 | Supported |
| Client -> VM implementation | 0.192 | 0.019 | 0 | 1.61 | Supported |
| Culture -> VM implementation | 0.285 | 0.027 | 0 | 1.95 | Supported |
| Information and knowledge -> VM implementation | 0.2 | 0.023 | 0 | 1.7 | Supported |
| Resources -> VM implementation | 0.192 | 0.02 | 0 | 1.64 | Supported |
| Workshop -> VM implementation | 0.143 | 0.017 | 0 | 1.51 | Supported |
| Constructs | Performances | Importance |
|---|---|---|
| Client | 59.562 | 0.15 |
| Culture | 59.314 | 0.223 |
| Information and knowledge | 59.471 | 0.141 |
| Resources | 59.962 | 0.14 |
| Team members | 58.899 | 0.248 |
| Workshop | 58.337 | 0.098 |
Publisher’s Note: MDPI stays neutral with regard to jurisdictional claims in published maps and institutional affiliations. |
© 2022 by the authors. Licensee MDPI, Basel, Switzerland. This article is an open access article distributed under the terms and conditions of the Creative Commons Attribution (CC BY) license (https://creativecommons.org/licenses/by/4.0/).
Share and Cite
Kineber, A.F.; Siddharth, S.; Chileshe, N.; Alsolami, B.; Hamed, M.M. Addressing of Value Management Implementation Barriers within the Indian Construction Industry: A PLS-SEM Approach. Sustainability 2022, 14, 16602. https://doi.org/10.3390/su142416602
Kineber AF, Siddharth S, Chileshe N, Alsolami B, Hamed MM. Addressing of Value Management Implementation Barriers within the Indian Construction Industry: A PLS-SEM Approach. Sustainability. 2022; 14(24):16602. https://doi.org/10.3390/su142416602
Chicago/Turabian StyleKineber, Ahmed Farouk, Shah Siddharth, Nicholas Chileshe, Badr Alsolami, and Mohammed Magdy Hamed. 2022. "Addressing of Value Management Implementation Barriers within the Indian Construction Industry: A PLS-SEM Approach" Sustainability 14, no. 24: 16602. https://doi.org/10.3390/su142416602
APA StyleKineber, A. F., Siddharth, S., Chileshe, N., Alsolami, B., & Hamed, M. M. (2022). Addressing of Value Management Implementation Barriers within the Indian Construction Industry: A PLS-SEM Approach. Sustainability, 14(24), 16602. https://doi.org/10.3390/su142416602

