Towards Achieving 100% Renewable Energy Supply for Sustainable Climate Change in Pakistan
Abstract
1. Introduction
Research Gaps and Significant Contributions
- In Pakistan, energy modeling tools are not being used to create a 100% renewable energy system.
- The techniques of least cost optimization and complete system solutions are not effectively addressed inside a 100% renewable energy system.
- When using energy modeling tools to analyze a 100% renewable energy system, it has been noted that balancing energy demand and production is a major challenge.
- To create an integrated modeling framework for evaluating the most cost-effective energy transition pathways, including when and how the transition to a 100% renewable energy system is possible.
- The simulation model of LEAP was used to investigate the feasibility of a 100% renewable energy mix based on exogenous and endogenous assumptions in Pakistan.
- Three scenarios are developed, including an ongoing scenario, energy saving policy scenario, and green energy policy scenario in a single LEAP model to compare renewable energy and fossil fuels targets side by side, providing insights that could aid policymakers in developing renewable energy policies that are consistent with carbon mitigation goals.
2. Current Research on 100% Renewable Energy Systems—A Review
3. Research Area
3.1. Pakistan’s Current Energy Mix
3.2. Pakistan’s Fossil Fuels and Renewable Energy Potential and Resource Utilization
- Pakistan is in the sunniest region and has a lot of potential for solar energy [47]. The US National Renewable Energy Laboratory (NERL) conducted research to ascertain Pakistan’s solar energy potential in collaboration with the Alternative Energy Development Board of Pakistan (AEDB) [48]. The country is said to be in a location that is ideal for the development of solar energy projects in practice because the majority of its days are long and sunny. It also has high solar radiation and insulation. The country receives 8 to 10 h of sunlight each day in most of its regions, which receive an average of 15.5 to 1014 KWh of solar radiation annually, with 20 MJ/m of solar insulation and an average of 8.5 h of sunlight every day [48]. The province of Baluchistan has one of the highest potentials for sun irradiation, according to [49]. In addition, there is significant potential for solar energy production in the deserts of Punjab, Sindh, and Baluchistan. This land is perfect for solar installations because it is fertile and cannot be used for anything else [49]. Around 1600 GW per year, which is more than 40 times the capacity of the existing power generation system, is the estimated solar potential [50].
- Biomass in Pakistan offers enormous power potential [51]. Sixty-two percent of Pakistan’s population lives in villages and rural areas, making it an agricultural nation. These regions have employment opportunities in agriculture and vocations that are directly or indirectly related to agriculture [52]. The main source of energy generation in villages is traditional biomass, such as cow dung, fuel woods, and crop wastes [52]. According to [53], there are around 160 million animals in Pakistan, with a 9% yearly growth rate. On average, each animal produces 10 kg of excrement every day. More than 50 million people, or roughly 40% of the rural population, could be served by the efficient use of manure alone [53]. However, the majority of manure is used as fuel in its unprocessed form. Families use about 2300 Kg of firewood each year, 1200 Kg of crop waste, and 1500 Kg of manure. The author of [54] claims that the traditional way of resource use creates gases that are hazardous to human health, and this method is 25% less efficient. Along with other countries such as the United States, Germany, and Denmark, Pakistan’s AEDB has examined the possibilities of bagasse and waste for electricity generation in Pakistan [55]. Estimates indicate that garbage has a potential of 500 MW and bagasse has a capacity of 1800 MW [55].
- Pakistan is rich in wind energy resources [56]. In cooperation with the NREL, the United States Agency for International Development (USAID), and the Pakistan Meteorological Department (PMD), the AEDB of Pakistan has produced the nation’s first wind map [56]. Numerous locations have been found to have wind-generating potential, including Sindh, Baluchistan, and portions of Punjab [57]. Three hundred and forty-six gigawatts is the estimated total amount of economically exploitable wind potential [57]. The AEDB has identified a number of areas across the nation where wind-generating plants can be installed with the help of the private sector [58]. One example of such a place is the Ghoro-Keti Bandar wind farm, which runs along Sindh’s coast and has an average wind speed of 7 m/s at 50 m above ground level. The power density is estimated to be 400 w/m with a capacity factor of 25% [58]. One example of such a place is the Ghoro-Keti Bandar wind farm, which runs along Sindh’s coast and has an average wind speed of 7 m/s at 50 m above ground level. The power density is estimated to be 400 w/m with a capacity factor of 25% [59].
- Hydropower generates a sizable portion of the electricity in Pakistan. The total electricity generating capacity of the nation is 37,261 MW, with hydropower making up 9874 MW (or 26%) of that amount in 2021 [60]. The country’s total hydropower capacity is estimated to be 100 GW, with 59 GW of locations already known [61]. The public and commercial sectors have built about 300 micro and mini hydroelectric power plants in areas that are not connected to the national grid [62]. Recently, the government proposed building small-scale hydroelectric projects in Pakistan’s northern areas. Additionally, the Water and Power Development Authority (WAPDA) plans to produce at least 16,000 MW of electricity from hydro by 2025 [62].
- Geothermal energy, often known as earth heat, is a free, sustainable, clean, and renewable source of energy that can satisfy the nation’s rising energy needs [63]. Geothermal energy is accessible in Pakistan in the form of hot springs, geysers, steam springs, and subsurface hot aquifers [64]. Pakistan has been found to have abundant geothermal energy resources that can produce 100,000 MW of electricity at between 5 and 10 cents per unit [64]. Perhaps geothermal is one of Pakistan’s undiscovered energy options for producing electricity [65]. Most of Pakistan’s mud volcanoes and geothermal hot springs are located in its seismic belt [65].
- More than a third of the nation’s overall energy production comes from imported oil, making it a significant source of primary energy [66]. When compared to the enormous demands of the nation, Pakistan’s entire resource potential is estimated to be 22 million barrels [66]. The nation imports the majority of its oil due to low domestic production and high consumption [67]. Eighty-three percent of all the oil used in the nation is imported, according to the Sustainable Development Policy Institute (SDPI) [68]. The importation of petroleum products puts a heavy financial burden on the nation’s already precarious economy because oil is an expensive commodity. According to the Ministry of Finance in Pakistan, from 2021, Pakistan spent approximately USD 11.35 billion on petroleum imports, or more than 40% of all imports [16].
- Coal reserves are abundant throughout Pakistan. With proven reserves of 207 billion tonnes, Pakistan is believed to have 185 billion tonnes of total resources [69]. The majority of Pakistan’s known coal reserves are located in the Thar region of Sindh province [37]. Despite having a substantial resource base, Pakistan has not used coal to generate power. Compared to its potential, coal’s share of the world’s primary energy supply in 2021 will be negligible at 12.8% [70]. The coal deposits in the country are regarded to be of poor grade and contain higher concentrations of sulfur and ash. It is believed that despite its low quality, it nevertheless provides enough energy for domestic needs [70].
- Pakistan acquired nuclear technology in the 1970s. The government did not start using nuclear technology to generate electricity for three decades [71]. The year 2001 saw a total of 325 MW added to the grid. Nuclear technology has a history of being slow to advance. By the end of 2021, nuclear energy produced 4529 MW of power, representing 12.15 percent of the nation’s primary energy sources [72]. The Pakistani government has decided to strengthen the role that nuclear energy plays in the nation’s energy supply and has given the Pakistan Atomic Electricity Commission (PAEC) the go-ahead to build a system that can generate around 9000 MW of electricity by 2030 [73].
- According to the Energy Information Administration (EIA) [74], Pakistan has natural gas reserves of 282 trillion cubic feet (Tcf), with 24 Tcf of those reserves potentially recoverable. In Pakistan, natural gas has long been a significant energy source. It is concerning that the nation’s domestic natural gas reserves have already reached their peak as a result of rising demand from the power, industrial, and residential sectors and that the government is having trouble increasing natural gas output [75]. The country’s current resources will run out in 17 years if they are used at the current rate. In reality, consumption is most likely to grow by a factor of four, accelerating depletion [72].
4. Research Methodology
4.1. Proposed Method
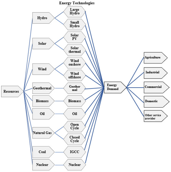
4.2. LEAP Model Setup
4.3. Main Input Parameters
4.4. Scenario Analysis
- Ongoing (ONG) scenario: Future energy demand, production, CO2 emissions, and cost of the energy system in Pakistan will be forecasted under the ongoing scenario. In order to create a solid foundation for the energy system transition analysis, in this case, the following constraints are taken into account:
- The purpose of this scenario is to go with the energy mix balance as suggested by the Government of Pakistan in the Indicative Generation Capacity Expansion Plan (IGCEP) of 2021 and considered that the same development will be proceeding in the future [62];
- As per IGCEP, power plants will run on imported fossil fuels, and also some new plants based on renewable sources will be established;
- Under this scenario, the hydro source will be exploited more as compared with other renewable sources.
- Green energy policy (GEP) scenario: The gradual elimination of carbon-emitting fuels, favoring more sustainable alternatives and also combatting the climate crisis. Future energy demand, production, CO2 emissions, and cost of the energy system in Pakistan will be forecasted under the renewable energy policy scenario. In order to create a solid foundation for the energy system transition analysis, in this case, the following constraints are taken into account:
- The aim of this scenario is to incorporate the Alternative and Renewable Energy (ARE) Policy of 2019. As per this policy, 20% of renewable energy will be generated by 2025, and 30% of renewable energy will be generated by 2030 [79];
- As per this ARE policy, no new nuclear, coal, natural gas, and oil-based power generation capacities could be built after 2030;
- This scenario emphasizes the use of domestic renewable (biomass, wind, solar and hydro) and non-renewable (nuclear, coal, oil, and natural gas) energy sources for power generation;
- Incorporating sustainable energy technologies (modem, latest and efficient) for harnessing electrical power;
- Under this scenario, solar, biomass, and wind source will be exploited more as compared with hydro sources because, in the future, a number of hydro plants will retire and focus less on the development of new hydro plants due to greater capital costs.
- Energy saving policy (ESP) scenario: Energy conservation or efficient use of energy resources has been implemented to cater to the energy deficit, which is cost-effective and environmentally feasible. In order to create a solid foundation for the energy system transition analysis, in this case, the following constraints are taken into account:
- This policy scenario is based on the National Energy Conservation Policy (NCEP) prepared by the National Energy Conservation Centre;
- This policy emphasizes end-use efficient devices for various energy consumption sectors. Its implementation is under consideration which promises a 20% to 25% reduction in total energy consumption [18];
- In this scenario, an energy model is built concerning the 20% decrease in electricity demand in comparison to the baseline scenario;
- This scenario will be part of the demand-side management DSM approach, which targets to reduce the current demand through using more efficient equipment and energy-saving measures, thus reducing the power generation;
- This strategy also helps in saving the initial and running cost of new power plants. A growth function is used in LEAP for the implementation of a 20% reduction in the overall demand sector.
5. Results and Discussion
6. Limitations and Future Directions
- In all scenarios, the priority of energy sources for power dispatch was not set in the LEAP model because the purpose was to show the total carbon emissions as per the running policies of Pakistan’s power sector;
- We did not incorporate the geothermal and tidal energy resources for power production.
- The future directions of this research are discussed below:
- CO2 emissions can also be reduced by exploiting geothermal and tidal energy potential in Pakistan;
- There is a provision to forecast results based on hourly resolution data.
7. Conclusions
- In the ONG scenario, energy production is 1135.20 TWh, which is enough to meet the energy demand of 966.05 TWh of the nation. The share of renewable sources in the total energy mix is 874.97 TWh, and non-renewable sources contribute 260.23 TWh. Non-renewable production leads to the generation of 135.47 million metric tons of carbon emissions. The investment cost required for implementing the new power capacity under this scenario is USD 46.80 billion until 2050.
- In the ESP scenario, forecasted energy demand and production are found to be very less as compared with the ONG scenario. The energy demand of the nation is 635.83 TWh, which can be fulfilled by the 747.15 TWh of energy production. Renewable sources produce 575.88 TWh, and non-renewable sources produce 171.27 TWh. A total of 93.16 million metric tons of carbon emissions are produced under this scenario, and USD 46.80 billion investment cost is required for additional capacity addition until 2050.
- In the GEP scenario, energy demand and production are the same as forecasted in the ONG scenario, but the share of renewable and non-renewable is different. The share of renewable sources in the total energy mix is 1117.08 TWh, and non-renewable sources contribute 18.12 TWh. Non-renewable production leads to the generation of 8.85 million metric tons of carbon emissions and USD 1482.46 billion investment cost required for additional renewable energy capacity addition until 2050.
Author Contributions
Funding
Institutional Review Board Statement
Informed Consent Statement
Data Availability Statement
Acknowledgments
Conflicts of Interest
Appendix A








References
- Melnyk, L.H.; Sommer, H.; Kubatko, O.V.; Rabe, M.; Fedyna, S.M. The economic and social drivers of renewable energy development in OECD countries. Probl. Perspect. Manag. 2020, 18, 37–48. [Google Scholar] [CrossRef]
- Le, T.-H.; Nguyen, C.P.; Park, D. Financing renewable energy development: Insights from 55 countries. Energy Res. Soc. Sci. 2020, 68, 101537. [Google Scholar] [CrossRef]
- Lowitzsch, J.; Hoicka, C.E.; van Tulder, F.J. Renewable energy communities under the 2019 European Clean Energy Package—Governance model for the energy clusters of the future? Renew. Sustain. Energy Rev. 2020, 122, 109489. [Google Scholar] [CrossRef]
- Khan, S.A.R.; Yu, Z.; Belhadi, A.; Mardani, A. Investigating the effects of renewable energy on international trade and environmental quality. J. Environ. Manag. 2020, 272, 111089. [Google Scholar] [CrossRef] [PubMed]
- Potrč, S.; Čuček, L.; Martin, M.; Kravanja, Z. Sustainable renewable energy supply networks optimization—The gradual transition to a renewable energy system within the European Union by 2050. Renew. Sustain. Energy Rev. 2021, 146, 111186. [Google Scholar] [CrossRef]
- Simionescu, M.; Păuna, C.B.; Diaconescu, T. Renewable energy and economic performance in the context of the European Green Deal. Energies 2020, 13, 6440. [Google Scholar] [CrossRef]
- Raza, M.A.; Khatri, K.L.; Israr, A.; Haque, M.I.U.; Ahmed, M.; Rafique, K.; Saand, A.S. Energy demand and production forecasting in Pakistan. Energy Strat. Rev. 2022, 39, 100788. [Google Scholar] [CrossRef]
- Hafner, M.; Raimondi, P.P. Priorities and challenges of the EU energy transition: From the European Green Package to the new Green Deal. Russ. J. Econ. 2020, 6, 374. [Google Scholar] [CrossRef]
- Date, R.P.; Asia, N.O.; East, M. Global and Regional Coal Phase out Requirements of the Paris Agreement: Insights from the IPCC Special Report on 1.5 °C; Climate Analytics: Berlin, Germany, 2019. [Google Scholar]
- Asmelash, E.; Prakash, G.; Gorini, R.; Gielen, D. Role of IRENA for global transition to 100% renewable energy. In Accelerating the Transition to a 100% Renewable Energy Era; Springer: Berlin/Heidelberg, Germany, 2020; pp. 51–71. [Google Scholar]
- Wu, F.; Huang, N.; Zhang, F.; Niu, L.; Zhang, Y. Analysis of the carbon emission reduction potential of China’s key industries under the IPCC 2 °C and 1.5 °C limits. Technol. Forecast. Soc. Chang. 2020, 159, 120198. [Google Scholar] [CrossRef]
- Włodarczyk, B.; Firoiu, D.; Ionescu, G.H.; Ghiocel, F.; Szturo, M.; Markowski, L. Assessing the Sustainable Development and Renewable Energy Sources Relationship in EU Countries. Energies 2021, 14, 2323. [Google Scholar] [CrossRef]
- Şerban, A.C.; Lytras, M.D. Artificial intelligence for smart renewable energy sector in europe—Smart energy infrastructures for next generation smart cities. IEEE Access 2020, 8, 77364–77377. [Google Scholar] [CrossRef]
- Hansen, K.; Breyer, C.; Lund, H. Status and perspectives on 100% renewable energy systems. Energy 2019, 175, 471–480. [Google Scholar] [CrossRef]
- Korberg, A.D.; Skov, I.R.; Mathiesen, B.V. The role of biogas and biogas-derived fuels in a 100% renewable energy system in Denmark. Energy 2020, 199, 117426. [Google Scholar] [CrossRef]
- Raza, M.A.; Khatri, K.L.; Haque, M.I.U.; Shahid, M.; Rafique, K.; Waseer, T.A. Holistic and scientific approach to the development of sustainable energy policy framework for energy security in Pakistan. Energy Rep. 2022, 8, 4282–4302. [Google Scholar] [CrossRef]
- Raza, M.A.; Khatri, K.L.; Rafique, K.; Saand, A.S. Harnessing electrical power from hybrid biomass-solid waste energy resources for microgrids in underdeveloped and developing countries. Eng. Technol. Appl. Sci. Res. 2021, 11, 7257–7261. [Google Scholar] [CrossRef]
- Raza, M.A.; Khatri, K.L.; Hussain, A. Transition from fossilized to defossilized energy system in Pakistan. Renew. Energy 2022, 190, 19–29. [Google Scholar] [CrossRef]
- Raza, M.A.; Khatri, K.L.; Hussain, A.; Rehman, H.; Rubab, F.; Khan, A. Sector-Wise Optimal Energy Demand Forecasting for a Developing Country Using LEAP Software. Eng. Proc. 2022, 20, 6. [Google Scholar]
- Mathiesen, B.V.; Lund, H.; Karlsson, K. 100% Renewable energy systems, climate mitigation and economic growth. Appl. Energy 2011, 88, 488–501. [Google Scholar]
- Connolly, D.; Lund, H.; Mathiesen, B.V. Smart Energy Europe: The technical and economic impact of one potential 100% renewable energy scenario for the European Union. Renew. Sustain. Energy Rev. 2016, 60, 1634–1653. [Google Scholar] [CrossRef]
- Brown, T.W.; Bischof-Niemz, T.; Blok, K.; Breyer, C.; Lund, H.; Mathiesen, B.V. Response to ‘Burden of proof: A comprehensive review of the feasibility of 100% renewable-electricity systems’. Renew. Sustain. Energy Rev. 2018, 92, 834–847. [Google Scholar] [CrossRef]
- Heard, B.P.; Brook, B.W.; Wigley, T.M.; Bradshaw, C.J. Burden of proof: A comprehensive review of the feasibility of 100% renewable-electricity systems. Renew. Sustain. Energy Rev. 2017, 76, 1122–1133. [Google Scholar] [CrossRef]
- Lund, H.; Mathiesen, B.V. The role of carbon capture and storage in a future sustainable energy system. Energy 2012, 44, 469–476. [Google Scholar] [CrossRef]
- Child, M.; Kemfert, C.; Bogdanov, D.; Breyer, C. Flexible electricity generation, grid exchange and storage for the transition to a 100% renewable energy system in Europe. Renew. Energy 2019, 139, 80–101. [Google Scholar] [CrossRef]
- Al-Mulali, U.; Ozturk, I.; Lean, H.H. The influence of economic growth, urbanization, trade openness, financial development, and renewable energy on pollution in Europe. Nat. Hazards 2015, 79, 621–644. [Google Scholar] [CrossRef]
- Vakulchuk, R.; Overland, I.; Scholten, D. Renewable energy and geopolitics: A review. Renew. Sustain. Energy Rev. 2020, 122, 109547. [Google Scholar] [CrossRef]
- Mensah, T.N.O.; Oyewo, A.S.; Breyer, C. The role of biomass in sub-Saharan Africa’s fully renewable power sector—The case of Ghana. Renew. Energy 2021, 173, 297–317. [Google Scholar] [CrossRef]
- Bogdanov, D.; Ram, M.; Aghahosseini, A.; Gulagi, A.; Oyewo, A.S.; Child, M.; Caldera, U.; Sadovskaia, K.; Farfan, J.; Barbosa, L.D.S.N.S.; et al. Low-cost renewable electricity as the key driver of the global energy transition towards sustainability. Energy 2021, 227, 120467. [Google Scholar] [CrossRef]
- Ferreira, P.V.; Lopes, A.; Dranka, G.G.; Cunha, J. Planning for a 100% renewable energy system for the Santiago Island, Cape Verde. Int. J. Sustain. Energy Plan. Manag. 2020, 29, 25–40. [Google Scholar]
- Tambari, I.T.; Dioha, M.O.; Failler, P. Renewable energy scenarios for sustainable electricity supply in Nigeria. Energy Clim. Chang. 2020, 1, 100017. [Google Scholar] [CrossRef]
- Oyewo, A.S.; Aghahosseini, A.; Ram, M.; Breyer, C. Transition towards decarbonised power systems and its socio-economic impacts in West Africa. Renew. Energy 2020, 154, 1092–1112. [Google Scholar] [CrossRef]
- Jacobson, M.Z.; Cameron, M.A.; Hennessy, E.M.; Petkov, I.; Meyer, C.B.; Gambhir, T.K.; Maki, A.T.; Pfleeger, K.; Clonts, H.; McEvoy, A.L.; et al. 100% clean and renewable Wind, Water, and Sunlight (WWS) all-sector energy roadmaps for 53 towns and cities in North America. Sustain. Cities Soc. 2018, 42, 22–37. [Google Scholar] [CrossRef]
- Timmons, D.; Dhunny, A.; Elahee, K.; Havumaki, B.; Howells, M.; Khoodaruth, A.; Lema-Driscoll, A.; Lollchund, M.; Ramgolam, Y.; Rughooputh, S.; et al. Cost minimization for fully renewable electricity systems: A Mauritius case study. Energy Policy 2019, 133, 110895. [Google Scholar] [CrossRef]
- Bouckaert, S.; Wang, P.; Mazauric, V.; Maïzi, N. Expanding renewable energy by implementing dynamic support through storage technologies. Energy Procedia 2014, 61, 2000–2003. [Google Scholar] [CrossRef]
- Gulagi, A.; Choudhary, P.; Bogdanov, D.; Breyer, C. Electricity system based on 100% renewable energy for India and SAARC. PLoS ONE 2017, 12, e0180611. [Google Scholar] [CrossRef] [PubMed]
- Raza, M.A.; Khatri, K.L.; Memon, M.A.; Rafique, K.; Haque, M.I.U.; Mirjat, N.H. Exploitation of Thar coal field for power generation in Pakistan: A way forward to sustainable energy future. Energy Explor. Exploit. 2022, 40, 1173–1196. [Google Scholar] [CrossRef]
- Qudrat-Ullah, H. A review and analysis of renewable energy policies and CO2 emissions of Pakistan. Energy 2022, 238, 121849. [Google Scholar] [CrossRef]
- Kanwal, S.; Mehran, M.T.; Hassan, M.; Anwar, M.; Naqvi, S.R.; Khoja, A.H. An integrated future approach for the energy security of Pakistan: Replacement of fossil fuels with syngas for better environment and socio-economic development. Renew. Sustain. Energy Rev. 2022, 156, 111978. [Google Scholar] [CrossRef]
- Rehman, A.; Ma, H.; Radulescu, M.; Sinisi, C.I.; Paunescu, L.M.; Alam, M.S.; Alvarado, R. The energy mix dilemma and environmental sustainability: Interaction among greenhouse gas emissions, nuclear energy, urban agglomeration, and economic growth. Energies 2021, 14, 7703. [Google Scholar] [CrossRef]
- Raza, M.A.; Khatri, K.L.; Hussain, A.; Khan, M.H.A.; Shah, A.; Taj, H. Analysis and Proposed Remedies for Power System Blackouts around the Globe. Eng. Proc. 2022, 20, 5. [Google Scholar]
- Hashmi, A.; Bhatti, A.I.; Ahmed, S.; Tariq, M.A.U.R.; Savitsky, A. Revisiting the Indus Basin Model for an energy sustainable Pakistan. Water 2022, 14, 702. [Google Scholar] [CrossRef]
- Khan, S.; Nisar, A.; Wu, B.; Zhu, Q.-L.; Wang, Y.-W.; Hu, G.-Q.; He, M. Bioenergy production in Pakistan: Potential, progress, and prospect. Sci. Total Environ. 2022, 814, 152872. [Google Scholar] [CrossRef] [PubMed]
- Raza, M.A.; Aman, M.M.; Abro, A.G.; Tunio, M.A.; Khatri, K.L.; Shahid, M. Challenges and potentials of implementing a smart grid for Pakistan’s electric network. Energy Strat. Rev. 2022, 43, 100941. [Google Scholar] [CrossRef]
- Khalid, W.; Özdeşer, H.; Jalil, A. An empirical analysis of inter-factor and inter-fuel substitution in the energy sector of Pakistan. Renew. Energy 2021, 177, 953–966. [Google Scholar] [CrossRef]
- Ullah, K. Behavioural Determinants of Energy Transition Towards Renewable Energy Sources in Pakistan: Structural Equation Modelling Approach. Renew. Energy 2021, 9, 1332–1342. [Google Scholar]
- Ali, S.; Yan, Q.; Hussain, M.S.; Irfan, M.; Ahmad, M.; Razzaq, A.; Dagar, V.; Işık, C. Evaluating green technology strategies for the sustainable development of solar power projects: Evidence from Pakistan. Sustainability 2021, 13, 12997. [Google Scholar] [CrossRef]
- Shahid, I.A.; Ullah, K.; Miller, C.A.; Dawood, M.; Ahmed, M.I. Rooftop solar adoption among populations and markets outside the US and Europe—A case from Pakistan. Electr. J. 2022, 35, 107090. [Google Scholar] [CrossRef]
- Khatri, S.A.; Harijan, K.; Uqaili, M.A.; Shah, S.F.; Mirjat, N.H.; Kumar, L. Solar photovoltaic potential and diffusion assessment for Pakistan. Energy Sci. Eng. 2022, 10, 2452–2474. [Google Scholar] [CrossRef]
- Ilyas, S.Z.; Hassan, A.; Mufti, H. Review of the renewable energy status and prospects in Pakistan. Int. J. Smart Grid 2021, 5, 167–173. [Google Scholar]
- Khan, I.A.; Khan, W.R.; Ali, A.; Nazre, M. Assessment of above-ground biomass in pakistan forest ecosystem’s carbon pool: A review. Forests 2021, 12, 586. [Google Scholar] [CrossRef]
- Imran, M.; Zahid, A.; Mouneer, S.; Özçatalbaş, O.; Haq, S.U.; Shahbaz, P.; Muzammil, M.; Murtaza, M.R. Relationship between Household Dynamics, Biomass Consumption, and Carbon Emissions in Pakistan. Sustainability 2022, 14, 6762. [Google Scholar] [CrossRef]
- Mahmood, A.; Wang, X.; Shahzad, A.N.; Fiaz, S.; Ali, H.; Naqve, M.; Javaid, M.M.; Mumtaz, S.; Naseer, M.; Dong, R. Perspectives on Bioenergy Feedstock Development in Pakistan: Challenges and Opportunities. Sustainability 2021, 13, 8438. [Google Scholar] [CrossRef]
- Memon, T.A. Assessment of Rice Residues as Potential Energy Source in Pakistan. Sukkur IBA J. Emerg. Technol. 2022, 5, 41–53. [Google Scholar] [CrossRef]
- Khatri, K.L.; Muhammad, A.R.; Soomro, S.A.; Tunio, N.A.; Ali, M.M. Investigation of possible solid waste power potential for distributed generation development to overcome the power crises of Karachi city. Renew. Sustain. Energy Rev. 2021, 143, 110882. [Google Scholar] [CrossRef]
- Adnan, M.; Ahmad, J.; Ali, S.F.; Imran, M. A techno-economic analysis for power generation through wind energy: A case study of Pakistan. Energy Rep. 2021, 7, 1424–1443. [Google Scholar] [CrossRef]
- Khan, M.A.; Zhang, Y.; Wang, J.; Wei, J.; Raza, M.A.; Ahmad, A.; Yuan, Y. Determination of optimal parametric distribution and technical evaluation of wind resource characteristics for wind power potential at Jhimpir, Pakistan. IEEE Access 2021, 9, 70118–70141. [Google Scholar] [CrossRef]
- Hulio, Z.H. Assessment of wind characteristics and wind power potential of gharo, Pakistan. J. Renew. Energy 2021, 2021, 8960190. [Google Scholar] [CrossRef]
- Saeed, M.A.; Ahmed, Z.; Hussain, S.; Zhang, W. Wind resource assessment and economic analysis for wind energy development in Pakistan. Sustain. Energy Technol. Assess. 2021, 44, 101068. [Google Scholar] [CrossRef]
- Abid, M.; Isleem, H.F.; Shahzada, K.; Khan, A.U.; Shah, M.K.; Saeed, S.; Aslam, F. Seismic Hazard Assessment of Shigo Kas Hydro-Power Project (Khyber Pakhtunkhwa, Pakistan). Buildings 2021, 11, 349. [Google Scholar] [CrossRef]
- Bux, R.K.; Haider, S.I.; Batool, M.; Solangi, A.R.; Memon, S.Q.; Shah, Z.-U.; Moradi, O.; Vasseghian, Y. Natural and anthropogenic origin of metallic contamination and health risk assessment: A hydro-geochemical study of Sehwan Sharif, Pakistan. Chemosphere 2022, 300, 134611. [Google Scholar] [CrossRef]
- Raza, M.A.; Khatri, K.L.; Rafique, K.; Shahid, M.; Khoso, F.H.; Waseer, T.A. Long Term Optimal Energy Planning and Policy Formulation for Pakistan. Int. Energy J. 2022, 22, 123–134. [Google Scholar]
- Jamali, M.A.; Agheem, M.H.; Markhand, A.H.; Shaikh, S.A.; Arain, A.Y.W.; Khaskhely, M.U.R.; Sahito, A.G.; Memon, K.A.; Mujtaba, W.H. Exploration of Shallow Geothermal Energy Aquifers by Using Electrical Resistivity Survey in Laki Range Jamshoro district Sindh, Pakistan. Int. J. Econ. Environ. Geol. 2021, 12, 46–52. [Google Scholar] [CrossRef]
- Uddin, R.; Shaikh, A.J.; Khan, H.R.; Shirazi, M.A.; Rashid, A.; Qazi, S.A. Renewable energy perspectives of Pakistan and Turkey: Current analysis and policy recommendations. Sustainability 2021, 13, 3349. [Google Scholar] [CrossRef]
- Hamza, V.M.; Vieira, F.P.; Guimarães, S.N.P.; dos Santos Gomes, J.L. Geothermal Resources of the Asian Continent: A regional Assessment. Int. J. Terr. Heat Flow Appl. Geotherm. 2022, 5, 26–33. [Google Scholar] [CrossRef]
- Khan, M.I.; Teng, J.-Z.; Khan, M.K.; Jadoon, A.U.; Khan, M.F. The impact of oil prices on stock market development in Pakistan: Evidence with a novel dynamic simulated ARDL approach. Resour. Policy 2021, 70, 101899. [Google Scholar] [CrossRef]
- Khan, A.J.; Shah, S.Z.A.; Bashir, F.; Iqbal, J. Antecedents and Consequences of Green Human Resource Management in Oil and Gas Companies of Pakistan. Sustain. Bus. Soc. Emerg. Econ. 2021, 3, 339–351. [Google Scholar] [CrossRef]
- Raza, M.A.; Khatri, K.L.; Akbar, S.; Haque, M.I.U. Towards improving technical performance of a 747 MW thermal power plant. Quaid-E-Awam Univ. Res. J. Eng. Sci. Technol. Nawabshah. 2021, 19, 104–111. [Google Scholar] [CrossRef]
- Rehman, A.; Ma, H.; Radulescu, M.; Sinisi, C.I.; Yousaf, Z. Energy crisis in Pakistan and economic progress: Decoupling the impact of coal energy consumption in power and Brick Kilns. Mathematics 2021, 9, 2083. [Google Scholar] [CrossRef]
- Abbasi, S.A. Is coal power generation a sustainable solution for energy needs of Pakistan: A Delphi-SWOT paradigm? Digit. Arch. 2021, 11, 308–317. [Google Scholar] [CrossRef]
- Usman, M.; Jahanger, A.; Radulescu, M.; Balsalobre-Lorente, D. Do Nuclear Energy, Renewable Energy, and Environmental-Related Technologies Asymmetrically Reduce Ecological Footprint? Evidence from Pakistan. Energies 2022, 15, 3448. [Google Scholar] [CrossRef]
- Mirjat, N.H.; Uqaili, M.A.; Harijan, K.; Valasai, G.D.; Shaikh, F.; Waris, M. A review of energy and power planning and policies of Pakistan. Renew. Sustain. Energy Rev. 2017, 79, 110–127. [Google Scholar] [CrossRef]
- Mirjat, N.H.; Uqaili, M.A.; Harijan, K.; Walasai, G.D.; Mondal, M.A.H.; Sahin, H. Long-term electricity demand forecast and supply side scenarios for Pakistan (2015–2050): A LEAP model application for policy analysis. Energy 2018, 165, 512–526. [Google Scholar] [CrossRef]
- Mengal, A.; Harijan, K.; Uqaili, M.; Mirjat, N. Electricity demand and emissions under different policy scenarios for Pakistan. In Proceedings of the International Conference on Energy, Environment and Sustainable Development, Jamshoro, Pakistan, 22–24 October 2014. [Google Scholar]
- Valasai, G.D.; Uqaili, M.A.; Memon, H.R.; Samoo, S.R.; Mirjat, N.H.; Harijan, K. Overcoming electricity crisis in Pakistan: A review of sustainable electricity options. Renew. Sustain. Energy Rev. 2017, 72, 734–745. [Google Scholar] [CrossRef]
- Bogdanov, D.; Breyer, C. North-East Asian Super Grid for 100% renewable energy supply: Optimal mix of energy technologies for electricity, gas and heat supply options. Energy Convers. Manag. 2016, 112, 176–190. [Google Scholar] [CrossRef]
- Gernaat, D.E.; Bogaart, P.W.; Vuuren, D.P.V.; Biemans, H.; Niessink, R. High-resolution assessment of global technical and economic hydropower potential. Nat. Energy 2017, 2, 821–828. [Google Scholar] [CrossRef]
- Aghahosseini, A.; Bogdanov, D.; Breyer, C. A techno-economic study of an entirely renewable energy-based power supply for North America for 2030 conditions. Energies 2017, 10, 1171. [Google Scholar] [CrossRef]
- Mirjat, N.H.; Valasai, G.D.; Uqaili, M.A.; Harijan, K.; Shah, S.F.; Mengal, A. Ranking of Scenario Alternatives for Sustainable Power Generation in Pakistan. In Proceedings of the 6th Annual International Conference on Sustainable Energy and Environmental Sciences (SEES 2017), Singapore, 6–7 March 2017; Volume 10. [Google Scholar]









| Country/Region | Year | Model | Study Purpose |
|---|---|---|---|
| Ghana [28] | 2021 | LUT model | In Ghana, the role of bioenergy in a 100 percent renewable energy system by 2050 is examined. According to research, bioenergy might supply a sizeable portion of the necessary supply in the grid. The system experiences a decrease in overall generation, cumulative installed capacity, curtailment, power cost, and storage output when bioenergy is present. |
| Global [29] | 2021 | LUT model | The economic viability and technological feasibility of a 100% renewable energy system will be assessed globally by 2050. It is found that Sub-Saharan Africa has greater renewable potential and just needs to develop a long-term, cost-effective, secure, and efficient 100% renewable energy system. |
| Cape Verde [30] | 2020 | Cape Verde Planning Model | During a 20-year planning period, this study looked at different scenarios to obtain Cape Verde’s 100% renewable electricity supply. According to the authors, the development of a 100% renewable energy system will require greater cost and greater reliance on foreign energy. |
| Nigeria [31] | 2020 | TIMES model | The development of a 100% renewable energy system is a cost-effective solution as compared with the development of a conventional system by 2050. |
| West Africa [32] | 2020 | LUT model | It will also produce 1.54 million jobs in Nigeria. Transitioning to a 100% renewable energy system is possible in West Africa. This strategy helps to reduce carbon emissions and can also reduce by 10% cost if sustainable cooperation exists among electricity stakeholders. |
| Global [33] | 2019 | LOAD MATCH | One hundred forty-three nations were examined for the development of a 100% renewable energy system. The findings suggest that switching to a renewable energy system will significantly reduce energy consumption, expenses, job creation, mortality, and air pollution. |
| Mauritius [34] | 2019 | OSeMOSYS | Mauritius’ electricity supply might be entirely 100% renewable by 2040, according to this analysis. The developed system has the capability to meet the ever-rising energy demand at a lower cost compared to the present electricity output. |
| Reunion Island [35] | 2018 | TIMES | According to the transition scenarios under the renewable energy system, biomass-generated power will outperform coal-generated electricity by 2030, accounting for 50% of total energy output. |
| SAARC Countries [36] | 2017 | LUT model | A 100% renewable energy system was developed for the South Asian Association for Regional Corporation region. This study suggested that the energy demand of the residential sector will meet by the installed renewable capacity while the energy demand of industrial sectors will meet by the battery storage system. |
Publisher’s Note: MDPI stays neutral with regard to jurisdictional claims in published maps and institutional affiliations. |
© 2022 by the authors. Licensee MDPI, Basel, Switzerland. This article is an open access article distributed under the terms and conditions of the Creative Commons Attribution (CC BY) license (https://creativecommons.org/licenses/by/4.0/).
Share and Cite
Raza, M.A.; Aman, M.M.; Rajpar, A.H.; Bashir, M.B.A.; Jumani, T.A. Towards Achieving 100% Renewable Energy Supply for Sustainable Climate Change in Pakistan. Sustainability 2022, 14, 16547. https://doi.org/10.3390/su142416547
Raza MA, Aman MM, Rajpar AH, Bashir MBA, Jumani TA. Towards Achieving 100% Renewable Energy Supply for Sustainable Climate Change in Pakistan. Sustainability. 2022; 14(24):16547. https://doi.org/10.3390/su142416547
Chicago/Turabian StyleRaza, Muhammad Amir, Muhammad Mohsin Aman, Altaf Hussain Rajpar, Mohamed Bashir Ali Bashir, and Touqeer Ahmed Jumani. 2022. "Towards Achieving 100% Renewable Energy Supply for Sustainable Climate Change in Pakistan" Sustainability 14, no. 24: 16547. https://doi.org/10.3390/su142416547
APA StyleRaza, M. A., Aman, M. M., Rajpar, A. H., Bashir, M. B. A., & Jumani, T. A. (2022). Towards Achieving 100% Renewable Energy Supply for Sustainable Climate Change in Pakistan. Sustainability, 14(24), 16547. https://doi.org/10.3390/su142416547

