Investigation of Product–Service System Components as Control Points for Value Creation and Development Process
Abstract
1. Introduction
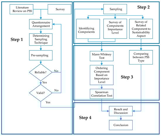
2. Materials and Methods
3. Results
3.1. The Components’ Importance Level Difference Test between PSS Types
3.2. The Components’ Importance Level
3.3. Correlation between PSS Components
3.4. The Sustainability-Related Components
4. Discussion
5. Conclusions
- The elaborated PSS component can explain, based on previous research and customer perspectives, the way that PSS constituents play an essential role in the value-creation process. This means that attention in the development of PSS can be focused on developing and managing these components effectively and efficiently.
- The importance of the PSS components presented in Table 9 and Figure 2 can be utilized to consider which component of the PSS development to start with. The level of importance was calculated based on the customers’ perspectives so that PSS development is carried out in line with customer priorities.
- Correlation analysis between components helps determine the impact of the development of one component on other components so that anticipatory and efficient actions can be taken.
- Component analysis related to sustainability aspects can be used for the development of sustainable PSS that is component-based and convergent so that the efforts made are practical and efficient.
Author Contributions
Funding
Institutional Review Board Statement
Informed Consent Statement
Data Availability Statement
Acknowledgments
Conflicts of Interest
References
- Kozlowska, J. A Methodology of Strategic Analysis for Servitization of the Manufacturing Company. WSEAS Trans. Bus. Econ. 2021, 18, 126–138. [Google Scholar] [CrossRef]
- Kohtamäki, M.; Rabetino, R.; Einola, S.; Parida, V.; Patel, P. Unfolding the Digital Servitization Path from Products to Product-Service-Software Systems: Practicing Change through Intentional Narratives. J. Bus. Res. 2021, 137, 379–392. [Google Scholar] [CrossRef]
- Sousa, R.; da Silveira, G.J.C. Advanced Services and Differentiation Advantage: An Empirical Investigation. Int. J. Oper. Prod. Manag. 2020, 40, 1561–1587. [Google Scholar] [CrossRef]
- Kanatlı, M.A.; Karaer, Ö. Servitization as An Alternative Business Model and Its Implications on Product Durability, Profitability & Environmental Impact. Eur. J. Oper. Res. 2021, 301, 546–560. [Google Scholar] [CrossRef]
- Borishade, T.T.; Ogunnaike, O.O.; Salau, O.; Motilewa, B.D.; Dirisu, J.I. Assessing the Relationship among Service Quality, Student Satisfaction and Loyalty: The NIGERIAN Higher Education Experience. Heliyon 2021, 7, e07590. [Google Scholar] [CrossRef] [PubMed]
- Schoonover, H.A.; Mont, O.; Lehner, M. Exploring Barriers to Implementing Product-Service Systems for Home Furnishings. J. Clean. Prod. 2021, 295, 126286. [Google Scholar] [CrossRef]
- Tukker, A.; van den Berg, C.; Tischner, U. S5W4Product-Services: A Specific Value Proposition. In New Business for Old Europe: Product-Service Development, Competitiveness and Sustainability; Routledge: Oxfordshire, UK, 2013; pp. 21–34. [Google Scholar] [CrossRef]
- Manzini, E.; Vezzoli, C. Product-Service Systems and Sustainability Opportunities for Sustainable Solutions; Milan, Italy. 2002. Available online: www.unep.org (accessed on 14 August 2022).
- Haase, R.P.; Pigosso, D.C.A.; McAloone, T.C. Product/Service-System Origins and Trajectories: A Systematic Literature Review of PSS Definitions and Their Characteristics. Procedia CIRP 2017, 64, 157–162. [Google Scholar] [CrossRef]
- Martin, M.; Heiska, M.; Björklund, A. Environmental Assessment of a Product-Service System for Renting Electric-Powered Tools. J. Clean. Prod. 2021, 281, 125245. [Google Scholar] [CrossRef]
- Pecorari, P.M.; Lima, C.R.C. Correlation of Customer Experience with the Acceptance of Product-Service Systems and Circular Economy. J. Clean. Prod. 2021, 281, 125275. [Google Scholar] [CrossRef]
- Johnson, E.; Plepys, A. Product-Service Systems and Sustainability: Analysing the Environmental Impacts of Rental Clothing. Sustainability 2021, 13, 2118. [Google Scholar] [CrossRef]
- Vezzoli, C.; Parra, B.G.; Kohtala, C. Lecture Notes in Mechanical Engineering Designing Sustainability for All The Design of Sustainable Product-Service Systems Applied to Distributed Economies; Vezzoli, C., Kohtala, C., Parra, B.G., Eds.; Springer: Mexico City, Mexico, 2021. [Google Scholar]
- Alty Amalia, F.; Aprianingsih, A. Business Model of Jamu as Indonesian Traditional Herbal Medicine in New Economy. Asian J. Technol. Manag. 2017, 10, 19–28. [Google Scholar] [CrossRef]
- Hernández Pardo, R.J.; Bhamra, T.; Bhamra, R. Sustainable Product Service Systems in Small and Medium Enterprises (SMEs): Opportunities in the Leather Manufacturing Industry. Sustainability 2012, 4, 175–192. [Google Scholar] [CrossRef]
- Hernandez, R.J. Sustainable Product-Service Systems and Circular Economies. Sustainability 2019, 11, 5383. [Google Scholar] [CrossRef]
- Li, X.; Wang, Z.; Chen, C.H.; Zheng, P. A Data-Driven Reversible Framework for Achieving Sustainable Smart Product-Service Systems. J. Clean. Prod. 2021, 279, 123618. [Google Scholar] [CrossRef]
- Negash, Y.T.; Calahorrano Sarmiento, L.S.; Tseng, M.L.; Jantarakolica, K.; Tan, K. Sustainable Product-Service System Hierarchical Framework under Uncertainties: The Pharmaceutical Industry in Ecuador. J. Clean. Prod. 2021, 294, 126188. [Google Scholar] [CrossRef]
- Abdel-Basst, M.; Mohamed, R.; Elhoseny, M. A Novel Framework to Evaluate Innovation Value Proposition for Smart Product–Service Systems. Environ. Technol. Innov. 2020, 20, 101036. [Google Scholar] [CrossRef]
- Bu, L.; Chen, C.H.; Ng, K.K.H.; Zheng, P.; Dong, G.; Liu, H. A User-Centric Design Approach for Smart Product-Service Systems Using Virtual Reality: A Case Study. J. Clean. Prod. 2021, 280, 124413. [Google Scholar] [CrossRef]
- Chiu, M.C.; Huang, J.H.; Gupta, S.; Akman, G. Developing a Personalized Recommendation System in a Smart Product Service System Based on Unsupervised Learning Model. Comput. Ind. 2021, 128, 103421. [Google Scholar] [CrossRef]
- Wu, C.; Chen, T.; Li, Z.; Liu, W. A Function-Oriented Optimising Approach for Smart Product Service Systems at the Conceptual Design Stage: A Perspective from the Digital Twin Framework. J. Clean. Prod. 2021, 297, 126597. [Google Scholar] [CrossRef]
- Yang, X.; Wang, R.; Tang, C.; Luo, L.; Mo, X. Emotional Design for Smart Product-Service System: A Case Study on Smart Beds. J. Clean. Prod. 2021, 298, 126823. [Google Scholar] [CrossRef]
- Catulli, M.; Sopjani, L.; Reed, N.; Tzilivakis, J.; Green, A. A Socio-Technical Experiment with a Resource Efficient Product Service System. Resour. Conserv. Recycl. 2021, 166, 105364. [Google Scholar] [CrossRef]
- Mourtzis, D.; Angelopoulos, J.; Panopoulos, N. Personalized PSS Design Optimization Based on Digital Twin and Extended Reality. Procedia CIRP 2022, 109, 389–394. [Google Scholar] [CrossRef]
- Mourtzis, D.; Doukas, M.; Fotia, S. Classification and Mapping of PSS Evaluation Approaches. In IFAC-PapersOnLine; Elsevier: Amsterdam, The Netherlands, 2016; Volume 49, pp. 1555–1560. [Google Scholar] [CrossRef]
- Beuren, F.H.; Pereira, D.; Fagundes, A.B. Product-Service Systems Characterization Based on Life Cycle: Application in a Real Situation. Procedia CIRP 2016, 47, 418–423. [Google Scholar] [CrossRef][Green Version]
- Mcgregor, J.D.; Stafford, J.A.; Cho, I.-H. Measuring Component Reliability. In Automated Reasoning and Prediction 6th ICSE Workshop on Component-Based Software Engineering (CBSE); IEEE: Portland, OR, USA, 2003; Volume 2003. [Google Scholar]
- Kimita, K.; Sakao, T.; Shimomura, Y. A Failure Analysis Method for Designing Highly Reliable Product-Service Systems. Res. Eng. Des. 2018, 29, 143–160. [Google Scholar] [CrossRef]
- Jin, T. Reliability Engineering and Service; Wiley: Texas, TX, USA, 2018; Volume 148. [Google Scholar]
- Lin, E.M.H.; Tseng, M.M. Tolerances of Customers’ Requirements: A Review of Current Researches. Procedia CIRP 2018, 72, 1208–1213. [Google Scholar] [CrossRef]
- Berger, C.; Blauth, R.; Boger, D. Kano’s Methods for Understanding Customer-Defined Quality. Cent. Qual. Manag. J. 1993, 2, 3–36. [Google Scholar]
- Mert, G.; Aurich, J.C. A Software Demonstrator for Measuring the Quality of PSS. In Procedia CIRP; Elsevier: Amsterdam, The Netherlands, 2015; Volume 30, pp. 209–214. [Google Scholar] [CrossRef]
- Yoon, B.; Kim, S.; Rhee, J. An Evaluation Method for Designing a New Product-Service System. Expert. Syst. Appl. 2012, 39, 3100–3108. [Google Scholar] [CrossRef]
- Osako, L.F.; Matsubayashi, M.O.; Takey, S.M.; Cauchick-Miguel, P.A.; Zancul, E. Cost Evaluation Challenges for Internet of Things (IoT) Based Product/Service-Systems (PSS). In Procedia CIRP; Elsevier: Amsterdam, The Netherlands, 2019; Volume 84, pp. 302–306. [Google Scholar] [CrossRef]
- Shen, L.; Sun, C.; Ali, M. Role of Servitization, Digitalization, and Innovation Performance in Manufacturing Enterprises. Sustainability 2021, 13, 9878. [Google Scholar] [CrossRef]
- Mo, J.P.T. Performance Assessment of Product Service System from System Architecture Perspectives. Adv. Decis. Sci. 2012. [Google Scholar] [CrossRef]
- Mert, G.; Waltemode, S.; Aurich, J.C. Quality Assessment of Technical Product-Service Systems in the Machine Tool Industry. In Procedia CIRP; Elsevier: Amsterdam, The Netherlands, 2014; Volume 16, pp. 253–258. [Google Scholar] [CrossRef]
- Xin, Y.; Ojanen, V.; Huiskonen, J. Knowledge Management in Product-Service Systems—A Product Lifecycle Perspective. In Procedia CIRP; Elsevier: Amsterdam, The Netherlands, 2018; Volume 73, pp. 203–209. [Google Scholar] [CrossRef]
- Chou, J.R. A TRIZ-Based Product-Service Design Approach for Developing Innovative Products. Comput. Ind. Eng. 2021, 161, 107608. [Google Scholar] [CrossRef]
- Fadeyi, J.A.; Monplaisir, L.; Aguwa, C. The Integration of Core Cleaning and Product Serviceability into Product Modularization for the Creation of an Improved Remanufacturing-Product Service System. J. Clean. Prod. 2017, 159, 446–455. [Google Scholar] [CrossRef]
- Halstenberg, F.A.; Stark, R. Study on the Feasibility of Modelling Notations for Integrated Product-Service Systems Engineering. In Procedia CIRP; Elsevier: Amsterdam, The Netherlands, 2019; Volume 83, pp. 157–162. [Google Scholar] [CrossRef]
- Kubota, Y.; Murakami, F.; Kimita, K.; Shimomura, Y. The Task to Design Highly Service-Oriented Product-Service System. In Procedia CIRP; Elsevier: Amsterdam, The Netherlands, 2017; Volume 60, pp. 416–421. [Google Scholar] [CrossRef]
- Salwin, M.; Kraslawski, A.; Lipiak, J.; Gołębiewski, D.; Andrzejewski, M. Product-Service System Business Model for Printing Houses. J. Clean. Prod. 2020, 274, 122939. [Google Scholar] [CrossRef]
- Sassanelli, C.; Pezzotta, G.; Pirola, F.; Terzi, S.; Rossi, M. Design for Product Service Supportability (DfPSS) Approach: A State of the Art to Foster Product Service System (PSS) Design. In Procedia CIRP; Elsevier: Amsterdam, The Netherlands, 2016; Volume 47, pp. 192–197. [Google Scholar] [CrossRef]
- Yin, D.; Ming, X.; Liu, Z.; Zhang, X. A Fuzzy ANP-QFD Methodology for Determining Stakeholders in Product-Service Systems Development from Ecosystem Perspective. Sustainability 2020, 12, 3329. [Google Scholar] [CrossRef]
- Zhang, Z.; Xu, D.; Ostrosi, E.; Cheng, H. Optimization of the Product-Service System Configuration Based on a Multilayer Network. Sustainability 2020, 12, 746. [Google Scholar] [CrossRef]
- Pietrantuono, R.; Popov, P.; Russo, S. Reliability Assessment of Service-Based Software under Operational Profile Uncertainty. Reliab. Eng. Syst. Saf. 2020, 204, 107193. [Google Scholar] [CrossRef]
- Wang, N.; Ren, S.; Liu, Y.; Yang, M.; Wang, J.; Huisingh, D. An Active Preventive Maintenance Approach of Complex Equipment Based on a Novel Product-Service System Operation Mode. J. Clean. Prod. 2020, 277, 123365. [Google Scholar] [CrossRef]
- Vezzoli, C.; Parra, B.G.; Kohtala, C. Designing Sustainability for All; Springer: Berlin/Heidelberg, Germany, 2021. [Google Scholar]
- Hein, A.M.; Poulain, B.; Jankovic, M.; Chazal, Y.; Fakhfakh, S. Product Service System Design in a System of Systems Context: A Literature Survey. In Proceedings of the International Design Conference, DESIGN, Cavtat, Croatia, 24 May 2018; Volume 6, pp. 2891–2902. [Google Scholar] [CrossRef]
- Azevedo, L.S.; Toledo, J.C.d.; González, M.O.A. Understanding the Interaction Between Actors in the Product-Service System Development. Prod. Manag. Dev. 2017, 15, 67–75. [Google Scholar] [CrossRef]
- Marilungo, E.; Peruzzini, M.; Germani, M. Review of Product-Service System Design Methods; Springer International Publishing: Cham, Switzerland, 2016; pp. 529–540. [Google Scholar] [CrossRef]
- Tan, A.R. Service-Oriented Product Development Strategies. Ph.D. Thesis, Technical University of Denmark, Lyngby, Denmark, 2010. [Google Scholar]
- Gaiardelli, P.; Pezzotta, G.; Rondini, A.; Romero, D.; Jarrahi, F.; Bertoni, M.; Wiesner, S.; Wuest, T.; Larsson, T.; Zaki, M.; et al. Product-Service Systems Evolution in the Era of Industry 4.0; Springer: Berlin/Heidelberg, Germany, 2021; Volume 15. [Google Scholar] [CrossRef]
- Walpole, R.E.; Myers, R.H.; Myers, S.L. Probability and Statistics for Engineers and Scientists, 9th ed.; Lynch, D., Ed.; Prentice Hall: Boston, MA, USA, 2012. [Google Scholar]
- Uakarn, C.; Chaokromthong, K.; Sintao, N. Sample Size Estimation Using Yamane and Cochran and Krejcie and Morgan and Green Formulas and Cohen Statistical Power Analysis by G*Power and Comparisons. Apheit Int. J. 2021, 10, 76–88. [Google Scholar]
- Khadka, J. Sampling Error in Survey Research. Int. J. Sci. Res. 2019, 8, 2214–2220. [Google Scholar] [CrossRef]
- Oktavia, R.; Irwandi, I.; Rajibussalim, T.; Mentari, M.; Mulia, I.S. Assessing the Validity and Reliability of Questionnaires on the Implementation of Indonesian Curriculum K-13 in STEM Education. In Journal of Physics: Conference Series; Institute of Physics Publishing: Bristol, England, 2018; Volume 1088. [Google Scholar] [CrossRef]
- Hamed Taherdoost, A.; Lumpur, K. Validity and Reliability of the Research Instrument; How to Test the Validation of a Questionnaire/Survey in a Research. 2016. Available online: https://hal.archives-ouvertes.fr/hal-02546799 (accessed on 27 August 2022).
- Hinton, P.; Brownlow, C.; Mcmurray, I.; Cozens, B. Spss Explained; Routledge: Oxfordshire, UK, 2004. [Google Scholar] [CrossRef]
- Marcon, A.; Ayala, F.; Frank, A.G.; Story, V.; Burton, J.; Raddats, C.; Zolkiewski, J. Capabilities Supporting Digital Servitization: A Multi-Actor Perspective. Ind. Mark. Manag. 2022, 103, 97–116. [Google Scholar] [CrossRef]
- Lindahl, M.; Sakao, T.; Carlsson, E. Actor’s and System Maps for Integrated Product Service Offerings—Practical Experience from Two Companies. Procedia CIRP 2014, 16, 320–325. [Google Scholar] [CrossRef]
- Delgadillo, E.; Reyes, T.; Baumgartner, R.J. Towards Territorial Product-Service Systems: A Framework Linking Resources, Networks and Value Creation. Sustain. Prod. Consum. 2021, 28, 1297–1313. [Google Scholar] [CrossRef]
- Yip, M.H.; Phaal, R.; Probert, D.R.; Hang, M.; Phaal, R.; Stakeholder, D.R.P. Stakeholder Engagement in Early Stage Product-Service System Development for Healthcare Informatics. Eng. Manag. J. 2015, 9247, 52–62. [Google Scholar] [CrossRef]
- Sun, H.; Wang, Z.; Zhang, Y.; Chang, Z.; Mo, R.; Liu, Y. Evaluation Method of Product-Service Performance. Int. J. Comput. Integr. Manuf. 2012, 25, 150–157. [Google Scholar] [CrossRef]
- Pirola, F.; Boucher, X.; Wiesner, S.; Pezzotta, G. Computers in Industry Digital Technologies in Product-Service Systems: A Literature Review and a Research Agenda. Comput. Ind. 2020, 123, 103301. [Google Scholar] [CrossRef]
- Ardolino, M.; Rapaccini, M.; Saccani, N.; Gaiardelli, P.; Ruggeri, C.; Ardolino, M.; Rapaccini, M.; Saccani, N.; Gaiardelli, P. The Role of Digital Technologies for the Service Transformation of Industrial Companies. Int. J. Prod. Res. 2018, 56, 2116–2132. [Google Scholar] [CrossRef]
- Numata, E.; Hosono, S.; Sakaki, H.; Izukura, S.; Kimita, K.; Shimomura, Y. Disciplines for Designing PSS Actor Network. Procedia CIRP 2015, 30, 408–414. [Google Scholar] [CrossRef]
- Huang, H. Performance Effects of Aligning Service Innovation and the Strategic Use of Information Technology. Serv. Bus. 2014, 8, 171–195. [Google Scholar] [CrossRef]
- Prabhu, V.; Taisch, M.; Kiritsis, D. Preface. IFIP Adv. Inf. Commun. Technol. 2013, 415, V–VI. [Google Scholar] [CrossRef]
- Dotti, S.; Gaiardelli, P.; Pinto, R.; Resta, B. ICT Functionalities in the Servitization of Manufacturing. IFAC 2013, 46, 2063–2068. [Google Scholar] [CrossRef]
- Milenovic, Z.M. Application of Mann-Whitney U Test in Research of Professional Training of Primary School Teachers. Metod. Obz. Časopis Za Odgoj. Obraz. Teor. I Praksu 2011, 6, 73–79. [Google Scholar] [CrossRef]
- Gibbons, J.D.; Chakraborti, S. Comparisons of the Mann-Whitney, Student’s t, and Alternate t Tests for Means of Normal Distributions. J. Exp. Educ. 1991, 59, 258–267. [Google Scholar] [CrossRef]
- Zimmerman, D.W. Comparative Power of Student T Test and Mann-Whitney U Test for Unequal Sample Sizes and Variances. J. Exp. Educ. 1987, 55, 171–174. [Google Scholar] [CrossRef]
- Hartono, M.; Chuan, T.K. How the Kano Model Contributes to Kansei Engineering in Services. Int. J. Res. Pract. Hum. Factors Erg. 2011, 54, 987–1004. [Google Scholar] [CrossRef]
- Liebscher, E. On a Multivariate Version of Spearman’s Correlation Coefficient for Regression: Properties and Applications. Asian J. Stat. Sci. 2021, 1, 123–150. [Google Scholar]
- Alsaqr, A.M. Remarks on the Use of Pearson’s and Spearman’s Correlation Coefficients in Assessing Relationships in Ophthalmic Data. Afr. Vis. Eye Health 2021, 80, 1–10. [Google Scholar] [CrossRef]
- Hauke, J.; Kossowski, T. Comparison of Values of Pearson’s and Spearman’s Correlation Coefficients on the Same Sets of Data. Quaest. Geogr. 2011, 30, 87–93. [Google Scholar] [CrossRef]
- Rebekić, A.; Lončarić, Z.; Petrović, S.; Marić, S. Pearson’s or Spearman’s Correlation Coefficient-Which One to Use? Poljoprivreda 2015, 21, 47–54. [Google Scholar] [CrossRef]
- Lobo, M.; Guntur, R.D. Spearman’s Rank Correlation Analysis on Public Perception toward Health Partnership Projects between Indonesia and Australia in East Nusa Tenggara Province. In Journal of Physics: Conference Series; Institute of Physics Publishing: Bristol, England, 2018; Volume 1116. [Google Scholar] [CrossRef]
- Annarelli, A.; Battistella, C.; Costantino, F.; di Gravio, G.; Nonino, F.; Patriarca, R. New Trends in Product Service System and Servitization Research: A Conceptual Structure Emerging from Three Decades of Literature. In CIRP Journal of Manufacturing Science and Technology; Elsevier: Amsterdam, The Netherlands, 2021; pp. 424–436. [Google Scholar] [CrossRef]
- Zeeuw van der Laan, A.; Aurisicchio, M. A Framework to Use Product-Service Systems as Plans to Produce Closed-Loop Resource Flows. J. Clean. Prod. 2020, 252, 119733. [Google Scholar] [CrossRef]
- Paiola, M.; Schiavone, F.; Khvatova, T.; Grandinetti, R. Prior Knowledge, Industry 4.0 and Digital Servitization. An Inductive Framework. Technol. Forecast. Soc. Change 2021, 171, 120963. [Google Scholar] [CrossRef]
- Zhu, H.; Gao, J.; Cai, Q. A Product-Service System Using Requirement Analysis and Knowledge Management Technologies. Kybernetes 2015, 44, 823–842. [Google Scholar] [CrossRef]
- Scherer, J.O.; Kloeckner, A.P.; Ribeiro, J.L.D.; Pezzotta, G.; Pirola, F. Product-Service System (PSS) Design: Using Design Thinking and Business Analytics to Improve PSS Design. In Procedia CIRP; Elsevier: Amsterdam, The Netherlands, 2016; Volume 47, pp. 341–346. [Google Scholar] [CrossRef]
- McKay, A.; Kundu, S. A Representation Scheme for Digital Product Service System Definitions. Adv. Eng. Inform. 2014, 28, 479–498. [Google Scholar] [CrossRef]
- Guan, H. A Design Framework for Customer-Oriented PSS Based on Three Dimensional Concurrent Engineering Approach; Nouvelle-Aquitaine. 2019. Available online: https://tel.archives-ouvertes.fr/tel-02365276 (accessed on 10 August 2022).
- Baines, T.S.; Lightfoot, H.W.; Evans, S.; Neely, A.; Greenough, R.; Peppard, J.; Roy, R.; Shehab, E.; Braganza, A.; Tiwari, A.; et al. State-of-the-Art in Product-Service Systems. Proc. Inst. Mech. Eng. B J. Eng. Manuf. 2007, 221, 1543–1552. [Google Scholar] [CrossRef]
- Wolak, R.; Kalafatis, S.; Harris, P.; Hill, K. An Investigation into Four Characteristics of Services. J. Empir. Gen. Mark. Sci. 1998, 3, 22–43. [Google Scholar]
- Vargo, S.L.; Lusch, R.F. The Four Service Marketing Myths: Remnants of a Goods-Based, Manufacturing Model. J. Serv. Res. 2004, 6, 324–335. [Google Scholar] [CrossRef]
- Daskin, M.S. Service Science; Wiley: Hoboken, NJ, USA, 2011. [Google Scholar] [CrossRef]
- Mosahab, R.; Mahamad, O.; Ramayah, T. Service Quality, Customer Satisfaction and Loyalty: A Test of Mediation. Int. Bus. Res. 2010, 3. [Google Scholar] [CrossRef]
- Caruana, A.; Money, A.H.; Berthon, P.R. Service Quality and Satisfaction—The Moderating Role of Value. Eur. J. Mark 2000, 34, 1338–1353. [Google Scholar] [CrossRef]
- Wirtz, J.; Lovelock, C. Service Marketing: People, Technology, Strategy, 8th ed.; World Scientific Publishing Co. Inc.: Hackensack, NJ, USA, 2019; Volume 1. [Google Scholar]
- Danley, B.; Widmark, C. Evaluating Conceptual de Fi Nitions of Ecosystem Services and Their Implications. Ecol. Econ. 2016, 126, 132–138. [Google Scholar] [CrossRef]
- Wiesner, S.; Lampathaki, F.; Biliri, E.; Thoben, K.D. Requirements for Cross-Domain Knowledge Sharing in Collaborative Product-Service System Design. In Procedia CIRP; Elsevier: Amsterdam, The Netherlands, 2016; Volume 47, pp. 108–113. [Google Scholar] [CrossRef]
- Xing, K.; Ness, D. Transition to Product-Service Systems: Principles and Business Model. In Procedia CIRP; Elsevier: Amsterdam, The Netherlands, 2016; Volume 47, pp. 525–530. [Google Scholar] [CrossRef][Green Version]
- Motu’apuaka, M.; Whitlock, E.; Kato, E.; Uhl, S.; Belinson, S.; Chang, C.; Hoomans, T.; Meltzer, D.; Noorani, H.; Robinson, K.; et al. Defining the Benefits and Challenges of Stakeholder Engagement in Systematic Reviews. Comp. Eff. Res. 2015, 5, 13. [Google Scholar] [CrossRef]
- Pezzotta, G.; Sassanelli, C.; Rossi, M.; Fotia, S.; Terzi, S. The Product Service System Lean Design Methodology (PSSLDM) Integrating Product and Service Components along the Whole PSS Lifecycle. J. Manuf. Technol. Manag. 2018, 29, 1270–1295. [Google Scholar] [CrossRef]
- Grubic, T.; Jennions, I. Remote Monitoring Technology and Servitised Strategies—Factors Characterising the Organisational Application. Int. J. Prod. Res. 2018, 7543, 1–17. [Google Scholar] [CrossRef]
- Li, A.Q.; Found, P. Towards Sustainability: PSS, Digital Technology and Value Co-Creation. In Procedia CIRP; Elsevier: Amsterdam, The Netherlands, 2017; Volume 64, pp. 79–84. [Google Scholar] [CrossRef]
- Zheng, P.; Wang, Z.; Chen, C.H.; Pheng Khoo, L. A Survey of Smart Product-Service Systems: Key Aspects, Challenges and Future Perspectives. Adv. Eng. Inform. 2019, 42, 100973. [Google Scholar] [CrossRef]
- Wahyudi, R.D.; Laksono Singgih, M.; Suef, M. Prior and Future Research on Quality-Driven Product Service Systems: A Literature Review. In Proceedings of the International Conference on Engineering and Information Technology for Sustainable Industry, New York, NY, USA, 28–29 September 2022; pp. 1–4. [Google Scholar] [CrossRef]
- Dinges, V.; Urmmetzer, F.; Martinez, V.; Zhaki, M.; Neely, A. The Future of Servitization—Technologies That Will Make a Difference; University of Cambridge: Cambridge, UK, 2015. [Google Scholar]
- Sube, T.; Wilkens, U.; Hohagen, S.; Artinger, F. Digital Competence of Stakeholders in Product-Service Systems (PSS): Conceptualization and Empirical Exploration. In Proceedings of the 10th CIRP Conference on Industrial Product-Service Systems, Linkoping, Sweden, 29–31 May 2018; pp. 197–202. [Google Scholar]
- Mont, O.K. Clarifying the Concept of Product-Service System. J. Clean. Prod. 2002, 10, 237–245. Available online: www.cleanerproduction.net (accessed on 12 October 2022). [CrossRef]
- Beuren, F.H.; Gomes Ferreira, M.G.; Cauchick Miguel, P.A. Product-Service Systems: A Literature Review on Integrated Products and Services. J. Clean. Prod. 2013, 47, 222–231. [Google Scholar] [CrossRef]
- Ghasemi, P.; Khalili, H.A.; Chobar, A.P.; Safavi, S.; Hejri, F.M. A New Multiechelon Mathematical Modeling for Pre- and Postdisaster Blood Supply Chain: Robust Optimization Approach. Discret. Dyn. Nat. Soc. 2022, 2022, 2976929. [Google Scholar] [CrossRef]
- Goodarzian, F.; Abraham, A.; Ghasemi, P.; di Mascolo, M.; Nasseri, H.; De, H.N. Designing a Green Home Healthcare Network Using Grey Flexible Linear Programming: Heuristic Approaches. J. Comput. Des. Eng. 2021, 2021, 1468–1498. [Google Scholar] [CrossRef]



| No | Type of PSS | p | q | Minimum Sample Size | Real Sample Size |
|---|---|---|---|---|---|
| 1 | Type 1: Product-Oriented | 0.67 | 0.33 | 60 respondents | 80 respondents |
| 2 | Type 2: Use-Oriented | 0.73 | 0.27 | 54 respondents | 70 respondents |
| 3 | Type 3: Result-Oriented | 0.73 | 0.27 | 54 respondents | 72 respondents |
| No | Cronbach’s Alpha | Reliability Conclusion |
|---|---|---|
| 1 | 0.90 and above | Excellently reliable |
| 2 | 0.70–0.89 | Highly reliable |
| 3 | 0.50–0.69 | Moderately reliable |
| 4 | 0.49 and below | Less reliable |
| No | Type of PSS | Alpha Cronbach | Reliability Conclusion |
|---|---|---|---|
| 1 | Type 1: product-oriented | 0.852 | Highly reliable |
| 2 | Type 2: use-oriented | 0.636 | Moderately reliable |
| 3 | Type 3: result-oriented | 0.819 | Highly reliable |
| No | Type of PSS | PSS Component | Corrected Item-Total Correlation | Validity Conclusion |
|---|---|---|---|---|
| 1 | Type 1: product-oriented | Product | 0.630 | Valid |
| Service | 0.708 | Valid | ||
| Actor | 0.776 | Valid | ||
| Stakeholder Relationship | 0.578 | Valid | ||
| Technology | 0.650 | Valid | ||
| 2 | Type 2: use-oriented | Product | 0.357 | Valid |
| Service | 0.405 | Valid | ||
| Actor | 0.440 | Valid | ||
| Stakeholder Relationship | 0.296 | Valid | ||
| Technology | 0.475 | Valid | ||
| 3 | Type 3: result-oriented | Product | 0.497 | Valid |
| Service | 0.671 | Valid | ||
| Actor | 0.615 | Valid | ||
| Stakeholder Relationship | 0.601 | Valid | ||
| Technology | 0.691 | Valid |
| No | Type of PSS | Properties |
|---|---|---|
| 1 | Type 1: Product-Oriented | The firm sells the product and provides the necessary services for its use. |
| The firm provides guidance or consultation on how to use or the most effective way to use the products it sells. | ||
| 2 | Type 2: Use-Oriented | Ownership of the product rests with the firm, not the customer. The firm is responsible for carrying out maintenance, repair, and control. The customer, also known as the lessee, pays a regular fee for using the product. However, the leaser has unrestricted access or use rights to the leased product. |
| The customer does not have unlimited access or use rights to the product. Meanwhile, product ownership and responsibility for maintenance, repair, and control are still with the firm. | ||
| Multiple partners are gathered in one location, and the product is simultaneously utilized. | ||
| The customer no longer purchases the product but instead pays a fee based on the product’s output and level of use. | ||
| 3 | Type 3: Result-Oriented | The firm’s tasks are delegated to third parties through outsourcing contracts, but the quality of the work is still monitored using performance indicators. |
| The firm conveys results, which can be in the form of products or services, to clients. |
| No | PSS Component | References |
|---|---|---|
| 1 | Product | [15,29,50,51,52,53,54] |
| 2 | Service | [15,29,50,51,52,53,54] |
| 3 | Actor | [29,51,52,54,62,63] |
| 4 | Stakeholder Relationship | [6,50,51,53,54,64,65,66] |
| 5 | Technology | [15,50,53,54,55,62,67,68,69,70,71,72] |
| Type of PSS | Product | Service | Actor | Stakeholder Relationship | Technology | Irrelevant Answer |
|---|---|---|---|---|---|---|
| Type 1: Product-Oriented | Product Design | Service Variety | Friendliness in interaction | Other customer’s experience | Information system | Price |
| Ease of use | Ease of access | Patience | Collaboration | Social media | Promotion | |
| Appearance | After-sales service | Clarity in conveying | After-sales relationship | Sustainability | ||
| Product Quality | Service Warranty | Education to customer | Customer Testimony | Benefit | ||
| Product Warranty | Delivery Process | Third actor | Economy | |||
| Superiority | Complaint handling | Offer location | ||||
| Reputation | Payment method | Advertisement | ||||
| Availability | ||||||
| Maintenance | ||||||
| Type 2: Use-Oriented | Quality Guarantee | Access duration | PSS Knowledge | Experience | Infrastructure | Price |
| Ease of use | Quality Guarantee | Communication | Customer Testimony | Information system | Promotion | |
| Safety | Service policy and terms | Delivery Process | Trust | e-commerce | Event | |
| Maintenance | Security | Key Opinion Leader | Trend | |||
| Creative Innovation | Peer User Review | |||||
| Type 3: Result-Oriented | Product Quality | Service Quality | Attitude | Cooperation | Communication channel | Price |
| Product Variety | After-sales service | Skill | Good relationship | Data management | Promotion | |
| Product Warranty | Reputation | Experience in service | Customer’s Sociopsychology | Flexibility | Performance report | |
| Reputation | Ease of access | Communication | Trust | |||
| Flexibility | Flexibility | Flexibility | Flexibility |
| No | Hypothesis | Objective of Test |
|---|---|---|
| 1 | Hypothesis 1 H0: ηP1 = ηP2 Ha: ηP1 ≠ ηP2 | Assess whether PSS Types 1 and 2 have different levels of importance for the product as components. |
| 2 | Hypothesis 2 H0: ηP1 = ηP3 Ha: ηP1 ≠ ηP3 | Assess whether PSS Types 1 and 3 have different levels of importance for the product as components. |
| 3 | Hypothesis 3 H0: ηP2 = ηP3 Ha: ηP2 ≠ ηP3 | Assess whether PSS Types 2 and 3 have different levels of importance for the product as components. |
| 4 | Hypothesis 4 H0: ηS1 = ηS2 Ha: ηS1 ≠ ηS2 | Assess whether PSS Types 1 and 2 have different levels of importance for the service as components. |
| 5 | Hypothesis 5 H0: ηS1 = ηS3 Ha: ηS1 ≠ ηS3 | Assess whether PSS Types 1 and 3 have different levels of importance for the service as components. |
| 6 | Hypothesis 6 H0: ηS2 = ηS3 Ha: ηS2 ≠ ηS3 | Assess whether PSS Types 2 and 3 have different levels of importance for the service as components. |
| 7 | Hypothesis 7 H0: ηA1 = ηA2 Ha: ηA1 ≠ ηA2 | Assess whether PSS Types 1 and 2 have different levels of importance for the actor as components. |
| 8 | Hypothesis 8 H0: ηA1 = ηA3 Ha: ηA1 ≠ ηA3 | Assess whether PSS Types 1 and 3 have different levels of importance for the actor as components. |
| 9 | Hypothesis 9 H0: ηA2 = ηA3 Ha: ηA2 ≠ ηA3 | Assess whether PSS Types 2 and 3 have different levels of importance for the actor as components. |
| 10 | Hypothesis 10 H0: ηSHR1 = ηSHR2 Ha: ηSHR1 ≠ ηSHR2 | Assess whether PSS Types 1 and 2 have different levels of importance for the stakeholder relationship as components. |
| 11 | Hypothesis 11 H0: ηSHR1 = ηSHR3 Ha: ηSHR1 ≠ ηSHR3 | Assess whether PSS Types 1 and 3 have different levels of importance for the stakeholder relationship as components. |
| 12 | Hypothesis 12 H0: ηSHR2 = ηSHR3 Ha: ηSHR2 ≠ ηSHR3 | Assess whether PSS Types 2 and 3 have different levels of importance for the stakeholder relationship as components. |
| 13 | Hypothesis 13 H0: ηT1 = ηT2 Ha: ηT1 ≠ ηT2 | Assess whether PSS Types 1 and 2 have different levels of importance for the technology as components. |
| 14 | Hypothesis 14 H0: ηT1 = ηT3 Ha: ηT1 ≠ ηT3 | Assess whether PSS Types 1 and 3 have different levels of importance for the technology as components. |
| 15 | Hypothesis 15 H0: ηT2 = ηT3 Ha: ηT2 ≠ ηT3 | Assess whether PSS Types 2 and 3 have different levels of importance for the technology as components. |
| No | Component | Importance Level (Scale of 4) | ||
|---|---|---|---|---|
| PSS Type 1: Product-Oriented | PSS Type 2: Use-Oriented | PSS Type 3: Result-Oriented | ||
| 1 | Product | 3.56 | 3.46 | 3.49 |
| 2 | Service | 3.51 | 3.63 | 3.56 |
| 3 | Actor | 3.34 | 3.41 | 3.25 |
| 4 | Stakeholder Relationship | 3.09 | 3.33 | 3.21 |
| 5 | Technology | 3.45 | 3.67 | 3.33 |
| No | Hypothesis | p-Value | Decision | Conclusion |
| 1 | Hypothesis 1 H0: ηP1 = ηP2 Ha: ηP1 ≠ ηP2 | 0.3002 | Do not reject H0 | There is no significant difference between PSS Type 1 and Type 2 regarding the product’s importance level. |
| 2 | Hypothesis 2 H0: ηP1 = ηP3 Ha: ηP1 ≠ ηP3 | 0.4549 | Do not reject H0 | There is no significant difference between PSS Type 1 and Type 3 regarding the product’s importance level. |
| 3 | Hypothesis 3 H0: ηP2 = ηP3 Ha: ηP2 ≠ ηP3 | 0.7814 | Do not reject H0 | There is no significant difference between PSS Type 2 and Type 3 regarding the product’s importance level. |
| 4 | Hypothesis 4 H0: ηS1 = ηS2 Ha: ηS1 ≠ ηS2 | 0.2187 | Do not reject H0 | There is no significant difference between PSS Type 1 and Type 2 regarding the service’s importance level. |
| 5 | Hypothesis 5 H0: ηS1 = ηS3 Ha: ηS1 ≠ ηS3 | 0.5799 | Do not reject H0 | There is no significant difference between PSS Type 1 and Type 3 regarding the service’s importance level. |
| 6 | Hypothesis 6 H0: ηS2 = ηS3 Ha: ηS2 ≠ ηS3 | 0.5204 | Do not reject H0 | There is no significant difference between PSS Type 2 and Type 3 regarding the service’s importance level. |
| 7 | Hypothesis 7 H0: ηA1 = ηA2 Ha: ηA1 ≠ ηA2 | 0.4169 | Do not reject H0 | There is no significant difference between PSS Type 1 and Type 2 regarding the actor’s importance level. |
| 8 | Hypothesis 8 H0: ηA1 = ηA3 Ha: ηA1 ≠ ηA3 | 0.7538 | Do not reject H0 | There is no significant difference between PSS Type 1 and Type 3 regarding the actor’s importance level. |
| 9 | Hypothesis 9 H0: ηA2 = ηA3 Ha: ηA2 ≠ ηA3 | 0.3019 | Do not reject H0 | There is no significant difference between PSS Type 2 and Type 3 regarding the actor’s importance level. |
| 10 | Hypothesis 10 H0: ηSHR1 = ηSHR2 Ha: ηSHR1 ≠ ηSHR2 | 0.0649 | Do not reject H0 | There is no significant difference between PSS Type 1 and Type 2 regarding the stakeholder relationship’s importance level. |
| 11 | Hypothesis 11 H0: ηSHR1 = ηSHR3 Ha: ηSHR1 ≠ ηSHR3 | 0.2171 | Do not reject H0 | There is no significant difference between PSS Type 1 and Type 3 regarding the stakeholder relationship’s importance level. |
| 12 | Hypothesis 12 H0: ηSHR2 = ηSHR3 Ha: ηSHR2 ≠ ηSHR3 | 0.6683 | Do not reject H0 | There is no significant difference between PSS Type 2 and Type 3 regarding the stakeholder relationship’s importance level. |
| 13 | Hypothesis 13 H0: ηT1 = ηT2 Ha: ηT1 ≠ ηT2 | 0.0362 | Reject H0 | There is a significant difference between PSS Type 1 and Type 2 regarding technology’s importance level. |
| 14 | Hypothesis 14 H0: ηT1 = ηT3 Ha: ηT1 ≠ ηT3 | 0.6171 | Do not reject H0 | There is no significant difference between PSS Type 1 and Type 3 regarding technology’s importance level. |
| 15 | Hypothesis 15 H0: ηT2 = ηT3 Ha: ηT2 ≠ ηT3 | 0.0173 | Reject H0 | There is a significant difference between PSS Type 2 and Type 3 regarding technology’s importance level. |
| Type of PSS | Associated Variables | p-Value | Decision | Conclusion |
|---|---|---|---|---|
| Type 1: Product-Oriented | Service and Product | 0 | Reject H0 | There is a correlation between Service and Product |
| Actor and Product | 0.001 | Reject H0 | There is a correlation between Actor and Product | |
| Actor and Service | 0 | Reject H0 | There is a correlation between Actor and Service | |
| Stakeholder Relationship and Product | 0.025 | Reject H0 | There is a correlation between Stakeholder Relationships and Products. | |
| Stakeholder Relationship and Service | 0 | Reject H0 | There is a correlation between Stakeholder Relationships and Service. | |
| Stakeholder Relationship and Actor | 0 | Reject H0 | There is a correlation between Stakeholder Relationship and Actor. | |
| Technology and Product | 0.001 | Reject H0 | There is a correlation between Technology and Product. | |
| Technology and Service | 0.001 | Reject H0 | There is a correlation between Technology and Service. | |
| Technology and Actor | 0 | Reject H0 | There is a correlation between Technology and actor. | |
| Technology and Stakeholder Relationship | 0.001 | Reject H0 | There is a correlation between Technology and Stakeholder Relationships. | |
| Type 2: Use-Oriented | Service and Product | 0.007 | Reject H0 | There is a correlation between Service and Product |
| Actor and Product | 0.003 | Reject H0 | There is a correlation between Actor and Product | |
| Actor and Service | 0.002 | Reject H0 | There is a correlation between Actor and Service | |
| Stakeholder Relationship and Product | 0.171 | Do not reject H0 | There is no significant correlation between Stakeholder Relationships and Products. | |
| Stakeholder Relationship and Service | 0.288 | Do not reject H0 | There is no significant correlation between Stakeholder Relationships and Service. | |
| Stakeholder Relationship and Actor | 0.013 | Reject H0 | There is a correlation between Stakeholder Relationship and Actor. | |
| Technology and Product | 0.01 | Reject H0 | There is a correlation between Technology and Product. | |
| Technology and Service | 0 | Reject H0 | There is a correlation between Technology and Service. | |
| Technology and Actor | 0.011 | Reject H0 | There is a correlation between Technology and actor. | |
| Technology and Stakeholder Relationship | 0.026 | Reject H0 | There is a correlation between Technology and Stakeholder Relationships. | |
| Type 3: Result-Oriented | Service and Product | 0 | Reject H0 | There is a correlation between Service and Product |
| Actor and Product | 0 | Reject H0 | There is a correlation between Actor and Product | |
| Actor and Service | 0 | Reject H0 | There is a correlation between Actor and Service | |
| Stakeholder Relationship and Product | 0.002 | Reject H0 | There is a correlation between Stakeholder Relationships and Products. | |
| Stakeholder Relationship and Service | 0.004 | Reject H0 | There is a correlation between Stakeholder Relationships and Service. | |
| Stakeholder Relationship and Actor | 0 | Reject H0 | There is a correlation between Stakeholder Relationship and Actor. | |
| Technology and Product | 0 | Reject H0 | There is a correlation between Technology and Product. | |
| Technology and Service | 0 | Reject H0 | There is a correlation between Technology and Service. | |
| Technology and Actor | 0 | Reject H0 | There is a correlation between Technology and actor. | |
| Technology and Stakeholder Relationship | 0 | Reject H0 | There is a correlation between Technology and Stakeholder relationships. |
Publisher’s Note: MDPI stays neutral with regard to jurisdictional claims in published maps and institutional affiliations. |
© 2022 by the authors. Licensee MDPI, Basel, Switzerland. This article is an open access article distributed under the terms and conditions of the Creative Commons Attribution (CC BY) license (https://creativecommons.org/licenses/by/4.0/).
Share and Cite
Wahyudi, R.D.; Singgih, M.L.; Suef, M. Investigation of Product–Service System Components as Control Points for Value Creation and Development Process. Sustainability 2022, 14, 16216. https://doi.org/10.3390/su142316216
Wahyudi RD, Singgih ML, Suef M. Investigation of Product–Service System Components as Control Points for Value Creation and Development Process. Sustainability. 2022; 14(23):16216. https://doi.org/10.3390/su142316216
Chicago/Turabian StyleWahyudi, Rahman Dwi, Moses Laksono Singgih, and Mokh Suef. 2022. "Investigation of Product–Service System Components as Control Points for Value Creation and Development Process" Sustainability 14, no. 23: 16216. https://doi.org/10.3390/su142316216
APA StyleWahyudi, R. D., Singgih, M. L., & Suef, M. (2022). Investigation of Product–Service System Components as Control Points for Value Creation and Development Process. Sustainability, 14(23), 16216. https://doi.org/10.3390/su142316216

