Identifying and Assessing Sustainability Implementation Barriers for Residential Building Project: A Case of Ghana
Abstract
1. Introduction
2. Sustainability in the Building Sector
Barriers to Adopting Sustainability in the Building Industry
3. Model Development and Research Methodology
4. Data Collection
5. Data Analysis and Results
5.1. EFA for Sustainability Implementation Barriers
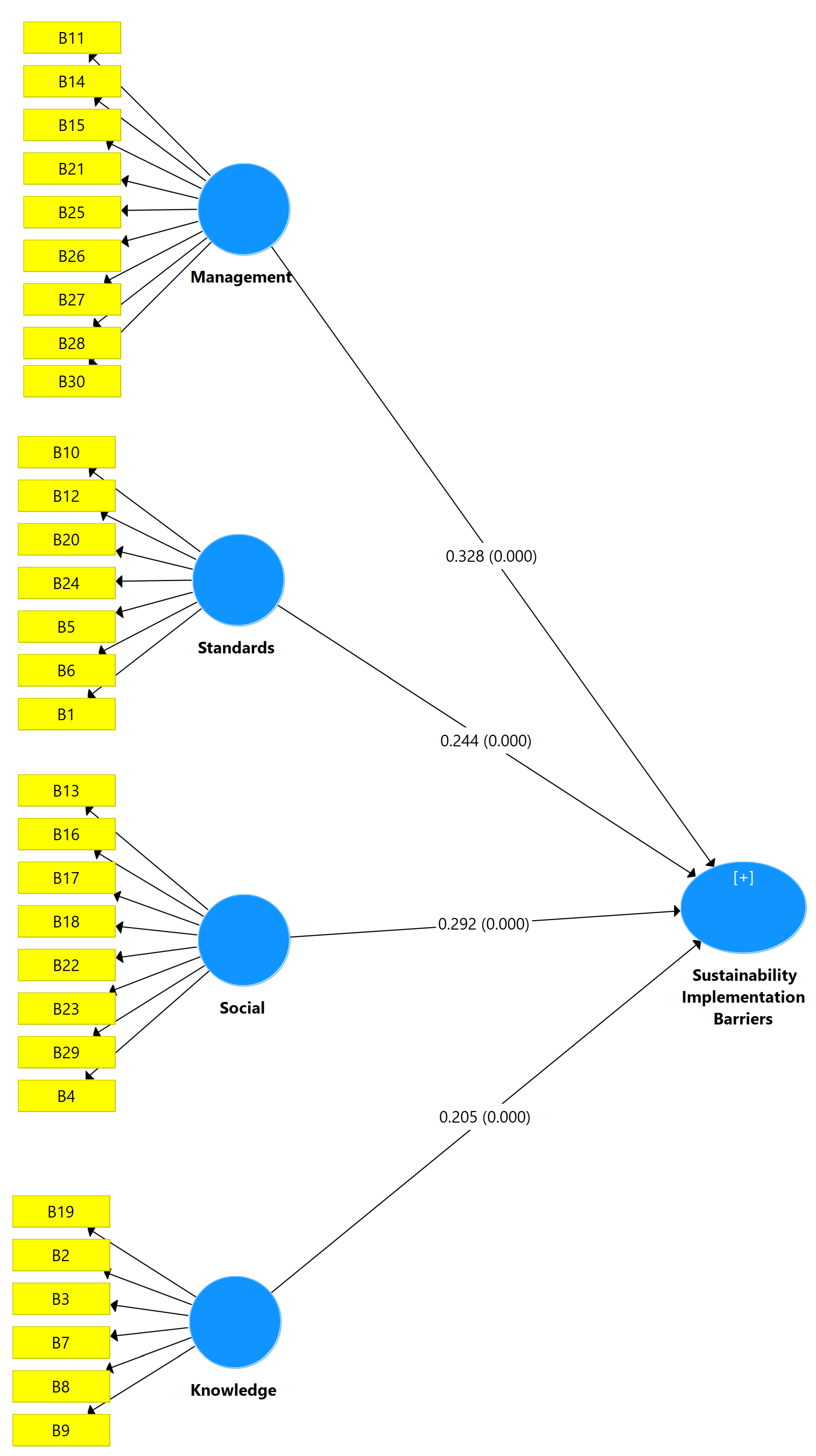
5.2. PLS-SEM Development
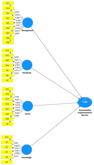
5.2.1. Measurement Model
Discriminant Validity
Path Model Validation
6. Discussion
6.1. Managerial Consequences
- It provides a database of connected aspects with sustainability criteria to help businesses determine how to remain competitive and successful in a global market.
- It helps owners, consultants, and contractors evaluate and decide on sustainable practices to improve construction projects’ consistency, efficiency, and effectiveness.
- It presents empirical evidence that might help Ghana and other developing countries adopt sustainability by lowering the hurdles.
- The United Kingdom, the United States, Hong Kong, Australia, and other countries, including Malaysia, China, and Saudi Arabia, have been the primary foci of sustainability and sustainability research in the building industry. As a result, there is a dearth of literature on sustainability in developing countries and no studies focusing on its application in the Ghanaian construction sector. Consequently, our study has effectively established a bridge between sustainability and the Ghanaian construction sector. This paves the way for a robust conversation on sustainability as a tool for improving the safety of local construction projects and closing a knowledge gap.
- The results of this study can help improve the sustainability of future construction in Ghana. Our research explains why sustainability initiatives are implemented to reduce wasteful spending and ensure that resources are allocated fairly amongst different projects. This way, everyone involved in the project can concentrate on its budget, schedule, and efficacy to achieve its goals. Achieving a high level of success in a project has a beneficial effect in the long run.
- The findings of this study may also be used as a standard by which future projects can be measured, as well as a roadmap for minimising the difficulties inherent in their implementation. Things such as budget overruns, finishing projects on time, and vague requirements all made the list. In addition, business owners and managers may use this study’s findings to understand better how incorporating sustainable practices might contribute to the success of their initiatives.
6.2. Implications for Theory
7. Conclusions
8. Limitation and Future Direction
- The study’s findings will give owners or employers a better understanding of the significant obstacles to adoption of sustainability. It is crucial to inform construction stakeholders on the concepts, theories, and models used in the adoption phase of the safety program.
- The technical building organizations in Ghana should plan frequent sustainability implementation learning programs for its members and include them in their individualized training exams.
- Additionally, the government is crucial in the creation and upkeep of laws and regulations for the many industries that make up the nation. Therefore, by developing rules, laws, and policies that would support the country’s employment of safety programs in building projects, the government may aid in promoting their acceptance.
- At the corporate level, construction companies cannot adopt sustainability implementation without the guidance of senior management, nor can their employees be taught about it. Furthermore, in order to ensure full compliance, appropriate implementation processes outlined in this report for standards must be developed.
- Notwithstanding the clear contributions of this study, the current study did not address the issues with drivers that can curb the identified barriers. Hence further studies can look at critical drivers of sustainability in residential building projects. Although the current studies also concentrated on Ghana, it is worth noting that findings can be generally applied in other developing nations with similar economic conditions.
Author Contributions
Funding
Institutional Review Board Statement
Informed Consent Statement
Data Availability Statement
Conflicts of Interest
References
- Chan, A.P.; Adabre, M.A. Bridging the gap between sustainable housing and affordable housing: The required critical success criteria (CSC). Build. Environ. 2019, 151, 112–125. [Google Scholar] [CrossRef]
- Sbci, U. Buildings and Climate Change: Summary for Decision-Makers; United Nations Environmental Programme, Sustainable Buildings and Climate Initiative: Paris, France, 2009; pp. 1–62. [Google Scholar]
- Gan, X.; Zuo, J.; Wu, P.; Wang, J.; Chang, R.; Wen, T. How affordable housing becomes more sustainable? A stakeholder study. J. Clean. Prod. 2017, 162, 427–437. [Google Scholar] [CrossRef]
- Dezhi, L.; Yanchao, C.; Hongxia, C.; Kai, G.; Hui, E.C.-M.; Yang, J. Assessing the integrated sustainability of a public rental housing project from the perspective of complex eco-system. Habitat Int. 2016, 53, 546–555. [Google Scholar] [CrossRef]
- Al-Saadi, R.; Abdou, A. Factors critical for the success of public-private partnerships in UAE infrastructure projects: Experts’ perception. Int. J. Constr. Manag. 2016, 16, 234–248. [Google Scholar] [CrossRef]
- Bezuidenhout, L. From Welfare to Community Development-the Role of Local Congregations as Agents of Development in the Mangaung Metropolitan Area. Master’s Thesis, University of the Free State, Bloemfontein, South Africa, 2019. [Google Scholar]
- Durdyev, S.; Ismail, S.; Ihtiyar, A.; Bakar, N.F.S.A.; Darko, A. A partial least squares structural equation modeling (PLS-SEM) of barriers to sustainable construction in Malaysia. J. Clean. Prod. 2018, 204, 564–572. [Google Scholar] [CrossRef]
- Chawla, V.; Chanda, A.; Angra, S.; Chawla, G. The sustainable project management: A review and future possibilities. J. Proj. Manag. 2018, 3, 157–170. [Google Scholar] [CrossRef]
- Fathalizadeh, A.; Hosseini, M.R.; Vaezzadeh, S.S.; Edwards, D.J.; Martek, I.; Shooshtarian, S. Barriers to sustainable construction project management: The case of Iran. Smart Sustain. Built Environ. 2021, 11, 717–739. [Google Scholar] [CrossRef]
- Silvius, A.J.G.; de Graaf, M. Exploring the project manager’s intention to address sustainability in the project board. J. Clean. Prod. 2019, 208, 1226–1240. [Google Scholar] [CrossRef]
- International Energy Agency. World Energy Outlook. Available online: https://www.iea.org/reports/world-energy-outlook-2018 (accessed on 11 November 2021).
- Marcelino-Sádaba, S.; González-Jaen, L.F.; Pérez-Ezcurdia, A. Using project management as a way to sustainability. From a comprehensive review to a framework definition. J. Clean. Prod. 2015, 99, 1–16. [Google Scholar] [CrossRef]
- Zhao, X.; Hwang, B.-G.; Lim, J. Job Satisfaction of Project Managers in Green Construction Projects: Constituents, Barriers, and Improvement Strategies. J. Clean. Prod. 2020, 246, 118968. [Google Scholar] [CrossRef]
- Banihashemi, S.; Hosseini, M.R.; Golizadeh, H.; Sankaran, S. Critical success factors (CSFs) for integration of sustainability into construction project management practices in developing countries. Int. J. Proj. Manag. 2017, 35, 1103–1119. [Google Scholar] [CrossRef]
- Hakiminejad, A.; Fu, C.; Titkanlou, H.M. A critical review of sustainable built environment development in Iran. Proc. Inst. Civ. Eng.-Eng. Sustain. 2015, 168, 105–119. [Google Scholar] [CrossRef]
- Heravi, G.; Fathi, M.; Faeghi, S. Multi-criteria group decision-making method for optimal selection of sustainable industrial building options focused on petrochemical projects. J. Clean. Prod. 2017, 142, 2999–3013. [Google Scholar] [CrossRef]
- Parn, E.A.; Edwards, D. Cyber threats confronting the digital built environment. Eng. Constr. Archit. Manag. 2019, 26, 245–266. [Google Scholar] [CrossRef]
- Kivilä, J.; Martinsuo, M.; Vuorinen, L. Sustainable project management through project control in infrastructure projects. Int. J. Proj. Manag. 2017, 35, 1167–1183. [Google Scholar] [CrossRef]
- Kineber, A.F.; Othman, I.; Oke, A.E.; Chileshe, N.; Buniya, M.K. Identifying and Assessing Sustainable Value Management Implementation Activities in Developing Countries: The Case of Egypt. Sustainability 2020, 12, 9143. [Google Scholar] [CrossRef]
- Wolstenholme, A.; Austin, S.A.; Bairstow, M.; Blumenthal, A.; Lorimer, J.; McGuckin, S.; Rhys Jones, S.; Ward, D.; Whysall, D.; Le Grand, Z. Never Waste a Good Crisis: A Review of Progress since Rethinking Construction and Thoughts for Our Future; Constructing Excellence: London, UK, 2009. [Google Scholar]
- Russell-Smith, S.V.; Lepech, M.D. Cradle-to-gate sustainable target value design: Integrating life cycle assessment and construction management for buildings. J. Clean. Prod. 2015, 100, 107–115. [Google Scholar] [CrossRef]
- Redclift, M. Sustainable development (1987–2005): An oxymoron comes of age. Sustain. Dev. 2005, 13, 212–227. [Google Scholar] [CrossRef]
- Silvius, G. Sustainability as a new school of thought in project management. J. Clean. Prod. 2017, 166, 1479–1493. [Google Scholar] [CrossRef]
- Silvius, G. Sustainability as a competence of Project Managers. PM World J. 2016, 9, 1–13. [Google Scholar]
- Sfakianaki, E. Critical success factors for sustainable construction: A literature review. Manag. Environ. Qual. Int. J. 2019, 30, 176–196. [Google Scholar] [CrossRef]
- Ofori-Boadu, A.N.; Shofoluwe, M.A.; Owusu-Manu, D.-G.; Holt, G.D.; Edwards, D. Analysis of US commercial buildings’ energy efficiency programs. Built Environ. Proj. Asset Manag. 2015, 5, 349–362. [Google Scholar] [CrossRef]
- Warner, K.J.; Jones, G.A. A population-induced renewable energy timeline in nine world regions. Energy Policy 2017, 101, 65–76. [Google Scholar] [CrossRef]
- Nazir, F.A.; Edwards, D.J.; Shelbourn, M.; Martek, I.; Thwala, W.D.D.; El-Gohary, H. Comparison of modular and traditional UK housing construction: A bibliometric analysis. J. Eng. Des. Technol. 2021, 19, 164–186. [Google Scholar] [CrossRef]
- Edum-Fotwe, F.T.; Price, A.D.F. A social ontology for appraising sustainability of construction projects and developments. Int. J. Proj. Manag. 2009, 27, 313–322. [Google Scholar] [CrossRef]
- Parkin, S.; Sommer, F.; Uren, S. Sustainable development: Understanding the concept and practical challenge. Proc. Inst. Civ. Eng.-Eng. Sustain. 2003, 156, 19–26. [Google Scholar] [CrossRef]
- Kylili, A.; Fokaides, P.A. Policy trends for the sustainability assessment of construction materials: A review. Sustain. Cities Soc. 2017, 35, 280–288. [Google Scholar] [CrossRef]
- Chileshe, N.; Rameezdeen, R.; Hosseini, M.R.; Martek, I.; Li, H.X.; Panjehbashi-Aghdam, P. Factors driving the implementation of reverse logistics: A quantified model for the construction industry. Waste Manag. 2018, 79, 48–57. [Google Scholar] [CrossRef]
- United Nations Environment Programme. Buildings and Climate Change: Summary for Decisionmakers; United Nations: New York, NY, USA, 2009. [Google Scholar]
- Abd Rashid, A.F.; Yusoff, S. A review of life cycle assessment method for building industry. Renew. Sustain. Energy Rev. 2015, 45, 244–248. [Google Scholar] [CrossRef]
- Nikmehr, B.; Hosseini, M.R.; Oraee, M.; Chileshe, N. Major factors affecting waste generation on construction sites in Iran. In Proceedings of the 6th International Conference on Engineering, Project, and Production Management (EPPM2015), Gold Coast, Australia, 2–4 September 2015; Volume 10. [Google Scholar]
- Forsberg, A.; Saukkoriipi, L. Measurement of Waste and Productivity in Relation to Lean Thinking; Michigan State University Press: East Lansing, MI, USA, 2007; pp. 67–76. [Google Scholar]
- Hosseini, M.R.; Banihashemi, S.; Martek, I.; Golizadeh, H.; Ghodoosi, F. Sustainable Delivery of Megaprojects in Iran: Integrated Model of Contextual Factors. J. Manag. Eng. 2018, 34, 05017011. [Google Scholar] [CrossRef]
- Cappuyns, V. Inclusion of social indicators in decision support tools for the selection of sustainable site remediation options. J. Environ. Manag. 2016, 184, 45–56. [Google Scholar] [CrossRef] [PubMed]
- Zarghami, E.; Azemati, H.; Fatourehchi, D.; Karamloo, M. Customizing well-known sustainability assessment tools for Iranian residential buildings using Fuzzy Analytic Hierarchy Process. Build. Environ. 2018, 128, 107–128. [Google Scholar] [CrossRef]
- Araújo, A.G.; Pereira Carneiro, A.M.; Palha, R.P. Sustainable construction management: A systematic review of the literature with meta-analysis. J. Clean. Prod. 2020, 256, 120350. [Google Scholar] [CrossRef]
- Fathalizadeh, A.; Ghoddousi, P.; Javid, A.A.S.; Hosseini, M.R.; Ghosh, A. Integrating sustainability into construction project management: Barriers in developing countries. In Proceedings of the 13th International Conference on Modern Building Materials, Structures and Techniques (MBMST), Vilnius, Lithuania, 16–17 May 2019; pp. 559–563. [Google Scholar]
- Sánchez, M.A. Integrating sustainability issues into project management. J. Clean. Prod. 2015, 96, 319–330. [Google Scholar] [CrossRef]
- Silvius, A.J.; Schipper, R.P.J. Sustainability in project management: A literature review and impact analysis. Soc. Bus. 2014, 4, 63–96. [Google Scholar] [CrossRef]
- Aarseth, W.; Ahola, T.; Aaltonen, K.; Økland, A.; Andersen, B. Project sustainability strategies: A systematic literature review. Int. J. Proj. Manag. 2017, 35, 1071–1083. [Google Scholar] [CrossRef]
- Nawaz, W.; Koç, M. Development of a systematic framework for sustainability management of organizations. J. Clean. Prod. 2018, 171, 1255–1274. [Google Scholar] [CrossRef]
- Ali, F.; Boks, C.; Bey, N. Design for sustainability and project management literature—A review. Procedia CIRP 2016, 48, 28–33. [Google Scholar] [CrossRef]
- Elkhalifa, A.J.H.I. The magnitude of barriers facing the development of the construction and building materials industries in developing countries, with special reference to Sudan in Africa. Habitat Int. 2016, 54, 189–198. [Google Scholar] [CrossRef]
- Chang, R.-D.; Soebarto, V.; Zhao, Z.-Y.; Zillante, G. Facilitating the transition to sustainable construction: China’s policies. J. Clean. Prod. 2016, 131, 534–544. [Google Scholar] [CrossRef]
- Vasconcelos, J.L.; Divination, F.M. Etnografia Portuguesa; Imprensa Nacional da Casa da Moeda: Lisbon, Portugal, 1985; Volume 9. [Google Scholar]
- Ojo, L.D.; Oladinrin, O.T.; Obi, L.J.E.M. Critical barriers to environmental management system implementation in the Nigerian construction industry. Environ. Manag. 2021, 68, 147–159. [Google Scholar] [CrossRef] [PubMed]
- Pillora, S.; Blackburn, N.; Artist, S. Barriers and Drivers to Sustainability in Local Government; Institute for Sustainable Futures, University of Technology Sydney: Sydney, Australia, 2009. [Google Scholar]
- Varnäs, A.; Balfors, B.; Faith-Ell, C. Environmental consideration in procurement of construction contracts: Current practice, problems and opportunities in green procurement in the Swedish construction industry. J. Clean. Prod. 2009, 17, 1214–1222. [Google Scholar] [CrossRef]
- Silvius, A.G.; Kampinga, M.; Paniagua, S.; Mooi, H. Considering sustainability in project management decision making; An investigation using Q-methodology. Int. J. Proj. Manag. 2017, 35, 1133–1150. [Google Scholar] [CrossRef]
- Kineber, A.F.; Mohandes, S.R.; ElBehairy, H.; Chileshe, N.; Zayed, T.; Fathy, U. Towards smart and sustainable urban management: A novel value engineering decision-making model for sewer projects. J. Clean. Prod. 2022, 375, 134069. [Google Scholar] [CrossRef]
- Wong, J.K.W.; San Chan, J.K.; Wadu, M.J. Facilitating effective green procurement in construction projects: An empirical study of the enablers. J. Clean. Prod. 2016, 135, 859–871. [Google Scholar] [CrossRef]
- Tabassi, A.A.; Ramli, M.; Bakar, A.H. Effects of training and motivation practices on teamwork improvement and task efficiency: The case of construction firms. Int. J. Proj. Manag. 2012, 30, 213–224. [Google Scholar] [CrossRef]
- Mohandes, S.R.; Kineber, A.F.; Abdelkhalek, S.; Kaddoura, K.; Elsayed, M.; Hosseini, M.R.; Zayed, T. Evaluation of the critical factors causing sewer overflows through modeling of structural equations and system dynamics. J. Clean. Prod. 2022, 375, 134035. [Google Scholar] [CrossRef]
- Skulmoski, G.J.; Hartman, F.T. Information systems project manager soft competencies: A project-phase investigation. Proj. Manag. J. 2010, 41, 61–80. [Google Scholar] [CrossRef]
- Broman, G.I.; Robèrt, K.-H. A framework for sustainable strategic development. J. Clean. Prod. 2017, 140, 17–31. [Google Scholar] [CrossRef]
- Perera, B.; Rameezdeen, R.; Chileshe, N.; Hosseini, M.R. Enhancing the effectiveness of risk management practices in Sri Lankan road construction projects: A Delphi approach. Int. J. Constr. Manag. 2014, 14, 1–14. [Google Scholar] [CrossRef]
- Henseler, J.; Hubona, G.; Ray, P.A. Using PLS path modeling in new technology research: Updated guidelines. Ind. Manag. Data Syst. 2016, 116, 2–20. [Google Scholar] [CrossRef]
- Lee, C.; Hallak, R. Investigating the moderating role of education on a structural model of restaurant performance using multi-group PLS-SEM analysis. J. Bus. Res. 2018, 88, 298–305. [Google Scholar] [CrossRef]
- Hult, G.T.M.; Hair Jr, J.F.; Proksch, D.; Sarstedt, M.; Pinkwart, A.; Ringle, C.M. Addressing endogeneity in international marketing applications of partial least squares structural equation modeling. J. Int. Mark. 2018, 26, 1–21. [Google Scholar] [CrossRef]
- Hair Jr, J.F.; Matthews, L.M.; Matthews, R.L.; Sarstedt, M. PLS-SEM or CB-SEM: Updated guidelines on which method to use. Int. J. Multivar. Data Anal. 2017, 1, 107–123. [Google Scholar] [CrossRef]
- Olanrewaju, O.I.; Kineber, A.F.; Chileshe, N.; Edwards, D.J. Modelling the relationship between Building Information Modelling (BIM) implementation barriers, usage and awareness on building project lifecycle. Build. Environ. Technol. Sci. J. 2021, 207, 108556. [Google Scholar] [CrossRef]
- Kineber, A.F.; Oke, A.E.; Alyanbaawi, A.; Abubakar, A.S.; Hamed, M.M. Exploring the Cloud Computing Implementation Drivers for Sustainable Construction Projects—A Structural Equation Modeling Approach. Sustainability 2022, 14, 14789. [Google Scholar] [CrossRef]
- Kineber, A.F.; Othman, I.; Oke, A.E.; Chileshe, N.; Zayed, T. Exploring the value management critical success factors for sustainable residential building—A structural equation modelling approach. J. Clean. Prod. 2021, 293, 126115. [Google Scholar] [CrossRef]
- Othman, I.; Kineber, A.; Oke, A.; Zayed, T.; Buniya, M. Barriers of value management implementation for building projects in Egyptian construction industry. Ain Shams Eng. J. 2020, 12, 21–30. [Google Scholar] [CrossRef]
- Al-Mekhlafi, A.-B.A.; Isha, A.S.N.; Chileshe, N.; Abdulrab, M.; Kineber, A.F.; Ajmal, M. Impact of Safety Culture Implementation on Driving Performance among Oil and Gas Tanker Drivers: A Partial Least Squares Structural Equation Modelling (PLS-SEM) Approach. Sustainability 2021, 13, 8886. [Google Scholar] [CrossRef]
- Al-Mekhlafi, A.-B.A.; Isha, A.S.N.; Chileshe, N.; Abdulrab, M.; Saeed, A.A.H.; Kineber, A.F. Modelling the Relationship between the Nature of Work Factors and Driving Performance Mediating by Role of Fatigue. Int. J. Environ. Res. Public Health 2021, 18, 6752. [Google Scholar] [CrossRef]
- Kineber, A.F.; Othman, I.B.; Oke, A.E.; Chileshe, N. Modelling the relationship between value management’s activities and critical success factors for sustainable buildings. J. Eng. Des. Technol. 2021, 20, 414–435. [Google Scholar]
- Oke, A.E.; Kineber, A.F.; Alsolami, B.; Kingsley, C. Adoption of cloud computing tools for sustainable construction: A structural equation modelling approach. J. Facil. Manag. 2022, 11. [Google Scholar] [CrossRef]
- Kumar, R. Research Methodology: A Step-by-Step Guide for Beginners; Sage Publications Limited: New York, NY, USA, 2019. [Google Scholar]
- Gelo, O.; Braakmann, D.; Benetka, G. Quantitative and qualitative research: Beyond the debate. Integr. Psychol. Behav. Sci. 2009, 43, 406. [Google Scholar] [CrossRef]
- Mohamad Ramly, Z.; Shen, G.Q.; Yu, A.T. Critical success factors for value management workshops in Malaysia. J. Manag. Eng. 2015, 31, 05014015. [Google Scholar] [CrossRef]
- Sharma, G. Pros and cons of different sampling techniques. Int. J. Appl. Res. 2017, 3, 749–752. [Google Scholar]
- Hoxha, D.; Capelleras, J.L. Fast-growing firms in a transitional and extreme environment: Are they different? J. Small Bus. Enterp. Dev. 2010, 17, 350–370. [Google Scholar] [CrossRef]
- Badewi, A. Investigating Benefits Realisation Process for Enterprise Resource Planning Systems. Ph.D. Thesis, School of Aerospace, Transport and Manufacturing, Cranfield University, Bedford, UK, 2016. [Google Scholar]
- Yin, R.K. Case Study Research: Design and Methods, 4th ed.; Applied Social Research Methods Series; Sage: New York, NY, USA, 2009; Volume 5. [Google Scholar]
- Kothari, C. Research Methodology Methods and Techniques 2nd Revised edition New Age International publishers. Retrieved Febr. 2009, 20, 2018. [Google Scholar]
- Wahyuni, D. The research design maze: Understanding paradigms, cases, methods and methodologies. J. Appl. Manag. Account. Res. 2012, 10, 69–80. [Google Scholar]
- Sharma, S. Applied Multivariate Techniques; John Wiley and Sons: Hoboken, NJ, USA, 1996. [Google Scholar]
- Tabachnick, B.G.; Fidell, L.S.; Ullman, J.B. Using Multivariate Statistics; Pearson: Boston, MA, USA, 2007; Volume 5. [Google Scholar]
- Pallant, J. SPSS Survival Manual, 3rd ed.; McGrath Hill: Sydney, Australia, 2007; Volume 15. [Google Scholar]
- Tavakol, M.; Dennick, R. Making sense of Cronbach’s alpha. Int. J. Med. Educ. 2011, 2, 53. [Google Scholar] [CrossRef]
- Nunnally, J.C. Psychometric Theory 3E; Tata McGraw-Hill Education: New York, NY, USA, 1994. [Google Scholar]
- Field, A. Discovering Statistics Using SPSS (3. baskı); Sage Publications: New York, NY, USA, 2009. [Google Scholar]
- Hair, J.F.; Black, W.C.; Babin, B.J.; Anderson, R.E.; Tatham, R.L. Multivariate Data Analysis; Pearson Prentice Hall: Upper Saddle River, NJ, USA, 2006; Volume 6. [Google Scholar]
- Hair, J.F., Jr.; Hult, G.T.M.; Ringle, C.; Sarstedt, M. A Primer on Partial Least Squares Structural Equation Modeling (PLS-SEM); Sage Publications: New York, NY, USA, 2016. [Google Scholar]
- Fornell, C.; Larcker, D.F. Evaluating structural equation models with unobservable variables and measurement error. J. Mark. Res. 1981, 18, 39–50. [Google Scholar] [CrossRef]
- Hair, J.F.; Ringle, C.M.; Sarstedt, M. PLS-SEM: Indeed a silver bullet. J. Mark. Theory Pract. 2011, 19, 139–152. [Google Scholar] [CrossRef]
- Hair, J.F.; Ringle, C.M.; Sarstedt, M. Partial least squares structural equation modeling: Rigorous applications, better results and higher acceptance. Long Range Plan. 2013, 46, 1–12. [Google Scholar] [CrossRef]
- Chin, W.W.; Newsted, P.R. Structural equation modeling analysis with small samples using partial least squares. Stat. Strateg. Small Sample Res. 1999, 1, 307–341. [Google Scholar]
- Hulland, J. Use of partial least squares (PLS) in strategic management research: A review of four recent studies. Strateg. Manag. J. 1999, 20, 195–204. [Google Scholar] [CrossRef]
- Aghimien, D.O.; Oke, A.E.; Aigbavboa, C.O. Barriers to the adoption of value management in developing countries. Eng. Constr. Archit. Manag. 2018, 25, 818–834. [Google Scholar] [CrossRef]
- Pham, D.H.; Kim, B.; Lee, J.; Ahn, A.C.; Ahn, Y. A Comprehensive Analysis: Sustainable Trends and Awarded LEED 2009 Credits in Vietnam. Sustainability 2020, 12, 852. [Google Scholar] [CrossRef]
- Zainul-Abidin, N.; Pasquire, C. Moving towards sustainability through value management. In Proceedings of the CIB Joint International Symposium, Singapore, 22–24 October 2003; Volume 2, pp. 258–268. [Google Scholar]
- Abidin, N.Z.; Pasquire, C.L. Revolutionize value management: A mode towards sustainability. Int. J. Proj. Manag. 2007, 25, 275–282. [Google Scholar] [CrossRef]
- Baldassarre, B.; Keskin, D.; Diehl, J.C.; Bocken, N.; Calabretta, G. Implementing sustainable design theory in business practice: A call to action. J. Clean. Prod. 2020, 273, 123113. [Google Scholar] [CrossRef]
- Broccardo, L.; Zicari, A. Sustainability as a driver for value creation: A business model analysis of small and medium entreprises in the Italian wine sector. J. Clean. Prod. 2020, 259, 120852. [Google Scholar] [CrossRef]



| Code | Barriers | References |
|---|---|---|
| B1 | The substantial economic costs associated with unsustainable activities are often underestimated, and there is a general lack of awareness of the possible advantages of one’s actions. | [47,48] |
| B2 | Inadequate collaboration among businesses, universities, and environmental groups. | [48,49,50,51] |
| B3 | Disorganization in making plans and taking actions to achieve sustainability. | [49,50] |
| B4 | Neglect from government officials. | [51,52,53] |
| B5 | Economic instability. | [50,52,54,55,56] |
| B6 | Inability to obtain internal support. | [53,56,57,58] |
| B7 | Internal capital allocation choices do not place a premium on increased environmental or social sustainability. | [49,51,52] |
| B8 | Inconsistency between an organization’s stated goals and its actual behaviors. | [48,51,53,54] |
| B9 | Societal limitations include a lack of interest or knowledge on the part of the general public. | [47,48,49,50,51,52,53,54,55,56,58,59,60] |
| B10 | Corruption in the building trades. | [51] |
| B11 | Lack of demonstrated return on investment. | [51,56,59] |
| B12 | Environmental and social fairness problems are given less emphasis. | [48,55,58] |
| B13 | Project managers lack the necessary KSAs (knowledge, skill, ability). | [49,51,60] |
| B14 | Regulations that are ineffective. | [50,51,54,55] |
| B15 | Companies hire professionals without sustainability expertise. | [49,51,56,58] |
| B16 | Lack of communication, openness, and data collection between building companies and their suppliers. | [50,55,56,58,59,60] |
| B17 | Lack of research and training in green building project delivery. | [47,48,51,53] |
| B18 | Political restraints, insufficient government laws, and lax law enforcement. | [51,52,55] |
| B19 | Poor early involvement of stakeholders. | [50,51,54] |
| B20 | Problematic interactions with government entities. | [51,55,57] |
| B21 | Disinterestedness in making investments. | [51,53,57] |
| B22 | Low demand in the market for environmentally friendly building supplies. | [48,49,51] |
| B23 | Businesses in emerging nations will only adopt more sustainable procedures if doing so would increase profits. | [51,56,59] |
| B24 | Poor data management due to outdated systems. | [51,55,59] |
| B25 | Lack of studies examining the issue and the role of enablers in aiding the successful adoption of green procurement in local building sectors. | [51,58,60] |
| B26 | Failure to provide adequate formal instruction on sustainability. | [48,51,56] |
| B27 | The slow adoption of new ideas. | [48,58] |
| B28 | Not enough eco-friendly options are available to choose from on the market. | [47,51,57] |
| B29 | Insufficient availability of skilled laborers educated in environmental responsibility and committed to promoting green building methods. | [48,51,60] |
| B30 | Many areas of sustainability are left unaddressed in current project management guidelines. | [47,51,52] |
| Variable | Characteristics | (%) |
|---|---|---|
| Work experience (Years) | Below five | 18.7 |
| 6–11 | 16.0 | |
| 12–15 | 27.3 | |
| 16–20 | 22.7 | |
| More than 20 | 15.3 | |
| Professional field | Architect | 26.8 |
| Civil Engineer | 29.6 | |
| Electrical Engineer | 19.7 | |
| Mechanical Engineer | 15.0 | |
| Quantity surveying | 9.0 | |
| Education | Diploma | 6.0 |
| Bachelor’s degree | 10.7 | |
| M.Sc. | 47.3 | |
| Ph.D. | 23.3 | |
| Others | 18.7 | |
| Organization function | Owner | 37.0 |
| Contractor | 30.7 | |
| Consultant | 32.3 |
| KMO and Bartlett’s Test | ||
|---|---|---|
| Kaiser–Meyer–Olkin Measure of Sampling Adequacy. | 0.61 | |
| Bartlett’s Test of Sphericity | Approx. Chi-Square | 1473.556 |
| df | 435 | |
| Sig. | 0.000 | |
| Item | Communalities | Item | Communalities |
|---|---|---|---|
| B1 | 0.811 | B16 | 0.870 |
| B2 | 0.850 | B17 | 0.845 |
| B3 | 0.902 | B18 | 0.858 |
| B4 | 0.764 | B19 | 0.769 |
| B5 | 0.799 | B20 | 0.819 |
| B6 | 0.853 | B21 | 0.844 |
| B7 | 0.909 | B22 | 0.875 |
| B8 | 0.826 | B23 | 0.864 |
| B9 | 0.725 | B24 | 0.863 |
| B10 | 0.795 | B25 | 0.737 |
| B11 | 0.920 | B26 | 0.818 |
| B12 | 0.746 | B27 | 0.865 |
| B13 | 0.587 | B28 | 0.870 |
| B14 | 0.824 | B29 | 0.886 |
| B15 | 0.749 | B30 | 0.829 |
| Barriers | Components | |||
|---|---|---|---|---|
| 1 | 2 | 3 | 4 | |
| B1 | 0.576 | |||
| B2 | 0.743 | |||
| B3 | 0.761 | |||
| B4 | 0.588 | |||
| B5 | 0.802 | |||
| B6 | 0.807 | |||
| B7 | 0.801 | |||
| B8 | 0.782 | |||
| B9 | 0.535 | |||
| B10 | 0.678 | |||
| B11 | 0.745 | |||
| B12 | 0.607 | |||
| B13 | 0.508 | |||
| B14 | 0.824 | |||
| B15 | 0.668 | |||
| B16 | 0.589 | |||
| B17 | 0.618 | |||
| B18 | 0.690 | |||
| B19 | 0.592 | |||
| B20 | 0.630 | |||
| B21 | 0.549 | |||
| B22 | 0.601 | |||
| B23 | 0.636 | |||
| B24 | 0.724 | |||
| B25 | 0.649 | |||
| B26 | 0.821 | |||
| B27 | 0.629 | |||
| B28 | 0.656 | |||
| B29 | 0.640 | |||
| B30 | 0.534 | |||
| % of variance | 23.336 | 20.550 | 19.200 | 19.100 |
| Constructs | Cronbach’s Alpha | Composite Reliability | AVE |
|---|---|---|---|
| Management | 0.964 | 0.969 | 0.776 |
| Standards | 0.949 | 0.958 | 0.765 |
| Social | 0.957 | 0.964 | 0.771 |
| Knowledge | 0.941 | 0.954 | 0.774 |
| Constructs | Management | Social | Standards | Knowledge |
|---|---|---|---|---|
| Management | 0.881 | |||
| Social | 0.894 | 0.878 | ||
| Standards | 0.821 | 0.836 | 0.875 | |
| Knowledge | 0.778 | 0.813 | 0.807 | 0.88 |
| Barriers | Management | Social | Standards | Knowledge |
|---|---|---|---|---|
| B15 | 0.804 | 0.707 | 0.611 | 0.702 |
| B14 | 0.842 | 0.608 | 0.649 | 0.57 |
| B11 | 0.943 | 0.808 | 0.826 | 0.748 |
| B21 | 0.904 | 0.849 | 0.829 | 0.74 |
| B25 | 0.858 | 0.78 | 0.714 | 0.638 |
| B26 | 0.861 | 0.68 | 0.579 | 0.553 |
| B27 | 0.894 | 0.865 | 0.7 | 0.707 |
| B28 | 0.931 | 0.859 | 0.736 | 0.698 |
| B30 | 0.885 | 0.884 | 0.819 | 0.778 |
| B13 | 0.703 | 0.788 | 0.621 | 0.55 |
| B16 | 0.784 | 0.903 | 0.824 | 0.834 |
| B17 | 0.783 | 0.864 | 0.607 | 0.747 |
| B18 | 0.754 | 0.878 | 0.715 | 0.803 |
| B22 | 0.884 | 0.935 | 0.784 | 0.677 |
| B23 | 0.781 | 0.882 | 0.83 | 0.65 |
| B29 | 0.89 | 0.906 | 0.724 | 0.692 |
| B4 | 0.687 | 0.86 | 0.751 | 0.742 |
| B12 | 0.704 | 0.779 | 0.855 | 0.71 |
| B10 | 0.711 | 0.667 | 0.85 | 0.717 |
| B20 | 0.778 | 0.797 | 0.891 | 0.759 |
| B24 | 0.753 | 0.791 | 0.901 | 0.653 |
| B5 | 0.622 | 0.655 | 0.859 | 0.634 |
| B6 | 0.696 | 0.688 | 0.913 | 0.641 |
| B1 | 0.748 | 0.728 | 0.852 | 0.814 |
| B19 | 0.812 | 0.732 | 0.706 | 0.861 |
| B2 | 0.563 | 0.685 | 0.749 | 0.863 |
| B3 | 0.771 | 0.777 | 0.699 | 0.921 |
| B7 | 0.72 | 0.693 | 0.653 | 0.907 |
| B8 | 0.576 | 0.685 | 0.694 | 0.896 |
| B9 | 0.639 | 0.709 | 0.761 | 0.827 |
Publisher’s Note: MDPI stays neutral with regard to jurisdictional claims in published maps and institutional affiliations. |
© 2022 by the authors. Licensee MDPI, Basel, Switzerland. This article is an open access article distributed under the terms and conditions of the Creative Commons Attribution (CC BY) license (https://creativecommons.org/licenses/by/4.0/).
Share and Cite
Kineber, A.F.; Kissi, E.; Hamed, M.M. Identifying and Assessing Sustainability Implementation Barriers for Residential Building Project: A Case of Ghana. Sustainability 2022, 14, 15606. https://doi.org/10.3390/su142315606
Kineber AF, Kissi E, Hamed MM. Identifying and Assessing Sustainability Implementation Barriers for Residential Building Project: A Case of Ghana. Sustainability. 2022; 14(23):15606. https://doi.org/10.3390/su142315606
Chicago/Turabian StyleKineber, Ahmed Farouk, Ernest Kissi, and Mohammed Magdy Hamed. 2022. "Identifying and Assessing Sustainability Implementation Barriers for Residential Building Project: A Case of Ghana" Sustainability 14, no. 23: 15606. https://doi.org/10.3390/su142315606
APA StyleKineber, A. F., Kissi, E., & Hamed, M. M. (2022). Identifying and Assessing Sustainability Implementation Barriers for Residential Building Project: A Case of Ghana. Sustainability, 14(23), 15606. https://doi.org/10.3390/su142315606
