Effect of Characteristics of Shared Housing in Single-Person Households on Housing Satisfaction and Shared Housing Performance
Abstract
1. Introduction
1.1. Background and Purpose of the Study
1.2. Scope and Method of Research
2. Literature Review
Summary
3. Materials and Methods
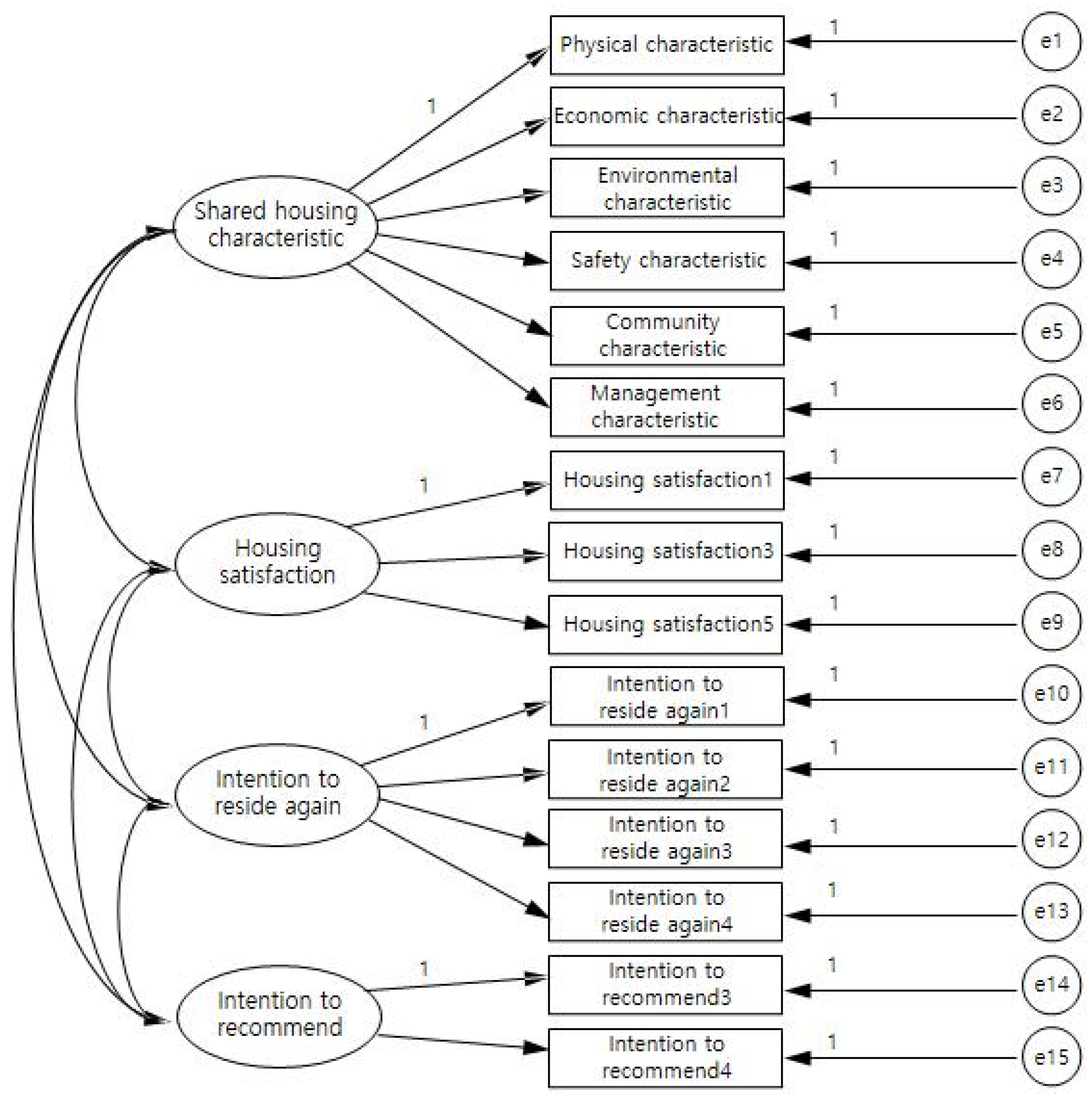
3.1. Research Model
3.2. Research Model
3.3. Establishment of Research Hypotheses
4. Result
4.1. Analysis of Descriptive Statistics of Research Subjects and Variables
4.1.1. Descriptive Analysis
4.1.2. Analysis of Descriptive Statistics for Each Variable
4.2. Measurement Model Analysis
4.3. Causal Relationship Test Results
4.4. Mediation Effect Test Results
4.5. Multi-Group Analysis Using Structural Equations
4.5.1. Verification of Measurement Model Identity
4.5.2. Analysis Result of Multi-Group Model by Supply Type
5. Discussion
5.1. Statistical Analysis
5.2. Shared Housing Satisfaction
5.3. Supply and Demand in the Private-Public Sector Housing Market
5.4. Recommendations Arising from the Research
5.5. Limitations
6. Conclusions
Author Contributions
Funding
Institutional Review Board Statement
Informed Consent Statement
Data Availability Statement
Conflicts of Interest
References
- Put, B.; Pasteels, I. Motivational barriers to shared housing: The importance of meanings of “home” in the diffusion of housing innovations. Hous. Theor. Soc. 2022, 39, 257–274. [Google Scholar] [CrossRef]
- Mackie, P.K. Young people and housing: Identifying the key issues. Int. J. Hous. Policy 2016, 16, 137–143. [Google Scholar] [CrossRef]
- Uyttebrouck, C.; van Bueren, E.; Teller, J. Shared housing for students and young professionals: Evolution of a market in need of regulation. J. Hous. Built Environ. 2020, 35, 1017–1035. [Google Scholar] [CrossRef]
- Green, S.; McCarthy, L. Is Sharing the Solution?: Exploring the Opportunities and Challenges of Privately Rented Shared Accommodation for Single People in Housing Need. People Place Policy 2015, 9, 159–178. [Google Scholar]
- Hagbert, P.; Larsen, H.G.; Thörn, H.; Wasshede, C. (Eds.) Contemporary Co-Housing in Europe: Housing in Europe: Towards Sustainable Cities? Routledge: London, UK, 2019. [Google Scholar]
- Clark, V.; Tuffin, K.; Frewin, K.; Bowker, N. Shared housing among young adults: Avoiding complications in domestic relationships. J. Youth Stud. 2017, 20, 1191–1207. [Google Scholar] [CrossRef]
- Bricocoli, M.; Sabatinelli, S. House sharing amongst young adults in the context of Mediterranean welfare: The case of Milan. Int. J. Hous. Policy 2016, 16, 184–200. [Google Scholar] [CrossRef]
- James, R.N. Impact of subsidized rental housing characteristics on metropolitan residential satisfaction. J. Urban Plan. Dev. 2008, 134, 166–172. [Google Scholar] [CrossRef]
- Ortega-Alcázar, I.; Wilkinson, E. ‘I felt trapped’: Young women’s experiences of shared housing in austerity Britain. Soc. Cult. Geogr. 2021, 22, 1291–1306. [Google Scholar] [CrossRef]
- Milić, J.; Zhou, J. Residential satisfaction among young people in post-socialist countries: The case of Serbia. J. Hous. Built Environ. 2018, 33, 715–730. [Google Scholar] [CrossRef]
- Park, J.S.; Park, E.S.; Kim, S.K. An analysis on the current status and characteristics of the types of housing support programs for single-person households in Seoul. J. Korean Hous. Assoc. 2021, 33, 189–192. [Google Scholar]
- Ha, S.-K. Housing poverty and the role of urban governance in Korea. Environ. Urban. 2004, 16, 139–154. [Google Scholar] [CrossRef]
- Choi, J.G.; Park, C.H.; Bong, I.S.; Yoon, S.E. A Study on the Operational Plan of the Gyeonggi-do Ddabok Dormitory; Gyeonggi Research Institute: Goyang, Korea, 2016; pp. 3–17. [Google Scholar]
- Lee, B.R.; Park, L.S.; Seo, K.H. A study on shared housing as an alternative housing option to young adults: From the perspectives of providers and users (residents). J. Korean Hous. Assoc. 2021, 55, 235–251. [Google Scholar]
- Kim, H.J.; Yoo, S.Y. Comparative analysis of determinants by demand and supply of shared housing: Focused on the shared housing in Seoul. J. Urban Des. Inst. Korea 2019, 20, 5–20. [Google Scholar] [CrossRef]
- Oh, J.; Choi, J.M. A study on the demand characteristics and influence factors affecting shared house in Korea. J. Korean Hous. Assoc. 2014, 25, 63–72. [Google Scholar] [CrossRef][Green Version]
- Ji, Y.J.; Shin, S.K. A study on characteristics of share house for the young single-person household. In Proceedings of the Spring Annual Conference of Korean Housing Association, Daejeon, Korea, 22 April 2017; pp. 145–150. [Google Scholar]
- Choi, J.H.; Park, S.J.; Lee, D.H. The study on the characteristics of shared space composition of shared housing for one-person household. J. Korean Hous. Assoc. 2016, 27, 1–10. [Google Scholar] [CrossRef][Green Version]
- Lee, J.H.; Kim, Y.H. Analysis of characteristics of domestic share houses according to individual space layout. In Proceedings of the Spring Annual Conference of Korean Housing Association, Daejeon, Korea, 22 April 2017; pp. 45–46. [Google Scholar]
- Han, J.W.; Jung, S.J. A study on the college students’ awareness and preference about house sharing. Korean Inst. Inter J. 2016, 25, 142–150. [Google Scholar] [CrossRef]
- Yim, J.S.; Kwon, O.J. The exploration and development direction of living-shared share house for the young single-person household. In Proceedings of the Autumn Annual Conference of Korean Housing Association, Seongnam, Korea; 2016; pp. 240–245. [Google Scholar]
- Lee, H.W.; Sung, M.H.; Kim, D.S. Comparative case analysis for development characteristics of foreign and domestic share-houses. JKAIS 2014, 15, 3961–3968. [Google Scholar]
- Hemmens, G.C.; Hoch, C.J.; Carp, J. (Eds.) Under One Roof: Issues and Innovations in Shared Housing; SUNY Press: Albany, NY, USA, 1996. [Google Scholar]
- Druta, O.; Ronald, R.; Heath, S. Urban singles and shared housing. Soc. Cult. Geogr. 2021, 22, 1195–1203. [Google Scholar] [CrossRef]
- Byeon, M.R. Current status of single-person households and their policy needs. Korean J. Soc. Welf. Stud. 2015, 21, 551–573. [Google Scholar]
- Seong, M.H. Planning Characteristics and Development Guideline of Urban Share House for Single-Household. Master’s Thesis, Sunmoon University, Asan, Korea, 2013. [Google Scholar]
- Jee, E.Y. A study on shared house living conditions and needs for young single-person household’s housing welfare: Focus on the resident and potential consumer for college student of a shared house. Fam. Environ. Res. 2016, 54, 589–598. [Google Scholar] [CrossRef]
- Lee, D.Y. Housing adjustment as a symptom of housing dissatisfaction: Call for an integrated approach to theory building. Archit. Res. 2000, 2, 35–40. [Google Scholar]
- Morris, E.W.; Winter, M. A theory of family housing adjustment. J. Marriage Fam. 1975, 37, 79–88. [Google Scholar] [CrossRef]
- Rossi, P. Why Families Move: A Study in the Social Psychology of Urban Residential Mobility; Free Press: New York, NY, USA, 1955. [Google Scholar]
- Speare, A. Residential satisfaction as an intervening variable in residential mobility. Demography 1974, 11, 173–188. [Google Scholar] [CrossRef] [PubMed]
- Marans, R.W.; Rodgers, W. Toward an understanding of community satisfaction. In Metropolitan America in Contemporary Perspective; Hawley, A., Rock, V., Eds.; Halsted Press: New York, NY, USA, 1975; pp. 299–352. [Google Scholar]
- Fried, M.; Gleicher, P. Some sources of residential satisfaction in an urban slum. J. Am. Inst. Plann. 1961, 27, 305–315. [Google Scholar] [CrossRef]
- Galster, G.C.; Hesser, G.W. Residential satisfaction compositional and contextual correlates. Environ. Behav. 1981, 13, 735–758. [Google Scholar] [CrossRef]
- Oh, S.C. A Study on the Determinants of Housing Satisfaction by House Type. Ph.D. Thesis, Mokwon University, Daejeon, Korea, 2016. [Google Scholar]
- Kwon, C.H.; Kim, J.Y. A study on the residential satisfaction of national sales and rental housing residents. Resid. Environ. Inst. Korea 2012, 10, 33–46. [Google Scholar]
- Yi, C.H. An empirical analysis on factors of residential satisfaction by the rental housing types: Focused on public and private rental households in the Seoul Metropolitan Region. SH Urban Res. Insight 2016, 6, 1–23. [Google Scholar] [CrossRef]
- Kim, B.S. A Study on the Determinant Factors of Residential Mobility and Residential Satisfaction: Focused on Sejong Metropolitan Autonomous City. Ph.D. Thesis, Mokwon University, Daejeon, Korea, 2014. [Google Scholar]
- Nam, Y.W. Urban spatial structure. J. Korean Geogr. Soc. 2007, 42, 668–673. [Google Scholar]
- Moon, H.S.; Lee, S.W.; Lee, Y.H. A study on the urban revitalization housing satisfaction: Focused on Jeonju City. J. Real Estate Policy Res. 2018, 19, 61–78. [Google Scholar]
- Bollen, K.A. Structural Equations with Latent Variables; John Wiley & Sons, Inc.: New York, NY, USA, 1989; pp. 3–11. [Google Scholar]
- Creswell, J.W. Research Design: Qualitative, Quantitative, and Mixed Methods Approaches; Sage: Thousand Oaks, CA, USA, 2014. [Google Scholar]
- Park, J.H. The Effect on Repurchase Intention from Residents Satisfaction of Brand Apartment. Ph.D. Thesis, Kangwon University, Chuncheon, Korea, 2016. [Google Scholar]
- Kown, C.K. The influence of the apartment purchase selection factor upon the satisfaction of residences and the behavioral intention. J. Pract. Bus. 2021, 16, 1–14. [Google Scholar]
- Hair, J.F., Jr.; Anderson, R.E.; Tatham, R.L.; Black, W.C. Multivariate Data Analysis, 5th ed.; Prentice-Hall International: Upper Saddle River, NJ, USA, 1998. [Google Scholar]
- Fornell, C.; Larcker, D.F. Evaluating structural equation models with unobservable variables and measurement error. J. Mark. Res. 1981, 18, 39–50. [Google Scholar] [CrossRef]
- Bentler, P.M. Comparative fit indexes in structural models. Psychol. Bull. 1990, 107, 238–246. [Google Scholar] [CrossRef] [PubMed]
- Woo, A.; Cho, G.H.; Kim, J. Would you share your home? The multifaceted determinants of preference for shared housing among young adults. Appl. Geogr. 2019, 103, 12–21. [Google Scholar] [CrossRef]
- James, R.N.; Carswell, A.T.; Sweaney, A.L. Sources of discontent: Residential satisfaction of tenants from an internet ratings site. Environ. Behav. 2009, 41, 43–59. [Google Scholar] [CrossRef]
- Clark, V.; Tuffin, K.; Bowker, N.; Frewin, K. A fine balance: A review of shared housing among young adults. Soc. Pers. Psychol. Compass 2018, 12, e12415. [Google Scholar] [CrossRef]
- Khozaei, F.; Ramayah, T.; Sanusi Hassan, A.S.; Surienty, L. Sense of attachment to place and fulfilled preferences, the mediating role of housing satisfaction. Property Manag. 2012, 30, 292–310. [Google Scholar] [CrossRef]
- Li, B.; Jin, C.; Jansen, S.J.T.; van der Heijden, H.; Boelhouwer, P. Residential satisfaction of private tenants in China’s superstar cities: The case of Shenzhen, China. Cities 2021, 118, 103355. [Google Scholar] [CrossRef]
- Najib, N.U.; Osman, Z. The relationship between students-socio-economic backgrounds and student residential satisfaction. Int. J. Humanit. Soc. Sci. 2011, 5, 1071–1076. [Google Scholar]
- Kim, J.; Woo, A.; Cho, G.H. Is shared housing a viable economic and social housing option for young adults? Willingness to pay for shared housing in Seoul. Cities 2020, 102, 102732. [Google Scholar] [CrossRef]
- Ronald, R.; Jin, M. Rental market restructuring in South Korea: The decline of the Chonsei sector and its implications. Hous. Stud. 2015, 30, 413–432. [Google Scholar] [CrossRef]
- Lee, S.K.; Shim, S.W.; Lee, K.R. An analysis on the determinants of residential satisfaction for national rental housing residents by the type of region. J. Korean Urban Manag. Assoc. 2012, 25, 65–84. [Google Scholar]
- Li, Z.; Wu, F. Residential satisfaction in China’s informal settlements: A case study of Beijing, Shanghai, and Guangzhou. Urban Geogr. 2013, 34, 923–949. [Google Scholar] [CrossRef]
- Kwon, K. Polycentricity and the role of government-led development: Employment decentralization and concentration in the Seoul metropolitan area, 2000–2015. Cities 2021, 111, 103107. [Google Scholar] [CrossRef]


| Measure | Characteristics | Contents |
|---|---|---|
| Characteristics of Shared Housing | Physical | The appropriate size of the area of private and public spaces |
| Parking lot status | ||
| The degree of deterioration of facilities | ||
| Furniture and storage space | ||
| Indoor space environment (lighting, ventilation, soundproofing, etc.) | ||
| Economic | A decrease in deposit | |
| A decrease in monthly rent | ||
| Joint burden of housing maintenance expenses (public charges, equipment expenses, etc.) | ||
| Environmental | Park and green conditions | |
| Harmful surroundings | ||
| Accessibility to Convenience Facilities | ||
| Traffic accessibility | ||
| Distance from school and work | ||
| Safety | Presence of a crime prevention system (CCTV, streetlights, crime prevention facilities, etc.) | |
| An image of a residential area | ||
| Located on the side of the boulevard | ||
| Community | Organization of various community facilities (lounges, co-working spaces, etc.) | |
| Activating a Community Program | ||
| Active exchanges with local residents | ||
| Management | Diversity of services (cleaning, laundry, delivery storage, etc.) | |
| Kindness and initiative in handling the duties of managers | ||
| Tenant management protocol status | ||
| Evaluation of Shared Housing | Location Intention to reside again | Willingness to live in a shared house when moving in the future |
| Intention to recommend | Willingness to recommend living in a shared house to others |
| Variable | Range | Frequency (n) | Percentage (%) | Variable | Range | Frequency (n) | Percentage (%) |
|---|---|---|---|---|---|---|---|
| Gender | Male | 271 | 45.5 | Housing type | Shared house | 297 | 49.9 |
| Female | 324 | 54.5 | * Co-living | 298 | 50.1 | ||
| Age | 19–25 | 71 | 11.9 | Occupation | Employed | 407 | 68.4 |
| 26–30 | 304 | 51.1 | Self- employed | 47 | 7.9 | ||
| 31–35 | 188 | 31.6 | Student | 69 | 11.6 | ||
| 36 and above | 32 | 5.4 | Unemployed | 72 | 12.1 | ||
| Number of residents | <10 people | 67 | 11.3 | Period of residence | <3 months | 40 | 6.7 |
| 10–19 people | 190 | 31.9 | 3 to <6 months | 186 | 31.3 | ||
| 20–29 people | 229 | 38.5 | 6 months to <1 year | 224 | 37.6 | ||
| 30–49 people | 81 | 13.6 | 1 to <2 years | 106 | 17.8 | ||
| 50 people or more | 28 | 4.7 | 2 years and above | 39 | 6.6 | ||
| Level of education | High school or lower | 74 | 12.4 | Operating entity | Public | 146 | 24.5 |
| College | 492 | 82.7 | Public–private | 263 | 44.2 | ||
| Graduate school | 29 | 4.9 | Private | 186 | 31.3 | ||
| +Average monthly income | <KRW 2 mn | 139 | 23.4 | Monthly rent | <KRW 300 k | 116 | 19.5 |
| KRW 2 mn to <3 mn | 256 | 43.0 | KRW 300 k to <500 k | 366 | 61.5 | ||
| KRW 3 mn to <4 mn | 174 | 29.2 | KRW 500 k to <600 k | 78 | 13.1 | ||
| KRW 4 mn or above | 26 | 4.4 | KRW 600 k or above | 35 | 5.9 |
| Factor | Average | Standard Deviation | Skewness | Kurtosis | Minimum | Maximum |
|---|---|---|---|---|---|---|
| Shared housing characteristic | 3.50 | 0.622 | −0.512 | −0.627 | 1.89 | 5.00 |
| Housing satisfaction | 3.73 | 0.607 | −0.606 | 1.179 | 1.33 | 5.00 |
| Intention to reside again | 3.55 | 0.669 | −0.823 | 1.418 | 1.00 | 5.00 |
| Intention to recommend | 3.68 | 0.773 | −0.572 | 0.475 | 1.00 | 5.00 |
| Factor | Variable Name | Non-Standardized Coefficient | Standardized Coefficient | Standard Error | Measurement Error | Concept Reliability | AVE |
|---|---|---|---|---|---|---|---|
| Shared housing characteristic | Management | 1.000 | 0.763 | - | 0.315 | 0.890 | 0.576 |
| Community | 0.950 | 0.766 | 0.053 | 0.279 | |||
| Safety | 0.844 | 0.697 | 0.051 | 0.330 | |||
| Environment | 0.861 | 0.678 | 0.054 | 0.382 | |||
| Economic characteristic | 0.900 | 0.624 | 0.062 | 0.556 | |||
| Physical characteristic | 0.637 | 0.632 | 0.043 | 0.268 | |||
| Housing satisfaction | Housing satisfaction 1 | 1.000 | 0.601 | - | 0.293 | 0.762 | 0.516 |
| Housing satisfaction 3 | 0.979 | 0.619 | 0.173 | 0.394 | |||
| Housing satisfaction 5 | 1.834 | 0.606 | 0.233 | 0.354 | |||
| Intention to reside again | Intention to reside again 1 | 1.000 | 0.443 | - | 0.313 | 0.801 | 0.505 |
| Intention to reside again 2 | 1.155 | 0.501 | 0.129 | 0.287 | |||
| Intention to reside again 3 | 0.850 | 0.420 | 0.106 | 0.148 | |||
| Intention to reside again 4 | 1.160 | 0.557 | 0.123 | 0.164 | |||
| Intention to recommend | Intention to recommend 3 | 1.000 | 0.606 | - | 0.347 | 0.730 | 0.575 |
| Intention to recommend 4 | 1.086 | 0.672 | 0.089 | 0.256 | |||
| Degree of suitability | χ2 = 338.280, df = 84, p = 0.000, GFI = 0.927, AGFI = 0.896, CFI = 0.900, TLI = 0.875, RMR = 0.055, RMSEA = 0.071 | ||||||
| Factors | Shared Housing Characteristic | Housing Satisfaction | Intention to Reside Again | Intention to Recommend |
|---|---|---|---|---|
| Shared housing characteristic | 0.576 | |||
| Housing satisfaction | 0.318 | 0.516 | ||
| Intention to reside again | 0.512 | 0.491 | 0.505 | |
| Intention to recommend | 0.343 | 0.474 | 0.612 | 0.575 |
| Parameters | B | β | S.E. | C.R | Significance Probability | |||
|---|---|---|---|---|---|---|---|---|
| (H1) | Shared housing characteristic | → | Housing satisfaction | 0.305 | 0.687 | 0.041 | 7.375 | 0.000 ** |
| (H2) | Shared housing characteristic | → | Intention to reside again | 0.035 | 0.045 | 0.073 | 0.477 | 0.633 |
| (H3) | Shared housing characteristic | → | Intention to recommend | −0.006 | −0.006 | 0.084 | −0.066 | 0.947 |
| (H4) | Housing satisfaction | → | Intention to reside again | 1.685 | 0.959 | 0.262 | 6.435 | 0.000 ** |
| (H5) | Housing satisfaction | → | Intention to recommend | 1.393 | 0.719 | 0.271 | 5.135 | 0.000 ** |
| Model fit | χ2 = 349.715, df = 86, p = 0.000, GFI = 0.924, AGFI = 0.894, CFI = 0.896, TLI = 0.873, RMR = 0.056, RMSEA = 0.072 | |||||||
| Parameters | Indirect Effect (Standard Error) | 95% Confidence Interval | p | ||
|---|---|---|---|---|---|
| Lower Limit | Upper Limit | ||||
| (H6) | Shared housing characteristic→ Housing satisfaction→ Intention to reside again | 0.659 (0.137) | 0.458 | 0.997 | 0.002 * |
| (H7) | Shared housing characteristic→ Housing satisfaction→ Intention to recommend | 0.494 (0.105) | 0.326 | 0.726 | 0.003 |
| Model | χ2 | df | CFI | TLI | RMSEA | Δdf | Δχ2 |
|---|---|---|---|---|---|---|---|
| Unconstrained model | 447.788 | 168 | 0.891 | 0.863 | 0.053 | - | - |
| Model 1 (λ constraint) | 461.632 | 179 | 0.889 | 0.870 | 0.052 | 11 | 13.844 |
| Model 2 (λ, Ø constraint) | 484.981 | 189 | 0.884 | 0.871 | 0.051 | 21 | 37.193 |
| Model 3 (λ, Ø, θ constraint) | 543.262 | 204 | 0.867 | 0.863 | 0.053 | 36 | 95.474 |
| Parameter | G Supply | Private-Supply | Differences between Parameters | ||||||
|---|---|---|---|---|---|---|---|---|---|
| Standardized Coefficient Value | C.R. | p-Value | Standardized Coefficient Value | C.R. | p-Value | ||||
| Shared housing characteristic | → | Housing satisfaction | 0.251 | 1.779 | 0.075 | 0.664 | 6.801 | 0.000 | 2.075 * |
| Shared housing characteristic | → | Intention to reside again | 0.372 | 1.816 | 0.069 | −0.015 | −0.148 | 0.882 | −1.649 |
| Shared housing characteristic | → | Intention to recommend | 0.305 | 1.895 | 0.058 | −0.048 | −0.378 | 0.705 | −1.741 |
| Housing satisfaction | → | Intention to reside again | 0.441 | 1.909 | 0.056 | 0.877 | 6.156 | 0.000 | 2.771 * |
| Housing satisfaction | → | Intention to recommend | 0.440 | 1.743 | 0.081 | 0.789 | 4.227 | 0.000 | −0.233 |
| Adjustment effect test result | Differences in the degree of freedom between constrained and unconstrained models = 5 χ2 difference = 12.779 p = 0.025 | ||||||||
Publisher’s Note: MDPI stays neutral with regard to jurisdictional claims in published maps and institutional affiliations. |
© 2022 by the authors. Licensee MDPI, Basel, Switzerland. This article is an open access article distributed under the terms and conditions of the Creative Commons Attribution (CC BY) license (https://creativecommons.org/licenses/by/4.0/).
Share and Cite
Baek, J.; Kim, S. Effect of Characteristics of Shared Housing in Single-Person Households on Housing Satisfaction and Shared Housing Performance. Sustainability 2022, 14, 14906. https://doi.org/10.3390/su142214906
Baek J, Kim S. Effect of Characteristics of Shared Housing in Single-Person Households on Housing Satisfaction and Shared Housing Performance. Sustainability. 2022; 14(22):14906. https://doi.org/10.3390/su142214906
Chicago/Turabian StyleBaek, Juhwa, and Seiyong Kim. 2022. "Effect of Characteristics of Shared Housing in Single-Person Households on Housing Satisfaction and Shared Housing Performance" Sustainability 14, no. 22: 14906. https://doi.org/10.3390/su142214906
APA StyleBaek, J., & Kim, S. (2022). Effect of Characteristics of Shared Housing in Single-Person Households on Housing Satisfaction and Shared Housing Performance. Sustainability, 14(22), 14906. https://doi.org/10.3390/su142214906
