Can the Brazilian National Logistics Plan Induce Port Competitiveness by Reshaping the Port Service Areas?
Abstract
1. Introduction
- Critically analyze and question a potential imbalance between the expansion plans of the Brazilian transport infrastructure and the real demand for agricultural production that relies on the customs hegemony of geographically distant ports;
- Estimate the role of the proposed transport infrastructures in reducing freight costs;
- Assess the trend for changes in the service area of the ports traditionally used for exporting soybeans and corn, considering the implementations announced by the government until 2035.
2. Spatiotemporal Contextualization of Brazilian Transportation Plans
3. Materials and Methods
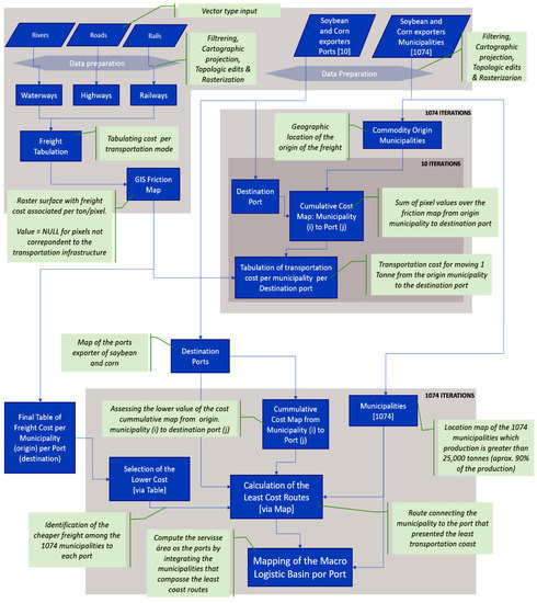
3.1. Study Area, Data, and Tools
3.2. Methodology
- Create a GIS database with current transport, agriculture, and trading data;
- Calculate the transportation cost and calibrate the model;
- Add the layer of the PNL’s planned infrastructure into the model and calculate the expected transportation cost;
- Assess the least-cost routes from each municipality producer of soybean and corn origin to the ports;
- Compute the ports’ macro-logistics basins considering current and future scenarios;
- Compare results and assess the effectiveness of areas of influence of the ports.
4. The Geographic-Oriented Model
5. Results and Discussion
5.1. Transportation Cost Surfaces
5.2. Least-Cost Routes
5.3. Ports’ Macro-Logistic Basins
5.4. Changes and Trends in the State of Mato Grosso
6. Conclusions
Author Contributions
Funding
Institutional Review Board Statement
Informed Consent Statement
Data Availability Statement
Acknowledgments
Conflicts of Interest
References
- Seo, Y.J.; Park, J.S. The role of seaports in regional Employment: Evidence from South Korea. Reg. Stud. 2017, 1, 80–92. [Google Scholar] [CrossRef]
- Park, J.S.; Seo, Y.-J. The impact of seaports on the regional economies in South Korea: Panel evidence from the augmented Solow model. Transp. Res. Part E 2016, 85, 107–119. [Google Scholar] [CrossRef]
- Bochenski, T.; Palmowski, T.; Studzieniecki, T. The Development of Major Seaports in the Context of National Maritime Policy. The Case Study of Poland. Sustainability 2021, 13, 12883. [Google Scholar] [CrossRef]
- Zondag, B.; Bucci, P.; Gützkow, P.; Jong, G. Port competition modeling including maritime, port, and hinterland characteristics. Marit. Policy Manag. 2010, 37, 179–194. [Google Scholar] [CrossRef]
- Medic, D.; Krile, S.; Jelaska, I.; Bošnjak, R. Adriatic Sea Hub Ports Feeder Service Optimization Using Multi-Criteria Decision-Making Methods. Sustainability 2021, 13, 12325. [Google Scholar] [CrossRef]
- Cohen, J.; Monaco, K. Port and highways infrastructure: An analysis of intra-and-interstate spillovers. Int. Reg. Sci. Rev. 2008, 31, 257–274. [Google Scholar] [CrossRef]
- Li, K.X.; Luo, M.; Yang, J. Container port systems in China and the USA; a comparative study. Marit. Policy Manag. 2012, 39, 461–478. [Google Scholar] [CrossRef]
- Sousa, E.F.; Roos, E.C.; Neto, F.J.K.; Vieira, G.B.B. Tariff policies and economic management: A position of the Brazilian ports. Case Stud. Transp. Policy 2021, 9, 374–382. [Google Scholar] [CrossRef]
- Medeiros, B.T. Modelagem Geográfica Para Simulação de Custos de Transporte Em Bacias Logísticas. Master’s Thesis, Federal University of Minas Gerais, Belo Horizonte, Brazil, 2021. Available online: https://posgrad.etg.ufmg.br/wp-content/uploads/2022/04/diss-122-Bruno-Tavares-Medeiros.pdf (accessed on 20 September 2022).
- Simões, D.C.; Caixeta-Filho, J.V.; Palekar, U. Fertilizer distribution flows and logistic costs in brazil: Changes and benefits arising from investments in port terminals. Int. Food Agrobusiness Manag. Rev. 2018, 21, 407–422. [Google Scholar] [CrossRef]
- Mourougane, A.; Pisu, M. Promoting infrastructure development in Brazil. In Proceedings of the Organisation for Economic Co-operation and Development, Brasilia, Brazil, 21 October 2011. [Google Scholar] [CrossRef]
- Betarelli Junior, A.A.; Domingues, E.P.; Hewings, G.J.D. Transport policy, rail freight sector and market structure: The economic effects in Brazil. Transp. Res. Part A 2020, 135, 1–23. [Google Scholar] [CrossRef]
- Silva, M.A.V.; Dágosto, M.A. A model to estimate the origin–destination matrix for soybean exportation in Brazil. J. Transp. Geogr. 2013, 26, 97–107. [Google Scholar] [CrossRef]
- Souza, M.F.; Pinto, P.H.G.; Teixeira, R.B.A.; Nascimento, C.O.L.; Nobrega, R.A.A. Dry port location optimization to foster sustainable regional development. Sustain. Debate 2020, 11, 208–222. [Google Scholar] [CrossRef]
- Alves de Moura, D.; Botter, R.C. The Potential for the Growth of Maritime Transport in Brazil: Focus on Cabotage/Short Sea Shipping. In Proceedings of the VI International Ship Design & Naval Engineering Congress and XXVI Pan-American Congress of Naval Engineering, Maritime Transportation and Port Engineering; Springer: Cham, Switzerland, 2019. [Google Scholar] [CrossRef]
- Quadros, S.G.R.; Nassi, C.D. An evaluation on the criteria to prioritize transportation infrastructure investments in Brazil. Transp. Policy 2015, 40, 8–16. [Google Scholar] [CrossRef]
- Silveira, L.L.A.; Magalhaes, P.B. The influence of the Sepetiba Port complex on Brazilian competitiveness in the international grain market. In Proceedings of the Transport Gateways and Trade Corridors, Winnipeg, MB, Canada, 26 May 1996; pp. 107–119. [Google Scholar]
- Toloi, M.N.V.; Bonilla, S.H.; Toloi, R.C.; Silva, H.R.O.; Nääs, I.d.A. Development Indicators and Soybean Production in Brazil. Agriculture 2021, 11, 1164. [Google Scholar] [CrossRef]
- Lima, D.P.; Fioriolli, J.C.; Padula, A.D.; Pumi, G. The impact of Chinese imports of soybean on port infrastructure in Brazil: A study based on the concept of the Bullwhip Effect. J. Commod. Mark. 2018, 9, 55–76. [Google Scholar] [CrossRef]
- Companhia Nacional de Abastecimento, CONAB, Acompanhamento da Safra Brasileira. Available online: https://www.conab.gov.br/info-agro/safras (accessed on 20 September 2022).
- Seleme, R.; Zattar, I.C.; Silva, W.A.; Schaker, F.R.C.; Nery, V.F.S.O. Alternatives for improving the Brazilian soybean logistics index based on the National Logistics and Transportation Plan PNLT. Custos E Agronegocios 2017, 13, 190–210. Available online: http://www.custoseagronegocioonline.com.br/numero4v13/OK%2010%20soja%20%20english.pdf (accessed on 20 September 2022).
- Sampaio, P.R.P.; Daychoum, M.T. Two decades of rail regulatory reform in Brazil 1996–2016. Util. Policy 2017, 49, 93–103. [Google Scholar] [CrossRef]
- Lopes, H.S.; Lima, R.S.; Leafl, F. Simulation project for logistic of Brazilian soybeam exportation. Int. J. Simul Model 2020, 19, 571–582. [Google Scholar] [CrossRef]
- Filassi, M.; Oliveira, A.L.R.; Elias, A.A.; Marsola, K.B. Analyzing complexities in the Brazilian soybean supply chain: A systems thinking and modeling approach. RAUSP Manag. J. 2022, 57, 280–297. [Google Scholar] [CrossRef]
- Pereira, P.A.A.; Martha, G.B., Jr.; Santana, C.A.; Alves, E. The development of Brazilian agriculture: Future technological challenges and opportunities. Agric Food Secur 2012, 1, 1–12. [Google Scholar] [CrossRef]
- Cabral, L. Embrapa and the construction of scientific heritage in Brazilian agriculture: Sowing memory. Dev. Policy Rev. 2021, 39, 789–810. [Google Scholar] [CrossRef]
- Honorato, C.; Ribeiro, L.C. The emergence of port engineering in the light of capitalist modernization in Brazil 1860–1940. Int. J. Marit. Hist. 2020, 32, 201–217. [Google Scholar] [CrossRef]
- Maren, D.S.; Kessel, T.; Cronin, K.; Sittoni, L. The impact of channel deepening and dredging on estuarine sediment concentration. Cont. Shelf Res. 2015, 95, 1–14. [Google Scholar] [CrossRef]
- Smith, J. A history of Brazil, 1st ed.; Taylor and Francis: London, UK, 2013; pp. 117–164. [Google Scholar] [CrossRef]
- Netto, A. Notable Automobile Endurance Test in Sao Paulo, Brazil. Bull. Pan Am. Union 1926, 60, 1109–1120. [Google Scholar]
- Seman, C. Breve Histórico Sobre a Evolução do Planejamento Nacional de Transportes. Departamento Nacional de Infraestrutura de Transportes. Belo Horizonte, BR 2010. Available online: https://transportadormineiro.files.wordpress.com/2012/09/historico-do-planejamento-de-transportes.pdf (accessed on 20 September 2022).
- Mascarenhas, F.S. A Regulação Jurídica Da Integração Dos Modais de Transporte No Brasil: O Sistema Nacional de viação Como Instrumento Para a Superação Do Subdesenvolvimento. Master’s Thesis, University of Sao Paulo, Sao Paulo, Brazil, 2020. Available online: https://www.teses.usp.br/teses/disponiveis/2/2133/tde-02052021-221224/en.php (accessed on 20 September 2022).
- Brazilian Institute of Geography and Statistics, IBGE. Sistema IBGE de Recuperação Automática–SIDRA. Available online: https://sidra.ibge.gov.br/home/pnadcm (accessed on 20 September 2022).
- Empresa de Planejamento e Logística S.A, EPL. Rede Georreferenciada–PNL2025 2021. Available online: https://www.epl.gov.br/rede-georeferenciada-pnl-2025 (accessed on 20 September 2022).
- Empresa de Planejamento e Logística S.A, EPL. Observatório Nacional do Transporte e Logística. Available online: https://ontl2.epl.gov.br/downloads (accessed on 20 September 2022).
- QGIS Development Team. QGIS Geographic Information System. Open Source Geospatial Foundation Project. 2021. Available online: http://qgis.osgeo.org (accessed on 20 September 2022).
- Soares-Filho, B.S.; Rodrigues, H.; Costa, W.L.S. Modeling environmental dynamics with Dinamica EGO. Available online: https://csr.ufmg.br/dinamica/ (accessed on 20 September 2022).
- PostgreeSQL. Available online: https://www.postgresql.org/docs/9.0/index.html (accessed on 20 September 2022).
- Sakurada, N.; Miyake, D.I. Application of discrete event simulation in service industry modeling processes. Gest. Prod. 2009, 16, 25–43. [Google Scholar] [CrossRef]
- Lee, E.A. Modeling concurrent real-time processes using discrete events. Ann. Softw. Eng. 1999, 7, 25–45. [Google Scholar] [CrossRef]
- Hillier, F.S.; Lieberman, G.J. Introduction to Operations Research, 9th ed.; McGraw Hill: New York, NY, USA, 2010; pp. 30–75. [Google Scholar]
- Glover, F.; Klingman, D.; Phillips, N.; Schneider, R. New Polynomial Shortest path algorithms and their computational attributes. Manag. Sci. 1985, 31, 1106–1128. [Google Scholar] [CrossRef]
- Choosumrong, S.; Raghavan, V.; Realini, E. Implementation of dynamic cost-based routing for navigation under real road conditions using FOSS4G and OpenStreetMap. In Proceedings of the GIS-IDEAS 2010, Hanoi, Vietnam, 9–11 December 2010; Available online: https://jglobal.jst.go.jp/en/detail?JGLOBAL_ID=201002228972073222 (accessed on 30 October 2022).
- Road conditions using FOSS4G and OpenStreetMap. In Proceedings of the International Symposium on Geoinformatics for Spatial Infrastructure Development in Earth and Allied Sciences, Hanoi, Vietnam, 9–11 December 2010. Available online: http://wgrass.media.osaka-cu.ac.jp/gisideas10/papers/f78194874cbe7145e86019ced590.pdf (accessed on 30 October 2022).
- Den Duijn, X.; Agugiaro, G.; Zlatanova, S. Modelling below and above ground utility network features with the CityGML Utility Network ADE: Experiences from Rotterdam. In Proceedings of the 3rd International Conference on Smart Data and Smart Cities, Delft, The Netherlands, 4–5 October 2018; Volume 4, pp. 43–50. [Google Scholar] [CrossRef]
- Wang, J.; Yu, X.; Zong, R.; Lu, S. Evacuation route optimization under real-time toxic gas dispersion through CFD simulation and Dijkstra algorithm. J. Loss Prev. Process Ind. 2022, 76, 104733. [Google Scholar] [CrossRef]
- Méndez, Y.; Guardia, L. Problema de Caminho Mais Curto–Algoritmo de Dijkstra; Universidade Federal Fluminense: Rio de Janeiro, Brazil, 2008; Available online: https://www.marinha.mil.br/spolm/sites/www.marinha.mil.br.spolm/files/0061.pdf (accessed on 20 September 2022).
- Empresa de Planejamento e Logística S.A, EPL. Simulador de Custos de Transporte. Available online: https://ontl.epl.gov.br/aplicacoes/simulador-de-custo-de-transporte/ (accessed on 20 September 2022).
- Empresa Brasileira de Pesquisa Agropecuária. Caminhos da safra da produção e Exportação de grãos, EMBRAPA. Available online: https://www.embrapa.br/documents/1355154/32186845/Estudo10-caminhos+da+safra-ppt_web.pdf/fcd34cc8-013b-bd2f-ec59-c8b06c51a88c (accessed on 20 September 2022).
- Sargent, R.G. An introduction to verification and validation of simulation models. In Proceedings of the 2013 Winter Simulation Conference: Making Decisions in Complex World, Washington, DC, USA, 8–11 December 2013; Available online: https://dl.acm.org/doi/abs/10.5555/2675983.2676023 (accessed on 22 October 2022).
- Agrolink. Available online: https://www.agrolink.com.br/ (accessed on 20 September 2022).
- Peine, E. Chinese investment in the Brazilian soybean sector: Navigating relations of private governance. J. Agrar. Change 2021, 21, 71–89. [Google Scholar] [CrossRef]









| Input Data | Data Format | Source |
|---|---|---|
| Existing Infrastructure: ports, railways, highways, waterways, and intermodal transfer nodes | Vector | Ministry of Transportation and Infrastructure (MINFRA) |
| Projected Infrastructure: railways, highways, waterways, and intermodal transfer nodes | Vector | Ministry of Transportation and Infrastructure (MINFRA) and Logistic Planning Company (EPL) |
| Municipality | Vector | Brazilian Bureau of Statistics and Geography (IBGE) |
| Agriculture Gross Production | Tabular | Brazilian Bureau of Statistics and Geography (IBGE) |
| Cargo transshipment Terminal and dry ports | Vector and Tabular | Logistic Planning Company (EPL) |
| Agriculture-based producer municipalities | Tabular | Brazilian Foreign Trade Statistics (Comex Stat) |
| PORT | CAPACITY (Ton) | SHIPMENT (Tons)—2017 | Average | |||||
|---|---|---|---|---|---|---|---|---|
| EPL | ANTAQ | Simulated | ||||||
| Barcarena—PA | 20,000,000 | 15,062,183 | 14% | 16,231,030 | 13% | 22,106,339 | 15% | 14% |
| Santarém—PA | 5,000,000 | 9,880,068 | 9% | 4,293,581 | 4% | 8,074,788 | 6% | 6% |
| São Luiz—MA | 14,000,000 | 11,619,736 | 11% | 12,695,634 | 10% | 18,861,530 | 13% | 12% |
| Santos—SP | 70,000,000 | 35,313,821 | 34% | 51,235,967 | 42% | 54,651,517 | 38% | 38% |
| Paranaguá—PR | 35,000,000 | 12,991,638 | 12% | 18,765,173 | 15% | 22,217,292 | 16% | 14% |
| São Francisco do Sul—SC | 15,000,000 | 4,129,925 | 4% | 5,485,556 | 5% | 4,291,643 | 3% | 4% |
| Rio Grande—RS | 30,000,000 | 15,914,060 | 15% | 13,185,471 | 11% | 12,716,064 | 9% | 12% |
| Total | 189,000,000 | 104,911,431.96 | 100% | 121,892,412.56 | 100% | 142,919,172.20 | 100% | 100% |
| Average | 47,250,000 | 14,987,347.42 | 14% | 17,413,201.79 | 14% | 20,417,024.60 | 14% | |
| PORT | VOLUME OF EXPORTATION * (Tons) | |||
|---|---|---|---|---|
| SOYBEAN | ||||
| Current (Total) | Current (Exportation) | PLN 2035 (Total) | PNL 2035 (Exportation) | |
| Manaus | 5,718,194 | 3,341,918 | 2,599,399 | 1,721,800 |
| Barcarena | 7,497,700 | 6,292,440 | 7,832,583 | 6,627,323 |
| Santarem | 8,347,602 | 6,695,400 | 15,700,563 | 11,951,225 |
| Sao Luis | 1,296,246 | 975,327 | 1,296,246 | 975,327 |
| Vitoria | 193,131 | 185,351 | 193,131 | 185,351 |
| Santos | 29,443,282 | 24,079,018 | 24,885,336 | 20,119,532 |
| Paranagua | 17,483,741 | 14,313,816 | 17,483,741 | 14,313,816 |
| Imbituba | 101,636 | 101,636 | 101,636 | 101,636 |
| Sao Francisco do Sul | 2,322,522 | 2,181,002 | 2,322,522 | 2,181,002 |
| Rio Grande | 13,406,756 | 12,315,101 | 13,406,756 | 12,315,101 |
| TOTAL | 85,810,810 | 70,481,010 | 85,821,913 | 70,492,113 |
| CORN | ||||
| Manaus | 1,025,846 | 2,924,338.10 | 481,452 | 1,359,920 |
| Barcarena | 665,275 | 2,242,976.29 | 698,668 | 2,338,464 |
| Santarem | 1,797,696 | 6,817,993.25 | 2,985,613 | 11,058,215 |
| Sao Luis | 67,691 | 691,411.13 | 67,691 | 691,411 |
| Vitoria | 33,161 | 700,481.00 | 33,161 | 700,481 |
| Santos | 3,555,472 | 11,307,406.13 | 2,878,556 | 8,536,114 |
| Paranagua | 1,359,201 | 2,828,491.42 | 1,359,201 | 2,828,491 |
| Imbituba | 484 | 460 | 484 | 460 |
| Sao Francisco do Sul | 6045 | 4560.70 | 6045 | 4561 |
| Rio Grande | 21,158 | 66,736.57 | 21,158 | 66,737 |
| TOTAL | 8,532,029 | 27,584,855 | 8,532,029 | 27,584,855 |
| SOYBEAN + CORN | ||||
| Manaus | 6,744,040 | 6,266,257 | 3,080,851 | 3,081,720 |
| Barcarena | 8,162,975 | 8,535,417 | 8,531,251 | 8,965,788 |
| Santarem | 10,145,298 | 13,513,393 | 18,686,176 | 23,009,440 |
| Sao Luis | 1,363,937 | 1,666,739 | 1,363,937 | 1,666,739 |
| Vitoria | 226,292 | 885,832 | 226,292 | 885,832 |
| Santos | 32,998,754 | 35,386,424 | 27,763,892 | 28,655,646 |
| Paranagua | 18,842,942 | 17,142,307 | 18,842,942 | 17,142,307 |
| Imbituba | 102,120 | 102,096 | 102,120 | 102,096 |
| Sao Francisco do Sul | 2,328,567 | 2,185,563 | 2,328,567 | 2,185,563 |
| Rio Grande | 13,427,914 | 12,381,838 | 13,427,914 | 12,381,838 |
| TOTAL | 94,342,839 | 98,065,864 | 94,353,942 | 98,076,967 |
Publisher’s Note: MDPI stays neutral with regard to jurisdictional claims in published maps and institutional affiliations. |
© 2022 by the authors. Licensee MDPI, Basel, Switzerland. This article is an open access article distributed under the terms and conditions of the Creative Commons Attribution (CC BY) license (https://creativecommons.org/licenses/by/4.0/).
Share and Cite
Costa, W.; Soares-Filho, B.; Nobrega, R. Can the Brazilian National Logistics Plan Induce Port Competitiveness by Reshaping the Port Service Areas? Sustainability 2022, 14, 14567. https://doi.org/10.3390/su142114567
Costa W, Soares-Filho B, Nobrega R. Can the Brazilian National Logistics Plan Induce Port Competitiveness by Reshaping the Port Service Areas? Sustainability. 2022; 14(21):14567. https://doi.org/10.3390/su142114567
Chicago/Turabian StyleCosta, William, Britaldo Soares-Filho, and Rodrigo Nobrega. 2022. "Can the Brazilian National Logistics Plan Induce Port Competitiveness by Reshaping the Port Service Areas?" Sustainability 14, no. 21: 14567. https://doi.org/10.3390/su142114567
APA StyleCosta, W., Soares-Filho, B., & Nobrega, R. (2022). Can the Brazilian National Logistics Plan Induce Port Competitiveness by Reshaping the Port Service Areas? Sustainability, 14(21), 14567. https://doi.org/10.3390/su142114567

