Impacts of Land Use and Land Cover Changes on Land Surface Temperature over Cachar Region, Northeast India—A Case Study
Abstract
1. Introduction
2. Study Area
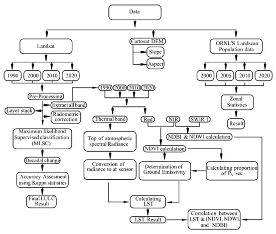
3. Materials and Methods
3.1. Classification of LULC Classes and Accuracy Assessment
3.2. Estimation of LST
3.3. Cellular Automata
3.4. Calculation of NDWI and NDBI
3.5. Land Surface Temperature Simulation
4. Results
4.1. Analysis of LULC Change
LULC Mapping and Accuracy Assessment
4.2. Land Cover Transition Assessment
LST Change Analysis
4.3. Relationship between LST and Land Cover Types
Relationship of LULC Indices (NDVI, NDWI, and NDBI) with LST
4.4. Simulation of LULC for 2030 and 2040
4.5. Prediction of LST Change for 2030 and 2040
5. Discussion
5.1. Change in LULC
5.2. Change in LST
5.3. Prediction of LULC Changes for the Years 2030 and 2040
5.4. Prediction of LST Changes for the Year 2030 and 2040
6. Conclusions
7. Limitations
Author Contributions
Funding
Institutional Review Board Statement
Data Availability Statement
Acknowledgments
Conflicts of Interest
Abbreviations
References
- Sinha, J.; Jha, S.; Goyal, M.K. Influences of watershed characteristics on long-term annual and intra-annual water balances over India. J. Hydrol. 2019, 577, 123970. [Google Scholar] [CrossRef]
- Ellwanger, J.H.; Kulmann-Leal, B.; Kaminski, V.L.; Valverde-Villegas, J.M.; Da Veiga, A.B.G.; Spilki, F.R.; Fearnside, P.M.; Caesar, L.; Giatti, L.L.; Wallau, G.L.; et al. Beyond diversity loss and climate change: Impacts of Amazon deforestation on infectious diseases and public health. An. Acad. Bras. Ciênc. 2020, 92, e20191375. [Google Scholar] [CrossRef] [PubMed]
- Ganaie, T.A.; Jamal, S.; Ahmad, W.S. Changing land use/land cover patterns and growing human population in Wular catchment of Kashmir Valley, India. GeoJournal 2020, 86, 1589–1606. [Google Scholar] [CrossRef]
- Saunders, D.A.; Hobbs, R.J.; Margules, C.R. Society for Conservation Biology Biological Consequences of Ecosystem Fragmentation: A Review Biological Consequences of Ecosystem Fragmentation: A Review. Source Conserv. Biol. Conserv. Biol. 1991, 5, 18–32. [Google Scholar] [CrossRef]
- Thiha; Webb, E.L.; Honda, K. Biophysical and policy drivers of landscape change in a central Vietnamese district. Environ. Conserv. 2007, 34, 164–172. [Google Scholar] [CrossRef]
- Reid, R.S.; Kruska, R.L.; Muthui, N.; Taye, A.; Wotton, S.; Wilson, C.J.; Mulatu, W. Land-use and land-cover dynamics in response to changes in climatic, biological and socio-political forces: The case of southwestern Ethiopia. Landsc. Ecol. 2000, 15, 339–355. [Google Scholar] [CrossRef]
- Hassan, Z.; Shabbir, R.; Ahmad, S.S.; Malik, A.H.; Aziz, N.; Butt, A.; Erum, S. Dynamics of land use and land cover change (LULCC) using geospatial techniques: A case study of Islamabad Pakistan. SpringerPlus 2016, 5, 812. [Google Scholar] [CrossRef]
- Lambin, E.F.; Geist, H.J.; Lepers, E. Dynamics of Land-Use and Land-Cover Change in Tropical Regions. Annu. Rev. Environ. Resour. 2003, 28, 205–241. [Google Scholar] [CrossRef]
- Al Kafy, A.; Faisal, A.A.; Rahman, S.; Islam, M.; Al Rakib, A.; Islam, A.; Khan, H.H.; Sikdar, S.; Sarker, H.S.; Mawa, J.; et al. Prediction of seasonal urban thermal field variance index using machine learning algorithms in Cumilla, Bangladesh. Sustain. Cities Soc. 2020, 64, 102542. [Google Scholar] [CrossRef]
- Fu, P.; Weng, Q. Responses of urban heat island in Atlanta to different land-use scenarios. Arch. Meteorol. Geophys. Bioclimatol. Ser. B 2017, 133, 123–135. [Google Scholar] [CrossRef]
- McDonald, R.; Guneralp, B.; Zipperer, W.; Marcotullio, P. The Future of Global Urbanization and the Environment. Solutions 2015, 6, 60–69. [Google Scholar]
- Pal, S.; Ziaul, S. Detection of land use and land cover change and land surface temperature in English Bazar urban centre. Egypt. J. Remote Sens. Space Sci. 2017, 20, 125–145. [Google Scholar] [CrossRef]
- Coppin, P.; Jonckheere, I.; Nackaerts, K.; Muys, B.; Lambin, E. Digital change detection methods in ecosystem monitoring: A review. Int. J. Remote Sens. 2004, 25, 1565–1596. [Google Scholar] [CrossRef]
- Policelli, F.; Hubbard, A.; Jung, H.C.; Zaitchik, B.; Ichoku, C. Lake Chad Total Surface Water Area as Derived from Land Surface Temperature and Radar Remote Sensing Data. Remote Sens. 2018, 10, 252. [Google Scholar] [CrossRef]
- Aredehey, G.; Mezgebu, A.; Girma, A. Land-use land-cover classification analysis of Giba catchment using hyper temporal MODIS NDVI satellite images. Int. J. Remote Sens. 2017, 39, 810–821. [Google Scholar] [CrossRef]
- Solaimani, K.; Arekhi, M.; Tamartash, R.; Miryaghobzadeh, M. Land use/cover change detection based on remote sensing data (A case study; Neka Basin). Agric. Biol. J. N. Am. 2010, 1, 1148–1157. [Google Scholar] [CrossRef]
- Jia, K.; Liang, S.; Wei, X.; Yao, Y.; Su, Y.; Jiang, B.; Wang, X. Land Cover Classification of Landsat Data with Phenological Features Extracted from Time Series MODIS NDVI Data. Remote Sens. 2014, 6, 11518–11532. [Google Scholar] [CrossRef]
- Habtamu, T.; Casper, I.M.; Joel, O.B.; Abubeker, H.; Ayana, A.; Yared, M. Evaluation of land use land cover changes using remote sensing Landsat images and pastoralists perceptions on range cover changes in Borana rangelands, Southern Ethiopia. Int. J. Biodivers. Conserv. 2018, 10, 1–11. [Google Scholar] [CrossRef][Green Version]
- Deng, J.S.; Wang, K.; Hong, Y.; Qi, J.G. Spatio-temporal dynamics and evolution of land use change and landscape pattern in response to rapid urbanization. Landsc. Urban Plan. 2009, 92, 187–198. [Google Scholar] [CrossRef]
- Bastawesy, M.A.; Khalaf, F.I.; Arafat, S.M. The use of remote sensing and GIS for the estimation of water loss from Tushka lakes, southwestern desert, Egypt. J. Afr. Earth Sci. 2008, 52, 73–80. [Google Scholar] [CrossRef]
- Choudhury, D.; Das, K.; Das, A. Assessment of land use land cover changes and its impact on variations of land surface temperature in Asansol-Durgapur Development Region. Egypt. J. Remote Sens. Space Sci. 2018, 22, 203–218. [Google Scholar] [CrossRef]
- Al Kafy, A.; Rahman, S.; Faisal, A.-A.; Hasan, M.M.; Islam, M. Modelling future land use land cover changes and their impacts on land surface temperatures in Rajshahi, Bangladesh. Remote Sens. Appl. Soc. Environ. 2020, 18, 100314. [Google Scholar] [CrossRef]
- Tripathy, P.; Kumar, A. Monitoring and modelling spatio-temporal urban growth of Delhi using Cellular Automata and geoinformatics. Cities 2019, 90, 52–63. [Google Scholar] [CrossRef]
- Mozumder, C.; Tripathi, N.K. Geospatial scenario based modelling of urban and agricultural intrusions in Ramsar wetland Deepor Beel in Northeast India using a multi-layer perceptron neural network. Int. J. Appl. Earth Obs. Geoinf. 2014, 32, 92–104. [Google Scholar] [CrossRef]
- Clarke, K.; Gaydos, L.J. Loose-coupling a cellular automaton model and GIS: Long-term urban growth prediction for San Francisco and Washington/Baltimore. Int. J. Geogr. Inf. Sci. 1998, 12, 699–714. [Google Scholar] [CrossRef]
- Bora, A.; Meitei, L. Diversity of butterflies (Order: Lepidoptera) in assam university campus and its vicinity, cachar district, assam, India. J. Biodivers. Environ. Sci. 2014, 5, 328–339. [Google Scholar]
- Annayat, W.; Sil, B.S. Assessing channel morphology and prediction of centerline channel migration of the Barak River using geospatial techniques. Bull. Eng. Geol. Environ. 2020, 79, 5161–5183. [Google Scholar] [CrossRef]
- Ashwini, K.; Pathan, S.A.; Sil, B.S. Delineation of Groundwater Potential Zone and Flood Risk Zone in Cachar District area, India. J. Water Eng. Manag. 2020, 1, 16–34. [Google Scholar] [CrossRef]
- Paul, S.; Ghosh, S.; Oglesby, R.; Pathak, A.; Chandrasekharan, A.; Ramsankaran, R. Weakening of Indian Summer Monsoon Rainfall due to Changes in Land Use Land Cover. Sci. Rep. 2016, 6, 32177. [Google Scholar] [CrossRef]
- Mandal, J.; Ghosh, N.; Mukhopadhyay, A. Urban Growth Dynamics and Changing Land-Use Land-Cover of Megacity Kolkata and Its Environs. J. Indian Soc. Remote Sens. 2019, 47, 1707–1725. [Google Scholar] [CrossRef]
- Mansour, S.; Al-Belushi, M.; Al-Awadhi, T. Monitoring land use and land cover changes in the mountainous cities of Oman using GIS and CA-Markov modelling techniques. Land Use Policy 2019, 91, 104414. [Google Scholar] [CrossRef]
- Rizwan, U.; Malik, R.N.; Abdul, Q. Assessment of groundwater contamination in an industrial city, Sialkot, Pakistan. Afr. J. Environ. Sci. Technol. 2009, 3, 429–446. [Google Scholar]
- Pathan, S.A.; Ashwini, K.; Sil, B.S. Spatio-temporal variation in land use/land cover pattern and channel migration in Majuli River Island, India. Environ. Monit. Assess. 2021, 193, 811. [Google Scholar] [CrossRef] [PubMed]
- Wilkie, D.S.; Finn, J.T. Remote Sensing Imagery for Natural Resources Monitoring; Columbia University Press: New York, NY, USA, 1996. [Google Scholar]
- Kumar, K.S.; Bhaskar, P.U.; Padmakumari, K. Estimation of Land Surface Temperature to Study Urban Heat Island Effect Using Landsat Etm+ Image. Int. J. Eng. Sci. Technol. 2012, 4, 771–778. [Google Scholar]
- Townshend, J.R.G.; Justice, C.O. Analysis of the dynamics of African vegetation using the normalized difference vegetation index. Int. J. Remote Sens. 1986, 7, 1435–1445. [Google Scholar] [CrossRef]
- Roy, D.P.; Wulder, M.A.; Loveland, T.R.; Woodcock, C.E.; Allen, R.G.; Anderson, M.C.; Helder, D.; Irons, J.R.; Johnson, D.M.; Kennedy, R.; et al. Landsat-8: Science and product vision for terrestrial global change research. Remote Sens. Environ. 2014, 145, 154–172. [Google Scholar] [CrossRef]
- Avdan, U.; Jovanovska, G. Algorithm for Automated Mapping of Land Surface Temperature Using LANDSAT 8 Satellite Data. J. Sens. 2016, 2016, 1480307. [Google Scholar] [CrossRef]
- Batty, M. Geocomputation Using Cellular Automata; Taylor & Francis: Abingdon, UK, 2000. [Google Scholar]
- Hegde, N.P.; Muralikrishna, I.V.; Chalapatirao, K.V. Integration of Cellular Automata and Gis for Simulating Land Use Changes. In Proceedings of the 5th International Symposium Spatial Data Quality—ISPRS 2007, Enschede, The Netherlands, 13–15 June 2007. [Google Scholar]
- Kumar, U.; Mukhopadhyay, C.; Ramachandra, T.V.; Infrastructure, S.T.; Planning, U. Cellular automata and Genetic Algorithms based urban growth visualization for appropriate land use policies Cellular automata and Genetic Algorithms based urban growth visualization for appropriate land use policies. In Proceedings of the Fourth Annual International Conference on Public Policy and Management, Centre for Public Policy, Indian Institute of Management (IIMB), Bangalore, India, 9–12 August 2009; pp. 9–12. [Google Scholar]
- Nasiri, V.; Darvishsefat, A.A.; Rafiee, R.; Shirvany, A.; Hemat, M.A. Land use change modeling through an integrated Multi-Layer Perceptron Neural Network and Markov Chain analysis (case study: Arasbaran region, Iran). J. For. Res. 2018, 30, 943–957. [Google Scholar] [CrossRef]
- Ahmed, B.; Kamruzzaman, M.; Zhu, X.; Rahman, M.S.; Choi, K. Simulating Land Cover Changes and Their Impacts on Land Surface Temperature in Dhaka, Bangladesh. Remote Sens. 2013, 5, 5969–5998. [Google Scholar] [CrossRef]
- Ibrahim, F.; Rasul, G. Urban Land Use Land Cover Changes and Their Effect on Land Surface Temperature: Case Study Using Dohuk City in the Kurdistan Region of Iraq. Climate 2017, 5, 13. [Google Scholar] [CrossRef]
- Imran, H.M.; Hossain, A.; Islam, A.K.M.S.; Rahman, A.; Bhuiyan, A.E.; Paul, S.; Alam, A. Impact of Land Cover Changes on Land Surface Temperature and Human Thermal Comfort in Dhaka City of Bangladesh. Earth Syst. Environ. 2021, 5, 667–693. [Google Scholar] [CrossRef]
- Ashwini, K.; Pathan, S.A.; Singh, A. Understanding planform dynamics of the Ganga River in eastern part of India. Spat. Inf. Res. 2020, 29, 507–518. [Google Scholar] [CrossRef]
- McFeeters, S.K. The use of the Normalized Difference Water Index (NDWI) in the delineation of open water features. Int. J. Remote Sens. 1996, 17, 1425–1432. [Google Scholar] [CrossRef]
- Gao, B.-C. NDWI—A normalized difference water index for remote sensing of vegetation liquid water from space. Remote Sens. Environ. 1996, 58, 257–266. [Google Scholar] [CrossRef]
- Zha, Y.; Gao, J.; Ni, S. Use of normalized difference built-up index in automatically mapping urban areas from TM imagery. Int. J. Remote Sens. 2003, 24, 583–594. [Google Scholar] [CrossRef]
- Fattah, M.A.; Morshed, S.R.; Morshed, S.Y. Multi-layer perceptron-Markov chain-based artificial neural network for modelling future land-specific carbon emission pattern and its influences on surface temperature. SN Appl. Sci. 2021, 3, 359. [Google Scholar] [CrossRef]
- Das, N.; Mondal, P.; Sutradhar, S.; Ghosh, R. Assessment of variation of land use/land cover and its impact on land surface temperature of Asansol subdivision. Egypt. J. Remote Sens. Space Sci. 2020, 24, 131–149. [Google Scholar] [CrossRef]
- Maduako, I.D.; Yun, Z.; Patrick, B. Simulation and Prediction of Land Surface Temperature (LST) Dynamics within Ikom City in Nigeria Using Artificial Neural Network (ANN). J. Remote Sens. GIS 2016, 5, 1000158. [Google Scholar] [CrossRef]
- Wang, R.; Murayama, Y. Geo-simulation of land use/cover scenarios and impacts on land surface temperature in Sapporo, Japan. Sustain. Cities Soc. 2020, 63, 102432. [Google Scholar] [CrossRef]
- Sekertekin, A.; Arslan, N.; Bilgili, M. Modeling Diurnal Land Surface Temperature on a Local Scale of an Arid Environment Using Artificial Neural Network (ANN) and Time Series of Landsat-8 Derived Spectral Indexes. J. Atmos. Solar Terrestrial Phys. 2020, 206, 105328. [Google Scholar] [CrossRef]
- Shatnawi, N.; Abu Qdais, H. Mapping urban land surface temperature using remote sensing techniques and artificial neural network modelling. Int. J. Remote Sens. 2019, 40, 3968–3983. [Google Scholar] [CrossRef]
- Skidmore, A.K. Accuracy assessment of spatial information. In Spatial Statistics for Remote Sensing; Springer: Dordrecht, The Netherlands, 1999; pp. 197–209. [Google Scholar] [CrossRef]
- Pontius, R.G. Quantification error versus location error in comparison of categorical maps. Photogramm. Eng. Remote Sens. 2000, 66, 1011–1016. [Google Scholar]
- Landis, J.R.; Koch, G.G. An Application of Hierarchical Kappa-type Statistics in the Assessment of Majority Agreement among Multiple Observers. Biometrics 1977, 33, 363–374. [Google Scholar] [CrossRef] [PubMed]
- Usman, M.; Liedl, R.; Shahid, M.A.; Abbas, A. Land use/land cover classification and its change detection using multi-temporal MODIS NDVI data. J. Geogr. Sci. 2015, 25, 1479–1506. [Google Scholar] [CrossRef]
- Neteler, M. Estimating Daily Land Surface Temperatures in Mountainous Environments by Reconstructed MODIS LST Data. Remote Sens. 2010, 2, 333–351. [Google Scholar] [CrossRef]
- Tucker, C. iw % SA Technical Memorandum 79620 Combinations for Monitoring Veqetation. Remote Sens. Environ. 1979, 8, 127–150. [Google Scholar] [CrossRef]
- Ullah, S.; Ahmad, K.; Sajjad, R.U.; Abbasi, A.M.; Nazeer, A.; Tahir, A.A. Analysis and simulation of land cover changes and their impacts on land surface temperature in a lower Himalayan region. J. Environ. Manag. 2019, 245, 348–357. [Google Scholar] [CrossRef]
- Delbart, N.; Kergoat, L.; Le Toan, T.; Lhermitte, J.; Picard, G. Determination of phenological dates in boreal regions using normalized difference water index. Remote Sens. Environ. 2005, 97, 26–38. [Google Scholar] [CrossRef]
- Ceccato, P.; Gobron, N.; Flasse, S.; Pinty, B.; Tarantola, S. Designing a spectral index to estimate vegetation water content from remote sensing data: Part 1: Theoretical approach. Remote Sens. Environ. 2002, 82, 188–197. [Google Scholar] [CrossRef]
- Gu, Y.; Hunt, E.; Wardlow, B.; Basara, J.B.; Brown, J.F.; Verdin, J.P. Evaluation of MODIS NDVI and NDWI for vegetation drought monitoring using Oklahoma Mesonet soil moisture data. Geophys. Res. Lett. 2008, 35, L22401. [Google Scholar] [CrossRef]
- Gu, Y.; Brown, J.F.; Verdin, J.P.; Wardlow, B. A five-year analysis of MODIS NDVI and NDWI for grassland drought assessment over the central Great Plains of the United States. Geophys. Res. Lett. 2007, 34, L06407. [Google Scholar] [CrossRef]
- Zheng, Y.; Tang, L.; Wang, H. An improved approach for monitoring urban built-up areas by combining NPP-VIIRS nighttime light, NDVI, NDWI, and NDBI. J. Clean. Prod. 2021, 328, 129488. [Google Scholar] [CrossRef]
- Morsy, S.; Hadi, M. Impact of land use/land cover on land surface temperature and its relationship with spectral indices in Dakahlia Governorate, Egypt. Int. J. Eng. Geosci. 2021, 7, 272–282. [Google Scholar] [CrossRef]
- Al Kafy, A.; Dey, N.N.; Al Rakib, A.; Rahaman, Z.A.; Nasher, N.M.R.; Bhatt, A. Modeling the relationship between land use/land cover and land surface temperature in Dhaka, Bangladesh using CA-ANN algorithm. Environ. Chall. 2021, 4, 100190. [Google Scholar] [CrossRef]
- Hussain, S.; Mubeen, M.; Akram, W.; Ahmad, A.; Habib-Ur-Rahman, M.; Ghaffar, A.; Amin, A.; Awais, M.; Farid, H.U.; Farooq, A.; et al. Study of land cover/land use changes using RS and GIS: A case study of Multan district, Pakistan. Environ. Monit. Assess. 2019, 192, 2. [Google Scholar] [CrossRef]
- Faisal, A.-A.; Al Kafy, A.; Al Rakib, A.; Akter, K.S.; Jahir, D.M.A.; Sikdar, S.; Ashrafi, T.J.; Mallik, S.; Rahman, M. Assessing and predicting land use/land cover, land surface temperature and urban thermal field variance index using Landsat imagery for Dhaka Metropolitan area. Environ. Chall. 2021, 4, 100192. [Google Scholar] [CrossRef]
- Dereczynski, C.; Silva, W.L.; Marengo, J. Detection and Projections of Climate Change in Rio de Janeiro, Brazil. Am. J. Clim. Chang. 2013, 02, 25–33. [Google Scholar] [CrossRef]
- Karl, T.R.; Diaz, H.F.; Kukla, G. Urbanization: Its Detection and Effect in the United States Climate Record. J. Clim. 1988, 1, 1099–1123. [Google Scholar] [CrossRef]
- Grimmond, S. Urbanization and global environmental change: Local effects of urban warming. Geogr. J. 2007, 173, 83–88. [Google Scholar] [CrossRef]
- Amiri, R.; Weng, Q.; Alimohammadi, A.; Alavipanah, S.K. Spatial–temporal dynamics of land surface temperature in relation to fractional vegetation cover and land use/cover in the Tabriz urban area, Iran. Remote Sens. Environ. 2009, 113, 2606–2617. [Google Scholar] [CrossRef]
- Hart, M.A.; Sailor, D.J. Quantifying the influence of land-use and surface characteristics on spatial variability in the urban heat island. Theor. Appl. Climatol. 2009, 95, 397–406. [Google Scholar] [CrossRef]
- Levermore, G.; Parkinson, J.; Lee, K.; Laycock, P.; Lindley, S. The increasing trend of the urban heat island intensity. Urban Clim. 2018, 24, 360–368. [Google Scholar] [CrossRef]
- Annayat, W.; Ashwini, K.; Sil, B.S. Monitoring Land Use and Land Cover Analysis of the Barak Basin Using Geospatial Techniques. In Anthropogeomorphology; Springer: Cham, Switzerland, 2022; pp. 427–441. [Google Scholar] [CrossRef]
- India State of Forest Report 2021, dia (Ministry of Environment Forest and Climate Change); Forest Survey of India (Ministry of Environment Forest and Climate Change): Dehradun, India, 2021.
- Mishra, V.N.; Rai, P.K. A remote sensing aided multi-layer perceptron-Markov chain analysis for land use and land cover change prediction in Patna district (Bihar), India. Arab. J. Geosci. 2016, 9, 249. [Google Scholar] [CrossRef]
- Shukla, A.; Jain, K. Analyzing the impact of changing landscape pattern and dynamics on land surface temperature in Lucknow city, India. Urban For. Urban Green. 2020, 58, 126877. [Google Scholar] [CrossRef]
- Rahaman, Z.A.; Al Kafy, A.; Faisal, A.-A.; Al Rakib, A.; Jahir, D.M.A.; Fattah, A.; Kalaivani, S.; Rathi, R.; Mallik, S.; Rahman, M.T. Predicting Microscale Land Use/Land Cover Changes Using Cellular Automata Algorithm on the Northwest Coast of Peninsular Malaysia. Earth Syst. Environ. 2022, 6, 817–835. [Google Scholar] [CrossRef]
- Thapa, R.B.; Murayama, Y. Examining Spatiotemporal Urbanization Patterns in Kathmandu Valley, Nepal: Remote Sensing and Spatial Metrics Approaches. Remote Sens. 2009, 1, 534–556. [Google Scholar] [CrossRef]
- Deka, J.; Tripathi, O.P.; Khan, M.L. Urban growth trend analysis using Shannon Entropy approach—A case study in North-East India. Int. J. Geomatics Geosci. 2011, 2, 1062–1068. [Google Scholar]
- Cencus. 2001. Available online: http://www.censusindia.gov.in/2011-common/census_data_2001.html (accessed on 11 September 2022).
- Forsyth, T. Population and Natural Resources. In International Encyclopedia of Geography: People, the Earth, Environment and Technology; John Wiley & Sons, Ltd.: Oxford, UK, 2017; pp. 1–6. [Google Scholar]
- Census of India. 2011. Available online: https://censusindia.gov.in/census.website/ (accessed on 11 September 2022).
- Ramachandran, R.M.; Roy, P.S.; Chakravarthi, V.; Joshi, P.K.; Sanjay, J. Land use and climate change impacts on distribution of plant species of conservation value in Eastern Ghats, India: A simulation study. Environ. Monit. Assess. 2020, 192, 86. [Google Scholar] [CrossRef]
- Alexandratos, N.; Fao, J.B. World Agriculture towards 2030/2050 the 2012 Revision; ESA Working Paper No. 12-03. Available online: https://www.fao.org/3/ap106e/ap106e.pdf (accessed on 11 September 2022).
- AbouKorin, A.A. Impacts of Rapid Urbanisation in the Arab World: The Case of Dammam Metropolitan Area, Saudi Arabia. In Proceedings of the 5th International Conference and Workshop on Built Environment in Developing Countries (ICBEDC 2011), Penang, Malaysia, 6–7 December 2011. [Google Scholar]
- Hu, M.; Wang, Y.; Xia, B.; Huang, G. Surface temperature variations and their relationships with land cover in the Pearl River Delta. Environ. Sci. Pollut. Res. 2020, 27, 37614–37625. [Google Scholar] [CrossRef]
- Li, Z.; Guo, X.; Dixon, P.; He, Y. Applicability of Land Surface Temperature (LST) estimates from AVHRR satellite i mage composites in northern Canada. Prairie Perspect. 2007, 11, 119–130. [Google Scholar]
- Xiao, R.; Weng, Q.; Ouyang, Z.; Li, W.; Schienke, E.W.; Zhang, Z. Land Surface Temperature Variation and Major Factors in Beijing, China. Photogramm. Eng. Remote Sens. 2008, 74, 451–461. [Google Scholar] [CrossRef]
- Oke, T.R. The energetic basis of the urban heat island. Q. J. R. Meteorol. Soc. 1982, 108, 1–24. [Google Scholar] [CrossRef]
- Oke, T.R. City size and the urban heat island. Atmos. Environ. 1973, 7, 769–779. [Google Scholar] [CrossRef]
- Adegoke, J.O.; Pielke, R.A.; Eastman, J.; Mahmood, R.; Hubbard, K.G. Impact of Irrigation on Midsummer Surface Fluxes and Temperature under Dry Synoptic Conditions: A Regional Atmospheric Model Study of the U.S. High Plains. Mon. Weather Rev. 2003, 131, 556–564. [Google Scholar] [CrossRef]
- Terando, A.J.; Costanza, J.; Belyea, C.; Dunn, R.R.; McKerrow, A.; Collazo, J.A. The Southern Megalopolis: Using the Past to Predict the Future of Urban Sprawl in the Southeast U.S. PLoS ONE 2014, 9, e102261. [Google Scholar] [CrossRef]
- Han, H.; Yang, C.; Song, J. Scenario Simulation and the Prediction of Land Use and Land Cover Change in Beijing, China. Sustainability 2015, 7, 4260–4279. [Google Scholar] [CrossRef]
- Mathew, A.; Sreekumar, S.; Khandelwal, S.; Kumar, R. Prediction of land surface temperatures for surface urban heat island assessment over Chandigarh city using support vector regression model. Sol. Energy 2019, 186, 404–415. [Google Scholar] [CrossRef]
- Hasan, S.S.; Deng, X.; Li, Z.; Chen, D. Projections of Future Land Use in Bangladesh under the Background of Baseline, Ecological Protection and Economic Development. Sustainability 2017, 9, 505. [Google Scholar] [CrossRef]
- Tsai, Y.-H. Housing demand forces and land use towards urban compactness: A push-accessibility-pull analysis framework. Urban Stud. 2014, 52, 2441–2457. [Google Scholar] [CrossRef]
- Yadava, A.K.; Talreja, S.C.; Ashwini, K.; Rao, C.N.; Sakhare, D.T.; Rana, N. Investigation of various medical wastes and its impact on environmental pollution. Int. J. Health Sci. 2022, 12381–12392. [Google Scholar] [CrossRef]
- Dey, S.; Purohit, B.; Balyan, P.; Dixit, K.; Bali, K.; Kumar, A.; Imam, F.; Chowdhury, S.; Ganguly, D.; Gargava, P.; et al. A Satellite–Based High-Resolution (1-km) Ambient PM2.5 Database for India over Two Decades (2000–2019): Applications for Air Quality Management. Remote Sens. 2020, 12, 3872. [Google Scholar] [CrossRef]
- Bhatta, B. Analysis of Urban Growth and Sprawl from Remote Sensing Data; Springer: Berlin/Heidelberg, Germany, 2010. [Google Scholar]
- Su, J.-H.; Piao, Y.-C.; Luo, Z.; Yan, B.-P. Modeling Habitat Suitability of Migratory Birds from Remote Sensing Images Using Convolutional Neural Networks. Animals 2018, 8, 66. [Google Scholar] [CrossRef]
- Ullah, S.; Tahir, A.A.; Akbar, T.A.; Hassan, Q.K.; Dewan, A.; Khan, A.J. Remote Sensing-Based Quantification of the Relationships between Land Use Land Cover Changes and Surface Temperature over the Lower Himalayan Region. Sustainability 2019, 11, 5492. [Google Scholar] [CrossRef]
- Lim, T.K.; Rajabifard, A.; Khoo, V.; Sabri, S.; Chen, Y. The smart city in Singapore: How environmental and geospatial innovation lead to urban livability and environmental sustainability. In Smart Cities for Technological and Social Innovation; Elsevier: Amsterdam, The Netherlands, 2021; pp. 29–49. [Google Scholar]
- Kahn, M.E. Urban Growth and Climate Change. Annu. Rev. Resour. Econ. 2009, 1, 333–350. [Google Scholar] [CrossRef]
- Abutaleb, K.; Ngie, A.; Darwish, A.; Ahmed, M.; Arafat, S.; Ahmed, F. Assessment of Urban Heat Island Using Remotely Sensed Imagery over Greater Cairo, Egypt. Adv. Remote Sens. 2015, 4, 35–47. [Google Scholar] [CrossRef]
- Svirejeva-Hopkins, A.; Schellnhuber, H.J. Urbanised territories as a specific component of the global carbon cycle. PIK Rep. 2005, 94, 5–126. [Google Scholar] [CrossRef]
- National Intelligence Council. India: The Impact of Climate Change to 2030—A Commissioned Research Report. 2009. Available online: https://www.hsdl.org/c/abstract/?docid=24157 (accessed on 11 September 2022).
- Yaduvanshi, A.; Zaroug, M.; Bendapudi, R.; New, M. Impacts of 1.5 °C and 2 °C global warming on regional rainfall and temperature change across India. Environ. Res. Commun. 2019, 1, 125002. [Google Scholar] [CrossRef]
- Basha, G.; Kishore, P.; Ratnam, M.V.; Jayaraman, A.; Kouchak, A.A.; Ouarda, T.B.M.J.; Velicogna, I. Historical and Projected Surface Temperature over India during the 20th and 21st century. Sci. Rep. 2017, 7, 2987. [Google Scholar] [CrossRef]


















| Data | Year | Acquired Date | Path/Row | Multi-Spectral Band Resolution |
|---|---|---|---|---|
| LANDSAT 5 TM | 1990 | 16 January 1990 | 136/43 | 30 m |
| LANDSAT 5 TM | 2000 | 13 February 2000 | 136/43 | 30 m |
| LANDSAT 7 ETM+ | 2010 | 12 February 2010 | 136/43 | 30 m |
| LANDSAT 8 OLI | 2020 | 19 January 2020 | 136/43 | 30 m |
| Digital elevation model, Cartosat I-V3 | 30 m |
| Land Cover Types | Description |
|---|---|
| Dense Vegetation | Forest, stunted trees, or bushes |
| Agricultural Land | Grassland, park, fallow land, playground, and cropland |
| Water bodies | River, lakes, reservoirs, ponds, and wetlands |
| Built-up | Commercial, residential, industrial building, road |
| Others | Bare soils, open space, vacant land, sand, and landfill sites |
| LULC Class | 1990 | 2000 | 2010 | 2020 | ||||
|---|---|---|---|---|---|---|---|---|
| Area in km2 | Area in % | Area in km2 | Area in % | Area in km2 | Area in % | Area in km2 | Area in % | |
| Dense Vegetation | 2302.84 | 60.92 | 2297.40 | 60.78 | 2262.42 | 59.85 | 2134.09 | 56.46 |
| Agricultural Land | 1133.64 | 29.99 | 1025.43 | 27.13 | 981.80 | 25.97 | 943.07 | 24.95 |
| Water bodies | 131.19 | 3.47 | 128.06 | 3.39 | 156.72 | 4.15 | 232.78 | 6.16 |
| Settlement | 196.63 | 5.20 | 314.28 | 8.31 | 374.62 | 9.91 | 466.05 | 12.33 |
| Others | 15.73 | 0.42 | 14.86 | 0.39 | 4.47 | 0.12 | 4.04 | 0.11 |
| User’s Accuracy | Producer’s Accuracy | Overall Accuracy | |||||||||
|---|---|---|---|---|---|---|---|---|---|---|---|
| Year | Dense Vegetation | Agricultural Land | Water Bodies | Built-Up | Others | Dense Vegetation | Agricultural Land | Water Bodies | Built-Up | Others | |
| 1990 | 100 | 97.67 | 97.43 | 96.87 | 90.91 | 97.37 | 100 | 100 | 86.11 | 100 | 96.74 |
| 2000 | 97.5 | 95 | 97.3 | 97.5 | 100 | 97.5 | 100 | 97.3 | 95.12 | 95.83 | 97.22 |
| 2010 | 100 | 92.86 | 90.91 | 90.48 | 100 | 97.62 | 94.55 | 90.91 | 92.68 | 94.74 | 94.21 |
| 2020 | 97.77 | 97.5 | 97.22 | 97.29 | 100 | 95.62 | 100 | 100 | 94.73 | 100 | 97.9 |
| LULC Class | 1990–2000 | 2000–2010 | 2010–2020 | 1990–2020 | ||||
|---|---|---|---|---|---|---|---|---|
| ΔArea (Km2) | Δ% | ΔArea (Km2) | Δ% | ΔArea (Km2) | Δ% | ΔArea (Km2) | Δ% | |
| Dense Vegetation | −5.45 | −0.14 | −34.97 | −0.93 | −128.33 | −128.33 | −168.75 | −4.46 |
| Agricultural Land | −108.21 | −2.86 | −43.63 | −1.15 | −38.73 | −38.73 | −190.57 | −5.04 |
| Water bodies | −3.13 | −0.08 | 28.66 | 0.76 | 76.06 | 76.06 | 101.59 | 2.69 |
| Settlement | 117.65 | 3.11 | 60.34 | 1.60 | 91.44 | 91.44 | 269.43 | 7.13 |
| Others | −0.87 | −0.02 | −10.39 | −0.27 | −0.43 | −0.43 | −11.69 | −0.31 |
| LST in (°C) | 1990 | 2000 | 2010 | 2020 | ||||
|---|---|---|---|---|---|---|---|---|
| Area in km2 | Area in % | Area in km2 | Area in % | Area in km2 | Area in % | Area in km2 | Area in % | |
| ≤20 | 750.43 | 19.85 | 629.60 | 16.66 | 361.19 | 9.56 | 240.48 | 6.36 |
| 20–25 | 984.82 | 26.05 | 607.75 | 16.08 | 779.25 | 20.61 | 923.32 | 24.43 |
| 25–30 | 815.39 | 21.57 | 894.48 | 23.66 | 875.17 | 23.15 | 841.16 | 22.25 |
| 30–35 | 715.06 | 18.92 | 969.28 | 25.64 | 1019.34 | 26.97 | 1014.31 | 26.83 |
| ≥35 | 514.34 | 13.61 | 678.91 | 17.96 | 745.07 | 19.71 | 760.77 | 20.13 |
| Class | 1990 (Temp(°C)) | 2000 (Temp(°C)) | 2010 (Temp(°C)) | 2020 (Temp(°C)) | ||||||||
|---|---|---|---|---|---|---|---|---|---|---|---|---|
| Min | Max | Mean | Min | Max | Mean | Min | Max | Mean | Min | Max | Mean | |
| Dense vegetation | 8.58 | 29.09 | 21.86 | 13.55 | 31.22 | 24.24 | 17.59 | 31.52 | 24.77 | 18.04 | 32.52 | 25.03 |
| Agricultural land | 20.68 | 28.82 | 24.19 | 20.89 | 33.49 | 26.36 | 21.85 | 34.17 | 27.48 | 22.62 | 37.67 | 29.61 |
| Water bodies | 12 | 32.18 | 24.69 | 21.65 | 33.34 | 27.39 | 20.94 | 33.93 | 26.69 | 18.94 | 36.82 | 28.67 |
| Built-up | 21.38 | 29.99 | 24.98 | 14.74 | 34.46 | 27.38 | 19.85 | 35.67 | 28.35 | 19.01 | 37.69 | 30.24 |
| Others | 12.78 | 32.69 | 27 | 11.93 | 35.52 | 29.4 | 25.86 | 34.6 | 30.98 | 19.05 | 36.6 | 32.53 |
| 1990 | LST | NDVI | NDWI | NDBI | |
| LST | −0.99801 | −0.96951 | 0.99827 | ||
| NDVI | −0.99801 | 0.97315 | −0.9983 | ||
| NDWI | −0.96951 | 0.973146 | −0.97417 | ||
| NDBI | 0.998268 | −0.9983 | −0.97417 | ||
| 2000 | LST | NDVI | NDWI | NDBI | |
| LST | −0.99592 | −0.98338 | 0.96006 | ||
| NDVI | −0.99592 | 0.98328 | −0.97626 | ||
| NDWI | −0.98338 | 0.98328 | −0.95363 | ||
| NDBI | 0.96006 | −0.97626 | −0.95363 | ||
| 2010 | LST | NDVI | NDWI | NDBI | |
| LST | −0.99856 | −0.99622 | 0.98505 | ||
| NDVI | −0.99856 | 0.99719 | −0.9824 | ||
| NDWI | −0.99622 | 0.99719 | −0.9918 | ||
| NDBI | 0.98505 | −0.9824 | −0.9918 | ||
| 2020 | LST | NDVI | NDWI | NDBI | |
| LST | −0.99688 | −0.99688 | 0.97828 | ||
| NDVI | −0.99688 | 1 | −0.96669 | ||
| NDWI | −0.99688 | 1 | −0.96669 | ||
| NDBI | 0.97828 | −0.96669 | −0.96669 |
| Class | 2030 | ||||
|---|---|---|---|---|---|
| Dense Vegetation | Agricultural Land | Water Bodies | Built-Up | Others | |
| Dense vegetation | 0.897117 | 0.045052 | 0.025508 | 0.0323 | 0.000022 |
| Agricultural Land Water bodies | 0.025921 0.064633 | 0.699509 0.029343 | 0.079431 0.75831 | 0.19427 0.14484 | 0.000869 0.002873 |
| Built-up | 0.103973 | 0.191339 | 0.211551 | 0.49091 | 0.002228 |
| Others | 0.003019 | 0.097222 | 0.207528 | 0.27234 | 0.419887 |
| Class | 2040 | ||||
|---|---|---|---|---|---|
| Dense Vegetation | Agricultural Land | Water Bodies | Built-Up | Others | |
| Dense vegetation | 0.989262 | 0.002629 | 0.00415 | 0.003959 | 0 |
| Agricultural Land | 0 | 0.878694 | 0.01522 | 0.106087 | 0 |
| Water bodies | 0 | 0.008844 | 0.91209 | 0.079066 | 0 |
| Built-up | 0 | 0.002242 | 0.077722 | 0.920036 | 0 |
| Others | 0 | 0.000892 | 0.2301 | 0.07447 | 0.694537 |
| LULC Class | 2030 | 2040 | 2030–2040 | |||
|---|---|---|---|---|---|---|
| Area in km2 | Area in % | Area in km2 | Area in % | Area in km2 | Area in % | |
| Dense Vegetation | 2111.18 | 55.85 | 2107.11 | 55.74 | −4.07 | −0.11 |
| Agricultural Land | 750.40 | 19.85 | 730.02 | 19.31 | −20.28 | −0.54 |
| Water bodies | 362.36 | 9.59 | 360.79 | 9.54 | −1.57 | −0.04 |
| Settlement | 553.28 | 14.64 | 579.32 | 15.33 | 26.06 | 0.69 |
| Others | 2.80 | 0.07 | 2.79 | 0.07 | −0.01 | 0.00 |
| LST in (°C) | 2030 | 2040 | 2030–2040 | |||
|---|---|---|---|---|---|---|
| Area in (km2) | Area in % | Area in (km2) | Area in % | ΔArea (Km2) | Δ% | |
| ≤20 | 161.19 | 4.26 | 136.55 | 3.61 | −24.64 | −0.65 |
| 20–25 | 379.25 | 10.03 | 327.82 | 8.67 | −51.43 | −1.36 |
| 25–30 | 1074.17 | 28.42 | 1017.13 | 26.91 | −57.05 | −1.51 |
| 30–35 | 1046.07 | 27.67 | 1135.37 | 30.04 | 89.30 | 2.36 |
| ≥35 | 1119.34 | 29.61 | 1163.16 | 30.77 | 43.82 | 1.16 |
| Year | SUM | % Change |
|---|---|---|
| 2000 | 1271811 | 49.67208 |
| 2005 | 1678924 | |
| 2010 | 1815387 | |
| 2019 | 1903546 |
Publisher’s Note: MDPI stays neutral with regard to jurisdictional claims in published maps and institutional affiliations. |
© 2022 by the authors. Licensee MDPI, Basel, Switzerland. This article is an open access article distributed under the terms and conditions of the Creative Commons Attribution (CC BY) license (https://creativecommons.org/licenses/by/4.0/).
Share and Cite
Ashwini, K.; Sil, B.S. Impacts of Land Use and Land Cover Changes on Land Surface Temperature over Cachar Region, Northeast India—A Case Study. Sustainability 2022, 14, 14087. https://doi.org/10.3390/su142114087
Ashwini K, Sil BS. Impacts of Land Use and Land Cover Changes on Land Surface Temperature over Cachar Region, Northeast India—A Case Study. Sustainability. 2022; 14(21):14087. https://doi.org/10.3390/su142114087
Chicago/Turabian StyleAshwini, Kumar, and Briti Sundar Sil. 2022. "Impacts of Land Use and Land Cover Changes on Land Surface Temperature over Cachar Region, Northeast India—A Case Study" Sustainability 14, no. 21: 14087. https://doi.org/10.3390/su142114087
APA StyleAshwini, K., & Sil, B. S. (2022). Impacts of Land Use and Land Cover Changes on Land Surface Temperature over Cachar Region, Northeast India—A Case Study. Sustainability, 14(21), 14087. https://doi.org/10.3390/su142114087

