Abstract
Workforce management has always been an essential consideration by businesses worldwide to improve organizational efficiency. The measurement of diversified labor present in modern Philippine companies has never been viable as generational and cultural differences shape and influences one’s leadership behavior, decision-making, and style. Employee motivation, multigenerational cohort, interpersonal skills, work values, and organizational culture significantly affect company leaders’ perceived effectiveness, resulting in varying management styles and approaches applicable to service companies. This study aimed to determine significant variables affecting the perceived leadership effectiveness and metacognition between multigenerational management clusters among service companies integrating behavioral theories such as Generational Cohort Theory (GCT) and Theory of Planned Behavior (TPB). Through self-administered questionnaires, data was utilized for multivariate analysis through structural equation modeling using the SPSS statistical software and SPSS AMOS 29 software and random forest classifier utilizing Python 5.1. Results showed that Motivation, Managerial Cohort, Organizational Culture, and Work values have a high-level relationship with Perceived Behavioral Control, Attitude Towards Behavior, and Social Norms. The results presented could be utilized in evaluating the management sector in service industries to provide and develop an optimum approach to leadership management. Managerial insights and suggestions are shown in the study.
1. Introduction
Global business organizations of all sizes have always considered workforce management essential in improving organizational efficiency [1,2]. Efficiency in the sense of positive output relating to work performance poses a significant challenge for leaders to determine the fitted labor to meet organizational demands [3]. Given the positive impacts of the utilization of workforce management to business organizations, the global workforce management market is forecasted to grow by at least 8.49% annually over the years 2020–2026. As growth percentage leads to the rising demand for workforce analytics, improving operational competence and reducing labor costs are currently being considered [4]. In addition, experiences mold workforce employees through diversified educational and cultural values. Organizational leaders must consider contributing factors that affect employee satisfaction such as self-fulfillment, professional development, favorable environment, fair wages, attractive benefits, and professional management [5]. According to Panuwatwanich et al. [6], Association of Southeast Asian Nations (ASEAN)-based organizations consider management styles a core factor for culturally diversified workers.
Management styles are vital in the emergence of Industry 4.0, considering that the ASEAN region, such as the Philippines, has been at the center of labor-intensive, export-led growth and is home to globally impactful companies [7]. The ASEAN economy, with a GDP of 5.0%, constantly outperforms the global economy with an average of 4.0% GDP in 2011 [8]. In 2016, the ASEAN service sector accounted for 53.1% of the region’s GDP in the last decade, with rapid growth of 7% per annum [9]. The emerging Philippine service sector also plays a significant role because of its distinct competitive advantage within the ASEAN region. The Philippines has an above-average quality Filipino workforce, which is based on the high level of tertiary education with over 500,000 university graduates every year, a stock of 3.2 licensed professionals, with consideration of the young and growing population of the country, and a median age of 23.1 [10].
Throughout 2017, the Manufacturing, Trade, Real Estate, Renting, and Business Activities areas were the main drivers of growth in the Philippines. These sectors contributed to the growth with Manufacturing developed by 8.4%, Land, Renting, and Business Activities by 7.4%, and Trade by 7.3%. The service sector contributes the most to the nation’s gross domestic product (GDP) with 57.5%, making it the country’s primary economic growth driver and the most significant component of the Philippines’ GDP [11]. According to Salvosa and Hechanova [12], studies reported two-generation cohorts under political and technological aspects. The political generation considered itself work-centered, family-oriented, traditional, seasoned, decisive, and multi-tasking.
Nevertheless, the technology generation labeled themselves as tech-savvy, carefree, laid-back, proud, individualistic, self-centered, arrogant, energetic, and adventurous [12]. The Filipino workforce may have unique attributes that make them progress in the local setting and interest multinational corporations to invest in their labor efforts. In terms of organizational practices in the Philippines, Wandud [13] found that most Filipino companies are hierarchically structured, and local employees look for and consider a strong hierarchy.
The workforce orientation in these modern times is primarily composed of the four generational cohorts: Baby Boomers, Generation X, Generation Y, and Generation Z. A projected percentage analysis of generational cohorts in the workforce has shown that the population is comprised of 66% of Baby boomers, 79% of Generation X, 71% of Generation Y, and 62% of Generation Z starting in the year 2018 [14]. With this given diversity in the current workforce, it can be considered that variations of different minds, workplace cultures, and management approaches are evident. This creates a notion that various leaders are present in the current workforce. According to Dimock [15], studies have claimed that different generations have distinct characteristics, values, differences, and attitudes.
Another study on the four generational cohorts indicated that workers belonging to Baby Boomers and Generation X believe more in the significance of work and time management compared to Generations Y and Z [16]. In addition, researchers from the Philippines by Salvosa and Hechanova [12] determined that Baby Boomers and Generation X leadership traits, control, delegates, care, and trust people, are higher than those in Generation Y and Z. Members of the previous stated generations rated the following exemplary leadership schemas as significantly more important compared to the older generation: promotes good relationships, responsible, listens, recognizes people, understanding, approachable, gives clear instructions, and good coach [12]. Their study considered a mix of survey and interview questions to determine the different factors. Based on various works of literature, there is a need to evaluate the factors affecting multigenerational management leadership among service industry companies in the Philippines. In addition, metacognition should also be assessed according to their generalizability since the current workforce employs different generations in leadership positions. Metacognition in this study pertains to the thought process among individuals in the diverse generational cohorts.
To assess the leadership and metacognition, the Generational Cohort Theory (GCT) and Theory of Planned Behavior may be utilized. The GCT is utilized to consider the differences between generations regarding an individual’s attitude, values, beliefs, and disposition [17]. GCT has been utilized to evaluate work design [18], leadership values and behaviors [19], work values [20,21], satisfaction in the workplace [22], and even consumer culture and behavior [23,24,25]. Eger et al. [23] suggested considering people’s habits and behavior. This study integrated the Theory of Planned Behavior.
The Theory of Planned Behavior (TPB) is a theory utilized to measure the action, motives, and context of an individual [26]. Ong et al. [27] stated that TPB is a theory for behavioral prediction. In the workplace, TPB has been utilized to evaluate employee decisions about new technology [28], environmental behavior [29], organizational change [30], employee behavior [31], and occupational intentions [32]. The application of TPB has been widely utilized in the workplace, however, it was stated that only an individual’s control, attitude, and subjective norms are measured. Thus, the need to holistically extend this theory to cover an individual’s intention and behavior in the workplace should be considered, especially with the difference between generations and work circumstances [32].
This study aimed to determine significant variables affecting the perceived leadership effectiveness and metacognition between multigenerational management clusters among service companies integrating the Generational Cohort Theory (GCT) and Theory of Planned Behavior (TPB). Specifically, this study employed structural equation modeling and random forest classifier in evaluating the different factors under the integrated GCT and TPB. This study is considered the first that integrated GCT and TPB in evaluating the perceived effectiveness of multigenerational leadership management in the Philippine service industries using structural equation modeling and random forest classifier. The integrated theory and tool could be utilized to measure the management sector in service industries holistically. Moreover, the approach and tool can be used to evaluate managerial divisions for other industrial sectors worldwide through the application.
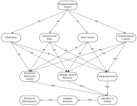
2. Theoretical Research Framework
The theoretical research framework of this study is shown in Figure 1. This study integrated the Generational Cohort Theory (GCT) and extended Theory of Planned Behavior (TPB) to evaluate the significant causal relationships and the latent variables for perceived effectiveness and metacognition in the service industry. This study mainly focused on factors contributing to the perceived effectiveness of multigenerational management leadership among organizations in the Philippine Service Industry.
Figure 1.
Theoretical research framework.
The GCT proposes that individuals are shaped by their early experiences, such as political, social, and economic events in their life. It is suggested that individuals with the same experiences also share the same beliefs and behavior [12,33,34]. Primary factors that affect the perceived generational differences in the multigenerational workforce include motivation, interpersonal skills, and organizational culture [33,35,36]. Wiedmer [37] added that evaluating a workforce should consider different values which would increase morale, job satisfaction, and productivity. Since each cohort has other generational skills and motivators, it would be best to evaluate the different relationships of multigenerational cohorts [38]. Thus, it was hypothesized that:
Ha.
Multigenerational cohorts have a significant direct relationship on motivation.
Hb.
Multigenerational cohorts have a significant direct relationship on interpersonal skills.
Hc.
Multigenerational cohorts have a significant direct relationship on work values.
Hd.
Multigenerational cohorts have a significant direct relationship on organizational culture.
Multiple studies suggested that motivation is related to multigenerational differences and multigenerational management [33,34,39]. Using the lens of GCT and TPB, it was identified that factors such as perceived behavioral control, attitude towards behavior, and perceived social norms presents a relationship to further examine the significance of motivation to the specific characteristics. The association was made based on the distinction that TPB alone cannot measure the work circumstances [32], and GCT alone cannot holistically measure people’s habits and behavior [23]. Guerrero et al. [40] explained how different motivation, behavior, and attitude, together with the influence of the environment, requires better evaluation to create better strategic management and configure the organization’s performance. Thus, the following were hypothesized:
H1.
Motivation has a significant direct relationship with perceived behavioral control.
H2.
Motivation has a significant direct relationship with attitude toward behavior.
H3.
Motivation has a significant direct relationship with perceived social norms.
Interpersonal skills are considered essential to a leader of an organization because of the benefits it creates, such as a significant impact on negotiation, influence on employees, and conflict management [35,41,42]. Edge [43] emphasized the different perspectives and skills of the multigenerational cohort, which affects their collaboration, careers, authority, and work. This leads to different behaviors and attitudes which are also affected by their environment. It was suggested to evaluate the new implications of the relationship of skills among the various aspects of behaviors in a multigenerational cohort [43]. For the factor of interpersonal skills, the following were hypothesized:
H4.
Interpersonal skills have a significant direct relationship with perceived behavioral control.
H5.
Interpersonal skills have a significant direct relationship with attitude toward behavior.
H6.
Interpersonal skills have a significant direct relationship with perceived social norms.
As defined in a study conducted by Hansen and Leuty [44], work values are the generations’ differences in the current workplace in terms of attitude towards authority, preferred methods for learning new skills, preferred development areas, and preferred leadership qualities. It was explained that a different multigenerational cohort possesses a different perspective, and prefers different work design, incentives, and job satisfaction [40]. Evaluation of the relationship between the multigenerational cohort’s work values may have significance in their behavioral control, attitude, and social norms [40]. Thus, it was hypothesized that:
H7.
Work values have a significant direct relationship with perceived behavioral control.
H8.
Work values have a significant direct relationship with attitude toward behavior.
H9.
Work values have a significant direct relationship with perceived social norms.
Employee behavior correlates with organizational culture, including symbols, rituals, and values [45]. Moreover, organizational culture is a significant factor in creating an efficient, productive, and cohesive business organization. An effective organizational culture is leverage through organizational diversity [35,46]. Srinivasan [47] explored the different organizational cultures and their relationship to the workplace. They deduced that different practices and leadership styles should be considered based on the multigenerational cohort behaviors and attitudes. With the integration of GCT and TPB, it was hypothesized that:
H10.
Organizational culture has a significant direct relationship with perceived behavioral control.
H11.
Organizational culture has a significant direct relationship with attitude toward behavior.
H12.
Organizational culture has a significant direct relationship with perceived social norms.
Kan and Fabrigar [48] stated that the TPB is used to comprehend behaviors, suggesting that behaviors are propounded by behavioral intentions and sometimes perceived behavioral control. Moreover, it is mentioned that behavioral intentions include three components such as attitudes toward the behavior, subjective norms, and perceived behavioral control. In addition, attitude towards behavior pertains to the person’s response to a situation [48]. Lastly, social norms are the quality of attitudes and behavior that characterize a social group [49]. Manchester et al. [50] presented how practice alone does not bridge the gap for better workplace practices. Evidence was said to be made before implementation could be successful. Thus, knowing the behavior of the different multigenerational cohorts would propose a positive performance of action plans [51]. Therefore, the following were hypothesized:
H13.
Perceived behavioral control has a significant direct relationship on intention to follow.
H14.
Attitude toward behavior has a significant direct relationship on intention to follow.
H15.
Social norms have a significant direct relationship on intention to follow.
Under the TPB, the factor of intention is assumed to predict one’s behavior to the extent that an individual is capable and has actual control in performing said behavior [52]. On the other hand, adapted behavior is learned to achieve the community standards of the same generational cohort [53]. Evaluating what motivates the intention of the different multigenerational cohorts would lead to positive adapted behavior and present effectiveness in an organization. In this study, perceived effectiveness pertains to leaders’ ability and perception of handling people bringing a positive or persuasive impact. Thus, it was hypothesized that:
H16.
Intention to follow has a significant direct relationship with adapted behavior.
H17.
Adapted behavior has a significant direct relationship with perceived effectiveness.
3. Methodology
3.1. Participants
A total of five hundred twelve (512) individuals serving as leaders in organizations belonging to the Philippine service industry were evaluated. Specifically, four Generational cohorts (Baby boomers, Generation X, Generation Y, and Generation Z) took part voluntarily to answer the survey questionnaire. Due to the COVID-19 pandemic, a purposive and convenience sampling method (ensuring that respondents are or have experiences being leaders) through online distribution was utilized. The questionnaire was distributed from July 2021 until September 2021. It was stated by Ong et al. [27] that this sampling, as long as the demographics of the study are covered, could be an acceptable sampling method during the COVID-19 pandemic. In addition, it was indicated that frameworks with eight latent variables or more should have at least 500 respondents to cover the generalizability of the study [54,55,56,57]. The descriptive statistics of the respondents are presented in Table 1. Since the Philippines is composed of 62.6 million Filipinos, the Yamane Taro with 95% confidence (Equation (1)) was used following the study of German et al. [58]. The results indicated 400 respondents would suffice the generalizability, and this study was able to consider 512 respondents who were deemed fit. The study targeted as many respondents as possible, with 550 respondents, but only 512 were acceptable, with a 93.09% response rate.
Table 1.
Respondents’ descriptive statistics (n = 512).
From the collected data, it was seen that Females (60.60%) and Males (39.40%) comprised the demographics which are of different generations: Baby Boomers (4.30%), Generation X (31.20%), Generation Y (53.60%), and Generation Z (10.90%). In addition, most of the respondents have at least a bachelor’s degree (85.30%), who experienced leadership in college (61.00%), or who were part of an organization (73.40%). On another note, the respondents were asked about their employment status—giving responses that they are either full-time (87.40%), part-time (2.20%), self-employed (7.50%), retired (1.70%), or unemployed (1.20%). From this note, the proponents ensured that they have at least experienced being part of the managing team or are leaders. Unfortunately, not all respondents are still practicing (the unemployed respondents) due to the COVID-19 pandemic. However, their responses were still vital for consideration since they were laid-off recently due to the pandemic, which still fits the study’s criteria. To justify this, their leadership positions were asked to show 47.00% in the Operational, 48.40% in the Managerial, and 4.60% in the Executive levels—considered in the higher-ups and leadership positions in the Philippines. Moreover, most are single (49.30%) or married (47.60%) with no children (45.40%) or have children (54.60%), and mostly living in the Capital of the country—NCR (82.00%).
3.2. Questionnaire
A self-administered questionnaire was developed to identify the significant factors affecting the perceived effectiveness of multigenerational management leadership and metacognition adapted from related studies. The self-administered questionnaire entails twelve sections: (1) Demographic information (gender, generation, highest educational attainment, college organization membership, organization officers/leaders, employment status, marital status, number of children, regional location of organization, and managerial position), (2) Multigenerational cohorts, (3) Motivation, (4) Interpersonal Skills, (5) Work Values, (6) Organizational Culture, (7) Perceived Behavioral Control, (8) Attitude Towards Behavior, (9) Social Norms, (10) Intention to Follow, (11) Adapted Behavior, and (12) Perceived Effectiveness. The 46 indicators and 10 latent variables were identified based on the supporting references and measured using a 5-point Likert scale ranging from strongly disagree (1) to strongly agree (5). Presented in the Appendix A section (Table A1) are the items and constructs utilized in this study. Based on the collected data, the test for common method bias was conducted to ensure that the items are distinct measures of the latent variable. Using the Harman’s Single Factor test, Kurata et al. [26] highlighted the 50% threshold. The study’s results showed 34.12% total variance, which is considered acceptable. In this case, the dataset was utilized with no common method bias [58].
3.3. Structural Equation Modeling
Structural Equation Modeling (SEM) is a multivariate tool utilized to establish the causal relationship among latent considered in a framework [54]. This powerful statistical tool has been used in different studies to evaluate workplace behavior and management. Harger and Lingham [55] used SEM to evaluate work-life fusion at work. Their results indicated that further analysis of multigenerational cohort should be explored. The study of Jelenko [56] evaluated employees’ satisfaction and engagement using SEM. It was seen that the difference in generation played a significant role in the satisfaction and engagement. Urick et al. [57] considered the conflict among different generations in the workplace using SEM. With that in consideration, SEM was considered one of this study’s tools. However, Keith [59] criticized SEM as being a tool that evaluates the path of the variables. With the moderating aspects in place, other factors that may be deemed as highly significant may turn out to only be limited. Moreover, Keith [58] added that some factors may be removed to highlight the model fit of this study. Therefore, the utilization of a random forest classifier was employed following the study of Oyewola et al. [60].
3.4. Random Forest Classifier
Random forest classifier (RFC) is a machine learning algorithm to classify variables in determining their relationship to a dependent variable. RFC has been utilized in evaluating software engineering teamwork [61]. Their study presented a high accuracy of prediction when considering factors affecting human behavior. Singh and Misra [62] utilized RFC for employee perception of safety in the workplace. Brandmeier et al. [63] conceptualized the integration of SEM and RFC as a tool to highly classify different variables for better model creation. Therefore, this study employed the integration of SEM and RFC to evaluate the perceived effectiveness multigenerational management leadership and metacognition in a service industry.
Data cleaning utilizing correlation analysis was done before running the RFC. From a total of 35,328 datasets, indicators were correlated to the perceived effectiveness latent, and p-value results greater than 0.05 were removed as deemed insignificant. Moreover, low correlation values of 0.20 were also removed. After which, data aggregation was done to focus on the different latent considered from the theoretical framework. Python 5.1 was utilized to run the RFC. Data normalization was employed before the initial optimization run. The different training and testing ratio (60:40, 70:30, 80:20, and 90:10), the criterion (entropy and gini), splitter (best and random), and the depth (4–7) were considered. Each combination was run 100 times to determine the average accuracy for the optimum tree. A total of 6400 runs were done for the optimization process.
4. Results
4.1. Structural Equation Modeling
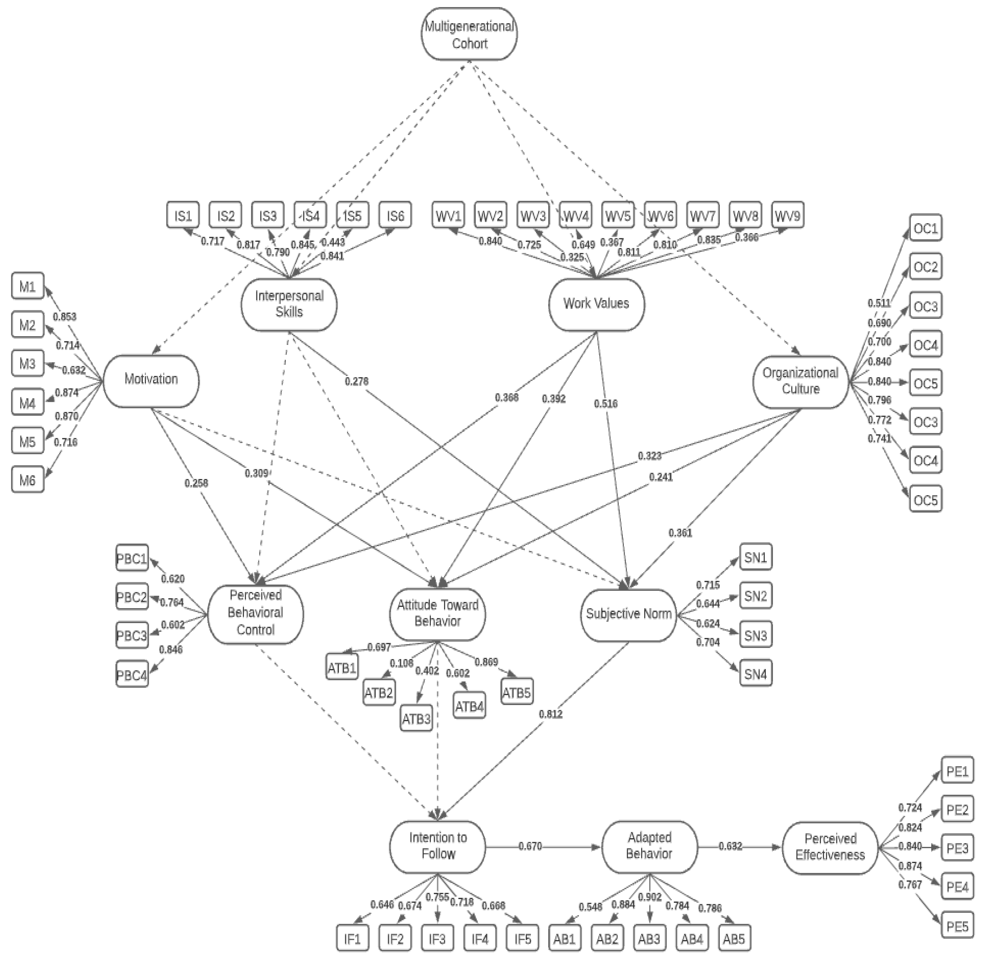
The initial SEM model for the perceived effectiveness of multigenerational management leadership and metacognition among the service industry in the Philippines is shown in Figure 2. As shown in the model, several hypotheses were determined to be insignificant, namely, Managerial Cohort (Ha to Hd), Motivation to Subjective Norm (H3), Interpersonal skills to Perceived Behavioral Control (H4), Attitude toward Behavior (H5), Perceived Behavioral Control to Intention to Follow (H13), and Attitude toward Behavior to Intention to Follow (H14). The above hypotheses were removed (p-value > 0.50; indicator < 0.50) from the revised Structural Equation Model, being insignificant from the model following the suggestion of Hair [64].
Figure 2.
Initial structural equation model.
Presented in Table 2 are the descriptive statistics of the indicators together with the initial and final factor loading. Moreover, Figure 3 presents the final SEM for the perceived effectiveness of multigenerational management leadership and metacognition among the service industry in the Philippines.
Table 2.
Descriptive statistic results.
Figure 3.
Final structural equation model.
The indices for the model fit for the final SEM are presented in Table 3. All values met the minimum cutoff greater than 0.80, reflecting a good model fit [65]. Likewise, the RMSEA has a value of 0.068, less than the minimum cutoff value, which signifies a good model fitness [66].
Table 3.
Model fit indices.
To further evaluate the internal validity and reliability, Cronbach’s alpha, Average Variance Extracted (AVE), and Composite Reliability (CR) were calculated. As seen in Table 4, the Cronbach’s alpha and CR had values greater than 0.7, indicating internal validity and reliability [64]. Moreover, Hair [64] included that the AVE should have values greater than 0.5 to justify the result of variance due to measurement errors. Furthermore, the Common Method Bias (CMB) utilizing the Harman’s Single Factor Test resulted in 42.35%, lower than the threshold of 50% [67,68]. This presents no CMB among the indicators and latent for this study. Lastly, Table 5 shows the relationship among direct, indirect, and total relationships of the different latent considered in this study. To which, 12 hypotheses were considered significant.
Table 4.
Composite reliability.
Table 5.
Direct, indirect, and total relationship.
4.2. Random Forest Classifier
The summary of the results is presented in Table 6. Applying the Analysis of Variance to the results showed no significant difference. Therefore, the optimum combination to generate the classification tree was considered the highest accuracy (93.00%) with the lowest standard deviation (0.000). Presented in Figure 4 is the optimum tree for this study.
Table 6.
Decision tree mean accuracy (Depth = 6).
Figure 4.
Optimum random forest classifier decision tree.
As presented in Figure 4, motivation (X1) will be set as the parent node. This implies that X1 dictates the relationship for perceived effectiveness. When the value is set to have less than or equal to 0.048, it may consider a multigenerational cohort (X0) with a value less than or equal to 1.752. Satisfying this will consider the lower value and work values (X3) with less than or equal to 1.201. X1 will lead to remarkably high perceived effectiveness. Otherwise, X0 from the child node will consider similar findings.
On the other hand, if the parent condition is insufficient, X0 will be considered leading to X1 with a value less than or equal to 0.519. If not satisfied, X0 and Interpersonal skills (X2) will be considered with values less than or equal to 1.526 and 0.539, respectively. Not satisfying both will lead to high perceived effectiveness but fulfilling the condition will lead to high perceived effectiveness. On another note, if X1 will be satisfied, X0 and X3 will be considered with high perceived effectiveness when values are less than or equal to 1.53 and 1.143, respectively. Otherwise, very high perceived effectiveness will be achieved.
From the result, it can be seen that motivation (X1) leads to a multigenerational cohort (X0) to result in high and very high perceived effectiveness on multigenerational management leadership and metacognition among service industry companies in the Philippines. Interpersonal skills (X2) and work values (X3) were also significant variables that led to high or very high perceived effectiveness. The parent and majority of branching led to classifying motivation and a multigenerational cohort as the most important factors for very high perceived effectivity in management leadership among service industries with 93.0% prediction accuracy.
5. Discussion
The management sector in businesses worldwide considers the improvement of efficiency important. This has been a challenge among industry leaders to attain the demands from administrators. SEM and RFC were utilized in this study to evaluate factors affecting perceived effectiveness on multigenerational management leadership and metacognition among service industry companies in the Philippines.
The results from RFC presented that motivation and a multigenerational cohort (MC) were significant variables that affected perceived effectiveness (PE). For a multigenerational cohort, it could be deduced that the key indicators involved the feeling of independence, not concerned with material possession, not bound to actions, respect for authority in the workplace, ability to share ideas, learn and productivity, adaptability and team player, and develop experience. This will lead to high or very high perceived effectiveness on multigenerational management leadership and metacognition among service industry companies. Stark and Poppler [69] and Baker Rosa and Hastings [70] suggested that leaders may consider implementing practices for different generations in the workplace as they have different attitudes and perspectives. In addition, they explained how each generation possesses an attribute that can contribute to a company’s success. Thus, the need to distinguish the perspective difference may result in higher effectivity in the industry or business. Thus, different approaches and understandings among different generations may bring effective communication that may enhance an individual’s retention and motivation in the workplace.
It could be inferred that job pay, satisfaction, productivity, interest, enjoyability, and fairness in a workplace are key indicators for increasing employee motivation that led to high or very high perceived effectiveness. Heyns and Kerr [71] explained a significant relationship between motivation and MC. In relation to this study, it can be seen that motivation and MC are aligned with leading for high or very high perceived effectiveness. There are similarities in motivation in different generations [71]. However, they explained that the management should consider the generations separately to promote motivation, rather than considering the team as one type of generational cohort. Chi et al. [72] suggested including openness in the workplace to promote coherence among different generations. Different generations may find it easier to work together through effective communication and increase productivity. As one of the indicators, productivity will then lead to the high or very high perceived effectiveness of multigenerational management leadership.
Utilizing SEM, it was seen that Social Norms (SN) latent variable significantly affects an individual’s Intention to Follow (IF) (β: 0.899; p = 0.006) and is the most significant factor in Perceived Effectiveness (PE). It also showed that valuable skills, task appropriateness, open communication, and team dynamics are substantial indicators that a leader should possess to be effective. Generational workforce management presents a different challenge to leaders and employers because of the different attitudes, habits, belief systems, and expectations toward the organization of each generational cohort [39]. Knowing that generational stereotypes are present in our society today, there are specific roles that the generations present in the workplace. The different generations present themselves differently in the workplace. Knowing the variations in the qualities of the generations, attitude, and abilities would lead to high effectivity and productivity in the workplace [73]. This justifies the high indirect relationship of SN to AB (β: 0.690; p = 0.006) and PE (β: 0.462; p = 0.002).
Team dynamics is one of the crucial indicators of SN functions because it serves as a factor in transformational leadership because it is a key element for the success of any organization. According to Black et al. [74], as a leader, one needs to maintain factors such as open communication which is also part of the metacognitive skills. Communication, another essential indicator of SN, is a critical factor in maintaining a positive work performance between employees as it encourages interaction between employees. It also creates positive feedback towards the organization, and promotes employees to share their thoughts in the workplace rather than being private about their ideas in a group in the workforce [75]. Given that 73.40% of the respondent population of this study were a part of organizations during their college years, they have developed their ability to work within groups to express their ideas and opinions, which leads to organizational advancement [76]. One of a leader’s most valuable skills is influencing other people and facilitating their teams in achieving their organizational goals [77].
Second, Intention to Follow (IF) significantly affects Adapted Behavior (AB) (β: 0.768; p = 0.009). The results showed that Authority, Trust in Leadership, Conformity, Competence, and Hierarchical Structure affect people’s behavior in the workplace. As a determinant of a person’s behavioral intention, the following factors affect one’s attitude depending on the benefit of the situation [52]. Due to the intention of an individual being a particular response to a certain behavior, AB tends to be the predictor of how an individual perceives having control over one’s performance or its significant impact on one’s behavior. Thus, IF was seen to have an indirect relationship to PE (β: 0.514; p = 0.009).
Third, it was seen that there is a significant positive relationship between AB and PE (β: 0.670; p = 0.010). The results showed that people’s Satisfaction, Work Environment, Demands, Personal and Social Responsibility, and Work beliefs significantly affect how they interpret a message. As AB depends on one’s knowledge about the community and social responsibility [52], it substantially affects the impact that a specific message has on the receiver, which is their PE to perform a task [78]. According to Jomah [79], the following message and leader style of a person in charge indeed has a close and significant relationship to how a person will interpret and learn the following message.
Fourth, Work values (WV) significantly affected SN (β: 0.514; p = 0.020) and Perceived Behavioral Control (PBC) (β: 0.526; p = 0.003). Based on its indicators, job rewards and recognition, social interactivity, work ethics, work relationships, and personal development substantially affect the attitudes and behaviors that characterize a leader’s quality. Different generations have diverse preferences in terms of the workplace, such as the attitude to authority, the scheme for learning new skills, and ideal leadership qualities, as evident in the study of Hansen and Leuty [44]. This also justifies the indirect relationship of WV to IF (β: 0.462; p = 0.013) and AB (β: 0.355; p = 0.011). The WV indicators also emphasized that the behavioral perspective of leaders towards their approach in their respective jobs in the organizations is affected by job satisfaction and work motivation. In relation to this, the study’s results showed that the indicators of work values significantly influence a leader’s decision-making process and intention. This is similar to the findings of Cemalcilar et al. [80], wherein it is determined that work values serve as a guiding principle of the work-related behavior of a leader. This is supported by the evidence from this study that WV had a significant direct relationship on ATB (β: 0.362; p = 0.007) and PBC (β: 0.260; p = 0.008) and an indirect relationship to PE (β: 0.237; p = 0.010).
Results showed the Organization culture (OC) presented a significant direct relationship PBC (β: 0.320; p = 0.007). Likewise, OC was also perceived to significantly affect Attitude towards behavior (ATB) (β: 0.266; p = 0.011). Based on PBC indicators, as people know what factors affect their decision-making skills, it regulates their response toward one’s behavioral intentions [48,52]. As evident in the study of Conner [52], he stated that the perception of an individual response controls the performance of their behavior. Schwieger [81] and Ajzen [82] mentioned that as leaders become aware and knowledgeable of their decision-making skills, it possibly shows how leaders develop the importance of having confidence, availability of time, and resources. In relation, it was seen that OC had a significant direct relationship with SN (β: 0.394; p = 0.016). It conveys that the latent variables of SN, namely valuable skills, task appropriateness, open communication, and team dynamics, affect the present OC perception in one’s workplace. The following values, beliefs, and unparalleled views that affect the organizational culture are influential in developing the norms in the organization [83]. This led to the indirect effect of OC to AB (β: 0.272; p = 0.010) and IF (β: 0.354; p = 0.013).
Interestingly, interpersonal skills (IS) had a significant direct relationship on SN (β: 0.272; p = 0.006) and an indirect relationship to AB (β: 0.188; p = 0.003) and IF (β: 0.245; p = 0.005). Several indicators, including work interactivity, transparency, empathy at the workplace, personal feedback, and assertiveness, contribute to the quality of behavior that characterizes the social group of the respondents, influencing other individuals within that specific group. This is attributed to SN being a motivating factor for an individual to act, as supported by the study of Conner [52]. As most respondents agreed, due to their experiences as leaders of developing generationally imposed norms with the group they worked with from their respective organizations. Beenen et al. [41] and Jiri [35] mentioned that interpersonal skills are goal-directed behaviors that can accomplish organizational goals anchored on human interactivity. This justifies the results of the study.
The SEM results have shown that motivation significantly affects PBC (β: 0.162; p = 0.048). Highly motivated people, based on motivation indicators, job satisfaction, self-complacency, job attraction, job engagement, and job contentment, tend to dedicate such energy accompanied by a motivation-induced desire to accomplish a task, at the same time convinced that their efforts would yield relevant outcomes for themselves [84]. Moreover, it supports how such motivation relationships can directly impact one’s PBC. Conner [52] and Kurata et al. [85] described PBC as the “control over the performance of their own behavior” associated with how a motivated person can control their motivation-induced desires to accomplish work-related goals. In addition, all these can support how motivation has a significant direct relationship with ATB (β: 0.343; p = 0.008), given that PBC tends to moderate how ATB influences an individual’s intention [82], although this can also support why there is a significant indirect relationship between motivation and intention to follow.
5.1. Theoretical Implications
Service industries could utilize the integrated theories of Generational Cohort Theory and Theory of Planned Behavior to measure their management aspect holistically; thus, it can be extended to evaluate managerial divisions for other industrial sectors worldwide. As mentioned earlier, it is challenging for service industry leaders to maintain all factors when presented with different belief systems, attitudes, and behaviors demonstrated by different generational cohorts [17]. In this study, it was seen that motivation, multigenerational cohort, interpersonal skills, and work values significantly led to high and very high perceived effectiveness. Corporate leaders should plan, develop, or modify existing multigenerational leadership management practices that moderate social norm influences among organizational members, as evident in the study of Conner [52]. In addition, Lidegaard et al. [86] highlighted that not evaluating changing demographics would cause a significance negative workplace output.
5.2. Practical Implications
Organizational culture (OC) was also significantly influential to the effectiveness of multigenerational management leadership and metacognition. Variables such as values, beliefs, and exceptional views affect organizational cultures and are considered effective in corporate norms development, as evident in Brown’s study [83]. The employees’ socially constructed and subconscious behavior shows how they interact in the workplace, further developing and directing the organizational culture [87]. Evaluating factors such as the behavior, attitude, skills, and perspective of the different multigenerational cohort should be considered. This will heighten to a favorable managerial implication, create workplace strategies, and develop high job satisfaction among the other generation. Thus, considering the skills, culture, motivation, and work values would highlight the proper evaluation for collaboration, careers, authority, and productivity in a workplace.
5.3. Limitations
As powerful as the results presented are, the authors recognize its limitations. First, the Philippines has strictly implemented its guidelines on restrictions and movement of people due to the rising COVID-19 cases, which resulted in limiting the data gathering to the distribution of self-administered questionnaires online. Given that all businesses, institutions, and establishments are slowly adjusting to the effects of the pandemic, further research may also consider exploring the utilization of focus group interviews to acquire a greater extent of understanding of the ratings that the participants of the study provided. Moreover, in the distribution and selection process of the respondents, the approach that the researchers utilized was convenience sampling. In effect, each generational classification cohort was not equally distributed, leaving the significant bulk of Generation Y more dominant across the generational groups, which amounted to 53.60% of the sample size. In terms of reliability measures of the study, scales and subscales indicate good reliability; however, results may differ for equal subgroups. This should be highlighted and explored by future researchers. Additionally, causal inferences may be employed with the study utilizing higher calculation complexity of different tools such as machine learning algorithm (i.e., Artificial Neural Network, K-Nearest Neighbor, Naïve Bayes) and even clustering (e.g., K-Means, C-Means, Fuzzy analysis) to provide distinction among generational cohort, indicators, and latent variable [88]. In addition, this would suffice and justify the findings when SEM disadvantages would be recognized.
5.4. Managerial Insights
Based on the findings, the service industry may capitalize on the different generational cohorts under their management. Motivation, Multigenerational Cohort, Interpersonal Skills, Work Values, Organizational Culture, Social Norms, Intention to Follow, and Adapted Behavior were highly significant. It could be deduced that if the leaders are motivated, efficiency among processes will be positive. In addition, the leader’s adapted behavior may be considered advantageous. Since different generational cohorts have several advantages on skills and attitude in the workplace, these may be applied and highlighted to build a backbone management and leadership team as a whole. Involving the discussion of Manioudis and Meramveliotakis [89], it could be seen that industries should consider the multilayered historical legacy from classical political, environmental, and economic political aspects of an industry. It was also suggested that their findings revealed that integrating classical and modern sustainable perspectives in management styles would lead to development for business. In addition, Klarin [90] highlighted the progression of the classical or traditional sustainable business development throughout the years, but the goal remains the same. Concerning this study, it could be posited that factors that affect these changes are affected by the socio-economic, political, cultural, and environmental development throughout the years. Therefore, the support of the socio-economic and cultural aspects has been achieved with the findings of this study. Service industries or other industries may also apply the study results to create a sustainable business model that incorporates the adaptive behavior, pro-activity, and valued skills of leaders among different generational cohorts.
6. Conclusions
The service industries are considered the most substantial factor in the economic growth of the Philippines, holding the most significant proportion of employed individuals by major industry groups. Up to present times, industry experts are constantly pursuing management-related studies given the critical trend of workforce operations. These studies also aim to determine the effective measures in managing human resources. However, despite its notable implications to the economy, there has been limited academic research about said industry, especially regarding multigenerational management leadership effectiveness in the context of the Philippine service industries. This study aimed to analyze the factors affecting the perceived effectiveness of management leadership among Filipino service industry leaders through the integration of the Generational Cohort Theory (GCT) and Theory of Planned Behavior (TPB).
Factors including motivation, multigenerational cohort, interpersonal skills, work values, and organizational culture were simultaneously assessed through structural equation modeling (SEM) and random forest classifier (RFC). Furthermore, the results of this study revealed that Motivation, Multigenerational Cohort, Interpersonal Skills, Work Values, Organizational Culture, Social Norms, Intention to Follow, and Adapted Behavior have a significant relationship leading to a high and very high perceived effectiveness of the leadership management of Philippine service industries. Ultimately, the constructed SEM model and RFC can be of further use by adapting the said model to leadership management applicable in other sectors, namely the agricultural and industrial sectors, even in other countries worldwide.
Author Contributions
Conceptualization, Y.B.K., C.J.C.A., M.N.S.M., E.J.A.U.S. and A.R.M.A.U.; methodology, Y.B.K., A.K.S.O., C.J.C.A. and E.J.A.U.S.; software, Y.B.K., A.K.S.O., C.J.C.A. and E.J.A.U.S.; formal analysis, Y.B.K., A.K.S.O., M.N.S.M. and A.R.M.A.U.; investigation, C.J.C.A., M.N.S.M., E.J.A.U.S. and A.R.M.A.U.; resources, C.J.C.A., M.N.S.M., E.J.A.U.S. and A.R.M.A.U.; data curation, Y.B.K. and A.K.S.O.; writing—original draft preparation, Y.B.K., C.J.C.A., M.N.S.M., E.J.A.U.S. and A.R.M.A.U.; writing—review and editing, Y.B.K., A.K.S.O., C.J.C.A., M.N.S.M., E.J.A.U.S. and A.R.M.A.U.; visualization, Y.B.K. and A.K.S.O.; supervision, Y.B.K.; project administration, Y.B.K. and A.K.S.O.; funding acquisition, A.K.S.O. All authors have read and agreed to the published version of the manuscript.
Funding
This research was funded by Mapúa University Directed Research for Innovation and Value Enhancement (DRIVE).
Institutional Review Board Statement
This study was approved by Mapua University Research Ethics Committees (FM-RC-22-17).
Informed Consent Statement
Informed consent was obtained from all subjects involved in the study (FM-RC-22-55).
Data Availability Statement
The data presented in this study are available on request from the corresponding author.
Acknowledgments
The authors would like to thank all the respondents who answered our online questionnaire. We would also like to thank our friends for their contributions in the distribution of the questionnaire.
Conflicts of Interest
The authors declare no conflict of interest.
Appendix A
Table A1.
Table of constructs and measurement items.
Table A1.
Table of constructs and measurement items.
| Construct | Items | Measures | Supporting References |
|---|---|---|---|
| Multigenerational Cohort | MC1 | I think that I am not bound to what kind of action I should possess. | [91] |
| MC2 | I think that I am not concerned or preoccupied with material possessions. | [91] | |
| MC3 | I believe that I am independent. | [91] | |
| MC4 | I think that I respect the authority in my organization. | [92] | |
| MC5 | I believe I like to share innovative ideas with my colleagues. | [92] | |
| MC6 | I am willing to work harder to achieve good results in the workplace. | [92] | |
| MC7 | I believe that learning is associated with being capable of being productive. | [92] | |
| MC8 | I believe I can quickly adapt to changes in the workplace. | [92] | |
| MC9 | I believe that I can perform better when working in teams/groups to accomplish tasks. | [92] | |
| MC10 | I think I have sufficient experience as a manager in my field of work. | [93] | |
| MC11 | I think what I do in my field of work as my experiences shape a manager. | [93] | |
| MC12 | I believe that my experiences shape my professional values as a leader. | [93] | |
| Motivation | M1 | I think that I prefer to work in an interactive work environment. | [35] |
| M2 | I think I value transparency between individuals in the workplace. | [35] | |
| M3 | I think I am performing well by being productive in my job. | [5,39] | |
| M4 | I believe my tasks are engaging. | [5,39] | |
| M5 | I believe that my job is enjoyable. | [5,39] | |
| M6 | I think my job is fair and just. | [5,39] | |
| Interpersonal Skills | IS1 | I think that I prefer to work in an interactive work environment. | [35] |
| IS2 | I think I value transparency between individuals in the workplace. | [35] | |
| IS3 | I think I empathize with other individuals in the workplace. | [35] | |
| IS4 | I think personal feedback on my performance in the workplace is essential. | [35] | |
| IS5 | I think I can communicate effectively. | [35] | |
| IS6 | I think I have the quality of being assertive. | [35] | |
| Work Values | WV1 | I think that my salary is what drives me to do better in my work performance. | [36,94] |
| WV2 | I enjoy rewards and recognition in my job. | [36] | |
| WV3 | I think I am motivated to do my job because of the work compensation. | [36] | |
| WV4 | I prefer social interactions at my workplace. | [36] | |
| WV5 | I think I prefer challenging assignments. | [36] | |
| WV6 | I think work ethics are essential when it comes to performing my job. | [36] | |
| WV7 | I believe that substantial relationships in work are most effective. | [36] | |
| WV8 | I value my learning and development in the workplace. | [36] | |
| WV9 | I prefer to lead a work task. | [36] | |
| Organizational Culture | OC1 | I think that the organization I work in is a very personal place. | [95] |
| OC2 | I think that the organization that I work in is very result oriented. | [95] | |
| OC3 | I think the organization I work in is very controlled and structured. | [95] | |
| OC4 | I think that the organization I work in promotes acquiring new resources. | [95] | |
| OC5 | I think the organization I work in creates new challenges for its employees. | [95] | |
| OC6 | I think that the organization I work in emphasizes competitive actions to motivate achievement. | [95] | |
| OC7 | I think that the organization I work in emphasizes permanence and stability. | [95] | |
| OC8 | I think the organization I work in defines success based on efficiency. | [95] | |
| Perceived Behavioral Control | PBC1 | I am confident in terms of my decision-making skills. | [81,82,94] |
| PBC2 | I think the availability of time is a factor in decision-making. | [81,82,94] | |
| PBC3 | I think the availability of monetary and other needed resources is essential in my decision-making process. | [81,82,94] | |
| PBC4 | I think that cooperation with my other co-workers is significant to my decision-making process. | [81,82] | |
| Attitude Toward Behavior | ATB1 | I am loyal to my employers. | [33] |
| ATB2 | I feel anxious waiting for someone to give feedback. | [96] | |
| ATB3 | I am determined and passionate about success in my career. | [97] | |
| ATB4 | I am ready and able to respond well to contingencies in the workplace. | [97] | |
| ATB5 | I am well committed to my organization. | [97] | |
| Social Norms | SN1 | Most people know what skills are valuable to the company. | [98] |
| SN2 | Most people I know can execute the tasks assigned to them. | ||
| SN3 | I believe open communication can improve relationships and transparency. | [99] | |
| SN4 | I have experienced developing generationally imposed norms with a group that helped me to work together. | [100] | |
| Intention to Follow | IF1 | I believe that authority should be respected as a top value. | [34] |
| IF2 | I prefer having leaders who can be trusted, dependable, and listen well for me to have the conviction to follow them. | [34] | |
| IF3 | I value conformity towards how the management impacts the employees’ intention to follow. | [34] | |
| IF4 | I prefer to follow my sense of right and wrong in the workplace. | [34,39] | |
| IF5 | I believe that a hierarchical structure is effective in the workplace. | [34] | |
| Adapted Behavior | AB1 | I am looking for a job that can satisfy my needs. | [98] |
| AB2 | I can cope with the natural and social demands in my work environment. | [53] | |
| AB3 | I can function and maintain myself amidst present demands. | [53] | |
| AB4 | I can satisfactorily meet culturally imposed demands of personal and social responsibility. | [53] | |
| AB5 | I adapt accordingly to the changes in the standard work beliefs expected for my age and cultural group. | [53,98] | |
| Perceived Effectiveness | PE1 | I think that metacognition can be taught and developed. | [101] |
| PE2 | I believe developing management styles will help to have culturally diversified workers. | [6] | |
| PE3 | I believe in a leadership approach that finds strength in generational differences instead of taking them as a weakness. | [102] | |
| PE4 | I prefer and advocate for mentorships to achieve as a leader or acknowledge as an employee perceived effectiveness. | [97,102,103] | |
| PE5 | I believe that leaders who prioritize team growth are the ones relative to have a persuasive impact. | [103,104] |
References
- Hota, J.; Ghosh, D. Workforce Analytics Approach: An emerging Trend of Workforce Management. AIMS Int. 2013, 7, 167–179. Available online: https://ssrn.com/abstract=2332713 (accessed on 29 July 2022).
- Calabrese, A.; Capece, G.; Costa, R.; Di Pillo, F. The Impact of Workforce Management Systems on Productivity and Quality: A Case Study in the Information and Communication Technology Service Industry. Knowl. Process Manag. 2013, 20, 177–184. [Google Scholar] [CrossRef]
- Kuma, A.; Singh, P. Workforce Management in Information Age. Asian J. Manag. Sci. Educ. 2014, 3, 27–35. [Google Scholar]
- Aamirbeg. Workforce Management (WFM) Market Growth Rate and Economic Impact by COVID-19 Outbreak|ADP, LLC., Calabrio, Inc., Infor. Available online: https://ipsnews.net/business/2020/12/03/workforce-management-wfm-market-growth-rate-and-economic-impact-by-covid-19-outbreak-adp-llc-calabrio-inc-infor/ (accessed on 9 March 2021).
- Safrankova, J.M.; Sikyr, M.; Skypalova, R. Innovations in workforce management: Challenges in the fourth industrial revolution. Mark. Manag. Innov. 2020, 2, 85–94. [Google Scholar] [CrossRef]
- Pham, T.; Panuwatwanich, K. Management Styles and Employee Satisfaction: The Role of Cultural Diversities. In Proceedings of the 14th East Asia-Pacific Conference on Structural Engineering and Construction, Ho Chi Minh City, Vietnam, 6–8 January 2016. [Google Scholar]
- Yang, J.; Boccuzzi, E.; Jargalmaa Amarsanaa, T.; Anthea Mulakala, J. The Future of Work ACROSS ASEAN. Available online: https://asiafoundation.org/publication/the-future-of-work-across-asean/ (accessed on 9 March 2021).
- ASEAN Secretariat. ASEAN Services Report 2017: The Evolving Landscape. Available online: https://asean.org/book/asean-services-report-2017-the-evolving-landscape/ (accessed on 9 March 2021).
- ASEAN Services Report 2017. Asean.org. 2017. Available online: https://asean.org/wp-content/uploads/2012/05/ASEAN-Services-Report-2017-Final.pdf (accessed on 9 March 2021).
- KPMG in the Philippines. Moving Across Borders: The Philippines and the ASEAN Economic Community. Available online: https://home.kpmg/content/dam/kpmg/ph/pdf/InvestmentGuide/2016PHInvestmentGuideMovingAcrossBorders.pdf (accessed on 9 March 2021).
- Technical Education Skills and Development Authority (TESDA). Reviewing the Philippines’ Top Industries: Skilled Labor Force Made in the Country Best for Investments. Available online: https://www.tesda.gov.ph/Uploads/File/Planning2018/LMIR/LMIR%20Re%20Philippines%20Top%20Investment%20Destination_7.24.18_FOR%20WEBSITE%20UPLOADING.pdf (accessed on 9 March 2021).
- Salvosa, H.C.; Hechanova, M.R. Generational differences and implicit leadership schemas in the Philippine workforce. Leadersh. Organ. Dev. J. 2020, 42, 47–60. [Google Scholar] [CrossRef]
- Wandud, A. Organizational Management Style in the Philippines. Available online: https://www.researchgate.net/publication/342466661_ORGANIZATIONAL_MANAGEMENT_STYLE_IN_THE_PHILIPPINES (accessed on 25 September 2022).
- Parker, K.; Igielnik, R. What We Know about Gen Z So Far. Available online: https://www.pewresearch.org/social-trends/2020/05/14/on-the-cusp-of-adulthood-and-facing-an-uncertain-future-what-we-know-about-gen-z-so-far-2/ (accessed on 11 March 2021).
- Dimock, M. Where Millennials End and Generation Z Begins. Available online: https://www.pewresearch.org/fact-tank/2019/01/17/where-millennials-end-and-generation-z-begins/ (accessed on 12 March 2021).
- Zúñiga, D.; Aguado Garcia, D.; Rodriguez Barroso, J.; De Miguel Calvo, J. Work Ethic: Analysis of differences between four generational cohorts. An. Psicol. 2019, 35, 496–505. [Google Scholar] [CrossRef]
- Macky, K.; Gardner, D.; Forsyth, S. Generational differences at work: Introduction and overview. J. Manag. Psychol. 2008, 23, 857–861. [Google Scholar] [CrossRef]
- Hernaus, T.; Pološki Vokic, N. Work design for different generational cohorts. J. Organ. Chang. Manag. 2014, 27, 615–641. [Google Scholar] [CrossRef]
- Sessa, V.I.; Kabacoff, R.I.; Deal, J.; Brown, H. Generational differences in leader values and leadership behaviors. Psychol. Manag. J. 2007, 10, 47–74. [Google Scholar] [CrossRef]
- Lester, S.; Standifer, R.; Schultz, N.; Windsor, J. Actual versus perceived generational differences at work. J. Leadersh. Organ. Stud. 2012, 19, 341–354. [Google Scholar] [CrossRef]
- Parry, E.; Urwin, P. Generational differences in work values: A review of theory and evidence. Int. J. Manag. Rev. 2011, 13, 79–96. [Google Scholar] [CrossRef]
- Gordon, P.A. Exploring generational cohort work satisfaction in hospital nurses. Leadersh. Health Serv. 2017, 30, 233–248. [Google Scholar] [CrossRef] [PubMed]
- Eger, L.; Komárková, L.; Egerová, D.; Mičík, M. The effect of covid-19 on consumer shopping behaviour: Generational Cohort Perspective. J. Retail. Consum. Serv. 2021, 61, 102542. [Google Scholar] [CrossRef]
- Carpenter, J.; Moore, M.; Doherty, A.; Alexander, N. Acculturation to the global consumer culture: A generational cohort comparison. J. Strateg. Mark. 2012, 20, 411–423. [Google Scholar] [CrossRef]
- Jackson, V.; Stoel, L.; Brantley, A. Mall attributes and shopping value: Differences by gender and generational cohort. J. Retail. Consum. Serv. 2011, 18, 1–9. [Google Scholar] [CrossRef]
- Kurata, Y.B.; Prasetyo, Y.T.; Ong, A.K.; Nadlifatin, R.; Chuenyindee, T. Factors affecting perceived effectiveness of typhoon vamco (Ulysses) flood disaster response among Filipinos in Luzon, Philippines: An integration of protection motivation theory and extended theory of planned behavior. Int. J. Disaster Risk Reduct. 2022, 67, 102670. [Google Scholar] [CrossRef]
- Ong, A.K.; Prasetyo, Y.T.; Salazar, J.M.; Erfe, J.J.; Abella, A.A.; Young, M.N.; Chuenyindee, T.; Nadlifatin, R.; Ngurah Perwira Redi, A.A. Investigating the acceptance of the reopening Bataan Nuclear Power Plant: Integrating Protection Motivation Theory and extended theory of planned behavior. Nucl. Eng. Technol. 2022, 54, 1115–1125. [Google Scholar] [CrossRef]
- Morris, M.G.; Venkatesh, V.; Ackerman, P.L. Gender and age differences in employee decisions about new technology: An extension to the theory of planned behavior. IEEE Trans. Eng. Manag. 2005, 52, 69–84. [Google Scholar] [CrossRef]
- Greaves, M.; Zibarras, L.D.; Stride, C. Using the theory of planned behavior to explore environmental behavioral intentions in the Workplace. J. Environ. Psychol. 2013, 34, 109–120. [Google Scholar] [CrossRef]
- Jimmieson, N.L.; Peach, M.; White, K.M. Utilizing the theory of planned behavior to inform Change Management. J. Appl. Behav. Sci. 2008, 44, 237–262. [Google Scholar] [CrossRef]
- Bailey, A.A. Retail employee theft: A theory of planned behavior perspective. Int. J. Retail. Distrib. Manag. 2006, 34, 802–816. [Google Scholar] [CrossRef]
- Arnold, J.; Loan-Clarke, J.; Coombs, C.; Wilkinson, A.; Park, J.; Preston, D. How well can the theory of planned behavior account for occupational intentions? J. Vocat. Behav. 2006, 69, 374–390. [Google Scholar] [CrossRef]
- Iden, R.L. Strategies for Managing a Multigenerational Workforce. Available online: https://scholarworks.waldenu.edu/dissertations/2087 (accessed on 25 September 2022).
- Ali Alferjany, M.A.O.; Alias, R.B. Generational Differences in values and attitudes within workplace. Psychol. Educ. 2020, 57, 1496–1503. [Google Scholar]
- Jiří, B. The employees of Baby Boomers Generation, generation X, generation Y and generation Z in selected Czech corporations as conceivers of development and competitiveness in their corporation. J. Compet. 2016, 8, 105–123. [Google Scholar] [CrossRef]
- Singh, V.; Verma, S.; Chaurasia, S. Intellectual structure of multigenerational workforce and contextualizing work values across generations: A multistage analysis. Int. J. Manpow. 2020, 42, 470–487. [Google Scholar] [CrossRef]
- Wiedmer, T.L. Generations Do Differ: Best Practices in Leading Traditionalists, Boomers, and Generations X, Y, and Z: Semantic Scholar. Available online: https://www.semanticscholar.org/paper/Generations-Do-Differ%3A-Best-Practices-in-Leading-X%2C-Wiedmer/302d988fffb67c178001c253dec0ce8024967364 (accessed on 25 September 2022).
- Al-Asfour, A.; Lettau, L. Strategies for Leadership Styles for Multi-Generational Workforce. Available online: http://www.na-businesspress.com/JLAE/jlaescholar.html (accessed on 25 September 2022).
- Cushing, G.M. Multi-Generational Workforce Strategies for 21st Century Managers. Available online: https://firescholars.seu.edu/coe/45 (accessed on 25 September 2022).
- Guerrero, M.; Amorós, J.; Urbano, D. Do employees’ generational cohorts influence corporate venturing? A multilevel analysis. Small Bus. Econ. 2019, 57, 47–74. [Google Scholar] [CrossRef]
- Beenen, G.; Pichler, S.; Davoudpour, S. Interpersonal skills in MBA admissions: How are they conceptualized and assessed? J. Manag. Educ. 2017, 42, 34–54. [Google Scholar] [CrossRef]
- Bigelow, J.D. Interpersonal skills. Wiley Encycl. Manag. 2015, 11, 1–4. [Google Scholar] [CrossRef]
- Edge, K. A review of the empirical generations at work research: Implications for school leaders and future research. Sch. Leadersh. Manag. 2013, 34, 136–155. [Google Scholar] [CrossRef]
- Hansen, J.-I.C.; Leuty, M.E. Work values across generations. J. Career Assess. 2011, 20, 34–52. [Google Scholar] [CrossRef]
- Li, T. Organizational Culture & Employee Behavior. Available online: https://www.theseus.fi/handle/10024/92815 (accessed on 25 September 2022).
- Lewis, L.F.; Wescott, H.D. Multi-Generational Workforce: Four Generations United in Lean. Available online: https://www.proquest.com/docview/1880365877 (accessed on 25 September 2022).
- Srinivasan, V. Multi generations in the workforce: Building Collaboration. IIMB Manag. Rev. 2012, 24, 48–66. [Google Scholar] [CrossRef]
- Kan, M.P.; Fabrigar, L.R. Theory of planned behavior. In Encyclopedia of Personality and Individual Differences; Zeigler-Hill, V., Shackelford, T., Eds.; Springer: Cham, Switzerland, 2017; pp. 1–8. [Google Scholar] [CrossRef]
- McDonald, R.; Crandall, C. Social norms and social influence. Curr. Opin. Behav. Sci. 2015, 3, 147–151. [Google Scholar] [CrossRef]
- Manchester, J.; Gray-Miceli, D.L.; Metcalf, J.A.; Paolini, C.A.; Napier, A.H.; Coogle, C.L.; Owens, M.G. Facilitating lewin’s change model with collaborative evaluation in promoting evidence based practices of health professionals. Eval. Program Plan. 2014, 47, 82–90. [Google Scholar] [CrossRef] [PubMed]
- Meng, A.; Borg, V.; Clausen, T. Enhancing the social capital in industrial workplaces: Developing workplace interventions using intervention mapping. Eval. Program Plan. 2019, 72, 227–236. [Google Scholar] [CrossRef] [PubMed]
- Conner, M. Theory of planned behavior. In Handbook of Sport Psychology; Wiley: Hoboken, NJ, USA, 2020; pp. 1–18. [Google Scholar] [CrossRef]
- Tasse, M.J. Adaptive behavior. In The Oxford Handbook of Positive Psychology and Disability; Oxford Academic: Oxford, UK, 2013; Online. [Google Scholar] [CrossRef]
- Ong, A.K.; Cleofas, M.A.; Prasetyo, Y.T.; Chuenyindee, T.; Young, M.N.; Diaz, J.F.; Nadlifatin, R.; Redi, A.A. Consumer behavior in clothing industry and its relationship with open innovation dynamics during the COVID-19 pandemic. J. Open Innov. Technol. Mark. Complex. 2021, 7, 211. [Google Scholar] [CrossRef]
- Haeger, D.L.; Lingham, T. Career and life fusion: The shift created in a multi-generational workforce impacted by technology. Acad. Manag. Proc. 2013, 2013, 11204. [Google Scholar] [CrossRef]
- Jelenko, J. The role of intergenerational differentiation in perception of employee engagement and job satisfaction among older and younger employees in Slovenia. Chang. Soc. Personal. 2020, 4, 68–90. [Google Scholar] [CrossRef]
- Urick, M.J.; Hollensbe, E.C.; Masterson, S.S.; Lyons, S.T. Understanding and managing intergenerational conflict: An examination of influences and strategies. Work. Aging Retire. 2016, 3, 166–185. [Google Scholar] [CrossRef]
- German, J.D.; Redi, A.A.; Ong, A.K.; Prasetyo, Y.T.; Sumera, V.L. Predicting factors affecting preparedness of volcanic eruption for a sustainable community: A case study in the Philippines. Sustainability 2022, 14, 11329. [Google Scholar] [CrossRef]
- Keith, T.Z. Analyzing path models using SEM programs. In Multiple Regression and Beyond; Routledge: London, UK, 2019; pp. 296–333. [Google Scholar] [CrossRef]
- Oyewola, D.O.; Dada, E.; Ndunagu, J.; Abubakar Umar, T.; Akinwunmi, S.A. Covid-19 risk factors, economic factors, and epidemiological factors Nexus on economic impact: Machine Learning and structural equation modelling approaches. J. Niger. Soc. Phys. Sci. 2021, 3, 395–405. [Google Scholar] [CrossRef]
- Petkovic, D.; Sosnick-Perez, M.; Okada, K.; Todtenhoefer, R.; Huang, S.; Miglani, N.; Vigil, A. Using the random forest classifier to assess and predict student learning of software engineering teamwork. In Proceedings of the 2016 IEEE Frontiers in Education Conference (FIE), Erie, PA, USA, 12–15 October 2016. [Google Scholar] [CrossRef]
- Singh, A.; Misra, S.C. A dominance based rough set analysis for investigating employee perception of safety at workplace and safety compliance. Saf. Sci. 2020, 127, 104702. [Google Scholar] [CrossRef]
- Brandmaier, A.M.; Prindle, J.J.; McArdle, J.J.; Lindenberger, U. Theory-guided exploration with structural equation model forests. Psychol. Methods 2016, 21, 566–582. [Google Scholar] [CrossRef] [PubMed]
- Hair, J.; Babin, B.; Anderson, R.; Black, W. Multivariate Data Analysis: 8th Edition. Available online: https://www.cengage.com/c/multivariate-data-analysis-8e-hair/9781473756540PF (accessed on 25 September 2022).
- Gefen, D.; Straub, D.; Boudreau, M.-C. Structural equation modeling and regression: Guidelines for Research Practice. Commun. Assoc. Inf. Syst. 2000, 4, 7. [Google Scholar] [CrossRef]
- Steiger, J.H. Understanding the limitations of global fit assessment in structural equation modeling. Personal. Individ. Differ. 2007, 42, 893–898. [Google Scholar] [CrossRef]
- Ong, A.K.; Prasetyo, Y.T.; Lagura, F.C.; Ramos, R.N.; Sigua, K.M.; Villas, J.A.; Young, M.N.; Diaz, J.F.; Persada, S.F.; Redi, A.A. Factors affecting intention to prepare for mitigation of “The big one” earthquake in the Philippines: Integrating protection motivation theory and extended theory of planned behavior. Int. J. Disaster Risk Reduct. 2021, 63, 102467. [Google Scholar] [CrossRef]
- Podsakoff, P.M.; MacKenzie, S.B.; Lee, J.-Y.; Podsakoff, N.P. Common method biases in behavioral research: A critical review of the literature and recommended remedies. J. Appl. Psychol. 2003, 88, 879–903. [Google Scholar] [CrossRef]
- Stark, E.; Poppler, P. Workplace differences among intergenerational cohorts: A demonstrable concern for management? J. Appl. Manag. Entrep. 2017, 22, 68–85. [Google Scholar] [CrossRef]
- Baker Rosa, N.M.; Hastings, S.O. Managers making sense of millennials: Perceptions of a generational cohort. Qual. Res. Rep. Commun. 2016, 17, 52–59. [Google Scholar] [CrossRef]
- Heyns, M.M.; Kerr, M.D. Generational differences in workplace motivation. SA J. Hum. Resour. Manag. 2018, 16, 1–10. [Google Scholar] [CrossRef]
- Chi, C.G.; Maier, T.A.; Gursoy, D. Employees’ perceptions of younger and older managers by generation and job category. Int. J. Hosp. Manag. 2013, 34, 42–50. [Google Scholar] [CrossRef]
- Ahmad, H.; Ibrahim, B. Leadership and the characteristic of different generational cohort towards job satisfaction. Procedia Soc. Behav. Sci. 2015, 204, 14–18. [Google Scholar] [CrossRef]
- Black, H.; Soto, L.; Spurlin, S. Thinking about thinking about leadership: Metacognitive ability and leader developmental readiness. New Dir. Stud. Leadersh. 2016, 2016, 85–95. [Google Scholar] [CrossRef] [PubMed]
- Le, P.B.; Lei, H. Determinants of Innovation Capability: The Roles of Transformational Leadership, Knowledge Sharing and Perceived Organizational Support. Available online: https://www.emerald.com/insight/content/doi/10.1108/JKM-09-2018-0568/full/html (accessed on 25 September 2022).
- Mappamiring, M.; Akob, M.; Putra, A. What millennial workers want? Turnover or intention to stay in company. J. Asian Financ. Econ. Bus. 2020, 7, 237–248. [Google Scholar] [CrossRef]
- Ferine, K.F.; Aditia, R.; Rahmadana, M.F. Indri An empirical study of leadership, organizational culture, conflict, and work ethic in determining work performance in Indonesia’s Education Authority. Heliyon 2021, 7, e07698. [Google Scholar] [CrossRef]
- Suka, M.; Yamauchi, T.; Yanagisawa, H. Perceived effectiveness rating scales applied to insomnia help-seeking messages for middle-aged Japanese people: A validity and Reliability Study. Environ. Health Prev. Med. 2017, 22, 69. [Google Scholar] [CrossRef]
- Jomah, N.B. Perceptions of employees in the effects of decision-making and leadership styles on relationships and perceived effectiveness in King Saud University Development Context. Int. Educ. Stud. 2016, 10, 197. [Google Scholar] [CrossRef]
- Cemalcilar, Z.; Secinti, E.; Sumer, N. Intergenerational transmission of work values: A meta-analytic review. J. Youth Adolesc. 2018, 47, 1559–1579. [Google Scholar] [CrossRef]
- Schwieger, D.L. Reaching and Retaining the Next Generation: Adapting to the Expectations of Gen Z in the Classroom. Inf. Syst. Educ. J. 2018, 16, 45. Available online: https://eric.ed.gov/?id=EJ1179303 (accessed on 29 July 2022).
- Ajzen, I. The theory of planned behavior: Frequently asked questions. Hum. Behav. Emerg. Technol. 2020, 2, 314–324. [Google Scholar] [CrossRef]
- Brown, A.D.; Coupland, C. Identity threats, identity work and elite professionals. Organ. Stud. 2015, 36, 1315–1336. [Google Scholar] [CrossRef]
- Mahmoud, A.B.; Reisel, W.D.; Fuxman, L.; Mohr, I. A motivational standpoint of job insecurity effects on organizational citizenship behaviors: A generational study. Scand. J. Psychol. 2020, 62, 267–275. [Google Scholar] [CrossRef] [PubMed]
- Kurata, Y.B.; Prasetyo, Y.T.; Ong, A.K.; Nadlifatin, R.; Persada, S.F.; Chuenyindee, T.; Cahigas, M.M.L. Determining factors affecting preparedness beliefs among Filipinos on Taal volcano eruption in Luzon, Philippines. Int. J. Disaster Risk Reduct. 2022, 67, 102670. [Google Scholar] [CrossRef]
- Lidegaard, M.; Olsen, K.B.; Legg, S.J. How was a national moving and handling people guideline intended to work? The underlying programme theory. Eval. Program Plan. 2019, 73, 163–175. [Google Scholar] [CrossRef] [PubMed]
- Kampf, R.; Lorincová, S.; Hitka, M.; Stopka, O. Generational differences in the perception of corporate culture in European Transport Enterprises. Sustainability 2017, 9, 1561. [Google Scholar] [CrossRef]
- Ong, A.K.; Prasetyo, Y.T.; Yuduang, N.; Nadlifatin, R.; Persada, S.F.; Robas, K.P.; Chuenyindee, T.; Buaphiban, T. Utilization of random forest classifier and artificial neural network for predicting factors influencing the perceived usability of COVID-19 contact tracing “Morchana” in Thailand. Int. J. Environ. Res. Public Health 2022, 19, 7979. [Google Scholar] [CrossRef]
- Manioudis, M.; Meramveliotakis, G. Broad strokes towards a grand theory in the analysis of Sustainable Development: A return to the classical political economy. New Political Econ. 2022, 27, 866–878. [Google Scholar] [CrossRef]
- Klarin, T. The concept of sustainable development: From its beginning to the contemporary issues. Zagreb Int. Rev. Econ. Bus. 2018, 21, 67–94. [Google Scholar] [CrossRef]
- Bernauer, K. The Multigenerational Workforce: A Communication Audit. Master’s Thesis, University of Akron, Akron, OH, USA, OhioLINK Electronic Theses and Dissertations Center. 2018. Available online: http://rave.ohiolink.edu/etdc/view?acc_num=akron1521038648497938 (accessed on 25 September 2022).
- Fodor, Z.A. The Knowledge and Perceptions of Generational Cohorts of K-5 Elementary Educators Who Use Technology for Teaching and Learning. Ph.D. Thesis, University of New England, Armidale, Australia, 2018. Available online: https://dune.une.edu/theses/175 (accessed on 25 September 2022).
- Herrando, C.; Jimenez-Martinez, J.; Martin-De Hoyos, M. Tell me your age and I tell you what you trust: The moderating effect of generations. Internet Res. 2019, 29, 799–817. [Google Scholar] [CrossRef]
- Prasetyo, Y.T.; Kurata, Y.B.; Acosta, A.R.; Aben, A.P.F.B.; Persada, S.F.; Nadlifatin, R.; Redi, A.A. Factors affecting response actions of the 2020 Taal volcano eruption among Filipinos in Luzon, Philippines: A structural equation modeling approach. Int. J. Disaster Risk Reduct. 2021, 63, 102454. [Google Scholar] [CrossRef]
- Van Huy, N.; Thu, N.T.H.; Anh, N.L.T.; Au, N.T.H.; Phuong, N.T.; Cham, N.T.; Minh, P.D. The validation of organisational culture assessment instrument in healthcare setting: Results from a cross-sectional study in Vietnam. BMC Public Health 2020, 20, 316. [Google Scholar] [CrossRef]
- Bencsik, A.; Juhász, T.; Horváth-Csikós, G. Y and Z Generations at Workplaces. J. Compet. 2016, 6, 90–106. [Google Scholar] [CrossRef]
- Kamau, J.; Njau, M.; Wanyagi, J. Factors Influencing Work Attitude Amongst ‘Y’ Generation University Evening Students in Kenya (A Case of Africa Nazarene University). IOSR J. Bus. Manag. 2014, 16, 33–39. [Google Scholar] [CrossRef]
- Saileela, K.; Thiruchanuru, S.; Yadav, C.S.Y. An Empirical Study on Work Belief of Generation X and Generation Y in Digital Era. Available online: https://www.researchgate.net/publication/329337626_An_Empirical_Study_on_Work_Belief_of_Generation_X_and_Generation_Y_in_Digital_Era (accessed on 25 September 2022).
- Johnson, L.T.A. Intergenerational Communication Strategies for Generation X Supervisors. Available online: https://scholarworks.waldenu.edu/cgi/viewcontent.cgi?article=8436&context=dissertations (accessed on 25 September 2022).
- Stutzer, K. Generational Differences and Multigenerational Teamwork. Crit. Care Nurse 2019, 39, 78–81. [Google Scholar] [CrossRef] [PubMed]
- Conn, M.; M’Bale, K.; Josyula, D. Multi-level metacognition for adaptive behavior. Biol. Inspired Cogn. Archit. 2018, 26, 174–183. [Google Scholar] [CrossRef]
- Lowe, J.B.; Barry, E.S.; Grunberg, N.E. Improving Leader Effectiveness Across Multi-Generational Workforces. J. Leadersh. Stud. 2020, 14, 46–52. [Google Scholar] [CrossRef]
- Kurata, Y.B.; Bano, R.M.L.P.; Marcelo, M.C.T. Effectiveness of Learning Management System Application in the Learnability of Tertiary Students in an Undergraduate Engineering Program in the Philippines. In Advances in Human Factors in Training, Education, and Learning Sciences; AHFE 2017. Advances in Intelligent Systems and Computing 2017; Springer: Cham, Switzerland, 2017; Volume 596. [Google Scholar] [CrossRef]
- Alipour, P.K. An Analysis of Multigenerational Workforce and their Preference for the Servant Leadership Style. Escola Brasileira de Administração Pública e de Empresas, Centro de Formação Acadêmica e Pesquisa. 2020. Available online: https://hdl.handle.net/10438/29805 (accessed on 31 July 2022).
Publisher’s Note: MDPI stays neutral with regard to jurisdictional claims in published maps and institutional affiliations. |
© 2022 by the authors. Licensee MDPI, Basel, Switzerland. This article is an open access article distributed under the terms and conditions of the Creative Commons Attribution (CC BY) license (https://creativecommons.org/licenses/by/4.0/).



