Exploring the Cascading Failure in Taxi Transportation Networks
Abstract
1. Introduction
2. Construction of Taxi Transportation Networks
2.1. Data Cleaning and Map Matching
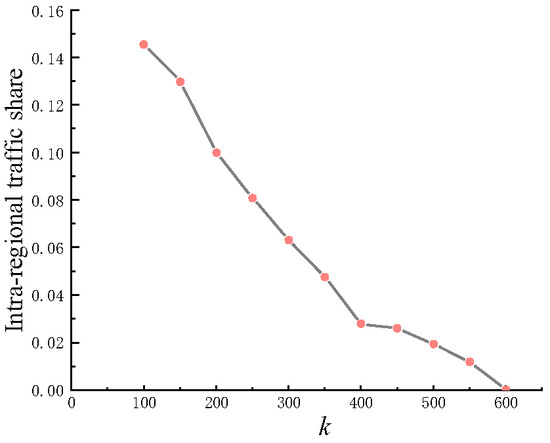
2.2. Spatial Clustering and Network Construction
2.3. Analysis of Topological Characteristics of Taxi Transportation Networks
3. Cascading Failure Model Construction
3.1. Initial Load and Capacity Control
3.2. Node Status Recognition
3.3. Load Redistribution
3.4. Network Failure Evaluation Index
3.5. Cascading Failure Simulation Process
4. Cascading Failure Model Analysis
5. Simulation Experiments of Taxi Transportation Network
5.1. Simulation Parameter Setting
5.2. Simulation Results and Analysis
6. Conclusions
Author Contributions
Funding
Institutional Review Board Statement
Informed Consent Statement
Data Availability Statement
Conflicts of Interest
References
- Wu, J.J. Studies on the Complexity of Topology Structure in the Urban Traffic Network. Ph.D. Thesis, Beijing Jiaotong University, Beijing, China, 2008. [Google Scholar]
- Cohen, R.; Havlin, S. Complex Networks: Structure, Robustness and Function; Cambridge University Press: Cambridge, UK, 2010. [Google Scholar]
- Dusia, A.; Sethi, A.S. Recent advances in fault localization in computer networks. IEEE Commun. Surv. Tutor. 2016, 18, 3030–3051. [Google Scholar] [CrossRef]
- Yang, Y.; Nishikawa, T.; Motter, A.E. Small vulnerable sets determine large network cascades in power grids. Science 2017, 358, eaan3184. [Google Scholar] [CrossRef] [PubMed]
- Kumar, S.A.; Tasnim, M.; Basnyat, Z.S.; Karimi, F.; Khalilpour, K. Resilience Analysis of Australian Electricity and Gas Transmission Networks. Sustainability 2022, 14, 3273. [Google Scholar] [CrossRef]
- Turalska, M.; Burghardt, K.; Rohden, M.; Swami, A.; D’Souza, R.M. Cascading failures in scale-free interdependent networks. Phys. Rev. E 2019, 99, 032308. [Google Scholar] [CrossRef]
- Motter, A.E.; Lai, Y.C. Cascade-based attacks on complex networks. Phys. Rev. E 2002, 66, 065102. [Google Scholar] [CrossRef] [PubMed]
- Wang, B.; Su, Q.; Chin, K.S. Vulnerability assessment of China–Europe Railway Express multimodal transport network under cascading failures. Phys. A Stat. Mech. Its Appl. 2021, 584, 126359. [Google Scholar] [CrossRef]
- Yu, Y.; Xiao, G.; Zhou, J.; Wang, Y.; Wang, Z.; Kurths, J.; Schellnhuber, H.J. System crash as dynamics of complex networks. Proc. Natl. Acad. Sci. USA 2016, 113, 11726–11731. [Google Scholar] [CrossRef] [PubMed]
- Li, J.; Wang, J.; Sun, S.; Xia, C. Cascading crashes induced by the individual heterogeneity in complex networks. Appl. Math. Comput. 2018, 323, 182–192. [Google Scholar] [CrossRef]
- Wang, B.; Kim, B.J. A high-robustness and low-cost model for cascading failures. EPL Europhys. Lett. 2007, 78, 48001. [Google Scholar] [CrossRef]
- Chen, C.Y.; Zhao, Y.; Gao, J.; Stanley, H.E. Nonlinear model of cascade failure in weighted complex networks considering overloaded edges. Sci. Rep. 2020, 10, 13428. [Google Scholar] [CrossRef]
- Duan, D.L. Cascading failure of complex networks based on load local preferential redistribution rule. Complex Syst. Complex. Sci. 2015, 12, 33–39. [Google Scholar]
- Wang, D.; Jia, G.; Zong, H.; He, W. Abnormal dynamics induced by congestion effect in cascading failures. Mod. Phys. Lett. B 2019, 33, 1950001. [Google Scholar] [CrossRef]
- Crucitti, P.; Latora, V.; Marchiori, M. Model for cascading failures in complex networks. Phys. Rev. E 2004, 69, 045104. [Google Scholar] [CrossRef] [PubMed]
- Lv, C.C.; Si, S.B.; Duan, D.L.; Zhan, R.J. Dynamical robustness of networks against multi-node attacked. Phys. A Stat. Mech. Its Appl. 2017, 471, 837–844. [Google Scholar] [CrossRef]
- Huang, W.; Zhou, B.; Yu, Y.; Yin, D. Vulnerability analysis of road network for dangerous goods transportation considering intentional attack: Based on Cellular Automata. Reliab. Eng. Syst. Saf. 2021, 214, 107779. [Google Scholar] [CrossRef]
- Qian, Y.; Wang, B.; Xue, Y.; Zeng, J.; Wang, N. A simulation of the cascading failure of a complex network model by considering the characteristics of road traffic conditions. Nonlinear Dyn. 2015, 80, 413–420. [Google Scholar] [CrossRef]
- Liu, J.; Yin, Y. Research on simulation of traffic congestion based on cascade failure. J. Transp. Eng. Inf. 2018, 16, 136–144. [Google Scholar]
- Sun, L.; Huang, Y.; Chen, Y.; Yao, L. Vulnerability assessment of urban rail transit based on multi-static weighted method in Beijing, China. Transp. Res. Part A Policy Pract. 2018, 108, 12–24. [Google Scholar] [CrossRef]
- Huang, A.L.; Xu, X.H.; Guan, W.; Duan, M. Evolution of metro network stability based on weighted coupled map lattice. J. Transp. Syst. Eng. Inf. Technol. 2021, 21, 140–149. [Google Scholar]
- Pan, S.Z.; He, J.; Wang, Y.P.; He, Z.B. On the influence of circle line on the resilience of subway network. J. Transp. Eng. Inf. 2022, 2022, 1–15. [Google Scholar] [CrossRef]
- Zhang, L.; Lu, J.; Fu, B.; Li, S.B. A cascading failures model of weighted bus transit route network under route failure perspective considering link prediction effect. Phys. A Stat. Mech. Its Appl. 2019, 523, 1315–1330. [Google Scholar] [CrossRef]
- Li, C.B.; Li, Y.F.; Wu, P. Study on vulnerability of urban agglomeration passenger traffic network considering time characteristics. J. Syst. Simul. 2022, 34, 2037–2045. [Google Scholar]
- Yang, Z.; Clemente, M.F.; Laffréchine, K.; Heinzlef, C.; Serre, D.; Barroca, B. Resilience of Social-Infrastructural Systems: Functional Interdependencies Analysis. Sustainability 2022, 14, 606. [Google Scholar] [CrossRef]
- Holme, P.; Kim, B.J.; Yoon, C.N.; Han, S.K. Attack vulnerability of complex networks. Phys. Rev. E 2002, 65, 056109. [Google Scholar] [CrossRef] [PubMed]
- Wang, J. Origin of the stronger robustness against cascading failures of complex networks: A mitigation strategy perspective. Mod. Phys. Lett. B 2013, 27, 1350023. [Google Scholar] [CrossRef]
- Tan, X.H.; Wang, Y.; Li, B.Q.; Liu, D. A research on the load redistribution based on the cascading failure model of scalefree network. J. Air Force Eng. Univ. Nat. Sci. Ed. 2016, 17, 88–92. [Google Scholar]
- Yin, M.; Wang, L.; Yao, C.; Wu, X.; Song, Y.; Zhang, Y. Research on an cascade failure model of improved scale-free network. In Proceedings of the 2021 7th International Conference on Computer and Communications (ICCC), Chengdu, China, 10–13 December 2021. [Google Scholar]
- Qiao, K.; Zhao, P.; Yao, X.M. Performance analysis of urban rail transit network. J. Transp. Syst. Eng. Inf. Technol. 2012, 12, 115–121. [Google Scholar] [CrossRef]
- An, X.L. Research on the Balance of Urban Public Transport Networks Based on the Synchronization of Complex Networks. Ph.D. Thesis, Lanzhou Jiaotong University, Lanzhou, China, 2014. [Google Scholar]
- White, C.E.; Bernstein, D.; Kornhauser, A.L. Some map matching algorithms for personal navigation assistants. Transp. Res. Part C Emerg. Technol. 2000, 8, 91–108. [Google Scholar] [CrossRef]
- Quddus, M.A.; Ochieng, W.Y.; Noland, R.B. Current map-matching algorithms for transport applications: State-of-the art and future research directions. Transp. Res. Part C Emerg. Technol. 2007, 15, 312–328. [Google Scholar] [CrossRef]
- Arthur, D.; Vassilvitskii, S. k-Means++: The advantages of carefull seeding. In Proceedings of the Eighteenth Annual ACM-SIAM Symposium on Discrete Algorithms, New Orleans, LA, USA, 7–9 January 2007; Volume 11, pp. 1027–1035. [Google Scholar]
- Chen, Y.; Hyland, M.; Wilbur, M.P.; Mahmassani, H.S. Characterization of Taxi Fleet Operational Networks and Vehicle Efficiency: Chicago Case Study. Transp. Res. Rec. 2018, 2672, 127–138. [Google Scholar] [CrossRef]
- Yang, Y.; He, Z.; Song, Z.Y.; Fu, X.; Wang, J. Investigation on structural and spatial characteristics of taxi trip trajectory network in Xi’an, China. Phys. A Stat. Mech. Its Appl. 2018, 506, 755–766. [Google Scholar] [CrossRef]
- Fagiolo, G. Clustering in complex directed networks. Phys. Rev. E 2007, 76, 26107. [Google Scholar] [CrossRef] [PubMed]











| Field Name | Description | Example |
|---|---|---|
| vehnum | Taxi license plate number | GanA80001 |
| longitude | GPS longitude | 103.69802 |
| latitude | GPS latitude | 36.10697 |
| gpstime | GPS time | 12:46.0 |
| taxistatus | Taxi operation status, 0 means empty, 1 means passenger | 0 |
| velocity | The velocity of the taxi currently | 0 |
| Number of Nodes | Number of Edges | Average Degree | Average Traffic Intensity | Average Path Length | Clustering Coefficient |
|---|---|---|---|---|---|
| 400 | 25,571 | 128 | 309 | 1.973 | 0.437 |
| Function | Fitting Results | Sample Size | Degree of Freedom | Residual Sum of Squares | R-Squared | Adjusted R-Squared |
|---|---|---|---|---|---|---|
| 400 | 398 | 3,922,132.89368 | 0.78279 | 0.78225 | ||
| 400 | 399 | 4,092,719.0344 | 0.77335 | 0.77335 | ||
| 400 | 398 | 4,282,136.81186 | 0.76286 | 0.76226 |
Publisher’s Note: MDPI stays neutral with regard to jurisdictional claims in published maps and institutional affiliations. |
© 2022 by the authors. Licensee MDPI, Basel, Switzerland. This article is an open access article distributed under the terms and conditions of the Creative Commons Attribution (CC BY) license (https://creativecommons.org/licenses/by/4.0/).
Share and Cite
Li, X.; Lv, B.; Lang, B.; Chen, Q. Exploring the Cascading Failure in Taxi Transportation Networks. Sustainability 2022, 14, 13221. https://doi.org/10.3390/su142013221
Li X, Lv B, Lang B, Chen Q. Exploring the Cascading Failure in Taxi Transportation Networks. Sustainability. 2022; 14(20):13221. https://doi.org/10.3390/su142013221
Chicago/Turabian StyleLi, Xu, Bin Lv, Binke Lang, and Qixiang Chen. 2022. "Exploring the Cascading Failure in Taxi Transportation Networks" Sustainability 14, no. 20: 13221. https://doi.org/10.3390/su142013221
APA StyleLi, X., Lv, B., Lang, B., & Chen, Q. (2022). Exploring the Cascading Failure in Taxi Transportation Networks. Sustainability, 14(20), 13221. https://doi.org/10.3390/su142013221

