An Energy Efficient Local Popularity Based Cooperative Caching for Mobile Information Centric Networks
Abstract
1. Introduction
- We establish a cooperating caching model for wireless ICN to minimize energy consumption, considering some significant constraints, such as limited storage capacity, content popularity, access to content, and placement of contents.
- The proposed scheme can support device-to-device (D2D) communication and minimizes transportation and energy costs.
- The proposed system improves the overall performance of the network in terms of efficient bandwidth utilization, low latency, and low energy consumption.
2. Related Work
3. Methodology
3.1. Overview of ICN Architecture
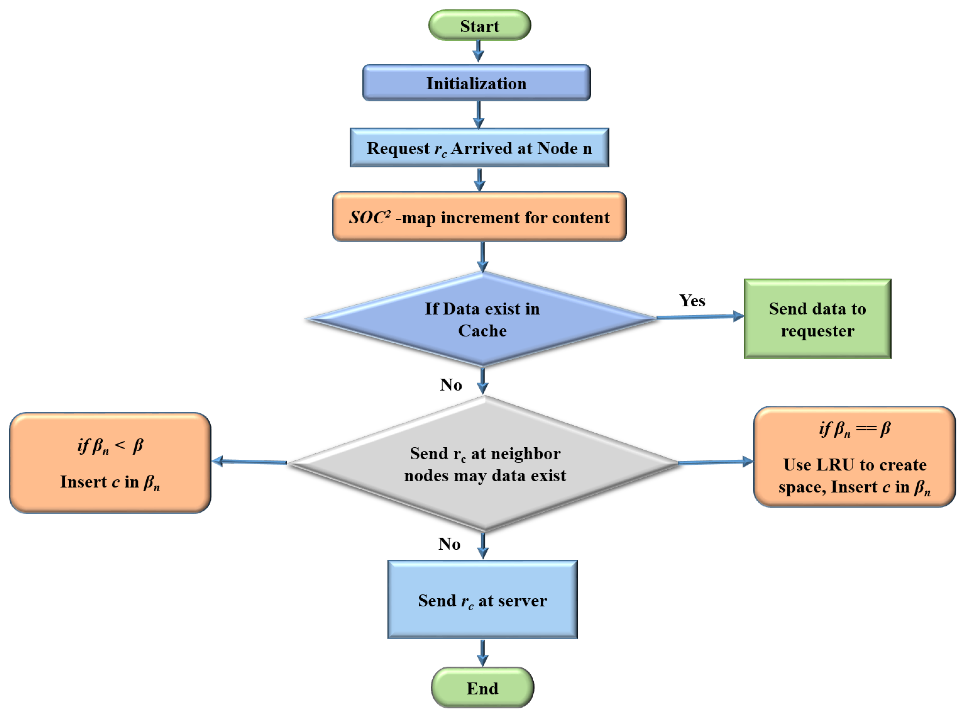
3.2. Proposed Caching Scheme
| Algorithm 1-table Convergence |
| Require:n is the current node and is any request arrived for a content c along the path |
| if (A request for content c arrives at the node) then |
| Update the table for the required content c |
| Sort -table in descending order |
| end if |
| Algorithm 2 The proposed Placement scheme at the arrival of c |
| Require:n is the current node and c is any content arrived along the path |
| if then ▹c not available in the local cache |
| ▹ c not available in the local cache and node n is the requester |
| if then |
| ▹ Insert c in |
| else |
| if then |
| ▹ Replace least recently used content and insert the arrived c in |
| end if |
| end if |
| end if |
| Forwarded to the neighbor nodes in order to reach the Requester |
3.3. Content Request Generation Process
3.4. Performance Metrics
- Cache hit rate: As shown in Equation (2), it is the ratio of the requests satisfied by the caching node to the total number of requests.
- Average response: It is the average time required to forward the requested content to the requester node in a network. It is used to minimize the hop count, to decrease the response or waiting time of a request.
- Energy saving rate: Energy saving rate represents the amount of energy saved by any caching policy in comparison to a non caching in a system.
4. System Model
4.1. Linear Topology
4.2. Mobile Topology
4.3. An Energy Consumption Model
4.4. Simulation Environment
5. Results and Discussions
5.1. Impact on Average Latency
5.2. Impact on Cache Hit Ratio
5.3. Impact on Energy Consumption
6. Conclusions and Future Works
Author Contributions
Funding
Institutional Review Board Statement
Informed Consent Statement
Data Availability Statement
Conflicts of Interest
References
- Ye, X.; Chen, M. Personalized Recommendation for Mobile Internet Wealth Management Based on User Behavior Data Analysis. Sci. Program. 2021, 2021, 9326932. [Google Scholar] [CrossRef]
- Iqbal, J.; Iqbal, M.A.; Ahmad, A.; Khan, M.; Qamar, A.; Han, K. Comparison of Spectral Efficiency Techniques in Device-to-Device Communication for 5G. IEEE Access 2019, 7, 57440–57449. [Google Scholar] [CrossRef]
- Mollahasani, S.; Eroğlu, A.; Demirkol, I.; Onur, E. Density-aware mobile networks: Opportunities and challenges. Comput. Netw. 2020, 175, 107271. [Google Scholar] [CrossRef]
- Cisco Annual Internet Report (2018–2023), Tech. Rep., 2020. Available online: https://www.cisco.com/c/en/us/solutions/collateral/executive-perspectives/annual-internet-report/white-paper-c11-741490.html (accessed on 5 August 2022).
- Siddiqui, M.U.A.; Qamar, F.; Tayyab, M.; Hindia, M.N.; Nguyen, Q.N.; Hassan, R. Mobility Management Issues and Solutions in 5G-and-Beyond Networks: A Comprehensive Review. Electronics 2022, 11, 1366. [Google Scholar] [CrossRef]
- Tran, T.X.; Pompili, D. Adaptive Bitrate Video Caching and Processing in Mobile-Edge Computing Networks. IEEE Trans. Mob. Comput. 2019, 18, 1965–1978. [Google Scholar] [CrossRef]
- Gupta, M.; Garg, A. A Perusal of Replication in Content Delivery Network. In Next-Generation Networks; Lobiyal, D.K., Mansotra, V., Singh, U., Eds.; Springer: Singapore, 2018; pp. 341–349. [Google Scholar] [CrossRef]
- Khanh, Q.V.; Hoai, N.V.; Manh, L.D.; Le, A.N.; Jeon, G. Wireless Communication Technologies for IoT in 5G: Vision, Applications, and Challenges. Wirel. Commun. Mob. Comput. 2022, 2022, 12. [Google Scholar] [CrossRef]
- Cao, X.; Liu, L.; Cheng, Y.; Shen, X. Towards Energy-Efficient Wireless Networking in the Big Data Era: A Survey. IEEE Commun. Surv. Tutorials 2018, 20, 303–332. [Google Scholar] [CrossRef]
- Soleimani, S.; Tao, X. Caching and placement for in-network caching in device-to-device communications. Wirel. Commun. Mob. Comput. 2018, 2018, 9539502. [Google Scholar] [CrossRef]
- Qu, D.; Wang, X.; Huang, M.; Li, K.; Das, S.K.; Wu, S. A Cache-Aware Social-Based QoS Routing Scheme in Information Centric Networks. J. Netw. Comput. Appl. 2018, 121, 20–32. [Google Scholar] [CrossRef]
- Sourlas, V.; Flegkas, P.; Tassiulas, L. Cache-aware routing in Information-Centric Networks. In Proceedings of the 2013 IFIP/IEEE International Symposium on Integrated Network Management (IM 2013), Ghent, Belgium, 27–31 May 2013; pp. 582–588. [Google Scholar]
- Luo, G.; Yuan, Q.; Li, J.; Wang, S.; Yang, F. Artificial Intelligence Powered Mobile Networks: From Cognition to Decision. IEEE Netw. 2022, 36, 136–144. [Google Scholar] [CrossRef]
- Psaras, I.; Chai, W.K.; Pavlou, G. Probabilistic In-network Caching for Information-centric Networks. In Proceedings of the Second Edition of the ICN Workshop on Information-Centric Networking, New York, NY, USA, 17 August 2012; ICN ’12. ACM: New York, NY, USA, 2012; pp. 55–60. [Google Scholar] [CrossRef]
- Iqbal, J.; Giaccone, P.; Rossi, C. Local cooperative caching policies in multi-hop D2D networks. In Proceedings of the 2014 IEEE 10th International Conference on Wireless and Mobile Computing, Networking and Communications (WiMob), Larnaca, Cyprus, 8–10 October 2014; pp. 245–250. [Google Scholar] [CrossRef]
- Cho, K.; Lee, M.; Park, K.; Kwon, T.T.; Choi, Y.; Pack, S. WAVE: Popularity-based and collaborative in-network caching for content-oriented networks. In Proceedings of the 2012 Proceedings IEEE INFOCOM Workshops, Orlando, FL, USA, 25–30 March 2012; pp. 316–321. [Google Scholar] [CrossRef]
- Iqbal, J.; Giaccone, P. Interest-based cooperative caching in multi-hop wireless networks. In Proceedings of the 2013 IEEE Globecom Workshops (GC Wkshps), Atlanta, GA, USA, 9–13 December 2013; pp. 617–622. [Google Scholar] [CrossRef]
- Zhang, S.; Li, J.; Yang, Q.; Qin, M.; Kwak, K.S. Residual-energy Aware LEACH Approach for Wireless Sensor Networks. In Proceedings of the 2019 Eleventh International Conference on Ubiquitous and Future Networks (ICUFN), Zagreb, Croatia, 2–5 July 2019; pp. 413–418. [Google Scholar] [CrossRef]
- Wang, T.; Li, P.; Wang, X.; Wang, Y.; Guo, T.; Cao, Y. A Comprehensive Survey on Mobile Data Offloading in Heterogeneous Network. Wirel. Netw. 2019, 25, 573–584. [Google Scholar] [CrossRef]
- Jacobson, V.; Smetters, D.K.; Thornton, J.D.; Plass, M.F.; Briggs, N.H.; Braynard, R.L. Networking named content. In Proceedings of the 5th International Conference on Emerging Networking Experiments and Technologies, Rome, Italy, 1–4 December 2009; pp. 1–12. [Google Scholar] [CrossRef]
- Adamic, L.A.; Huberman, B.A. Zipf’s law and the Internet. Glottometrics 2002, 3, 143–150. [Google Scholar]
- Varga, A. OMNeT++. In Modeling and Tools for Network Simulation; Springer: Berlin/Heidelberg, Germany, 2010; pp. 35–59. [Google Scholar] [CrossRef]









| Keywords | Abbreviations |
|---|---|
| D2D | Device-to-Device |
| NFC | Near Field Communication |
| ICN | Information centric network |
| UGC | User generated content |
| PIT | Pending information Base |
| CS | Content store |
| Node | Communication Device (fixed or mobile) |
| FIB | Future information Base |
| Self organized cooperative caching | |
| CBR | Constant bit rate |
| Symbols | Notations |
|---|---|
| C | Total content Catalog |
| Total network nodes/user | |
| Buffer Size | |
| Request packet by any node n for content c | |
| c | Requested content |
| Size of the content object | |
| Request rate for at node | |
| power density of caching in content router | |
| Energy density of a node | |
| Energy density of a link | |
| Distance in hops b/w and | |
| energy required for transportation of packets | |
| energy consumption needed for caching (storing) of the contents |
| Major Parameters | Default | Range |
|---|---|---|
| Number of contents | 1000 | 100∼5000 |
| Cache size of node (MB) | 100 | 5∼500 |
| User request pattern | Zipf: | 0.6∼1.2 |
| Data packet size | 10 MB | 10 MB∼30 MB |
| Number of Nodes | 10 | |
| Buffer size | 25 | |
Publisher’s Note: MDPI stays neutral with regard to jurisdictional claims in published maps and institutional affiliations. |
© 2022 by the authors. Licensee MDPI, Basel, Switzerland. This article is an open access article distributed under the terms and conditions of the Creative Commons Attribution (CC BY) license (https://creativecommons.org/licenses/by/4.0/).
Share and Cite
Iqbal, J.; Abideen, Z.u.; Ali, N.; Khan, S.H.; Rahim, A.; Zahir, A.; Mohsan, S.A.H.; Alsharif, M.H. An Energy Efficient Local Popularity Based Cooperative Caching for Mobile Information Centric Networks. Sustainability 2022, 14, 13135. https://doi.org/10.3390/su142013135
Iqbal J, Abideen Zu, Ali N, Khan SH, Rahim A, Zahir A, Mohsan SAH, Alsharif MH. An Energy Efficient Local Popularity Based Cooperative Caching for Mobile Information Centric Networks. Sustainability. 2022; 14(20):13135. https://doi.org/10.3390/su142013135
Chicago/Turabian StyleIqbal, Javed, Zain ul Abideen, Nadia Ali, Saddam Hussain Khan, Azizur Rahim, Ali Zahir, Syed Agha Hassnain Mohsan, and Mohammed H. Alsharif. 2022. "An Energy Efficient Local Popularity Based Cooperative Caching for Mobile Information Centric Networks" Sustainability 14, no. 20: 13135. https://doi.org/10.3390/su142013135
APA StyleIqbal, J., Abideen, Z. u., Ali, N., Khan, S. H., Rahim, A., Zahir, A., Mohsan, S. A. H., & Alsharif, M. H. (2022). An Energy Efficient Local Popularity Based Cooperative Caching for Mobile Information Centric Networks. Sustainability, 14(20), 13135. https://doi.org/10.3390/su142013135

