Abstract
This paper presents a practical methodology to facilitate decision-making for the development of a renewable energy community (REC) in the municipality of Hersonissos in Crete, Greece. The impact of energy sharing produced from renewables through direct or indirect citizen participation presents an enormous opportunity to strengthen energy democracy and to alleviate energy poverty. Triggered by the latter being amongst the most essential goals for implementing policies towards low-carbon economies at the local level, the current study presents a step-by-step methodology to facilitate decision-making for building a municipality-led REC. Initially, potential sites and alternative sittings of photovoltaic (PV) plants are explored for detecting the optimal installation with respect to technical and possible legislative restrictions. The best REC business model is then selected based on a SWOT analysis, complemented with a detailed techno-economic analysis of the foreseen investments. According to the design calculations, the optimal PV plants/business-model option that emerged may achieve impressive environmental and economic benefits, i.e., reducing the municipality’s annual electricity-induced CO2 emissions and electricity expenses by at least 68.40% and 594,461.54 €, respectively.
1. Introduction
In order to combat climate change implications, the European Commission in 2009 issued the first Renewable Energy Directive (EU Directive 2009/28/EC), the so-called RED I, aiming to increase the share of gross final energy consumption from renewable sources by at least 20% by the year 2020. Since climate change mitigation requires even higher efforts and commitment from Member States, in 2018 the recast Renewable Energy Directive-RED II (EU Directive 2018/2001/EC) sets the aforementioned EU share target to at least 32% for the milestone year 2030. This goal remains a subject of much debate in the EU regarding shifting the 2030 target share of renewable energy use to 38–40% [1] in order to meet the goals of the European Green Deal (EGD), which calls for a reduction of greenhouse gas emissions by 55% in the EU by the year 2050 [2].
The RED II, in addition to the Clean Energy Package for all Europeans, CEP (CEP, 2019) provisions, is considered a key instrument for achieving the EU’s 2030 and 2050 climate targets, reformulating its energy policy [3]. Assuming an effective transposition into national legislative frameworks, the RED II can potentially enhance the required just and sustainable energy transition by promoting the widespread realization of Renewable Energy Communities (RECs). According to the directive, RECs are principally owned by local members (physical or legal persons), eligible to produce, store and/or distribute energy and to share energy within the community, under the conditions imposed by the national legislative framework.
Recent research reveals that community energy can leverage private investment and funding for Renewable Energy Sources (RES) installations [4], provide social benefits [5] and optimize grid-use efficiency [6]. Through boosting community involvement in RES development, as well as through redirecting the economic benefits emanated from energy sharing, RECs substantially contribute to the democratization of renewable energy access, widely referred to as “energy democracy” [7,8]. Hence, the novel dynamics provided by RECs can effectively alleviate energy poverty in European societies provided by the reduced consumption and lower supply tariffs [9]. The related governance model manifested by the REC definition, according to the EU Directive 2018/2001/EC, is extensively outlined by Lowitzsch et al. [10] and later on by Hoicka et al. [3]. The latter documents that although EU member states should have complied with the RED II by June 2021, the process is still far from thorough exploitation of the community energy concept. Hoicka et al. [3] report various challenges that need to be tackled, among others the socio-technical dimension. This challenge, undoubtedly, requires informed decision-making support for better spatial and utility energy planning of multiple sources, technologies and sharing concepts.
Informed decision-making originates on a thorough understanding of the alternative business models under which an REC would operate as well as of the expected energy, economic and environmental benefits that an REC and its members would enjoy. This technical analysis activity actually precedes the participatory processes required in the design stage of successful energy communities in order to provide enough information to participants and facilitate their decisions. In the context of participatory decision-making, Lode et al. [11] applied the multi-actor, multi-criteria analysis (MAMCA) in the design phase of energy communities (ECs) for seven case studies in Belgium, Spain, the Netherlands and Greece. They found that the factors considered as the most decisive ones for planning a successful EC are emission reduction, community building, energy cost reduction and grid stability. It was also found that all stakeholders converged on EC options with greater end-consumer participation and shared benefits. Hanke et al. [12] argue, on the other hand, that the smaller the energy community the stronger motivation appears to contribute to local energy transition and environmental protection, rather than financial motives more likely prevailing in the case of a large energy community. Based on extensive data collected from 71 European RECs, through exploring particularly how RECs engage in their social role (i.e., improving vulnerable groups’ participatory processes, distributing affordable energy to vulnerable houses), Hanke et al. [12] also conclude that most ECs presented limited measures to engage with energy-vulnerable groups, in contrast to the fundamental social aspects of just energy transition and sustainable development in general [13].
When it comes to just energy transition at the local level, Municipality-led or municipality-involved energy communities are perhaps the wisest option. This is because municipalities develop policies for the prosperity of their local societies and are authorized to control procedures and implement projects and activities in the framework of local sustainable development, while they present flexibility in terms of EC business models to be adopted. In fact, municipalities are considered as the perfect match for the community energy endeavor based on the findings from a survey conducted for 10 best practices across Europe [14]. As documented in the latter, municipalities are key participants and enablers of RECs, while they have an intrinsic interest in providing socio-economic welfare as part of their local strategies for energy and climate. However, especially in the case of small and remote municipalities, they do face limitations such as the lack of technical capacity and limited resources leading to lower development rates [15]. Consequently, these areas sometimes struggle to commit to community energy, and they require access to targeted guidance and support. It is encouraging, however, that many studies exist that offer technical insights for facilitating informed decision-making in developing local RECs. Reis et al. [16] took a successful step further on the use of multi-agent modeling techniques from exploring automated energy demand management or end-user-centric controlled smart meters for residential settings [17,18,19] to the investigation of the dynamics of an REC with residential and non-residential members. Their method allowed a better understanding of community self-sufficiency and economic benefits sharing under different business scenarios. The informed decision-making aspect, meaning that when planning an REC project all the technical and economic impacts of the REC operation business model are well-estimated in advance, is much appreciated by Casalicchio et al. [20]. They introduced an integrated methodology based on a linear bottom-up optimization model for addressing key aspects for planning an energy community, namely the definition of the best technology mix, demand-side management (DSM) and benefits’ allocation through the novel fairness index. Similarly to Lode et al. [11], Casalicchio et al. [20] also highlight that the most decisive EC-planning factors are emissions’ reduction, grid stability (in terms of DSM) and cost reduction; but additionally, the community composition and the fairness of the business models under which the EC would operate. Another important parameter is to determine the REC sharing scheme, either the physical or the “virtual” one. The former refers to the connection between the RES—e.g., a PV plant and both the end-use and the common utilities with a single point of delivery (PoD)—while the latter (also concerned by the current paper) refers to the public network being used for the exchange of energy between the generation plant and the end-use utilities [20]. Regarding local REC development, that of the Berchidda municipality in Italy presents a very good practice [21]. The authors presented a planning methodology for transforming the municipality power company into an energy community based on exchanging RES-produced energy among citizens, taking into account efficiency measures to reduce energy consumption from the public network.
As far as the trending situation in Greece is concerned, Chronis et al. [22] contributed to the formulation of a Greek municipality-led energy community (municipality of Rafina-Pikermi in the Attica region) by applying a tool for exploring the economic benefits that emerged under different state-of-the-art formulations of energy sharing. Regarding the number of established ECs in Greece, it is found that by August 2020, 408 energy communities have been registered [23]. This is the result of the fast codification of RECs into Greek law from early 2018 (L. 4513/2018)—put into force even before the RED II—of the rather easy conditions required to establish an EC, as well as of the great RES potential in Greece, which favors even full energy autonomy with the combination of different technologies [24]. The L.4513/2018 defines the various feasible business models of ECs, the cooperative share among members and the extent of ECs’ activities including, among others, the production, distribution, storage, self-consumption and sale of electrical, heating and cooling energy from RE. On the basis of the proximity principal [3], members of the EC must be located in the same region. Concerning the operational/business aspect of the EC, two distinct models are available, namely the non-profitable community and the profitable one. Each of these can be further divided into several sub-models, among others the non-profitable EC with or without the participation of physical persons. In terms of the RES capacity an REC can install, this cannot exceed 3 MWp per RES project, according to the Ministerial Decree, M.D. 74999/3024. In addition, according to the latter, the RES station’s maximum-allowed power must be less or equal to the total DSO-agreed (Distribution System Operator) power of the electricity PoDs (points of delivery) to join the sharing scheme. Regarding energy sharing, the voltage level of a PoD to be joined must be either medium (MV) or low (LV) voltage if the PV plant is directly connected to a MV PoD, or LV exclusively if the PV plant is directly connected to a LV PoD (refer to M.D. 15084/382). All the aforementioned factors are carefully considered in the presented methodology herein as they play a key role in determining the best RES plant in each intervention site as well as the adopted energy-sharing scheme.
This paper intends to outline a step-by-step practical and replicable methodology to facilitate informed decision-making, particularly of local policymakers, towards the development of municipality-led RECs based on the RES-produced electricity virtual sharing scheme. This is performed through a photovoltaics-based case study in the municipality of Hersonissos in Greece. The approach briefly consists of the following aspects: Identification of the optimal PV plant arrangements and joining PoDs (the PV option is immediately selected considering its wide public acceptance in Greece (refer to [25])); SWOT analysis of alternative EC operation business models; and techno-economic analysis of the best PV plant/business-model option for investment-evaluation purposes. Reliable results are presented for the case of the energy community of the municipality of Hersonissos, which is under formation. The paper may be used as a guideline for interested stakeholders to assess alternative RES investments, particularly for REC-development purposes.
2. Materials and Methods
2.1. Methodology
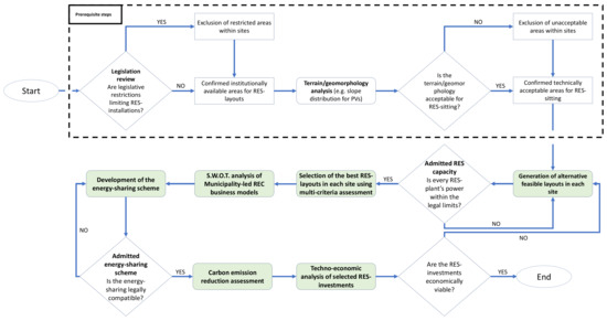
Planning a municipality-led EC is a multi-challenging task and, therefore, requires careful design in order to achieve the desired optimal results that would efficiently facilitate informed decision-making. The planning methodology developed herein is unfolded as follows:
- Generation of alternative feasible PV plant projects;
- Selection of the best PV plant projects;
- Selection of the best business model;
- Development of the energy-sharing scheme;
- Carbon emission reduction assessment;
- Techno-economic analysis of selected RES investments.
For a given site of PV plant installation, the first step refers to the testing of alternative feasible projects with respect to the siting and/or the nominal capacity of the system. In this framework, it is important to estimate at least the produced renewable energy for each alternative project (e.g., PV orientation, slope, capacity). To that goal, several computational tools are available (free or commercial) that may be used for calculating energy production. For practical engineering purposes, the SolarEdge PV-dedicated webtool (www.solaredge.com, accessed on 1 September 2022) may be used, which is, among others, suitable for RE simulation surveys [26,27]. SolarEdge allows computing renewable energy production—among other key performance indicators (KPIs) such as CO2 emission avoidance, PV performance ratio—taking into account the local solar irradiance and solar ray traces based on the imposed site geographic location and the 3D geometrical details. In the current study, the SolarEdge was used as a simulation engine towards the generation of important KPIs, namely the electricity production and the modules’ performance index, for the alternative PV plant projects considered for the studied sites.
In the second step, the KPIs database produced from simulations can be further manipulated towards the selection of the best PV plant projects. To that goal, a multi-criteria decision-making approach is strongly suggested [16,28]. Based on the latter argument, we suggest the adoption of a simple multi-objective function for the weighted sum of the various selection criteria i.e.,:
where:
is the objective function of the tested scenario ;
is the number of the tested scenario;
is the criterion number;
is the total number of criteria;
is the so-called weight of each criterion, providing bias to the criterion according to the decision-maker preference. Normally, it receives values from 0 to 1 [28].
is the normalized value of criterion k for scenario i, which is calculated using the formula:
in which:
stands for the absolute value of the criterion k in the scenario i;
stands for the maximum absolute value of criterion k among all scenarios.
With respect to previous studies [11,20,28], specifically for PV plant planning, RES energy production or consumed RES energy and project efficiency are among the dominant criteria adopted in the multi-criteria assessment scheme.
In parallel, the EC business operation model must be determined taking into account several parameters such as the number and profile of members, the main purpose of the EC and the available ways to take advantage of the produced RES energy. As reviewed in the introduction section, this is a major issue to launch a successful energy community. The term “business model” refers mainly to whether the community will be profitable or not, and which number and profile of participants would be the optimal as a starting point. These parameters are strongly dependent on the goals of the community and on the ongoing legislative framework. The suggested approach to—at least qualitatively—evaluate the alternative business models is the so-called strengths–weaknesses–opportunities–threats (SWOT) analysis, which may be applied for each possible business model. The SWOT analysis is regarded as one of the most effective tools in the process of decision-making and selecting the optimal operational model for ECs [29]. Herein, it is presented in detail in terms of its application for the case considered in Section 3. In compliance with the ongoing legislation in Greece, the following operational business models are evaluated as the most suitable ones for municipality-led energy communities:
- Non-profitable EC without membership of physical persons;
- Non-profitable EC with membership of physical persons;
- Profitable EC.
The first two models refer to an EC that implements the energy-sharing scheme principally to cut the energy costs of its members. While they differ in terms of physical persons included as members or not, they are both permitted by law to distribute direct or indirect benefits to consumers, even if they are not members; to date, for example, an EC can either share energy to non-member consumers or transform energy-cost savings into social benefits for consumers, e.g., utilities’ tax relief. In particular, municipality-led ECs can take advantage of the above provisions to benefit vulnerable groups, i.e., to alleviate energy poverty in their territories. The third model consists of an EC designed to generate profit. Its main purpose is to commercialize the energy produced in its power plants and distribute the economic profits among its members.
Another crucial element in planning an REC is the development of the energy-sharing scheme, i.e., the scheme by which the maximum exploitation of the produced energy is achieved. Specifically, when utilizing virtual energy sharing (or virtual net metering, as it is commonly called in Greece), which is a common practice in non-profit RECs, the initial step is to serve the energy needs of the direct RES-connected PoD and then to optimally join the remaining PoDs in the energy-sharing scheme. Specifically, the candidate PoDs are prioritized in terms of electrical consumption in a decreasing order. Then, starting from the PV plant with the highest energy production, the PoDs are allocated consecutively (from highest to lowest consumption) until both 100% of the produced energy is depleted and the sum of DSO-agreed power of joining PoDs becomes at least equal to the installed power of each PV plant, even at the cost of “sacrificing” energy coverage of participating PoDs (characterized herein as “demand-satiation factor”), with respect to the ongoing Greek regulations. The procedure continues with joining the next series of PoDs in the next-in-production PV plant, and so on. According to the ongoing regulations, during the process the LV PoDs are allocated to either LV or MV PV plants, while the MV PoDs are allocated to MV PV plants only.
Considering the fact that the CO2 emission reduction is intrinsically proportional to the exploitation of the produced RES energy, if the latter is included in the decision-making scheme described above, then the former is practically redundant in the scheme. However, in case of RES planning, the expected CO2 emission avoidance is fundamental in order to demonstrate the environmental benefit of any RES project. For this reason, it is strongly suggested to conduct a CO2-related feasibility assessment. The carbon emission avoidance may be calculated on the basis of the local emission factor for electricity [30] yielding to the following simple formula for renewable electricity plants:
where: (in kg) is the electricity-induced CO2 emissions avoided due to the compensation of electricity consumption from renewable energy generation from the RES plant. (in kg/kWh) is the emission factor for electricity normally found in national handbooks or standards. (in %) is the demand-satiation factor obtained by the energy-sharing scheme. (in kWh) is the annual electricity consumption of PoDs joining the energy-sharing scheme.
Last but not least, the economic performance of the foreseen investments is foreseen in order to convince and attract potential members. Herein, we recommend a detailed techno-economic analysis with emphasis on providing well-known investment-evaluation indicators, notably the internal rate of return (IRR), the net present value (NPV) and the payback period (PbP). The calculation of the economic indicators above is based on the technical and macro-economic dimension of each solar station.
Concerning the technical dimension, the data required refers to the modules’ efficiency factor, the installed power of the station, the capital cost and especially the unit-cost of energy characterized herein as equivalent feed-in tariff (). The latter represents the cost that is avoided per unit of electricity consumption thanks to the energy provided by the PV plant. The is calculated for each RES project using the following weighted average formula:
where:
is the equivalent feed-in tariff (in €/kWh) of the directly connected PoD (simple net metering) calculated as:
in which:
and represent the unit cost of energy without PV (according to the energy tariff) and the one with PV (both in €/kWh), respectively, according to the electricity supply company provisions for simple net metering, i.e., the UCE charge components being eliminated after PV connection.
is the bundle of PoDs under the same electricity-charging policy, i.e., of the same tariff type.
is the total number of PoD tariff bundles joining the virtual sharing mechanism.
is the equivalent feed-in tariff (in €/kWh) of the PoDs’ bundle joining the virtual sharing scheme, which, similarly to Equation (5) above, is calculated as follows:
in which:
and represent the unit cost of energy without PV (according to the energy tariff) and the one with PV (both in €/kWh), respectively, according to the electricity supply company provisions for virtual net metering, i.e., the UCE charge components being eliminated after PV connection. Finally, is the total number of all PoDs of the tariff bundle .
As far as the macro-economic dimension is concerned, the data necessary for the analysis include the PV plant’s lifetime (LT), the guarantee period and annual losses (after the guarantee period), as well as the discount rate, the capital cost and the annual operational expenses (OpExs). The first three are provided by the manufacturer of the solar modules, while the discount rate depends on the country where the RES project is installed. The capital cost is mainly related to the purchase and installation cost, which is normally expressed through a unit cost of installed power (€/kWp). Lastly, the OpExs include the annual service and insurance cost, normally derived as a percentage from each PV plant’s revenues (expressed as economic savings) and capital cost, respectively. In this paper, indicative values are taken for the Greek environment based on a typical market research.
2.2. Hersonissos Municipality Case Study
Hersonissos is a coastal municipality situated on the northeast side of the regional unit of Heraklion, in Crete, Greece, numbering roughly 26,700 residents (based on the 2011 official census). The municipality is sensitized regarding climate change mitigation, as it is already committed in applying policies for tackling climate change implications and achieving ambitious energy transition goals. This is evident, indicated especially by its being an active signatory of the Covenant of Mayors Initiative since 2011. In this context, the municipality has developed a Sustainable Energy and Climate Action Plan (SECAP), according to which it commits to increase RES share in energy production by 32% and to reduce CO2 emissions by at least 40% (comparatively to the levels of 1990) by the year 2030, in compliance with the EU targets. Through its foreseen policies and measures, it is estimated that the overall energy and CO2 emissions reduction will reach 40% and 42.3% respectively by 2030, in fact adopting 2018 as the baseline year. Based on its SECAP baseline emission inventory, the sub-sector of public buildings and facilities accounts for 1.08% of total electricity consumption, while the public street lighting and the water supply and sewage sub-sectors contribute to 3.29% and 13.91%, respectively, demonstrating high potential for energy saving. Considering electricity-induced greenhouse gas emissions, the public sector represents 11.56% of total CO2 emissions estimated within the municipality territory.
Based on the business-as-usual consumption values recorded in the last three years, for all the 658 public PoDs owned by the municipality, the average total annual electricity demand is estimated at around 7774.50 MWh, representing 36.15% of final energy consumption from all energy sources and 63.23% of total CO2 emissions of the municipality’s facilities. The breakdown into the various tariff-based PoDs’ bundles is presented in Table 1.
Table 1.
Total annual electricity consumption per tariff-based PoDs’ bundle.
Obviously, the highest electricity consumption is attributed to the agricultural-use type of tariff (referred to as “AGR” in this paper), which encompasses water and sewage activities, mostly pumping stations. The next in consumption PoD bundle is that of street-lighting, represented by the term “SL”. The figures advocate for the need to introduce RES in the energy mix towards reducing the municipality’s carbon footprint.
Abiding to the environmental commitments and motivated by the ongoing legislative provisions, the municipality has decided to build an energy community starting with five members (including the municipality) under its leadership, with respect to the ongoing legislation provisions. Currently, the following entities are planned to participate as members in the under-formation EC, considering their significant electricity consumption and social service:
- Water supply and sewage company: legal entity under private law whose activities consist of planning, maintaining and managing water supply, sewage and irrigation systems.
- Solid waste management company: legal entity under private law, whose purpose is solid waste management (e.g., gathering, transportation, exploitation).
- Municipal port fund: legal entity under public law in charge of the management and exploitation of the Hersonissos port.
- Social protection and welfare agency: legal entity under public law responsible for providing support and social care services to infants, children and the elderly.
Concerning the technology to be exploited in the framework of REC operation, the municipality has decided to focus on photovoltaics since there are many building rooftops available, while the PV technology enjoys the highest public acceptance in Greece [25].
In the framework of the technical studies conducted, important regulations should be thoroughly considered in formulating mature RES projects proposals. In this view, one should not disregard the limitations imposed by the law under two main branches:
- Archaeological;
- Environmental.
The first one restricts the installation of solar stations in sites characterized as archaeological, requiring official permits from the local or regional antiquities bureau. This applies even in sites outside an archaeological area but within the view area around it. The second prohibits installations inside areas officially characterized as environmentally protected areas (L. 4685, 2020). Moreover, sites identified as agriculturally highly productive are being excluded from solar panel installation. Another critical factor for optimal PV siting is the ground morphology of the site, as the construction cost and installation difficulty increase as ground inclination increases. Typically, areas with a slope above 25% are normally excluded from PV panel installation [31]. Empirically, in the current work a ground slope of 17.5% is adopted as a suitable upper limit for PV array setups.
Considering the above limitations, three intervention sites have been selected as the most suitable for PV plants’ installation, namely:
- The flat rooftop of 1063 m2 total surface area of the high school building in the Episkopi village.
- The flat rooftop of 855 m2 total surface area of the high school building in the Mochos village.
- The land parcel of a vast surface of up to 425,170 m2 located in the “Skoteino” Cave.
The 3D models for the first two sites are generated using the SolarEdge webtool. For the “Skoteino” case, the SketchUp design software is used to plot the height contours of the parcel (as well as the surrounding area), generating the site in a virtual 3D fashion and the landscape’s topography. The virtual sites are presented in Figure 1. The typical characteristics of each intervention site along with the recorded technical and legislative restrictions are tabulated in Table 2. The climatic conditions on an annual basis at the intervention sites are presented in Table 3, including global solar irradiance contours found in ref. [32]. The data reveal a great solar energy-harvesting potential at all sites, which also supports the preference for photovoltaic technology. The school of Episkopi meets all the criteria for PV installation, being free of archaeological and environmental constraints, with a uniform horizontal rooftop. In the site of Mochos, however, the archaeological church “Estavromenos”—situated only 40 m from the north façade of the building, and in fact, at a ground level of 3 m higher than that of the 2-floor studied building—may raise restrictions if the PV modules are sited under the technically recommended slope (25°). Indeed, associated visibility studies suggest that at such an orientation, the PV station would be visible from the nearby historic church.
Figure 1.
3D geometrical models of the intervention sites: (a) high school of Episkopi, (b) high school of Mochos and (c) the parcel of land in Skoteino (borderline displayed in blue).
Table 2.
Selected sites’ typical characteristics and PV-related parameters.
Table 3.
Annual-based climatic conditions at the intervention sites.
Finally, the “Skoteino” land parcel contains several areas labeled as archaeological sites or environmentally protected regions, as briefly presented in Figure 2. In order to comply with the law, these pieces of land are excluded from the site; hence, the eligible area of the station is reduced to 61,812 m2. As indicated in Table 2, the Skoteino area presents a complex geomorphology, leading to the requirement for a slope study to identify the best parts for PV plants within the eligible area of installation. The following procedure is conducted: the PV-eligible piece of land (white area in Figure 2) is extracted using the AutoCAD along with its height contours (see Figure 1), and this extracted part is then processed in the Civil 3D software towards the precise calculation of gradience distribution on this segment. The analysis provides an insight into the available places for PV installation, as illustrated in Figure 3.
Figure 2.
Border lines of restricted areas in the land parcel of Skoteino.
Figure 3.
Slope analysis of the institutionally eligible area in Skoteino.
According to the analysis described above, the technically acceptable area that emerged in terms of the highest expected solar energy harvesting and of acceptable slope (i.e., below 17.5%) is 57,878 m2. All sites considered enjoy the maximum energy harvesting due to practically absent shading throughout the year. The Skoteino area especially presents high suitability for planning a quite large power plant reaching close to the ongoing upper limit of the installed capacity per PV project for ECs (3 MW), as shown below in the results section.
3. Results and Discussion
3.1. Overview of PV Plants Scenarios
For each intervention site, a PV plant is planned assuming common technical properties of the panels, i.e., a mono-crystalline silicon 540 Wp module of 2.279 mm in length, 1.134 mm in width and a height of 35 mm. The first project on the rooftop of the school building of Episkopi considers two possible installation scenarios. Next, the rooftop of the Mochos school building is examined, resulting in the formation of three PV layouts, accounting for the potential viewing restriction from the archaeological site. The third power plant is designed in the eligible area on the site of Skoteino, forming a single layout that covers an area of 23,825.40 m2; enough to respect the maximum allowed limit of 3 MWp regarding PV stations operated by an EC, as per the ongoing legal framework (see Section 2). All panels follow a double portrait setup, with the distance between them fixed at 5.31 m to avoid shading overlap. This distance depends on the panels’ slope angle, which is set at 25° (taking into account the ground slope), as this value is regarded as the optimal one for solar energy generation at each site (Technical Chamber of Greece, 2017); the third scenario in the station of Mochos is planned under a 0° module angle to eliminate the visibility of the panels from the proximal archaeological area. Using SolarEdge, the geometric 3D models of the considered scenarios are illustrated in Figure 4, Figure 5 and Figure 6, respectively. The adopted technical properties of the alternative RES projects are presented in Table 4.
Figure 4.
PV plant in the rooftop of the Episkopi high school building: (a) Scenario E1 and (b) Scenario E2.
Figure 5.
PV plant in the rooftop of the Mochos high school building: (a) Scenario M1, (b) Scenario M2 and (c) Scenario M3.
Figure 6.
PV plant at the parcel of land in Skoteino area: (a) plant position within the intervention site considering restrictions and slope analysis, (b) 3D view of the layout.
Table 4.
Technical properties of the alternative PV projects at the intervention sites.
At this point, it is worth noting that the PV plant in Skoteino will not require further examination in planning alternative scenarios, because all restrictive factors have already been addressed in the process of evaluating the technical and institutional eligibility of the site (refer to the previous section). The modules are covering the maximum area required (considering the PV plants’ capacity limitations), positioned at a 25° slope angle (including ground slopes) and 180° orientation. This array already exhibits the maximum energy production, performance index and efficiency factor without requiring any further parametric analysis of alternative layouts.
3.2. Selection of PV Plant Projects
In accordance with the methodological approach in Section 2, the first step refers to the selection of the best RES projects among the alternative scenarios suggested above regarding the sites of Episkopi and Mochos. To that direction, the selection criteria involved in Equation (1) decided in this study are the following (also considering the proportionality of the potential renewable energy usage with carbon emission reduction, which is regarded as an important decision criterion [11,20]):
- [c1]: The performance index;
- [c2]: The annual energy generation;
- [c3]: The efficiency factor;
- [c4]: The implementation “loose-restriction” factor.
The first one refers to the ratio of produced energy per unit of installed power (kWh/kWp) and is directly influenced by the plant’s installation parameters (modules slope, direction, etc.) as well as the site itself. The second is the annual energy generation (MWh) calculated as the sum of all monthly electricity production, which also reflects the avoidance of CO2 emissions produced by the equivalent conventional electricity consumption. The third criterion evaluates each plant’s efficiency factor (%), which is expressed through the ratio of annual energy production versus the local solar energy gain, the latter being calculated based on the local solar irradiance on the horizontal plane (refer to Table 3) and the PV panels’ tilt and total active area. The last criterion cites the estimated implementation difficulty of the RES projects, stemming from legislative, bureaucratic or technical difficulties.
For each considered scenario, the first two criteria are computed directly from the SolarEdge webtool, while the overall efficiency factor is calculated as mentioned above. On the other hand, the implementation “loose-restriction” factor is qualitatively regarded in a scale of 0—highly restricted, 0.5—medium restricted and 1—least restricted. Criteria normalized values (refer to Equation (2)) signify their positive contribution to the objective function as they increase, ranging from 0 to 1. A summary of the decided criteria, description and agreed weights in Equation (1) is provided in Table 5. Especially regarding the weights, it is highlighted that the implementation “loose-restriction” factor plays a key role in the actual realization of each project and as such is considered of paramount importance; hence, it is agreed to impose the highest weight, also taking into account that the other criteria have proportional influence in the decision-making. The criteria’s objective function results obtained for each site and scenario considered are presented in Table 6. To provide a better view of each scenario performance, the criteria’s normalized versions are also illustrated in the spider graphs of Figure 7.
Table 5.
Adopted selection criteria and contribution to the objective function.
Table 6.
Criteria’s and objective function results for every site and PV plant scenario (based on Equations (1) and (2)).

Figure 7.
Normalized criteria values for each scenario in the PV plant of: (a)Episkopi and (b) Mochos.
According to the results obtained above, it is firstly seen that the optimal scenario for the case of Episkopi and Mochos is the Ε2 and M3, respectively, since they achieve the highest value of the objective function. It can be observed that all PV plants have remarkably high efficiency factors, ranging from 16.70 to 18.61%; the highest one was achieved by the station in Mochos (Scenario M3). From the monthly production point of view, the breakdown of the produced energy—as calculated by the SolarEdge—is presented in Table 7. The highest annual energy production is featured in the PV plant of Skoteino (5010 MWh), followed by the PV plant in Episkopi (172.21 MWh) and Mochos (136.72 MWh).
Table 7.
Energy production of the optimal PV plants at Episkopi, Mochos and Skoteino.
3.3. Qualitative Assessment of Alternative REC Business Models
The SWOT analysis method is applied, as recommended in Section 2, to determine the most feasible business model for the municipality-led REC. All data regarding the internal (strengths, weaknesses) and external (opportunities, threats) factors are carefully examined and thoroughly recorded for each one of the models discussed in Section 2.1. The findings are recorded in Table 8, Table 9 and Table 10.
Table 8.
SWOT analysis of non-profitable EC without membership of physical persons.
Table 9.
SWOT analysis of non-profitable EC with membership of physical persons.
Table 10.
SWOT analysis of Profitable EC.
In the “Strengths” branch of the analysis, all three models present some common characteristics, such as the innovative services provided by the EC, the supportive actions for its members and the easy access to mature technologies, etc. The first two business models share almost all characteristics of the “Strengths” branch, especially the boosting of community energy provided by the indirect (first model) or the direct (second model) allocation of privileges to beneficiaries. The third model (Profitable EC), however, consists of three robust features, namely the tangible income and the strengthening of green entrepreneurship.
Regarding the “Weaknesses” branch, all three models present two identical key points, i.e., the potential operational problems and organization frailty. The non-profitable models share the characteristic of limited motivation (arising from the non-profitable role of both) with the second model (non-profitable with membership of physical persons) also including the lack of marketing practices in its drawbacks. These features are dwarfed, however, by the weaknesses presented in the third model, such as the low public acceptance (caused by its profit-generating role) and the obligation to participate in competitive processes to sign the operational support contract (OSC).
Concerning the external factors of the analysis, the “Opportunities” branch of all models share common key points, such as the accentuation of Hersonissos as a “green municipality”, the favorable legislation and the increased prospects for new green energy projects. Most opportunities are found in the first two models, with many applying to both. However, the potential to attract new members (caused by the aversion of consumers towards fossil fuel energy suppliers) is an important feature in future development present in the second and third models (although achieved through different means). These findings demonstrate a superiority of the second model in this branch (although close to the first one).
Finally, in the “Threats” branch, two key points exist in all models, i.e., the potential resistance by portions of society and changes in legislation. The second and third model also share the risk of prolonged decision-making and member secession. The third one, however, poses two serious threats: (a) the risk of receiving a low energy unit pricing in an OSC and (b) the potential economic failure due to the misalignment of supply and demand. In this aspect, these risks act in favor of the first model.
The SWOT analysis clearly demonstrates that the third business model is the least aligned with the socio-economic goals of the municipality, while at the same time being the one with the most severe threats. It may be concluded that the first business model, namely the non-profitable EC without membership of physical persons, appears as the most feasible for the municipality-led REC in view of the ongoing legislation and environmental policy. It should be highlighted that despite the non-direct membership of physical persons, the selected business model can confront the challenge of a possible hindered community-energy character, e.g., by the expected high installation costs or members’ financial obligations in general, which restricts benefits to vulnerable or underrepresented groups. Low-income households are unlikely to be able to financially support forecasted REC’s projects; hence, they would hardly enjoy community-energy potential benefits. On the other hand, as mentioned in Table 8, in relation to the rest business models, a non-profitable EC without membership of physical persons may strive for benefits (e.g., share energy, reduce local taxation costs, or others) to low-income households even if these groups are not members of the EC, as per the ongoing legislative framework in Greece, provided that a fair selection procedure of beneficiaries is applied by the REC. This type of REC may also facilitate the acceleration of household access to renewable energy, which would otherwise be ensured by their own initiative towards project installation. Apart from the barrier of high investment costs, in some member states RES construction is a very long process. For example, in a Bulgarian home, the installation of a single RE system (grid connection and construction permitting process) may last about six months (when no obstacles occur) [33]. Non-profit municipality-led RECs can confront this problem as a result of transferring RES construction and administrative processes to the REC, as well as of the RED II provisions that promote policies and measures to give priority to RECs projects in comparison to other RES projects.
3.4. Development of the Energy-Sharing Scheme
The PoD-joining approach described in Section 2 is applied, i.e., allocating of PoDs in a decreasing order in terms of consumption and PV project production until the defined criteria in Section 2 are met for each project. Firstly, the energy needs of each PV plants’ direct RES-connected PoD is served, and the remaining energy is then provided to the virtually served PoDs in a consumption decreasing order. The residual energy from this process is calculated at 5,010,000 kWh, 148,090 kWh and 115,620 kWh for the PV plants in Skoteino, Episkopi and Mochos, respectively. Following this, the candidate PoDs are prioritized in joining the PVs’ projects based on their business-as-usual annual electricity consumption.
Starting with the plant of Skoteino (with the highest energy residue), the energy sharing is calculated on the basis of aggregated PoDs’ DSO-agreed power until the energy is depleted. Since the PV plant doesn’t have a PoD in close proximity to be connected to, a new RES-connected PoD is planned at the MV level with electricity consumption fairly assumed at 0 kWh, since its sole purpose is the PV plants’ connection. The process results in joining 95 PoDs of 5,014,138 kWh total annual energy consumption and an electricity demand-satiation factor of 99.92%. The served PoDs’ voltage level is either MV or LV, in compliance with the legislation. The next-in-production PV plant of Episkopi is activated numerically, starting the energy-sharing directly from the next-in-consumption, not-yet-allocated PoD, and so on. The joining process yields to eight virtually served PoDs, with an estimated annual consumption of 150,846 kWh and an electricity demand-satiation factor of 98.20%. The procedure for the PV plant of Mochos leads to satiating 95.60% of the electricity needs of 7 LV PoDs estimated at 121,006 kWh.
In total, 5,318,930 kWh of generated energy is used to meet the demands of 112 PoDs, with an estimated consumption of 5,331,210 kWh yielding an electricity demand-satiation factor of SF = 99,80%. The energy-sharing scheme based on the PV plant and the joined PoDs’ bundles based on the tariff type is presented in a tabulated form in Table 11. Using the electricity CO2 emission factor for Greece (EFE = 0.989 kg/kWh) [34], based on Equation (3) the compensated conventional energy is interpreted as a total annual avoidance of emissions of 5,260,422 kg CO2. Based on the annual electricity consumption and electricity-induced CO2 emissions of all PoDs in the municipality of Hersonissos, a 68.40% conventional electricity saving and associated CO2 avoidance are estimated as a result of the suggested RES projects. Based on SECAP information, it is estimated that the aforementioned figures contribute to a 24.80% in total energy savings (from all energy sources) and a 43.30% reduction in total CO2 emissions.
Table 11.
Suggested energy-sharing scheme and estimated impacts of the Hersonissos under-formation municipality-led EC.
3.5. Techno-Economic Analysis of RES Projects
For each PV plant examined previously, the economic performance is evaluated using the tariff bundles and their subsequent joined PoDs, as shown in Table 11. All tariff components in each bundle are calculated, towards extracting the unit cost of energy before and after the installation of each PV plant. The electricity charge components taken into account for estimating the economic impact of each project are the following. Energy purchase: the supply charge of grid-absorbed energy; TSO: the monetary debit to the transmission system operator; DSO: the monetary debit to the distribution system operator; public utility services: public utility services charges (e.g., social welfare tariff); SFRPGE: the special fee for the reduction of pollutant gas emissions, usually referring to the support to RES developments; others: taxation charges regarding the safe operation of the energy market; excise tax: state tax for electricity consumption; consumption fee: a fee calculated through a charge rate on all aforementioned charges (except SFRPGE charge).
The aforementioned elements are calculated for each tariff-based PoDs bundle before and after the joining of PoDs through the energy-sharing scheme of every PV plant. Then, Equations (5) and (6) are employed to evaluate the and factors. Lastly, Equation (4) is used to calculate the global . During the process, a production-demand simultaneity factor of 60% is fairly assumed regarding specifically the energy-sharing of the direct RES-connected PoDs (for the case of Episkopi and Mochos school buildings). The detailed results of the calculation steps are showcased in Table 12, Table 13 and Table 14, for the PV plant in Skoteino, Episkopi and Mochos, respectively.
Table 12.
Results of the EFIT calculation process for the PV plant of Skoteino.
Table 13.
Results of the EFIT calculation process for the PV plant of Episkopi.
Table 14.
Results of the EFIT calculation process for the PV plant of Mochos.
As expected, the installation of PV modules sharply reduces the energy purchase charge; in most cases consumption is counterbalanced by the generated energy, so only a nominal fee is charged. Of all PV plants, the one in Skoteino presents the lowest value, which stems from the relatively small value of the AGR tariff-bundle as well as the lack of a RES-connected PoD. The lowest value (present in the RES-connected tariff component of the Mochos PV plant) is greater than the highest value observed in all tariff -based bundles of all plants. The charge values of the elements TSO, DSO, SFRPGE, others and excise tax are all reduced in the RES-connected aspect (simple net metering), while in the virtual-sharing aspect (bundles of PoDs) these values are identical to their tariff counterparts (as demonstrated in the case of Episkopi and Mochos). This reflects the fact that, under the same tariff type—consumption and demand satiation—energy-sharing to the directly RES-connected PoD offers greater economic benefits than sharing virtually to a bundle of PoDs or even to a single one.
In the final step, investment-evaluation parameters are calculated to better understand the economic benefits of the projects through their operation duration. To that end, we first ascertain the data required regarding the macro-economic scope of the analysis. The following assumptions are adopted: the PV modules are considered to have a lifetime of 25 years, a guarantee period of 12 years and an annual production-loss rate of 0.5%. Concerning the discount rate, a value of 8% is adopted. Regarding the capital cost, a typical unit investment cost of 1200 €/kWp and 1000 €/kWp is assumed in this paper, with reference to the purchase and installation expenses in rooftops and land, respectively. Concerning the OpExs, 15% of each PV plant’s annual revenues is reserved to cover the service charges and 0.5% of the capital cost for the insurance fee.
During the guarantee period, the PV plants in Skoteino, Episkopi and Mochos generate annual revenues (or avoid economic costs) of 686,366.92, 26,865.15 and 21,208.24 €, respectively; a total of 734,440.31 € each year. Taking into account the OpExs, we calculate the respective annual net income (or net savings) for the above-mentioned PV plants at 564,661.88, 17,265.14 and 12,534.52 €. This brings the annual economic savings of the Hersonissos municipality-led REC to 594,461.54 €. The calculated and assumed data are presented in Table 15.
Table 15.
Techno-economic data of PV plants in Skoteino, Episkopi and Mochos.
Together all projects are estimated to reduce electricity expenses by 11,564.823.00 €. The cumulative cash flow graph of each project is presented in Figure 8.

Figure 8.
Cumulative cash flow graph of the PV plant in: (a) Skoteino and (b) Episkopi and Mochos.
Finally, the economic performance of the RES projects is assessed by computing the well-known indicators IRR, NPV and the PbP. Through a lifespan of 25 years for each PV plant, it is found that all PV plants are economically viable as each one presents an IRR value well above the discount rate, while at the same time having an NPV indicator greater than zero. Moreover, concerning the investment return time span, all PbPs are estimated to be less than 8 years. The results demonstrate that the PV plant in Skoteino is the most profitable, having an IRR value of 20.27% and an NPV of 3,213,654.00 €, while paying back is expected in just 4.9 years. The findings are consolidated in Table 16.
Table 16.
Investment evaluation indicators of RES projects.
3.6. Summary of the Proposed Concept, Limitations and Future Work
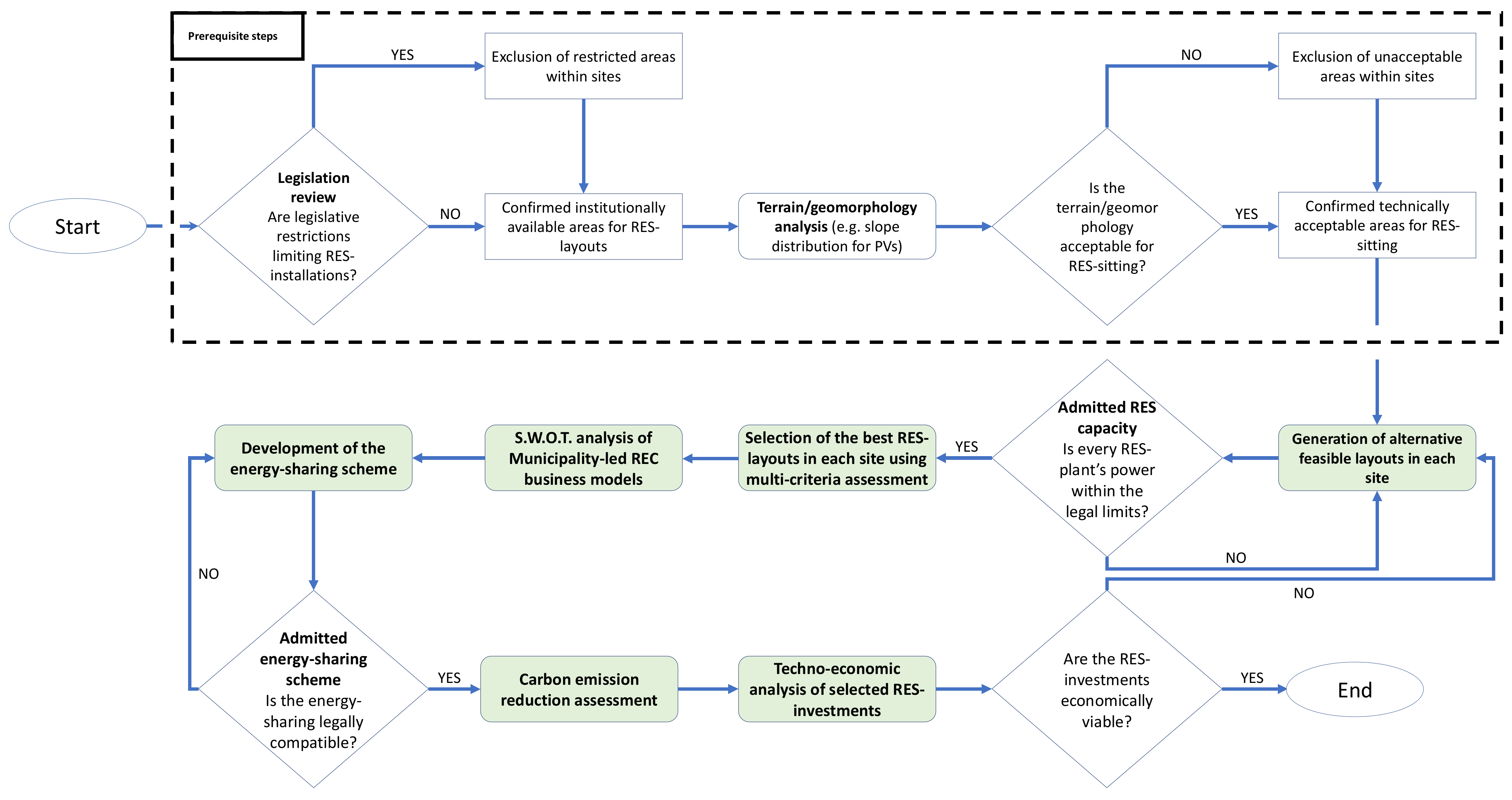
The introduced methodology is presented in a flowchart form in Figure 9. It is fairly assumed to be general, since it can be easily replicated for other European regions and other electrical power renewable systems, as long as, when being employed, each of its steps is adjusted to the technical, regulatory and economic specificities of the focused region and/or the RES system studied. Different technical restrictions should be considered for a RES technology other than PVs, e.g., in case of wind turbines, parameters such as the wind speed and turbulence intensity should be considered in developing alternative siting scenarios and the prediction of RES production. The related regulatory framework should be also respected regarding project technical parameters; for instance, the legal maximum limits for RES capacity or the specific limitations for heritage and environmental protection. The environmental aspect from the emission-avoidance point of view should consider the respective national or local emission factor for electricity. Reliable cost factors should be also considered taking into account the state of the energy market in each country, DSO provisions and inflation rates. Although the various feasible combinations of alternative considerations in the context of “RES technology/Country or Region” are vast for every RES technology and European country, under the common umbrella of the RED-II directive, the proposed methodological steps comprise a common framework recommended for municipality-led RECs’ planning purposes.
Figure 9.
Flowchart summary of the suggested methodology for REC planning.
As already acknowledged in the introduction section and in the SWOT analyses presented above, community energy is still hindered by high installation costs for renewable energy, usually by the requirement for investors of high financial capacity. Additionally, it is admitted that household welfare levels influence whether or not people are prepared to install even small-scale renewable energy systems, i.e., low-income houses are unlikely to be willing to contribute to such investments. This means that a municipality-led EC—considering that socio-economic provisions to citizens is a fundamental priority of the Municipality—should develop and employ the necessary mechanisms to account for vulnerable groups in the framework of allocating REC benefits to citizens and especially vulnerable groups. The RED II directive strongly recommends the adaptation of policies and measures to alleviate energy poverty; thus, its transposition across EU countries envisages specific policies to support vulnerable groups. One limitation of the current work is that it pays less attention to the problems and feasible solutions associated with the topics previously mentioned, at least in terms of testing alternative schemes for the cooperative share among members and for reallocating REC economic benefits to vulnerable groups.
From a technical point of view and regarding the fidelity of results, the simulated ones may be considered valid since only typical PV modules already existing in the database of the SolarEdge engine are used. The latter contains certified technical properties of PV modules—for instance, the efficiency factor and power-voltage curves; hence, assuming acceptable sites’ design and solar exposure, the computed energy generation may be considered valid. On the other hand, the remaining performance KPIs—e.g., the reduction of conventional energy consumption and energy cost reduction—are strongly dependent on the ongoing solar energy gain, possible interruptions of the system and the ongoing charging policy; i.e., these can only be tested and validated after a project is in operation.
Consequently, the suggested future work mainly refers to the stage of operation and further expansion of the REC of Hersonissos, and specifically to the following research activities:
- The energy-sharing scheme suggested herein could be adopted to precisely determine the cooperative share among REC members.
- Development and testing of optimal and legally acceptable sharing schemes and types of economic benefits allocated to the vulnerable groups of the municipality, accounting for distributing RES-emanated benefits to vulnerable groups without necessarily including them as members of the EC. Special attention shall be paid to the eligibility criteria to identify the vulnerable groups.
- Development of an efficient organization chart with precise competences of the assigned professionals of REC members.
- Definition of long-term impacts through the design of additional projects towards expanding the REC’s activities on the local social, environmental and economic context of the municipality.
- Appropriate monitoring systems ensuring the recording of energy and economic impacts should be envisaged with the PV project installation and operation.
4. Conclusions
The focus of this paper was to provide a practical methodology in order to facilitate informed decision-making towards the development of municipality-led RECs, presenting the case study of the Hersonissos municipality. Two school building rooftops and a land parcel were examined regarding the legality and technical eligibility of PV module installations. From a technical point of view, slope analysis was vital in ascertaining the eligible area for PV plant sittings; hence, we regard it as a necessary and effective tool in the process of site selection, especially in land parcels.
A multi-criteria assessment method, consisting of four important criteria, was implemented to reveal the optimal PV sitting in every site, using a specialized objective function. This proved very effective in determining optimal PV layout for the aforementioned sites. The implementation of the “loose-restriction” factor criterion successfully demonstrated that legislative and technical difficulties in project implementation play a vital role in selecting the best alternative PV setup. Based on the SWOT analysis method, each available business model was examined, leading to the conclusion that the non-profitable EC without membership of physical persons is perhaps the most feasible one for the municipality-led REC. It is also concluded that the qualitative approach of SWOT is very constructive and practical in ascertaining the ideal business model of an REC.
The suggested approach for allocating the PoDs in a consumption-decreasing order in the energy-sharing scheme exhibits the highest demand-satiation factor and the maximum exploitation of the energy produced. Evidently, the electricity demands of 112 PoDs were met with a satiation factor of 99.80%, amounting for 68.40% savings in municipal annual electricity consumption and electricity-induced CO2 avoidance. Based on the estimations of the municipality’s SECAP, the suggested RES projects may contribute to a total energy consumption reduction from all energy sources by 24.80% and to CO2 emissions’ avoidance by 43.30%. These figures demonstrates that the municipality will achieve and even surpass its environmental commitments, contributing significantly to its energy saving target, thus becoming a role model for future endeavors.
In the economic spectrum, the effect of the energy-sharing scheme on each tariff-based PoD bundle served was calculated through the equivalent feed-in tariff (). The economic benefits of the RES-connected PoD () proved greater than those of the virtually served, tariff-based PoD bundles () and as such, we suggest that an additional criterion in the design stage to prioritize PV plants connected to the PoD with the highest consumption, in order to maximize economic savings. All PV plants demonstrated well-accepted values regarding their economic performance, the most successful one being the solar station in the Skoteino region. The annual economic benefits of the EC is estimated at € 594,461.54, while together all RES projects are expected to save approximately € 11.5 M cumulatively in an operation lifespan of 25 years, suggesting that non-profitable municipality-led RECs can produce substantial economic benefits in addition to their social and environmentally friendly nature.
Energy communities based on renewable energy technologies are expected to play a significant role in enhancing the just and sustainable energy transition described in RED II for the EU, as well as to drive energy democratization. The design process of an energy community presents many challenges, especially in the socio-technical dimension; the design needs to simultaneously maximize both the grid and social benefits that have emerged from the community energy innovation. Business models play a key role in this regard. This paper introduced a step-by-step practical methodology for informed decision-making purposes towards the development of municipality-led RECs based on the RES-produced electricity virtual sharing scheme. While an energy community in Greece is chosen as an example, this methodological framework can be easily adapted and applied in other EU countries and beyond.
Author Contributions
Conceptualization, S.Y., K.T. and G.M.S.; methodology, G.M.S. and P.L.Z.; software, E.N.E. and P.L.; validation, S.Y., G.K., P.L.Z. and G.M.S.; formal analysis, E.N.E.; investigation, E.N.E.; resources, S.Y.; data curation, E.N.E.; writing—original draft preparation, E.N.E. and G.M.S.; writing—review and editing, G.M.S., K.T., G.K., S.Y., P.L. and P.L.Z.; visualization, E.N.E.; supervision, G.M.S.; project administration, S.Y.; funding acquisition, K.T. All authors have read and agreed to the published version of the manuscript.
Funding
This research was funded by own resources of the municipality of Hersonissos, Crete, Greece, in the framework of the project “Consultancy-services’ provision for the implementation of an Energy Community”, contract No. 21SYMV009792067 2021-12-21.
Institutional Review Board Statement
Not applicable.
Informed Consent Statement
Not applicable.
Data Availability Statement
Not applicable.
Conflicts of Interest
The authors declare no conflict of interest.
References
- European Commission. Proposal for a Directive of the European Parliament and of the Council Amending Directive (EU) 2018/2001 of the European Parliament and of the Council, Regulation (EU) 2018/1999 of the European Parliament and of the Council and Directive 98/70/EC of the European Parliament and of the Council as Regards the Promotion of Energy from Renewable Sources, and Repealing Council Directive (EU) 2015/652, COM (2021) 557 final ed.; European Commission: Brussels, Belgium, 2021. [Google Scholar]
- European Commission. Proposal for a Directive of the European Parliament and of the Council Proposal on Energy Efficiency (Recast), COM(2021) 558 final ed.; European Commission: Brussels, Belgium, 2021. [Google Scholar]
- Hoicka, C.E.; Lowitzsch, J.; Brisbois, M.C.; Kumar, A.; Ramirez Camargo, L. Implementing a just renewable energy transition: Policy advice for transposing the new European rules for renewable energy communities. Energy Policy 2021, 156, 112435. [Google Scholar] [CrossRef]
- Pons-Seres de Brauwer, C.; Cohen, J.J. Analysing the potential of citizen-financed community renewable energy to drive Europe’s low-carbon energy transition. Renew. Sustain. Energy Rev. 2020, 133, 110300. [Google Scholar] [CrossRef]
- Burke, M.J.; Stephens, J.C. Political power and renewable energy futures: A critical review. Energy Res. Soc. Sci. 2018, 35, 78–93. [Google Scholar] [CrossRef]
- Koirala, B.P.; Koliou, E.; Friege, J.; Hakvoort, R.A.; Herder, P.M. Energetic communities for community energy: A review of key issues and trends shaping integrated community energy systems. Renew. Sustain. Energy Rev. 2016, 56, 722–744. [Google Scholar] [CrossRef]
- Szulecki, K. Conceptualizing energy democracy. Environ. Politics 2018, 27, 21–41. [Google Scholar] [CrossRef]
- Szulecki, K.; Overland, I. Energy democracy as a process, an outcome and a goal: A conceptual review. Energy Res. Soc. Sci. 2020, 69, 101768. [Google Scholar] [CrossRef]
- Doukas, H.; Marinakis, V. Energy poverty alleviation: Effective policies, best practices and innovative schemes. Energy Sources Part B Econ. Plan. Policy 2020, 15, 45–48. [Google Scholar] [CrossRef]
- Lowitzsch, J.; Hoicka, C.E.; van Tulder, F.J. Renewable energy communities under the 2019 European Clean Energy Package—Governance model for the energy clusters of the future? Renew. Sustain. Energy Rev. 2020, 122, 109489. [Google Scholar] [CrossRef]
- Lode, M.L.; Heuninckx, S.; te Boveldt, G.; Macharis, C.; Coosemans, T. Designing successful energy communities: A comparison of seven pilots in Europe applying the Multi-Actor Multi-Criteria Analysis. Energy Res. Soc. Sci. 2022, 90, 102671. [Google Scholar] [CrossRef]
- Hanke, F.; Guyet, R.; Feenstra, M. Do renewable energy communities deliver energy justice? Exploring insights from 71 European cases. Energy Res. Soc. Sci. 2021, 80, 102244. [Google Scholar] [CrossRef]
- Steward, W.C.; Kuska, S. Developing and sustaining creative cities: A sustainability tool for designers, planners, and public administrators. Int. J. Sustain. Dev. 2010, 13, 6–16. [Google Scholar] [CrossRef]
- Hinsch, A.; Rothballer, C.; Russell, L. Municipalities and Renewable Energy Communities—A Perfect Match; COM-RES HORIZON2020 Project; ICLEI: Freiburg im Breisgau, Germany, 2022; Available online: https://come-res.eu/fileadmin/user_upload/Resources/Factsheets_policybriefs/COME-RES-factsheet-2-ENG.pdf (accessed on 9 August 2022).
- Marinakis, V.; Papadopoulou, A.G.; Psarras, J. Local communities towards a sustainable energy future: Needs and priorities. Int. J. Sustain. Energy 2017, 36, 296–312. [Google Scholar] [CrossRef]
- Reis, I.F.G.; Gonçalves, I.; Lopes, M.A.R.; Antunes, C.H. A multi-agent system approach to exploit demand-side flexibility in an energy community. Util. Policy 2020, 67, 101114. [Google Scholar] [CrossRef]
- Guo, Y.; Zeman, A.; Li, R. Utility simulation tool for automated energy demand side management. Agent Technol. Energy Syst. ATES 2010, 6, 8. [Google Scholar]
- Ramchurn, S.D.; Vytelingum, P.; Rogers, A.; Jennings, N.R. Agent-based homeostatic control for green energy in the smart grid. ACM Trans. Intell. Syst. Technol. 2011, 2, 35. [Google Scholar] [CrossRef]
- Kyriakarakos, G.; Papadakis, G. Polygeneration Microgrids for Residential Applications. In Handbook of Clean Energy Systems; John Wiley & Sons, Ltd.: Hoboken, NJ, USA, 2015. [Google Scholar] [CrossRef]
- Casalicchio, V.; Manzolini, G.; Prina, M.G.; Moser, D. From investment optimization to fair benefit distribution in renewable energy community modelling. Appl. Energy 2022, 310, 118447. [Google Scholar] [CrossRef]
- Ghiani, E.; Giordano, A.; Nieddu, A.; Rosetti, L.; Pilo, F. Planning of a Smart Local Energy Community: The Case of Berchidda Municipality (Italy). Energies 2019, 12, 4629. [Google Scholar] [CrossRef]
- Chronis, A.-G.; Palaiogiannis, F.; Kouveliotis-Lysikatos, I.; Kotsampopoulos, P.; Hatziargyriou, N. Photovoltaics Enabling Sustainable Energy Communities: Technological Drivers and Emerging Markets. Energies 2021, 14, 1862. [Google Scholar] [CrossRef]
- Vasilakis, A.; Vrettos, C.; Kitsikopoulos, D.; Kontolati, A.; Koukoufikis, G.; Margosi, M.; Palaiogiannis, F. Mapping of Energy Communities in Greece, Deliverable 1.1-Version 1.2; HP1AB-00256. 2020. Available online: http://electraenergy.coop/wp-content/uploads/2021/05/DRAFT-Mapping-of-energy-communities-in-Greece.pdf (accessed on 9 August 2022).
- Katsaprakakis, D.A.; Voumvoulakis, M. A hybrid power plant towards 100% energy autonomy for the island of Sifnos, Greece. Perspectives created from energy cooperatives. Energy 2018, 161, 680–698. [Google Scholar] [CrossRef]
- Tsantopoulos, G.; Arabatzis, G.; Tampakis, S. Public attitudes towards photovoltaic developments: Case study from Greece. Energy Policy 2014, 71, 94–106. [Google Scholar] [CrossRef]
- Buerhop, C.; Fecher, F.W.; Pickel, T.; Häring, A.; Adamski, T.; Camus, C.; Hauch, J.; Brabec, C.J. Verifying defective PV-modules by IR-imaging and controlling with module optimizers. Prog. Photovolt. Res. Appl. 2018, 26, 622–630. [Google Scholar] [CrossRef]
- Jafarinejad, S.; Beckingham, L.E.; Kathe, M.; Henderson, K. The Renewable Energy (RE) Industry Workforce Needs: RE Simulation and Analysis Tools Teaching as an Effective Way to Enhance Undergraduate Engineering Students’ Learning. Sustainability 2021, 13, 11727. [Google Scholar] [CrossRef]
- Wang, J.-J.; Jing, Y.-Y.; Zhang, C.-F.; Zhao, J.-H. Review on multi-criteria decision analysis aid in sustainable energy decision-making. Renew. Sustain. Energy Rev. 2009, 13, 2263–2278. [Google Scholar] [CrossRef]
- Heinrich Böll Foundation—Greece. Building Energy Communities: Energy in the Hands of Citizens; Heinrich Böll Foundation: Thesaloniki, Greece, 2020; Available online: https://gr.boell.org/sites/default/files/2020-02/BOLL_ENERGY_coverLOW-Final2020.pdf (accessed on 9 August 2022).
- Bertoldi, P.; Andreanidou, K.; Dallemand, J.; Follador, M.; Glancy, R.; Hernandez Gonzalez, Y.; Iancu, A.; Kilkis, S.; Kona, A.; Labanca, N.; et al. Guidebook ‘How to Develop a Sustainable Energy and Climate Action Plan (SECAP)’; Publications Office of the European Union: Luxembourg, 2018. [Google Scholar] [CrossRef]
- Gašparović, I.; Gašparović, M. Determining Optimal Solar Power Plant Locations Based on Remote Sensing and GIS Methods: A Case Study from Croatia. Remote Sens. 2019, 11, 1481. [Google Scholar] [CrossRef]
- Global Solar Atlas. Available online: https://globalsolaratlas.info/ (accessed on 9 August 2022).
- CAN Europe. Engaging Citizens and Local Communities in the Solar Revolution—Rooftop Solar PV Country Comparison Report. 2022. Available online: https://caneurope.org/content/uploads/2022/05/Rooftop-Solar-PV-Country-Comparision-Report-2.pdf (accessed on 9 August 2022).
- Technical Chamber of Greece. Analytical National Specifications of Parameters for the Calculation of the Energy Performance of Buildings and Issuance of the Energy Performance Certificate Τ.O.Τ.Ε.Ε. 20701-1/2017; Technical Chamber of Greece: Athens, Greece, 2017; Available online: http://portal.tee.gr/portal/page/portal/SCIENTIFIC_WORK/GR_ENERGEIAS/kenak/files/TOTEE_20701-1_2017_TEE_1st_Edition.pdf (accessed on 9 August 2022).
Publisher’s Note: MDPI stays neutral with regard to jurisdictional claims in published maps and institutional affiliations. |
© 2022 by the authors. Licensee MDPI, Basel, Switzerland. This article is an open access article distributed under the terms and conditions of the Creative Commons Attribution (CC BY) license (https://creativecommons.org/licenses/by/4.0/).











