Innovation in SMEs, AI Dynamism, and Sustainability: The Current Situation and Way Forward
Abstract
1. Introduction
2. Literature Review
3. Theoretical Background and Development of Conceptual Model
3.1. Theoretical Background
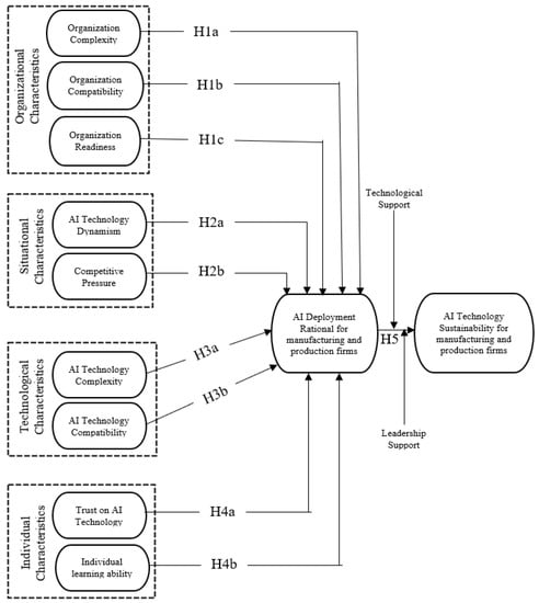
3.2. Development of the Conceptual Model and Formulation of Hypotheses
3.2.1. Organizational Characteristics
3.2.2. Situational Characteristics
3.2.3. Technological Characteristics
3.2.4. Individual Characteristics
3.2.5. AI Deployment Rationale of Manufacturing and Production Firms (ARMP)
3.2.6. Moderating Effects of Technology Support (TS) and Leadership Support (LS)
4. Research Methodology
4.1. Research Instruments
4.2. Data Collection Mechanism
5. Data Analysis and Results
5.1. Measurement Model and Discriminant Validity Test
5.2. Moderator Analysis
5.3. Hypotheses Testing
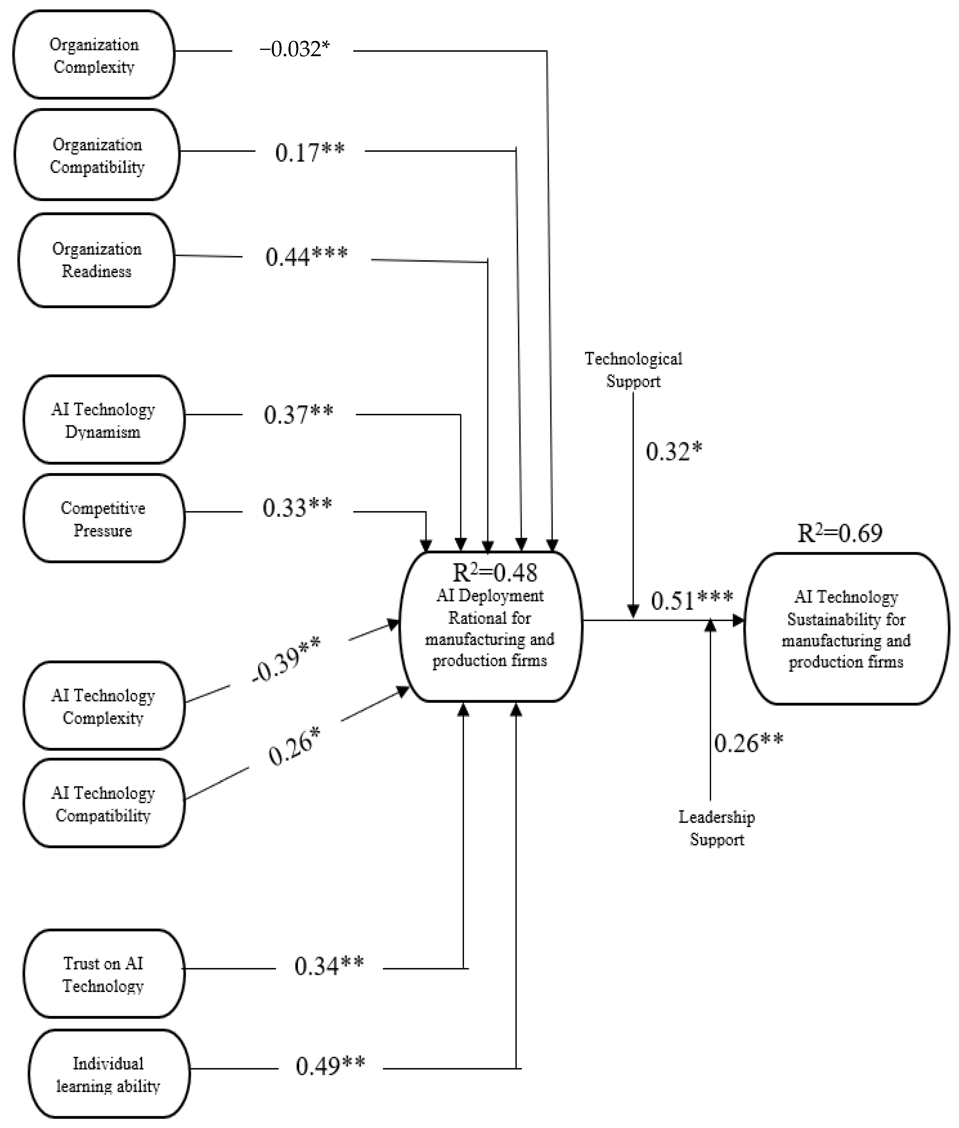
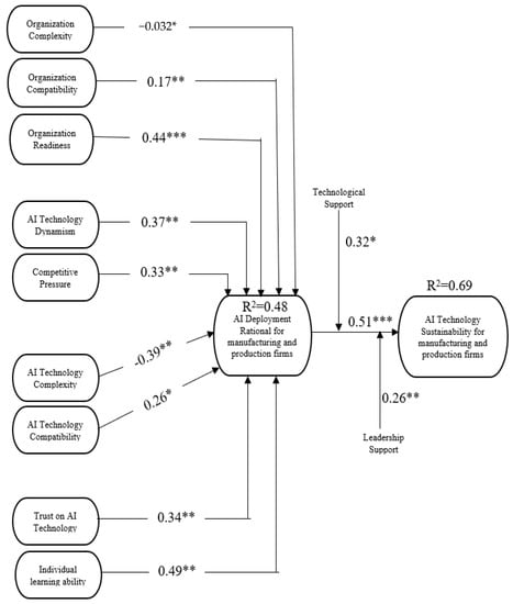
5.4. Results
6. Discussion
6.1. Theoretical Contributions
6.2. Managerial Implications
6.3. Limitations and Directions for Further Research
7. Conclusions
Author Contributions
Funding
Institutional Review Board Statement
Conflicts of Interest
References
- Russell, S.J.; Norvig, P. Artificial Intelligence: A Modern Approach; Prentice Hall: Englewood Cliffs, NJ, USA, 2009; ISBN 978-0-13-103805-9. [Google Scholar]
- Tamilmani, K.; Rana, N.P.; Sharma, A. The effect of AI-based CRM on organization performance and competitive advantage: An empirical analysis in the B2B context. Ind. Mark. Manag. 2021, 97, 205–219. [Google Scholar]
- Spanaki, K.; Gürgüç, Z.; Adams, R.; Mulligan, C. Data supply chain (DSC): Research synthesis and future directions. Int. J. Prod. Res. 2018, 56, 4447–4466. [Google Scholar] [CrossRef]
- Maheshwari, P.; Chaudhuri, R.; Shah, M. Big data driven innovation for sustaining SME supply chain operation in post COVID-19 scenario: Moderating role of SME technology leadership. Comput. Ind. Eng. 2022, in press. [Google Scholar] [CrossRef]
- Sivarajah, U.; Irani, Z.; Gupta, S.; Mahroof, K. Role of big data and social media analytics for business-to-business sustainability: A participatory web context. Ind. Mark. Manag. 2019, 86, 163–179. [Google Scholar] [CrossRef]
- Baryannis, G.; Validi, S.; Dani, S.; Antoniou, G. Supply chain risk management and artificial intelligence: State of the art and future research directions. Int. J. Prod. Res. 2019, 57, 2179–2202. [Google Scholar] [CrossRef]
- Chatterjee, S.; Chaudhuri, R. Adoption of Artificial Intelligence Integrated Customer Relationship Management in Organizations for Sustainability. In Business Under Crisis, Volume III. Palgrave Studies in Cross-disciplinary Business Research, in Association with EuroMed Academy of Business; Vrontis, D., Thrassou, A., Weber, Y., Shams, S.M.R., Tsoukatos, E., Efthymiou, L., Eds.; Palgrave Macmillan: Cham, Switzerland, 2022. [Google Scholar] [CrossRef]
- Idris, A.O. Assessing a Theoretically Derived E-Readiness Framework for Ecommerce in a Nigerian SMEs. Evid. Based Inf. Syst. J. 2015, 1, 1–20. [Google Scholar]
- Ransbotham, S.; David, K.; Philipp, G.; Reeves, M. Reshaping business with artificial intelligence. MIT Sloan Manag. Rev. 2017, 59, 3–12. [Google Scholar]
- Nguyen, B.; Ghosh, S.K.; Bhattacharjee, K.K.; Chaudhuri, S. Adoption of artificial intelligence integrated CRM system: An empirical study of Indian organizations. Bottom Line 2020, 33, 359–375. [Google Scholar]
- Piccolo, R.; Chaudhuri, R.; Vrontis, D.; Piccolo, R. Enterprise social network for knowledge sharing in MNCs: Examining the role of knowledge contributors and knowledge seekers for cross-country collaboration. J. Int. Manag. 2021, 27, 1–12. [Google Scholar]
- Soewarno, N.; Tjahjadi, B. Mediating effect of strategy on competitive pressure, stakeholder pressure and strategic performance management (SPM): Evidence from HEIs in Indonesia. Benchmarking Int. J. 2020, 27, 1743–1764. [Google Scholar] [CrossRef]
- Matarazzo, M.; Penco, L.; Profumo, G.; Quaglia, R. Digital transformation and value cocreation in Made in Italy SMEs: A dynamic capability perspective. J Bus. Res. 2021, 123, 642–656. [Google Scholar] [CrossRef]
- Nicolaou, A.I.; Sedatole, K.L.; Lankton, N.K. Integrated information systems and alliance partner trust. Contemp. Acc. Res. 2011, 28, 1018–1045. [Google Scholar] [CrossRef]
- Zahor, N.; Golgeci, I.; Haapanen, L.; Ali, I.; Arslan, A. The role of dynamic capabilities and strategic agility of B2B small and medium sized enterprises during COVID 19 pandemic: Exploratory case study from Finland. Ind. Mark. Manag. 2022, 105, 502–514. [Google Scholar] [CrossRef]
- Rana, N.P.; Dwivedi, Y.K. Social media as a tool of knowledge sharing in academia: An empirical study using valance, instrumentality and expectancy (VIE) approach. J Knowl. Manag. 2020, 24, 2531–2552. [Google Scholar]
- Nguyen, B. Value co-creation and social media at bottom of pyramid (BOP). Bottom Line 2021, 34, 101–123. [Google Scholar]
- Oliver, R.L. Effect of expectation and disconfirmation on postexposure product evaluations—An alternative interpretation. J. Appl. Psychol. 1977, 62, 480–486. [Google Scholar] [CrossRef]
- Lee, K. Artificial Intelligence, Automation, and the Economy; The White House Blog, 2016. Available online: https://obamawhitehouse.archives.gov/blog/2016/12/20/artificial-intelligence-automation-and-economy (accessed on 12 August 2022).
- Lee, J.; Lapira, E.; Bagheri, B.; Kao, H.A. Recent advances and trends in predictive manufacturing systems in big data environment. Manuf. Lett. 2013, 1, 38–41. [Google Scholar] [CrossRef]
- Ghosh, S.K.; Chaudhuri, R.; Vrontis, D.; Thrassou, A. Adoption of artificial intelligence-integrated CRM systems in agile organizations in India. Technol. Forecast. Soc. Change 2021, 168, 1–14. [Google Scholar]
- Khorana, S.; Kizgin, H. Harnessing the potential of artificial intelligence to foster citizens’ satisfaction: An empirical study on India. Gov. Inf. Q. 2021, in press. [Google Scholar] [CrossRef]
- Kushmaro, P. CIO: 5 Ways Industrial AI Is Revolutionizing Manufacturing. 2018. Available online: https://www.iotforall.com/5-ways-industrial-ai-is-revolutionizing-manufacturing (accessed on 11 August 2022).
- Buer, S.V.; Strandhagen, J.O.; Chan, F.T. The link between Industry 4.0 and ean manufacturing: Mapping current research and establishing a research agenda. Int. J. Prod. Res. 2018, 56, 2924–2940. [Google Scholar] [CrossRef]
- Chaudhuri, R.; Vrontis, A. Does data-driven culture impact innovation and performance of a firm? An empirical examination. Ann. Oper. Res. 2020, in press. [Google Scholar] [CrossRef]
- Sakka, G.; Chaudhuri, R.; Thrassou, A. Impact of firm’s intellectual capital on firm performance: A study of Indian firms and the moderating effects of age and gender. J. Intellect. Cap. 2021, 23, 103–126. [Google Scholar]
- Cui, A.S.; O’Connor, G. Alliance portfolio resource diversity and firm innovation. J. Mark. 2012, 76, 24–43. [Google Scholar] [CrossRef]
- Chatterjee, S. Impact of AI regulation on intention to use robots: From citizens and government perspective. Int. J. Intell. Unmanned Syst. 2019, 8, 97–114. [Google Scholar] [CrossRef]
- Dwivedi, Y.K.; Chatterjee, S.; Rana, N.P. How does business analytics contribute to organisational performance and business value? A resource-based view. Inf. Technol. People 2021, in press. [Google Scholar] [CrossRef]
- Evans, P.; Gawer, A. The Rise of the Platform Enterprise: A Global Survey, Global Enterprise; The Emerging Platform Economy Series; Surrey University Publication: Surrey, UK, 2016; pp. 5–8. [Google Scholar]
- Chaudhuri, R.; Vrontis, D. Usage intention of social robots for domestic purpose: From security, privacy, and legal perspectives. Inform. Syst. Front. 2021, in press. [Google Scholar] [CrossRef]
- Chatterjee, S. Security and privacy issues in E-Commerce: A proposed guidelines to mitigate the risk. IEEE Int. Adv. Comput. Conf. IACC 2015, 393–396. [Google Scholar] [CrossRef]
- Helfrich, C.D.; Blevins, D.; Smith, J.L.; Kelly, P.A.; Hogan, T.P.; Hagedorn, H.; Dubbert, P.M.; Sales, A.E. Predicting implementation from organisational readiness for change: A study protocol. Implement. Sci. 2011, 6, 76. [Google Scholar] [CrossRef]
- Chatterjee, S.; Chaudhuri, S.; Sakka, G. Cross-disciplinary issues in international marketing: A systematic literature review on international marketing and ethical issues. Int. Mark. Rev. 2021, 38, 985–1005. [Google Scholar] [CrossRef]
- Thrassou, A.; Chaudhuri, R.; Vrontis, D. Antecedents and consequences of knowledge hiding: The moderating role of knowledge hiders and knowledge seekers in organizations. J. Bus. Res. 2021, 128, 303–313. [Google Scholar]
- Thrassou, A.; Chaudhuri, R.; Vrontis, D. Does “CHALTA HAI” culture negatively impacts sustainability of business firms in India? An empirical investigation. J. Asia Bus. Stud. 2021, 15, 666–685. [Google Scholar]
- Rana, N.P.; Dwivedi, Y.K. Assessing consumers’ co-production and future participation on value co-creation and business benefit: An FPCB model perspective. Inf. Syst. Front. 2021, in press. [Google Scholar] [CrossRef]
- Rana, N.P.; Dwivedi, Y.K.; Akter, S. Understanding dark side of artificial intelligence (AI) integrated business analytics: Assessing firm’s operational inefficiency and competitiveness. Eur. J. Inf. Syst. 2022, 31, 364–387. [Google Scholar] [CrossRef]
- Chaudhuri, R.; Chatterjee, S.; Vrontis, D. Antecedents of privacy concerns and online information disclosure: Moderating role of government regulation. EuroMed J. Bus. 2022, in press. [Google Scholar] [CrossRef]
- Chatterjee, S. Is data privacy a fundamental right in India? An analysis and recommendations from policy and legal perspective. Int. J. Law Manag. 2019, 61, 170–190. [Google Scholar] [CrossRef]
- Moldoveanu, M.C.; Bauer, R.M. On the relationship between organisational complexity and organisational structure. Org. Sci. 2004, 15, 98–118. [Google Scholar] [CrossRef]
- Ghosh, S.; Vrontis, D.; Chaudhuri, R.; Thrassou, A. ICT-enabled CRM system adoption: A dual Indian qualitative case study and conceptual framework development. J. Asia Bus. Stud. 2020, 15, 257–277. [Google Scholar]
- Lv, H.J.; Liu, H. Empirical research on the relationship between organisational complexity and organisation effectiveness in transitional period. J. Manag. Sci. China 2010, 13, 26–41. [Google Scholar]
- Chaudhuri, R.; Vrontis, D.; Thrassou, A. The influence of online customer reviews on customers’ purchase intentions: A cross-cultural study from India and the UK. Int. J. Org. Anal. 2020, in press. [Google Scholar] [CrossRef]
- Chatterjee, S.; Chaudhuri, R.; Vrontis, D. Big data analytics in strategic sales performance: Mediating role of CRM capability and moderating role of leadership support. EuroMed J. Bus. 2022, in press. [Google Scholar] [CrossRef]
- Chatterjee, S. Internet of Things and social platforms: An empirical analysis from Indian consumer behavioral perspective. J. Behav. Inf. Technol. 2018, 39, 133–149. [Google Scholar] [CrossRef]
- Rogers, E.M. Diffusion of Innovations, 5th ed.; The Free Press: New York, NY, USA, 2003; ISBN 978-0-7432-2209-9. [Google Scholar]
- Aghion, P.; Jones, B.F.; Jones, C.I. Artificial Intelligence and Economic Growth; National Bureau of Economic Research, 2017; Available online: http://www.nber.org/papers/w23928 (accessed on 12 March 2021).
- Aboelmaged, M.G. Predicting e-readiness at firm-level: An analysis of technological, organisational and environmental (TOE) effects on e-maintenance readiness in manufacturing firms. Int. J. Inf. Manag. 2014, 34, 639–651. [Google Scholar] [CrossRef]
- Yang, Z.; Sun, J.; Zhang, Y.; Wang, Y. Understanding SaaS adoption from the perspective of organisational users: A tripod readiness model. Comput. Hum. Behav. 2015, 45, 254–264. [Google Scholar] [CrossRef]
- Li, L. China’s manufacturing locus in 2025: With a comparison of “Made-in-China 2025” and “Industry 4.0”. Technol. Forecast. Soc. Change 2017, 135, 66–74. [Google Scholar] [CrossRef]
- Chaudhuri, R.; Vrontis, D.; Thrassou, A. Adoption of robust business analytics for product innovation and organizational performance: The mediating role of organizational data-driven culture. Ann. Oper. Res. 2021, in press. [Google Scholar] [CrossRef]
- Chellappa, R.; Pavlou, P. Perceived information security, financial liability and consumer trust in electronic commerce transactions. Logist. Inf. Manag. 2002, 15, 358–368. [Google Scholar] [CrossRef]
- Chen, J.V.; Jubilado, R.J.M.; Capistrano, E.P.S.; Yen, D.C. Factors affecting online tax filing—An application of the IS success model and trust theory. Comput. Hum. Behav. 2015, 43, 251–262. [Google Scholar] [CrossRef]
- Basile, G.; Chaudhuri, R.; Vrontis, D. Digital transformation and entrepreneurship process in SMEs of India: A moderating role of adoption of AI-CRM capability and strategic planning. J. Strategy Manag. 2021, 15, 416–433. [Google Scholar]
- Simons, D.; Mason, R. Lean and green: “Doing more with less”. Int. Commer. Rev. ECR J. 2003, 3, 84–91. [Google Scholar]
- Gualandris, J.; Golini, R.; Kalchschmidt, M. Do supply management and global sourcing matter for firm sustainability performance? An international study. Supply Chain Manag. 2014, 19, 258–274. [Google Scholar] [CrossRef]
- Alshamaila, Y.; Papagiannidis, S.; Li, F. Cloud computing adoption by SMEs in the northeast of England: A multi-perspective framework. J. Enterp. Inf. Manag. 2013, 26, 250–275. [Google Scholar] [CrossRef]
- Goodhue, D.; Thompson, R. Task technology fit and individual performance. MIS Q. 1995, 19, 213–236. [Google Scholar] [CrossRef]
- Vroom, V.H.; Jago, A.G. Situation effects and levels of analysis in the study of leader participation. Leadersh. Q. 1995, 6, 169–181. [Google Scholar] [CrossRef]
- Pratono, A.H. Strategic orientation and information technological turbulence: Contingency perspective in SMEs. Bus. Process Manag. J. 2016, 22, 368–382. [Google Scholar] [CrossRef]
- Wonglimpiyarat, J. Standard competition: Is collaborative strategy necessary in shaping the smart card market? Technol. Forecast. Soc. Change 2005, 72, 1001–1010. [Google Scholar] [CrossRef]
- Nasiri, M.; Saunila, M.; Ukko, J. Digital orientation, digital maturity, and digital intensity: Determinants of financial success in digital transformation settings. Int. J. Oper. Prod. Manag. 2022, 42, 274–298. [Google Scholar] [CrossRef]
- Shehata, G.M. Exploiting market-oriented collective learning cycle to leverage competitive advantage at a foreign subsidiary in emerging markets. Eur. Bus. Rev. 2020, 32, 86–128. [Google Scholar] [CrossRef]
- Weiner, B.J. A theory of organisational readiness for change. Implement. Sci. 2009, 4, 67–76. [Google Scholar] [CrossRef]
- Lankton, N.; McKnight, D.H.; Thatcher, J.B. Incorporating trust-in-technology into expectation disconfirmation theory. J. Strateg. Inf. Syst. 2014, 23, 128–145. [Google Scholar] [CrossRef]
- Bhattacherjee, A.; Premkumar, G. Understanding changes in belief and attitude toward information technology usage: A theoretical model and longitudinal test. MIS Q. 2004, 28, 229–254. [Google Scholar] [CrossRef]
- Lewicki, R.J.; Tomlinson, E.D.; Gillespie, N. Models of interpersonal trust development: Theoretical approaches, empirical evidence, and future directions. J. Manag. 2006, 32, 991–1022. [Google Scholar] [CrossRef]
- Sonnenwald, D.H.; Wildemuth, B.S.; Harmon, G.L. A research method to investigate information seeking using the concept of information horizons: An example from a study of lower socio-economic students’ information seeking behavior. New Rev. Inf. Behav. Res. 2001, 2, 65–86. [Google Scholar]
- Halabi, T.; Esquivel, R.; Siles, B. Intrapreneurial competencies: Development and validation of a measurement scale. Eur. J. Manag. Bus. Econ. 2017, 26, 86–111. [Google Scholar] [CrossRef]
- Parveen, F.; Sulaiman, A. Technology complexity, personal innovativeness, and intention to use wireless internet using mobile devices in Malaysia. Int. Rev. Bus. Res. Pap. 2008, 4, 1–10. [Google Scholar]
- Peng, R.; Xiong, L.; Yang, Z. Exploring tourist adoption of tourism mobile payment: An empirical analysis. J. Theor. Appl. Electron. Commer. Res. 2012, 7, 21–33. [Google Scholar] [CrossRef]
- Iacovou, C.L.; Benbasat, I.; Dexter, A.S. Electronic data interchange and small organisations: Adoption and impact of technology. MIS Q. 1995, 19, 465–485. [Google Scholar] [CrossRef]
- Kaufmann, L.; Carter, C.R. International supply relationships and non-financial performance—A comparison of U.S. and German practices. J. Oper. Manag. 2006, 24, 653–675. [Google Scholar] [CrossRef]
- Ensley, M.D.; Pearce, C.L.; Hmieleski, K.M. The moderating effect of environmental dynamism on the relationship between entrepreneur leadership behavior and new venture performance. J. Bus. Ventur. 2006, 21, 243–263. [Google Scholar] [CrossRef]
- Hawn, O.; Kang, H.-G. The effect of market and nonmarket competition on firm and industry corporate social responsibility, sustainability, stakeholder governance, and corporate social responsibility. Adv. Strateg. Manag. 2018, 38, 313–337. [Google Scholar]
- Kalaitzi, D.; Matopoulos, A.; Bourlakis, M.; Tate, W. Supply chains under resource pressure: Strategies for improving resource efficiency and competitive advantage. Int. J. Oper. Prod. Manag. 2019, 39, 1323–1354. [Google Scholar] [CrossRef]
- Tushman, M.L. Work characteristics and subunit communication structure: A contingency analysis. Administ. Sci. Q. 1979, 24, 82–98. [Google Scholar] [CrossRef]
- Dean, J.W.; Sharfman, M.P. Procedural rationality in the strategic decision-making process. J. Manag. Stud. 1993, 30, 587–610. [Google Scholar] [CrossRef]
- Tabatabaei, M. An experimental analysis of decision channeling by restrictive information display. J. Behav. Decis. Mak. 2002, 15, 419–432. [Google Scholar] [CrossRef]
- Ford, J.K.; Schmitt, N.; Schechtman, S.L.; Hults, B.M.; Doherty, M.L. Process tracing methods: Contributions, problems, and neglected research questions. Org. Behav. Hum. Decis. Process. 1989, 43, 75–117. [Google Scholar] [CrossRef]
- Lafuente, E.; Solano, A.; Leiva, J.C.; Mora-Esquivel, R. Determinants of innovation performance: Exploring the role of organisational learning capability in knowledge-intensive business services (KIBS) firms. Acad. Rev. Latinoam. Adm. 2019, 32, 40–62. [Google Scholar] [CrossRef]
- Simon, H.A. The Architecture of Complexity. Proc. Am. Philos. Soc. 1962, 106, 467–482. [Google Scholar]
- Cagliano, R.; Canterino, F.; Longoni, A.; Bartezzaghi, E. The interplay between smart manufacturing technologies and work organisation: The role of technological complexity. Int. J. Oper. Prod. Manag. 2019, 39, 913–934. [Google Scholar] [CrossRef]
- Jarvenpaa, S.L.; Tractinsky, N.; Vitale, M. Consumer trust in an Internet store. Inf. Technol. Manag. 2000, 1, 45–71. [Google Scholar] [CrossRef]
- Gefen, D.; Karahanna, E.; Straub, D. Trust and TAM in online shopping: An integrated model. MIS Q. 2003, 27, 51–90. [Google Scholar] [CrossRef]
- Kuciapski, M. A model of mobile technologies acceptance for knowledge transfer by employees. J. Knowl. Manag. 2017, 21, 1053–1076. [Google Scholar] [CrossRef]
- Simons, R. Performance Measurement and Control Systems for Implementing Strategy: Text & Cases; Prentice Hall: Hoboken, NJ, USA, 2000; ISBN 978-0132340069. [Google Scholar]
- Yu, X.; Xu, S.; Ashton, M. Antecedents and outcomes of artificial intelligence adoption and application in the workplace: The socio-technical system theory perspective. Inf. Technol. People 2022, in press. [Google Scholar] [CrossRef]
- Gao, T.; Sirgy, M.J.; Bird, M.M. Reducing buyer decision-making uncertainty in organisational purchasing: Can supplier trust, commitment, and dependence help? J. Bus. Res. 2005, 58, 397–405. [Google Scholar] [CrossRef]
- Kaufmann, L.; Michel, A.; Carter, C.R. Debiasing strategies in supply management decision-making. J. Bus. Logist. 2009, 30, 85–106. [Google Scholar] [CrossRef]
- Dean, J.W.; Sharfman, M.P. Does decision process matter? A study of strategic decision-making effectiveness. Acad. Manag. J. 1996, 39, 368–396. [Google Scholar]
- Elbanna, S.; Child, J. The influence of decision, environmental and firm characteristics on the rationality of strategic decision-making. J. Manag. Stud. 2007, 44, 561–591. [Google Scholar] [CrossRef]
- Chen, Z.; Li, L. Information support technologies of integrated production planning and control for OEM driven networked manufacturing: Framework, technologies and case. J. Enterp. Inf. Manag. 2013, 26, 400–426. [Google Scholar] [CrossRef]
- Powell, A.; Noble, C.H.; Noble, S.M.; Han, S. Man vs. machine: Relational and performance outcomes of technology utilization in small business CRM support capabilities. Eur. J. Mark. 2018, 52, 725–757. [Google Scholar] [CrossRef]
- Chatterjee, S.; Chaudhuri, R. Supply chain sustainability during turbulent environment: Examining the role of firm capabilities and government regulation. Oper. Manag. Res. 2021, in press. [Google Scholar] [CrossRef]
- Chatterjee, S.; Ghosh, S.K.; Chaudhuri, R. Adoption of ubiquitous customer relationship management (uCRM) in enterprise: Leadership support and technological competence as moderators. J. Relationsh. Mark. 2019, 19, 75–92. [Google Scholar] [CrossRef]
- Christofi, A.; Christofi, P.; Sisaye, S. Corporate sustainability: Historical development and reporting practices. Manag. Res. Rev. 2012, 35, 157–172. [Google Scholar] [CrossRef]
- Donate, M.J.; Guadamillas, F. Organisational factors to support knowledge management and innovation. J. Knowl. Manag. 2011, 15, 890–914. [Google Scholar] [CrossRef]
- Cheung, M.F.Y.; Wong, C. Transformational leadership, leader support, and employee creativity. Leadersh. Org. Develop. J. 2011, 32, 656–672. [Google Scholar] [CrossRef]
- Hair, J.F.; Ringle, C.M.; Gudergan, S.P.; Fischer, A.; Nitzl, C.; Menictas, C. Partial least squares structural equation modeling-based discrete choice modeling: An illustration in modeling retailer choice. Bus. Res. 2018, 12, 115–142. [Google Scholar] [CrossRef]
- Armstrong, J.S.; Overton, T.S. Estimating nonresponse bias in mail surveys. J. Mark. Res. 1977, 14, 396–402. [Google Scholar] [CrossRef]
- Hair, J.F., Jr.; Hult, G.T.M.; Ringle, C.; Sarstedt, M. A Primer on Partial Least Squares Structural Equation Modeling (PLS-SEM), 2nd ed.; Sage Publications: Thousand Oaks, CA, USA, 2016; ISBN 978-1483377445. [Google Scholar]
- Henseler, J.; Ringle, C.M.; Sinkovics, R.R. The use of partial least squares path modeling in international marketing. Adv. Int. Mark. 2009, 20, 277–319. [Google Scholar]
- Chin, W.W. How to write up and report PLS analyses. In Handbook of Partial Least Squares; Vinzi, V.E., Chin, W.W., Henseler, J., Wang, H., Eds.; Springer: Berlin/Heidelberg, Germany, 2010; pp. 655–690. ISBN 978-3-540-32825-4. [Google Scholar]
- Alsheibani, S.; Cheung, Y.; Messom, C. Artificial intelligence Adoption: AI-readiness at Firm-Level. In Proceedings of PACIS2018; Association for Information Systems: Chicago, IL, USA, 2018; ISBN 9784902590838. [Google Scholar]
- Veliu, L.; Manxhari, M. The impact of managerial competencies on business performance: SME’s in Kosovo. Vadyba J. Manag. 2017, 1, 59–65. [Google Scholar]
- Lee, J.; Bagheri, B.; Kao, H.A. A cyber-physical systems architecture for industry 4.0-based manufacturing systems. Manuf. Lett. 2015, 3, 18–23. [Google Scholar] [CrossRef]
- Zhou, J.; Li, P.; Zhou, Y.; Wang, B.; Zang, J.; Meng, L. Toward new-generation intelligent manufacturing. Engineering 2018, 4, 11–20. [Google Scholar] [CrossRef]




| Particulars | Character | Number | Percentage (%) |
|---|---|---|---|
| Micro-enterprises | Employees < 250 | 81 | 23.6 |
| Small firms | 250 < Employees < 700 | 190 | 55.4 |
| Medium firms | 700 < Employees < 1200 | 72 | 21.0 |
| Professional position | Senior Managers | 103 | 30.0 |
| Middle Managers | 176 | 51.3 | |
| Junior Managers | 64 | 18.7 |
| Construct/Items | LF | AVE | CR | α | t-Value | VIF | No. of Items |
|---|---|---|---|---|---|---|---|
| OCX | 0.85 | 0.88 | 0.91 | 3.5 | 3 | ||
| OCX1 | 0.90 | 21.17 | |||||
| OCX2 | 0.95 | 26.12 | |||||
| OCX3 | 0.92 | 31.19 | |||||
| OCO | 0.82 | 0.86 | 0.92 | 4.7 | 4 | ||
| OCO1 | 0.88 | 21.72 | |||||
| OCO2 | 0.84 | 25.05 | |||||
| OCO3 | 0.98 | 23.11 | |||||
| OCO4 | 0.91 | 19.98 | |||||
| ORE | 0.93 | 0.95 | 0.97 | 4.2 | 4 | ||
| ORE1 | 0.88 | 27.12 | |||||
| ORE2 | 0.84 | 31.42 | |||||
| ORE3 | 0.91 | 33.62 | |||||
| ORE4 | 0.98 | 34.04 | |||||
| ATD | 0.92 | 0.94 | 0.96 | 3.8 | 3 | ||
| ATD1 | 0.95 | 21.17 | |||||
| ATD2 | 0.90 | 26.07 | |||||
| ATD3 | 0.90 | 29.12 | |||||
| COP | 0.84 | 0.87 | 0.89 | 4.3 | 4 | ||
| COP1 | 0.93 | 29.11 | |||||
| COP2 | 0.88 | 27.04 | |||||
| COP3 | 0.89 | 32.88 | |||||
| COP4 | 0.96 | 33.44 | |||||
| ATCX | 0.83 | 0.86 | 0,89 | 4.6 | 5 | ||
| ATCX1 | 0.86 | 31.12 | |||||
| ATCX2 | 0.84 | 33.44 | |||||
| ATCX3 | 0.88 | 35.06 | |||||
| ATCX4 | 0.97 | 37.18 | |||||
| ATCX5 | 0.99 | 32.17 | |||||
| AICO | 0.92 | 0.94 | 0.97 | 3.9 | 3 | ||
| AICO1 | 0.91 | 21.72 | |||||
| AICO2 | 0.99 | 26.41 | |||||
| AICO3 | 0.98 | 29.09 | |||||
| TAT | 0.88 | 0.91 | 0.93 | 4.1 | 4 | ||
| TAT1 | 0.95 | 29.17 | |||||
| TAT2 | 0.95 | 38.14 | |||||
| TAT3 | 0.90 | 39.41 | |||||
| TAT4 | 0.95 | 36.72 | |||||
| ILA | 0.93 | 0.95 | 0.98 | 4.7 | 4 | ||
| ILA1 | 0.99 | 31.46 | |||||
| ILA2 | 0.96 | 33.47 | |||||
| ILA3 | 0.89 | 35.78 | |||||
| ILA4 | 0.99 | 39.12 | |||||
| ARMP | 0.90 | 0.93 | 0.95 | 3.8 | 4 | ||
| ARMP1 | 0.90 | 39.64 | |||||
| ARMP2 | 0.95 | 32.11 | |||||
| ARMP3 | 0.87 | 33.13 | |||||
| ARMP4 | 0.89 | 31.72 | |||||
| ASMP | 0.82 | 0.86 | 0.89 | 3.6 | 3 | ||
| ASMP1 | 0.97 | 33.34 | |||||
| ASMP2 | 0.86 | 31.01 | |||||
| ASMP3 | 0.89 | 36.42 |
| Construct | OCX | OCO | ORE | ATD | COP | ATCX | AICO | TAT | ILA | ARMP | ASMP | AVE |
|---|---|---|---|---|---|---|---|---|---|---|---|---|
| OCX | 0.92 | 0.85 | ||||||||||
| OCO | −0.21 | 0.91 | 0.83 | |||||||||
| ORE | 0.26 ** | 0.19 * | 0.96 | 0.93 | ||||||||
| ATD | 0.27 | 0.22 | 0.28 *** | 0.96 | 0.92 | |||||||
| COP | 0.29 | 0.24 | 0.26 ** | 0.24 ** | 0.92 | 0.84 | ||||||
| ATCX | 0.34 *** | 0.29 ** | 0.25 | 0.22 ** | −0.26 | 0.91 | 0.92 | |||||
| AICO | −0.41 | 0.31 | 0.12 * | 0.23 | 0.27 | 0.28 | 0.96 | 0.92 | ||||
| TAT | 0.46 | 0.33 | 0.17 | 0.26 ** | −0.29 | 0.27 *** | 0.13 * | 0.94 | 0.88 | |||
| ILA | 0.37 | 0.37 ** | 0.29 | −0.27 | 0.41 * | 0.39 * | 0.19 * | −0.31 | 0.96 | 0.93 | ||
| ARMP | −0.23 | −0.41 | 0.31 ** | 0.39 | 0.39 | −0.31 | −0.21 | 0.39 ** | 0.31 | 0.95 | 0.90 | |
| ASMP | 0.19 * | 0.30 | −0.42 | 0.41 * | 0.37 | 0.17 | 0.26 | 0.29 | 0.32 * | 0.37 * | 0.91 | 0.82 |
| Path | Moderator | p-Value Difference | Remarks |
|---|---|---|---|
| (ARMP → ASMP) × TS | Technology Support | 0.02 | Significant |
| (ARMP → ASMP) × LS | Leadership Support | 0.04 | Significant |
| Linkages | Hypotheses | R2/Path Coefficients | p-Values | Remarks |
|---|---|---|---|---|
| Effects on ARMP | 0.48 | |||
| by OCX | H1a | −0.32 | * p < 0.05 | Supported |
| by OCO | H1b | 0.17 | ** p < 0.01 | Supported |
| by ORE | H1c | 0.44 | *** p < 0.001 | Supported |
| by ATD | H2a | 0.37 | ** p < 0.01 | Supported |
| by COP | H2b | 0.33 | ** p < 0.01 | Supported |
| by ATCX | H3a | −0.39 | ** p < 0.01 | Supported |
| by AICO | H3b | 0.26 | * p < 0.05 | Supported |
| by TAT | H4a | 0.34 | ** p < 0.01 | Supported |
| by ILA | H4b | 0.49 | ** p < 0.001 | Supported |
| Effects on ASMP | 0.69 | |||
| by ARMP | H5 | 0.51 | *** p < 0.001 | Supported |
| Effects on ARMP → ASMP | ||||
| by TS | H6 | 0.32 | * p < 0.05 | Supported |
| by LS | H7 | 0.26 | ** p < 0.01 | Supported |
Publisher’s Note: MDPI stays neutral with regard to jurisdictional claims in published maps and institutional affiliations. |
© 2022 by the authors. Licensee MDPI, Basel, Switzerland. This article is an open access article distributed under the terms and conditions of the Creative Commons Attribution (CC BY) license (https://creativecommons.org/licenses/by/4.0/).
Share and Cite
Chaudhuri, R.; Chatterjee, S.; Vrontis, D.; Chaudhuri, S. Innovation in SMEs, AI Dynamism, and Sustainability: The Current Situation and Way Forward. Sustainability 2022, 14, 12760. https://doi.org/10.3390/su141912760
Chaudhuri R, Chatterjee S, Vrontis D, Chaudhuri S. Innovation in SMEs, AI Dynamism, and Sustainability: The Current Situation and Way Forward. Sustainability. 2022; 14(19):12760. https://doi.org/10.3390/su141912760
Chicago/Turabian StyleChaudhuri, Ranjan, Sheshadri Chatterjee, Demetris Vrontis, and Sumana Chaudhuri. 2022. "Innovation in SMEs, AI Dynamism, and Sustainability: The Current Situation and Way Forward" Sustainability 14, no. 19: 12760. https://doi.org/10.3390/su141912760
APA StyleChaudhuri, R., Chatterjee, S., Vrontis, D., & Chaudhuri, S. (2022). Innovation in SMEs, AI Dynamism, and Sustainability: The Current Situation and Way Forward. Sustainability, 14(19), 12760. https://doi.org/10.3390/su141912760

