User Preference Analysis of a Sustainable Workstation Design for Online Classes: A Conjoint Analysis Approach
Abstract
:1. Introduction
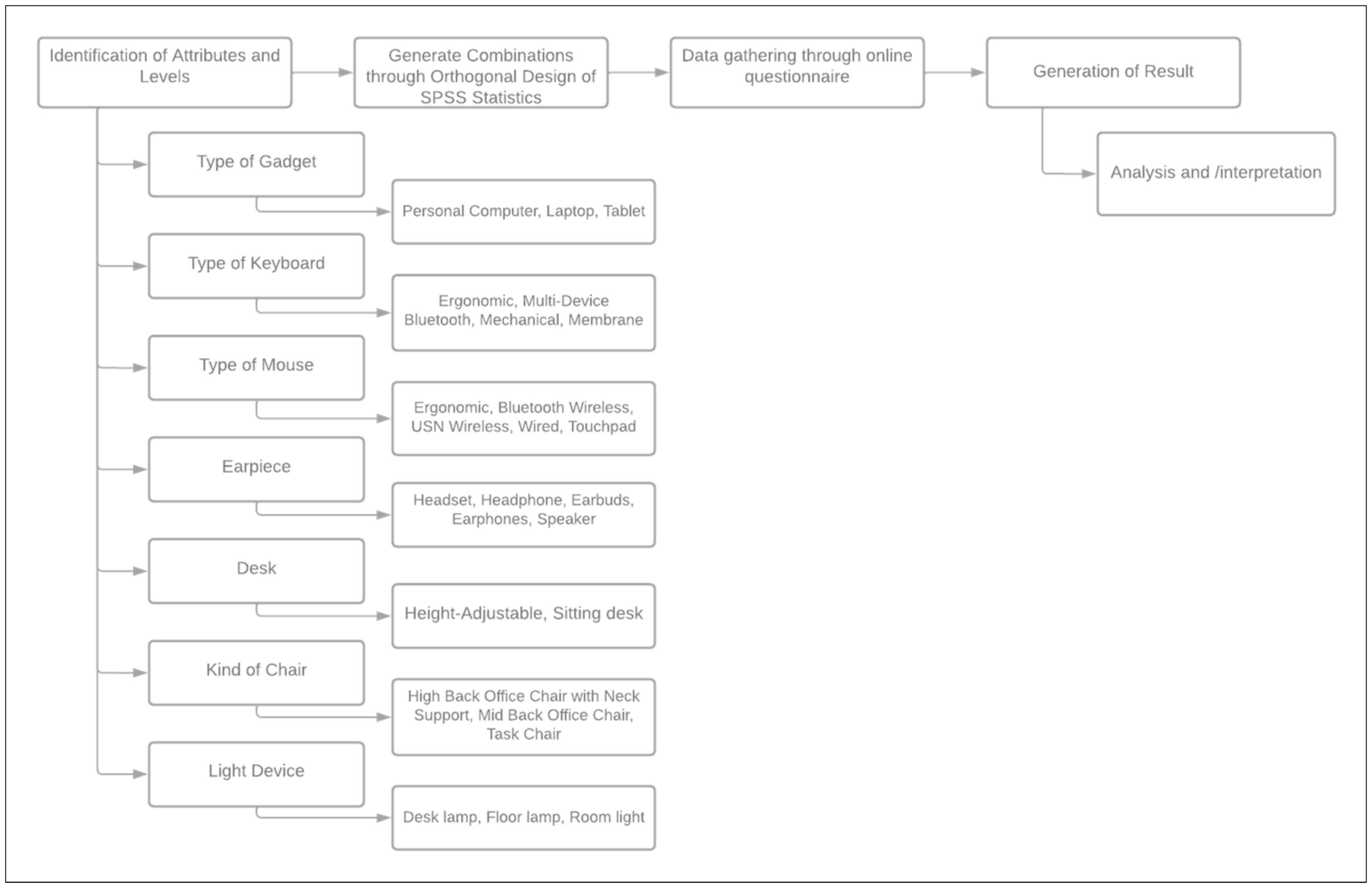
2. Methodology
2.1. Conceptual Framework
2.2. Data Gathering
2.3. Demographics
2.4. Conjoint Design
2.5. Statistical Analysis
3. Results
4. Discussion
4.1. Practical Implications
4.2. Limitations
5. Conclusions
Author Contributions
Funding
Institutional Review Board Statement
Informed Consent Statement
Data Availability Statement
Acknowledgments
Conflicts of Interest
Appendix A
| Combination | Type of Gadget | Type of Mouse | Earpiece | Desk | Kind of Chair | Light Device | |
|---|---|---|---|---|---|---|---|
| 1 | Laptop | Ergonomic Keyboard | Wired Mouse | Speaker | Sitting Desk | High-Back Office Chair with Neck Support | Floor Lamp |
| 2 | Tablet | Ergonomic Keyboard | Touchpad | Headset | Sitting Desk | Task Chair | Floor Lamp |
| 3 | Laptop | Mechanical Keyboard | Ergonomic Mouse | Earbuds | Height-Adjustable table | High-Back Office Chair with Neck Support | Floor Lamp |
| 4 | Personal Computer | Mechanical Keyboard | Wired Mouse | Headset | Height-Adjustable table | High-Back Office Chair with Neck Support | Floor Lamp |
| 5 | Tablet | Multidevice Bluetooth Keyboard | USB Wireless mouse | Earphones | Height-Adjustable table | Mid-Back Office Chair | Floor Lamp |
| 6 | Personal Computer | Ergonomic Keyboard | Wired Mouse | Earbuds | Sitting Desk | Mid-Back Office Chair | Room Light |
| 7 | Laptop | Multidevice Bluetooth Keyboard | Ergonomic Mouse | Headset | Sitting Desk | Task Chair | Desk Lamp |
| 8 | Personal Computer | Multidevice Bluetooth Keyboard | Bluetooth Wireless Mouse | Earphones | Sitting Desk | High-Back Office Chair with Neck Support | Floor Lamp |
| 9 | Tablet | Mechanical Keyboard | Bluetooth Wireless Mouse | Headset | Sitting Desk | Task Chair | Desk Lamp |
| 10 | Tablet | Multidevice Bluetooth Keyboard | Bluetooth Wireless Mouse | Earbuds | Height-Adjustable table | Task Chair | Desk Lamp |
| 11 | Tablet | Ergonomic Keyboard | USB Wireless mouse | Headphone | Sitting Desk | High-Back Office Chair with Neck Support | Desk Lamp |
| 12 | Personal Computer | Ergonomic Keyboard | Ergonomic Mouse | Earphones | Height-Adjustable table | High-Back Office Chair with Neck Support | Desk Lamp |
| 13 | Personal Computer | Membrane Keyboard | Bluetooth Wireless Mouse | Headphone | Sitting Desk | High-Back Office Chair with Neck Support | Floor Lamp |
| 14 | Personal Computer | Membrane Keyboard | Ergonomic Mouse | Headphone | Sitting Desk | Task Chair | Room Light |
| 15 | Tablet | Ergonomic Keyboard | Ergonomic Mouse | Earbuds | Sitting Desk | High-Back Office Chair with Neck Support | Desk Lamp |
| 16 | Laptop | Ergonomic Keyboard | Bluetooth Wireless Mouse | Headphone | Height-Adjustable table | Mid-Back Office Chair | Desk Lamp |
| 17 | Personal Computer | Multidevice Bluetooth Keyboard | Wired Mouse | Headphone | Height-Adjustable table | High-Back Office Chair with Neck Support | Desk Lamp |
| 18 | Personal Computer | Mechanical Keyboard | Bluetooth Wireless Mouse | Headset | Height-Adjustable table | Mid-Back Office Chair | Desk Lamp |
| 19 | Laptop | Ergonomic Keyboard | Bluetooth Wireless Mouse | Earphones | Height-Adjustable table | Task Chair | Desk Lamp |
| 20 | Personal Computer | Ergonomic Keyboard | USB Wireless mouse | Headphone | Height-Adjustable table | Task Chair | Room Light |
| 21 | Tablet | Ergonomic Keyboard | Ergonomic Mouse | Headphone | Height-Adjustable table | Mid-Back Office Chair | Floor Lamp |
| 22 | Personal Computer | Multidevice Bluetooth Keyboard | Touchpad | Earbuds | Sitting Desk | Mid-Back Office Chair | Desk Lamp |
| 23 | Personal Computer | Mechanical Keyboard | Bluetooth Wireless Mouse | Speaker | Height-Adjustable table | Mid-Back Office Chair | Desk Lamp |
| 24 | Tablet | Membrane Keyboard | Wired Mouse | Headset | Height-Adjustable table | Task Chair | Desk Lamp |
| 25 | Laptop | Membrane Keyboard | Bluetooth Wireless Mouse | Earbuds | Height-Adjustable table | High-Back Office Chair with Neck Support | Room Light |
| 26 | Personal Computer | Ergonomic Keyboard | Bluetooth Wireless Mouse | Speaker | Sitting Desk | Task Chair | Floor Lamp |
| 27 | Personal Computer | Ergonomic Keyboard | Ergonomic Mouse | Headset | Height-Adjustable table | High-Back Office Chair with Neck Support | Desk Lamp |
| 28 | Personal Computer | Ergonomic Keyboard | Bluetooth Wireless Mouse | Headset | Height-Adjustable table | Mid-Back Office Chair | Room Light |
| 29 | Tablet | Mechanical Keyboard | Wired Mouse | Earphones | Sitting Desk | Mid-Back Office Chair | Room Light |
| 30 | Personal Computer | Multidevice Bluetooth Keyboard | Ergonomic Mouse | Headset | Sitting Desk | Mid-Back Office Chair | Room Light |
| 31 | Personal Computer | Mechanical Keyboard | Wired Mouse | Headset | Sitting Desk | Task Chair | Desk Lamp |
| 32 | Personal Computer | Membrane Keyboard | Touchpad | Earphones | Height-Adjustable table | High-Back Office Chair with Neck Support | Desk Lamp |
| 33 | Tablet | Mechanical Keyboard | Ergonomic Mouse | Speaker | Height-Adjustable table | High-Back Office Chair with Neck Support | Desk Lamp |
| 34 | Laptop | Multidevice Bluetooth Keyboard | Bluetooth Wireless Mouse | Headset | Sitting Desk | High-Back Office Chair with Neck Support | Floor Lamp |
| 35 | Personal Computer | Mechanical Keyboard | USB Wireless mouse | Earbuds | Height-Adjustable table | Task Chair | Floor Lamp |
| 36 | Personal Computer | Mechanical Keyboard | Ergonomic Mouse | Headphone | Sitting Desk | High-Back Office Chair with Neck Support | Desk Lamp |
| 37 | Laptop | Membrane Keyboard | USB Wireless mouse | Speaker | Sitting Desk | Mid-Back Office Chair | Desk Lamp |
| 38 | Laptop | Multidevice Bluetooth Keyboard | Wired Mouse | Headphone | Height-Adjustable table | Task Chair | Desk Lamp |
| 39 | Personal Computer | Mechanical Keyboard | Touchpad | Headphone | Height-Adjustable table | Task Chair | Floor Lamp |
| 40 | Laptop | Multidevice Bluetooth Keyboard | Ergonomic Mouse | Headphone | Height-Adjustable table | Mid-Back Office Chair | Floor Lamp |
| 41 | Tablet | Multidevice Bluetooth Keyboard | Bluetooth Wireless Mouse | Headphone | Height-Adjustable table | High-Back Office Chair with Neck Support | Room Light |
| 42 | Tablet | Mechanical Keyboard | Bluetooth Wireless Mouse | Headphone | Sitting Desk | High-Back Office Chair with Neck Support | Room Light |
| 43 | Laptop | Mechanical Keyboard | Touchpad | Headphone | Sitting Desk | Mid-Back Office Chair | Desk Lamp |
| 44 | Laptop | Mechanical Keyboard | Bluetooth Wireless Mouse | Headphone | Sitting Desk | Mid-Back Office Chair | Desk Lamp |
| 45 | Tablet | Membrane Keyboard | Ergonomic Mouse | Headset | Height-Adjustable table | Mid-Back Office Chair | Floor Lamp |
| 46 | Laptop | Ergonomic Keyboard | Touchpad | Headset | Height-Adjustable table | High-Back Office Chair with Neck Support | Room Light |
| 47 | Personal Computer | Multidevice Bluetooth Keyboard | USB Wireless mouse | Headset | Sitting Desk | High-Back Office Chair with Neck Support | Desk Lamp |
| 48 | Laptop | Mechanical Keyboard | Ergonomic Mouse | Earphones | Sitting Desk | Task Chair | Room Light |
| 49 | Laptop | Mechanical Keyboard | USB Wireless mouse | Headset | Height-Adjustable table | High-Back Office Chair with Neck Support | Room Light |
| 50 | Tablet | Multidevice Bluetooth Keyboard | Touchpad | Speaker | Height-Adjustable table | High-Back Office Chair with Neck Support | Room Light |
| 51 | Personal Computer | Multidevice Bluetooth Keyboard | Ergonomic Mouse | Speaker | Height-Adjustable table | Task Chair | Room Light |
Appendix B
| Combination | Type of Gadget | Type of Keyboard | Type of Mouse | Earpiece | Desk | Kind of Chair | Light Device | Total | Rank |
|---|---|---|---|---|---|---|---|---|---|
| 1 | Laptop | Ergonomic Keyboard | Wired Mouse | Speaker | Sitting Desk | High-Back Office Chair with Neck Support | Floor Lamp | 0.537 | 18 |
| 2 | Tablet | Ergonomic Keyboard | Touchpad | Headset | Sitting Desk | Task Chair | Floor Lamp | −1.356 | 51 |
| 3 | Laptop | Mechanical Keyboard | Ergonomic Mouse | Earbuds | Height-Adjustable table | High-Back Office Chair with Neck Support | Floor Lamp | 0.677 | 13 |
| 4 | Personal Computer | Mechanical Keyboard | Wired Mouse | Headset | Height-Adjustable table | High-Back Office Chair with Neck Support | Floor Lamp | 1.017 | 1 |
| 5 | Tablet | Multidevice Bluetooth Keyboard | USB Wireless mouse | Earphones | Height-Adjustable table | Mid-Back Office Chair | Floor Lamp | −0.427 | 42 |
| 6 | Personal Computer | Ergonomic Keyboard | Wired Mouse | Earbuds | Sitting Desk | Mid-Back Office Chair | Room Light | 0.486 | 22 |
| 7 | Laptop | Multidevice Bluetooth Keyboard | Ergonomic Mouse | Headset | Sitting Desk | Task Chair | Desk Lamp | 0.242 | 27 |
| 8 | Personal Computer | Multidevice Bluetooth Keyboard | Bluetooth Wireless Mouse | Earphones | Sitting Desk | High-Back Office Chair with Neck Support | Floor Lamp | 0.77 | 8 |
| 9 | Tablet | Mechanical Keyboard | Bluetooth Wireless Mouse | Headset | Sitting Desk | Task Chair | Desk Lamp | −0.505 | 47 |
| 10 | Tablet | Multidevice Bluetooth Keyboard | Bluetooth Wireless Mouse | Earbuds | Height-Adjustable table | Task Chair | Desk Lamp | −0.713 | 48 |
| 11 | Tablet | Ergonomic Keyboard | USB Wireless mouse | Headphone | Sitting Desk | High-Back Office Chair with Neck Support | Desk Lamp | −0.33 | 40 |
| 12 | Personal Computer | Ergonomic Keyboard | Ergonomic Mouse | Earphones | Height-Adjustable table | High-Back Office Chair with Neck Support | Desk Lamp | 0.675 | 14 |
| 13 | Personal Computer | Membrane Keyboard | Bluetooth Wireless Mouse | Headphone | Sitting Desk | High-Back Office Chair with Neck Support | Floor Lamp | 0.698 | 11 |
| 14 | Personal Computer | Membrane Keyboard | Ergonomic Mouse | Headphone | Sitting Desk | Task Chair | Room Light | 0.11 | 32 |
| 15 | Tablet | Ergonomic Keyboard | Ergonomic Mouse | Earbuds | Sitting Desk | High-Back Office Chair with Neck Support | Desk Lamp | −0.461 | 45 |
| 16 | Laptop | Ergonomic Keyboard | Bluetooth Wireless Mouse | Headphone | Height-Adjustable table | Mid-Back Office Chair | Desk Lamp | 0.561 | 17 |
| 17 | Personal Computer | Multidevice Bluetooth Keyboard | Wired Mouse | Headphone | Height-Adjustable table | High-Back Office Chair with Neck Support | Desk Lamp | 0.764 | 9 |
| 18 | Personal Computer | Mechanical Keyboard | Bluetooth Wireless Mouse | Headset | Height-Adjustable table | Mid-Back Office Chair | Desk Lamp | 0.9 | 2 |
| 19 | Laptop | Ergonomic Keyboard | Bluetooth Wireless Mouse | Earphones | Height-Adjustable table | Task Chair | Desk Lamp | 0.236 | 28 |
| 20 | Personal Computer | Ergonomic Keyboard | USB Wireless mouse | Headphone | Height-Adjustable table | Task Chair | Room Light | 0.366 | 24 |
| 21 | Tablet | Ergonomic Keyboard | Ergonomic Mouse | Headphone | Height-Adjustable table | Mid-Back Office Chair | Floor Lamp | −0.451 | 43 |
| 22 | Personal Computer | Multidevice Bluetooth Keyboard | Touchpad | Earbuds | Sitting Desk | Mid-Back Office Chair | Desk Lamp | −0.227 | 37 |
| 23 | Personal Computer | Mechanical Keyboard | Bluetooth Wireless Mouse | Speaker | Height-Adjustable table | Mid-Back Office Chair | Desk Lamp | 0.697 | 12 |
| 24 | Tablet | Membrane Keyboard | Wired Mouse | Headset | Height-Adjustable table | Task Chair | Desk Lamp | −0.734 | 49 |
| 25 | Laptop | Membrane Keyboard | Bluetooth Wireless Mouse | Earbuds | Height-Adjustable table | High-Back Office Chair with Neck Support | Room Light | 0.513 | 19 |
| 26 | Personal Computer | Ergonomic Keyboard | Bluetooth Wireless Mouse | Speaker | Sitting Desk | Task Chair | Floor Lamp | 0.318 | 25 |
| 27 | Personal Computer | Ergonomic Keyboard | Ergonomic Mouse | Headset | Height-Adjustable table | High-Back Office Chair with Neck Support | Desk Lamp | 0.847 | 5 |
| 28 | Personal Computer | Ergonomic Keyboard | Bluetooth Wireless Mouse | Headset | Height-Adjustable table | Mid-Back Office Chair | Room Light | 0.793 | 7 |
| 29 | Tablet | Mechanical Keyboard | Wired Mouse | Earphones | Sitting Desk | Mid-Back Office Chair | Room Light | −0.493 | 46 |
| 30 | Personal Computer | Multidevice Bluetooth Keyboard | Ergonomic Mouse | Headset | Sitting Desk | Mid-Back Office Chair | Room Light | 0.627 | 15 |
| 31 | Personal Computer | Mechanical Keyboard | Wired Mouse | Headset | Sitting Desk | Task Chair | Desk Lamp | 0.496 | 20 |
| 32 | Personal Computer | Membrane Keyboard | Touchpad | Earphones | Height-Adjustable table | High-Back Office Chair with Neck Support | Desk Lamp | −0.142 | 34 |
| 33 | Tablet | Mechanical Keyboard | Ergonomic Mouse | Speaker | Height-Adjustable table | High-Back Office Chair with Neck Support | Desk Lamp | −0.339 | 41 |
| 34 | Laptop | Multidevice Bluetooth Keyboard | Bluetooth Wireless Mouse | Headset | Sitting Desk | High-Back Office Chair with Neck Support | Floor Lamp | 0.814 | 6 |
| 35 | Personal Computer | Mechanical Keyboard | USB Wireless mouse | Earbuds | Height-Adjustable table | Task Chair | Floor Lamp | 0.46 | 23 |
| 36 | Personal Computer | Mechanical Keyboard | Ergonomic Mouse | Headphone | Sitting Desk | High-Back Office Chair with Neck Support | Desk Lamp | 0.76 | 10 |
| 37 | Laptop | Membrane Keyboard | USB Wireless mouse | Speaker | Sitting Desk | Mid-Back Office Chair | Desk Lamp | 0.263 | 26 |
| 38 | Laptop | Multidevice Bluetooth Keyboard | Wired Mouse | Headphone | Height-Adjustable table | Task Chair | Desk Lamp | 0.216 | 29 |
| 39 | Personal Computer | Mechanical Keyboard | Touchpad | Headphone | Height-Adjustable table | Task Chair | Floor Lamp | −0.253 | 38 |
| 40 | Laptop | Multidevice Bluetooth Keyboard | Ergonomic Mouse | Headphone | Height-Adjustable table | Mid-Back Office Chair | Floor Lamp | 0.496 | 21 |
| 41 | Tablet | Multidevice Bluetooth Keyboard | Bluetooth Wireless Mouse | Headphone | Height-Adjustable table | High-Back Office Chair with Neck Support | Room Light | −0.253 | 39 |
| 42 | Tablet | Mechanical Keyboard | Bluetooth Wireless Mouse | Headphone | Sitting Desk | High-Back Office Chair with Neck Support | Room Light | −0.221 | 36 |
| 43 | Laptop | Mechanical Keyboard | Touchpad | Headphone | Sitting Desk | Mid-Back Office Chair | Desk Lamp | −0.209 | 35 |
| 44 | Laptop | Mechanical Keyboard | Bluetooth Wireless Mouse | Headphone | Sitting Desk | Mid-Back Office Chair | Desk Lamp | 0.594 | 16 |
| 45 | Tablet | Membrane Keyboard | Ergonomic Mouse | Headset | Height-Adjustable table | Mid-Back Office Chair | Floor Lamp | −0.454 | 44 |
| 46 | Laptop | Ergonomic Keyboard | Touchpad | Headset | Height-Adjustable table | High-Back Office Chair with Neck Support | Room Light | 0.009 | 33 |
| 47 | Personal Computer | Multidevice Bluetooth Keyboard | USB Wireless mouse | Headset | Sitting Desk | High-Back Office Chair with Neck Support | Desk Lamp | 0.865 | 4 |
| 48 | Laptop | Mechanical Keyboard | Ergonomic Mouse | Earphones | Sitting Desk | Task Chair | Room Light | 0.144 | 31 |
| 49 | Laptop | Mechanical Keyboard | USB Wireless mouse | Headset | Height-Adjustable table | High-Back Office Chair with Neck Support | Room Light | 0.869 | 3 |
| 50 | Tablet | Multidevice Bluetooth Keyboard | Touchpad | Speaker | Height-Adjustable table | High-Back Office Chair with Neck Support | Room Light | −1.139 | 50 |
| 51 | Personal Computer | Multidevice Bluetooth Keyboard | Ergonomic Mouse | Speaker | Height-Adjustable table | Task Chair | Room Light | 0.209 | 30 |
References
- Mengistie, T.A. Higher education students’ learning in COVID-19 pandemic period: The Ethiopian context. Res. Glob. 2021, 3, 100059. [Google Scholar] [CrossRef]
- Saberi, P. Research in the time of coronavirus: Continuing ongoing studies in the midst of the COVID-19 pandemic. AIDS Behav. 2020, 24, 2232–2235. [Google Scholar] [CrossRef] [PubMed]
- Al Lily, A.E.; Ismail, A.F.; Abunasser, F.M.; Alhajhoj Alqahtani, R.H. Distance Education as a response to pandemics: Coronavirus and Arab culture. Technol. Soc. 2020, 63, 101317. [Google Scholar] [CrossRef] [PubMed]
- Espino-Díaz, L.; Fernandez-Caminero, G.; Hernandez-Lloret, C.-M.; Gonzalez-Gonzalez, H.; Alvarez-Castillo, J.-L. Analyzing the impact of COVID-19 on education professionals. toward a paradigm shift: ICT and neuroeducation as a binomial of action. Sustainability 2020, 12, 5646. [Google Scholar] [CrossRef]
- Magsambol, B. 44,000 College Students won’t Enroll during Pandemic, Says Group. Available online: https://www.rappler.com/nation/college-students-wont-enroll-pandemic-pasuc/ (accessed on 15 July 2022).
- Deiparine, C. SWS: 4.4 Million School-age Filipinos Not Enrolled as of Late 2020. Available online: https://www.philstar.com/headlines/2021/02/24/2080112/sws-44-million-school-age-filipinos-not-enrolled-late-2020 (accessed on 30 June 2022).
- Jamal Al-deen, T. Mothering work: Supporting children’s education at home. In Motherhood, Education and Migration; Springer: Berlin/Heidelberg, Germany, 2019; pp. 69–98. [Google Scholar]
- Flores, H. Four of 10 Filipino Students Lack Distance Learning Tech. Available online: https://www.philstar.com/headlines/2021/03/03/2081545/four-10-filipino-students-lack-distance-learning-tech (accessed on 26 June 2022).
- Ziady, H. IKEA’s Online Sales Surged as People Turned Homes into Offices and Schools. Available online: https://edition.cnn.com/2020/10/06/business/ikea-coronavirus-sales/index.html (accessed on 12 July 2022).
- Obeidat, A.; Al-Share, R. Quality Learning Environments: Design-studio classroom. Asian Cult. Hist. 2012, 4, 165. [Google Scholar] [CrossRef]
- Awada, M.; Lucas, G.; Becerik-Gerber, B.; Roll, S. Working from home during the COVID-19 pandemic: Impact on office worker productivity and work experience. Work 2021, 69, 1171–1189. [Google Scholar] [CrossRef]
- Stîncel, O.-R.; Niţă, A.; Oraviţan, M. The impact of Home Office setup due to COVID-19 pandemic on IT professionals′ physical health: A systematic review. Timis. Phys. Educ. Rehabil. J. 2021, 14, 7–16. [Google Scholar] [CrossRef]
- Jajoo, B.; Bhatbolan, S.; Bhatbolan, S.; Bachagoudar, R.S. Ergonomic evaluation of workstation components in work from home settings during COVID-19 and its correlation with musculoskeletal symptoms: A self-reliant approach. In Proceedings of the Ergonomics for Design and Innovation, Aligarh, India, 8–10 December 2021; pp. 1449–1456. [Google Scholar]
- Mohamed Makhbul, Z.K.; Shukor, M.S.; Azly Muhamed, A. Ergonomics workstation environment toward organisational competitiveness. Int. J. Public Health Sci. 2022, 11, 157. [Google Scholar] [CrossRef]
- Prasetyo, Y.T.; Ong, A.K.; Concepcion, G.K.; Navata, F.M.; Robles, R.A.; Tomagos, I.J.; Young, M.N.; Diaz, J.F.; Nadlifatin, R.; Redi, A.A. Determining factors affecting acceptance of e-learning platforms during the COVID-19 pandemic: Integrating Extended Technology Acceptance Model and Delone & McLean is success model. Sustainability 2021, 13, 8365. [Google Scholar]
- Bast, F. Perception of online learning among students from India set against the pandemic. Front. Educ. 2021, 6, 705013. [Google Scholar] [CrossRef]
- Muthuprasad, T.; Aiswarya, S.; Aditya, K.S.; Jha, G.K. Students’ perception and preference for online education in India during COVID-19 pandemic. Soc. Sci. Humanit. Open 2021, 3, 100101. [Google Scholar] [CrossRef] [PubMed]
- Ong, A.K.; Prasetyo, Y.T.; Pinugu, J.N.; Chuenyindee, T.; Chin, J.; Nadlifatin, R. Determining factors influencing students’ future intentions to enroll in chemistry-related courses: Integrating self-determination theory and theory of planned behavior. Int. J. Sci. Educ. 2022, 44, 556–578. [Google Scholar] [CrossRef]
- Pradana, M.; Syarifuddin, S. The struggle is real: Constraints of online education in Indonesia during the COVID-19 pandemic. Front. Educ. 2021, 6, 753776. [Google Scholar] [CrossRef]
- Ong, A.K.; Prasetyo, Y.T.; Young, M.N.; Diaz, J.F.; Chuenyindee, T.; Kusonwattana, P.; Yuduang, N.; Nadlifatin, R.; Redi, A.A. Students’ preference analysis on online learning attributes in industrial engineering education during the COVID-19 pandemic: A conjoint analysis approach for sustainable industrial engineers. Sustainability 2021, 13, 8339. [Google Scholar] [CrossRef]
- Ong, A.K.S.; Prasetyo, Y.T.; Chuenyindee, T.; Young, M.N.; Doma, B.T.; Caballes, D.G.; Centeno, R.S.; Morfe, A.S.; Bautista, C.S. Preference analysis on the online learning attributes among senior high school students during the COVID-19 pandemic: A conjoint analysis approach. Eval. Program Plan. 2022, 92, 102100. [Google Scholar]
- Cakiroglu, U.; Erdogdu, F.; Kokoc, M.; Atabay, M. Students’ preferences in online assessment process: Influences on academic performances. Turk. Online J. Distance Educ. 2017, 18, 132–142. [Google Scholar] [CrossRef]
- Ansari, S.; Nikpay, A.; Varmazyar, S. Design and development of an ergonomic chair for students in educational settings. Health Scope, 2018; in press. [Google Scholar] [CrossRef]
- Xiao, Y.; Becerik-Gerber, B.; Lucas, G.; Roll, S.C. Impacts of working from home during COVID-19 pandemic on physical and mental well-being of office workstation users. J. Occup. Environ. Med. 2020, 63, 181–190. [Google Scholar] [CrossRef]
- Wardynski, D.J. What Are the Effects of Technology on Human Interaction? Available online: https://www.brainspire.com/blog/what-are-the-effects-of-technology-on-human-interaction (accessed on 3 July 2022).
- Gumasing, M.J.; Prasetyo, Y.T.; Ong, A.K.; Carcellar, M.R.; Aliado, J.B.; Nadlifatin, R.; Persada, S.F. Ergonomic design of apron bus with consideration for passengers with mobility constraints. Safety 2022, 8, 33. [Google Scholar] [CrossRef]
- Nirmal, K.; Adalarasu, K.; Krishna, T.A. Analysis of ergonomic issues faced by students and teachers in online education. In Design Science and Innovation; Springer: Berlin/Heidelberg, Germany, 2022; pp. 57–64. [Google Scholar]
- Çevik, M.; Bakioğlu, B. Investigating students’ e-learning attitudes in times of crisis (COVID-19 pandemic). Educ. Inf. Technol. 2021, 27, 65–87. [Google Scholar] [CrossRef]
- Li, D. The shift to online classes during the COVID-19 pandemic: Benefits, challenges, and required improvements from the students’ perspective. Electron. J. e-Learn. 2022, 20, 1–18. [Google Scholar] [CrossRef]
- Granada, A. Education System in the Philippines: A Complete Guide. Available online: https://kabayanremit.com/blog/lifestyle/education-system-philippines/ (accessed on 10 July 2022).
- Csepregi, É.; Gyurcsik, Z.; Veres-Balajti, I.; Nagy, A.C.; Szekanecz, Z.; Szántó, S. Effects of classical breathing exercises on posture, spinal and chest mobility among female university students compared to currently popular training programs. Int. J. Environ. Res. Public Health 2022, 19, 3728. [Google Scholar] [CrossRef] [PubMed]
- Li, S.; Wang, A. Demand preferences for health management services in a population of older adults with visual impairment in China: A conjoint analysis. BMC Geriatr. 2022, 22, 252. [Google Scholar] [CrossRef] [PubMed]
- Sethuraman, R.; Kerin, R.A.; Cron, W.L. A field study comparing online and offline data collection methods for identifying product attribute preferences using conjoint analysis. J. Bus. Res. 2005, 58, 602–610. [Google Scholar] [CrossRef]
- Emerson, S.; Emerson, K.; Fedorczyk, J. Computer Workstation Ergonomics: Current evidence for evaluation, corrections, and recommendations for remote evaluation. J. Hand Ther. 2021, 34, 166–178. [Google Scholar] [CrossRef]
- Abdelhamid, T.G. Digital techniques for cultural heritage and artifacts recording. Resourceedings 2019, 2, 72. [Google Scholar] [CrossRef]
- Ling, G. ARE TOEFL IBT® writing test scores related to Keyboard Type? A survey of keyboard-related practices at testing centers. Assess. Writ. 2017, 31, 1–12. [Google Scholar] [CrossRef]
- Horkay, N.; Bennett, R.E.; Ellen, N.; Kaplan, B.; Yan, F. Does it matter if I take my mathematics test on computer? A second empirical study of mode effects in NAEP. J. Technol. Learn. Assess. 2006, 6, 1–39. [Google Scholar]
- Wolfe, E.W.; Bolton, S.; Feltovich, B.; Bangert, A.W. A study of word processing experience and its effects on student essay writing. J. Educ. Comput. Res. 1996, 14, 269–283. [Google Scholar] [CrossRef]
- Hagler, S.; Jimison, H.B.; Pavel, M. Assessing executive function using a computer game: Computational modeling of Cognitive Processes. IEEE J. Biomed. Health Inform. 2014, 18, 1442–1452. [Google Scholar] [CrossRef]
- Seelye, A.; Hagler, S.; Mattek, N.; Howieson, D.B.; Wild, K.; Dodge, H.H.; Kaye, J.A. Computer Mouse Movement Patterns: A potential marker of mild cognitive impairment. Alzheimer’s Dement. Diagn. Assess. Dis. Monit. 2015, 1, 472–480. [Google Scholar] [CrossRef] [PubMed]
- Wei, H.; Li, H.; Xia, M.; Wang, Y.; Qu, H. Predicting student performance in interactive online question pools using mouse interaction features. In Proceedings of the Tenth International Conference on Learning Analytics & Knowledge, Frankfurt, Germany, 23–27 March 2020. [Google Scholar]
- Betts, A. The Computer Mouse Guide: 8 Things to Know When Buying a Mouse. Available online: https://www.makeuseof.com/tag/8-things-know-replace-crappy-10-mouse/ (accessed on 30 June 2022).
- Kozlowski, E. Noise parameters of headsets designed for communication platforms. Int. J. Environ. Res. Public Health 2022, 19, 3369. [Google Scholar] [CrossRef] [PubMed]
- Tangkiengsirisin, S.; Kalra, R. Thai students’ perceptions on the direct vs. indirect written corrective feedback: A Thai University context. SSRN Electron. J. 2016, 7, 161–176. [Google Scholar]
- Shen, I.-H.; Kang, S.-M.; Wu, C.-Y. Comparing the effect of different design of desks with regard to motor accuracy in writing performance of students with Cerebral Palsy. Appl. Ergon. 2003, 34, 141–147. [Google Scholar] [CrossRef]
- Castellucci, H.I.; Viviani, C.A.; Molenbroek, J.F.; Arezes, P.M.; Martínez, M.; Aparici, V.; Bragança, S. Anthropometric characteristics of Chilean workers for ergonomic and design purposes. Ergonomics 2019, 62, 459–474. [Google Scholar] [CrossRef]
- Meeks, M.; Knotts, T.; James, K.; Williams, F.; Vassar, J.; Wren, A. The impact of seating location and seating type on student performance. Educ. Sci. 2013, 3, 375–386. [Google Scholar] [CrossRef]
- Sleegers, P.J.C.; Moolenaar, N.M.; Galetzka, M.; Pruyn, A.; Sarroukh, B.E.; van der Zande, B. Lighting affects students’ concentration positively: Findings from three Dutch studies. Light. Res. Technol. 2012, 45, 159–175. [Google Scholar] [CrossRef]
- Singh, P.; Arora, R.; Goyal, R. Impact of Lighting on Performance of Students in Delhi Schools. In Lecture Notes in Civil Engineering; Springer: New York, NY, USA, 2020; Volume 60, pp. 95–108. [Google Scholar]
- Al-Omari, B.; Farhat, J.; Ershaid, M. Conjoint Analysis: A research method to study patients’ preferences and personalize care. J. Pers. Med. 2022, 12, 274. [Google Scholar] [CrossRef]
- Hair, J.F.; Black, W.C.; Babin, B.J.; Anderson, R.E. Multivariate Data Analysis; Prentice Hall: Upper Saddle River, NJ, USA, 2014. [Google Scholar]
- Akoglu, H. User’s Guide to Correlation Coefficients. Turk. J. Emerg. Med. 2018, 18, 91–93. [Google Scholar] [CrossRef]
- Marpuah, S.; Zahari, W.A.M.; Kirin, A.; Mahmudah, U.; Noormawati, S. The implications of modern technology (Gadjet) for Students Learning Development in university. Turk. J. Comput. Math. Educ. 2021, 12, 588–593. [Google Scholar]
- Lade, K.; Gaglani, H.; Khare, S.; Muley, S.; Jha, R. Perception of student’s towards online learning during COVID-19 pandemic. Int. J. Health Sci. 2022, 6, 473–480. [Google Scholar] [CrossRef]
- Ozok, A.A.; Benson, D.; Chakraborty, J.; Norcio, A.F. A comparative study between tablet and laptop pcs: User satisfaction and preferences. Int. J. Hum. -Comput. Interact. 2008, 24, 329–352. [Google Scholar] [CrossRef]
- Sher, V.; Hatala, M.; Gašević, D. When do learners study? J. Learn. Anal. 2022, 9, 1–23. [Google Scholar] [CrossRef]
- Joshi, H.; Waybhase, N.; Litoriya, R.; Mangal, D. Design of a virtual mouse using gesture recognition and machine learning. 2022; in print. [Google Scholar]
- Conroy, E.; Toth, A.J.; Campbell, M.J. The effect of Computer Mouse mass on target acquisition performance among action video gamers. Appl. Ergon. 2022, 99, 103637. [Google Scholar] [CrossRef]
- Borah, P.P.; Pal, S.; Bhowmick, S.; Sorathia, K. Participatory design of a computer mouse. In Proceedings of the Ergonomics for Design and Innovation, Guwahati, India, 1–3 December 2022; pp. 847–858. [Google Scholar]
- Al-Hinai, N.; Al-Kindi, M.; Shamsuzzoha, A. An ergonomic student chair design and engineering for classroom environment. Int. J. Mech. Eng. Robot. Res. 2018, 5, 534–543. [Google Scholar] [CrossRef]
- Dunmade, E.O.; Adegoke, J.F.; Agboola, A.A. Assessment of ergonomic hazards and techno-stress among the workers of Obafemi Awolowo University, Ile-Ife, Osun State, Nigeria. Aust. J. Bus. Manag. Res. 2014, 4, 27–34. [Google Scholar] [CrossRef]
- Aschenberger, F.K.; Radinger, G.; Brachtl, S.; Ipser, C.; Oppl, S. Physical home learning environments for digitally-supported learning in academic continuing education during COVID-19 pandemic. Learn. Environ. Res. 2022, 1, 1–32. [Google Scholar] [CrossRef]
- Suzuki, S. Private turns: A student’s off-screen behaviors during synchronous online Japanese instruction. CALICO J. 2013, 30, 371–392. [Google Scholar] [CrossRef]
- Miller, C.; Barr, A.; Riemer, R.; Harris, C. The effect of 5 mechanical gaming keyboard key switch profiles on typing and gaming muscle activity, performance and preferences. Proc. Hum. Factors Ergon. Soc. Annu. Meet. 2018, 62, 1552–1556. [Google Scholar] [CrossRef]
- Pham, T.; Kelling, N. Mechanical and membrane keyboard typing assessment using surface electromyography (SEMG). Proc. Hum. Factors Ergon. Soc. Annu. Meet. 2015, 59, 912–915. [Google Scholar] [CrossRef]
- Gustanti, Y. Technology Issue Laptop Vs. Smartphone: Which One Do Students Prefer For Online Learning? J. Pustaka Ilmu 2022, 2, 1–12. [Google Scholar]
- Zelechowska, A.; Gonzalez-Sanchez, V.E.; Laeng, B.; Jensenius, A.R. Headphones or speakers? an exploratory study of their effects on spontaneous body movement to Rhythmic Music. Front. Psychol. 2020, 11, 698. [Google Scholar] [CrossRef] [PubMed]
- Kallinen, K.; Ravaja, N. Comparing speakers versus headphones in listening to news from a computer—Individual differences and psychophysiological responses. Comput. Hum. Behav. 2007, 23, 303–317. [Google Scholar] [CrossRef]
- Chen, J.-F.; Lin, P.-H.; Lin, R. A pilot study of LED lighting fixtures suitable for computer monitor working spaces. In Proceedings of the Cross-Cultural Design. Product and Service Design, Mobility and Automotive Design, Cities, Urban Areas, and Intelligent Environments Design, Online, 26 June–1 July 2022; pp. 21–35. [Google Scholar]
- Ziaee, N.; Vakilinezhad, R. Multi-objective optimization of daylight performance and thermal comfort in classrooms with light-shelves: Case studies in Tehran and Sari, Iran. Energy Build. 2022, 254, 111590. [Google Scholar] [CrossRef]
- Nevala, N. Ergonomic comparison of a sit-stand workstation with a traditional workstation in visual display unit work. Ergon. Open J. 2013, 6, 22–27. [Google Scholar] [CrossRef]
- Chrisman, M.; Ye, S.; Reddy, A.; Purdy, W. Assessing sitting and standing in college students using height-adjustable desks. Health Educ. J. 2020, 79, 735–744. [Google Scholar] [CrossRef]

| Respondent’s Profile | Category | N | % |
|---|---|---|---|
| Gender | Male | 124 | 39.37 |
| Female | 184 | 58.41 | |
| Prefer Not to Say | 7 | 2.22 | |
| Age | 18–19 | 22 | 6.98 |
| 20–21 | 206 | 65.40 | |
| 22–23 | 80 | 25.40 | |
| 24–26 | 7 | 2.22 | |
| Location | Ilocos Region (Region I) | 4 | 1.27 |
| Cagayan Valley (Region II) | 5 | 1.59 | |
| Central Luzon (Region III) | 26 | 8.25 | |
| Calabarzon (Region IV-A) | 126 | 40.00 | |
| Mimaropa Region | 3 | 0.95 | |
| Bicol Region (Region V) | 5 | 1.59 | |
| Central Visayas (Region VII) | 2 | 0.63 | |
| Zamboanga Peninsula (Region IX) | 1 | 0.32 | |
| Northern Mindanao (Region X) | 2 | 0.63 | |
| National Capital Region (NCR) | 140 | 44.44 | |
| Cordillera Administrative Region (CAR) | 1 | 0.32 | |
| Educational Level | Undergraduate | 315 | 100.00 |
| Type of School | Private School | 242 | 76.83 |
| Public School | 73 | 23.17 | |
| Course | Humanities | 1 | 0.32 |
| Social Sciences | 42 | 13.33 | |
| Natural Sciences | 3 | 0.95 | |
| Formal Sciences | 5 | 1.59 | |
| Agriculture | 2 | 0.63 | |
| Architecture and Design | 20 | 6.35 | |
| Business | 56 | 17.78 | |
| Health Sciences | 35 | 11.11 | |
| Education | 1 | 0.32 | |
| Engineering | 144 | 45.71 | |
| Media and Communication | 2 | 0.63 | |
| Public Administration | 3 | 0.95 | |
| Transportation | 1 | 0.32 | |
| Height (in cm) | 141.00–155.75 | 95 | 30.16 |
| 155.76–170.50 | 161 | 51.11 | |
| 170.51–185.25 | 56 | 17.78 | |
| 185.26–200.00 | 3 | 0.95 | |
| Weight (in cm) | 36.00–57.00 | 153 | 48.57 |
| 57.01–78.00 | 127 | 40.32 | |
| 78.01–99.00 | 28 | 8.89 | |
| 99.01–120.00 | 7 | 2.22 |
| Attributes | Levels |
|---|---|
| Type of Gadget | Personal Computer, Laptop, Tablet |
| Type of Keyboard | Ergonomic Keyboard, Multidevice Bluetooth Keyboard, Mechanical Keyboard, Membrane Keyboard |
| Type of Mouse | Ergonomic Mouse, Bluetooth Wireless Mouse, USB Wireless Mouse, Wired Mouse, Touchpad |
| Earpiece | Headset, Headphone, Earbuds, Earphones, Speaker |
| Desk | Height-Adjustable Table, Sitting Desk |
| Kind of Chair | High-Back Office Chair with Neck Rest, Mid-Back Office Chair, Task Chair |
| Light Device | Desk Lamp, Floor Lamp, Room Light |
| Attributes | Preference | Utility Estimates | Std. Error | Average Score of Importance |
|---|---|---|---|---|
| Type of Gadget | Personal Computer | 0.401 | 0.030 | 37.925 |
| Laptop | 0.273 | 0.033 | ||
| Tablet | −0.673 | 0.033 | ||
| Type of Keyboard | Ergonomic | 0.008 | 0.038 | 7.548 |
| Multidevice Bluetooth | 0.009 | 0.038 | ||
| Mechanical | 0.099 | 0.038 | ||
| Membrane | −0.115 | 0.048 | ||
| Type of Mouse | Ergonomic | 0.095 | 0.040 | 28.345 |
| Bluetooth Wireless | 0.204 | 0.040 | ||
| USB Wireless | 0.170 | 0.052 | ||
| Wired | 0.131 | 0.052 | ||
| Touchpad | −0.599 | 0.052 | ||
| Earpiece | Headset | 0.134 | 0.040 | 7.177 |
| Headphones | 0.014 | 0.040 | ||
| Earbuds | −0.042 | 0.052 | ||
| Earphones | −0.038 | 0.052 | ||
| Speaker | −0.069 | 0.052 | ||
| Desk | Height-Adjustable Table | 0.029 | 0.023 | 2.056 |
| Sitting Desk | −0.029 | 0.023 | ||
| Kind of Chair | High-Back Office Chair with Neck Rest | 0.189 | 0.030 | 14.840 |
| Mid-Back Office Chair | 0.042 | 0.033 | ||
| Task Chair | −0.231 | 0.033 | ||
| Light Device | Desk Lamp | −0.009 | 0.030 | 2.109 |
| Floor Lamp | 0.034 | 0.033 | ||
| Room Light | −0.025 | 0.033 | ||
| (Constant) | 4.793 | 0.027 | ||
| Value | Significance | |
|---|---|---|
| Pearson’s R | 0.978 | 0.000 |
| Kendall’s Tau | 0.901 | 0.000 |
| Kendall’s Tau for Holdouts | 1.000 | . |
Publisher’s Note: MDPI stays neutral with regard to jurisdictional claims in published maps and institutional affiliations. |
© 2022 by the authors. Licensee MDPI, Basel, Switzerland. This article is an open access article distributed under the terms and conditions of the Creative Commons Attribution (CC BY) license (https://creativecommons.org/licenses/by/4.0/).
Share and Cite
Gumasing, M.J.J.; Ong, A.K.S.; Bare, M.A.D. User Preference Analysis of a Sustainable Workstation Design for Online Classes: A Conjoint Analysis Approach. Sustainability 2022, 14, 12346. https://doi.org/10.3390/su141912346
Gumasing MJJ, Ong AKS, Bare MAD. User Preference Analysis of a Sustainable Workstation Design for Online Classes: A Conjoint Analysis Approach. Sustainability. 2022; 14(19):12346. https://doi.org/10.3390/su141912346
Chicago/Turabian StyleGumasing, Ma. Janice J., Ardvin Kester S. Ong, and Maria Angelica D. Bare. 2022. "User Preference Analysis of a Sustainable Workstation Design for Online Classes: A Conjoint Analysis Approach" Sustainability 14, no. 19: 12346. https://doi.org/10.3390/su141912346
APA StyleGumasing, M. J. J., Ong, A. K. S., & Bare, M. A. D. (2022). User Preference Analysis of a Sustainable Workstation Design for Online Classes: A Conjoint Analysis Approach. Sustainability, 14(19), 12346. https://doi.org/10.3390/su141912346

