Abstract
The crisscross progress of transportation and energy carries the migrating track of human society development and the evolution of civilization, among which the decarbonization strategy is a key issue. Traffic carbon emissions account for 16.2% of total energy carbon emissions, while road traffic carbon emissions account for 11.8% of total energy carbon emissions. Therefore, road traffic is a vital battlefield in attaining the goal of decarbonization. Employing clean energy as an alternative fuel is of great significance to the transformation of the energy consumption structure in road transportation. Hydrogen and ammonia are renewable energy with the characteristics of being widely distributed and clean. Both exist naturally in nature, and the products of complete combustion are substances (water and nitrogen) that do not pollute the atmosphere. Because it can promote agricultural production, ammonia has a long history in human society. Both have the potential to replace traditional fossil fuel energy. An overview of the advantages of hydrogen and ammonia, as well as their development in different countries such as the United States, the European Union, Japan, and other major development regions is presented in this paper. Related research topics of hydrogen and ammonia’s production, storage and transferring technology have also been analyzed and collated to stimulate the energy production chain for road transportation. The current cost of green hydrogen is between $2.70–$8.80 globally, which is expected to approach $2–$6 by 2030. Furthermore, the technical development of hydrogen and ammonia as a fuel for engines and fuel cells in road transportation is compared in detail, and the tests, practical applications and commercial popularization of these technologies are summarized, respectively. Opportunities and challenges coexist in the era of the renewable energy. Based on the characteristics and development track of hydrogen and ammonia, the joint development of these two types of energy is meant to be imperative. The collaborative development mode of hydrogen and ammonia, together with the obstacles to their development of them are both compared and discussed. Finally, referring to the efforts and experiences of different countries in promoting hydrogen and ammonia in road transportation, corresponding constructive suggestions have been put forward for reference. At the end of the paper, a framework diagram of hydrogen and ammonia industry chains is provided, and the mutual promotion development relationship of the two energy sources is systematically summarized.
1. Introduction
With the continuous growth of the global economy and an increasing world population, human demand for fossil energy is rising, which may damage the environment and human health with a high amount of greenhouse gas emissions and other related pollutants. According to the International Energy Agency (IEA) data in 2013 [1], the transportation sector is the second-largest source of greenhouse gas emissions in the world. As an essential part of the transportation field, roads take significant responsibility for emission reduction targets, and there is an urgent need to find suitable and effective alternative energy sources. At present, mature alternative fuels for road transportation tools include compressed natural gas (CNG) and liquefied petroleum gas (LPG), both of which are non-renewable energy sources and cause carbon emissions. Pure electric vehicles (EVs) have the drawbacks of long charging times, short driving ranges and high battery costs. The impact of battery service life and post-treatment on the environment also takes time to reflect. For these reasons, hydrogen and ammonia, as clean secondary energy products, have been quickly taken into consideration during the past decades. The two kinds of energy are often mentioned at the same time because of their similar development paths or different properties. This paper hopes to point out the general direction of the combined development of hydrogen and ammonia starting with the development history of the two energy sources for readers’ reference.
Although hydrogen is the smallest molecule in the world, with a low volumetric energy density, it still possesses a high gravitational energy density and promotes the transformation from traditional fossil energy to green energy. Hydrogen’s energy density (140 MJ/kg) is three times of the petroleum’s and 4.5 times of the coal’s [2]. Hydrogen energy research is regarded as a revolutionary technology for the future. As an ideal fuel, hydrogen can reduce human’s dependence on fossil fuels, declining carbon emissions and other pollutant emissions of the transportation industry and benefit for the social and economic development at the same time. The good combustion characteristics and flexible application modes for engines [3] and fuel cells [4] make the development and utilization of hydrogen energy become a focus of new energy development [5,6].
Owing to the low efficient technology on the production, storage, and operation of hydrogen, pure hydrogen fuel supply is still not an economical and effective way to support the transportation system. Using hydrogen-rich fuel to provide hydrogen is a good means, which is relatively safe, efficient, and economical. At this time, ammonia received attention. Ammonia is considered as an excellent hydrogen-rich fuel with potential application prospects in low-carbon energy storage, transportation, and power generation. Because it can promote agricultural production, people realized the important role of ammonia long ago. A century ago, the emergence of synthetic ammonia technology greatly expanded the application of ammonia. With the development and optimized utilization of this carbon-free compound, ammonia energy established a well-developed production and distribution infrastructure system. Since the inconvenient storage and transfer system of hydrogen hinders the feasibility of its practical development, ammonia has attracted the attention of researchers because of its advantages, such as easy liquefaction, sound transfer system, and excellent development potential.
According to the latest data provided by the World Resources Institute [7], traffic carbon emissions account for 16.2% of the total energy carbon emissions, and road traffic carbon emissions account for 11.8% of the total energy carbon emissions, that is to say, more than 70% of carbon emissions appeared in traffic section are caused by road traffic. Therefore, reducing the carbon emissions of road traffic is the key to solving the problem of carbon emissions. There is no doubt that the development of hydrogen and ammonia has become a critical pathway to decarbonization. Recently, there has been a negative attitude towards the development prospect of hydrogen and ammonia [8], as some people believe that the high cost and low efficiency make it hard for hydrogen and ammonia to achieve commercialization and become the mainstream energy of road transportation in the future; Japan and South Korea’s automotive companies, which are always keen on developing hydrogen fuel vehicles, have also had negative news in terms of reducing or even stopping the production of hydrogen fuel vehicles. However, driven by the substantial advantages of hydrogen and ammonia, many countries still support and launch hydrogen and ammonia development plans. In China, many automobile companies have drawn up production and R&D plans relating to hydrogen power; meanwhile, the government also has issued many related policies to support the hydrogen and ammonia industry. During the Olympic Winter Games Beijing 2022, China put more than 1000 hydrogen fuel cell vehicles into demonstration operation and supported 30 hydrogen refueling stations. Many successful demonstration cases show that hydrogen and ammonia have great potential and dominant advantages in road transportation. It is urgent to develop the application of hydrogen and ammonia energy and achieve technological breakthroughs. In view of this, we summarize the current development situation of hydrogen and ammonia in road transportation and hope to contribute to the future development of hydrogen and ammonia with their applications in road transportation.
The paper is organized as follows. The overall development status of hydrogen and ammonia energy is summarized in Section 2. The supply side of these two energy sources is summarized from the perspective of production, storage, and transportation in Section 3. Focusing on the fuel internal combustion engine and fuel cell, the application forms of hydrogen and ammonia in the road field are overviewed in Section 4 and Section 5, respectively. The practical application modes of these two energy sources are considered in Section 6. The future development modes of hydrogen and ammonia are discussed in Section 7, and proposals for future application are also discussed. Section 8 summarizes the review of the full text.
2. Overview of Hydrogen and Ammonia Energy Development
2.1. Overview of Hydrogen Energy Development
Hydrogen energy has attracted more and more attention from all over the world during the past decades. Many countries have formulated roadmaps and related policies for hydrogen energy development.
The United States launched an ambitious plan to develop its hydrogen energy industry. By the end of 2020, the U.S. Department of Energy (DOE) released the hydrogen energy project plan to provide strategic support for the research, development, and demonstration application of hydrogen in the United States [9].
In June 2020, Germany adopted the National Hydrogen Energy Strategy to make Germany the global leader in hydrogen energy [10]. The construction of hydrogen stations in Germany entered a rapid growth stage. By the end of 2020, Germany had built over 100 hydrogen stations.
Japan began to implement hydrogen utilization technology research and development projects as early as 1993. In 2017, Japan issued the basic strategy of hydrogen energy, it has set the goal of hydrogen energy society construction in 2050 and launched a specific action plan in the near and medium-term [11]. By 2020, the global cumulative sales of hydrogen-producing fuel cell vehicles in Japan had exceeded 12,000, and 142 hydrogen refueling stations had been built at that time.
In January 2019, the South Korean government issued its “Roadmap for Hydrogen Economy Development”, which formulated the Law on Hydrogen Economic Development and Hydrogen Energy Safety Management for the first time all over the world, and provides guidance and support for hydrogen economy development in terms of laws and policies [12]. By the end of 2020, South Korea had 60 hydrogen stations.
In recent years, China has also actively promoted its development of the hydrogen energy industry. In 2020, hydrogen energy was listed as an energy source in the Energy Law (Draft for Comments) for the first time [13]. According to the White Paper 2020 on China’s Hydrogen Energy and Fuel Cell Industry released by China Hydrogen Energy Alliance [14], China’s hydrogen production capacity is approximately 41 million tons annually. Its output is approximately 33.42 million tons per year, making China the world’s largest hydrogen producer. According to the International Energy Network, by the end of 2020, China has built 69 hydrogen refueling stations. Figure 1 shows the number of hydrogen refueling stations constructed by the nations mentioned above (statistical data by 2020) [15].
Figure 1.
Number of hydrogen refueling stations completed in some countries by the end of 2020 [15].
Since 2022, many provinces in China have issued specific supporting policies on hydrogen energy to promote the development of hydrogen energy and the construction of hydrogen refueling stations and related supporting facilities, as shown in Table 1.
Table 1.
Comparative analysis of hydrogen fuel cells and hydrogen-fueled internal combustion engines [16,17,18,19,20,21,22,23].
2.2. Overview of Ammonia Energy Development
The applications and development of ammonia energy were developed somewhat later than that of hydrogen energy. However, due to its excellent development momentum, many countries have quickly turned to promoting and relocating the position of ammonia energy in national energy development planning.
Japan [24] made a clear decision to adopt ammonia energy at an early date. In the sixth edition of the strategic energy plan released in October 2021, the Japanese government introduced ammonia energy for the first time. The Japanese government plans to adopt mixed combustion technology step by step, such as 30% hydrogen plus 70% natural gas or 20% ammonia plus 80% pulverized coal, and then gradually increase the proportion of the mixed combustion of ammonia and hydrogen. It plans to realize 100% ammonia and hydrogen combustion power generation by 2050.
Australia [25] has also accelerated research and development projects on ammonia utilization to store domestically produced hydrogen in ammonia and then export it to other countries. In 2022, a new million-ton project of blue ammonia is under development in the Northern Territory of Australia. It is planned to integrate hydrogen and ammonia production in the same place. The export facilities will be located in the Sustainable Development Zone in the middle arm of Darwin port [26].
The EU [27] has also approved similar research projects to facilitate the use of ammonia. Arena started the task of advanced materials and reactors for ammonia energy storage on 1 April 2020 to expand the application field of ammonia. The European Planning Commission indicated in April 2021 that it would accelerate the shift of trade fuel for ship transportation to green hydrogen and green ammonia.
Saudi Arabia plans to build the largest green synthetic ammonia plant [28] and carbon-free blue artificial ammonia production [29] for export. In March 2021, Hyundai Corporation of Korea and Aramco of Saudi Arabia concluded a “hydrogen ammonia alliance” [30] to use imported hydrogen, ammonia and other fuels for vehicles and power generation.
3. Production, Storage and Transportation of Hydrogen and Ammonia Energy
3.1. Production, Storage and Transportation of Hydrogen Energy
Although hydrogen is widely distributed in nature, it usually occurs in the form of a compound called hydride that has negative or anionic characteristics and is not readily available. Many research studies have focused on realizing different methods for hydrogen production. The primary purpose of these studies is to produce hydrogen at a low cost with high efficiency. Based on the direct energy and technology of hydrogen production, hydrogen can be divided into different colors, e.g., grey, blue, turquoise, green, purple, and yellow [31]. Currently, the three most discussed hydrogen colors are green, blue, and grey.
3.1.1. Production of Hydrogen
Hydrogen reformed from fossil fuel is the most widely used hydrogen production technology. Steam methane reforming is also a widely used method at present, with conversion efficiency ranging from 74% to 85% at a low production cost. Among all current hydrogen production technologies, electrolysis water hydrogen production technology is relatively mature in industrial applications [32]. The electricity in this process can be powered by renewable energy sources and obtained through low-carbon or carbon-free methods. Using renewable hydrogen production is a hot research topic in new energy sources, including wind hydrogen [33], solar water splitting to hydrogen, nuclear hydrogen production, and hydrogen production from biomass. Storing energy in the form of hydrogen is a promising alternative to green energy; if hydrogen is to realize its potential to be an energy vector in a decarbonized economy, it needs to be produced on a sustainable scale [34]. Biomass power generation realizes the utilization of organic waste and hydrogen production through biochemical action. Due to its low production efficiency, it is still limited to laboratory-scale research.
Grey hydrogen generally refers to hydrogen made from fossil fuels, such as oil, natural gas, and coal. The hydrogen produced by adding carbon capture and storage (CCS) to grey hydrogen is called blue hydrogen, which effectively reduces carbon emissions in the production process. However, the utilization of CCS will lead to a dramatic increase in operating costs. At the same time, methane leakage (from natural gas) that occurs during blue hydrogen production cannot be ignored [35,36]. Green hydrogen is hydrogen produced by the electrolysis of renewable energy sources, which not only emits no carbon dioxide, but employs an efficient way to store energy and can help solve the intermittent problems of plaguing wind and solar power [32]. According to data from The International Energy Agency, by 2030, wind energy and hydrogen energy generated by electrolysis will be cheaper than natural gas [37]. Green hydrogen currently costs between $2.70–$8.80/kg to produce globally with all studies projecting a sharp drop to $2~$6/kg by 2030 [38]. Purple hydrogen is obtained by electrolysis through an atomic current. Attaching a hydrogen production facility can provide a further energy storage possibility once seasonal storage might be required [31]. The comparison results between the different hydrogen types are shown in Table 2.
Table 2.
Comparison of different hydrogen production methods [31,32].
3.1.2. Storage of Hydrogen
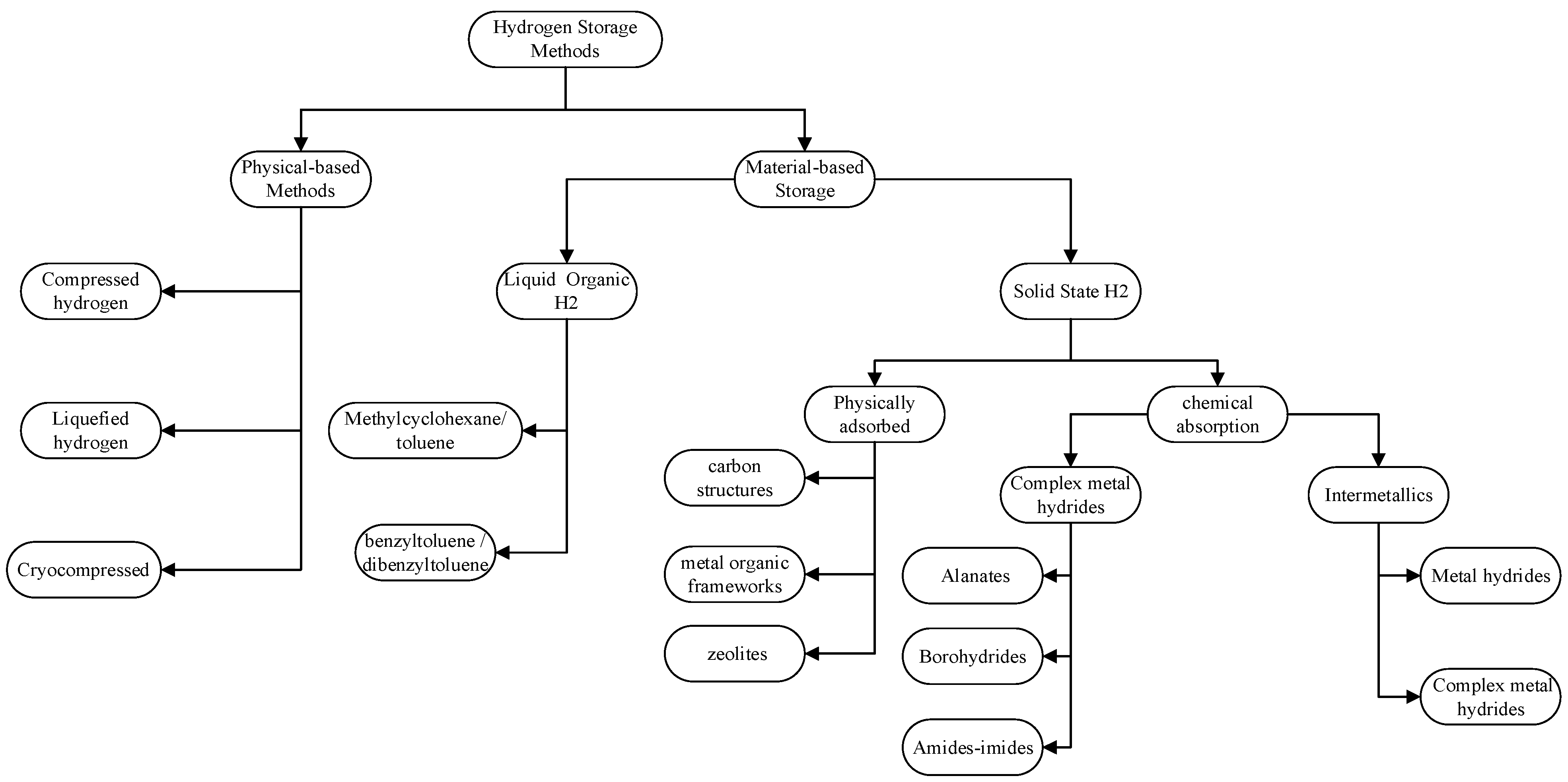
For vehicle applications, weight density and volume density need to be considered together to ensure that there is enough hydrogen to travel a reasonable distance without refueling the vehicle. Therefore, it is necessary to provide both high weight energy density and high-volume energy density storage methods [39], and the energy storage technology should obtain the following characteristics: high hydrogen storage capacity, rapid reaction kinetics, high reversibility, reasonable cost and safety [40]. At present, the onboard hydrogen storage technology of hydrogen fuel cell vehicles mainly includes high-pressure gaseous hydrogen storage, low-temperature liquid hydrogen storage, high-pressure and low-temperature liquid hydrogen storage, metal hydride hydrogen storage, and organic liquid hydrogen storage, etc. The detailed classification of hydrogen storage methods is shown in Figure 2.
Figure 2.
Hydrogen storage methods [40,41,42,43].
High-pressure gaseous hydrogen storage is a widely used and relatively mature technology. It is the mainstream hydrogen energy storage and transportation mode. Compressed hydrogen can be stored in high-pressure gas cylinders and divided into type I, type II, type III, and type IV. For type III, because of the low thermal conductivity which may cause problems with the low heat release rate during hydrogen compression, they are suitable for operating at 450 bar pressures. For type IV, they are made entirely of composite materials, the liner of which is mostly polymeric as that of high-density polyethylene (HDPE) and are also used to store hydrogen at 700 bar pressure. However, pressurized hydrogen storage may lead to hydrogen embrittlement [44].
Medium- and low-temperature liquid hydrogen storage must liquefy the hydrogen first. The volume energy density of liquid hydrogen is high, and the density of liquid hydrogen reaches approximately 71 g/L at −253 °C [41]. Hydrogen has an extremely low volumetric energy content, which is 0.01 MJ/L H2 at ambient conditions and 8.5 MJ/L H2 for the liquefied H2 (LH2) [42]. The volume energy density of liquid hydrogen is high, but the liquefaction process consumes high-level energy and requires a liquefaction tank with good thermal insulation performance. The material requirements are strict. Because of the extremely low temperature conditions and evaporation phenomenon, liquefied hydrogen is difficult to use in vehicles, especially in small- and medium-sized vehicles [45].
Organic liquid hydrogen storage uses organic liquid compounds such as methane and other aromatic organic compounds to fix hydrogen through a hydrogenation reaction, so as to form liquid compounds with hydrogen bound in molecules to realize the function of hydrogen storage. The organic hydrides are dehydrogenated in a reactor to provide fuel for the vehicle. The traditional organic hydrogen storage technology has a reaction pressure of 1–10 mpa and a reaction temperature of about 350 °C, which requires precious metal catalysts. The organic hydrides have a fairly high reversible hydrogen capacity, ranging from 1.7 to 7.3 wt%, and are liquid at room temperature. The greatest advantage of using organic hydrides is the efficient use of current gasoline bulk storage and the transportation infrastructure [46].
Hydrogen storage by metal hydride [43] absorbs hydrogen in form of all hydrides through the combination reaction between hydrogen and metal, which can provide higher hydrogen storage capacity than compression and liquefication [47], and store hydrogen at moderate temperature and pressure with large volume density and good reversible cycle. The hydrogen provided in this method is a safe, reliable and of high purity, and is more suitable for automotive fuel cells. It is a kind of solid hydrogen storage method developed rapidly in recent years and has received public attention in the application of hydrogen. However, the drawback of this technology is that most metal hydrides cannot provide storage for large amounts of hydrogen. However, this cannot affect that solid-state hydrogen storage is at the stage of rapid development and will be a research hotspot in the future for a long time. Table 3 summarizes the performance comparison of various storage methods.
Table 3.
Performance comparison of different hydrogen storage methods [39,43,47].
3.1.3. Transportation of Hydrogen
Hydrogen transportation is a critical link in the hydrogen energy industry chain and is vital to optimizing the geographical allocation of hydrogen sources. The hydrogen transportation mode is mainly determined by its storage form. There are three main transmission methods [48]: gaseous hydrogen delivery, liquid hydrogen delivery and hydrogen carriers (material based). The energy density and bulk density of liquid hydrogen storage is higher than that of gaseous hydrogen storage. Although, it is technically complex and costly because it needs to be stored in low-temperature insulated containers.
Gaseous hydrogen can be transported by a long-distance trailer or long-distance pipeline after being pressurized. Hydrogen-mixed natural gas hydrogen transmission technology is a new scenario for hydrogen transmission proposed by scholars in recent years. Using hydrogen and natural gas mixed-gas for transportation refers to adding a specific concentration of hydrogen into the natural gas pipeline system, but the hydrogen and natural gas transported by steel pipes or iron pipes can leak in threads or mechanical joints; the width of the pipe diameter and the concentration of hydrogen have an impact on the leakage rate of the mixed gas [44].
3.2. Production, Storage and Transportation of Ammonia Energy
Ammonia has been widely used as a precursor of nitrogen-containing compounds such as agricultural fertilizers and pharmaceuticals. Due to the high hydrogen density (17.65 wt%) and easy liquefaction characteristics (8.88 bar, 21 °C liquefaction) of ammonia, the use of NH3 as a hydrogen carrier has been investigated since the 1960s [49]. Based on the famous Haber–Bosch process and the broad global large-scale production distribution, the involvement of ammonia provides advantages for the large-scale use of existing facilities to store/transport hydrogen.
3.2.1. Production of Ammonia
At the beginning of the 20th century, the Haber–Bosch process (hereinafter referred to as the H–B process) successfully commercialized the production of ammonia. After a century of development, the H–B process has evolved into a more environmentally friendly generation. At the same time, there are also various emerging methods to produce ammonia energy.
There are three ammonia production methods with high technical maturity: The H–B process, ammonia production from renewable energy and the electrochemical synthesis of ammonia. The basic principles and characteristics of these three ammonia production methods are shown in Table 4.
- (1)
- H–B process is the synthesis of ammonia by hydrogen and nitrogen under the action of a catalyst at high temperature and high pressure. The H–B process is employed as the mainstream ammonia production method today. Many carbon emissions will be generated in the synthesis process due to the generation mode of raw material hydrogen (gray hydrogen), so it is also called gray ammonia. Ammonia production currently accounts for 1.0% of global greenhouse gas emissions [50]. Similar to the classification of hydrogen energy, when blue hydrogen introduced into carbon capture technology (CCUS) is used to produce ammonia, the product is called blue ammonia;
- (2)
- In essence, hydrogen production from renewable energy still adopts the H–B process. Because the hydrogen at source is derived from renewable production (green hydrogen), the ammonia produced in this way is also called green ammonia. It is worth mentioning that green ammonia provides more clean options on the supply side as a fuel and has great potential as a fixed carrier and hydrogen transport carrier of renewable energy (wind energy, solar energy, etc.);
- (3)
- Electrochemical ammonia synthesis uses electrochemical means to synthesize ammonia from nitrogen molecules and hydrogen in H2O through a redox medium. This method has lower requirements for the purity of raw materials than other methods, which has a high intermittence tolerance to the reaction. Therefore, the electrochemical synthesis method is restricted when taking the total carbon and nitrogen oxide emissions cycle into consideration.
Table 4.
Basic principles and characteristics of ammonia production method [51].
Table 4.
Basic principles and characteristics of ammonia production method [51].
| Mode of Production | Basic Principles | Characteristic |
|---|---|---|
| Haber–Bosch process | Ammonia is synthesized by hydrogen and nitrogen under catalyst (iron), high temperature (500 °C) and high pressure (20–50 mpa). The hydrogen source is a fossil fuel. | The mainstream ammonia production method has large output and is mainly used for fertilizers and drugs; High purity requirements for hydrogen and nitrogen materials, significant factory investment and high carbon emissions in the production process. |
| Ammonia production from renewable energy | Greener Haber–Bosch process: synthesis of ammonia from hydrogen and nitrogen generated from renewable energy. | The investment cost can be reduced by transforming the equipment for the H–B process; Low carbon emissions; The cost of electrolysis is high, and the form of energy storage needs to be considered. |
| Electrochemical ammonia synthesis | Ammonia is electrochemically generated from nitrogen and water through a REDOX medium. | The purity of raw materials is not high; Theoretically, energy efficiency is expected to be high; The response can be interrupted/intermittent. In the experimental stage, easy to generate nitrogen oxides, resulting in environmental severe pollution. |
In addition to the three methods mentioned above, some are still in the early stage of experiments, such as the photoreduction N2 method [52] and the biotechnology approach [53]. Due to technical constraints, the output of these methods is hard to be enlarged and the production process is difficult to be stable. At present, they are in a period of technical pre-maturity and provide new research directions to reduce nitrogen oxide pollution and synthetic ammonia.
3.2.2. Storage and Transportation of Ammonia
In transportation, ammonia is often used as the storage and transportation carrier of hydrogen. Ammonia is easy to liquefy and becomes liquid when cooled to −33.34 °C (239.75 K) under normal pressure or pressurized to 700–800 kpa under average temperature. It is easier to store and transport. In particular, compared with other hydrogen storage methods, the advantage of ammonia lies in its perfect global distribution network, treatment methods, and policies and laws on storage and transportation.
There are three main modes of transportation for liquid ammonia: pipeline network transport, tanker transport, and cruise/ship transport. Different transport modes can provide different ranges and capacities and afford more options for the ammonia energy market. Pipeline transport can reduce the cost by transforming other liquid transmission networks; tanker transport tends to meet the demand of short-distance supply, while cruise/ship transport can realize long-distance and large-scale transportation across the oceans.
Due to the risk of leakage during the transportation of liquid ammonia, solid-state storage has become a research hotspot in recent years, the principle of which is to fix ammonia in solid form by combining ammonia with metal amine complexes. Metal amines have low toxicity and can be desorbed at a lower temperature. The desorption of Ca (NH3) 8Cl2 can be carried out at a lower temperature of about 60 °C, and the ammonia vapor pressure at room temperature is as high as 0.7 bar.
Solid-state ammonia is notable for overcoming the issues associated with the liquid storage of ammonia, and many scientific studies indicate that several metal salts have shown better ammonia storage capacity. Several materials, such as metal halides, borohydrides, and proton-based materials, are used industrially for ammonia removal caused by leaks out of refrigeration pipelines. This approach has led to the utilization these materials as ammonia carriers without a cooling system [54]. Solid-state storage should be a key development topic in the future.
4. Road Transportation Application form of Hydrogen Energy
There are two potential pathways for the application of hydrogen in automobiles. One is to use hydrogen as a fuel for engines, and the other is to generate electricity through fuel cells to drive cars and other electrical appliances [55].
4.1. Hydrogen Fuel Engine
The only product of the complete combustion of hydrogen fuel is water without producing smoke. The combustion reaction of hydrogen generated inside the engine can be described as Formula (1):
Hydrogen engines can adopt a higher compression ratio to improve their thermal efficiency because of the high spontaneous combustion point of hydrogen. The combustion state of hydrogen in the cylinder is closer to the ideal state, and its flame propagation speed is fast. Compared with a gasoline engine, it has the advantage of high thermal efficiency [56]. Hydrogen engine vehicles, which were developed by BMW iX5 Hydrogen of Germany, Toyota of Japan, and Changan of China, and have further proved that hydrogen engines have good dynamic performance and low carbon emissions potential [57,58]. Therefore, using hydrogen energy as the engine energy supply to replace fossil fuel energy is also a research hotspot in the current automobile industry.
The intake structure of a hydrogen engine mainly includes direct injection (DI) and port fuel injection (PFI). PFI hydrogen engine is easy to refit from existing machines and has a good economic performance. PFI hydrogen engine plays a leading role in hydrogen engines developed by various countries. However, it is prone to premature combustion, tempering and other abnormal combustion phenomena in combustion process, which leads to a relatively lower output power. DI hydrogen engine can overcome the above problems and effectively avoid abnormal combustion and controllable emissions. Furthermore, it can significantly improve the output power performance, which is the focus of current and future research or development directions. Table 5 compares the difference between the characteristic of several typical vehicle fuels.
Table 5.
Characteristics of different vehicle fuels [56].
A sharp increase in cylinder pressure resulting by the rapid combustion of hydrogen and the problems existing in the engine, including deflagration, early combustion, and tempering, are technical bottlenecks to promote the performance of hydrogen engines.
4.2. Hydrogen Fuel Cell
Hydrogen fuel cells are different from lithium–ion batteries [59] and supercapacitors [60] in storing electric energy. Since the basic principle is to provide power through electricity conversion, hydrogen fuel cell vehicle has apparent advantages such as short fuel filling time and long driving range, which can effectively compensate for the inherent disadvantages of pure battery electric cars in medium and long-distance transportation. It is one of the essential directions for developing new energy vehicles in the future.
Typical fuel cells can be divided into proton exchange membrane fuel cell (PEMFC), solid oxide fuel cell (SOFC) phosphoric acid fuel cell (PAFC) [61] and alkaline fuel cell (AFC) according to their electrolytes. PEMFC can quickly reach working status, it has stable working pressure due to its relatively simple working mechanism and can use the electrolyte without involving complex chemical changes. It also is regarded as a dominant choice in the automotive fuel cells compared to the others. Still, the high cost of proton exchange membrane fuel cell systems and the poor service life are key issues for preventing fuel cell car large-scale industrialization [62]. SOFC is an all-solid-state chemical power generation device, which can directly convert the chemical energy stored in fuel and oxidant into electric energy, and environmentally friendly at medium and high temperatures. The high working temperature (700~900 °C) of SOFC leads to severe defects in its overall performance and durability, which limits its applications [63,64]; AFC takes an alkaline aqueous solution as an electrolyte, which is inexpensive to produce hydrogen but poses health risks due to the adoption of asbestos [65].
The chemical expression of hydrogen fuel cell combustion reaction in different electrolytes varies from each other, but its essence is a hydrogen combustion reaction. The total reaction chemical expression of the hydrogen fuel cell can be described as Formula (2):
When the electrolyte is neutral, the electrode reaction can be described as (3) and (4):
When the electrolyte is acidic, the electrode reaction changed as (5) and (6):
When the electrolyte is alkaline, the electrode reaction is then expressed as (7) and (8):
Table 6 compares the relevant parameters of the four standard fuel cells.
Table 6.
Comparison of relevant parameters of four standard fuel cells.
The hydrogen fuel cell does not require the burning of fuel to acquire energy. The hydrogen enters the fuel cell’s anode (hydrogen electrode) and reacts with the catalyst covered on the anode to release electrons and forms positively charged hydrogen ions. Electrons flow into the circuit to create current and generate electric energy. Compared with pure battery electric vehicles, which extend their range by adding battery packs, fuel cell vehicles extend their content by adding hydrogen storage. It is cheaper to add hydrogen storage to extend the range of fuel cell vehicles than to add battery packs to extend the range of pure battery electric vehicles, thereby making them more cost-competitive at distances more than 300 km. In long-distance driving, compared with pure battery electric vehicles, the charging time of fuel cell vehicles can achieve as short as 5 min. However, since the cost of core technologies of fuel cells such as proton exchange membranes is still high and the technical level cannot reach the level of commercialization, it is very difficult to promote hydrogen fuel cells. At present, most countries are still at the stage of financial support from the state and the technology cannot be commercialized. This step may need to be solved by a fundamental technological development. Even so, hydrogen technology still has the most potential to promote the reform of urban air pollution and fuel cell technology simultaneously.
5. Road Transportation Application Form of Ammonia Energy
The road transportation application form of ammonia energy is roughly the same as that of hydrogen energy and mainly used as engine fuel or fuel cell raw material. The engine applications mainly focus on dual-fuel engines, which can improve energy efficiency and performance, and help to reduce overall carbon emissions. It might take a long time for a pure ammonia engine or hydrogen ammonia engine to be put into practical application. The breakthrough of the dual-fuel machine is also an essential transitional link to achieving the goal of zero carbon emissions. An ammonia fuel cell is closely related to hydrogen fuel cell technology development. The role of ammonia in a fuel cell is more like a hydrogen storage carrier than a fuel itself.
5.1. Ammonia Fuel Engine
The flame speed of ammonia is slow, and its spontaneous combustion temperature is high, which enhances the safety and improves the energy supply speed. The characteristics of ammonia bring particularity to its application in fuel engines. As shown in Table 5, ammonia has better combustion performance than other fuels.
The reaction generated in the ammonia fuel engine is the combustion reaction of ammonia. In an ideal state, the combustion reaction product is only nitrogen and water, which has no pollution to the environment. The reaction expression is shown as Formula (9):
Fuel engines can be sorted in the spark-ignition engine (SI) and compression ignition engine (CI) according to their different ignition modes.
- (1)
- SI Engine
SI engine is a spark-ignition engine. In the case of pure ammonia, the fuel consumption is twice that of gasoline [66]. The narrow flammability limit and low flame velocity of pure ammonia lead to incomplete combustion in an SI engine. Mixing hydrogen or gasoline is more conducive to ignition. A higher compression ratio or pressurization conditions can increase the temperature inside the cylinder without the risk of explosion [67].
Therefore, it is still a challenge to realize the pure ammonia-powered in practice. Most studies take the mixture of ammonia, diesel, and other hydrocarbons as the transition solution. The performance of the fuel engine with mixed ammonia is improved. When the amount of H2 in NH3 is less than 10% of the total fuel, the machine can operate stably under most working conditions; The 10% dilution limit allows NOx to be reduced by up to 40% while ensuring stable operation [68].
- (2)
- CI engine
The CI engine is a compression ignition engine. Ammonia is introduced into the intake manifold and injected into the cylinder with diesel to start combustion. There are two solutions. One is to use different combinations of ammonia and diesel to achieve consistent engine power. The other is to use a small amount of diesel and change the ammonia amount ratio to achieve variable engine power. The preferred operating range is 40–60% diesel and corresponding 60–40% ammonia to achieve good fuel efficiency at constant engine power. Boretti et al. [69] proposed a new and innovative approach, which is to use ammonia to convert a pressurized diesel engine into dual fuel and injected ammonia directly into the cylinder rather than above or in ports. Within f the simulation range, this method allows complete combustion and is more efficient than diesel engines at both full and half loads.
Table 7 summarizes the advantages and disadvantages of current ammonia fuel engines. To pursue net-zero emissions, the ultimate goal of ammonia fuel engines should be to use carbon-free fuels, such as pure ammonia or a mixture of hydrogen and ammonia. The key point may lie in the breakthrough of the hydrogen and ammonia joint development model. The development of a dual-fuel engine will eventually be the choice in the transition stage.
Table 7.
Advantages and disadvantages of mixed ammonia fuel engine [67,68,69].
5.2. Ammonia Fuel Cell
Ammonia fuel cells can be divided into two types: indirect ammonia fuel cells and direct ammonia fuel cells.
- (1)
- Indirect ammonia fuel cell: The indirect ammonia fuel cell is to decompose ammonia into nitrogen and hydrogen through the electrochemical method or catalytic pyrolysis with catalyst, and then uses the hydrogen.
The decomposition of ammonia in the fuel cell follows the rule of (10):
When ammonia is decomposed into hydrogen and nitrogen, it works similarly as the hydrogen fuel cells mentioned above;
- (2)
- Direct ammonia fuel cell: At present, direct ammonia fuel cells can be classified into three types according to different electrolytes: alkaline fuel cell (AFC), alkaline membrane fuel cell (AMFC) and solid oxide fuel cell (SOFC).
The combustion reaction of ammonia in the fuel cell is shown as Formula (11):
The anodic reaction is described as (12):
While the cathodic reaction follows the rule of (13):
PEM proton exchange membrane cells, which play a dominant role in hydrogen fuel cells, are not suitable for ammonia because of their materials and working temperature. The electrolyte of AFC is an alkaline substance (KOH or NaOH), which is easy to react with mixed CO2 during air intake, leading to electrolyte deterioration and thus affecting battery performance. AMFC has a good development momentum because of its suitable CO2 containment and non-precious metal electrode. SOFC has been developed rapidly during the past decade. It can prevent forming nitrogen oxides. At the same time, the high-temperature working environment does not require extra cracking for ammonia. The ceramic electrolyte properties of SOFC are also very stable, but the brittleness of ceramics may lead to a slight lack of transport stability of SOFC.
In addition to the above two ammonia fuel cells, microbial fuel cell (MFC) is also an optional research direction. It uses microbial oxidation to convert degradable chemical energy into ammonia energy. It is still in the experimental stage and cannot be popularized in the near future.
6. Road Transportation Application Mode of Hydrogen and Ammonia
6.1. Application Mode of Hydrogen Energy Highway
Compared with traditional locomotives, hydrogen fuel cell vehicles have the advantages of environment protection, shorter hydrogenation time and longer mileage.
6.1.1. Application Mode of Hydrogen Fuel Engine
In 2005, BMW launched the “H2R” hydrogen-powered vehicle at Shanghai International Auto Show. BMW launched the BMW hydrogen7 sedan powered by hydrogen in 2007 [70]. In 2009, BMW launched the “h2bvplus” hydrogen engine vehicle with the maximum thermal efficiency exceeding 40%. Ford [71] of the United States and Mazda of Japan also launched their own hydrogen engine vehicles, demonstrating the feasibility and advantages of hydrogen as engine fuel.
However, the high temperature of hydrogen during combustion and the fast flame propagation speed leads to a large amount of NOx emission during the operation of a hydrogen engine. Hence, reducing NOx emissions is an important issue to promote the development of hydrogen engines. Through the study of single-cylinder engines, C.l. Park [72] verified that as the direct injection fuel injection timing is retarded, the intake airflow rate increases owing to the combustion of the relatively lean mixture. The emission of NOx decrease as the excess air ratio increases. K.A. Subramanian et al. [73] reduced NOx emission of the engine from the source by using exhaust gas recirculation (EGR) and water injection techniques to control combustion. The experimental results show that both methods effectively control tempering and NOx emission. But water injection technology can prevent tempering more effectively than the EGR technique.
6.1.2. Application Mode of Hydrogen Fuel Cell
In February 2013, the world’s first mass-produced hydrogen fuel cell vehicle was manufactured by Hyundai Motor of South Korea, which is the world’s first ready-made hydrogen fuel cell vehicle group. In 2014, Toyota’s first-generation Mirai went on sale. According to the announcement of Toyota China in 2019, the cumulative sales of Mirai in the world reached 10,000. The development route of hydrogen fuel vehicles in China is different from that of any other automobile manufacturer such as Toyota and Hyundai. Considering heavy trucks as the primary source of greenhouse gas emissions in the transportation fleet, China is focusing on the development of hydrogen-powered trucks and buses. In terms of buses, China has a large deployment scale. By the end of 2018, more than 400 buses had been registered for demonstration projects [74]. The French hydrogen strategy plans to produce 20,000–50,000 light vehicles, 800–2000 heavy vehicles and 400–1000 hydrogen gas stations by 2028 [75]. Table 8 shows the performance parameters of some hydrogen fuel cell vehicles.
Table 8.
Performance parameters of some hydrogen fuel cell vehicles.
Quantron proposed to produce hydrogen fuel cell logistics vehicles in 2020 [80], in which the output power of 4.2-ton hydrogen fuel cell vehicles is 100 kW, and the output power of 7.2-ton fuel cell vehicles is 147 kW, with a range of 300–500 km. In 2021, the Yanshan Petrochemical Hydrogen Energy Heavy Haul Truck [81] was launched in Beijing and put into short-distance transportation, setting a precedent for the demonstration and application of hydrogen energy heavy trucks in Beijing. In 2018, Zhengzhou public transport used two Yutong buses [82] for the operation demonstration; Yutong Bus also delivered a hydrogen bus for the Yanqing competition area of the Olympic Winter Games Beijing 2022. To cope with the extreme weather conditions during the Olympic Winter Games, the hydrogen bus equipped with the FCS80 fuel cell system that can be started at a low temperature of minus 30 °C.
6.2. Ammonia Energy Highway Application Mode
6.2.1. Application Mode of Ammonia Fuel Engine
As early as the 1960s, the idea of using ammonia as fuel has emerged and has been preliminarily studied. Up to now, the research direction of ammonia as fuel is mainly focused on the following areas: using ammonia as a combustion promoter to assist the combustion of primary fuels, optimizing the fuel ratio to improve combustion efficiency, and reducing tail gas and tail gas emission treatment strategies.
- (1)
- Using ammonia as auxiliary fuel can improve the working efficiency of traditional engines and effectively reduce NOx emission. Ammonia can also be used as the primary fuel. Through the hydrogen produced by the early decomposition of ammonia, the combustion speed can be accelerated, and the availability of an ammonia fuel engine can be improved.
Lee et al. [83] proposed a combustion strategy that employed ammonia itself as a combustion promoter, which used pure ammonia as engine fuel and converted stored energy into usable forms. Under the strategy, the conditions of high temperature and high pressure were sufficient to cause the combustion of ammonia spray obtained through the spontaneous combustion of ammonia mixture by pilot injection. The NOx generation of the dual-fuel engine was analyzed in stages. Xu et al. [84] studied various feasible methods and directions of ammonia decomposition to produce hydrogen before being used as fuel. Lamas et al. [85] analyzed the technology of injecting ammonia directly into the combustion chamber and carried out numerical research on the compression ignition engine with mixed hydrogen diesel fuel. The results show that the formation of NOx can be effectively reduced by adjusting the flow shape and injection time of ammonia injection.
- (2)
- Aiming at the incomplete combustion of ammonia that cannot be ignored, how to deal with the tail gas has also become a research hotspot. The unified way is to install post-treatment devices for engines [86].
A thermochemical recovery (TCR) reactor was developed in reference [87] to improve the general exhaust gas treatment device, and the experimental study was carried out. The fuel adopted hydrogen ammonia mixed energy that could oxidize the unburned ammonia in the tail gas, and then discharged it. The results showed that ammonia provides up to 55% of the total fuel energy based on its low calorific value. When the exhaust temperature was high, the ammonia decomposition conversion rate in the TCR reactor was high and the overall braking thermal efficiency of the engine was improved. However, the ammonia decomposition conversion rate of other operation modes was reduced because of the poor combustion efficiency. Since the ratio of NH3/NOx in engine exhaust is suitable for passive selective catalytic reduction, when appropriate catalysts are used in the TCR reactor, ammonia and NOx in the engine can be easily converted to N2. The problem of pollutant emission is not a trivial matter and needs in-depth research to put forward optimization solutions according to the best operation mode to solve the problems of NOx and NH3 or even H2. As Angeles et al. [88] pointed out, any vehicle ammonia fuel cycle optimization might be affected by the “limited data of ammonia fuel vehicle performance”.
6.2.2. Application Mode of Ammonia Fuel Cell
In the early 21st century, the research on ammonia fuel cells has begun to show signs [89]. The applications mainly focus on solid oxide cells (SOFC) and direct ammonia fuel cells (DFAC).
- (1)
- Solid Oxide Cells (SOFC)
Compared with other fuel cells, SOFC has many advantages, of which NH3 reacts electrochemically and thus avoiding the generation of typical combustion pollutants such as NOx. Mariagiovanna et al. proposed a gas station model for supplying hydrogen or electricity to vehicles by combining ammonia and SOFC, and discussed the economy of this form. The results show that the values of the LCOH (levelized cost of hydrogen), for the proposed configurations and economic scenarios, are in the range of 6–10 €/kg and the values of the LCOE (levelized cost of electricity) range from 0.447 €/kWh to 0.242 €/kWh [90]. Although the performance of SOFC can be compared with that of the hydrogen fuel cell, its stability is reduced due to the anode degradation which occurs from the deformation of microstructure caused by the formation of nickel nitride in the anode. Adding ammonia to SOFC can effectively alleviate the nitride reaction between ammonia and nickel. Only a gaseous mixture of H2 and N2 can enter the SOFC and eliminate the reaction between ammonia and anode;
- (2)
- Direct ammonia fuel cells (DAFC)
In recent years, low-temperature direct ammonia fuel cells (DAFC) have also attracted more and more attention, especially in automotive applications. Compared with high-temperature DAFC, low-temperature natural ammonia fuel cell has the advantage of a fast start-up. After years of development, the efficiency and power output of DAFC has been significantly improved. A notable challenge of DAFC is the ammonia-crossing chemical reaction, which is inevitable for ion-exchange membrane fuel cells and results degradation of cell efficiency and battery power [91]. Chen et al. [92] compared the performance of different DAFC with PtIr/C, PtRu/C, and Pt/C as anodes under mild conditions. The results showed that PtIr/C anodes could be used as commercial anode materials for DAFC.
Ezzat et al. [93] compared and analyzed two types of onboard application integration systems using ammonia as energy supply. The first system included liquefied ammonia tank, dissociation and separation device (DSC) for decomposing ammonia and engine (ice) to power the vehicle. The second system was a hybrid system composed of liquefied ammonia tank, DSC unit, small ice, and fuel cell system. It was mainly powered by a fuel cell and assisted by the engine. Energy efficiency shows that the integration of fuel cells and engine improves the efficiency of the vehicle power system compared with vehicles using only the engine as its energy source. However, improving efficiency may lead to a dramatic cost increase in the power system.
7. Challenges and Suggestions
7.1. Opportunities and Challenges
Overall, hydrogen and ammonia are closely related to each other. They have their own advantages and disadvantages and can promote the development of each other. When hydrogen energy is used as the only energy, the characteristics of hydrogen itself cause some problems, such as storage and transportation difficulties. When nitrogen was introduced, the resulting ammonia was greatly improved. From the perspective of the entire energy consumption chain, hydrogen combines with oxygen to form water while ammonia tends to form nitrogen or higher-priced compounds. These processes release the chemical energy that humans can use. In essence, their energy supply methods are consistent. Therefore, the joint development of hydrogen energy and ammonia energy has become a potential development direction in the future and may become a breakthrough for many problems.
7.1.1. Opportunity—Joint Development Trend of Hydrogen and Ammonia
Although the development of ammonia energy started very early, it may be because hydrogen energy is more advantageous as a fuel, so the development of hydrogen energy is more advanced. However, because hydrogen energy was developed first, it hit a wall earlier, and the development of ammonia energy returned to the public’s vision. Because of this order, ammonia can inevitably become an assistant. Therefore, the current research focus is more on the joint development of the two, with hydrogen energy as the main energy and ammonia energy as the auxiliary energy. Many applications using hydrogen ammonia as fuel have been mentioned above. There are some difficulties in implementing a pure ammonia engine, but it is not impossible. Refined ammonia engines are feasible at rapidly increasing combustion temperatures. As emphasized in reference [94], it was recently confirmed by Lhuillier et al. [66,95] that a pure ammonia engine is feasible under the condition of rapidly increasing combustion temperature. The best combustion accelerator is hydrogen, which can improve the combustion process, help to meet the carbon-free emission target, and quickly raise the reaction environment to the combustible temperature. Still, its requirements for combustion are not harsh. Mounaim-Rousselle and Brequigny concluded from previous studies [72] that only a tiny amount of hydrogen (approximately 5–10%) could ensure the stable operation and optimal efficiency of engines. These trace amounts of hydrogen can even be obtained by decomposing ammonia into H2 and N2 through a thermal converter [96].
At the same time, adding hydrogen may improve the application status of ammonia fuel cells. Siddiqui et al. [97] studied the performance of pure ammonia, ammonia–hydrogen mixture and pure hydrogen fuel cells using membrane electrolytes with anion-exchange properties. The results showed that the introduction of hydrogen could improve the performance of DAFC. When the fuel composition changed from pure ammonia to 20% or 40% mass hydrogen, the maximum point power density (exergy efficiency) of DAFC increased from 14.2% to 17.4% or 22.1%, respectively. The joint development of hydrogen and ammonia has gradually become a research hotspot.
7.1.2. Challenges
There are two main barriers to the development of hydrogen and ammonia: security and economy. Of course, these two issues have occurred in the development and promotion of all emerging energy sources.
- (1)
- Security. Security is an inevitable problem for emerging energy sources. The flammable and explosive nature of hydrogen energy poses an obstacle to its widespread utilization. Although the liquid ammonia transportation technology is mature, problems such as fluid ammonia leakage also need to be solved. The volatility and toxicity of ammonia also bring certain risks to energy utilization;
- (2)
- High cost. Due to the limitations of transportation and storage technology and the high price of fuel cells, promoting the commercialization of hydrogen energy is still a challenge. Although ammonia energy has formed a particular energy economy system, its application scale as road traffic energy is small and is not as economical as gasoline or diesel. It is also a challenging issue to promote utilization commercially.
7.2. Policy Recommendations
Combined with the experience and the knowledge of various countries in promoting, this paper puts forward the following suggestions for the development of hydrogen and ammonia in road transportation.
- (1)
- Formulate supporting policies to promote the development of hydrogen and ammonia energy technology
Promote establishing a multi-faceted energy system that supports renewable and low-carbon hydrogen. Governments could help make hydrogen and ammonia cost-effective in target sectors by using portfolio standards, mandates, performance standards, tax exemptions and carbon dioxide pricing, et al. Exporting countries should stimulate early exports by providing time-limited support to buyers. Infrastructure costs might be minimized by tendering programs with international support. National governments need to support infrastructure and hydrogen ammonia fuel vehicle deployment to enlarge the economy scales. The latter can be accelerated by target-setting and offering incentives for electric vehicles. This will help create planning feasibility for manufacturers to push the investment in these technologies;
- (2)
- Developing hydrogen literacy to build acceptance
The key factors on the endorsement and adoption of hydrogen are public perception and understanding of its safety, cost and environmental benefits, especially compared with renewable and non-renewable sources. Effective communication and outreach campaigns are needed to raise public awareness and acceptance. Some studies are aimed at raising public awareness, especially the environmental benefits and safety standards, which will reduce the concerns [98]. Thus, apparent social acceptance and legitimacy for users are essential;
- (3)
- Emphasizing personnel training and deepening international cooperation
Promote relevant international organizations, social organizations, energy enterprises, scientific research institutions, and colleges and universities to jointly carry out cooperative research and technical exchange on the integrated development of hydrogen, ammonia and road transportation. Discussions must explore what’s needed to trigger demand and focused on developing hydrogen infrastructure and a global supply chain. Public-private and academic partnerships will be critical in developing new technologies, specifically lowering costs.
8. Summary and Conclusions
This paper makes a state-of-the-art progress review in key technologies and applications of hydrogen and ammonia in road transportation. In summary, they complement and promote each other.
Hydrogen and ammonia have different but similar expenditures on fuel development. Due to the energy characteristics of hydrogen and ammonia, there are overlapping parts between their production, storage, and transportation methods. For example, green ammonia can be prepared from green hydrogen, the mainstream storage and transport method of which is also pipeline transportation after liquefaction. However, it has also derived various advantageous consumption modes, such as different application prospects in fuel cells and engines, and tail gas treatment methods after combustion. The industrial development pathways of hydrogen and ammonia have their similarities and differences. The whole industrial chain is shown in Figure 3.
Figure 3.
Schematic diagram of hydrogen and ammonia industry chain.
The main conclusion can be listed as follows:
- (1)
- Hydrogen can provide powerful traction energy and has excellent performance in long-distance road transportation. The application research of hydrogen fuel cells is relatively mature, and the road vehicle carrying hydrogen fuel cells is gradually popularized and has certain commercial advantages;
- (2)
- As an auxiliary fuel in road transportation, ammonia has significant benefits in ammonia fuel engines. The participation of ammonia in combustion reactions can improve engine efficiency and reduce NOx emission to a certain extent;
- (3)
- The technology development of hydrogen and ammonia also has limitations in storage and transferring because of their performance and characteristics. Hydrogen and ammonia have different advantages in their own development pathways. Joint action can support each other’s industries, make up for insufficient expenditure, broaden application scenarios and improve the penetration of clean energy.
It should be pointed out that, considering the whole life cycle of energy, only using hydrogen and ammonia from renewable energy sources (i.e., green hydrogen and green ammonia) can truly achieve the goal of “carbon peak” and “carbon neutrality”. The problem is that most of hydrogen and ammonia that is commercialized still comes from traditional fossil energy sources at present. Nevertheless, under a backdrop of calling for ne zero emission in global road traffic, the development prospect of hydrogen ammonia is still a promising choice for people to achieve the target of decarbonization within road transportation.
Author Contributions
Conceptualization, R.S., X.C. and L.J.; methodology, R.S. and X.C.; Project administration, R.S. and L.J.; software, X.C. and J.Q.; validation, R.S., P.W. and L.J.; Data curation, X.C. and J.Q.; writing—original draft preparation, X.C.; writing—review and editing, R.S., X.C. and J.Q.; visualization, X.C. and J.Q.; supervision, R.S., P.W. and L.J. All authors have read and agreed to the published version of the manuscript.
Funding
This research is financially supported by the National Key R&D Plan Foundation of China (Grant No. 2021YFB1600200, and No. 2021YFB2601300).
Institutional Review Board Statement
Not applicable.
Informed Consent Statement
Informed consent was obtained from all subjects involved in the study.
Data Availability Statement
The data that support the findings of this study are available from the corresponding author upon reasonable request.
Conflicts of Interest
The authors declare no conflict of interest.
Abbreviations
| IEA | International Energy Agency |
| CNG | Compressed natural gas |
| LPG | Liquefied petroleum gas |
| EVs | Electric vehicles |
| R&D | Research and Development |
| DOE | Department of Energy |
| CCS | Carbon capture and storage |
| CCUS | Carbon capture, utilization, and storage |
| H–B process | Haber–Bosch process |
| DI | Direct injection |
| PFI | Port fuel injection |
| PEMFC | Proton exchange membrane fuel cell |
| SOFC | Solid oxide fuel cell |
| PAFC | Phosphoric acid fuel cell |
| AFC | Alkaline fuel cell |
| SI | Spark-ignition |
| CI | Compression ignition |
| AMFC | Alkaline membrane fuel cell |
| MFC | Microbial fuel cell |
| EGR | Exhaust gas recirculation |
| TCR | Thermochemical recovery |
| RES | Renewable energy sources |
| DAFC | Direct ammonia fuel cells |
| DSC | Dissociation and separation device |
References
- Marrero, Á.S.; Marrero, G.A.; González, R.M.; Rodríguez-López, J. Convergence in road transport CO2 emissions in Europe. Energy Econ. 2021, 99, 105322. [Google Scholar] [CrossRef]
- Yang, J.; Sudik, A.; Wolverton, C.; Siegel, D.J. High capacity hydrogen storage materials: Attributes for automotive applications and techniques for materials discovery. Chem. Soc. Rev. 2010, 39, 656–675. [Google Scholar] [CrossRef] [PubMed]
- Hossain, S.; Abdalla, A.M.; Radenahmad, N.; Zakaria, A.K.M.; Zaini, J.H.; Rahman, S.M.H.; Eriksson, S.G.; Irvine, J.T.S.; Azad, A.K. Highly dense and chemically stable proton conducting electrolyte sintered at 1200 °C. Int. J. Hydrog. Energy 2018, 43, 894–907. [Google Scholar] [CrossRef]
- Candelaresi, D.; Valente, A.; Iribarren, D.; Dufour, J.; Spazzafumo, G. Comparative life cycle assessment of hydrogen-fuelled passenger cars. Int. J. Hydrog. Energy 2021, 46, 35961–35973. [Google Scholar] [CrossRef]
- Chapman, A.; Nguyen, D.H.; Farabi-As, H.; Itaoka, K.; Hirose, K.; Fujii, Y. Hydrogen penetration and fuel cell vehicle deployment in the carbon constrained future energy system. arXiv 2008, arXiv:2008.13414. [Google Scholar] [CrossRef]
- Cuevas, F.; Zhang, J.X.; Latroche, M. The Vision of France, Germany, and the European Union on Future Hydrogen Energy Research and Innovation. Engineering 2021, 7, 715–718. [Google Scholar] [CrossRef]
- Ritchie, H. Sector by Sector: Where Do Global Greenhouse Gas Emissions Come From? Our World Data. Available online: https://ourworldindata.org/ghg-emissions-by-sector (accessed on 18 September 2020).
- Plötz, P. Hydrogen technology is unlikely to play a major role in sustainable road transport. Nat. Electron. 2022, 5, 8–10. [Google Scholar] [CrossRef]
- Kim, G.; Ghorpade, R.; Vasu, S.S. Laminar Flame Speed Measurements of Hydrogen/Natural Gas Mixtures for Gas Turbine Applications. Turbo Expo: Power for Land, Sea and Air. Am. Soc. Mech. Eng. 2022, 6, 84997. [Google Scholar]
- Maria, R.L.; Johannes, S.; Rolf, A.; Görner, K. Current Legislative Framework for Green Hydrogen Production by Electrolysis Plants in Germany. Energies 2022, 15, 1786. [Google Scholar]
- Cheng, W.; Lee, S. How Green Are the National Hydrogen Strategies? Sustainability 2022, 14, 1930. [Google Scholar] [CrossRef]
- Kim, M.; Yoon, S.; Kim, H.M. A Study on the Hydrogen Economic Law for the Realization of Hydrogen Society in Korea. Leg. Essays 2020, 46, 1–30. [Google Scholar]
- Li, Y.; Taghizadeh-Hesary, F. The economic feasibility of green hydrogen and fuel cell electric vehicles for road transport in China. Energy Policy 2022, 160, 112703. [Google Scholar] [CrossRef]
- China Hydrogen Energy Alliance. China Hydrogen Energy and Fuel Cell Industry Manual (2020). 2021. Available online: https://www.dx2025.com/archives/137687.html (accessed on 25 July 2022).
- International Energy Network, International Energy Network. Available online: https://h2.in-en.com/html/h2-2415221.shtml (accessed on 10 August 2022).
- Energy Bureau of Shandong Province. The 14th Five-Year Plan of Energy Science and Technology Innovation in Shandong Province. Available online: http://nyj.shandong.gov.cn/art/2022/1/5/art_100399_10291073.html (accessed on 5 January 2022).
- People’s Government of Gansu Province. The 14th Five-Year Energy Development Plan of Gansu Province. 2022. Available online: http://gsnea.cn/page211?article_id=325 (accessed on 20 February 2022).
- Development and Reform Commission of Ningxia Hui Autonomous Region. Implementation Opinions of The People’s Government of the Autonomous Region on Accelerating the Establishment and Improvement of Green, Low-Carbon and Circular Development Economic System. Available online: http://fzggw.nx.gov.cn/zcgh/zzqzc/202201/t20220120_3290351.html (accessed on 20 January 2022).
- Liaoning Provincial People’s Government. Liaoning Provincial “14th Five-Year” Ecological and Economic Development Plan. Available online: http://www.ln.gov.cn/zwgkx/zfwj/szfbgtwj/zfwj2011_153687/202201/t20220114_4491486.html (accessed on 3 January 2022).
- Tianjin Municipal People’s Government. Tianjin Eco-Environmental Protection “14th Five-Year Plan”. Available online: http://www.tj.gov.cn/zwgk/zcjd/tjzc/202202/t20220210_5801253.html (accessed on 7 February 2022).
- People’s Government of Guangxi Zhuang Autonomous Region. The 14th Five-Year Plan for the Development of Guangxi New Energy Automobile Industry. Available online: http://www.gxzf.gov.cn/zcjd/t11899590.shtml (accessed on 14 February 2022).
- National Development and Reform Commission, National Energy Administration. Opinions on Improving the Energy, Green and Low-Carbon Transition Institutions and Reform Measures. Available online: http://zfxxgk.nea.gov.cn/2022-01/30/c_1310464313.htm (accessed on 30 January 2022).
- Inner Mongolia Autonomous Region Energy Bureau. Inner Mongolia Autonomous Region “14th Five-Year” Hydrogen Energy Development Plan. Available online: http://nyj.nmg.gov.cn/zwgk/zfxxgkzl/fdzdgknr/tzgg_16482/tz_16483/202202/t20220228_2010712.html (accessed on 28 February 2022).
- Innovation Promotion Program Energy Carriers. SIP 2016. Available online: https://www.jst.go.jp/sip/pdf/SIP_energycarriers2016_en.pdf (accessed on 25 July 2022).
- Opportunities for Australia from Hydrogen Exports. 2018. Available online: https://arena.gov.au/assets/2018/08/opportunities-for-australia-from-hydrogen-exports.pdf (accessed on 25 July 2022).
- Atchion, J. Blue Ammonia in the Northern Territory & Wyoming, 2022 Ammonia Energy Association. Available online: https://www.ammoniaenergy.org/articles/blue-ammonia-in-the-northern-territory-wyoming/ (accessed on 25 July 2022).
- Ammonia—A Potential Key Player in Energy Storage. COUDIS EU Research Results. 2020. Available online: https://cordis.europa.eu/project/id/862482 (accessed on 25 July 2022).
- Radwan, R. New Agreement for Green Hydrogen Production Plant in NEOM, Arab News. 2020. Available online: https://www.arabnews.com/node/1701311/saudi-arabia (accessed on 25 July 2022).
- Saudi Aramco to Explore Carbon-Free Ammonia Production in the Kingdom. Aramco. Available online: https://japan.aramco.com/en/news-media/news/2019/20190710_ammonia# (accessed on 10 July 2019).
- Lee, S. Hyundai Heavy Industry and Saudi Aramco conclude “Hydrogen Ammonia Alliance” The Dong-a Ilbo. Available online: https://www.donga.com/cn/article/all/20210304/2476453/1 (accessed on 4 March 2021).
- Ajanovic, A.; Sayer, M.; Haas, R. The economics and the environmental benignity of different colors of hydrogen. Int. J. Hydrog. Energy 2022, 47, 24136–24154. [Google Scholar] [CrossRef]
- Sharma, S.; Ghoshal, S.K. Hydrogen the future transportation fuel: From production to applications. Renew. Sustain. Energy Rev. 2015, 43, 1151–1158. [Google Scholar] [CrossRef]
- Elberry, A.M.; Thakur, J.; Veysey, J. Seasonal hydrogen storage for sustainable renewable energy integration in the electricity sector: A case study of Finland. J. Energy Storage 2021, 44, 103474. [Google Scholar] [CrossRef]
- European Commission. Directorate-General for Research and Innovation. Strategic Research and Innovation Agenda (SRIA) of the European Open Science Cloud (EOSC). 2022. Available online: https://data.europa.eu/doi/10.2777/935288 (accessed on 25 July 2022).
- Alvarez, R.A.; Zavala-Araiza, D.; Lyon, D.R.; Allen, D.T.; Barkley, Z.R.; Brandt, A.R.; Davis, K.J.; Herndon, S.C.; Jacob, D.J.; Karion, A.; et al. Assessment of methane emissions from the U.S. oil and gas supply chain. Science 2018, 361, 186e8. [Google Scholar] [CrossRef]
- Howarth, R.W.; Jacobson, M.Z. How green is blue hydrogen? Energy Sci. Eng. 2021, 9, 1676–1687. [Google Scholar] [CrossRef]
- O’Neil, S. Unlocking the Potential of Hydrogen Energy Storage, Fuel Cell & Hydrogen Energy Association. Available online: https://www.fchea.org/in-transition/2019/7/22/unlocking-the-potential-of-hydrogen-energy-storage (accessed on 22 July 2019).
- World Energy Council, Hydrogen on the Horizon: Hydrogen Demand and Cost Dynamics, World Energy Council Working Paper. 2021. Available online: https://www.worldenergy.org/publications/entry/working-paper-hydrogen-demand-and-cost-dynamics (accessed on 25 July 2022).
- Muhammad, R.U. Hydrogen storage methods: Review and current status. Renew. Sustain. Energy 2022, 167, 112743. [Google Scholar]
- Tarhan, C.; Çil, M.A. A study on hydrogen, the clean energy of the future: Hydrogen storage methods. J. Energy Storage 2021, 40, 102676. [Google Scholar] [CrossRef]
- Etienne, R.; Michel, T.; Karim, Z. Hydrogen Storage for Mobility: A Review. Materials 2019, 12, 1973. [Google Scholar]
- Hassan, I.A.; Ramadan, H.S.; Saleh, M.A.; Hissel, D. Hydrogen storage technologies for stationary and mobile applications: Review, analysis and perspectives. Renew. Sustain. Energy Rev. 2021, 149, 111311. [Google Scholar] [CrossRef]
- Chen, Z.; Ma, Z.; Zheng, J.; Li, X.; Akiba, E.; Li, H.-W. Perspectives and challenges of hydrogen storage in solid-state hydrides. Chin. J. Chem. Eng. 2021, 29, 1–12. [Google Scholar] [CrossRef]
- Moradi, R.; Groth, K.M. Hydrogen storage and delivery: Review of the state of the art technologies and risk and reliability analysis. Int. J. Hydrog. Energy 2019, 44, 12254–12269. [Google Scholar] [CrossRef]
- Barthelemy, H.; Weber, M.; Barbier, F. Hydrogen storage: Recent improvements and industrial perspectives. Int. J. Hydrog. Energy 2016, 42, 7254–7262. [Google Scholar] [CrossRef]
- Davids, M.W.; Lototskyy, M.; Malinowski, M.; van Schalkwyk, D.; Parsons, A.; Pasupathi, S.; Swanepoel, D.; van Niekerk, T. Metal hydride hydrogen storage tank for light fuel cell vehicle. Int. J. Hydrog. Energy 2019, 44, 29263–29272. [Google Scholar] [CrossRef]
- Cao, T.Y.; Lee, W.J.; Huang, R.J.; Raymond, J. Liquid-Organic hydrogen carriers as endothermic fuels. Fuel 2022, 313, 123063. [Google Scholar] [CrossRef]
- Blokland, H.; Sweelssen, J.; Isaac, T.; Boersma, A. Detecting hydrogen concentrations during admixing hydrogen in natural gas grids. Int. J. Hydrog. Energy 2021, 46, 32318–32330. [Google Scholar] [CrossRef]
- Cardoso, J.S.; Silva, V.; Rocha, R.C.; Hall, M.J.; Costa, M.; Eusébio, D. Ammonia as an energy vector: Current and future prospects for low-carbon fuel applications in internal combustion engines. J. Clean. Prod. 2021, 296, 126562. [Google Scholar] [CrossRef]
- Boerner, L.K. Industrial ammonia production emits more CO2 than any other chemical-making reaction. Chemists want to change that. Chem. Eng. News 2019, 97, 1–9. [Google Scholar]
- Aziz, M.; Wijayanta, A.T.; Nandiyanto, A.B.D. Ammonia as effective hydrogen storage: A review on production, storage and utilization. Energies 2020, 13, 3062. [Google Scholar] [CrossRef]
- Xue, X.; Chen, R.; Yan, C.; Zhao, P.; Hu, Y.; Zhang, W.; Jin, Z. Review on photocatalytic and electrocatalytic artificial nitrogen fixation for ammonia synthesis at mild conditions: Advances, challenges and perspectives. Nano Res. 2019, 12, 1229–1249. [Google Scholar] [CrossRef]
- Chen, H.; Dong, F.; Minteer, S.D. The progress and outlook of bioelectrocatalysis for the production of chemicals. Fuels Mater. Nat. Catal. 2020, 3, 225–244. [Google Scholar] [CrossRef]
- Sazali, N. Emerging technologies by hydrogen: A review. Int. J. Hydrog. Energy 2020, 45, 18753–18771. [Google Scholar] [CrossRef]
- Verhelst, S.; Turner, J.W.; Sileghem, L.; Vancoillie, J. Methanol as a fuel for internal combustion engines. Prog. Energy Combust. Sci. 2019, 70, 43–88. [Google Scholar] [CrossRef]
- BMW iX5 Hydrogen in action at IAA show. Fuel Cells Bull. 2021, 2021, 2.
- Verhelst, S. Recent progress in the use of hydrogen as a fuel for internal combustion engines. Int. J. Hydrog. Energy 2014, 39, 1071–1085. [Google Scholar] [CrossRef]
- Costa, R.; Hernández, J.; Teixeira, R.; Netto, D.A.D. Combustion, performance and emission analysis of a natural gas-hydrous ethanol dual-fuel spark ignition engine with internal exhaust gas recirculation. Energy Convers. Manag. 2019, 195, 1187–1198. [Google Scholar] [CrossRef]
- Lai, X.; Chen, Q.W.; Tang, X.P.; Zhou, Y.; Gao, F.; Guo, Y.; Bhagat, R.; Zheng, Y. Critical review of life cycle assessment of lithium-ion batteries for electric vehicles: A lifespan perspective. eTransportation 2022, 12, 100169. [Google Scholar] [CrossRef]
- Bououchma, Z.; Sabor, J.; Aitbouh, H. New electrical model of supercapacitors for electric hybrid vehicle applications. Mater. Today Proc. 2019, 13, 688–697. [Google Scholar] [CrossRef]
- Wilailak, S.; Yang, J.; Heo, C.; Kim, K.-S.; Bang, S.-K.; Seo, I.-H.; Zahid, U.; Lee, C.-J. Thermo-economic analysis of Phosphoric Acid Fuel-Cell (PAFC) integrated with Organic Ranking Cycle (ORC). Energy 2021, 220, 119744. [Google Scholar] [CrossRef]
- Hu, D.H.; Wang, Y.T.; Li, J.W.; Yang, Q.; Wang, J. Investigation of optimal operating temperature for the PEMFC and its tracking control for energy saving in vehicle applications. Energy Convers. Manag. 2021, 249, 114842. [Google Scholar] [CrossRef]
- Abdalla, M.; Shahzad, H.; Atia, T.A.; Petra, M.L.; Begum, F.; Azad, A.K. Nanomaterials for solid oxide fuel cells: A review. Renew. Sustain. Energy Rev. 2018, 82, 353–368. [Google Scholar] [CrossRef]
- Hossain, S.; Abdalla, A.M.; Jamain, S.N.B.; Hj, Z.J.; Abul, K.A. A review on proton conducting electrolytes for clean energy and intermediate temperature-solid oxide fuel cells. Renew. Sustain. Energy Rev. 2017, 79, 750–764. [Google Scholar] [CrossRef]
- Kargupta, K.; Saha, S.; Banerjee, D.; Seal, M.; Ganguly, S. Performance enhancement of phosphoric acid fuel cell by using phosphosilicate gel based electrolyte. J. Fuel Chem. Technol. 2012, 40, 707–713. [Google Scholar] [CrossRef]
- Lhuillier, C.; Brequigny, P.; Contino, F.; Mounaïm-Rousselle, C. Combustion characteristics of ammonia in a modern spark-ignition engine. In Proceedings of the Conference on Sustainable Mobility, Catania, Italy, 14 October 2019. [Google Scholar]
- Mounaïm-Rousselle, C.; Brequigny, P. Ammonia as fuel for low-carbon spark-ignition engines of tomorrow’s passenger cars. Front. Mech. Eng. 2020, 70. [Google Scholar] [CrossRef]
- Mounaïm-Rousselle, C.; Bréquigny, P.; Dumand, C.; Houillé, S. Operating limits for ammonia fuel spark-ignition engine. Energies 2021, 14, 4141. [Google Scholar] [CrossRef]
- Boretti, A. Novel dual fuel diesel-ammonia combustion system in advanced TDI engines. Int. J. Hydrog. Energy 2017, 42, 7071–7076. [Google Scholar] [CrossRef]
- Wallner, T.; Lohse-Busch, H.; Gurski, S.; Duoba, M.; Thiel, W.; Martin, D.; Korn, T. Fuel economy and emissions evaluation of BMW Hydrogen 7 Mono-Fuel demonstration vehicles. Int. J. Hydrog. Energy 2008, 33, 7607–7618. [Google Scholar] [CrossRef]
- Szwabowski, S.J.; Hashemi, S.; Stockhausen, W.F.; Natkin, R.J.; Reams, L.; Kabat, D.M.; Potts, C. Ford hydrogen engine powered P2000 vehicle. SAE Tech. Pap. 2002, 43. [Google Scholar] [CrossRef]
- Park, C.; Kim, Y.; Oh, S. Effect of fuel injection timing and injection pressure on performance in a hydrogen direct injection engine. Int. J. Hydrog. Energy 2022, 47, 21552–21564. [Google Scholar] [CrossRef]
- Dhyani, V.; Subramanian, K.A. Control of backfire and NOx emission reduction in a hydrogen fueled multi-cylinder spark ignition engine using cooled EGR and water injection strategies. Int. J. Hydrog. Energy 2019, 44, 6287–6298. [Google Scholar] [CrossRef]
- The Future of Hydrogen, IEA. 2019. Available online: https://www.iea.org/reports/the-future-of-hydrogen (accessed on 25 July 2022).
- Sustainable and Smart Mobility Strategy—European Transport on Track for the Future, 2zeroemission. Available online: https://www.2zeroemission.eu/mediaroom/sustainable-and-smart-mobility-strategy-european-transport-on-track-for-the-future/ (accessed on 25 July 2022).
- Toyota Official Website. Available online: https://www.toyota.com.au/mirai (accessed on 25 July 2022).
- Honda Official Website. Available online: https://www.fuel-cell.info/fuel-cell-cars/honda-clarity-fuel-cell/ (accessed on 25 July 2022).
- Saicmaxus Official Website. Available online: https://www.saicmaxus.com/fcv80.shtml (accessed on 25 July 2022).
- Hyundai Official Website. Available online: https://www.hyundai.com.cn/aboutNexo.html (accessed on 25 July 2022).
- Quantron implements hydrogen drivetrain in vans and heavy trucks. Fuel Cells Bull. 2020. [CrossRef]
- Yanshan Petrochemical Started to Operate Two 49 Ton Hydrogen Energy Heavy Trucks, Qingdao Institute Bioenergy and Bioprocess Technology, Chinese Academy of Science. Available online: http://www.qibebt.cas.cn/xwzx/kydt/202107/t20210726_6148326.html (accessed on 26 July 2021).
- Yutong delivers fuel cell buses for fleets in two cities in China. Fuel Cells Bull. 2018, 1464–2859.
- Lee, D.; Song, H.H. Development of combustion strategy for the internal combustion engine fueled by ammonia and its operating characteristics. J. Mech. Sci. Technol. 2018, 32, 1905–1925. [Google Scholar] [CrossRef]
- Xu, X.; Liu, E.; Zhu, N.; Liu, F.; Qian, F. Review of the Current Status of Ammonia-Blended Hydrogen Fuel Engine Development. Energies 2022, 15, 1023. [Google Scholar] [CrossRef]
- Lamas, M.I.; Rodriguez, C.G. NOx reduction in diesel-hydrogen engines using different strategies of ammonia injection. Energies 2019, 12, 1255. [Google Scholar] [CrossRef]
- Dimitriou, P.; Javaid, R. A review of ammonia as a compression ignition engine fuel. Int. J. Hydrog. Energy 2020, 45, 7098–7118. [Google Scholar] [CrossRef]
- Kane, S.P.; Northrop, W.F. Thermochemical Recuperation to Enable Efficient Ammonia-Diesel Dual-Fuel Combustion in a Compression Ignition Engine. Energies 2021, 14, 7540. [Google Scholar] [CrossRef]
- Angeles, D.A.; Tan, R.R.; Aviso, K.B.; Are, K.R.A.G.; Razon, L.F. Fuzzy optimization of the automotive ammonia fuel cycle. Clean 2018, 186, 877–882. [Google Scholar] [CrossRef]
- Fournier, G.G.M.; Cumming, I.W.; Hellgardt, K. High performance directammonia solid oxide fuel cell. J. Power Sources 2006, 162, 198–206. [Google Scholar] [CrossRef]
- Minutillo, M.; Perna, A.; Di Trolio, P.; Di Micco, S.; Jannelli, E. Techno-economics of novel refueling stations based on ammonia-to-hydrogen route and SOFC technology. Int. J. Hydrog. Energy 2021, 46, 10059–10071. [Google Scholar] [CrossRef]
- Zhao, Y.; Setzler, B.P.; Wang, J.; Nash, J.; Wang, T.; Xu, B.; Yan, Y. An efficient direct ammonia fuel cell for affordable carbon-neutral transportation. Joule 2019, 3, 2472–2484. [Google Scholar] [CrossRef]
- Chen, R.; Zheng, S.; Yao, Y.; Lin, Z.; Ouyang, W.; Zhuo, L.; Wang, Z. Performance of direct ammonia fuel cell with PtIr/C, PtRu/C, and Pt/C as anode electrocatalysts under mild conditions. Int. J. Hydrog. Energy 2021, 46, 27749–27757. [Google Scholar] [CrossRef]
- Ezzat, M.F.; Dincer, I. Comparative assessments of two integrated systems with/without fuel cells utilizing liquefied ammonia as a fuel for vehicular applications. Int. J. Hydrog. Energy 2018, 43, 4597–4608. [Google Scholar] [CrossRef]
- Koike, M.; Miyagawa, H.; Suzuoki, T.; Ogasawara, K. Ammonia as a hydrogen energycarrier and its application to internal combustion engines. In Sustainable Vehicle Technologies; Warwickshire, G., Ed.; Woodhead Publishing: Cambridge, UK, 2012; pp. 61–70. [Google Scholar]
- Lhuillier, C.; Brequigny, P.; Contino, F.; Mounaïm-Rousselle, C. Performance and emissions of an ammonia-fueled SI engine with hydrogen enrichment. In Proceedings of the 14th International Conference on Engines & Vehicles, Napoli, Italy, 15 September 2019. [Google Scholar]
- Dinesh, M.H.; Pandey, J.K.; Kumar, G.N. Study of performance, combustion, and NOx emission behavior of an SI engine fuelled with ammonia/hydrogen blends at various compression ratio. Int. J. Hydrog. Energy 2022, 47, 25391–25403. [Google Scholar] [CrossRef]
- Siddiqui, O.; Ishaq, H.; Dincer, I. Experimental investigation of improvement capability of ammonia fuel cell performance with addition of hydrogen. Int. J. Hydrog. Energy 2020, 205, 112372. [Google Scholar] [CrossRef]
- Hydrogen on the Horizon: Inputs from Senior Leaders on Hydrogen Developments, World Energy Council. 2021. Available online: https://www.worldenergy.org/publications/entry/working-paper-inputs-from-senior-leaders-on-hydrogen-developments (accessed on 25 July 2022).
Publisher’s Note: MDPI stays neutral with regard to jurisdictional claims in published maps and institutional affiliations. |
© 2022 by the authors. Licensee MDPI, Basel, Switzerland. This article is an open access article distributed under the terms and conditions of the Creative Commons Attribution (CC BY) license (https://creativecommons.org/licenses/by/4.0/).


