Coordinated Development of Renewable Energy: Empirical Evidence from China
Abstract
:1. Introduction
2. Research Methods and Data
2.1. Research Methods
2.1.1. Integrated Evaluation Model of the Comprehensive Development Level of Renewable Energy
2.1.2. Coupling Coordination Model
2.1.3. LMDI Model
2.2. Data Sources
3. Results and Discussion
3.1. Comprehensive Assessment of RE Development
3.1.1. AHP-EM Integrated Evaluation Index Weight
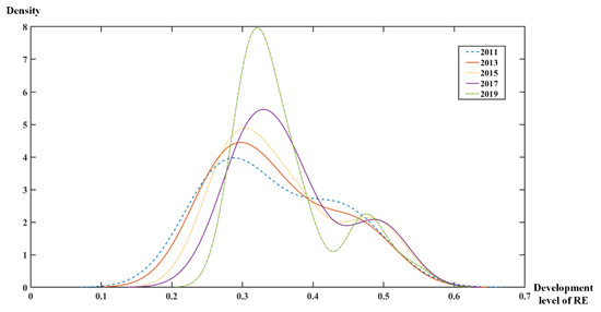
3.1.2. Spatial and Temporal Characteristics of the Comprehensive Development Level of RE
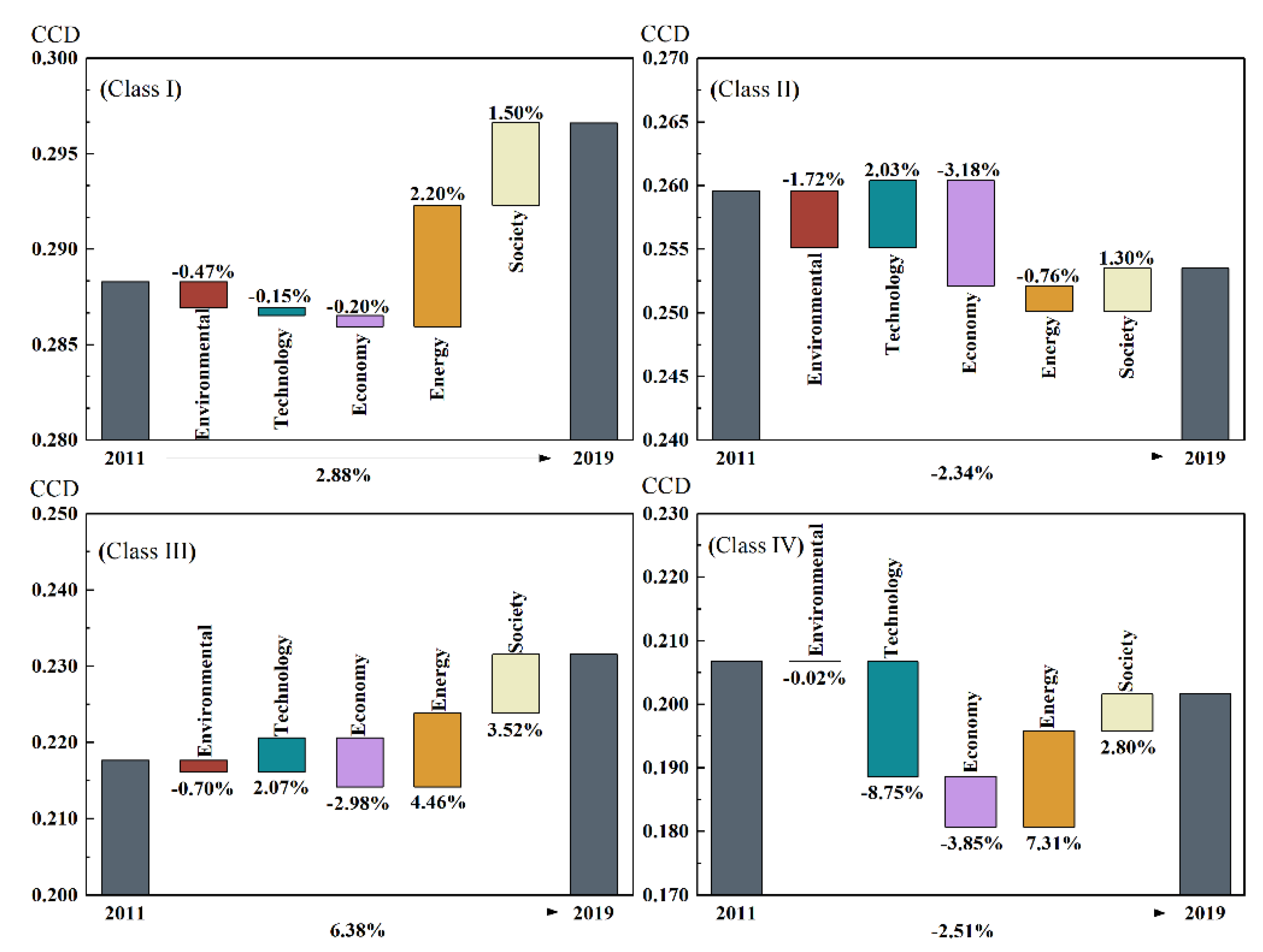
3.2. Coupling Coordination and Contribution Degree Decomposition Analysis between Dimensions of Renewable Energy
3.2.1. Coupling Coordination Degree Analysis between Dimensions
3.2.2. Decomposition Analysis of the Dimension Contribution Degree
4. Conclusions and Policy Implications
4.1. Conclusions
4.2. Policy Implications
Author Contributions
Funding
Institutional Review Board Statement
Informed Consent Statement
Data Availability Statement
Conflicts of Interest
Appendix A
| Province | 2011 | 2012 | 2013 | 2014 | 2015 | 2016 | 2017 | 2018 | 2019 | Mean |
|---|---|---|---|---|---|---|---|---|---|---|
| Beijing | 0.5123 | 0.4960 | 0.5043 | 0.5150 | 0.4990 | 0.5074 | 0.5134 | 0.5124 | 0.5063 | 0.5073 |
| Qinghai | 0.4189 | 0.4428 | 0.4960 | 0.5267 | 0.5112 | 0.4843 | 0.5244 | 0.5299 | 0.5463 | 0.4978 |
| Shanghai | 0.4784 | 0.4694 | 0.4564 | 0.4765 | 0.4811 | 0.4654 | 0.4726 | 0.4666 | 0.4648 | 0.4702 |
| Guangdong | 0.4544 | 0.4647 | 0.4721 | 0.4871 | 0.4653 | 0.4553 | 0.4815 | 0.4673 | 0.4706 | 0.4687 |
| Jiangsu | 0.4393 | 0.4410 | 0.4584 | 0.4776 | 0.4730 | 0.4650 | 0.4905 | 0.4893 | 0.4815 | 0.4684 |
| Zhejiang | 0.4376 | 0.4316 | 0.4370 | 0.4769 | 0.4643 | 0.4559 | 0.4949 | 0.4673 | 0.4681 | 0.4593 |
| Ningxia | 0.4485 | 0.4218 | 0.4051 | 0.4826 | 0.5129 | 0.4705 | 0.4389 | 0.4213 | 0.3637 | 0.4406 |
| Gansu | 0.4805 | 0.4383 | 0.4528 | 0.4783 | 0.3860 | 0.3749 | 0.3789 | 0.3766 | 0.3741 | 0.4156 |
| Tianjin | 0.4188 | 0.3744 | 0.3709 | 0.3891 | 0.3831 | 0.4044 | 0.3798 | 0.4102 | 0.3902 | 0.3912 |
| Fujian | 0.3881 | 0.3825 | 0.3828 | 0.3818 | 0.3790 | 0.3951 | 0.4007 | 0.3910 | 0.3966 | 0.3886 |
| Inner Mongolia | 0.4167 | 0.3875 | 0.3887 | 0.4275 | 0.3959 | 0.3880 | 0.3838 | 0.3688 | 0.3290 | 0.3873 |
| Shandong | 0.3219 | 0.3213 | 0.3323 | 0.3351 | 0.3342 | 0.3462 | 0.3892 | 0.3604 | 0.3609 | 0.3446 |
| Yunnan | 0.3417 | 0.3321 | 0.3300 | 0.3602 | 0.3695 | 0.3282 | 0.3412 | 0.3284 | 0.3200 | 0.3390 |
| Hebei | 0.3288 | 0.3315 | 0.2915 | 0.3145 | 0.3164 | 0.3156 | 0.3509 | 0.3755 | 0.3683 | 0.3326 |
| Hainan | 0.3486 | 0.3271 | 0.3167 | 0.3200 | 0.3047 | 0.3081 | 0.3021 | 0.3771 | 0.3192 | 0.3248 |
| Xinjiang | 0.3020 | 0.3067 | 0.3420 | 0.3642 | 0.3772 | 0.3175 | 0.3174 | 0.3006 | 0.2827 | 0.3234 |
| Liaoning | 0.3463 | 0.3369 | 0.3331 | 0.3127 | 0.2863 | 0.2713 | 0.2995 | 0.3029 | 0.2969 | 0.3095 |
| Hubei | 0.2922 | 0.2756 | 0.2926 | 0.3223 | 0.3050 | 0.3142 | 0.3293 | 0.3124 | 0.3196 | 0.3070 |
| Guangxi | 0.2757 | 0.2755 | 0.2867 | 0.2889 | 0.3457 | 0.3013 | 0.3541 | 0.3040 | 0.3218 | 0.3059 |
| Sichuan | 0.2720 | 0.2668 | 0.3456 | 0.3481 | 0.3321 | 0.2989 | 0.3020 | 0.2838 | 0.2926 | 0.3047 |
| Anhui | 0.2462 | 0.2632 | 0.2696 | 0.3109 | 0.3000 | 0.3167 | 0.3511 | 0.3341 | 0.3341 | 0.3029 |
| Jiangxi | 0.2611 | 0.2538 | 0.2617 | 0.2851 | 0.2975 | 0.3480 | 0.3505 | 0.3272 | 0.3407 | 0.3029 |
| Chongqing | 0.2633 | 0.2792 | 0.2858 | 0.2853 | 0.3236 | 0.2873 | 0.3083 | 0.3453 | 0.3231 | 0.3001 |
| Jilin | 0.3162 | 0.3009 | 0.2955 | 0.2880 | 0.2698 | 0.2849 | 0.3040 | 0.3137 | 0.3102 | 0.2981 |
| Shaanxi | 0.2391 | 0.2363 | 0.2655 | 0.2800 | 0.2757 | 0.3095 | 0.3262 | 0.3317 | 0.3547 | 0.2910 |
| Henan | 0.2570 | 0.2386 | 0.2506 | 0.2834 | 0.2637 | 0.3096 | 0.3430 | 0.3300 | 0.3278 | 0.2893 |
| Heilongjiang | 0.2960 | 0.2980 | 0.3036 | 0.2860 | 0.2668 | 0.2623 | 0.2828 | 0.3000 | 0.2991 | 0.2883 |
| Hunan | 0.2625 | 0.2420 | 0.2492 | 0.2972 | 0.2911 | 0.2653 | 0.3027 | 0.3006 | 0.2990 | 0.2788 |
| Shanxi | 0.2604 | 0.2507 | 0.2441 | 0.2807 | 0.2667 | 0.2664 | 0.2759 | 0.2886 | 0.3019 | 0.2706 |
| Guizhou | 0.2247 | 0.2788 | 0.2478 | 0.2890 | 0.2715 | 0.2522 | 0.2510 | 0.2433 | 0.3254 | 0.2649 |
| Mean | 0.3450 | 0.3388 | 0.3456 | 0.3657 | 0.3583 | 0.3523 | 0.3680 | 0.3653 | 0.3630 | 0.3558 |
References
- Yu, S.; Hu, X.; Li, L.; Chen, H. Does the development of renewable energy promote carbon reduction? Evidence from Chinese provinces. J. Environ. Manag. 2020, 268, 110634. [Google Scholar] [CrossRef]
- Cheng, Y.; Yao, X. Carbon intensity reduction assessment of renewable energy technology innovation in China: A panel data model with cross-section dependence and slope heterogeneity. Renew. Sustain. Energy Rev. 2021, 135, 110157. [Google Scholar] [CrossRef]
- Liu, W.; Fan, W.; Hong, Y.; Chen, C. A study on the comprehensive evaluation and analysis of China’s renewable energy development and regional energy development. Front. Energy Res. 2021, 9, 635570. [Google Scholar] [CrossRef]
- Musial, W.; Ziolo, M.; Luty, L.; Musial, K. Energy policy of European Union member states in the context of renewable energy sources development. Energies 2021, 14, 2864. [Google Scholar] [CrossRef]
- Tabassum, S.; Rahman, T.; Islam, A.U.; Rahman, S.; Dipta, D.R.; Roy, S.; Mohammad, N.; Na-war, N.; Hossain, E. Solar energy in the United States: Development, challenges and future prospects. Energies 2021, 14, 8142. [Google Scholar] [CrossRef]
- Borawski, P.; Wyszomierski, R.; Beldycka-Borawska, A.; Mickiewicz, B.; Kalinowska, B.; Dunn, J.; Rokicki, T. Development of renewable energy sources in the European Union in the context of sustainable development policy. Energies 2022, 15, 1545. [Google Scholar] [CrossRef]
- Habel, S.; Hakala, E. Policy coherence for sustainable development and environmental security: A case study of European Union policies on renewable energy. Environ. Policy Gov. 2021, 31, 633–646. [Google Scholar] [CrossRef]
- Cucchiella, F.; D’Adamo, I.; Gastaldi, M. Future trajectories of renewable energy consumption in the European Union. Resources 2018, 7, 10. [Google Scholar] [CrossRef]
- Foster, N.; Orrell, A.; Homer, J.; Tagestad, J. The “perfect storm” for distributed wind markets. Renew. Energy 2020, 145, 1033–1039. [Google Scholar] [CrossRef]
- Abramic, A.; Mendoza, A.G.; Haroun, R. Introducing offshore wind energy in the sea space: Canary Islands case study developed under maritime spatial planning principles. Renew. Sustain. Energy Rev. 2021, 145, 111119. [Google Scholar] [CrossRef]
- Golombek, R.; Lind, A.; Ringkjob, H.K.; Seljom, P. The role of transmission and energy storage in European decarbonization towards 2050. Energy 2022, 239, 122159. [Google Scholar] [CrossRef]
- Hazboun, S.O.; Boudet, H.S. Public preferences in a shifting energy future: Comparing public views of eight energy sources in North America’s pacific northwest. Energies 2020, 13, 1940. [Google Scholar] [CrossRef]
- Streimikiene, D.; Balezentis, T.; Volkov, A.; Morkunas, M.; Zickiene, A.; Streimikis, J. Barriers and drivers of renewable energy penetration in rural areas. Energies 2021, 14, 6452. [Google Scholar] [CrossRef]
- Zimon, G.; Zimon, D. The impact of purchasing group on the profitability of companies operating in the renewable energy sector-The case of Poland. Energies 2020, 13, 6588. [Google Scholar] [CrossRef]
- Zimmerman, M.G.; Reames, T.G. Where the wind blows: Exploring barriers and opportunities to renewable energy development on United States tribal lands. Energy Res. Soc. Sci. 2021, 72, 101874. [Google Scholar] [CrossRef]
- Helman, U.; Kaun, B.; Stekli, J. Development of long-duration energy storage projects in electric power systems in the United States: A survey of factors which are shaping the market. Front. Energy Res. 2020, 8, 539752. [Google Scholar] [CrossRef]
- Sun, X.; Lian, W.; Duan, H.; Wang, A. Factors affecting wind power efficiency: Evidence from provincial-level data in China. Sustainability 2021, 13, 12759. [Google Scholar] [CrossRef]
- Li, L.; Ren, X.; Yang, Y.; Zhang, P.; Chen, X. Analysis and recommendations for onshore wind power policies in China. Renew. Sustain. Energy Rev. 2018, 82, 156–167. [Google Scholar] [CrossRef]
- Kirmani, S.; Irfan, M.; Ahmad, S. IEEE in performance enhancement methodologies for grid connected photovoltaic systems. In Proceedings of the 12th IEEE International Conference Electronics, Energy, Environment, Communication, Computer, Control, New Delhi, India, 17–20 December 2015. [Google Scholar]
- Zhang, S.; Andrews-Speed, P.; Zhao, X. Political and institutional analysis of the successes and failures of China’s wind power policy. Energy Policy 2013, 56, 331–340. [Google Scholar] [CrossRef]
- Bamati, N.; Raoofi, A. Development level and the impact of technological factor on renewable energy production. Renew. Energy 2020, 151, 946–955. [Google Scholar] [CrossRef]
- Clausen, L.T.; Rudolph, D. Renewable energy for sustainable rural development: Synergies and mismatches. Energy Policy 2020, 138, 111289. [Google Scholar] [CrossRef]
- Zhang, C.X.; Zhou, D.Q.; Wang, Q.W.; Ding, H.; Zhao, S.Q. Will fiscal decentralization stimulate renewable energy development? Evidence from China. Energy Policy 2022, 164, 112893. [Google Scholar] [CrossRef]
- Mukeshimana, M.C.; Zhao, Z.Y.; Nshimiyimana, J.P. Evaluating strategies for renewable energy development in Rwanda: An integrated SWOT—ISM analysis. Renew. Energy 2021, 176, 402–414. [Google Scholar] [CrossRef]
- Wang, Y.; Zhang, D.; Ji, Q.; Shi, X. Regional renewable energy development in China: A multi-dimensional assessment. Renew. Sustain. Energy Rev. 2020, 124, 109797. [Google Scholar] [CrossRef]
- Yu, S.; Zheng, Y.; Li, L. A comprehensive evaluation of the development and utilization of China’s regional renewable energy. Energy Policy 2019, 127, 73–86. [Google Scholar] [CrossRef]
- Liang, Y.; Yu, B.; Wang, L. Costs and benefits of renewable energy development in China’s power industry. Renew. Energy 2019, 131, 700–712. [Google Scholar] [CrossRef]
- Sun, Y.; Wang, R.; Li, J.; Liu, J. GIS-based multiregional potential evaluation and strategies selection framework for various renewable energy sources: A case study of eastern coastal regions of China. Energy Sci. Eng. 2017, 5, 123–140. [Google Scholar] [CrossRef]
- Singh, R.; Prakash, O. Wind energy potential evaluation for power generation in selected districts of Jharkhand. Energy Sources Part A 2018, 40, 673–679. [Google Scholar] [CrossRef]
- Sun, J.; Sun, D.; Guo, S. Evaluation on the efficiency of biomass power generation industry in China. Sci. World J. 2014, 2014, 831372. [Google Scholar] [CrossRef]
- Dong, F.; Pan, Y. Evolution of renewable energy in BRI countries: A combined econometric and decomposition approach. Int. J. Environ. Res. Public Health 2020, 17, 8668. [Google Scholar] [CrossRef]
- Zheng, S.; Yang, J.; Yu, S. How renewable energy technological innovation promotes renewable power generation: Evidence from China’s provincial panel data. Renew. Energy 2021, 177, 1394–1407. [Google Scholar] [CrossRef]
- Bai, C.; Feng, C.; Du, K.; Wang, Y.; Gong, Y. Understanding spatial-temporal evolution of renewable energy technology innovation in China: Evidence from convergence analysis. Energy Policy 2020, 143, 111570. [Google Scholar] [CrossRef]
- Khezri, M.; Heshmati, A.; Khodaei, M. The role of R&D in the effectiveness of renewable energy determinants: A spatial econometric analysis. Energy Econ. 2021, 99, 105287. [Google Scholar]
- Han, D.; Li, T.; Feng, S.; Shi, Z. Does renewable energy consumption successfully promote the green transformation of China’s industry? Energies 2020, 13, 229. [Google Scholar] [CrossRef]
- Zhang, P. Do energy intensity targets matter for wind energy development? Identifying their heterogeneous effects in Chinese provinces with different wind resources. Renew. Energy 2019, 139, 968–975. [Google Scholar] [CrossRef]
- Solangi, Y.A.; Longsheng, C.; Shah, S.A.A.; Alsanad, A.; Ahmad, M.; Akbar, M.A.; Gumaei, A.; Ali, S. Analyzing renewable energy sources of a developing country for sustainable development: An integrated fuzzy based-decision methodology. Processes 2020, 8, 825. [Google Scholar] [CrossRef]
- Ji, Q.; Zhang, D. How much does financial development contribute to renewable energy growth and upgrading of energy structure in China? Energy Policy 2019, 128, 114–124. [Google Scholar] [CrossRef]
- Zhao, X.; Luo, D. Driving force of rising renewable energy in China: Environment, regulation and employment. Renew. Sustain. Energy Rev. 2017, 68, 48–56. [Google Scholar] [CrossRef]
- Khribich, A.; Kacem, R.H.; Dakhlaoui, A. Causality nexus of renewable energy consumption and social development: Evidence from high-income countries. Renew. Energy 2021, 169, 14–22. [Google Scholar] [CrossRef]
- Chen, Y. Factors influencing renewable energy consumption in China: An empirical analysis based on provincial panel data. J. Clean. Prod. 2018, 174, 605–615. [Google Scholar] [CrossRef]
- Park, J.-I.; Kim, T. Institutional improvement measures for environmental assessment in the pur-suit of eco-friendly ocean renewable energy development in South Korea. Renew. Sustain. Energy Rev. 2016, 58, 526–536. [Google Scholar] [CrossRef]
- Vural, G. Analyzing the impacts of economic growth, pollution, technological innovation and trade on renewable energy production in selected Latin American countries. Renew. Energy 2021, 171, 210–216. [Google Scholar] [CrossRef]
- Bistline, J.E. Economic and technical challenges of flexible operations under large-scale variable renewable deployment. Energy Econ. 2017, 64, 363–372. [Google Scholar] [CrossRef]
- Matei, I. Is there a Link between Renewable Energy Consumption and Economic Growth? A Dynamic Panel Investigation for the OECD Countries. Revue D Econ. Polit. 2017, 127, 985–1012. [Google Scholar] [CrossRef]
- Meleddu, M.; Pulina, M. Public spending on renewable energy in Italian regions. Renew. Energy 2018, 115, 1086–1098. [Google Scholar] [CrossRef]
- Ehigiamusoe, K.U.; Dogan, E. The role of interaction effect between renewable energy consumption and real income in carbon emissions: Evidence from low-income countries. Renew. Sustain. Energy Rev. 2022, 154, 111883. [Google Scholar] [CrossRef]
- Liu, Y.; Yu, B.; Jia, X.-l. Research on the external environment cost for renewable energy. In Proceedings of the 18th International Conference on Management Science and Engineering, Rome, Italy, 13–15 September 2011. [Google Scholar]
- Lin, B.; Moubarak, M. Renewable energy consumption—Economic growth nexus for China. Renew. Sustain. Energy Rev. 2014, 40, 111–117. [Google Scholar] [CrossRef]
- Sadorsky, P. Renewable energy consumption and income in emerging economies. Energy Policy 2009, 37, 4021–4028. [Google Scholar] [CrossRef]
- Yang, J.; Zhang, W.; Zhang, Z. Impacts of urbanization on renewable energy consumption in China. J. Cleaner Prod. 2016, 114, 443–451. [Google Scholar] [CrossRef]
- Sun, X.; Zhang, Z. Coupling and coordination level of the population, land, economy, ecology and society in the process of urbanization: Measurement and spatial differentiation. Sustainability 2021, 13, 3171. [Google Scholar] [CrossRef]
- Gai, M.; Zhang, F. Regional carbon emissions, economic development and environmental protection coupling in Liaoning province. Sci. Geogr. Sin. 2018, 38, 764–772. [Google Scholar]
- Li, J.; Yuan, W.; Qin, X.; Qi, X.; Meng, L. Coupling coordination degree for urban green growth between public demand and government supply in urban agglomeration: A case study from China. J. Environ. Manag. 2022, 304, 114209. [Google Scholar] [CrossRef] [PubMed]
- Li, W.; Dong, F.; Ji, Z. Research on coordination level and influencing factors spatial heterogeneity of China’s urban CO2 emissions. Sustain. Cities Soc. 2021, 75, 103323. [Google Scholar] [CrossRef]
- Ang, B.W. LMDI decomposition approach: A guide for implementation. Energy Policy 2015, 86, 233–238. [Google Scholar] [CrossRef]
- Lorente, A.G.; Lopez, M.H.; Alvarez, F.J.M.; Jimenez, J.M. Differences in electricity generation from renewable sources from similar environmental conditions: The cases of Spain and Cuba. Sustainability 2020, 12, 5190. [Google Scholar] [CrossRef]
- Muhammed, G.; Tekbiyik-Ersoy, N. Development of renewable energy in China, USA, and Brazil: A comparative study on renewable energy policies. Sustainability 2020, 12, 9136. [Google Scholar] [CrossRef]
- Wang, P.; Zhang, Z.J.; Zeng, Y.L.; Yang, S.C.; Tang, X. The effect of technology innovation on corporate sustainability in Chinese renewable energy companies. Front. Energy Res. 2021, 9, 638459. [Google Scholar] [CrossRef]
- Gan, L.; Shi, H.; Hu, Y.; Lev, B.; Lan, H.X. Coupling coordination degree for urbanization city-industry integration level: Sichuan case. Sustain. Cities Soc. 2020, 58, 102136. [Google Scholar] [CrossRef]
- Kaldellis, J.K.; Zafirakis, D. Prospects and challenges for clean energy in European Islands. The TILOS paradigm. Renew. Energy 2020, 145, 2489–2502. [Google Scholar] [CrossRef]
- Yadav, A.; Pal, N.; Patra, J.; Yadav, M. Strategic planning and challenges to the deployment of renewable energy technologies in the world scenario: Its impact on global sustainable development. Environ. Dev. Sustain. 2020, 22, 297–315. [Google Scholar] [CrossRef]
- Singh, S.; Fozdar, M. Double-sided bidding strategy for power suppliers and large buyers with amalgamation of wind and solar based generation in a modern energy market. IET Gener. Transm. Dis. 2020, 14, 1031–1041. [Google Scholar] [CrossRef]
- Pan, A.; Zhang, W.N.; Xie, Q.Z.; Dai, L.; Zhang, Y.Y. Do carbon emissions accelerate low-carbon innovation? Evidence from 285 Chinese prefecture-level cities. Environ. Sci. Pollut. Res. 2021, 28, 50510–50524. [Google Scholar] [CrossRef] [PubMed]
- Slupik, S.; Kos-Labedowicz, J.; Trzesiok, J. Energy-related behaviour of consumers from the Silesia province (Poland)-towards a low-carbon economy. Energies 2021, 14, 2218. [Google Scholar] [CrossRef]









| Coupling Coordination Stage | D |
|---|---|
| Low-level coupling stage | 0 < D ≤ 0.3 |
| Antagonistic phase stage | 0.3 < D ≤ 0.5 |
| Grinding adaptation stage | 0.5 < D ≤ 0.8 |
| High-level coupling stage | 0.8 < D ≤ 1.0 |
| Indicators | Measurement Standard | Weight | Indicators | Measurement Standard | Weight |
|---|---|---|---|---|---|
| Economic benefits | Electricity economy | 0.0933 | Energy endowment | Energy development efficiency | 0.0673 |
| Economic basis | 0.0528 | Energy development potential | 0.0700 | ||
| Economic and trade | 0.0824 | Energy production efficiency | 0.0895 | ||
| Social development | Social employment | 0.0411 | Energy consumption potential | 0.0650 | |
| Urbanization | 0.0319 | Environmental sustainability | Environmental spending | 0.0366 | |
| Personnel income | 0.0410 | Electricity carbon intensity | 0.0417 | ||
| Technology investment | Electric power interconnected rate | 0.0253 | SO2 emission intensity | 0.0196 | |
| Talent support | 0.0714 | NOx emission intensity | 0.0165 | ||
| Research investment | 0.0525 | Dust emission intensity | 0.0251 | ||
| Power grid construction | 0.0493 | Air quality | 0.0277 |
| 2011 | 2012 | 2013 | 2014 | 2015 | 2016 | 2017 | 2018 | 2019 | |
|---|---|---|---|---|---|---|---|---|---|
| Max | 0.3155 | 0.3093 | 0.3121 | 0.3145 | 0.3103 | 0.3139 | 0.3145 | 0.3152 | 0.3140 |
| Min | 0.1943 | 0.1827 | 0.1951 | 0.1873 | 0.2071 | 0.2001 | 0.1999 | 0.1613 | 0.1514 |
| Mean | 0.2373 | 0.2351 | 0.2425 | 0.2471 | 0.2450 | 0.2444 | 0.2499 | 0.2468 | 0.2442 |
| Regional Level | CCD | Area |
|---|---|---|
| Class I | 0.2738–0.3133 | Beijing, Shanghai, Guangdong, Jiangsu, Zhejiang, and Qinghai |
| Class II | 0.2407–0.2737 | Tianjin, Ningxia, Fujian, Shandong, and Inner Mongolia |
| Class III | 0.2144–0.2406 | Liaoning, Hebei, Yunnan, Gansu, Shaanxi, Hainan, Shanxi, Chongqing, Hubei, Heilongjiang, Guangxi, Sichuan, Jilin, Jiangxi, and Anhui |
| Class IV | 0.2036–0.2143 | Henan, Hunan, Guizhou, and Xinjiang |
| Regional Level | Environment | Technology | Economy | Energy | Society |
|---|---|---|---|---|---|
| Class I | 0.1173 | 0.1017 | 0.0918 | 0.1202 | 0.0477 |
| Class II | 0.0823 | 0.0642 | 0.0715 | 0.1250 | 0.0475 |
| Class III | 0.1019 | 0.0493 | 0.0356 | 0.0978 | 0.0282 |
| Class IV | 0.0869 | 0.0471 | 0.0346 | 0.0956 | 0.0248 |
Publisher’s Note: MDPI stays neutral with regard to jurisdictional claims in published maps and institutional affiliations. |
© 2022 by the authors. Licensee MDPI, Basel, Switzerland. This article is an open access article distributed under the terms and conditions of the Creative Commons Attribution (CC BY) license (https://creativecommons.org/licenses/by/4.0/).
Share and Cite
Lian, W.; Wang, B.; Gao, T.; Sun, X.; Zhang, Y.; Duan, H. Coordinated Development of Renewable Energy: Empirical Evidence from China. Sustainability 2022, 14, 11122. https://doi.org/10.3390/su141811122
Lian W, Wang B, Gao T, Sun X, Zhang Y, Duan H. Coordinated Development of Renewable Energy: Empirical Evidence from China. Sustainability. 2022; 14(18):11122. https://doi.org/10.3390/su141811122
Chicago/Turabian StyleLian, Wenwei, Bingyan Wang, Tianming Gao, Xiaoyan Sun, Yan Zhang, and Hongmei Duan. 2022. "Coordinated Development of Renewable Energy: Empirical Evidence from China" Sustainability 14, no. 18: 11122. https://doi.org/10.3390/su141811122
APA StyleLian, W., Wang, B., Gao, T., Sun, X., Zhang, Y., & Duan, H. (2022). Coordinated Development of Renewable Energy: Empirical Evidence from China. Sustainability, 14(18), 11122. https://doi.org/10.3390/su141811122

