Exploring the Relationship between Data Analytics Capability and Competitive Advantage: The Mediating Roles of Supply Chain Resilience and Organization Flexibility
Abstract
:1. Introduction
2. Literature Review
2.1. Competitive Advantage
2.2. Data Analytics Capability
2.3. Data Analytics and Competitive Advantage
2.4. Organizational Flexibility
2.5. Supply Chain Resilience
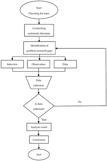
3. Materials and Methods
3.1. Hypotheses
3.2. The Importance of the Textile Industry in Iran
3.3. Construct Measures
3.4. Study Population and Sample Selection
3.5. Methods of Data Analysis
4. Data Analysis and Results
4.1. Evaluation of the Sample Profile
4.2. Measurement Model Assessment
4.3. Structural Model Assessment
4.4. Hypotheses Testing
5. Conclusions and Discussion
5.1. Theoretical Implications
5.2. Managerial Implications
5.3. Limitations and Future Research
Author Contributions
Funding
Institutional Review Board Statement
Informed Consent Statement
Data Availability Statement
Conflicts of Interest
Appendix A. Survey Questionnaire
- SCR1: Our organization can easily recover the flow of material.
- SCR2: It is quick to retrieve the normal functioning of our organization.
- SCR3: The supply chain quickly returns to its original state.
- SCR4: Our organization can quickly cope with the disorders.
- OF1: We can quickly change organizational structure to respond to supply chain disorders.
- OF2: Our organization can respond efficiently to supply chain disorders.
- OF3: Our organization is more flexible than our competitors in changing organizational structure are.
- CA1: Our customers are satisfied with our product quality.
- CA2: We offer our customers the value.
- CA3: We hand over what our customers want at the right time.
- CA4: Growth of our market share is significant compared to our customers.
- CA5: We are capable of attracting new customers.
- CA6: We have reached our financial goals.
- DAC1: We use advanced tools and analytical techniques (for example, simulation, optimization, regression) to make decisions.
- DAC2: Use the extracted data from different data sources to decide.
- DAC3: We use the data visualization technique (for example, dashboard) to assist users or decision-makers in understanding complex information.
- DAC4: Our system shows the information that is useful to accomplish recognition.
- DAC5: We have connected applications or data with the manager’s communication devices.
References
- Hooshmandi Maher, M.; Amiri, M.; Olfat, L. An Integrated Approach for Supplier Selection in a Supply Chain: IT Capabilities Approach. J. Ind. Manag. Perspect. 2013, 2, 91–115. [Google Scholar]
- Ramezanian, M.; Basaghzadeh, N. The effect of organizational culture and ability to attract employees to the successful implementation of IS in Gilan province production companies. Inf. Technol. Manag. 2013, 3, 41–68. [Google Scholar]
- Li, D.Y.; Liu, J. Dynamic capabilities, environmental dynamism, and competitive advantage: Evidence from China. J. Bus. Res. 2014, 67, 2793–2799. [Google Scholar] [CrossRef]
- Akbari, M.; Esmaeilzadeh, M. Role of Dynamic Capabilities in Creating Competitive Advantage. Bus. Manag. Landsc. 2013, 12, 107–122. [Google Scholar]
- Mahdi, O.R.; Almsafir, M.K. The role of strategic leadership in building sustainable competitive advantage in the academic environment. Procedia-Soc. Behav. Sci. 2014, 129, 289–296. [Google Scholar] [CrossRef] [Green Version]
- Kim, M.; Song, J.; Triche, J. Toward an integrated framework for innovation in service: A resource-based view and dynamic capabilities approach. Inf. Syst. Front. 2015, 17, 533–546. [Google Scholar] [CrossRef]
- Ambrosini, V.; Bowman, C.; Collier, N. Dynamic capabilities: An exploration of how firms renew their resource base. Br. J. Manag. 2009, 20, S9–S24. [Google Scholar] [CrossRef]
- Kwak, D.W.; Seo, Y.J.; Mason, R. Investigating the relationship between supply chain innovation, risk management capabilities and competitive advantage in global supply chains. Int. J. Oper. Prod. Manag. 2018, 38, 2–21. [Google Scholar] [CrossRef]
- Chen, J.; Sohal, A.S.; Prajogo, D.I. Supply chain operational risk mitigation: A collaborative approach. Int. J. Prod. Res. 2013, 51, 2186–2199. [Google Scholar] [CrossRef]
- Brusset, X.; Bertrand, J.L. Hedging weather risk and coordinating supply chains. J. Oper. Manag. 2018, 64, 41–52. [Google Scholar] [CrossRef]
- Dolgui, A.; Ivanov, D.; Sokolov, B. Ripple effect in the supply chain: An analysis and recent literature. Int. J. Prod. Res. 2018, 56, 414–430. [Google Scholar] [CrossRef] [Green Version]
- Ivanov, D.; Sokolov, B.; Dolgui, A. The Ripple effect in supply chains: Trade-off ‘efficiency-flexibility-resilience’in disruption management. Int. J. Prod. Res. 2014, 52, 2154–2172. [Google Scholar] [CrossRef]
- Dubey, R.; Gunasekaran, A.; Childe, S.J. Big data analytics capability in supply chain agility: The moderating effect of organizational flexibility. Manag. Decis. 2018, 57, 1–38. [Google Scholar] [CrossRef] [Green Version]
- Fan, H.; Li, G.; Sun, H.; Cheng, T.C.E. An information processing perspective on supply chain risk management: Antecedents, mechanism, and consequences. Int. J. Prod. Econ. 2017, 185, 63–75. [Google Scholar] [CrossRef]
- Alilou, P.; Saeednia, H.R.; Badi Zadeh, A. Studying the Effective Factors in Brand Value Creation from the Perspective of Customers, Organizations and Stakeholders (Case study: Iranian Textile Industry). J. Syst. Manag. 2021, 7, 23–47. [Google Scholar] [CrossRef]
- Bleoca, L. Knowledge Management, Innovation and Intellectual Capital for Corporate Value in the United States. J. Bus. Econ. 2014, 5, 1614–1636. [Google Scholar] [CrossRef]
- David, F.; David, F.R. Strategic Management: A Competitive Advantage Approach, Concepts and Cases; Pearson: London, UK, 2016. [Google Scholar]
- Shan, S.; Luo, Y.; Zhou, Y.; Wei, Y. Big data analysis adaptation and enterprises’ competitive advantages: The perspective of dynamic capability and resource-based theories. Technol. Anal. Strateg. Manag. 2019, 31, 406–420. [Google Scholar] [CrossRef]
- Chiu, C.N.; Yang, C.L. Competitive advantage and simultaneous mutual influences between information technology adoption and service innovation: Moderating effects of environmental factors. Struct. Chang. Econ. Dyn. 2019, 49, 192–205. [Google Scholar] [CrossRef]
- Ge, B.; Yang, Y.; Jiang, D.; Gao, Y.; Du, X.; Zhou, T. An empirical study on green innovation strategy and sustainable competitive advantages: Path and boundary. Sustainability 2018, 10, 3631. [Google Scholar] [CrossRef] [Green Version]
- Davis, D.F.; Golicic, S.L. Gaining comparative advantage in supply chain relationships: The mediating role of market-oriented IT competence. J. Acad. Mark. Sci. 2010, 38, 56–70. [Google Scholar] [CrossRef]
- Porter, M.E. Competitive Advantage: Creating and Sustaining Superior Performance; Free Press: New York, NY, USA, 1985. [Google Scholar]
- Peteraf, M.A. The cornerstones of competitive advantage: A resource-based view. Strateg. Manag. J. 1993, 14, 179–191. [Google Scholar] [CrossRef]
- Barney, J. Competitive advantage. J. Manag. 1991, 17, 99–120. [Google Scholar]
- Aydiner, A.S.; Tatoglu, E.; Bayraktar, E.; Zaim, S.; Delen, D. Business analytics and firm performance: The mediating role of business process performance. J. Bus. Res. 2019, 96, 228–237. [Google Scholar] [CrossRef]
- Schilke, O. On the contingent value of dynamic capabilities for competitive advantage: The nonlinear moderating effect of environmental dynamism. Strateg. Manag. J. 2014, 35, 179–203. [Google Scholar] [CrossRef]
- Maury, B. Sustainable competitive advantage and profitability persistence: Sources versus outcomes for assessing advantage. J. Bus. Res. 2018, 84, 100–113. [Google Scholar] [CrossRef]
- Annarelli, A.; Battistella, C.; Nonino, F. Competitive advantage implication of different Product Service System business models: Consequences of ‘not-replicable’capabilities. J. Clean. Prod. 2020, 247, 119–121. [Google Scholar] [CrossRef]
- Afraz, M.F.; Bhatti, S.H.; Ferraris, A.; Couturier, J. The impact of supply chain innovation on competitive advantage in the construction industry: Evidence from a moderated multi-mediation model. Technol. Forecast. Soc. Change 2021, 162, 120370. [Google Scholar] [CrossRef]
- Acharya, A.; Singh, S.K.; Pereira, V.; Singh, P. Big data, knowledge co-creation and decision making in fashion industry. Int. J. Inf. Manag. 2018, 42, 90–101. [Google Scholar] [CrossRef]
- Akter, S.; Gunasekaran, A.; Wamba, S.F.; Babu, M.M.; Hani, U. Reshaping competitive advantages with analytics capabilities in service systems. Technol. Forecast. Soc. Change 2020, 159, 120180. [Google Scholar] [CrossRef]
- Srinivasan, R.; Swink, M. An investigation of visibility and flexibility as complements to supply chain analytics: An organizational information processing theory perspective. Prod. Oper. Manag. 2018, 27, 1849–1867. [Google Scholar] [CrossRef]
- Shah, T.R. Can big data analytics help organisations achieve sustainable competitive advantage? A developmental enquiry. Technol. Soc. 2022, 68, 101801. [Google Scholar] [CrossRef]
- Sheng, J.; Amankwah-Amoah, J.; Wang, X. A multidisciplinary perspective of big data in management research. Int. J. Prod. Econ. 2017, 191, 97–112. [Google Scholar] [CrossRef]
- Gunasekaran, A.; Papadopoulos, T.; Dubey, R.; Wamba, S.F.; Childe, S.J.; Hazen, B.; Akter, S. Big data and predictive analytics for supply chain and organizational performance. J. Bus. Res. 2017, 70, 308–317. [Google Scholar] [CrossRef]
- O’Neill, M.; Brabazon, A. Business analytics capability, organisational value and competitive advantage. J. Bus. Anal. 2019, 2, 160–173. [Google Scholar] [CrossRef]
- Mikalef, P.; Krogstie, J.; Pappas, I.O.; Pavlou, P. Exploring the relationship between big data analytics capability and competitive performance: The mediating roles of dynamic and operational capabilities. Inf. Manag. 2020, 57, 103169. [Google Scholar] [CrossRef]
- Dahiya, R.; Le, S.; Ring, J.K.; Watson, K. Big data analytics and competitive advantage: The strategic role of firm-specific knowledge. J. Strategy Manag. 2021, 15, 1–34. [Google Scholar] [CrossRef]
- Yu, W.; Zhao, G.; Liu, Q.; Song, Y. Role of big data analytics capability in developing integrated hospital supply chains and operational flexibility: An organizational information processing theory perspective. Technol. Forecast. Soc. Change 2021, 163, 120417. [Google Scholar] [CrossRef]
- Sopelana, A.; Kunc, M.; Hernáez, O.R. Towards a dynamic model of organisational flexibility. Syst. Pract. Action Res. 2014, 27, 165–183. [Google Scholar] [CrossRef]
- Chan, H.K.; Chan, F.T. Comparative study of adaptability and flexibility in distributed manufacturing supply chains. Decis. Support Syst. 2010, 48, 331–341. [Google Scholar] [CrossRef]
- Chuu, S.-J. Interactive group decision-making using a fuzzy linguistic approach for evaluating the flexibility in a supply chain. Eur. J. Oper. Res. 2011, 213, 279–289. [Google Scholar] [CrossRef]
- Volberda, H.W. Toward the flexible form: How to remain vital in hypercompetitive environments. Organ. Sci. 1996, 7, 359–374. [Google Scholar] [CrossRef]
- Ghomi, V.; Gligor, D.; Parast, M.; Shokoohyar, S.; Esfahani, M.G. Antecedents and consequences of customer flexibility: Establishing the link to firm competitive advantage. J. Retail. Consum. Serv. 2021, 62, 102609. [Google Scholar] [CrossRef]
- Carvalho, H.; Cruz-Machado, V. A supply chain resilience assessment model. In Proceedings of the 18th International Annual EurOMA Conference, Cambridge, UK, 3–6 July 2011; University of Cambridge: Cambridge, UK, 2011. [Google Scholar]
- Sawik, T. Selection of resilient supply portfolio under disruption risks. Omega 2013, 41, 259–269. [Google Scholar] [CrossRef]
- Adobor, H.; McMullen, R.S. Supply chain resilience: A dynamic and multidimensional approach. Int. J. Logist. Manag. 2018, 29, 1451–1471. [Google Scholar] [CrossRef]
- Holling, C.S. Resilience and stability of ecological systems. Annu. Rev. Ecol. Syst. 1973, 4, 1–23. [Google Scholar]
- Piya, S.; Shamsuzzoha, A.; Khadem, M. Analysis of supply chain resilience drivers in oil and gas industries during the COVID-19 pandemic using an integrated approach. Appl. Soft Comput. 2022, 121, 108756. [Google Scholar] [CrossRef]
- Ambulkar, S.; Blackhurst, J.; Grawe, S. Firm’s resilience to supply chain disruptions: Scale development and empirical examination. J. Oper. Manag. 2015, 33, 111–122. [Google Scholar]
- Ozdemir, D.; Sharma, M.; Dhir, A.; Daim, T. Supply chain resilience during the COVID-19 pandemic. Technol. Soc. 2022, 68, 101847. [Google Scholar] [CrossRef]
- Brandon-Jones, E.; Squire, B.; Autry, C.W.; Petersen, K.J. A contingent resource-based perspective of supply chain resilience and robustness. J. Supply Chain Manag. 2014, 50, 55–73. [Google Scholar] [CrossRef] [Green Version]
- Abeysekara, N.; Wang, H.; Kuruppuarachchi, D. Effect of supply-chain resilience on firm performance and competitive advantage: A study of the Sri Lankan apparel industry. Bus. Process Manag. J. 2019, 25, 1673–1695. [Google Scholar] [CrossRef]
- Bahrami, M.; Shokouhyar, S.; Seifian, A. Big data analytics capability and supply chain performance: The mediating roles of supply chain resilience and innovation. Mod. Supply Chain Res. Appl. 2022, 4, 62–84. [Google Scholar] [CrossRef]
- Tarigan, Z.J.H.; Siagian, H.; Jie, F. Impact of internal integration, supply chain partnership, supply chain agility, and supply chain resilience on sustainable advantage. Sustainability 2021, 13, 5460. [Google Scholar] [CrossRef]
- Jin, Y.; Vonderembse, M.; Ragu-Nathan, T.S.; Smith, J.T. Exploring relationships among IT-enabled sharing capability, supply chain flexibility, and competitive performance. Int. J. Prod. Econ. 2014, 153, 24–34. [Google Scholar] [CrossRef]
- Brusset, X.; Teller, C. Supply chain capabilities, risks, and resilience. Int. J. Prod. Econ. 2017, 184, 59–68. [Google Scholar] [CrossRef]
- LaValle, S.; Lesser, E.; Shockley, R.; Hopkins, M.S.; Kruschwitz, N. Big data, analytics and the path from insights to value. MIT Sloan Manag. Rev. 2011, 52, 21–32. [Google Scholar]
- Chen, H.; Chiang, R.H.; Storey, V.C. Business intelligence and analytics: From big data to big impact. MIS Q. 2012, 1, 1165–1188. [Google Scholar] [CrossRef]
- Raffoni, A.; Visani, F.; Bartolini, M.; Silvi, R. Business performance analytics: Exploring the potential for performance management systems. Prod. Plan. Control 2018, 29, 51–67. [Google Scholar] [CrossRef]
- Lee, H.L. The triple-A supply chain. Harv. Bus. Rev. 2004, 82, 102–113. [Google Scholar]
- Ebrahimi, M.; Rasouliyan, M.; Panahiyan, H.; Ghodrati, H. Designing the Evaluation Model for Sustainable Technology in the Textile Industry. J. Syst. Manag. 2021, 7, 143–161. [Google Scholar] [CrossRef]
- Shokouhi, M.; Morovati, A. The textile industry in Iran from the past to today; challenges and opportunities. In Proceedings of the 2nd National Conference of Management Dynamics, Economic Development and Financial Management, Shiraz, Iran, 20 October 2014; Available online: https://civilica.com/doc/316813 (accessed on 25 June 2022).
- Strategic Documents: Industrial Development in Textile Industry in Iran. 2020. Available online: http://fanni.info/News/19040/ (accessed on 25 June 2022).
- Gligor, D.M.; Esmark, C.L.; Holcomb, M.C. Performance outcomes of supply chain agility: When should you be agile? J. Oper. Manag. 2015, 33, 71–82. [Google Scholar] [CrossRef]
- Sethi, A.K.; Sethi, S.P. Flexibility in manufacturing: A survey. Int. J. Flex. Manuf. Syst. 1990, 2, 289–328. [Google Scholar] [CrossRef]
- Upton, D.M. The management of manufacturing flexibility. Calif. Manag. Rev. 1994, 36, 2–89. [Google Scholar] [CrossRef]
- Tracey, M.; Vonderembse, M.A.; Lim, J.S. Manufacturing technology and strategy formulation: Keys to enhancing competitiveness and improving performance. J. Oper. Manag. 1999, 17, 411–428. [Google Scholar] [CrossRef]
- Vorhies, D.W.; Morgan, N.A. Benchmarking marketing capabilities for sustainable competitive advantage. J. Mark. 2005, 69, 80–94. [Google Scholar] [CrossRef]
- Tenenhaus, M.; Vinzi, V.E.; Chatelin, Y.M.; Lauro, C. PLS path modeling. Comput. Satistics Data Anal. 2005, 48, 159–205. [Google Scholar] [CrossRef]
- Hair, J.F., Jr.; Hult, G.T.M.; Ringle, C.M.; Sarstedt, M. A Primer on Partial Least Squares Structural Equation Modeling (PLS-SEM); Sage Publications: Thousand Oaks, CA, USA, 2021. [Google Scholar]
- Fornell, C.; Larcker, D.F. Evaluating structural equation models with unobservable variables and measurement error. J. Mark. Res. 1981, 18, 39–50. [Google Scholar] [CrossRef]
- Chin, W.W.; Marcolin, B.L.; Newsted, P.R. A partial least squares latent variable modeling approach for measuring interaction effects: Results from a Monte Carlo simulation study and an electronic-mail emotion/adoption study. Inf. Syst. Res. 2003, 14, 189–217. [Google Scholar] [CrossRef] [Green Version]
- Davari, A.; Rezazadeh, A. Structural Equation Modeling with PLS; Jahad University: Tehran, Iran, 2013; Volume 215, p. 224. [Google Scholar]
- Kamalahmadi, M.; Parast, M.M. A review of the literature on the principles of enterprise and supply chain resilience: Major findings and directions for future research. Int. J. Prod. Econ. 2016, 171, 116–133. [Google Scholar] [CrossRef]







| Ref. | Independent Variable(s) | Dependent Variable(s) | Mediator Variable(s) | Analysis Method | Software | Case Study |
|---|---|---|---|---|---|---|
| [39] | Big data analysis | Integrated hospital supply chains, operational flexibility | ---- | Structural equation modeling | Chinese hospitals | |
| [38] | Big data analysis | Competitive advantage | Special knowledge of the company | Descriptive method | ---- | |
| [55] | Internal integration, supply chain participation, supply chain agility, supply chain flexibility | Sustainable advantage | ---- | Structural equation modeling | SmartPLS version 3.3 | Manufacturing companies |
| [37] | Big data analytics capability | Competitive performance | Dynamic and operational capabilities | Structural equation modeling | SmartPLS version 3 | Norwegian companies |
| [31] | Data analytics capability | Competitive advantages | ---- | Structural equation modeling | SmartPLS version 3.0 | Service organizations |
| [13] | Data analytics capability | Competitive advantage | Organizational flexibility, supply chain resilience | Structural equation modeling | SmartPLS Wrap PLS 5.0 | Manufacturing organizations in India |
| [36] | Business analysis capability | Organizational value, competitive advantage | ---- | Structural equation modeling | Working section | |
| [53] | Impact of supply chain resilience | Firm performance, competitive advantage | ---- | Structural equation modeling | SmartPLS version 3.0 | Sri Lankan garment Industry |
| [18] | Big data analysis | Competitive advantages | Flexibility | Structural equation modeling | AMOS version 24 | Manufacturing organizations in India |
| [56] | Shared capability | Supply chain flexibility, competitive performance | ---- | Structural equation modeling | AMOS | U.S. manufacturers |
| This study | Data analytics capability | Competitive advantage | Organizational flexibility, supply chain resilience | Structural equation modeling | SmartPLS version 2.0 | Textile industry |
| Construct | Reference | Item | Description |
|---|---|---|---|
| SCR | [65] | SCR1 | Quick recovery of the material flow |
| SCR2 | Quick recovery of the organization’s normal functioning | ||
| SCR3 | Fast return to the primary mode of supply chain | ||
| SCR4 | Fast coping with disorders | ||
| OF | [66,67] | OF1 | Changing organizational structure quickly to respond to disorders |
| OF2 | An effective response to supply chain disorders | ||
| OF3 | Flexibility in organizational structure changes | ||
| CA | [68,69] | CA1 | Customer satisfaction with product quality |
| CA2 | The value-to-client presentation | ||
| CA3 | Deliver the client’s demand at the right time | ||
| CA4 | Market share growth compared to customers | ||
| CA5 | Ability to attract new customers | ||
| CA6 | Achieving financial goals | ||
| DAC | [31,32] | DAC1 | Use advanced tools and analytical techniques for decision making |
| DAC2 | Make decisions based on data extracted from different sources | ||
| DAC3 | Use the data visualization technique to assist users or decision makers in understanding complex information | ||
| DAC4 | Useful information to carry out the required recognition | ||
| DAC5 | Connecting applications or data with the manager’s communication devices |
| Respondent’s Profile | Study Sample (n = 207) | ||
|---|---|---|---|
| Frequency | Percentage | ||
| Gender | |||
| Male | 131 | 63.28 | |
| Female | 76 | 36.71 | |
| Age | |||
| Below 30 years | 42 | 20.28 | |
| 31–40 years | 71 | 34.29 | |
| 41–50 years | 32 | 15.45 | |
| Above 50 years | 62 | 29.95 | |
| Level of education | |||
| Bachelor’s degree | 76 | 36.71 | |
| Master’s degree | 122 | 58.93 | |
| Ph.D. | 9 | 4.34 | |
| Industrial working experience | |||
| Below 10 years | 19 | 9.17 | |
| 11–20 years | 85 | 41.06 | |
| 21–30 years | 68 | 32.85 | |
| Above 30 years | 35 | 16.90 | |
| Job title | |||
| CEO, GM, DM | 15 | 7.24 | |
| Planning manager | 15 | 7.24 | |
| Logistic manager | 10 | 4.83 | |
| Merchandising manager | 22 | 10.62 | |
| Expert | 145 | 70.4 | |
| Item | Path Coefficient | Student’s t-Test | Average Variance Extracted (AVE) | Composite Reliability (CR) | Cronbach’s (α) | Predictive Relevance | Coefficient of Determination | |
|---|---|---|---|---|---|---|---|---|
| SCR | SCR1 SCR2 SCR3 SCR4 | 0.677 0.585 0.801 0.682 | 6.109 2.565 17.638 10.323 | 0.512 | 0.718 | 0.757 | 0.270 | 0.371 |
| OF | OF1 OF2 OF3 | 0.683 0.786 0.804 | 8.680 13.353 14.780 | 0.577 | 0.803 | 0.747 | 0.277 | 0.318 |
| CA | CA1 CA2 CA3 CA4 CA5 CA6 | 0.618 0.591 0.791 0.773 0.671 0.552 | 8.723 7.746 15.719 21.123 11.687 4.701 | 0.535 | 0.817 | 0.729 | 0.212 | 0.370 |
| DAC | DAC1 DAC2 DAC3 DAC4 DAC5 | 0.674 0.859 0.750 0.691 0.579 | 12.913 31.997 15.604 12.841 10.079 | 0.514 | 0.838 | 0.758 | 0.269 | ---- |
| OF | SCR | CA | DAC | |
|---|---|---|---|---|
| OF | 0.577 | |||
| SCR | 0.542 | 0.512 | ||
| CA | 0.537 | 0.483 | 0.535 | |
| DAC | 0.419 | 0.497 | 0.447 | 0.514 |
| Hypothesis | Path Coefficient (β) | t-Value | Result | ||
|---|---|---|---|---|---|
| H1 | 0.502 | 3.351 | Accepted | ||
| H2 | 0.609 | 18.051 | Accepted | ||
| H3 | 0.544 | 4.736 | Accepted | ||
| H4 | 0.223 | 0.120 | Not accepted | ||
| H5 | 0.515 | 3.116 | Accepted | ||
| Mediator Hypothesis | Direct | Indirect | Total | VAF | Result |
| H6 | 0.502 | 0.223 × 0.609 = 0.135 | 0.637 | 0.211 | Accepted |
| H7 | 0.502 | 0.515 × 0.544 = 0.280 | 0.782 | 0.35 | Accepted |
Publisher’s Note: MDPI stays neutral with regard to jurisdictional claims in published maps and institutional affiliations. |
© 2022 by the authors. Licensee MDPI, Basel, Switzerland. This article is an open access article distributed under the terms and conditions of the Creative Commons Attribution (CC BY) license (https://creativecommons.org/licenses/by/4.0/).
Share and Cite
Rezaei, G.; Hosseini, S.M.H.; Sana, S.S. Exploring the Relationship between Data Analytics Capability and Competitive Advantage: The Mediating Roles of Supply Chain Resilience and Organization Flexibility. Sustainability 2022, 14, 10444. https://doi.org/10.3390/su141610444
Rezaei G, Hosseini SMH, Sana SS. Exploring the Relationship between Data Analytics Capability and Competitive Advantage: The Mediating Roles of Supply Chain Resilience and Organization Flexibility. Sustainability. 2022; 14(16):10444. https://doi.org/10.3390/su141610444
Chicago/Turabian StyleRezaei, Ghazal, Seyed Mohammad Hassan Hosseini, and Shib Sankar Sana. 2022. "Exploring the Relationship between Data Analytics Capability and Competitive Advantage: The Mediating Roles of Supply Chain Resilience and Organization Flexibility" Sustainability 14, no. 16: 10444. https://doi.org/10.3390/su141610444
APA StyleRezaei, G., Hosseini, S. M. H., & Sana, S. S. (2022). Exploring the Relationship between Data Analytics Capability and Competitive Advantage: The Mediating Roles of Supply Chain Resilience and Organization Flexibility. Sustainability, 14(16), 10444. https://doi.org/10.3390/su141610444

